
Over the last few decades artificial intelligence (AI) became an unpopular term, with the well-known "AI Winter". There were large boasts from scientists and engineers looking for funding, which never lived up to expectations, resulting in many failed projects. Thinking Machines Corporation and the 5th Generation Computer (5GP) project probably exemplify best the problems at the time.
Thinking Machines Corporation was one of the leading AI firms in 1990, it had sales of nearly $65 million. Here is a quote from its brochure:
“Some day we will build a thinking machine. It will be a truly intelligent machine. One that can see and hear and speak. A machine that will be proud of us.”
Yet 5 years later it filed for bankruptcy protection under Chapter 11. The site inc.com has a fascinating article titled "The Rise and Fall of Thinking Machines". The article covers the growth of the industry and how a cosy relationship with Thinking Machines and DARPA over-heated the market, to the point of collapse. It explains how and why commerce moved away from AI and towards more practical number-crunching super computers.
The 5th Generation Computer project was a USD 400 million project in Japan to build a next generation computer. Valves (or Tubes) was the first generation, transistors the second, integrated circuits the third and finally microprocessors was the fourth. The fifth was intended to be a machine capable of effective Artificial Intelligence. This project spurred an "arms" race with the UK and USA, that caused much of the AI bubble. The 5GP would provide massive multi-cpu parallel processing hardware along with powerful knowledge representation and reasoning software via Prolog; a type of expert system. By 1992 the project was considered a failure and cancelled. It was the largest and most visible commercial venture for Prolog, and many of the failures are pinned on the problems of trying to run a logic based programming language concurrently on multi CPU hardware with effective results. Some believe that the failure of the 5GP project tainted Prolog and resigned it academia, see "Whatever Happened to Prolog" by John C. Dvorak.
However while research funding dried up and the term AI became less used, many green shoots where planted and continued more quietly under discipline specific names: cognitive systems, machine learning, intelligent systems, knowledge representation and reasoning. Offshoots of these then made their way into commercial systems, such as expert systems in the Business Rules Management System (BRMS) market.
Imperative, system based languages, languages such as C, C++, Java and C#/.Net have dominated the last 20 years, enabled by the practicality of the languages and ability to run with good performance on commodity hardware. However many believe there is renaissance underway in the field of AI, spurred by advances in hardware capabilities and AI research. In 2005 Heather Havenstein authored "Spring comes to AI winter" which outlines a case for this resurgence, which she refers to as a spring. Norvig and Russel dedicate several pages to what factors allowed the industry to over come it's problems and the research that came about as a result:
“Recent years have seen a revolution in both the content and the methodology of work in artificial intelligence. It is now more common to build on existing theories than to propose brand-new ones, to base claims on rigorous theorems or hard experimental evidence rather than on intuition, and to show relevance to real-world applications rather than toy examples.” (Artificial Intelligence: A Modern Approach.)
Computer vision, neural networks, machine learning and knowledge representation and reasoning (KRR) have made great strides towards becoming practical in commercial environments. For example, vision-based systems can now fully map out and navigate their environments with strong recognition skills. As a result we now have self-driving cars about to enter the commercial market. Ontological research, based around description logic, has provided very rich semantics to represent our world. Algorithms such as the tableaux algorithm have made it possible to effectively use those rich semantics in large complex ontologies. Early KRR systems, like Prolog in 5GP, were dogged by the limited semantic capabilities and memory restrictions on the size of those ontologies.
In A Little History talks about AI as a broader subject and touches on Knowledge Representation and Reasoning (KRR) and also Expert Systems, I'll come back to Expert Systems later.
KRR is about how we represent our knowledge in symbolic form, i.e. how we describe something. Reasoning is about how we go about the act of thinking using this knowledge. System based object-oriented languages, like C++, Java and C#, have data definitions called classes for describing the composition and behaviour of modeled entities. In Java we call exemplars of these described things beans or instances. However those classification systems are limited to ensure computational efficiency. Over the years researchers have developed increasingly sophisticated ways to represent our world. Many of you may already have heard of OWL (Web Ontology Language). There is always a gap between what can be theoretically represented and what can be used computationally in practically timely manner, which is why OWL has different sub-languages from Lite to Full. It is not believed that any reasoning system can support OWL Full. Although each year algorithmic advances try to narrow that gap and improve the expressiveness available to reasoning engines.
There are also many approaches to how these systems go about thinking. You may have heard discussions comparing the merits of forward chaining, which is reactive and data driven, with backward chaining, which is passive and query driven. Many other types of reasoning techniques exist, each of which enlarges the scope of the problems we can tackle declaratively. To list just a few: imperfect reasoning (fuzzy logic, certainty factors), defeasible logic, belief systems, temporal reasoning and correlation. You don't need to understand all these terms to understand and use Drools. They are just there to give an idea of the range of scope of research topics, which is actually far more extensive, and continues to grow as researchers push new boundaries.
KRR is often referred to as the core of Artificial Intelligence. Even when using biological approaches like neural networks, which model the brain and are more about pattern recognition than thinking, they still build on KRR theory. My first endeavours with Drools were engineering oriented, as I had no formal training or understanding of KRR. Learning KRR has allowed me to get a much wider theoretical background. Allowing me to better understand both what I've done and where I'm going, as it underpins nearly all of the theoretical side to our Drools R&D. It really is a vast and fascinating subject that will pay dividends for those who take the time to learn. I know it did and still does for me. Bracham and Levesque have written a seminal piece of work, called "Knowledge Representation and Reasoning" that is a must read for anyone wanting to build strong foundations. I would also recommend the Russel and Norvig book "Artificial Intelligence, a modern approach" which also covers KRR.
We've now covered a brief history of AI and learnt that the core of AI is formed around KRR. We've shown than KRR is vast and fascinating subject which forms the bulk of the theory driving Drools R&D.
The rule engine is the computer program that delivers KRR functionality to the developer. At a high level it has three components:
Ontology
Rules
Data
As previously mentioned the ontology is the representation model we use for our "things". It could use records or Java classes or full-blown OWL based ontologies. The rules perform the reasoning, i.e., they facilitate "thinking". The distinction between rules and ontologies blurs a little with OWL based ontologies, whose richness is rule based.
The term "rules engine" is quite ambiguous in that it can be any system that uses rules, in any form, that can be applied to data to produce outcomes. This includes simple systems like form validation and dynamic expression engines. The book "How to Build a Business Rules Engine" (2004) by Malcolm Chisholm exemplifies this ambiguity. The book is actually about how to build and alter a database schema to hold validation rules. The book then shows how to generate VB code from those validation rules to validate data entry. While perfectly valid, this is very different to what we are talking about.
Drools started life as a specific type of rule engine called a Production Rule System (PRS) and was based around the Rete algorithm (usually pronounced as two syllables, e.g., REH-te or RAY-tay). The Rete algorithm, developed by Charles Forgy in 1974, forms the brain of a Production Rule System and is able to scale to a large number of rules and facts. A Production Rule is a two-part structure: the engine matches facts and data against Production Rules - also called Productions or just Rules - to infer conclusions which result in actions.
when
<conditions>
then
<actions>;
The process of matching the new or existing facts against Production Rules is called pattern matching, which is performed by the inference engine. Actions execute in response to changes in data, like a database trigger; we say this is a data driven approach to reasoning. The actions themselves can change data, which in turn could match against other rules causing them to fire; this is referred to asforward chaining
Drools implements and extends the Rete algorithm;. The Drools Rete implementation is called ReteOO, signifying that Drools has an enhanced and optimized implementation of the Rete algorithm for object oriented systems. Our more recent work goes well beyond Rete. Other Rete based engines also have marketing terms for their proprietary enhancements to Rete, like RetePlus and Rete III. The most common enhancements are covered in "Production Matching for Large Learning Systems" (1995) by Robert B. Doorenbos' thesis, which presents Rete/UL. A PRS using another algorithm called "Leaps" used to be provided as well, but was retired as it became unmaintained. The good news is that our research is close to producing an algorithm that merges the benefits of Leaps with Rete.
The Rules are stored in the Production Memory and the facts that the Inference Engine matches against are kept in the Working Memory. Facts are asserted into the Working Memory where they may then be modified or retracted. A system with a large number of rules and facts may result in many rules being true for the same fact assertion; these rules are said to be in conflict. The Agenda manages the execution order of these conflicting rules using a Conflict Resolution strategy.
You may have read discussions comparing the merits of forward chaining (reactive and data driven) or backward chaining(passive query). Here is a quick explanation of these two main types of reasoning.
Forward chaining is "data-driven" and thus reactionary, with facts being asserted into working memory, which results in one or more rules being concurrently true and scheduled for execution by the Agenda. In short, we start with a fact, it propagates through the rules, and we end in a conclusion.
Backward chaining is "goal-driven", meaning that we start with a conclusion which the engine tries to satisfy. If it can't, then it searches for conclusions that it can satisfy. These are known as subgoals, that will help satisfy some unknown part of the current goal. It continues this process until either the initial conclusion is proven or there are no more subgoals. Prolog is an example of a Backward Chaining engine. Drools can also do backward chaining, which we refer to as derivation queries.
Historically you would have to make a choice between systems like OPS5 (forward) or Prolog (backward). Nowadays many modern systems provide both types of reasoning capabilities. There are also many other types of reasoning techniques, each of which enlarges the scope of the problems we can tackle declaratively. To list just a few: imperfect reasoning (fuzzy logic, certainty factors), defeasible logic, belief systems, temporal reasoning and correlation. Modern systems are merging these capabilities, and others not listed, to create hybrid reasoning systems (HRS).
While Drools started out as a PRS, 5.x introduced Prolog style backward chaining reasoning as well as some functional programming styles. For this reason we now prefer the term Hybrid Reasoning System when describing Drools.
Drools currently provides crisp reasoning, but imperfect reasoning is almost ready. Initially this will be imperfect reasoning with fuzzy logic; later we'll add support for other types of uncertainty. Work is also under way to bring OWL based ontological reasoning, which will integrate with our traits system. We also continue to improve our functional programming capabilities.
You will often hear the terms expert systems used to refer to production rule systems or Prolog-like systems. While this is normally acceptable, it's technically incorrect as these are frameworks to build expert systems with, rather than expert systems themselves. It becomes an expert system once there is an ontological model to represent the domain and there are facilities for knowledge acquisition and explanation.
Mycin is the most famous expert system, built during the 70s. It is still heavily covered in academic literature, such as the recommended book "Expert Systems" by Peter Jackson.
General AI, KRR and Expert System Books
For those wanting to get a strong theoretical background in KRR and expert systems, I'd strongly recommend the following books. "Artificial Intelligence: A Modern Approach" is a must have, for anyone's bookshelf.
Introduction to Expert Systems
Peter Jackson
Expert Systems: Principles and Programming
Joseph C. Giarratano, Gary D. Riley
Knowledge Representation and Reasoning
Ronald J. Brachman, Hector J. Levesque
Artificial Intelligence : A Modern Approach.
Stuart Russell and Peter Norvig
Papers
Here are some recommended papers that cover interesting areas in rule engine research:
Production Matching for Large Learning Systems: Rete/UL (1993)
Robert B. Doorenbos
Advances In Rete Pattern Matching
Marshall Schor, Timothy P. Daly, Ho Soo Lee, Beth R. Tibbitts (AAAI 1986)
Collection-Oriented Match
Anurag Acharya and Milind Tambe (1993)
The Leaps Algorithm
Don Batery (1990)
Gator: An Optimized Discrimination Network for Active Database Rule Condition Testing
Eric Hanson , Mohammed S. Hasan (1993)
Drools Books
There are currently three Drools books, all from Packt Publishing.
JBoss Drools Business Rules
Paul Brown
Drools JBoss Rules 5.0 Developers Guide
Michali Bali
Drools Developer's Cookbook
Lucas Amador
Some frequently asked questions:
We will attempt to address these questions below.
Declarative Programming
Rule engines allow you to say "What to do", not "How to do it".
The key advantage of this point is that using rules can make it easy to express solutions to difficult problems and consequently have those solutions verified. Rules are much easier to read than code.
Rule systems are capable of solving very, very hard problems, providing an explanation of how the solution was arrived at and why each "decision" along the way was made (not so easy with other of AI systems like neural networks or the human brain - I have no idea why I scratched the side of the car).
Logic and Data Separation
Your data is in your domain objects, the logic is in the rules. This is fundamentally breaking the OO coupling of data and logic, which can be an advantage or a disadvantage depending on your point of view. The upshot is that the logic can be much easier to maintain when there are changes in the future, as the logic is all laid out in rules. This can be especially true if the logic is cross-domain or multi-domain logic. Instead of the logic being spread across many domain objects or controllers, it can all be organized in one or more discrete rules files.
Speed and Scalability
The Rete algorithm,the Leaps algorithm, and their descendants such as Drools' ReteOO, provide very efficient ways of matching rule patterns to your domain object data. These are especially efficient when you have datasets that change in small portions as the rule engine can remember past matches. These algorithms are battle-proven.
Centralization of Knowledge
By using rules, you create a repository of knowledge (a knowledge base) which is executable. This means it's a single point of truth, for business policy, for instance. Ideally rules are so readable that they can also serve as documentation.
Tool Integration
Tools such as Eclipse (and in future, Web based user interfaces) provide ways to edit and manage rules and get immediate feedback, validation and content assistance. Auditing and debugging tools are also available.
Explanation Facility
Rule systems effectively provide an "explanation facility" by being able to log the decisions made by the rule engine along with why the decisions were made.
Understandable Rules
By creating object models and, optionally, Domain Specific Languages that model your problem domain you can set yourself up to write rules that are very close to natural language. They lend themselves to logic that is understandable to, possibly nontechnical, domain experts as they are expressed in their language, with all the program plumbing, the technical know-how being hidden away in the usual code.
The shortest answer to this is "when there is no satisfactory traditional programming approach to solve the problem.". Given that short answer, some more explanation is required. The reason why there is no "traditional" approach is possibly one of the following:
The problem is just too fiddly for traditional code.
The problem may not be complex, but you can't see a non-fragile way of building a solution for it.
The problem is beyond any obvious algorithmic solution.
It is a complex problem to solve, there are no obvious traditional solutions, or basically the problem isn't fully understood.
The logic changes often
The logic itself may even be simple but the rules change quite often. In many organizations software releases are few and far between and pluggable rules can help provide the "agility" that is needed and expected in a reasonably safe way.
Domain experts (or business analysts) are readily available, but are nontechnical.
Domain experts often possess a wealth of knowledge about business rules and processes. They typically are nontechnical, but can be very logical. Rules can allow them to express the logic in their own terms. Of course, they still have to think critically and be capable of logical thinking. Many people in nontechnical positions do not have training in formal logic, so be careful as you work with them: by codifying business knowledge in rules, you will often expose holes in the way the business rules and processes are currently understood.
If rules are a new technology for your project teams, the overhead in getting going must be factored in. It is not a trivial technology, but this document tries to make it easier to understand.
Typically in a modern OO application you would use a rule engine to contain key parts of your business logic, especially the really messy parts. This is an inversion of the OO concept of encapsulating all the logic inside your objects. This is not to say that you throw out OO practices, on the contrary in any real world application, business logic is just one part of the application. If you ever notice lots of conditional statements such as "if" and "switch", an overabundance of strategy patterns and other messy logic in your code that just doesn't feel right: that would be a place for rules. If there is some such logic and you keep coming back to fix it, either because you got it wrong, or the logic or your understanding changes: think about using rules. If you are faced with tough problems for which there are no algorithms or patterns: consider using rules.
Rules could be used embedded in your application or perhaps as a service. Often a rule engine works best as "stateful" component, being an integral part of an application. However, there have been successful cases of creating reusable rule services which are stateless.
For your organization it is important to decide about the process you will use for updating rules in systems that are in production. The options are many, but different organizations have different requirements. Frequently, rules maintenance is out of the control of the application vendors or project developers.
To quote a Drools mailing list regular:
| It seems to me that in the excitement of working with rules engines, that people forget that a rules engine is only one piece of a complex application or solution. Rules engines are not really intended to handle workflow or process executions nor are workflow engines or process management tools designed to do rules. Use the right tool for the job. Sure, a pair of pliers can be used as a hammering tool in a pinch, but that's not what it's designed for. | ||
| --Dave Hamu | ||
As rule engines are dynamic (dynamic in the sense that the rules can be stored and managed and updated as data), they are often looked at as a solution to the problem of deploying software. (Most IT departments seem to exist for the purpose of preventing software being rolled out.) If this is the reason you wish to use a rule engine, be aware that rule engines work best when you are able to write declarative rules. As an alternative, you can consider data-driven designs (lookup tables), or script processing engines where the scripts are managed in a database and are able to be updated on the fly.
Hopefully the preceding sections have explained when you may want to use a rule engine.
Alternatives are script-based engines that provide the drive for "changes on the fly", and there are many such solutions.
Alternatively Process Engines (also capable of workflow) such as jBPM allow you to graphically (or programmatically) describe steps in a process. Those steps can also involve decision points which are in themselves a simple rule. Process engines and rules often can work nicely together, so they are not mutually exclusive.
One key point to note with rule engines is that some rule engines are really scripting engines. The downside of scripting engines is that you are tightly coupling your application to the scripts. If they are rules, you are effectively calling rules directly and this may cause more difficulty in future maintenance, as they tend to grow in complexity over time. The upside of scripting engines is that they can be easier to implement initially, producing results quickly, and are conceptually simpler for imperative programmers.
Many people have also implemented data-driven systems successfully in the past (where there are control tables that store meta-data that changes your applications behavior) - these can work well when the control can remain very limited. However, they can quickly grow out of control if extended too much (such that only the original creators can change the applications behavior) or they cause the application to stagnate as they are too inflexible.
No doubt you have heard terms like "tight coupling" and "loose coupling" in systems design. Generally people assert that "loose" or "weak" coupling is preferable in design terms, due to the added flexibility it affords. Similarly, you can have "strongly coupled" and "weakly coupled" rules. Strongly coupled in this sense means that one rule "firing" will clearly result in another rule firing, and so on; in other words, there is a clear (probably obvious) chain of logic. If your rules are all strongly coupled, the chances are that the will turn out to be inflexible, and, more significantly, that a rule engine is an overkill. A clear chain can be hard coded, or implemented using a Decision Tree. This is not to say that strong coupling is inherently bad, but it is a point to keep in mind when considering a rule engine and the way you capture the rules. "Loosely" coupled rules should result in a system that allows rules to be changed, removed and added without requiring changes to other, unrelated rules.
The Rete algorithm was invented by Dr. Charles Forgy and documented in his PhD thesis in 1978-79. A simplified version of the paper was published in 1982 (http://citeseer.ist.psu.edu/context/505087/0). The latin word "rete" means "net" or "network". The Rete algorithm can be broken into 2 parts: rule compilation and runtime execution.
The compilation algorithm describes how the Rules in the Production Memory are processed to generate an efficient discrimination network. In non-technical terms, a discrimination network is used to filter data as it propagates through the network. The nodes at the top of the network would have many matches, and as we go down the network, there would be fewer matches. At the very bottom of the network are the terminal nodes. In Dr. Forgy's 1982 paper, he described 4 basic nodes: root, 1-input, 2-input and terminal.
The root node is where all objects enter the network. From there, it
  immediately goes to the ObjectTypeNode. The purpose of the ObjectTypeNode is
  to make sure the engine doesn't do more work than it needs to. For example,
  say we have 2 objects: Account and Order. If the rule engine tried to
  evaluate every single node against every object, it would waste a lot of
  cycles. To make things efficient, the engine should only pass the object to
  the nodes that match the object type. The easiest way to do this is to
  create an ObjectTypeNode and have all 1-input and 2-input nodes descend from
  it. This way, if an application asserts a new Account, it won't propagate to
  the nodes for the Order object. In Drools when an object is asserted it
  retrieves a list of valid ObjectTypesNodes via a lookup in a HashMap from
  the object's Class; if this list doesn't exist it scans all the
  ObjectTypeNodes finding valid matches which it caches in the list. This
  enables Drools to match against any Class type that matches with an
  instanceof check.
ObjectTypeNodes can propagate to AlphaNodes, LeftInputAdapterNodes and
  BetaNodes. AlphaNodes are used to evaluate literal conditions. Although the
  1982 paper only covers equality conditions, many RETE implementations
  support other operations. For example, Account.name == "Mr
  Trout" is a literal condition. When a rule has multiple literal
  conditions for a single object type, they are linked together. This means
  that if an application asserts an Account object, it must first satisfy the
  first literal condition before it can proceed to the next AlphaNode. In Dr.
  Forgy's paper, he refers to these as IntraElement conditions. The following
  diagram shows the AlphaNode combinations for Cheese( name == "cheddar",
  strength == "strong" ):
Drools extends Rete by optimizing the propagation from ObjectTypeNode to AlphaNode using hashing. Each time an AlphaNode is added to an ObjectTypeNode it adds the literal value as a key to the HashMap with the AlphaNode as the value. When a new instance enters the ObjectType node, rather than propagating to each AlphaNode, it can instead retrieve the correct AlphaNode from the HashMap,thereby avoiding unnecessary literal checks.
There are two two-input nodes, JoinNode and NotNode, and both are types of BetaNodes. BetaNodes are used to compare 2 objects, and their fields, to each other. The objects may be the same or different types. By convention we refer to the two inputs as left and right. The left input for a BetaNode is generally a list of objects; in Drools this is a Tuple. The right input is a single object. Two Nodes can be used to implement 'exists' checks. BetaNodes also have memory. The left input is called the Beta Memory and remembers all incoming tuples. The right input is called the Alpha Memory and remembers all incoming objects. Drools extends Rete by performing indexing on the BetaNodes. For instance, if we know that a BetaNode is performing a check on a String field, as each object enters we can do a hash lookup on that String value. This means when facts enter from the opposite side, instead of iterating over all the facts to find valid joins, we do a lookup returning potentially valid candidates. At any point a valid join is found the Tuple is joined with the Object; which is referred to as a partial match; and then propagated to the next node.
To enable the first Object, in the above case Cheese, to enter the network we use a LeftInputNodeAdapter - this takes an Object as an input and propagates a single Object Tuple.
Terminal nodes are used to indicate a single rule having matched all its conditions; at this point we say the rule has a full match. A rule with an 'or' conditional disjunctive connective results in subrule generation for each possible logically branch; thus one rule can have multiple terminal nodes.
Drools also performs node sharing. Many rules repeat the same patterns, and node sharing allows us to collapse those patterns so that they don't have to be re-evaluated for every single instance. The following two rules share the first pattern, but not the last:
rule
when
    Cheese( $cheddar : name == "cheddar" )
    $person : Person( favouriteCheese == $cheddar )
then
    System.out.println( $person.getName() + " likes cheddar" );
endrule
when
    Cheese( $cheddar : name == "cheddar" )
    $person : Person( favouriteCheese != $cheddar )
then
    System.out.println( $person.getName() + " does not like cheddar" );
endAs you can see below, the compiled Rete network shows that the alpha node is shared, but the beta nodes are not. Each beta node has its own TerminalNode. Had the second pattern been the same it would have also been shared.
So where do we get started? There are so many use cases and so much functionality in a rule engine such as Drools that it becomes beguiling. Have no fear my intrepid adventurer, the complexity is layered and you can ease yourself into with simple use cases.
Stateless session, not utilising inference, forms the simplest use case. A stateless session can be called like a function passing it some data and then receiving some results back. Some common use cases for stateless sessions are, but not limited to:
Validation
Is this person eligible for a mortgage?
Calculation
Compute a mortgage premium.
Routing and Filtering
Filter incoming messages, such as emails, into folders.
Send incoming messages to a destination.
So let's start with a very simple example using a driving license application.
public class Applicant {
private String name;
private int age;
private boolean valid;
// getter and setter methods here
}
Now that we have our data model we can write our first rule. We assume that the application uses rules to reject invalid applications. As this is a simple validation use case we will add a single rule to disqualify any applicant younger than 18.
package com.company.license
rule "Is of valid age"
when
    $a : Applicant( age < 18 )
then
    $a.setValid( false );
endTo make the engine aware of data, so it can be processed against the
    rules, we have to insert the data, much like with a
    database. When the Applicant instance is inserted into the engine it is
    evaluated against the constraints of the rules, in this case just two
    constraints for one rule. We say two because the type
    Applicant is the first object type constraint, and age <
    18 is the second field constraint. An object type constraint plus
    its zero or more field constraints is referred to as a pattern. When an
    inserted instance satisfies both the object type constraint and all the
    field constraints, it is said to be matched. The $a is a
    binding variable which permits us to reference the matched object in the
    consequence. There its properties can be updated. The dollar character
    ('$') is optional, but it helps to differentiate variable names from field
    names. The process of matching patterns against the inserted data is, not
    surprisingly, often referred to as pattern
    matching.
Let's assume that the rules are in the same folder as the classes,
    so we can use the classpath resource loader to build our first
    KnowledgeBase. A Knowledge Base is what we call our
    collection of compiled definitions, such as rules and processes, which are
    compiled using the KnowledgeBuilder. Both the
    KnowledgeBuilder and KnowledgeBase can be created from the factories
    KnowledgeBuilderFactory and KnowledgeBaseFactory.
KnowledgeBuilder kbuilder = KnowledgeBuilderFactory.newKnowledgeBuilder();
kbuilder.add( ResourceFactory.newClassPathResource( "licenseApplication.drl",
getClass() ), ResourceType.DRL );
if ( kbuilder.hasErrors() ) {
System.err.println( kbuilder.getErrors().toString() );
}
KnowledgeBase kbase = KnowledgeBaseFactory.newKnowledgeBase();
kbase.addKnowledgePackages( kbuilder.getKnowledgePackages() );
The above code snippet looks on the classpath for the
    licenseApplication.drl file, using the method
    newClassPathResource(). The resource type is DRL, short for
    "Drools Rule Language". Once the DRL file has been added we can check the
    Knowledge Builder object for any errors. If there are no errors, we can
    add the resulting packages to our Knowledge Base. Now we are ready to
    build our session and execute against some data:
StatelessKnowledgeSession ksession = kbase.newStatelessKnowledgeSession();
Applicant applicant = new Applicant( "Mr John Smith", 16 );
assertTrue( applicant.isValid() );
ksession.execute( applicant );
assertFalse( applicant.isValid() );
The preceding code executes the data against the rules. Since the applicant is under the age of 18, the application is marked as invalid.
So far we've only used a single instance, but what if we want to use
    more than one? We can execute against any object implementing Iterable,
    such as a collection. Let's add another class called
    Application, which has the date of the application, and we'll
    also move the boolean valid field to the Application
    class.
public class Applicant {
private String name;
private int age;
// getter and setter methods here
}
public class Application {
private Date dateApplied;
private boolean valid;
// getter and setter methods here
}
We can also add another rule to validate that the application was made within a period of time.
package com.company.license
rule "Is of valid age"
when
    Applicant( age < 18 )
    $a : Application()     
then
    $a.setValid( false );
end
rule "Application was made this year"
when
    $a : Application( dateApplied > "01-jan-2009" )     
then
    $a.setValid( false );
end
Unfortunately a Java array does not implement the
    Iterable interface, so we have to use the JDK converter
    method Arrays.asList(...). The code shown below executes
    against an iterable list, where all collection elements are inserted
    before any matched rules are fired.
StatelessKnowledgeSession ksession = kbase.newStatelessKnowledgeSession();
Applicant applicant = new Applicant( "Mr John Smith", 16 );
Application application = new Application();
assertTrue( application.isValid() );
ksession.execute( Arrays.asList( new Object[] { application, applicant } ) );
assertFalse( application.isValid() );
The two execute methods execute(Object object) and
    execute(Iterable objects) are actually convenience methods
    for the interface BatchExecutor's method
    execute(Command command).
A CommandFactory is used to create commands, so that
    the following is equivalent to execute(Iterable it):
ksession.execute( CommandFactory.newInsertIterable( new Object[] { application, applicant } ) );
Batch Executor and Command Factory are particularly useful when working with multiple Commands and with output identifiers for obtaining results.
List<Command> cmds = new ArrayList<Command>();
cmds.add( CommandFactory.newInsert( new Person( "Mr John Smith" ), "mrSmith" );
cmds.add( CommandFactory.newInsert( new Person( "Mr John Doe" ), "mrDoe" );
BatchExecutionResults results = ksession.execute( CommandFactory.newBatchExecution( cmds ) );
assertEquals( new Person( "Mr John Smith" ), results.getValue( "mrSmith" ) );
CommandFactory supports many other Commands that can be
    used in the BatchExecutor like StartProcess,
    Query, and SetGlobal.
Stateful Sessions are longer lived and allow iterative changes over time. Some common use cases for Stateful Sessions are, but not limited to:
Monitoring
Stock market monitoring and analysis for semi-automatic buying.
Diagnostics
Fault finding, medical diagnostics
Logistics
Parcel tracking and delivery provisioning
Compliance
Validation of legality for market trades.
In contrast to a Stateless Session, the dispose()
    method must be called afterwards to ensure there are no memory leaks, as
    the Knowledge Base contains references to Stateful Knowledge Sessions when
    they are created. StatefulKnowledgeSession also supports the
    BatchExecutor interface, like
    StatelessKnowledgeSession, the only difference being that the
    FireAllRules command is not automatically called at the end
    for a Stateful Session.
We illustrate the monitoring use case with an example for raising a
    fire alarm. Using just four classes, we represent rooms in a house, each
    of which has one sprinkler. If a fire starts in a room, we represent that
    with a single Fire instance.
public class Room {
private String name
// getter and setter methods here
}
public class Sprinkler {
private Room room;
private boolean on;
// getter and setter methods here
}
public class Fire {
private Room room;
// getter and setter methods here
}
public class Alarm {
}
In the previous section on Stateless Sessions the concepts of inserting and matching against data were introduced. That example assumed that only a single instance of each object type was ever inserted and thus only used literal constraints. However, a house has many rooms, so rules must express relationships between objects, such as a sprinkler being in a certain room. This is best done by using a binding variable as a constraint in a pattern. This "join" process results in what is called cross products, which are covered in the next section.
When a fire occurs an instance of the Fire class is
    created, for that room, and inserted into the session. The rule uses a
    binding on the room field of the Fire object to
    constrain matching to the sprinkler for that room, which is currently off.
    When this rule fires and the consequence is executed the sprinkler is
    turned on.
rule "When there is a fire turn on the sprinkler"
when
    Fire($room : room)
    $sprinkler : Sprinkler( room == $room, on == false )
then
    modify( $sprinkler ) { setOn( true ) };
    System.out.println( "Turn on the sprinkler for room " + $room.getName() );
endWhereas the Stateless Session uses standard Java syntax to modify a
    field, in the above rule we use the modify statement,
    which acts as a sort of "with" statement. It may contain a series of comma
    separated Java expressions, i.e., calls to setters of the object selected
    by the modify statement's control expression. This
    modifies the data, and makes the engine aware of those changes so it can
    reason over them once more. This process is called inference, and it's
    essential for the working of a Stateful Session. Stateless Sessions
    typically do not use inference, so the engine does not need to be aware of
    changes to data. Inference can also be turned off explicitly by using the
    sequential mode.
So far we have rules that tell us when matching data exists, but
    what about when it does not exist? How do we
    determine that a fire has been extinguished, i.e., that there isn't a
    Fire object any more? Previously the constraints have been
    sentences according to Propositional Logic, where the engine is
    constraining against individual instances. Drools also has support for
    First Order Logic that allows you to look at sets of data. A pattern under
    the keyword not matches when something does not exist.
    The rule given below turns the sprinkler off as soon as the fire in that
    room has disappeared.
rule "When the fire is gone turn off the sprinkler"
when
    $room : Room( )
    $sprinkler : Sprinkler( room == $room, on == true )
    not Fire( room == $room )
then
    modify( $sprinkler ) { setOn( false ) };
    System.out.println( "Turn off the sprinkler for room " + $room.getName() );
endWhile there is one sprinkler per room, there is just a single alarm
    for the building. An Alarm object is created when a fire
    occurs, but only one Alarm is needed for the entire building,
    no matter how many fires occur. Previously not was
    introduced to match the absence of a fact; now we use its complement
    exists which matches for one or more instances of some
    category.
rule "Raise the alarm when we have one or more fires"
when
    exists Fire()
then
    insert( new Alarm() );
    System.out.println( "Raise the alarm" );
endLikewise, when there are no fires we want to remove the alarm, so
    the not keyword can be used again.
rule "Cancel the alarm when all the fires have gone"
when
    not Fire()
    $alarm : Alarm()
then
    retract( $alarm );
    System.out.println( "Cancel the alarm" );
end
Finally there is a general health status message that is printed when the application first starts and after the alarm is removed and all sprinklers have been turned off.
rule "Status output when things are ok"
when
    not Alarm()
    not Sprinkler( on == true ) 
then
    System.out.println( "Everything is ok" );
endThe above rules should be placed in a single DRL file and saved to
    some directory on the classpath and using the file name
    fireAlarm.drl, as in the Stateless Session example.
    We can then build a Knowledge Base, as before, just using the new name
    fireAlarm.drl. The difference is that this time we
    create a Stateful Session from the Knowledge Base, whereas before we
    created a Stateless Session.
KnowledgeBuilder kbuilder = KnowledgeBuilderFactory.newKnowledgeBuilder();
kbuilder.add( ResourceFactory.newClassPathResource( "fireAlarm.drl", getClass() ),
ResourceType.DRL );
if ( kbuilder.hasErrors() ) {
System.err.println( kbuilder.getErrors().toString() );
}
kbase.addKnowledgePackages( kbuilder.getKnowledgePackages() );
StatefulKnowledgeSession ksession = kbase.newStatefulKnowledgeSession();
With the session created it is now possible to iteratively work with
    it over time. Four Room objects are created and inserted, as
    well as one Sprinkler object for each room. At this point the
    engine has done all of its matching, but no rules have fired yet. Calling
    ksession.fireAllRules() allows the matched rules to fire, but
    without a fire that will just produce the health message.
String[] names = new String[]{"kitchen", "bedroom", "office", "livingroom"};
Map<String,Room> name2room = new HashMap<String,Room>();
for( String name: names ){
Room room = new Room( name );
name2room.put( name, room );
ksession.insert( room );
Sprinkler sprinkler = new Sprinkler( room );
ksession.insert( sprinkler );
}
ksession.fireAllRules();
> Everything is ok
We now create two fires and insert them; this time a reference is
    kept for the returned FactHandle. A Fact Handle is an
    internal engine reference to the inserted instance and allows instances to
    be retracted or modified at a later point in time. With the fires now in
    the engine, once fireAllRules() is called, the alarm is
    raised and the respective sprinklers are turned on.
Fire kitchenFire = new Fire( name2room.get( "kitchen" ) );
Fire officeFire = new Fire( name2room.get( "office" ) );
FactHandle kitchenFireHandle = ksession.insert( kitchenFire );
FactHandle officeFireHandle = ksession.insert( officeFire );
ksession.fireAllRules();
> Raise the alarm > Turn on the sprinkler for room kitchen > Turn on the sprinkler for room office
After a while the fires will be put out and the Fire
    instances are retracted. This results in the sprinklers being turned off,
    the alarm being cancelled, and eventually the health message is printed
    again.
ksession.retract( kitchenFireHandle );
ksession.retract( officeFireHandle );
ksession.fireAllRules();
> Cancel the alarm > Turn off the sprinkler for room office > Turn off the sprinkler for room kitchen > Everything is ok
Everyone still with me? That wasn't so hard and already I'm hoping you can start to see the value and power of a declarative rule system.
People often confuse methods and rules, and new rule users regular ask, "How do I call a rule?" After the last section, you are now feeling like a rule expert and the answer to that is obvious, but let's summarize the differences nonetheless.
public void helloWorld(Person person) {
if ( person.getName().equals( "Chuck" ) ) {
System.out.println( "Hello Chuck" );
}
}
Methods are called directly.
Specific instances are passed.
One call results in a single execution.
rule "Hello World"
    when
        Person( name == "Chuck" )
    then
        System.out.println( "Hello Chuck" );
        endRules execute by matching against any data as long it is inserted into the engine.
Rules can never be called directly.
Specific instances cannot be passed to a rule.
Depending on the matches, a rule may fire once or several times, or not at all.
Earlier the term "cross product" was mentioned, which is the result of a join. Imagine for a moment that the data from the fire alarm example were used in combination with the following rule where there ar no field constraints:
rule
when
    $room : Room()
    $sprinkler : Sprinkler()
then
    System.out.println( "room:" + $room.getName() +
                        " sprinkler:" + $sprinkler.getRoom().getName() );
endIn SQL terms this would be like doing select * from Room,
    Sprinkler and every row in the Room table would be joined with
    every row in the Sprinkler table resulting in the following output:
room:office sprinkler:office room:office sprinkler:kitchen room:office sprinkler:livingroom room:office sprinkler:bedroom room:kitchen sprinkler:office room:kitchen sprinkler:kitchen room:kitchen sprinkler:livingroom room:kitchen sprinkler:bedroom room:livingroom sprinkler:office room:livingroom sprinkler:kitchen room:livingroom sprinkler:livingroom room:livingroom sprinkler:bedroom room:bedroom sprinkler:office room:bedroom sprinkler:kitchen room:bedroom sprinkler:livingroom room:bedroom sprinkler:bedroom
These cross products can obviously become huge, and they may very well contain spurious data. The size of cross products is often the source of performance problems for new rule authors. From this it can be seen that it's always desirable to constrain the cross products, which is done with the variable constraint.
rule
when
    $room : Room()
    $sprinkler : Sprinkler( room == $room )
then
    System.out.println( "room:" + $room.getName() +
                        " sprinkler:" + $sprinkler.getRoom().getName() );
endThis results in just four rows of data, with the correct Sprinkler
    for each Room. In SQL (actually HQL) the corresponding query would be
    select * from Room, Sprinkler where Room ==
    Sprinkler.room.
room:office sprinkler:office room:kitchen sprinkler:kitchen room:livingroom sprinkler:livingroom room:bedroom sprinkler:bedroom
Inference has a bad names these days, as something not relevant to business use cases and just too complicated to be useful. It is true that contrived and complicated examples occur with inference, but that should not detract from the fact that simple and useful ones exist too. But more than this, correct use of inference can crate more agile and less error prone businesses with easier to maintain software.
So what is inference? Something is inferred when we gain knowledge of something from using previous knowledge. For example given a Person fact with an age field and a rule that provides age policy control, we can infer whether a Person is an adult or a child and act on this.
rule "Infer Adult" when $p : Person( age >= 18 ) then insert( new IsAdult( $p ) ) end
So in the above every Person who is 18 or over will have an instance of IsAdult inserted for them. This fact is special in that it is known as a relation. We can use this inferred relation in any rule:
$p : Person() IsAdult( person == $p )
So now we know what inference is, and have a basic example, how does this facilitate good rule design and maintenance?
Let's take a government department that are responsible for issuing ID cards when children become adults, hence forth referred to as ID department. They might have a decision table that includes logic like this, which says when an adult living in london is 18 or over, issue the card:

However the ID department does not set the policy on who an adult is. That's done at a central government level. If the central government where to change that age to 21 there is a change management process. Someone has to liaise with the ID department and make sure their systems are updated, in time for the law going live.
This change management process and communication between departments is not ideal for an agile environment and change become costly and error prone. Also the card department is managing more information than it needs to be aware of with its "monolithic" approach to rules management which is "leaking" information better placed else where. By this I mean that it doesn't care what explicit "age >= 18" information determines whether someone is an adult, only that they are an adult.
Instead what if we were to split (de-couple) the authoring responsibility, so the central government maintains its rules and the ID department maintains its.
So its the central governments job to determine who is an adult and if they change the law they just update their central repository with the new rules, which others use:

The IsAdult fact, as discussed previously, is inferred from the policy rules. It encapsulates the seemingly arbitrary piece of logic "age >= 18" and provides semantic abstractions for it's meaning. Now if anyone uses the above rules, they no longer need to be aware of explicit information that determines whether someone is an adult or not. They can just use the inferred fact:

While the example is very minimal and trivial it illustrates some important points. We started with a monolithic and leaky approach to our knowledge engineering. We create a single decision table that had all possible information in it that leaks information from central government that the ID department did not care about and did not want to manage.
We first de-coupled the knowledge process so each department was responsible for only what it needed to know. We then encapsulated this leaky knowledge using an inferred fact IsAdult. The use of the term IsAdult also gave a semantic abstraction to the previously arbitrary logic "age >= 18".
So a general rule or thumb when doing your knowledge engineering is:
Bad
Monolithic
Leaky
Good
De-couple knowledge responsibilities
Encapsulate knowledge
Provide semantic abstractions for those encapsulations
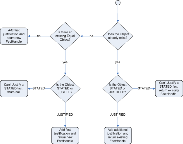
After regular inserts you have to retract facts explicitly. With logical assertions, the fact that was asserted will be automatically retracted when the conditions that asserted it in the first place are no longer true. Actually, it's even cleverer then that, because it will be retracted only if there isn't any single condition that supports the logical assertion.
Normal insertions are said to be stated, i.e.,
    just like the intuitive meaning of "stating a fact" implies. Using a
    HashMap and a counter, we track how many times a particular
    equality is stated; this means we count how many
    different instances are equal.
When we logically insert an object during a RHS execution we are said to justify it, and it is considered to be justified by the firing rule. For each logical insertion there can only be one equal object, and each subsequent equal logical insertion increases the justification counter for this logical assertion. A justification is removed by the LHS of the creating rule becoming untrue, and the counter is decreased accordingly. As soon as we have no more justifications the logical object is automatically retracted.
If we try to logically insert an object when
    there is an equal stated object, this will fail and
    return null. If we state an object that has an
    existing equal object that is justified we override
    the Fact; how this override works depends on the configuration setting
    WM_BEHAVIOR_PRESERVE. When the property is set to discard we
    use the existing handle and replace the existing instance with the new
    Object, which is the default behavior; otherwise we override it to
    stated but we create an new
    FactHandle.
This can be confusing on a first read, so hopefully the flow charts
    below help. When it says that it returns a new FactHandle,
    this also indicates the Object was propagated through the
    network.
The previous example was issuing ID cards to over 18s, in this example we now issue bus passes, either a child or adult pass.
rule "Issue Child Bus Pass" when $p : Person( age < 16 ) then insert(new ChildBusPass( $p ) ); end rule "Issue Adult Bus Pass" when $p : Person( age >= 16 ) then insert(new AdultBusPass( $p ) ); end
As before the above example is considered monolithic, leaky and providing poor separation of concerns.
As before we can provide a more robust application with a separation of concerns using inference. Notice this time we don't just insert the inferred object, we use "insertLogical":
rule "Infer Child" when
    $p : Person( age < 16 )
then
    insertLogical( new IsChild( $p ) )
end
rule "Infer Adult" when
    $p : Person( age >= 16 )
then
    insertLogical( new IsAdult( $p ) )
endA "insertLogical" is part of the Drools Truth Maintenance System (TMS). Here the fact is logically inserted, this fact is dependant on the truth of the "when" clause. It means that when the rule becomes false the fact is automatically retracted. This works particularly well as the two rules are mutually exclusive. So in the above rules if the person is under 16 it inserts an IsChild fact, once the person is 16 or over the IsChild fact is automatically retracted and the IsAdult fact inserted.
We can now bring back in the code to issue the passes, these two can also be logically inserted, as the TMS supports chaining of logical insertions for a cascading set of retracts.
rule "Issue Child Bus Pass" when
  $p : Person( )
       IsChild( person == $p )
then
    insertLogical(new ChildBusPass( $p ) );
end
 
rule "Issue Adult Bus Pass" when
  $p : Person( age >= 16 )
       IsAdult( person =$p )
then
    insertLogical(new AdultBusPass( $p ) );
endNow when the person changes from being 15 to 16, not only is the IsChild fact automatically retracted, so is the person's ChildBusPass fact. For bonus points we can combine this with the 'not' conditional element to handle notifications, in this situation a request for the returning of the pass. So when the TMS automatically retracts the ChildBusPass object, this rule triggers and sends a request to the person:
rule "Return ChildBusPass Request "when
  $p : Person( )
       not( ChildBusPass( person == $p ) )
then
    requestChildBusPass( $p );
endYou no longer need to enable or disable truth maintenance, via the kbase configuration. It is now handled automatically and turned on only when needed. This was done along with the code changes so that all entry points use the same code, previous to this the default entry point and named entry points used different code, to avoid TMS overhead for event processing.
It is important to note that for Truth Maintenance (and logical assertions) to work at all, your Fact objects (which may be JavaBeans) must override equals and hashCode methods (from java.lang.Object) correctly. As the truth maintenance system needs to know when two different physical objects are equal in value, both equals and hashCode must be overridden correctly, as per the Java standard.
Two objects are equal if and only if their equals methods return true for each other and if their hashCode methods return the same values. See the Java API for more details (but do keep in mind you MUST override both equals and hashCode).
TMS behaviour is not affected by theruntime configuration of Identity vs Equality, TMS is always equality.
Decision tables are a "precise yet compact" (ref. Wikipedia) way of representing conditional logic, and are well suited to business level rules.
Drools supports managing rules in a spreadsheet format. Supported formats are Excel (XLS), and CSV, which means that a variety of spreadsheet programs (such as Microsoft Excel, OpenOffice.org Calc amongst others) can be utilized. It is expected that web based decision table editors will be included in a near future release.
Decision tables are an old concept (in software terms) but have proven useful over the years. Very briefly speaking, in Drools decision tables are a way to generate rules driven from the data entered into a spreadsheet. All the usual features of a spreadsheet for data capture and manipulation can be taken advantage of.
Consider decision tables as a course of action if rules exist that can be expressed as rule templates and data: each row of a decision table provides data that is combined with a template to generate a rule.
Many businesses already use spreadsheets for managing data, calculations, etc. If you are happy to continue
    this way, you can also manage your business rules this way. This also assumes you are happy to manage packages of
    rules in .xls or .csv files. Decision tables are not recommended for rules
    that do not follow a set of templates, or where there are a small number of rules (or if there is a dislike towards
    software like Excel or OpenOffice.org). They are ideal in the sense that there can be control over what
    parameters of rules can be edited, without exposing the rules directly.
Decision tables also provide a degree of insulation from the underlying object model.
Here are some examples of real world decision tables (slightly edited to protect the innocent).



In the above examples, the technical aspects of the decision table have been collapsed away (using a standard spreadsheet feature).
The rules start from row 17, with each row resulting in a rule. The conditions are in columns C, D, E, etc., the actions being off-screen. The values in the cells are quite simple, and their meaning is indicated by the headers in Row 16. Column B is just a description. It is customary to use color to make it obvious what the different areas of the table mean.
Note that although the decision tables look like they process top down, this is not necessarily the case. Ideally, rules are authored without regard for the order of rows, simply because this makes maintenance easier, as rows will not need to be shifted around all the time.
As each row is a rule, the same principles apply. As the rule engine processes the facts, any rules that match may fire. (Some people are confused by this. It is possible to clear the agenda when a rule fires and simulate a very simple decision table where only the first match effects an action.) Also note that you can have multiple tables on one spreadsheet. This way, rules can be grouped where they share common templates, yet at the end of the day they are all combined into one rule package. Decision tables are essentially a tool to generate DRL rules automatically.

The key point to keep in mind is that in a decision table each row is a rule, and each column in that row is either a condition or action for that rule.

The spreadsheet looks for the RuleTable keyword to indicate the start of a rule table (both the starting row and column). Other keywords are also used to define other package level attributes (covered later). It is important to keep the keywords in one column. By convention the second column ("B") is used for this, but it can be any column (convention is to leave a margin on the left for notes). In the following diagram, C is actually the column where it starts. Everything to the left of this is ignored.
If we expand the hidden sections, it starts to make more sense how it works; note the keywords in column C.

Now the hidden magic which makes it work can be seen. The RuleSet keyword indicates the name to be used in the rule package that will encompass all the rules. This name is optional, using a default, but it must have the RuleSet keyword in the cell immediately to the right.
The other keywords visible in Column C are Import and Sequential which will be covered later. The RuleTable keyword is important as it indicates that a chunk of rules will follow, based on some rule templates. After the RuleTable keyword there is a name, used to prefix the names of the generated rules. The sheet name and row numbers are appended to guarantee unique rule names.
The RuleTable name combined with the sheet name must be unique across all spreadsheet files in the same KnowledgeBase. If that's not the case, some rules might have the same name and only 1 of them will be applied. To show such ignored rules, raise the severity of such rule name conflicts.
The column of RuleTable indicates the column in which the rules start; columns to the left are ignored.
In general the keywords make up name-value pairs.
Referring to row 14 (the row immediately after RuleTable), the keywords CONDITION and ACTION indicate that the data in the columns below are for either the LHS or the RHS parts of a rule. There are other attributes on the rule which can also be optionally set this way.
Row 15 contains declarations of ObjectTypes. The content in this row is optional, but
    if this option is not in use, the row must be left blank; however this option is usually found to be quite useful.
    When using this row, the values in the cells below (row 16) become constraints on that object type. In the above
    case, it generates Person(age=="42") and Cheese(type=="stilton"), where 42 and "stilton"
    come from row 18. In the above example, the "==" is implicit; if just a field name is given the translator assumes
    that it is to generate an exact match.
An ObjectType declaration can span columns (via merged cells), meaning that all columns below the merged range are to be combined into one set of constraints within a single pattern matching a single fact at a time, as opposed to non-merged cells containing the same ObjectType, but resulting in different patterns, potentially matching different or identical facts.
Row 16 contains the rule templates themselves. They can use the "$param" placeholder to indicate where data from the cells below should be interpolated. (For multiple insertions, use "$1", "$2", etc., indicating parameters from a comma-separated list in a cell below.) Row 17 is ignored; it may contain textual descriptions of the column's purpose.
Rows 18 and 19 show data, which will be combined (interpolated) with the templates in row 15, to generate rules. If a cell contains no data, then its template is ignored. (This would mean that some condition or action does not apply for that rule row.) Rule rows are read until there is a blank row. Multiple RuleTables can exist in a sheet. Row 20 contains another keyword, and a value. The row positions of keywords like this do not matter (most people put them at the top) but their column should be the same one where the RuleTable or RuleSet keywords should appear. In our case column C has been chosen to be significant, but any other column could be used instead.
In the above example, rules would be rendered like the following (as it uses the "ObjectType" row):
//row 18
rule "Cheese_fans_18"
when
    Person(age=="42")
    Cheese(type=="stilton")
then
    list.add("Old man stilton");
end
The constraints age=="42" and type=="stilton" are interpreted as single
      constraints, to be added to the respective ObjectType in the cell above. If the cells above were spanned, then
      there could be multiple constraints on one "column".
Very large decision tables may have very large memory requirements.
There are two types of rectangular areas defining data that is used for generating a DRL file. One, marked
      by a cell labelled RuleSet, defines all DRL items except rules. The other one may occur repeatedly
      and is to the right and below a cell whose contents begin with RuleTable. These areas represent the
      actual decision tables, each area resulting in a set of rules of similar structure.
A Rule Set area may contain cell pairs, one below the RuleSet cell and containing a keyword
      designating the kind of value contained in the other one that follows in the same row.
The columns of a Rule Table area define patterns and constraints for the left hand sides of the rules
      derived from it, actions for the consequences of the rules, and the values of individual rule attributes. Thus, a
      Rule Table area should contain one or more columns, both for conditions and actions, and an arbitrary selection of
      columns for rule attributes, at most one column for each of these. The first four rows following the row with the
      cell marked with RuleTable are earmarked as header area, mostly used for the definition of code to
      construct the rules. It is any additional row below these four header rows that spawns another rule, with its data
      providing for variations in the code defined in the Rule Table header.
All keywords are case insensitive.
Only the first worksheet is examined for decision tables.
Entries in a Rule Set area may define DRL constructs (except rules), and specify rule attributes. While entries for constructs may be used repeatedly, each rule attribute may be given at most once, and it applies to all rules unless it is overruled by the same attribute being defined within the Rule Table area.
Entries must be given in a vertically stacked sequence of cell pairs. The first one contains a keyword and
      the one to its right the value, as shown in the table below. This sequence of cell pairs may be interrupted by
      blank rows or even a Rule Table, as long as the column marked by RuleSet is upheld as the one
      containing the keyword.
Table 2.1. Entries in the Rule Set area
| Keyword | Value | Usage | 
|---|---|---|
| RuleSet | The package name for the generated DRL file. Optional, the default is rule_table. | Must be First entry. | 
| Sequential | "true" or "false". If "true", then salience is used to ensure that rules fire from the top down. | Optional, at most once. If omitted, no firing order is imposed. | 
| EscapeQuotes | "true" or "false". If "true", then quotation marks are escaped so that they appear literally in the DRL. | Optional, at most once. If omitted, quotation marks are escaped. | 
| Import | A comma-separated list of Java classes to import. | Optional, may be used repeatedly. | 
| Variables | Declarations of DRL globals, i.e., a type followed by a variable name. Multiple global definitions must be separated with a comma. | Optional, may be used repeatedly. | 
| Functions | One or more function definitions, according to DRL syntax. | Optional, may be used repeatedly. | 
| Queries | One or more query definitions, according to DRL syntax. | Optional, may be used repeatedly. | 
| Declare | One or more declarative types, according to DRL syntax. | Optional, may be used repeatedly. | 
In some locales, MS Office, LibreOffice and OpenOffice will encode a double quoth "
        differently, which will cause a compilation error. The difference is often hard to see. For example:
        “A” will fail, but "A" will work.
For defining rule attributes that apply to all rules in the generated DRL file you can use any of the entries in the following table. Notice, however, that the proper keyword must be used. Also, each of these attributes may be used only once.
Table 2.2. Rule attribute entries in the Rule Set area
| Keyword | Initial | Value | 
|---|---|---|
| PRIORITY | P | An integer defining the "salience" value for the rule. Overridden by the "Sequential" flag. | 
| DURATION | D | A long integer value defining the "duration" value for the rule. | 
| TIMER | T | A timer definition. See "Timers and Calendars". | 
| CALENDARS | E | A calendars definition. See "Timers and Calendars". | 
| NO-LOOP | U | A Boolean value. "true" inhibits looping of rules due to changes made by its consequence. | 
| LOCK-ON-ACTIVE | L | A Boolean value. "true" inhibits additional activations of all rules with this flag set within the same ruleflow or agenda group. | 
| AUTO-FOCUS | F | A Boolean value. "true" for a rule within an agenda group causes activations of the rule to automatically give the focus to the group. | 
| ACTIVATION-GROUP | X | A string identifying an activation (or XOR) group. Only one rule within an activation group will fire, i.e., the first one to fire cancels any existing activations of other rules within the same group. | 
| AGENDA-GROUP | G | A string identifying an agenda group, which has to be activated by giving it the "focus", which is one way of controlling the flow between groups of rules. | 
| RULEFLOW-GROUP | R | A string identifying a rule-flow group. | 
All Rule Tables begin with a cell containing "RuleTable", optionally followed by a string within the same cell. The string is used as the initial part of the name for all rules derived from this Rule Table, with the row number appended for distinction. (This automatic naming can be overridden by using a NAME column.) All other cells defining rules of this Rule Table are below and to the right of this cell.
The next row defines the column type, with each column resulting in a part of the condition or the consequence, or providing some rule attribute, the rule name or a comment. The table below shows which column headers are available; additional columns may be used according to the table showing rule attribute entries given in the preceding section. Note that each attribute column may be used at most once. For a column header, either use the keyword or any other word beginning with the letter given in the "Initial" column of these tables.
Table 2.3. Column Headers in the Rule Table
| Keyword | Initial | Value | Usage | 
|---|---|---|---|
| NAME | N | Provides the name for the rule generated from that row. The default is constructed from the text following the RuleTable tag and the row number. | At most one column | 
| DESCRIPTION | I | A text, resulting in a comment within the generated rule. | At most one column | 
| CONDITION | C | Code snippet and interpolated values for constructing a constraint within a pattern in a condition. | At least one per rule table | 
| ACTION | A | Code snippet and interpolated values for constructing an action for the consequence of the rule. | At least one per rule table | 
| METADATA | @ | Code snippet and interpolated values for constructing a metadata entry for the rule. | Optional, any number of columns | 
Given a column headed CONDITION, the cells in successive lines result in a conditional element.
Text in the first cell below CONDITION develops into a pattern for the rule condition, with the snippet in the next line becoming a constraint. If the cell is merged with one or more neighbours, a single pattern with multiple constraints is formed: all constraints are combined into a parenthesized list and appended to the text in this cell. The cell may be left blank, which means that the code snippet in the next row must result in a valid conditional element on its own.
To include a pattern without constraints, you can write the pattern in front of the text for another pattern.
The pattern may be written with or without an empty pair of parentheses. A "from" clause may be appended to the pattern.
If the pattern ends with "eval", code snippets are supposed to produce boolean expressions for inclusion into a pair of parentheses after "eval".
Text in the second cell below CONDITION is processed in two steps.
The code snippet in this cell is modified by interpolating values from cells farther down in the
              column. If you want to create a constraint consisting of a comparison using "==" with the value from the
              cells below, the field selector alone is sufficient. Any other comparison operator must be specified as
              the last item within the snippet, and the value from the cells below is appended. For all other constraint
              forms, you must mark the position for including the contents of a cell with the symbol
              $param. Multiple insertions are possible by using the symbols $1,
              $2, etc., and a comma-separated list of values in the cells below.
A text according to the pattern
              forall(delimiter){snippet}
              is expanded by repeating the snippet once for each of the values of the
              comma-separated list of values in each of the cells below, inserting the value in place of the symbol
              $ and by joining these expansions by the given delimiter. Note that the
              forall construct may be surrounded by other text.
If the cell in the preceding row is not empty, the completed code snippet is added to the conditional element from that cell. A pair of parentheses is provided automatically, as well as a separating comma if multiple constraints are added to a pattern in a merged cell.
If the cell above is empty, the interpolated result is used as is.
Text in the third cell below CONDITION is for documentation only. It should be used to indicate the column's purpose to a human reader.
From the fourth row on, non-blank entries provide data for interpolation as described above. A blank cell results in the omission of the conditional element or constraint for this rule.
Given a column headed ACTION, the cells in successive lines result in an action statement.
Text in the first cell below ACTION is optional. If present, it is interpreted as an object reference.
Text in the second cell below ACTION is processed in two steps.
The code snippet in this cell is modified by interpolating values from cells farther down in the
              column. For a singular insertion, mark the position for including the contents of a cell with the symbol
              $param. Multiple insertions are possible by using the symbols $1,
              $2, etc., and a comma-separated list of values in the cells below.
A method call without interpolation can be achieved by a text without any marker symbols. In this case, use any non-blank entry in a row below to include the statement.
The forall construct is available here, too.
If the first cell is not empty, its text, followed by a period, the text in the second cell and a terminating semicolon are stringed together, resulting in a method call which is added as an action statement for the consequence.
If the cell above is empty, the interpolated result is used as is.
Text in the third cell below ACTION is for documentation only. It should be used to indicate the column's purpose to a human reader.
From the fourth row on, non-blank entries provide data for interpolation as described above. A blank cell results in the omission of the action statement for this rule.
Using $1 instead of $param works in most cases, but it will fail if the
        replacement text contains a comma: then, only the part preceding the first comma is inserted. Use this
        "abbreviation" judiciously.
Given a column headed METADATA, the cells in successive lines result in a metadata annotation for the generated rules.
Text in the first cell below METADATA is ignored.
Text in the second cell below METADATA is subject to interpolation, as described above, using values
          from the cells in the rule rows. The metadata marker character @ is prefixed automatically, and
          thus it should not be included in the text for this cell.
Text in the third cell below METADATA is for documentation only. It should be used to indicate the column's purpose to a human reader.
From the fourth row on, non-blank entries provide data for interpolation as described above. A blank cell results in the omission of the metadata annotation for this rule.
The various interpolations are illustrated in the following example.
Example 2.1. Interpolating cell data
If the template is Foo(bar == $param) and the cell is 42, then the result is
        Foo(bar == 42).
If the template is Foo(bar < $1, baz == $2) and the cell contains 42,43, the
        result will be Foo(bar < 42, baz ==43).
The template forall(&&){bar != $} with a cell containing 42,43 results
        in bar != 42 && bar != 43.
The next example demonstrates the joint effect of a cell defining the pattern type and the code snippet below it.

 This spreadsheet section shows how the Person type declaration spans 2 columns, and
      thus both constraints will appear as Person(age == ..., type == ...). Since only the field names are
      present in the snippet, they imply an equality test.
In the following example the marker symbol $param is used. 

 The result of this column is the pattern Person(age == "42")). You may have noticed
      that the marker and the operator "==" are redundant.
The next example illustrates that a trailing insertion marker can be omitted.

 Here, appending the value from the cell is implied, resulting in Person(age <
      "42")).
You can provide the definition of a binding variable, as in the example below. .

 Here, the result is c: Cheese(type == "stilton"). Note that the quotes are provided
      automatically. Actually, anything can be placed in the object type row. Apart from the definition of a binding
      variable, it could also be an additional pattern that is to be inserted literally.
A simple construction of an action statement with the insertion of a single value is shown below.

The cell below the ACTION header is left blank. Using this style, anything can be placed in the consequence, not just a single method call. (The same technique is applicable within a CONDITION column as well.)
Below is a comprehensive example, showing the use of various column headers. It is not an error to have no value below a column header (as in the NO-LOOP column): here, the attribute will not be applied in any of the rules.

And, finally, here is an example of Import, Variables and Functions.

Multiple package names within the same cell must be separated by a comma. Also, the pairs of type and variable names must be comma-separated. Functions, however, must be written as they appear in a DRL file. This should appear in the same column as the "RuleSet" keyword; it could be above, between or below all the rule rows.
It may be more convenient to use Import, Variables, Functions and Queries repeatedly rather than packing several definitions into a single cell.
The API to use spreadsheet based decision tables is in the drools-decisiontables module. There is really only
    one class to look at: SpreadsheetCompiler. This class will take spreadsheets in various formats,
    and generate rules in DRL (which you can then use in the normal way). The SpreadsheetCompiler can
    just be used to generate partial rule files if it is wished, and assemble it into a complete rule package after the
    fact (this allows the separation of technical and non-technical aspects of the rules if needed).
To get started, a sample spreadsheet can be used as a base. Alternatively, if the plug-in is being used (Rule Workbench IDE), the wizard can generate a spreadsheet from a template (to edit it an xls compatible spreadsheet editor will need to be used).

Spreadsheets are well established business tools (in use for over 25 years). Decision tables lend themselves to close collaboration between IT and domain experts, while making the business rules clear to business analysts, it is an ideal separation of concerns.
Typically, the whole process of authoring rules (coming up with a new decision table) would be something like:
Business analyst takes a template decision table (from a repository, or from IT)
Decision table business language descriptions are entered in the table(s)
Decision table rules (rows) are entered (roughly)
Decision table is handed to a technical resource, who maps the business language (descriptions) to scripts (this may involve software development of course, if it is a new application or data model)
Technical person hands back and reviews the modifications with the business analyst.
The business analyst can continue editing the rule rows as needed (moving columns around is also fine etc).
In parallel, the technical person can develop test cases for the rules (liaising with business analysts) as these test cases can be used to verify rules and rule changes once the system is running.
Features of applications like Excel can be used to provide assistance in entering data into spreadsheets, such as validating fields. Lists that are stored in other worksheets can be used to provide valid lists of values for cells, like in the following diagram.

Some applications provide a limited ability to keep a history of changes, but it is recommended to use an alternative means of revision control. When changes are being made to rules over time, older versions are archived (many open source solutions exist for this, such as Subversion or Git).
Related to decision tables (but not necessarily requiring a spreadsheet) are "Rule Templates" (in the drools-templates module). These use any tabular data source as a source of rule data - populating a template to generate many rules. This can allow both for more flexible spreadsheets, but also rules in existing databases for instance (at the cost of developing the template up front to generate the rules).
With Rule Templates the data is separated from the rule and there are no restrictions on which part of the rule is data-driven. So whilst you can do everything you could do in decision tables you can also do the following:
store your data in a database (or any other format)
conditionally generate rules based on the values in the data
use data for any part of your rules (e.g. condition operator, class name, property name)
run different templates over the same data
As an example, a more classic decision table is shown, but without any hidden rows for the rule meta data (so the spreadsheet only contains the raw data to generate the rules).

See the ExampleCheese.xls in the examples download for the above spreadsheet.
If this was a regular decision table there would be hidden rows before row 1 and between rows 1 and 2 containing rule metadata. With rule templates the data is completely separate from the rules. This has two handy consequences - you can apply multiple rule templates to the same data and your data is not tied to your rules at all. So what does the template look like?
1  template header
2  age
3  type
4  log
5
6  package org.drools.examples.templates;
7
8  global java.util.List list;
9
10 template "cheesefans"
11
12 rule "Cheese fans_@{row.rowNumber}"
13 when
14    Person(age == @{age})
15    Cheese(type == "@{type}")
16 then
17    list.add("@{log}");
18 end
19
20 end template
Annotations to the preceding program listing:
Line 1: All rule templates start with template header.
Lines 2-4: Following the header is the list of columns in the order they appear in the data. In this
          case we are calling the first column age, the second type and the third
          log.
Line 5: An empty line signifies the end of the column definitions.
Lines 6-9: Standard rule header text. This is standard rule DRL and will appear at the top of the generated DRL. Put the package statement and any imports and global and function definitions into this section.
Line 10: The keyword template signals the start of a rule template. There can be more than
          one template in a template file, but each template should have a unique name.
Lines 11-18: The rule template - see below for details.
Line 20: The keywords end template signify the end of the template.
The rule templates rely on MVEL to do substitution using the syntax @{token_name}. There is currently one built-in expression, @{row.rowNumber} which gives a unique number for each row of data and enables you to generate unique rule names. For each row of data a rule will be generated with the values in the data substituted for the tokens in the template. With the example data above the following rule file would be generated:
package org.drools.examples.templates;
global java.util.List list;
rule "Cheese fans_1"
when
  Person(age == 42)
  Cheese(type == "stilton")
then
  list.add("Old man stilton");
end
rule "Cheese fans_2"
when
  Person(age == 21)
  Cheese(type == "cheddar")
then
  list.add("Young man cheddar");
end
The code to run this is simple:
DecisionTableConfiguration dtableconfiguration =
KnowledgeBuilderFactory.newDecisionTableConfiguration();
dtableconfiguration.setInputType( DecisionTableInputType.XLS );
KnowledgeBuilder kbuilder = KnowledgeBuilderFactory.newKnowledgeBuilder();
kbuilder.add( ResourceFactory.newClassPathResource( getSpreadsheetName(),
getClass() ),
ResourceType.DTABLE,
dtableconfiguration );
If you discover that you have a group of rules following the same arrangement of patterns, constraints and actions on the RHS, differing only in constants or names for objects or fields, you might think of employing Drools's rule template feature for generating the actual rules. You would write a rule template file, containing the textual skeleton of your rule and use the Drools template compiler in combination with a collection of objects providing the actual values for the "flesh" of the rules for their instantiation.
The mechanism is very similar to what a macro processor does. The major advantage proffered by template expansion is that it's nicely integrated in the overall handling of Knowledge Resources.
This is an experimental feature. In particular, the API is subject to change.
A rule template file begins with a header defining the
      placeholders, or formal template parameters 
      for the strings that are to be inserted during instantiation. 
      After the first line, which invariably contains template header,
      you should write a number of lines, each of which contains a single
      parameter name.
Example 2.2. Rule template file: template header
template header parameter-name-1 ... parameter-name-n ...
The template header is followed by the text that is to
      be replicated and interpolated with the actual parameters. It
      may begin with a package statement, followed by some
      additional lines. These 
      may be sectioned into one or more templates, each of them
      between a pair of matching template and
      end template statements. The template takes
      an argument, which puts a name to the template. The name
      can be a simple unquoted name or an arbitrary string enclosed
      in double quotes. The template text between these lines may
      contain one or more rules, constituting the "raw material"
      for the expansion.
Example 2.3. Rule template file: templates
template header parameter-name-1 ... parameter-name-n package ... // optional header text // optional template template-name ... // template text ... end template ...
The resulting text will begin with the package line and the header text following it, if present. Then, each template text will be expanded individually, yielding one set of rules for each of the actual parameter sets. Therefore, the structure of the template sections affect the order of the generated rules, since the generator iterates over the sections and then over the set of actual parameters.
Any interpolation takes place between a pair of template
      and end template statements, when this template is
      expanded. The template text is scanned for occurrences of
      parameter expansions written according to:
      
@{parameter-name}The name between '@{' and '}' should be one of the parameter names defined in the template header. The substitution is effected anywhere, even within string literals.
An important parameter is available without having to be
      included in the data source providing the actual values. The
      parameter substitution
      @{row.rowNumber}
      expands to the integers 0, 1, 2, etc., providing a unique distinction
      for the instantiation derived from a parameter set. You would use this
      as part of each rule name, because, without this precaution, there
      would be duplicate rule names. (You are, of course, free to use your
      own identification included as an extra parameter.)
To expand a template, you must prepare a data source. This can
      be a spreadsheet, as explained in the previous section. Here, we'll
      concentrate on expansion driven by Java objects. There are two
      straightforward ways of supplying values for a fixed set of names:
      Java objects, in the JavaBeans style, and Maps. Both of them can
      be arranged in a Collection, whose elements will be
      processed during the expansion, resulting in an instantiation
      for each element.
You may use a Java object that provides getter methods corresponding to all of the parameter names of your template file. If, for instance, you have defined a header
template header type limit word
the following Java class could be used:
public class ParamSet {
//...
public ParamSet( String t, int l, boolean w ) {
//...
}
public String getType(){...}
public int getLimit(){...}
public boolean isWord(){...}
}
Although interpolation is pure text manipulation, the actual values
        supplied may be of any type, just as long as this type provides a
        reasonable toString() method. (For simple types, the
        eponymous static method of the related class from java.lang
        is used.)
Assuming that we have created a Collection<ParamSet>
        for a template file template.drl, we can now proceed to
        request its expansion.
The resulting string contains the expanded rules text. You could write it to a file and proceed as usual, but it's also possible to feed this to a
Collection<ParamSet> paramSets = new ArrayList<ParamSet>();
// populate paramSets
paramSets.add( new ParamSet( "Foo", 42, true ) );
paramSets.add( new ParamSet( "Bar", 13, false ) );
ObjectDataCompiler converter = new ObjectDataCompiler();
InputStream templateStream =
this.getClass().getResourceAsStream( "template.drl" );
String drl = converter.compile( objs, templateStream );
KnowledgeBuilder and continue with the
        resulting Knowledge Packages.
        
KnowledgeBase kBase = KnowledgeBaseFactory.newKnowledgeBase();
KnowledgeBuilder kBuilder = KnowledgeBuilderFactory.newKnowledgeBuilder();
Reader rdr = new StringReader( drl );
kBuilder.add( ResourceFactory.newReaderResource( rdr ), ResourceType.DRL );
if( kBuilder.hasErrors() ){
// ...
throw new IllegalStateException( "DRL errors" );
}
kBase.addKnowledgePackages( kBuilder.getKnowledgePackages() );
A Map that provides the values for substituting
        template parameters should have a (string) key set matching all of
        the parameter names. Again, values could be from any class, as long
        as they provide a good toString() method. The expansion
        would use the same approach, just differing in the way the
        map collection is composed.
Collection<Map<String,Object>> paramMaps = new ArrayList<Map<String,Object>>();
// populate paramMaps
ObjectDataCompiler converter = new ObjectDataCompiler();
InputStream templateStream =
this.getClass().getResourceAsStream( "template.drl" );
String drl = converter.compile( objs, templateStream );
The following example illustrates template expansion. It is based on simple
       objects of class Item containing a couple of integer fields and an
       enum field of type ItemCode.
public class Item {
// ...
public Item( String n, int p, int w, ItemCode c ){...}
public String getName() {...}
public int getWeight() {...}
public int getPrice() {...}
public ItemCode getCode() {...}
}
public enum ItemCode {
LOCK,
STOCK,
BARREL;
}
The rule template contains a single rule. Notice that the field name for the range test is a parameter, which enables us to instantiate the template for different fields.
template header
field
lower
upper
codes
package range;
template "inRange"
rule "is in range @{row.rowNumber}"
when
    Item( $name : name, $v : @{field} >= @{lower} && <= @{upper}, $code : code @{codes} )
then
    System.out.println( "Item " + $name + " @{field} in range: " + $v + " code: " + $code );
end
end templateThe next code snippet is from the application, where several
         parameter sets have to be set up. First, there is class
         ParamSet, for storing a set of actual parameters.
public class ParamSet {
//...
private EnumSet<ItemCode> codeSet;
public ParamSet( String f, int l, int u, EnumSet<ItemCode> cs ){...}
public String getField() { return field; }
public int getLower() { return lower; }
public int getUpper() { return upper; }
public String getCodes(){
StringBuilder sb = new StringBuilder();
String conn = "";
for( ItemCode ic: codeSet ){
sb.append( conn ).append( " == ItemCode." ).append( ic );
conn = " ||";
}
return sb.toString();
}
}
Note that the method getCodes() does returns the
        EnumSet<ItemCode> field value as a String
        value representing a multiple restriction, i.e., a test for one out
        of a list of values.
The task of expanding a template, passing the resulting DRL text
        to a Knowledge Builder and adding the resulting Knowledge Packages
        to a Knowledge Base is generic. The utility class Expander
        takes care of this, using a Knowledge Base, the InputStream
        with the rule template and the collection of parameter sets.
public class Expander {
public void expand( KnowledgeBase kBase, InputStream is, Collection<?> act )
throws Exception {
ObjectDataCompiler converter = new ObjectDataCompiler();
String drl = converter.compile( act, is );
KnowledgeBuilder kBuilder = KnowledgeBuilderFactory.newKnowledgeBuilder();
Reader rdr = new StringReader( drl );
kBuilder.add( ResourceFactory.newReaderResource( rdr ), ResourceType.DRL );
if( kBuilder.hasErrors() ){
for( KnowledgeBuilderError err: kBuilder.getErrors() ){
System.err.println( err.toString() );
}
throw new IllegalStateException( "DRL errors" );
}
kBase.addKnowledgePackages( kBuilder.getKnowledgePackages() );
}
}
We are now all set to prepare the Knowledge Base with some
        generated rules. First, we define several parameter sets,
        constructed as ParamSet objects, and add them to a
        List, which is passed to the expand
        method shown above. Then we launch a stateful session, insert a
        few Item, and watch what happens.
Collection<ParamSet> cfl = new ArrayList<ParamSet>();
cfl.add( new ParamSet( "weight", 10, 99, EnumSet.of( ItemCode.LOCK, ItemCode.STOCK ) ) );
cfl.add( new ParamSet( "price", 10, 50, EnumSet.of( ItemCode.BARREL ) ) );
KnowledgeBase kBase = KnowledgeBaseFactory.newKnowledgeBase();
Expander ex = new Expander();
InputStream dis = new FileInputStream( new File( "rangeTemp.drl" ) );
ex.expand( kBase, dis, cfl );
StatefulKnowledgeSession session = kBase.newStatefulKnowledgeSession();
session.insert( new Item( "A", 130, 42, ItemCode.LOCK ) );
session.insert( new Item( "B", 44, 100, ItemCode.STOCK ) );
session.insert( new Item( "C", 123, 180, ItemCode.BARREL ) );
session.insert( new Item( "D", 85, 9, ItemCode.LOCK ) );
session.fireAllRules();
Notice that the two resulting rules deal with different fields, one with an item's weight, the other one with its price. - Below is the output.
Item E price in range: 25 code: BARREL Item A weight in range: 42 code: LOCK
So far, the programmatic API has been used to build a Knowledge
    Base. Quite often it's more desirable to do this via configuration. To
    facilitate this, Drools supports the "Changeset" feature. The file
    changeset.xml contains a list of resources, and it
    may also point recursively to another changeset XML file. Currently there is 
    no XML schema for the changeset XML, but we hope to add one soon.
    A few examples will be shown to give you the gist of things. A resource
    approach is employed that uses a prefix to indicate the protocol. All the
    protocols provided by java.net.URL, such as "file" and "http",
    are supported, as well as an additional "classpath".
    Currently the type attribute must always be specified for a resource, as
    it is not inferred from the file name extension. Here is a simple example
    that points to a http location for some rules.
<change-set xmlns='http://drools.org/drools-5.0/change-set'
xmlns:xs='http://www.w3.org/2001/XMLSchema-instance'
xs:schemaLocation='http://drools.org/drools-5.0/change-set http://anonsvn.jboss.org/repos/labs/labs/jbossrules/trunk/drools-api/src/main/resources/change-set-1.0.0.xsd' >
<add>
<resource source='http:org/domain/myrules.drl' type='DRL' />
</add>
</change-set>
To use the above XML, the code is almost identical as before, except
    we change the resource type to CHANGE_SET.
KnowledgeBuilder kbuilder = KnowledgeBuilderFactory.newKnowledgeBuilder();
kbuilder.add( ResourceFactory.newClasspathResource( "myChangeSet.xml", getClass() ),
ResourceType.CHANGE_SET );
if ( kbuilder.hasErrors() ) {
System.err.println( builder.getErrors().toString() );
}
Changesets can include any number of resources, and they even support additional configuration information, which currently is only needed for decision tables. The example below is expanded to load the rules from a http URL location, and an Excel decision table from the classpath.
<change-set xmlns='http://drools.org/drools-5.0/change-set'
xmlns:xs='http://www.w3.org/2001/XMLSchema-instance'
xs:schemaLocation='http://drools.org/drools-5.0/change-set.xsd http://anonsvn.jboss.org/repos/labs/labs/jbossrules/trunk/drools-api/src/main/resources/change-set-1.0.0.xsd' >
<add>
<resource source='http:org/domain/myrules.drl' type='DRL' />
<resource source='classpath:data/IntegrationExampleTest.xls' type="DTABLE">
<decisiontable-conf input-type="XLS" worksheet-name="Tables_2" />
</resource>
</add>
</change-set>
It is also possible to specify a directory, to add the contents of that directory. It is expected that all the files are of the specified type, since type is not yet inferred from the file name extensions.
<change-set xmlns='http://drools.org/drools-5.0/change-set'
xmlns:xs='http://www.w3.org/2001/XMLSchema-instance'
xs:schemaLocation='http://drools.org/drools-5.0/change-set.xsd http://anonsvn.jboss.org/repos/labs/labs/jbossrules/trunk/drools-api/src/main/resources/change-set-1.0.0.xsd' >
<add>
<resource source='file://myfolder/' type='DRL' />
</add>
</change-set>
The Knowledge Agent provides automatic loading, caching and re-loading of resources and is configured from a properties files. The Knowledge Agent can update or rebuild this Knowledge Base as the resources it uses are changed. The strategy for this is determined by the configuration given to the factory, but it is typically pull-based using regular polling. We hope to add push-based updates and rebuilds in future versions.
KnowledgeAgent kagent = KnowledgeAgentFactory.newKnowledgeAgent( "MyAgent" );
kagent.applyChangeSet( ResourceFactory.newUrlResource( url ) );
KnowledgeBase kbase = kagent.getKnowledgeBase();
A KnowledgeAgent object will continuously scan all the
    added resources, using a default polling interval of 60 seconds and, when
    some last modification date is updated, it will applied the changes into the
    cached Knowledge Base using the new resources. Note that the previous
    KnowledgeBase reference will still exist and you'll have to
    call getKnowledgeBase() to access the newly built
    KnowledgeBase. If a directory is specified as part of the
    change set, the entire contents of that directory will be scanned for
    changes. The way modifications are applied depends on
    drools.agent.newInstance property present in the
    KnowledgeAgentConfiguration object passed to the agent.
    
For polling to occur, the polling and notifier services must be started:
ResourceFactory.getResourceChangeNotifierService().start();
ResourceFactory.getResourceChangeScannerService().start();
Because Knowledge Agent could scan and process remote resources, it could ends up failing when compiling or executing rules, queries, functions, etc. that use classes outside the agent's classloader. If this is your case, you could take 2 approach: use a custom classloader for agent's kbuilder or force the agent to use the same classloader that its kbase has.
Knowledge Agent uses KnowledgeBuilder internally in order to compile managed resources. If you need to pass custom configuration to these compilers you could pass a KnowledgeBuilderConfiguration object to KnowledgeAgentFactory.newKnowledgeAgent(). This object will be used in every builder the agent creates. Using a KnowledgeBuilderConfiguration you can specify a custom classloader.
The usage of a KnowledgeBuilder to specify the CL the agent must use is discouraged. See the next section for the best solution to this problem.
If the agent is handling binary resources (packages), then using a KnowledgeBuilder to specify the CL that must be used will not work. In this case the only solution is to pass a kbase that uses the custom CL. See next section for more details.
Most of the times, the classloader you want to use in the compilation process of remote resources is the same needed in the agent's kbase, so the rules could be executed. If you want to use this approach, you will need to setup the desired ClassLoader to the agent kbase and use the "drools.agent.useKBaseClassLoaderForCompiling" property of KnowledgeAgentConfiguration object.
This approach lets you modify agent's kbuilder classloader in runtime by modifying the classloader the agent's kbase uses. This will serve also when not using incremental change set processing (see the section below). When the kbase is recreated its configuration is reused, so the classloader is maintained.
KnowledgeBaseConfiguration kbaseConfig =
KnowledgeBaseFactory.newKnowledgeBaseConfiguration(null, customClassLoader);
KnowledgeBase kbase =
KnowledgeBaseFactory.newKnowledgeBase(kbaseConfig); //kbase with custom classloader
KnowledgeAgentConfiguration aconf =
KnowledgeAgentFactory.newKnowledgeAgentConfiguration();
aconf.setProperty("drools.agent.newInstance", "false"); //incremental change set processing enabled
aconf.setProperty("drools.agent.useKBaseClassLoaderForCompiling", "true");
KnowledgeAgent kagent = KnowledgeAgentFactory.newKnowledgeAgent(
"test agent", kbase, aconf);
Knowledge Agent can process change sets in two different ways: recreating the knowledge base every time a new change set is processed or applying the change set in the cached knowledge base without destroying it. This behavior is controlled by the "newInstance" property of the KnowledgeAgentConfiguration object passed to the Agent's constructor.
When "newInstance" is set to true (the default value), the agent will destroy the cached Knowledge Base it contains and populate a new one containing the change set modifications. When "newInstance" is set to "false" change sets are applied directly to the cached Knowledge Base. The rule that were not modified in the change sets' resources are not replaced in the Knowledge Base, the modified or deleted rules are modified or deleted from the cached Knowledge Base. Functions, Queries and Definition Types are always replaced in the cached Knowledge Base whether they are modified or not.
The following code snippet creates a new Knowledge Agent with its "newInstance" property set to false
KnowledgeAgentConfiguration aconf = KnowledgeAgentFactory.newKnowledgeAgentConfiguration();
aconf.setProperty("drools.agent.newInstance", "false");
KnowledgeAgent kagent = KnowledgeAgentFactory.newKnowledgeAgent("test agent", null, aconf);
A note on remote HTTP Url Resources: if your knowledge agent is "pulling" resources from a http(s) URL, then you might rightly be concerned if that resource (remote web server) suddenly disappears. To survive a restart when a resource is no longer available remotely (eg the remote server is being restarted) then you can set a System Property: drools.resource.urlcache to a directory that has write permissions for the application: the Knowledge Agent will cache copies of the remote resources in that local directory.
For example, using the java command line: -Ddrools.resource.urlcache=/users/someone/KnowledgeCache - will keep local copies of the resources (rules, packages etc) in that directory, for the agent to use should it be restarted (when a remote resource becomes available, and is updated, it will automatically update the local cache copy).
One way to illuminate the black box that is a rule engine, is to play with the logging level.
Everything is logged to SLF4J, which is a simple logging facade that can delegate any log to Logback, Apache Commons Logging, Log4j or java.util.logging. Add a dependency to the logging adaptor for your logging framework of choice. If you're not using any logging framework yet, you can use Logback by adding this Maven dependency:
<dependency>
<groupId>ch.qos.logback</groupId>
<artifactId>logback-classic</artifactId>
<version>1.x</version>
</dependency>
If you're developing for an ultra light environment, use slf4j-nop or
    slf4j-simple instead.
Configure the logging level on the package org.drools. For example:
In Logback, configure it in your logback.xml file:
<configuration>
<logger name="org.drools" level="debug"/>
...
<configuration>
In Log4J, configure it in your log4j.xml file:
<log4j:configuration xmlns:log4j="http://jakarta.apache.org/log4j/">
<category name="org.drools">
<priority value="debug" />
</category>
...
</log4j:configuration>
The KnowledgeBuilder is responsible for taking source files, such as
    a DRL file or an Excel file, and turning them into a Knowledge Package of
    rule and process definitions which a Knowledge Base can consume. An object
    of the class ResourceType indicates the type of resource the builder
    is being asked to process.
The ResourceFactory provides capabilities to load
    resources from a number of sources, such as a java.io.Reader, the classpath,
    a URL, a java.io.File, or a byte array. Binary files, such as decision tables
    (Excel's' .xls files), should not be passed in with Reader, which is only 
    suitable for text based resources.
The KnowledgeBuilder is created using the KnowledgeBuilderFactory.
A KnowledgeBuilder can be created using the default configuration.
Example 3.1. Creating a new KnowledgeBuilder
KnowledgeBuilder kbuilder = KnowledgeBuilderFactory.newKnowledgeBuilder();
A configuration can be created using the
    KnowledgeBuilderFactory. This allows the behavior of the
    Knowledge Builder to be modified. The most common usage is to provide a
    custom class loader so that the KnowledgeBuilder object can
    resolve classes that are not in the default classpath. The first parameter
    is for properties and is optional, i.e., it may be left null, in which
    case the default options will be used. The options parameter can be used
    for things like changing the dialect or registering new accumulator
    functions.
Example 3.2. Creating a new KnowledgeBuilder with a custom ClassLoader
KnowledgeBuilderConfiguration kbuilderConf = KnowledgeBuilderFactory.newKnowledgeBuilderConfiguration(null, classLoader );
KnowledgeBuilder kbuilder = KnowledgeBuilderFactory.newKnowledgeBuilder(kbuilderConf);
Resources of any type can be added iteratively. Below, a DRL file is added. The Knowledge Builder can handle multiple namespaces, so you can combine resources regardless of their namespace.
Example 3.3. Adding DRL Resources
kbuilder.add( ResourceFactory.newFileResource( "/project/myrules.drl" ),
ResourceType.DRL);
It is a best practice to check the compilation results after each resource addition. The KnowledgeBuilder can report compilation results of 3 different severities: ERROR, WARNING and INFO.
An ERROR indicates that the compilation of the resource failed.
    You should not add more resources or retrieve the Knowledge Packages if
    there are errors. getKnowledgePackages() returns an empty
    list if there are errors.
WARNING and INFO results can be ignored, but are available for inspection nonetheless.
To check and retrieve the build results for a list of severities, the KnowledgeBuilder API offers a couple of methods:
Example 3.4. KnowledgeBuilder result inspection methods
    /**
     * Return the knowledge builder results for the listed severities.
     * @param severities
     * @return
     */
    KnowledgeBuilderResults getResults(ResultSeverity... severities);
    
    /**
     * Checks if the builder generated any results of the listed severities
     * @param severities
     * @return
     */
    boolean hasResults(ResultSeverity... severities ;The KnowledgeBuilder API also has two helper methods to
    inspect for errors only: hasErrors() and
    getErrors():
Example 3.5. Validating
if( kbuilder.hasErrors() ) {
System.out.println( kbuilder.getErrors() );
return;
}
When all the resources have been added and there are no errors the collection of Knowledge Packages can be retrieved. It is a java.util.Collection because there is one KnowledgePackage per package namespace. These Knowledge Packages are serializable and often used as a unit of deployment.
Example 3.6. Getting the KnowledgePackages
Collection<KnowledgePackage> kpkgs = kbuilder.getKnowledgePackages();
The final example puts it all together.
Example 3.7. Putting it all together
KnowledgeBuilder kbuilder = KnowledgeBuilderFactory.newKnowledgeBuilder();
if( kbuilder.hasErrors() ) {
System.out.println( kbuilder.getErrors() );
return;
}
KnowledgeBuilder kbuilder = KnowledgeBuilderFactory.newKnowledgeBuilder();
kbuilder.add( ResourceFactory.newFileResource( "/project/myrules1.drl" ),
ResourceType.DRL);
kbuilder.add( ResourceFactory.newFileResource( "/project/myrules2.drl" ),
ResourceType.DRL);
if( kbuilder.hasErrors() ) {
System.out.println( kbuilder.getErrors() );
return;
}
Collection<KnowledgePackage> kpkgs = kbuilder.getKnowledgePackages();
The KnowledgeBuilder also has a batch mode, with a fluent interface, that allows to build multiple DRLs at once as in the following example:
Example 3.8. Using KnowledgeBuilder in batch mode
KnowledgeBuilder kbuilder = KnowledgeBuilderFactory.newKnowledgeBuilder();
kbuilder.batch()
.add( ResourceFactory.newFileResource( "/project/myrules1.drl" ), ResourceType.DRL )
.add( ResourceFactory.newFileResource( "/project/myrules2.drl" ), ResourceType.DRL )
.add( ResourceFactory.newFileResource( "/project/mytypes1.drl" ), ResourceType.DRL )
.build();
In this way it is no longer necessary to build the DRL files in the right order (e.g., first the DRLs containing the type declarations and then the ones with the rules using them) and it will also be possible to have circular references among them.
Moreover, the KnowledgeBuilder (regardless if you are using the batch mode or not) also allows to discard what has been added with the last DRL(s) build. This can be useful to recover from having added an erroneous DRL to the KnowledgeBuilder, as shown below.
Example 3.9. Discard the build of the last added DRL
kbuilder.add( ResourceFactory.newFileResource( "/project/wrong.drl" ), ResourceType.DRL );
if ( kbuilder.hasErrors() ) {
kbuilder.undo();
}
Instead of adding the resources to create definitions programmatically it is also possible to do it by configuration, via the ChangeSet XML. The simple XML file supports three elements: add, remove, and modify, each of which has a sequence of <resource> subelements defining a configuration entity. The following XML schema is not normative and intended for illustration only.
Example 3.10. XML Schema for ChangeSet XML (not normative)
<xs:schema xmlns:xs="http://www.w3.org/2001/XMLSchema"
xmlns="http://drools.org/drools-5.0/change-set"
targetNamespace="http://drools.org/drools-5.0/change-set">
<xs:element name="change-set" type="ChangeSet"/>
<xs:complexType name="ChangeSet">
<xs:choice maxOccurs="unbounded">
<xs:element name="add" type="Operation"/>
<xs:element name="remove" type="Operation"/>
<xs:element name="modify" type="Operation"/>
</xs:choice>
</xs:complexType>
<xs:complexType name="Operation">
<xs:sequence>
<xs:element name="resource" type="Resource"
maxOccurs="unbounded"/>
</xs:sequence>
</xs:complexType>
<xs:complexType name="Resource">
<xs:sequence>
<xs:element name="decisiontable-conf" type="DecTabConf"
minOccurs="0"/>
</xs:sequence>
<xs:attribute name="source" type="xs:string"/>
<xs:attribute name="type" type="ResourceType"/>
</xs:complexType>
<xs:complexType name="DecTabConf">
<xs:attribute name="input-type" type="DecTabInpType"/>
<xs:attribute name="worksheet-name" type="xs:string"
use="optional"/>
</xs:complexType>
<xs:simpleType name="ResourceType">
<xs:restriction base="xs:string">
<xs:enumeration value="DRL"/>
<xs:enumeration value="XDRL"/>
<xs:enumeration value="DSL"/>
<xs:enumeration value="DSLR"/>
<xs:enumeration value="DRF"/>
<xs:enumeration value="DTABLE"/>
<xs:enumeration value="PKG"/>
<xs:enumeration value="BRL"/>
<xs:enumeration value="CHANGE_SET"/>
</xs:restriction>
</xs:simpleType>
<xs:simpleType name="DecTabInpType">
<xs:restriction base="xs:string">
<xs:enumeration value="XLS"/>
<xs:enumeration value="CSV"/>
</xs:restriction>
</xs:simpleType>
</xs:schema>
Currently only the add element is supported, but the others will be implemented to support iterative changes. The following example loads a single DRL file.
Example 3.11. Simple ChangeSet XML
<change-set xmlns='http://drools.org/drools-5.0/change-set'
xmlns:xs='http://www.w3.org/2001/XMLSchema-instance'
xs:schemaLocation='http://drools.org/drools-5.0/change-set.xsd http://anonsvn.jboss.org/repos/labs/labs/jbossrules/trunk/drools-api/src/main/resources/change-set-1.0.0.xsd' >
<add>
<resource source='file:/project/myrules.drl' type='DRL' />
</add>
</change-set>
Notice the file: prefix, which signifies the protocol
    for the resource. The Change Set supports all the protocols provided by
    java.net.URL, such as "file" and "http", as well as an additional
    "classpath". Currently the type attribute must always be specified for a
    resource, as it is not inferred from the file name extension. Using the
    ClassPath resource loader in Java allows you to specify the Class Loader
    to be used to locate the resource but this is not possible from XML.
    Instead, the Class Loader will default to the one used by the Knowledge
    Builder unless the ChangeSet XML is itself loaded by the ClassPath
    resource, in which case it will use the Class Loader specified for that
    resource.
Currently you still need to use the API to load that ChangeSet, but we will add support for containers such as Spring in the future, so that the process of creating a Knowledge Base can be done completely by XML configuration. Loading resources using an XML file couldn't be simpler, as it's just another resource type.
Example 3.12. Loading the ChangeSet XML
kbuilder.add( ResourceFactory.newUrlResource( url ), ResourceType.CHANGE_SET );
Change Sets can include any number of resources, and they even support additional configuration information, which currently is only needed for decision tables. Below, the example is expanded to load rules via HTTP from a URL location, and an Excel decision table from the classpath.
Example 3.13. ChangeSet XML with resource configuration
<change-set xmlns='http://drools.org/drools-5.0/change-set'
xmlns:xs='http://www.w3.org/2001/XMLSchema-instance'
xs:schemaLocation='http://drools.org/drools-5.0/change-set.xsd http://anonsvn.jboss.org/repos/labs/labs/jbossrules/trunk/drools-api/src/main/resources/change-set-1.0.0.xsd' >
<add>
<resource source='http:org/domain/myrules.drl' type='DRL' />
<resource source='classpath:data/IntegrationExampleTest.xls' type="DTABLE">
<decisiontable-conf input-type="XLS" worksheet-name="Tables_2" />
</resource>
</add>
</change-set>
The Change Set is especially useful when working with a Knowledge Agent, as it allows for change notification and automatic rebuilding of the Knowledge Base, which is covered in more detail in the section on the Knowledge Agent, under Deploying.
Directories can also be specified, to add all resources in that folder. Currently it is expected that all resources in that folder are of the same type. If you use the Knowledge Agent it will provide a continous scanning for added, modified or removed resources and rebuild the cached Knowledge Base. The KnowledgeAgent provides more information on this.
Example 3.14. ChangeSet XML which adds a directory's contents
<change-set xmlns='http://drools.org/drools-5.0/change-set'
xmlns:xs='http://www.w3.org/2001/XMLSchema-instance'
xs:schemaLocation='http://drools.org/drools-5.0/change-set.xsd http://anonsvn.jboss.org/repos/labs/labs/jbossrules/trunk/drools-api/src/main/resources/change-set-1.0.0.xsd' >
<add>
<resource source='file:/projects/myproject/myrules' type='DRL' />
</add>
</change-set>
In some cases, it is possible to change the default severity of a type of build result. For instance, when a new rule with the same name of an existing rule is added to a package, the default behavior is to replace the old rule by the new rule and report it as an INFO. This is probably ideal for most use cases, but in some deployments the user might want to prevent the rule update and report it as an error.
Changing the default severity for a result type is configured like any other option in Drools and can be done by API calls, system properties or configuration files. As of this version, Drools supports configurable result severity for rule updates and function updates. To configure it using system properties or configuration files, the user has to use the following properties:
Example 3.15. Setting the severity using properties
// sets the severity of rule updates drools.kbuilder.severity.duplicateRule = <INFO|WARNING|ERROR> // sets the severity of function updates drools.kbuilder.severity.duplicateFunction = <INFO|WARNING|ERROR>
To configure it through the API:
Example 3.16. Setting the severity using the API
KnowledgeBuilderConfiguration kbconf = ... // sets the severity of rule updates to error kbconf.setOption( KBuilderSeverityOption.get( "drools.kbuilder.severity.duplicateRule", ResultSeverity.ERROR ) ); // sets the severity of function updates to error kbconf.setOption( KBuilderSeverityOption.get( "drools.kbuilder.severity.duplicateFunction", ResultSeverity.ERROR ) );
A Knowledge Package is a collection of Knowledge Definitions, such as rules and processes. It is created by the Knowledge Builder, as described in the chapter "Building". Knowledge Packages are self-contained and serializable, and they currently form the basic deployment unit.
Knowledge Packages are added to the Knowledge Base. However, a Knowledge Package instance cannot be reused once it's added to the Knowledge Base. If you need to add it to another Knowledge Base, try serializing it first and using the "cloned" result. We hope to fix this limitation in future versions of Drools.
The Knowledge Base is a repository of all the application's knowledge definitions. It may contain rules, processes, functions, and type models. The Knowledge Base itself does not contain instance data, known as facts; instead, sessions are created from the Knowledge Base into which data can be inserted and where process instances may be started. Creating the Knowledge Base can be heavy, whereas session creation is very light, so it is recommended that Knowledge Bases be cached where possible to allow for repeated session creation.
A KnowledgeBase object is also serializable, and some
    people may prefer to build and then store a KnowledgeBase,
    treating it also as a unit of deployment, instead of the Knowledge
    Packages.
The KnowledgeBase is created using the KnowledgeBaseFactory.
A KnowledgeBase can be created using the default configuration.
Example 3.17. Creating a new KnowledgeBase
KnowledgeBase kbase = KnowledgeBaseFactory.newKnowledgeBase();
If a custom class loader was used with the
    KnowledgeBuilder to resolve types not in the default class
    loader, then that must also be set on the KnowledgeBase. The
    technique for this is the same as with the
    KnowledgeBuilder.
Example 3.18. Creating a new KnowledgeBase with a custom ClassLoader
KnowledgeBaseConfiguration kbaseConf =
KnowledgeBaseFactory.createKnowledgeBaseConfiguration( null, cl );
KnowledgeBase kbase = KnowledgeBaseFactory.newKnowledgeBase( kbaseConf );
This is the simplest form of deployment. It compiles the knowledge definitions and adds them to the Knowledge Base in the same JVM. This approach requires drools-core.jar and drools-compiler.jar to be on the classpath.
Example 3.19. Add KnowledgePackages to a KnowledgeBase
Collection<KnowledgePackage> kpkgs = kbuilder.getKnowledgePackages();
KnowledgeBase kbase = KnowledgeBaseFactory.newKnowledgeBase();
kbase.addKnowledgePackages( kpkgs );
Note that the addKnowledgePackages(kpkgs) method can be
    called iteratively to add additional knowledge.
Both the KnowledgeBase and the
    KnowledgePackage are units of deployment and serializable.
    This means you can have one machine do any necessary building, requiring
    drools-compiler.jar, and have another machine deploy
    and execute everything, needing only
    drools-core.jar.
Although serialization is standard Java, we present an example of how one machine might write out the deployment unit and how another machine might read in and use that deployment unit.
Example 3.20. Writing the KnowledgePackage to an OutputStream
ObjectOutputStream out = new ObjectOutputStream( new FileOutputStream( fileName ) );
out.writeObject( kpkgs );
out.close();
Example 3.21. Reading the KnowledgePackage from an InputStream
ObjectInputStream in = new ObjectInputStream( new FileInputStream( fileName ) );
// The input stream might contain an individual
// package or a collection.
@SuppressWarnings( "unchecked" )
Collection<KnowledgePackage> kpkgs =
()in.readObject( Collection<KnowledgePackage> );
in.close();
KnowledgeBase kbase = KnowledgeBaseFactory.newKnowledgeBase();
kbase.addKnowledgePackages( kpkgs );
The KnowledgeBase is also serializable and some people
    may prefer to build and then store the KnowledgeBase itself,
    instead of the Knowledge Packages.
Drools Guvnor, our server side management system, uses this deployment approach. After Guvnor has compiled and published serialized Knowledge Packages on a URL, Drools can use the URL resource type to load them.
Stateful Knowledge Sessions will be discussed in more detail in
    section "Running". The KnowledgeBase creates and returns
    StatefulKnowledgeSession objects, and it may optionally keep
    references to those. When KnowledgeBase modifications occur
    those modifications are applied against the data in the sessions. This
    reference is a weak reference and it is also optional, which is controlled
    by a boolean flag.
The KnowlegeAgent provides automatic loading, caching
    and re-loading of resources and is configured from a properties files. The
    Knowledge Agent can update or rebuild this Knowlege Base as the resources
    it uses are changed. The strategy for this is determined by the
    configuration given to the factory, but it is typically pull-based using
    regular polling. We hope to add push-based updates and rebuilds in future
    versions. The Knowledge Agent will continuously scan all the added
    resources, using a default polling interval of 60 seconds. If their date
    of the last modification is updated it will rebuild the cached Knowledge
    Base using the new resources.
The KnowlegeBuilder is created using a
    KnowledgeBuilderFactory object. The agent must specify a
    name, which is used in the log files to associate a log entry with the
    corresponding agent.
Example 3.22. Creating the KnowledgeAgent
KnowledgeAgent kagent = KnowledgeAgentFactory.newKnowledgeAgent( "MyAgent" );
The following example constructs an agent that will build a new KnowledgeBase from the specified ChangeSet. (See section "Building" for more details on the ChangeSet format.) Note that the method can be called iteratively to add new resources over time. The Knowledge Agent polls the resources added from the ChangeSet every 60 seconds, the default interval, to see if they are updated. Whenever changes are found it will construct a new Knowledge Base or apply the modifications to the existing Knowledge Base according to its configuration. If the change set specifies a resource that is a directory its contents will be scanned for changes, too.
Example 3.23. Writing the KnowledgePackage to an OutputStream
KnowledgeAgent kagent = KnowledgeAgentFactory.newKnowledgeAgent( "MyAgent" );
kagent.applyChangeSet( ResourceFactory.newUrlResource( url ) );
KnowledgeBase kbase = kagent.getKnowledgeBase();
Resource scanning is not on by default, it's a service and must be started, and the same is true for notification. Both can be done via the ResourceFactory.
Example 3.24. Starting the Scanning and Notification Services
ResourceFactory.getResourceChangeNotifierService().start();
ResourceFactory.getResourceChangeScannerService().start();
The default resource scanning period may be changed via the
    ResourceChangeScannerService. A suitably updated
    ResourceChangeScannerConfiguration object is passed to the
    service's configure() method, which allows for the service to
    be reconfigured on demand.
Example 3.25. Changing the Scanning Intervals
ResourceChangeScannerConfiguration sconf =
ResourceFactory.getResourceChangeScannerService().newResourceChangeScannerConfiguration();
// Set the disk scanning interval to 30s, default is 60s.
sconf.setProperty( "drools.resource.scanner.interval", "30" );
ResourceFactory.getResourceChangeScannerService().configure( sconf );
Knowledge Agents can take an empty Knowledge Base or a populated
    one. If a populated Knowledge Base is provided, the Knowledge Agent will
    run an iterator from Knowledge Base and subscribe to the resources that it
    finds. While it is possible for the Knowledge Builder to build all
    resources found in a directory, that information is lost by the Knowledge
    Builder so that those directories will not be continuously scanned. Only
    directories specified as part of the applyChangeSet(Resource)
    method are monitored.
One of the advantages of providing KnowledgeBase as the
    starting point is that you can provide it with a
    KnowledgeBaseConfiguration. When resource changes are
    detected and a new KnowledgeBase object is instantiated, it
    will use the KnowledgeBaseConfiguration of the previous
    KnowledgeBase object.
Example 3.26. Using an existing KnowledgeBase
KnowledgeBaseConfiguration kbaseConf =
KnowledgeBaseFactory.createKnowledgeBaseConfiguration( null, cl );
KnowledgeBase kbase KnowledgeBaseFactory.newKnowledgeBase( kbaseConf );
// Populate kbase with resources here.
KnowledgeAgent kagent =
KnowledgeAgentFactory.newKnowledgeAgent( "MyAgent", kbase );
KnowledgeBase kbase = kagent.getKnowledgeBase();
In the above example getKnowledgeBase() will return the
    same provided kbase instance until resource changes are detected and a new
    Knowledge Base is built. When the new Knowledge Base is built, it will be
    done with the KnowledgeBaseConfiguration that was provided to
    the previous KnowledgeBase.
As mentioned previously, a ChangeSet XML can specify a directory and
    all of its contents will be added. If this ChangeSet XML is used with the
    applyChangeSet() method it will also add any directories to
    the scanning process. When the directory scan detects an additional file,
    it will be added to the Knowledge Base; any removed file is removed from
    the Knowledge Base, and modified files will be removed from the Knowledge
    Base.
Example 3.27. ChangeSet XML which adds a directories contents
<change-set xmlns='http://drools.org/drools-5.0/change-set'
xmlns:xs='http://www.w3.org/2001/XMLSchema-instance'
xs:schemaLocation='http://drools.org/drools-5.0/change-set.xsd' >
<add>
<resource source='file:/projects/myproject/myrules' type='PKG' />
</add>
</change-set>
Note that for the resource type PKG the drools-compiler dependency is not needed as the Knowledge Agent is able to handle those with just drools-core.
The KnowledgeAgentConfiguration can be used to modify a
    Knowledge Agent's default behavior. You could use this to load the
    resources from a directory, while inhibiting the continuous scan for
    changes of that directory.
Example 3.28. Change the Scanning Behavior
KnowledgeBase kbase = KnowledgeBaseFactory.newKnowledgeBase();
KnowledgeAgentConfiguration kaconf =
KnowledgeAgentFactory.newKnowledgeAgentConfiguation();
// Do not scan directories, just files.
kaconf.setProperty( "drools.agent.scanDirectories", "false" );
KnowledgeAgent kagent =
KnowledgeAgentFactory.newKnowledgeAgent( "test agent", kaconf );
Previously we mentioned Drools Guvnor and how it can build and publish serialized Knowledge Packages on a URL, and that the ChangeSet XML can handle URLs and Packages. Taken together, this forms an importanty deployment scenario for the Knowledge Agent.
The KnowledgeBase is a repository of all the
    application's knowledge definitions. It will contain rules, processes,
    functions, and type models. The Knowledge Base itself does not contain
    data; instead, sessions are created from the KnowledgeBase
    into which data can be inserted and from which process instances may be
    started. Creating the KnowledgeBase can be heavy, whereas
    session creation is very light, so it is recommended that KnowledgeBases
    be cached where possible to allow for repeated session creation.
Example 3.29. Creating a new KnowledgeBase
KnowledgeBase kbase = KnowledgeBaseFactory.newKnowledgeBase();
The StatefulKnowledgeSession stores and executes on the
    runtime data. It is created from the KnowledgeBase.
Example 3.30. Create a StatefulKnowledgeSession from a KnowledgeBase
StatefulKnowledgeSession ksession = kbase.newStatefulKnowledgeSession();
The WorkingMemoryEntryPoint provides the methods
      around inserting, updating and retrieving facts. The term "entry point"
      is related to the fact that we have multiple partitions in a Working
      Memory and you can choose which one you are inserting into, although
      this use case is aimed at event processing and covered in more detail in
      the Fusion manual. Most rule based applications will work with the
      default entry point alone.
The KnowledgeRuntime interface provides the main
      interaction with the engine. It is available in rule consequences and
      process actions. In this manual the focus is on the methods and
      interfaces related to rules, and the methods pertaining to processes
      will be ignored for now. But you'll notice that the
      KnowledgeRuntime inherits methods from both the
      WorkingMemory and the ProcessRuntime, thereby
      providing a unified API to work with processes and rules. When working
      with rules, three interfaces form the KnowledgeRuntime:
      WorkingMemoryEntryPoint, WorkingMemory and the
      KnowledgeRuntime itself.
Insertion is the act of telling the WorkingMemory
        about a fact, which you do by
        ksession.insert(yourObject), for example. When you insert
        a fact, it is examined for matches against the rules. This means
        all of the work for deciding about firing or not
        firing a rule is done during insertion; no rule, however, is executed
        until you call fireAllRules(), which you call after you
        have finished inserting your facts. It is a common misunderstanding
        for people to think the condition evaluation happens when you call
        fireAllRules(). Expert systems typically use the term
        assert or assertion to refer
        to facts made available to the system. However, due to "assert" being
        a keyword in most languages, we have decided to use the
        insert keyword; however, expect to hear the two terms
        used interchangeably.
When an Object is inserted it returns a FactHandle.
        This FactHandle is the token used to represent your
        inserted object within the WorkingMemory. It is also used
        for interactions with the WorkingMemory when you wish to
        retract or modify an object.
Cheese stilton = new Cheese("stilton");
FactHandle stiltonHandle = ksession.insert( stilton );
As mentioned in the Knowledge Base section, a Working Memory may operate in two assertion modes, i.e., equality or identity, with identity being the default.
Identity means that the Working Memory uses
        an IdentityHashMap to store all asserted objects. New
        instance assertions always result in the return of new
        FactHandle, but if an instance is asserted again then it
        returns the original fact handle, i.e., it ignores repeated insertions
        for the same object.
Equality means that the Working Memory uses
        a HashMap to store all asserted objects. An object instance
        assertion will only return a new FactHandle if the inserted
        object is not equal (according to its equal method) to an
        already existing fact.
Retraction is the removal of a fact from Working Memory, which
        means that it will no longer track and match that fact, and any rules
        that are activated and dependent on that fact will be cancelled. Note
        that it is possible to have rules that depend on the nonexistence of a
        fact, in which case retracting a fact may cause a rule to activate.
        (See the not and exists keywords.) Retraction
        may be done using the FactHandle that was returned by the
        insert call. On the right hand side of a rule the
        retract statement is used, which works with a simple
        object reference.
Cheese stilton = new Cheese("stilton");
FactHandle stiltonHandle = ksession.insert( stilton );
....
ksession.retract( stiltonHandle );
The Rule Engine must be notified of modified facts, so that they
        can be reprocessed. You must use the update() method to
        notify the WorkingMemory of changed objects for those
        objects that are not able to notify the WorkingMemory
        themselves. Notice that update() always takes the
        modified object as a second parameter, which allows you to specify new
        instances for immutable objects. On the right hand side of a rule the
        modify statement is recommended, as it makes the
        changes and notifies the engine in a single statement. Alternatively,
        after changing a fact object's field values through calls of setter
        methods you must invoke update immediately, event
        before changing another fact, or you will cause problems with the 
        indexing within the rule engine. The modify statement avoids this
        problem.
Cheese stilton = new Cheese("stilton");
FactHandle stiltonHandle = workingMemory.insert( stilton );
...
stilton.setPrice( 100 );
workingMemory.update( stiltonHandle, stilton );
The WorkingMemory provides access to the Agenda, permits query executions, and lets you access named Entry Points.
Queries are used to retrieve fact sets based on patterns, as
        they are used in rules. Patterns may make use of optional parameters.
        Queries can be defined in the Knowledge Base, from where they are
        called up to return the matching results. While iterating over the
        result collection, any identifier bound in the query can be used to
        access the corresponding fact or fact field by calling the
        get method with the binding variable's name as its
        argument. If the binding refers to a fact object, its FactHandle can
        be retrieved by calling getFactHandle, again with the
        variable's name as the parameter.
Example 3.31. Simple Query Example
QueryResults results =
ksession.getQueryResults( "my query", new Object[] { "string" } );
for ( QueryResultsRow row : results ) {
System.out.println( row.get( "varName" ) );
}
Invoking queries and processing the results by iterating over the returned set is not a good way to monitor changes over time.
To alleviate this, Drools provides Live Queries, which have a
        listener attached instead of returning an iterable result set. These
        live queries stay open by creating a view and publishing change events for
        the contents of this view. To activate, you start your query with
        parameters and listen to changes in the resulting view. The
        dispose method terminates the query and discontinues this
        reactive scenario.
Example 3.32. Implementing ViewChangedEventListener
final List updated = new ArrayList();
final List removed = new ArrayList();
final List added = new ArrayList();
ViewChangedEventListener listener = new ViewChangedEventListener() {
public void rowUpdated(Row row) {
updated.add( row.get( "$price" ) );
}
public void rowRemoved(Row row) {
removed.add( row.get( "$price" ) );
}
public void rowAdded(Row row) {
added.add( row.get( "$price" ) );
}
};
// Open the LiveQuery
LiveQuery query = ksession.openLiveQuery( "cheeses",
new Object[] { "cheddar", "stilton" },
listener );
...
...
query.dispose() // calling dispose to terminate the live query
A Drools blog article contains an example of Glazed Lists integration for live queries:
http://blog.athico.com/2010/07/glazed-lists-examples-for-drools-live.html
The KnowledgeRuntime provides further methods that
      are applicable to both rules and processes, such as setting globals and
      registering channels. ("Exit point" is an obsolete synonym for "channel".)
Globals are named objects that are made visible to the rule engine, but in a way that is fundamentally different from the one for facts: changes in the object backing a global do not trigger reevaluation of rules. Still, globals are useful for providing static information, as an object offering services that are used in the RHS of a rule, or as a means to return objects from the rule engine. When you use a global on the LHS of a rule, make sure it is immutable, or, at least, don't expect changes to have any effect on the behavior of your rules.
A global must be declared in a rules file, and then it needs to be backed up with a Java object.
global java.util.List list
With the Knowledge Base now aware of the global identifier and
        its type, it is now possible to call ksession.setGlobal()
        with the global's name and an object, for any session, to associate
        the object with the global. Failure to declare the global type and 
        identifier in DRL code will result in an exception being thrown from
        this call.
List list = new ArrayList();
ksession.setGlobal("list", list);
Make sure to set any global before it is used in the evaluation
        of a rule. Failure to do so results in a NullPointerException.
The StatefulRuleSession is inherited by the
      StatefulKnowledgeSession and provides the rule related
      methods that are relevant from outside of the engine.
AgendaFilter objects are optional implementations
        of the filter interface which are used to allow or deny the firing of
        an activation. What you filter on is entirely up to the
        implementation. Drools 4.0 used to supply some out of the box filters,
        which have not be exposed in drools 5.0 knowledge-api, but they are
        simple to implement and the Drools 4.0 code base can be referred
        to.
To use a filter specify it while calling
        fireAllRules(). The following example permits only rules
        ending in the string "Test". All others will be filtered
        out.
ksession.fireAllRules( new RuleNameEndsWithAgendaFilter( "Test" ) );
The Agenda is a Rete feature. During actions on
    the WorkingMemory, rules may become fully matched and
    eligible for execution; a single Working Memory Action can result in
    multiple eligible rules. When a rule is fully matched an Activation is
    created, referencing the rule and the matched facts, and placed onto the
    Agenda. The Agenda controls the execution order of these Activations using
    a Conflict Resolution strategy.
The engine cycles repeatedly through two phases:
Working Memory Actions. This is where most of the work takes
        place, either in the Consequence (the RHS itself) or the main Java
        application process. Once the Consequence has finished or the main
        Java application process calls fireAllRules() the engine
        switches to the Agenda Evaluation phase.
Agenda Evaluation. This attempts to select a rule to fire. If no rule is found it exits, otherwise it fires the found rule, switching the phase back to Working Memory Actions.
The process repeats until the agenda is clear, in which case control returns to the calling application. When Working Memory Actions are taking place, no rules are being fired.
Conflict resolution is required when there are multiple rules on the agenda. (The basics to this are covered in chapter "Quick Start".) As firing a rule may have side effects on the working memory, the rule engine needs to know in what order the rules should fire (for instance, firing ruleA may cause ruleB to be removed from the agenda).
The default conflict resolution strategies employed by Drools are: Salience and LIFO (last in, first out).
The most visible one is salience (or priority), in which case a user can specify that a certain rule has a higher priority (by giving it a higher number) than other rules. In that case, the rule with higher salience will be preferred. LIFO priorities are based on the assigned Working Memory Action counter value, with all rules created during the same action receiving the same value. The execution order of a set of firings with the same priority value is arbitrary.
As a general rule, it is a good idea not to count on rules firing in any particular order, and to author the rules without worrying about a "flow". However when a flow is needed a number of possibilities exist, including but not limited to: agenda groups, rule flow groups, activation groups, control/semaphore facts. These are discussed in later sections.
Drools 4.0 supported custom conflict resolution strategies; while this capability still exists in Drools it has not yet been exposed to the end user via knowledge-api in Drools 5.0.
Agenda groups are a way to partition rules (activations, actually) on the agenda. At any one time, only one group has "focus" which means that activations for rules in that group only will take effect. You can also have rules with "auto focus" which means that the focus is taken for its agenda group when that rule's conditions are true.
Agenda groups are known as "modules" in CLIPS terminology. While it best to design rules that do not need control flow, this is not always possible. Agenda groups provide a handy way to create a "flow" between grouped rules. You can switch the group which has focus either from within the rule engine, or via the API. If your rules have a clear need for multiple "phases" or "sequences" of processing, consider using agenda-groups for this purpose.
Each time setFocus() is called it pushes that Agenda
      Group onto a stack. When the focus group is empty it is popped from the
      stack and the focus group that is now on top evaluates. An Agenda Group
      can appear in multiple locations on the stack. The default Agenda Group
      is "MAIN", with all rules which do not specify an Agenda Group being in
      this group. It is also always the first group on the stack, given focus
      initially, by default.
ksession.getAgenda().getAgendaGroup( "Group A" ).setFocus();
An activation group is a set of rules bound together by the same
      "activation-group" rule attribute. In this group only one rule can fire,
      and after that rule has fired all the other rules are cancelled from the
      agenda. The clear() method can be called at any time, which
      cancels all of the activations before one has had a chance to
      fire.
ksession.getAgenda().getActivationGroup( "Group B" ).clear();
A rule flow group is a group of rules associated by the
      "ruleflow-group" rule attribute. These rules can only fire when the
      group is activate. The group itself can only become active when the
      elaboration of the ruleflow diagram reaches the node representing the
      group. Here too, the clear() method can be called at any
      time to cancels all activations still remaining on the Agenda.
ksession.getAgenda().getRuleFlowGroup( "Group C" ).clear();
The event package provides means to be notified of rule engine events, including rules firing, objects being asserted, etc. This allows you, for instance, to separate logging and auditing activities from the main part of your application (and the rules).
The KnowlegeRuntimeEventManager interface is
    implemented by the KnowledgeRuntime which provides two
    interfaces, WorkingMemoryEventManager and
    ProcessEventManager. We will only cover the
    WorkingMemoryEventManager here.
The WorkingMemoryEventManager allows for listeners to
    be added and removed, so that events for the working memory and the agenda
    can be listened to.
The following code snippet shows how a simple agenda listener is declared and attached to a session. It will print activations after they have fired.
Example 3.33. Adding an AgendaEventListener
ksession.addEventListener( new DefaultAgendaEventListener() {
public void afterActivationFired(AfterActivationFiredEvent event) {
super.afterActivationFired( event );
System.out.println( event );
}
});
Drools also provides DebugWorkingMemoryEventListener
    and DebugAgendaEventListener which implement each method with
    a debug print statement. To print all Working Memory events, you add a
    listener like this:
Example 3.34. Creating a new KnowledgeBuilder
ksession.addEventListener( new DebugWorkingMemoryEventListener() );
All emitted events implement the KnowlegeRuntimeEvent
    interface which can be used to retrieve the actual
    KnowlegeRuntime the event originated from.
The events currently supported are:
ActivationCreatedEvent
ActivationCancelledEvent
BeforeActivationFiredEvent
AfterActivationFiredEvent
AgendaGroupPushedEvent
AgendaGroupPoppedEvent
ObjectInsertEvent
ObjectRetractedEvent
ObjectUpdatedEvent
ProcessCompletedEvent
ProcessNodeLeftEvent
ProcessNodeTriggeredEvent
ProcessStartEvent
The KnowledgeRuntimeLogger uses the comprehensive event system in Drools to create an audit log that can be used to log the execution of an application for later inspection, using tools such as the Eclipse audit viewer.
Example 3.35. FileLogger
KnowledgeRuntimeLogger logger =
KnowledgeRuntimeLoggerFactory.newFileLogger(ksession, "logdir/mylogfile");
...
logger.close();
The StatelessKnowledgeSession wraps the
    StatefulKnowledgeSession, instead of extending it. Its main
    focus is on decision service type scenarios. It avoids the need to call
    dispose(). Stateless sessions do not support iterative
    insertions and the method call fireAllRules() from Java code;
    the act of calling execute() is a single-shot method that
    will internally instantiate a StatefulKnowledgeSession, add
    all the user data and execute user commands, call
    fireAllRules(), and then call dispose(). While
    the main way to work with this class is via the
    BatchExecution (a subinterface of Command) as
    supported by the CommandExecutor interface, two convenience
    methods are provided for when simple object insertion is all that's
    required. The CommandExecutor and BatchExecution
    are talked about in detail in their own section.
Our simple example shows a stateless session executing a given collection of Java objects using the convenience API. It will iterate the collection, inserting each element in turn.
Example 3.36. Simple StatelessKnowledgeSession execution with a Collection
KnowledgeBuilder kbuilder = KnowledgeBuilderFactory.newKnowledgeBuilder();
kbuilder.add( ResourceFactory.newFileSystemResource( fileName ), ResourceType.DRL );
if (kbuilder.hasErrors() ) {
System.out.println( kbuilder.getErrors() );
} else {
KnowledgeBase kbase = KnowledgeBaseFactory.newKnowledgeBase();
kbase.addKnowledgePackages( kbuilder.getKnowledgePackages() );
StatelessKnowledgeSession ksession = kbase.newStatelessKnowledgeSession();
ksession.execute( collection );
}
If this was done as a single Command it would be as follows:
Example 3.37. Simple StatelessKnowledgeSession execution with InsertElements Command
ksession.execute( CommandFactory.newInsertElements( collection ) );
If you wanted to insert the collection itself, and the collection's
    individual elements, then
    CommandFactory.newInsert(collection) would do the job.
Methods of the CommandFactory create the supported
    commands, all of which can be marshalled using XStream and the
    BatchExecutionHelper. BatchExecutionHelper
    provides details on the XML format as well as how to use Drools Pipeline
    to automate the marshalling of BatchExecution and
    ExecutionResults.
StatelessKnowledgeSession supports globals, scoped in a
    number of ways. I'll cover the non-command way first, as commands are
    scoped to a specific execution call. Globals can be resolved in three
    ways.
The Stateless Knowledge Session method getGlobals()
        returns a Globals instance which provides access to the session's
        globals. These are shared for all execution
        calls. Exercise caution regarding mutable globals because execution
        calls can be executing simultaneously in different threads.
Example 3.38. Session scoped global
StatelessKnowledgeSession ksession = kbase.newStatelessKnowledgeSession();
// Set a global hbnSession, that can be used for DB interactions in the rules.
ksession.setGlobal( "hbnSession", hibernateSession );
// Execute while being able to resolve the "hbnSession" identifier.
ksession.execute( collection );
Using a delegate is another way of global resolution. Assigning
        a value to a global (with setGlobal(String, Object))
        results in the value being stored in an internal collection mapping
        identifiers to values. Identifiers in this internal collection will
        have priority over any supplied delegate. Only if an identifier cannot
        be found in this internal collection, the delegate global (if any)
        will be used.
The third way of resolving globals is to have execution scoped
        globals. Here, a Command to set a global is passed to the
        CommandExecutor.
The CommandExecutor interface also offers the ability
    to export data via "out" parameters. Inserted facts, globals and query
    results can all be returned.
Example 3.39. Out identifiers
// Set up a list of commands
List cmds = new ArrayList();
cmds.add( CommandFactory.newSetGlobal( "list1", new ArrayList(), true ) );
cmds.add( CommandFactory.newInsert( new Person( "jon", 102 ), "person" ) );
cmds.add( CommandFactory.newQuery( "Get People" "getPeople" );
// Execute the list
ExecutionResults results =
ksession.execute( CommandFactory.newBatchExecution( cmds ) );
// Retrieve the ArrayList
results.getValue( "list1" );
// Retrieve the inserted Person fact
results.getValue( "person" );
// Retrieve the query as a QueryResults instance.
results.getValue( "Get People" );
With Rete you have a stateful session where objects can be asserted and modified over time, and where rules can also be added and removed. Now what happens if we assume a stateless session, where after the initial data set no more data can be asserted or modified and rules cannot be added or removed? Certainly it won't be necessary to re-evaluate rules, and the engine will be able to operate in a simplified way.
Order the Rules by salience and position in the ruleset (by setting a sequence attribute on the rule terminal node).
Create an array, one element for each possible rule activation; element position indicates firing order.
Turn off all node memories, except the right-input Object memory.
Disconnect the Left Input Adapter Node propagation, and let the Object plus the Node be referenced in a Command object, which is added to a list on the Working Memory for later execution.
Assert all objects, and, when all assertions are finished and thus right-input node memories are populated, check the Command list and execute each in turn.
All resulting Activations should be placed in the array, based upon the determined sequence number of the Rule. Record the first and last populated elements, to reduce the iteration range.
Iterate the array of Activations, executing populated element in turn.
If we have a maximum number of allowed rule executions, we can exit our network evaluations early to fire all the rules in the array.
The LeftInputAdapterNode no longer creates a Tuple,
      adding the Object, and then propagate the Tuple – instead a Command
      object is created and added to a list in the Working Memory. This
      Command object holds a reference to the
      LeftInputAdapterNode and the propagated object. This stops
      any left-input propagations at insertion time, so that we know that a
      right-input propagation will never need to attempt a join with the
      left-inputs (removing the need for left-input memory). All nodes have
      their memory turned off, including the left-input Tuple memory but
      excluding the right-input object memory, which means that the only node
      remembering an insertion propagation is the right-input object memory.
      Once all the assertions are finished and all right-input memories
      populated, we can then iterate the list of
      LeftInputAdatperNode Command objects calling each in turn.
      They will propagate down the network attempting to join with the
      right-input objects, but they won't be remembered in the left input as
      we know there will be no further object assertions and thus propagations
      into the right-input memory.
There is no longer an Agenda, with a priority queue to schedule
      the Tuples; instead, there is simply an array for the number of rules.
      The sequence number of the RuleTerminalNode indicates the
      element within the array where to place the Activation. Once all Command
      objects have finished we can iterate our array, checking each element in
      turn, and firing the Activations if they exist. To improve performance,
      we remember the first and the last populated cell in the array. The
      network is constructed, with each RuleTerminalNode being
      given a sequence number based on a salience number and its order of
      being added to the network.
Typically the right-input node memories are Hash Maps, for fast object retraction; here, as we know there will be no object retractions, we can use a list when the values of the object are not indexed. For larger numbers of objects indexed Hash Maps provide a performance increase; if we know an object type has only a few instances, indexing is probably not advantageous, and a list can be used.
Sequential mode can only be used with a Stateless Session and is
      off by default. To turn it on, either call
      RuleBaseConfiguration.setSequential(true), or set the
      rulebase configuration property drools.sequential to true.
      Sequential mode can fall back to a dynamic agenda by calling
      setSequentialAgenda with
      SequentialAgenda.DYNAMIC. You may also set the
      "drools.sequential.agenda" property to "sequential" or "dynamic".
Drools has the concept of stateful or stateless sessions. We've already covered stateful sessions, which use the standard working memory that can be worked with iteratively over time. Stateless is a one-off execution of a working memory with a provided data set. It may return some results, with the session being disposed at the end, prohibiting further iterative interactions. You can think of stateless as treating a rule engine like a function call with optional return results.
In Drools 4 we supported these two paradigms but the way the user
    interacted with them was different. StatelessSession used an execute(...)
    method which would insert a collection of objects as facts.
    StatefulSession didn't have this method, and insert used the more
    traditional insert(...) method. The other issue was that the
    StatelessSession did not return any results, so that users themselves had
    to map globals to get results, and it wasn't possible to do anything
    besides inserting objects; users could not start processes or execute
    queries.
Drools 5.0 addresses all of these issues and more. The foundation
    for this is the CommandExecutor interface, which both the
    stateful and stateless interfaces extend, creating consistency and
    ExecutionResults:
The CommandFactory allows for commands to be executed
    on those sessions, the only difference being that the Stateless Knowledge
    Session executes fireAllRules() at the end before disposing
    the session. The currently supported commands are:
FireAllRules
GetGlobal
SetGlobal
InsertObject
InsertElements
Query
StartProcess
BatchExecution
InsertObject will insert a single object, with an
    optional "out" identifier. InsertElements will iterate an
    Iterable, inserting each of the elements. What this means is that a
    Stateless Knowledge Session is no longer limited to just inserting
    objects, it can now start processes or execute queries, and do this in any
    order.
Example 3.40. Insert Command
StatelessKnowledgeSession ksession = kbase.newStatelessKnowledgeSession();
ExecutionResults bresults =
ksession.execute( CommandFactory.newInsert( new Cheese( "stilton" ), "stilton_id" ) );
Stilton stilton = bresults.getValue( "stilton_id" );
The execute method always returns an ExecutionResults
    instance, which allows access to any command results if they specify an
    out identifier such as the "stilton_id" above.
Example 3.41. InsertElements Command
StatelessKnowledgeSession ksession = kbase.newStatelessKnowledgeSession();
Command cmd = CommandFactory.newInsertElements( Arrays.asList( Object[] {
new Cheese( "stilton" ),
new Cheese( "brie" ),
new Cheese( "cheddar" ),
});
ExecutionResults bresults = ksession.execute( cmd );
The execute method only allows for a single command. That's where
    BatchExecution comes in, which represents a composite
    command, created from a list of commands. Now, execute will iterate over
    the list and execute each command in turn. This means you can insert some
    objects, start a process, call fireAllRules and execute a query, all in a
    single execute(...) call, which is quite powerful.
As mentioned previosly, the Stateless Knowledge Session will execute
    fireAllRules() automatically at the end. However the
    keen-eyed reader probably has already noticed the
    FireAllRules command and wondered how that works with a
    StatelessKnowledgeSession. The FireAllRules command is
    allowed, and using it will disable the automatic execution at the end;
    think of using it as a sort of manual override function.
Commands support out identifiers. Any command that has an out identifier set on it will add its results to the returned ExecutionResults instance. Let's look at a simple example to see how this works.
Example 3.42. BatchExecution Command
StatelessKnowledgeSession ksession = kbase.newStatelessKnowledgeSession();
List cmds = new ArrayList();
cmds.add( CommandFactory.newInsertObject( new Cheese( "stilton", 1), "stilton") );
cmds.add( CommandFactory.newStartProcess( "process cheeses" ) );
cmds.add( CommandFactory.newQuery( "cheeses" ) );
ExecutionResults bresults = ksession.execute( CommandFactory.newBatchExecution( cmds ) );
Cheese stilton = ( Cheese ) bresults.getValue( "stilton" );
QueryResults qresults = ( QueryResults ) bresults.getValue( "cheeses" );
In the above example multiple commands are executed, two of which
    populate the ExecutionResults. The query command defaults to
    use the same identifier as the query name, but it can also be mapped to a
    different identifier.
A custom XStream marshaller can be used with the Drools Pipeline to
    achieve XML scripting, which is perfect for services. Here are two simple
    XML samples, one for the BatchExecution and one for the
    ExecutionResults.
Example 3.43. Simple BatchExecution XML
<batch-execution>
<insert out-identifier='outStilton'>
<org.drools.Cheese>
<type>stilton</type>
<price>25</price>
<oldPrice>0</oldPrice>
</org.drools.Cheese>
</insert>
</batch-execution>
Example 3.44. Simple ExecutionResults XML
<execution-results>
<result identifier='outStilton'>
<org.drools.Cheese>
<type>stilton</type>
<oldPrice>25</oldPrice>
<price>30</price>
</org.drools.Cheese>
</result>
</execution-results>
Spring and Camel, covered in the integrations book, facilitate declarative services.
Example 3.45. BatchExecution Marshalled to XML
<batch-execution>
<insert out-identifier="stilton">
<org.drools.Cheese>
<type>stilton</type>
<price>1</price>
<oldPrice>0</oldPrice>
</org.drools.Cheese>
</insert>
<query out-identifier='cheeses2' name='cheesesWithParams'>
<string>stilton</string>
<string>cheddar</string>
</query>
</batch-execution>
The CommandExecutor returns an
    ExecutionResults, and this is handled by the pipeline code
    snippet as well. A similar output for the <batch-execution> XML
    sample above would be:
Example 3.46. ExecutionResults Marshalled to XML
<execution-results>
<result identifier="stilton">
<org.drools.Cheese>
<type>stilton</type>
<price>2</price>
</org.drools.Cheese>
</result>
<result identifier='cheeses2'>
<query-results>
<identifiers>
<identifier>cheese</identifier>
</identifiers>
<row>
<org.drools.Cheese>
<type>cheddar</type>
<price>2</price>
<oldPrice>0</oldPrice>
</org.drools.Cheese>
</row>
<row>
<org.drools.Cheese>
<type>cheddar</type>
<price>1</price>
<oldPrice>0</oldPrice>
</org.drools.Cheese>
</row>
</query-results>
</result>
</execution-results>
The BatchExecutionHelper provides a configured XStream
    instance to support the marshalling of Batch Executions, where the
    resulting XML can be used as a message format, as shown above. Configured
    converters only exist for the commands supported via the Command Factory.
    The user may add other converters for their user objects. This is very
    useful for scripting stateless or stateful knowledge sessions, especially
    when services are involved.
There is currently no XML schema to support schema validation. The
    basic format is outlined here, and the drools-pipeline module has an
    illustrative unit test in the XStreamBatchExecutionTest unit
    test. The root element is <batch-execution> and it can contain zero
    or more commands elements.
This contains a list of elements that represent commands, the supported commands is limited to those Commands provided by the Command Factory. The most basic of these is the <insert> element, which inserts objects. The contents of the insert element is the user object, as dictated by XStream.
Example 3.48. Insert
<batch-execution>
<insert>
...<!-- any user object -->
</insert>
</batch-execution>
The insert element features an "out-identifier" attribute, demanding that the inserted object will also be returned as part of the result payload.
Example 3.49. Insert with Out Identifier Command
<batch-execution>
<insert out-identifier='userVar'>
...
</insert>
</batch-execution>
It's also possible to insert a collection of objects using the
    <insert-elements> element. This command does not support an
    out-identifier. The org.domain.UserClass is just an
    illustrative user object that XStream would serialize.
Example 3.50. Insert Elements command
<batch-execution>
<insert-elements>
<org.domain.UserClass>
...
</org.domain.UserClass>
<org.domain.UserClass>
...
</org.domain.UserClass>
<org.domain.UserClass>
...
</org.domain.UserClass>
</insert-elements>
</batch-execution>
Next, there is the <set-global> element, which
    sets a global for the session.
Example 3.51. Insert Elements command
<batch-execution>
<set-global identifier='userVar'>
<org.domain.UserClass>
...
</org.domain.UserClass>
</set-global>
</batch-execution>
<set-global> also supports two other optional
    attributes, out and out-identifier.
    A true value for the boolean out will add the global to
    the <batch-execution-results> payload, using the name
    from the identifier attribute.
    out-identifier works like out but
    additionally allows you to override the identifier used in the
    <batch-execution-results> payload.
Example 3.52. Set Global Command
<batch-execution>
<set-global identifier='userVar1' out='true'>
<org.domain.UserClass>
...
</org.domain.UserClass>
</set-global>
<set-global identifier='userVar2' out-identifier='alternativeUserVar2'>
<org.domain.UserClass>
...
</org.domain.UserClass>
</set-global>
</batch-execution>
There is also a <get-global> element, without
    contents, with just an out-identifier attribute. (There
    is no need for an out attribute because retrieving the
    value is the sole purpose of a <get-global>
    element.
Example 3.53. Get Global Command
<batch-execution>
<get-global identifier='userVar1' />
<get-global identifier='userVar2' out-identifier='alternativeUserVar2'/>
</batch-execution>
While the out attribute is useful in returning
    specific instances as a result payload, we often wish to run actual
    queries. Both parameter and parameterless queries are supported. The
    name attribute is the name of the query to be called,
    and the out-identifier is the identifier to be used for
    the query results in the <execution-results>
    payload.
Example 3.54. Query Command
<batch-execution>
<query out-identifier='cheeses' name='cheeses'/>
<query out-identifier='cheeses2' name='cheesesWithParams'>
<string>stilton</string>
<string>cheddar</string>
</query>
</batch-execution>
The <start-process> command accepts optional
    parameters. Other process related methods will be added later, like
    interacting with work items.
Example 3.55. Start Process Command
<batch-execution>
<startProcess processId='org.drools.actions'>
<parameter identifier='person'>
<org.drools.TestVariable>
<name>John Doe</name>
</org.drools.TestVariable>
</parameter>
</startProcess>
</batch-execution
Example 3.56. Signal Event Command
<signal-event process-instance-id='1' event-type='MyEvent'>
<string>MyValue</string>
</signal-event>
Example 3.57. Complete Work Item Command
<complete-work-item id='" + workItem.getId() + "' >
<result identifier='Result'>
<string>SomeOtherString</string>
</result>
</complete-work-item>
Support for more commands will be added over time.
The MarshallerFactory is used to marshal and unmarshal
    Stateful Knowledge Sessions.
At the simplest the MarshallerFactory can be used as
    follows:
Example 3.59. Simple Marshaller Example
// ksession is the StatefulKnowledgeSession
// kbase is the KnowledgeBase
ByteArrayOutputStream baos = new ByteArrayOutputStream();
Marshaller marshaller = MarshallerFactory.newMarshaller( kbase );
marshaller.marshall( baos, ksession );
baos.close();
However, with marshalling you need more flexibility when dealing
    with referenced user data. To achieve this we have the
    ObjectMarshallingStrategy interface. Two implementations are
    provided, but users can implement their own. The two supplied strategies
    are IdentityMarshallingStrategy and
    SerializeMarshallingStrategy.
    SerializeMarshallingStrategy is the default, as used in the
    example above, and it just calls the Serializable or
    Externalizable methods on a user instance.
    IdentityMarshallingStrategy instead creates an integer id for
    each user object and stores them in a Map, while the id is written to the
    stream. When unmarshalling it accesses the
    IdentityMarshallingStrategy map to retrieve the instance.
    This means that if you use the IdentityMarshallingStrategy,
    it is stateful for the life of the Marshaller instance and will create ids
    and keep references to all objects that it attempts to marshal. Below is
    he code to use an Identity Marshalling Strategy.
Example 3.60. IdentityMarshallingStrategy
ByteArrayOutputStream baos = new ByteArrayOutputStream();
ObjectMarshallingStrategy oms = MarshallerFactory.newIdentityMarshallingStrategy()
Marshaller marshaller =
MarshallerFactory.newMarshaller( kbase, new ObjectMarshallingStrategy[]{ oms } );
marshaller.marshall( baos, ksession );
baos.close();
For added flexability we can't assume that a single strategy is
    suitable. Therefore we have added the
    ObjectMarshallingStrategyAcceptor interface that each Object
    Marshalling Strategy contains. The Marshaller has a chain of strategies,
    and when it attempts to read or write a user object it iterates the
    strategies asking if they accept responsability for marshalling the user
    object. One of the provided implementations is
    ClassFilterAcceptor. This allows strings and wild cards to be
    used to match class names. The default is "*.*", so in the above example
    the Identity Marshalling Strategy is used which has a default "*.*"
    acceptor.
Assuming that we want to serialize all classes except for one given package, where we will use identity lookup, we could do the following:
Example 3.61. IdentityMarshallingStrategy with Acceptor
ByteArrayOutputStream baos = new ByteArrayOutputStream();
ObjectMarshallingStrategyAcceptor identityAcceptor =
MarshallerFactory.newClassFilterAcceptor( new String[] { "org.domain.pkg1.*" } );
ObjectMarshallingStrategy identityStrategy =
MarshallerFactory.newIdentityMarshallingStrategy( identityAcceptor );
ObjectMarshallingStrategy sms = MarshallerFactory.newSerializeMarshallingStrategy();
Marshaller marshaller =
MarshallerFactory.newMarshaller( kbase,
new ObjectMarshallingStrategy[]{ identityStrategy, sms } );
marshaller.marshall( baos, ksession );
baos.close();
Note that the acceptance checking order is in the natural order of the supplied array.
Also note that if you are using scheduled activations (i.e. some of your rules use timers or calendars) they are marshallable only if, before you use it, you configure your StatefulKnowledgeSession to use a trackable timer job factory manager as it follows:
Example 3.62. Configuring a trackable timer job factory manager
KnowledgeSessionConfiguration ksconf = KnowledgeBaseFactory.newKnowledgeSessionConfiguration();
ksconf.setOption(TimerJobFactoryOption.get("trackable"));
StatefulKnowledgeSession ksession = kbase.newStatefulKnowledgeSession(ksconf, null);
Longterm out of the box persistence with Java Persistence API (JPA) is possible with Drools. You will need to have some implementation of the Java Transaction API (JTA) installed. For development purposes we recommend the Bitronix Transaction Manager, as it's simple to set up and works embedded, but for production use JBoss Transactions is recommended.
Example 3.63. Simple example using transactions
Environment env = KnowledgeBaseFactory.newEnvironment();
env.set( EnvironmentName.ENTITY_MANAGER_FACTORY,
Persistence.createEntityManagerFactory( "emf-name" ) );
env.set( EnvironmentName.TRANSACTION_MANAGER,
TransactionManagerServices.getTransactionManager() );
// KnowledgeSessionConfiguration may be null, and a default will be used
StatefulKnowledgeSession ksession =
JPAKnowledgeService.newStatefulKnowledgeSession( kbase, null, env );
int sessionId = ksession.getId();
UserTransaction ut =
(UserTransaction) new InitialContext().lookup( "java:comp/UserTransaction" );
ut.begin();
ksession.insert( data1 );
ksession.insert( data2 );
ksession.startProcess( "process1" );
ut.commit();
To use a JPA, the Environment must be set with both the
    EntityManagerFactory and the TransactionManager.
    If rollback occurs the ksession state is also rolled back, so you can
    continue to use it after a rollback. To load a previously persisted
    Stateful Knowledge Session you'll need the id, as shown below:
Example 3.64. Loading a StatefulKnowledgeSession
StatefulKnowledgeSession ksession =
JPAKnowledgeService.loadStatefulKnowledgeSession( sessionId, kbase, null, env );
To enable persistence several classes must be added to your persistence.xml, as in the example below:
Example 3.65. Configuring JPA
<persistence-unit name="org.drools.persistence.jpa" transaction-type="JTA">
<provider>org.hibernate.ejb.HibernatePersistence</provider>
<jta-data-source>jdbc/BitronixJTADataSource</jta-data-source>
<class>org.drools.persistence.session.SessionInfo</class>
<class>org.drools.persistence.processinstance.ProcessInstanceInfo</class>
<class>org.drools.persistence.processinstance.ProcessInstanceEventInfo</class>
<class>org.drools.persistence.processinstance.WorkItemInfo</class>
<properties>
<property name="hibernate.dialect" value="org.hibernate.dialect.H2Dialect"/>
<property name="hibernate.max_fetch_depth" value="3"/>
<property name="hibernate.hbm2ddl.auto" value="update" />
<property name="hibernate.show_sql" value="true" />
<property name="hibernate.transaction.manager_lookup_class"
value="org.hibernate.transaction.BTMTransactionManagerLookup" />
</properties>
</persistence-unit>
The jdbc JTA data source would have to be configured first. Bitronix provides a number of ways of doing this, and its documentation should be contsulted for details. For a quick start, here is the programmatic approach:
Example 3.66. Configuring JTA DataSource
PoolingDataSource ds = new PoolingDataSource();
ds.setUniqueName( "jdbc/BitronixJTADataSource" );
ds.setClassName( "org.h2.jdbcx.JdbcDataSource" );
ds.setMaxPoolSize( 3 );
ds.setAllowLocalTransactions( true );
ds.getDriverProperties().put( "user", "sa" );
ds.getDriverProperties().put( "password", "sasa" );
ds.getDriverProperties().put( "URL", "jdbc:h2:mem:mydb" );
ds.init();
Bitronix also provides a simple embedded JNDI service, ideal for testing. To use it add a jndi.properties file to your META-INF and add the following line to it:
Example 3.67. JNDI properties
java.naming.factory.initial=bitronix.tm.jndi.BitronixInitialContextFactory
Drools Clips is an alpha level research project to provide a Clips like front end ot Drools. As of Drools 5.2 this module as stopped working, we will try and fix for 5.3.
Deftemplates are working, the knowledge base handles multiple name spaces and you can attach the knoweldge base to the session for interative building, to provide a more "shell" like environment suitable for Clips.
deftemplate
defrule
deffunction
and/or/not/exists/test conditional elements
Literal, Variable, Return Value and Predicate field constarints

This project is very early stages and in need of love. If you want to help, open up eclipse import api, core, compiler and clips and you should be good to go. The unit tests should be self explanatory.
Drools has a "native" rule language. 
  This format is very light in terms of punctuation, and supports
  natural and domain specific languages via "expanders" that allow the
  language to morph to your problem domain. This chapter is mostly concerted
  with this native rule format. The diagrams used to present the syntax are
  known as "railroad" diagrams, and they are basically flow charts for the
  language terms. The
  technically very keen may also refer to DRL.g which is 
  the Antlr3
  grammar for the rule language. If you use the Rule Workbench, a lot of the
  rule structure is done for you with content assistance, for example, type
  "ru" and press ctrl+space, and it will build the rule structure for
  you.
A rule file is typically a file with a .drl extension. In a DRL file you can have multiple rules, queries and functions, as well as some resource declarations like imports, globals and attributes that are assigned and used by your rules and queries. However, you are also able to spread your rules across multiple rule files (in that case, the extension .rule is suggested, but not required) - spreading rules across files can help with managing large numbers of rules. A DRL file is simply a text file.
The overall structure of a rule file is:
The order in which the elements are declared is not important, except for the package name that, if declared, must be the first element in the rules file. All elements are optional, so you will use only those you need. We will discuss each of them in the following sections.
For the inpatients, just as an early view, a rule has the following rough structure:
rule"name"attributeswhenLHSthenRHSend
It's really that simple. Mostly punctuation is not needed, even the double quotes for "name" are optional, as are newlines. Attributes are simple (always optional) hints to how the rule should behave. LHS is the conditional parts of the rule, which follows a certain syntax which is covered below. RHS is basically a block that allows dialect specific semantic code to be executed.
It is important to note that white space is not important, except in the case of domain specific languages, where lines are processed one by one and spaces may be significant to the domain language.
Drools 5 introduces the concept of hard and soft keywords.
Hard keywords are reserved, you cannot use any hard keyword when naming your domain objects, properties, methods, functions and other elements that are used in the rule text.
Here is the list of hard keywords that must be avoided as identifiers when writing rules:
true
false
null
Soft keywords are just recognized in their context, enabling you to use these words in any other place if you wish, although, it is still recommended to avoid them, to avoid confusions, if possible. Here is a list of the soft keywords:
lock-on-active
date-effective
date-expires
no-loop
auto-focus
activation-group
agenda-group
ruleflow-group
entry-point
duration
package
import
dialect
salience
enabled
attributes
rule
extend
when
then
template
query
declare
function
global
eval
not
in
or
and
exists
forall
accumulate
collect
from
action
reverse
result
end
over
init
Of course, you can have these (hard and soft) words as part of a method name in camel case, like notSomething() or accumulateSomething() - there are no issues with that scenario.
Although the 3 hard keywords above are unlikely to be used in your existing domain models, if you absolutely need to use them as identifiers instead of keywords, the DRL language provides the ability to escape hard keywords on rule text. To escape a word, simply enclose it in grave accents, like this:
Holiday( `true` == "yes" ) // please note that Drools will resolve that reference to the method Holiday.isTrue()
Comments are sections of text that are ignored by the rule engine. They are stripped out when they are encountered, except inside semantic code blocks, like the RHS of a rule.
To create single line comments, you can use '//'. The parser will ignore anything in the line after the comment symbol. Example:
rule "Testing Comments"
when
    // this is a single line comment
    eval( true ) // this is a comment in the same line of a pattern
then
    // this is a comment inside a semantic code block
end
Drools also supports for backward compatibility the use of '#' for single line comments, but this is deprecated and will be removed in future releases.
Multi-line comments are used to comment blocks of text, both in and outside semantic code blocks. Example:
rule "Test Multi-line Comments"
when
    /* this is a multi-line comment
       in the left hand side of a rule */
    eval( true )
then
    /* and this is a multi-line comment
       in the right hand side of a rule */
end Drools 5 introduces standardized error messages. This standardization aims to help users to find and resolve problems in a easier and faster way. In this section you will learn how to identify and interpret those error messages, and you will also receive some tips on how to solve the problems associated with them.
The standardization includes the error message format and to better explain this format, let's use the following example:
1st Block: This area identifies the error code.
2nd Block: Line and column information.
3rd Block: Some text describing the problem.
4th Block: This is the first context. Usually indicates the rule, function, template or query where the error occurred. This block is not mandatory.
5th Block: Identifies the pattern where the error occurred. This block is not mandatory.
Indicates the most common errors, where the parser came to a decision point but couldn't identify an alternative. Here are some examples:
The above example generates this message:
[ERR 101] Line 4:4 no viable alternative at input 'exits' in rule one
At first glance this seems to be valid syntax, but it is not (exits != exists). Let's take a look at next example:
Example 4.3.
1: package org.drools;
2: rule
3:   when
4:     Object()
5:   then
6:     System.out.println("A RHS");
7: end
Now the above code generates this message:
[ERR 101] Line 3:2 no viable alternative at input 'WHEN'
This message means that the parser encountered the token WHEN, actually a hard keyword, but it's in the wrong place since the the rule name is missing.
The error "no viable alternative" also occurs when you make a simple lexical mistake. Here is a sample of a lexical problem:
The above code misses to close the quotes and because of this the parser generates this error message:
[ERR 101] Line 0:-1 no viable alternative at input '<eof>' in rule simple_rule in pattern Student
Usually the Line and Column information are accurate, but in some cases (like unclosed quotes), the parser generates a 0:-1 position. In this case you should check whether you didn't forget to close quotes, apostrophes or parentheses.
This error indicates that the parser was looking for a particular symbol that it didn't find at the current input position. Here are some samples:
The above example generates this message:
[ERR 102] Line 0:-1 mismatched input '<eof>' expecting ')' in rule simple_rule in pattern Bar
To fix this problem, it is necessary to complete the rule statement.
Usually when you get a 0:-1 position, it means that parser reached the end of source.
The following code generates more than one error message:
Example 4.6.
1: package org.drools;
2:
3: rule "Avoid NPE on wrong syntax"
4:   when
5:     not( Cheese( ( type == "stilton", price == 10 ) || ( type == "brie", price == 15 ) ) from $cheeseList )
6:   then
7:     System.out.println("OK");
8: end
These are the errors associated with this source:
[ERR 102] Line 5:36 mismatched input ',' expecting ')' in rule "Avoid NPE on wrong syntax" in pattern Cheese
[ERR 101] Line 5:57 no viable alternative at input 'type' in rule "Avoid NPE on wrong syntax"
[ERR 102] Line 5:106 mismatched input ')' expecting 'then' in rule "Avoid NPE on wrong syntax"
Note that the second problem is related to the first. To fix it, just replace the commas (',') by AND operator ('&&').
In some situations you can get more than one error message. Try to fix one by one, starting at the first one. Some error messages are generated merely as consequences of other errors.
A validating semantic predicate evaluated to false. Usually these semantic predicates are used to identify soft keywords. This sample shows exactly this situation:
Example 4.7.
 1: package nesting;
 2: dialect "mvel"
 3:
 4: import org.drools.Person
 5: import org.drools.Address
 6: 
 7: fdsfdsfds
 8: 
 9: rule "test something"
10:   when
11:     p: Person( name=="Michael" )
12:   then
13:     p.name = "other";
14:     System.out.println(p.name);
15: end
With this sample, we get this error message:
[ERR 103] Line 7:0 rule 'rule_key' failed predicate: {(validateIdentifierKey(DroolsSoftKeywords.RULE))}? in rule
The fdsfdsfds text is invalid and
      the parser couldn't identify it as the soft keyword
      rule.
This error is very similar to 102: Mismatched input, but usually involves soft keywords.
This error is associated with the eval clause,
      where its expression may not be terminated with a semicolon. Check this
      example:
Due to the trailing semicolon within eval, we get this error message:
[ERR 104] Line 3:4 trailing semi-colon not allowed in rule simple_rule
This problem is simple to fix: just remove the semi-colon.
The recognizer came to a subrule in the grammar that must match an alternative at least once, but the subrule did not match anything. Simply put: the parser has entered a branch from where there is no way out. This example illustrates it:
This is the message associated to the above sample:
[ERR 105] Line 2:2 required (...)+ loop did not match anything at input 'aa' in template test_error
To fix this problem it is necessary to remove the numeric value as it is neither a valid data type which might begin a new template slot nor a possible start for any other rule file construct.
A package is a collection of rules and other related constructs, such as imports and globals. The package members are typically related to each other - perhaps HR rules, for instance. A package represents a namespace, which ideally is kept unique for a given grouping of rules. The package name itself is the namespace, and is not related to files or folders in any way.
It is possible to assemble rules from multiple rule sources, and have one top level package configuration that all the rules are kept under (when the rules are assembled). Although, it is not possible to merge into the same package resources declared under different names. A single Rulebase may, however, contain multiple packages built on it. A common structure is to have all the rules for a package in the same file as the package declaration (so that is it entirely self-contained).
The following railroad diagram shows all the components that may make
  up a package. Note that a package must have a namespace and be declared
  using standard Java conventions for package names; i.e., no spaces, unlike
  rule names which allow spaces. In terms of the order of elements, they can
  appear in any order in the rule file, with the exception of the package
  statement, which must be at the top of the file. In all cases, the semicolons are
  optional.
Notice that any rule attribute (as described the section Rule Attributes) may also be written at package level, superseding the attribute's default value. The modified default may still be replaced by an attribute setting within a rule.
Import statements work like import statements in Java. You need to
    specify the fully qualified paths and type names for any objects you want
    to use in the rules. Drools automatically imports classes from the
    Java package of the same name, and also from the package
    java.lang.
With global you define global variables. They are used to make
    application objects available to the rules. Typically, they are used
    to provide data or services that the rules use, especially application
    services used in rule consequences, and to return data from the rules,
    like logs or values added in rule consequences, or for the rules to
    interact with the application, doing callbacks. Globals are not 
    inserted into the Working Memory, and therefore a global should never be
    used to establish conditions in rules except when it has a
    constant immutable value. The engine cannot be notified about value
    changes of globals and does not track their changes. Incorrect use
    of globals in constraints may yield surprising results - surprising
    in a bad way.
If multiple packages declare globals with the same identifier they must be of the same type and all of them will reference the same global value.
In order to use globals you must:
Declare your global variable in your rules file and use it in rules. Example:
global java.util.List myGlobalList;
rule "Using a global"
when
    eval( true )
then
    myGlobalList.add( "Hello World" );
end
Set the global value on your working memory. It is a best practice to set all global values before asserting any fact to the working memory. Example:
List list = new ArrayList();
WorkingMemory wm = rulebase.newStatefulSession();
wm.setGlobal( "myGlobalList", list );
Note that these are just named instances of objects that you pass in
    from your application to the working memory. This means you can pass in
    any object you want: you could pass in a service locator, or perhaps a
    service itself. With the new from element it is now common to pass a
    Hibernate session as a global, to allow from to pull data from a named
    Hibernate query.
One example may be an instance of a Email service. In your integration code that is calling the rule engine, you obtain your emailService object, and then set it in the working memory. In the DRL, you declare that you have a global of type EmailService, and give it the name "email". Then in your rule consequences, you can use things like email.sendSMS(number, message).
Globals are not designed to share data between rules and they should never be used for that purpose. Rules always reason and react to the working memory state, so if you want to pass data from rule to rule, assert the data as facts into the working memory.
It is strongly discouraged to set or change a global value from inside your rules. We recommend to you always set the value from your application using the working memory interface.
Functions are a way to put semantic code in your rule source file, as
  opposed to in normal Java classes. They can't do anything more than what you
  can do with helper classes. (In fact, the compiler generates the helper class
  for you behind the scenes.) The main advantage of using functions in a rule
  is that you can keep the logic all in one place, and you can change the
  functions as needed (which can be a good or a bad thing). Functions are most
  useful for invoking actions on the consequence (then) part of a rule,
  especially if that particular action is used over and over again, perhaps
  with only differing parameters for each rule.
A typical function declaration looks like:
function String hello(String name) {
    return "Hello "+name+"!";
}
Note that the function keyword is used, even though its not really
  part of Java. Parameters to the function are defined as for a method, and
  you don't have to have parameters if they are not needed. The return type
  is defined just like in a regular method.
Alternatively, you could use a static method in a helper class,
  e.g., Foo.hello(). Drools supports the use of
  function imports, so all you would need to do is:
import function my.package.Foo.hello
Irrespective of the way the function is defined or imported, you use a function by calling it by its name, in the consequence or inside a semantic code block. Example:
rule "using a static function"
when 
    eval( true )
then
    System.out.println( hello( "Bob" ) );
end
Type declarations have two main goals in the rules engine: to allow the declaration of new types, and to allow the declaration of metadata for types.
Declaring new types: Drools works out of the box with plain Java objects as facts. Sometimes, however, users may want to define the model directly to the rules engine, without worrying about creating models in a lower level language like Java. At other times, there is a domain model already built, but eventually the user wants or needs to complement this model with additional entities that are used mainly during the reasoning process.
Declaring metadata: facts may have meta information associated to them. Examples of meta information include any kind of data that is not represented by the fact attributes and is consistent among all instances of that fact type. This meta information may be queried at runtime by the engine and used in the reasoning process.
To declare a new type, all you need to do is use the keyword
    declare, followed by the list of fields, and the
    keyword end. A new fact must have a list of fields,
    otherwise the engine will look for an existing fact class in the classpath
    and raise an error if not found.
Example 4.10. Declaring a new fact type: Address
declare Address number : int streetName : String city : String end
The previous example declares a new fact type called
    Address. This fact type will have three attributes:
    number, streetName and city. Each
    attribute has a type that can be any valid Java type, including any other
    class created by the user or even other fact types previously
    declared.
For instance, we may want to declare another fact type
    Person:
Example 4.11. declaring a new fact type: Person
declare Person name : String dateOfBirth : java.util.Date address : Address end
As we can see on the previous example, dateOfBirth is
    of type java.util.Date, from the Java API, while
    address is of the previously defined fact type
    Address.
You may avoid having to write the fully qualified name of a class
    every time you write it by using the import clause, as
    previously discussed.
Example 4.12. Avoiding the need to use fully qualified class names by using import
import java.util.Date declare Person name : String dateOfBirth : Date address : Address end
When you declare a new fact type, Drools will, at compile time, generate bytecode that implements a Java class representing the fact type. The generated Java class will be a one-to-one Java Bean mapping of the type definition. So, for the previous example, the generated Java class would be:
Example 4.13. generated Java class for the previous Person fact type declaration
public class Person implements Serializable {
private String name;
private java.util.Date dateOfBirth;
private Address address;
// empty constructor
public Person() {...}
// constructor with all fields
public Person( String name, Date dateOfBirth, Address address ) {...}
// if keys are defined, constructor with keys
public Person( ...keys... ) {...}
// getters and setters
// equals/hashCode
// toString
}
Since the generated class is a simple Java class, it can be used transparently in the rules, like any other fact.
Example 4.14. Using the declared types in rules
rule "Using a declared Type" when $p : Person( name == "Bob" ) then // Insert Mark, who is Bob's mate. Person mark = new Person(); mark.setName("Mark"); insert( mark ); end
Metadata may be assigned to several different constructions in Drools: fact types, fact attributes and rules. Drools uses the at sign ('@') to introduce metadata, and it always uses the form:
@metadata_key( metadata_value )
The parenthesized metadata_value is optional.
For instance, if you want to declare a metadata attribute like
    author, whose value is Bob, you could
    simply write:
Drools allows the declaration of any arbitrary metadata attribute, but some will have special meaning to the engine, while others are simply available for querying at runtime. Drools allows the declaration of metadata both for fact types and for fact attributes. Any metadata that is declared before the attributes of a fact type are assigned to the fact type, while metadata declared after an attribute are assigned to that particular attribute.
Example 4.16. Declaring metadata attributes for fact types and attributes
import java.util.Date declare Person @author( Bob ) @dateOfCreation( 01-Feb-2009 ) name : String @key @maxLength( 30 ) dateOfBirth : Date address : Address end
In the previous example, there are two metadata items declared for
    the fact type (@author and @dateOfCreation) and
    two more defined for the name attribute (@key and
    @maxLength). Please note that the @key metadata
    has no required value, and so the parentheses and the value were
    omitted.:
@position can be used to declare the position of a field, overriding the default declared order. This is used for positional constraints in patterns.
declare Cheese
    name : String @position(1)
    shop : String @position(2)
    price : int @position(0)
end
Some annotations have predefined semantics that are interpreted by the engine. The following is a list of some of these predefined annotations and their meaning.
By default all type declarations are compiled with type safety enabled; @typesafe( false ) provides a means to override this behaviour by permitting a fall-back, to type unsafe evaluation where all constraints are generated as MVEL constraints and executed dynamically. This can be important when dealing with collections that do not have any generics or mixed type collections.
Facts that implement support for property changes as defined in the Javabean(tm) spec, now can be annotated so that the engine register itself to listen for changes on fact properties. The boolean parameter that was used in the insert() method in the Drools 4 API is deprecated and does not exist in the drools-api module.
As noted before, Drools also supports annotations in type attributes. Here is a list of predefined attribute annotations.
Declaring an attribute as a key attribute has 2 major effects on generated types:
The attribute will be used as a key identifier for the type, and as so, the generated class will implement the equals() and hashCode() methods taking the attribute into account when comparing instances of this type.
Drools will generate a constructor using all the key attributes as parameters.
For instance:
Example 4.18. example of @key declarations for a type
declare Person
    firstName : String @key
    lastName : String @key
    age : int
end
For the previous example, Drools will generate equals() and hashCode() methods that will check the firstName and lastName attributes to determine if two instances of Person are equal to each other, but will not check the age attribute. It will also generate a constructor taking firstName and lastName as parameters, allowing one to create instances with a code like this:
Example 4.19. creating an instance using the key constructor
Person person = new Person( "John", "Doe" );
Patterns support positional arguments on type declarations.
Positional arguments are ones where you don't need to specify the field name, as the position maps to a known named field. i.e. Person( name == "mark" ) can be rewritten as Person( "mark"; ). The semicolon ';' is important so that the engine knows that everything before it is a positional argument. Otherwise we might assume it was a boolean expression, which is how it could be interpreted after the semicolon. You can mix positional and named arguments on a pattern by using the semicolon ';' to separate them. Any variables used in a positional that have not yet been bound will be bound to the field that maps to that position.
declare Cheese
    name : String
    shop : String
    price : int
end
The default order is the declared order, but this can be overridden using @position
declare Cheese
    name : String @position(1)
    shop : String @position(2)
    price : int @position(0)
end
The @Position annotation, in the org.drools.definition.type package, can be used to annotate original pojos on the classpath. Currently only fields on classes can be annotated. Inheritance of classes is supported, but not interfaces of methods yet.
Example patterns, with two constraints and a binding. Remember semicolon ';' is used to differentiate the positional section from the named argument section. Variables and literals and expressions using just literals are supported in positional arguments, but not variables.
Cheese( "stilton", "Cheese Shop", p; ) Cheese( "stilton", "Cheese Shop"; p : price ) Cheese( "stilton"; shop == "Cheese Shop", p : price ) Cheese( name == "stilton"; shop == "Cheese Shop", p : price )
Drools allows the declaration of metadata attributes for existing types in the same way as when declaring metadata attributes for new fact types. The only difference is that there are no fields in that declaration.
For instance, if there is a class org.drools.examples.Person, and one wants to declare metadata for it, it's possible to write the following code:
Example 4.20. Declaring metadata for an existing type
import org.drools.examples.Person declare Person @author( Bob ) @dateOfCreation( 01-Feb-2009 ) end
Instead of using the import, it is also possible to reference the class by its fully qualified name, but since the class will also be referenced in the rules, it is usually shorter to add the import and use the short class name everywhere.
Example 4.21. Declaring metadata using the fully qualified class name
declare org.drools.examples.Person @author( Bob ) @dateOfCreation( 01-Feb-2009 ) end
Generate constructors with parameters for declared types.
Example: for a declared type like the following:
declare Person
    firstName : String @key
    lastName : String @key
    age : int
end
The compiler will implicitly generate 3 constructors: one without parameters, one with the @key fields, and one with all fields.
Person() // parameterless constructor Person( String firstName, String lastName ) Person( String firstName, String lastName, int age )
@typesafe( <boolean>) has been added to type declarations. By default all type declarations are compiled with type safety enabled; @typesafe( false ) provides a means to override this behaviour by permitting a fall-back, to type unsafe evaluation where all constraints are generated as MVEL constraints and executed dynamically. This can be important when dealing with collections that do not have any generics or mixed type collections.
Declared types are usually used inside rules files, while Java models are used when sharing the model between rules and applications. Although, sometimes, the application may need to access and handle facts from the declared types, especially when the application is wrapping the rules engine and providing higher level, domain specific user interfaces for rules management.
In such cases, the generated classes can be handled as usual with the Java Reflection API, but, as we know, that usually requires a lot of work for small results. Therefore, Drools provides a simplified API for the most common fact handling the application may want to do.
The first important thing to realize is that a declared fact will
    belong to the package where it was declared. So, for instance, in the
    example below, Person will belong to the
    org.drools.examples package, and so the fully qualified name
    of the generated class will be
    org.drools.examples.Person.
Example 4.22. Declaring a type in the org.drools.examples package
package org.drools.examples import java.util.Date declare Person name : String dateOfBirth : Date address : Address end
Declared types, as discussed previously, are generated at knowledge base compilation time, i.e., the application will only have access to them at application run time. Therefore, these classes are not available for direct reference from the application.
Drools then provides an interface through which users can handle
    declared types from the application code:
    org.drools.definition.type.FactType. Through this interface,
    the user can instantiate, read and write fields in the declared fact
    types.
Example 4.23. Handling declared fact types through the API
// get a reference to a knowledge base with a declared type:
KnowledgeBase kbase = ...
// get the declared FactType
FactType personType = kbase.getFactType( "org.drools.examples",
                                         "Person" );
// handle the type as necessary:
// create instances:
Object bob = personType.newInstance();
// set attributes values
personType.set( bob,
                "name",
                "Bob" );
personType.set( bob,
                "age",
                42 );
// insert fact into a session
StatefulKnowledgeSession ksession = ...
ksession.insert( bob );
ksession.fireAllRules();
// read attributes
String name = personType.get( bob, "name" );
int age = personType.get( bob, "age" );
The API also includes other helpful methods, like setting all the attributes at once, reading values from a Map, or reading all attributes at once, into a Map.
Although the API is similar to Java reflection (yet much simpler to use), it does not use reflection underneath, relying on much more performant accessors implemented with generated bytecode.
Type declarations now support 'extends' keyword for inheritance
In order to extend a type declared in Java by a DRL declared subtype, repeat the supertype in a declare statement without any fields.
import org.people.Person
declare Person
end
declare Student extends Person
    school : String
end
declare LongTermStudent extends Student
    years : int
    course : String
endThe same fact may have multiple dynamic types which do not fit naturally in a class hierarchy. Traits allow to model this very common scenario. A trait is an interface that can be applied (and eventually removed) to an individual object at runtime. To create a trait out of an interface, one has to add a @format(trait) annotation to its declaration in DRL as in the following example:
declare GoldenCustomer
    @format(trait)
    // fields will map to getters/setters
    code     : String
    balance  : long
    discount : int
    maxExpense : long
endIn order to apply a trait to an object, we provide the new don keyword, which can be used as simply as this:
when
    $c : Customer()
then
    GoldenCustomer gc = don( $c, Customer.class );
endwhen a core object dons a trait, a proxy class is created on the fly (one such class will be generated lazily for each core/trait class combination). The proxy instance, which wraps the core object and implements the trait interface, is inserted automatically and will possibly activate other rules. An immediate advantage of declaring and using interfaces, getting the implementation proxy for free from the engine, is that multiple inheritance hierarchies can be exploited when writing rules. The core classes, however, need not implement any of those interfaces statically, also facilitating the use of legacy classes as cores. In fact, any object can don a trait. For efficiency reasons, however, one can add the @Traitable annotation to a declared bean class to reduce the amount of glue code that the compiler will have to generate. This is optional and will not change the behavior of the engine:
declare Customer
    @Traitable
    code    : String
    balance : long
endThe only connection between core classes and trait interfaces is at the proxy level, a trait is not specifically tied to a core class. This means that the same trait can be applied to totally different objects. For this reason, the trait does not transparently expose the fields of its core object. So, when writing a rule using a trait interface, only the fields of the interface will be available, as usual. However, any field in the interface that corresponds to a core object field, will be mapped by the proxy class:
when
    $o: OrderItem( $p : price, $code : custCode )
    $c: GoldenCustomer( code == $code, $a : balance, $d: discount )
then
    $c.setBalance( $a - $p*$d );
endIn this case, the code and balance would be read from the underlying Customer object. Likewise, the setAccount will modify the underlying object, preserving a strongly typed access to the data structures. Now, one might wonder what happens when a core class does NOT provide the implementation for a field defined in an interface. We call hard fields those trait fields which are also core fields and thus readily available, while we define soft those fields which are NOT provided by the core class. Hidden fields, instead, are fields in the core class not exposed by the interface.
So, while hard field management is intuitive, there remains the problem of soft and hidden fields. The solution we have adopted is to use a two-part proxy. Internally, proxies are formed by a proper proxy and a wrapper. The former implements the interface, while the latter manages the core object fields, implementing a name/value map to supports soft fields. The proxy, then, uses both the core object and the map wrapper to implement the interface, as needed. So, you can write:
when
    $sc : GoldenCustomer( $c : code, // hard getter
                          $maxExpense : maxExpense > 1000 // soft getter
    )
then
    $sc.setDiscount( ... ); // soft setter
endThe wrapper, then, provides a looser form of typing when writing rules. However, it has also other uses. The wrapper is specific to the object it wraps, regardless of how many traits have been attached to an object: all the proxies on the same object will share the same wrapper. Secondly, the wrapper also contains a back-reference to all proxies attached to the wrapped object, effectively allowing traits to see each other. To this end, we have provided the new isA operator:
$sc : GoldenCustomer( $maxExpense : maxExpense > 1000,
                      this isA "SeniorCustomer"
)Eventually, the business logic may require that a trait is removed from a wrapped object. To this end, we provide two options. The first is a "logical don", which will result in a logical insertion of the proxy resulting from the traiting operation:
then
    don( $x, // core object
         Customer.class, // trait class
         true // optional flag for logical insertion
    )
    The second is the use of the shed keyword, which causes the retraction of the proxy corresponding to the given argument type:
then
    Thing t = shed( $x, GoldenCustomer.class )This operation returns another proxy implementing the org.drools.factmodel.traits.Thing interface, where the getFields() and getCore() methods are defined. Internally, in fact, all declared traits are generated to extend this interface (in addition to any others specified). This allows to preserve the wrapper with the soft fields which would otherwise be lost.
A rule specifies that when a particular set of conditions occur, specified in the Left Hand Side (LHS), then do what queryis specified as a list of actions in the Right Hand Side (RHS). A common question from users is "Why use when instead of if?" "When" was chosen over "if" because "if" is normally part of a procedural execution flow, where, at a specific point in time, a condition is to be checked. In contrast, "when" indicates that the condition evaluation is not tied to a specific evaluation sequence or point in time, but that it happens continually, at any time during the life time of the engine; whenever the condition is met, the actions are executed.
A rule must have a name, unique within its rule package. If you define a rule twice in the same DRL it produces an error while loading. If you add a DRL that includes a rule name already in the package, it replaces the previous rule. If a rule name is to have spaces, then it will need to be enclosed in double quotes (it is best to always use double quotes).
Attributes - described below - are optional. They are best written one per line.
The LHS of the rule follows the when keyword
  (ideally on a new line), similarly the RHS follows the
  then keyword (again, ideally on a newline). The rule is
  terminated by the keyword end. Rules cannot be
  nested.
Example 4.24. Rule Syntax Overview
rule "<name>"
    <attribute>*
when
    <conditional element>*
then
    <action>*
endExample 4.25. A simple rule
rule "Approve if not rejected"
  salience -100 
  agenda-group "approval"
    when
        not Rejection() 
        p : Policy(approved == false, policyState:status)
        exists Driver(age > 25)
        Process(status == policyState)
    then
        log("APPROVED: due to no objections."); 
        p.setApproved(true);
endRule attributes provide a declarative way to influence the behavior of the rule. Some are quite simple, while others are part of complex subsystems such as ruleflow. To get the most from Drools you should make sure you have a proper understanding of each attribute.
no-loopdefault value: false
type: Boolean
When a rule's consequence modifies a fact it may cause the rule to activate again, causing an infinite loop. Setting no-loop to true will skip the creation of another Activation for the rule with the current set of facts.
ruleflow-groupdefault value: N/A
type: String
Ruleflow is a Drools feature that lets you exercise control over the firing of rules. Rules that are assembled by the same ruleflow-group identifier fire only when their group is active.
lock-on-activedefault value: false
type: Boolean
Whenever a ruleflow-group becomes active or an agenda-group receives the focus, any rule within that group that has lock-on-active set to true will not be activated any more; irrespective of the origin of the update, the activation of a matching rule is discarded. This is a stronger version of no-loop, because the change could now be caused not only by the rule itself. It's ideal for calculation rules where you have a number of rules that modify a fact and you don't want any rule re-matching and firing again. Only when the ruleflow-group is no longer active or the agenda-group loses the focus those rules with lock-on-active set to true become eligible again for their activations to be placed onto the agenda.
saliencedefault value: 0
type: integer
Each rule has an integer salience attribute which defaults to zero and can be negative or positive. Salience is a form of priority where rules with higher salience values are given higher priority when ordered in the Activation queue.
Drools also supports dynamic salience where you can use an expression involving bound variables.
Example 4.26. Dynamic Salience
rule "Fire in rank order 1,2,.."
        salience( -$rank )
    when
        Element( $rank : rank,... )
    then
        ...
endagenda-groupdefault value: MAIN
type: String
Agenda groups allow the user to partition the Agenda providing more execution control. Only rules in the agenda group that has acquired the focus are allowed to fire.
auto-focusdefault value: false
type: Boolean
When a rule is activated where the auto-focus
          value is true and the rule's agenda group does not have focus yet,
          then it is given focus, allowing the rule to potentially
          fire.
activation-groupdefault value: N/A
type: String
Rules that belong to the same activation-group, identified by this attribute's string value, will only fire exclusively. In other words, the first rule in an activation-group to fire will cancel the other rules' activations, i.e., stop them from firing.
Note: This used to be called Xor group, but technically it's not quite an Xor. You may still hear people mention Xor group; just swap that term in your mind with activation-group.
dialectdefault value: as specified by the package
type: String
possible values: "java" or "mvel"
The dialect species the language to be used for any code expressions in the LHS or the RHS code block. Currently two dialects are available, Java and MVEL. While the dialect can be specified at the package level, this attribute allows the package definition to be overridden for a rule.
date-effectivedefault value: N/A
type: String, containing a date and time definition
A rule can only activate if the current date and time is after date-effective attribute.
date-expiresdefault value: N/A
type: String, containing a date and time definition
A rule cannot activate if the current date and time is after the date-expires attribute.
durationdefault value: no default value
type: long
The duration dictates that the rule will fire after a specified duration, if it is still true.
Rules now support both interval and cron based timers, which replace the now deprecated duration attribute.
Example 4.28. Sample timer attribute uses
timer ( int: <initial delay> <repeat interval>? )
timer ( int: 30s )
timer ( int: 30s 5m )
timer ( cron: <cron expression> )
timer ( cron:* 0/15 * * * ? )
Interval (indicated by "int:") timers follow the semantics of java.util.Timer objects, with an initial delay and an optional repeat interval. Cron (indicated by "cron:") timers follow standard Unix cron expressions:
Example 4.29. A Cron Example
rule "Send SMS every 15 minutes"
timer (cron:* 0/15 * * * ?)
when
$a : Alarm( on == true )
then
channels[ "sms" ].insert( new Sms( $a.mobileNumber, "The alarm is still on" );
end
Calendars are used to control when rules can fire. The Calendar API is modelled on Quartz:
Example 4.30. Adapting a Quartz Calendar
Calendar weekDayCal = QuartzHelper.quartzCalendarAdapter(org.quartz.Calendar quartzCal)
Calendars are registered with the StatefulKnowledgeSession:
They can be used in conjunction with normal rules and rules including timers. The rule attribute "calendars" may contain one or more comma-separated calendar names written as string literals.
Example 4.32. Using Calendars and Timers together
rule "weekdays are high priority"
calendars "weekday"
timer (int:0 1h)
when
Alarm()
then
send( "priority high - we have an alarm );
end
rule "weekend are low priority"
calendars "weekend"
timer (int:0 4h)
when
Alarm()
then
send( "priority low - we have an alarm );
end
The Left Hand Side (LHS) is a common name for the conditional part of the rule. It consists of zero or more Conditional Elements. If the LHS is empty, it will be considered as a condition element that is always true and it will be activated once, when a new WorkingMemory session is created.
Example 4.33. Rule without a Conditional Element
rule "no CEs"
when
    // empty
then
    ... // actions (executed once)
end
// The above rule is internally rewritten as:
rule "eval(true)"
when
    eval( true )
then
    ... // actions (executed once)
endConditional elements work on one or more
      patterns (which are described below). The most
      common conditional element is "and". Therefore it is
      implicit when you have multiple patterns in the LHS of a rule that are
      not connected in any way:
Example 4.34. Implicit and
rule "2 unconnected patterns"
when
    Pattern1()
    Pattern2()
then
    ... // actions
end
// The above rule is internally rewritten as:
rule "2 and connected patterns"
when
    Pattern1()
    and Pattern2()
then
    ... // actions
endAn "and" cannot have a leading declaration
        binding (unlike for example or). This is obvious,
        since a declaration can only reference a single fact at a time, and
        when the "and" is satisfied it matches both facts -
        so which fact would the declaration bind to?
// Compile error $person : (Person( name == "Romeo" ) and Person( name == "Juliet"))
A pattern element is the most important Conditional Element. It can potentially match on each fact that is inserted in the working memory.
A pattern contains of zero or more constraints and has an optional pattern binding. The railroad diagram below shows the syntax for this.
In its simplest form, with no constraints, a pattern matches
        against a fact of the given type. In the following case the type is
        Cheese, which means that the pattern will match against
        all Person objects in the Working Memory:
Person()
The type need not be the actual class of some fact object. Patterns may refer to superclasses or even interfaces, thereby potentially matching facts from many different classes.
Object() // matches all objects in the working memory
Inside of the pattern parenthesis is where all the action happens: it defines the constraints for that pattern. For example, with a age related constraint:
Person( age == 100 )
For backwards compatibility reasons it's allowed to suffix
          patterns with the ; character. But it is not
          recommended to do that.
For referring to the matched object, use a pattern binding
        variable such as $p.
Example 4.35. Pattern with a binding variable
rule ...
when
    $p : Person()
then
    System.out.println( "Person " + $p );
endThe prefixed dollar symbol ($) is just a
        convention; it can be useful in complex rules where it helps to easily
        differentiate between variables and fields, but it is not
        mandatory.
A constraint is an expression that returns
        true or false. This example has
        a constraint that states 5 is smaller than
        6:
Person( 5 < 6 ) // just an example, as constraints like this would be useless in a real pattern
In essence, it's a Java expression with some enhancements (such
        as property access) and a few differences (such as
        equals() semantics for ==).
        Let's take a deeper look.
Any bean property can be used directly. A bean property is
        exposed using a standard Java bean getter: a method
        getMyProperty() (or
        isMyProperty() for a primitive boolean) which takes
        no arguments and return something. For example: the age property is
        written as age in DRL instead of the getter
        getAge():
Person( age == 50 ) // this is the same as: Person( getAge() == 50 )
Drools uses the standard JDK Introspector
        class to do this mapping, so it follows the standard Java bean
        specification.
We recommend using property access (age)
          over using getters explicitly (getAge()) because
          of performance enhancements through field indexing.
Property accessors must not change the state of the object in a way that may effect the rules. Remember that the rule engine effectively caches the results of its matching in between invocations to make it faster.
public int getAge() {
    age++; // Do NOT do this
    return age;
}public int getAge() {
    Date now = DateUtil.now(); // Do NOT do this
    return DateUtil.differenceInYears(now, birthday);
}To solve this latter case, insert a fact that wraps the
          current date into working memory and update that fact between
          fireAllRules as needed.
The following fallback applies: if the getter of a property cannot be found, the compiler will resort to using the property name as a method name and without arguments:
Person( age == 50 ) // If Person.getAge() does not exists, this falls back to: Person( age() == 50 )
Nested property access is also supported:
Person( address.houseNumber == 50 ) // this is the same as: Person( getAddress().getHouseNumber() == 50 )
Nested properties are also indexed.
In a stateful session, care should be taken when using nested
          accessors as the Working Memory is not aware of any of the nested
          values, and does not know when they change. Either consider them
          immutable while any of their parent references are inserted into the
          Working Memory. Or, instead, if you wish to modify a nested value
          you should mark all of the outer facts as updated. In the above
          example, when the houseNumber changes, any
          Person with that Address must
          be marked as updated.
You can use any Java expression that returns a
        boolean as a constraint inside the parentheses of a
        pattern. Java expressions can be mixed with other expression
        enhancements, such as property access:
Person( age == 50 )
It is possible to change the evaluation priority by using parentheses, as in any logic or mathematical expression:
Person( age > 100 && ( age % 10 == 0 ) )
It is possible to reuse Java methods:
Person( Math.round( weight / ( height * height ) ) < 25.0 )
As for property accessors, methods must not change the state of the object in a way that may affect the rules. Any method executed on a fact in the LHS should be a read only method.
Person( incrementAndGetAge() == 10 ) // Do NOT do this
The state of a fact should not change between rule invocations (unless those facts are marked as updated to the working memory on every change):
Person( System.currentTimeMillis() % 1000 == 0 ) // Do NOT do this
Normal Java operator precedence applies, see the operator precedence list below.
All operators have normal Java semantics except for
          == and !=.
The == operator has null-safe
          equals() semantics:
// Similar to: java.util.Objects.equals(person.getFirstName(), "John") // so (because "John" is not null) similar to: // "John".equals(person.getFirstName()) Person( firstName == "John" )
The != operator has null-safe
          !equals() semantics:
// Similar to: !java.util.Objects.equals(person.getFirstName(), "John") Person( firstName != "John" )
Type coercion is always attempted if the field and the value are of different types; exceptions will be thrown if a bad coercion is attempted. For instance, if "ten" is provided as a string in a numeric evaluator, an exception is thrown, whereas "10" would coerce to a numeric 10. Coercion is always in favor of the field type and not the value type:
Person( age == "10" ) // "10" is coerced to 10
The comma character (',') is used to separate
        constraint groups. It has implicit AND connective
        semantics.
// Person is at least 50 and weighs at least 80 kg Person( age > 50, weight > 80 )
// Person is at least 50, weighs at least 80 kg and is taller than 2 meter. Person( age > 50, weight > 80, height > 2 )
Although the && and
          , operators have the same semantics, they are
          resolved with different priorities: The
          && operator precedes the
          || operator. Both the
          && and || operator
          precede the , operator. See the operator
          precedence list below.
The comma operator should be preferred at the top level constraint, as it makes constraints easier to read and the engine will often be able to optimize them better.
The comma (,) operator cannot be embedded in
        a composite constraint expression, such as parentheses:
Person( ( age > 50, weight > 80 ) || height > 2 ) // Do NOT do this: compile error // Use this instead Person( ( age > 50 && weight > 80 ) || height > 2 )
A property can be bound to a variable:
// 2 persons of the same age Person( $firstAge : age ) // binding Person( age == $firstAge ) // constraint expression
The prefixed dollar symbol ($) is just a
        convention; it can be useful in complex rules where it helps to easily
        differentiate between variables and fields.
For backwards compatibility reasons, It's allowed (but not recommended) to mix a constraint binding and constraint expressions as such:
// Not recommended Person( $age : age * 2 < 100 )
// Recommended (separates bindings and constraint expressions) Person( age * 2 < 100, $age : age )
Bound variable restrictions using the operator
        == provide for very fast execution as it use hash
        indexing to improve performance.
Drools does not allow bindings to the same declaration. However this is an important aspect to derivation query unification. While positional arguments are always processed with unification a special unification symbol, ':=', was introduced for named arguments named arguments. The following "unifies" the age argument across two people.
Person( $age := age ) Person( $age := age)
In essence unification will declare a binding for the first occurrence and constrain to the same value of the bound field for sequence occurrences.
Besides normal Java literals (including Java 5 enums), this literal is also supported:
The date format dd-mmm-yyyy is supported by
          default. You can customize this by providing an alternative date
          format mask as the System property named
          drools.dateformat. If more control is required, use a
          restriction.
It's possible to directly access a List value
        by index:
// Same as childList(0).getAge() == 18 Person( childList[0].age == 18 )
It's also possible to directly access a Map
        value by key:
// Same as credentialMap.get("jsmith").isValid()
Person( credentialMap["jsmith"].valid )This allows you to place more than one restriction on a field
        using the restriction connectives && or
        ||. Grouping via parentheses is permitted,
        resulting in a recursive syntax pattern.
// Simple abbreviated combined relation condition using a single && Person( age > 30 && < 40 )
// Complex abbreviated combined relation using groupings
Person( age ( (> 30 && < 40) ||
              (> 20 && < 25) ) )// Mixing abbreviated combined relation with constraint connectives Person( age > 30 && < 40 || location == "london" )
Coercion to the correct value for the evaluator and the field will be attempted.
These operators can be used on properties with natural
          ordering. For example, for Date fields, <
          means before, for String
          fields, it means alphabetically lower.
Person( firstName < $otherFirstName )
Person( birthDate < $otherBirthDate )
Only applies on Comparable
          properties.
Matches a field against any valid Java Regular Expression. Typically that regexp is a string literal, but variables that resolve to a valid regexp are also allowed.
Like in Java, regular expressions written as string literals
            need to escape '\'.
Only applies on String properties.
          Using matches against a null value
          always evaluates to false.
The operator returns true if the String does not match the
          regular expression. The same rules apply as for the
          matches operator. Example:
Only applies on String properties.
          Using not matches against a null value
          always evaluates to true.
The operator contains is used to check
          whether a field that is a Collection or array contains the specified
          value.
Example 4.39. Contains with Collections
CheeseCounter( cheeses contains "stilton" ) // contains with a String literal CheeseCounter( cheeses contains $var ) // contains with a variable
Only applies on Collection
          properties.
The operator not contains is used to check
          whether a field that is a Collection or array does not
          contain the specified value.
Example 4.40. Literal Constraint with Collections
CheeseCounter( cheeses not contains "cheddar" ) // not contains with a String literal CheeseCounter( cheeses not contains $var ) // not contains with a variable
Only applies on Collection
          properties.
Note
For backward compatibility, the
excludesoperator is supported as a synonym fornot contains.
The operator memberOf is used to check
          whether a field is a member of a collection or array; that
          collection must be a variable.
The operator not memberOf is used to check
          whether a field is not a member of a collection or array; that
          collection must be a variable.
Example 4.42. Literal Constraint with Collections
CheeseCounter( cheese not memberOf $matureCheeses )
This operator is similar to matches, but it
          checks whether a word has almost the same sound (using English
          pronunciation) as the given value. This is based on the Soundex
          algorithm (see
          http://en.wikipedia.org/wiki/Soundex).
Example 4.43. Test with soundslike
// match cheese "fubar" or "foobar" Cheese( name soundslike 'foobar' )
This operator str is used to check whether
          a field that is a String starts with or ends with
          a certain value. It can also be used to check the length of the
          String.
Message( routingValue str[startsWith] "R1" )
Message( routingValue str[endsWith] "R2" )
Message( routingValue str[length] 17 )
The compound value restriction is used where there is more
          than one possible value to match. Currently only the
          in and not in evaluators
          support this. The second operand of this operator must be a
          comma-separated list of values, enclosed in parentheses. Values may
          be given as variables, literals, return values or qualified
          identifiers. Both evaluators are actually syntactic
          sugar, internally rewritten as a list of multiple
          restrictions using the operators != and
          ==.
Example 4.44. Compound Restriction using "in"
Person( $cheese : favouriteCheese ) Cheese( type in ( "stilton", "cheddar", $cheese ) )
An inline eval constraint can use any valid dialect expression as long as it results to a primitive boolean. The expression must be constant over time. Any previously bound variable, from the current or previous pattern, can be used; autovivification is also used to auto-create field binding variables. When an identifier is found that is not a current variable, the builder looks to see if the identifier is a field on the current object type, if it is, the field binding is auto-created as a variable of the same name. This is called autovivification of field variables inside of inline eval's.
This example will find all male-female pairs where the male is 2
        years older than the female; the variable age is
        auto-created in the second pattern by the autovivification
        process.
Example 4.45. Return Value operator
Person( girlAge : age, sex = "F" ) Person( eval( age == girlAge + 2 ), sex = 'M' ) // eval() is actually obsolete in this example
Inline eval's are effectively obsolete as their inner syntax is now directly supported. It's recommended not to use them. Simply write the expression without wrapping eval() around it.
The operators are evaluated in this precedence:
Table 4.1. Operator precedence
| Operator type | Operators | Notes | 
|---|---|---|
| (nested) property access | . | Not normal Java semantics | 
| List/Map access | [ ] | Not normal Java semantics | 
| constraint binding | : | Not normal Java semantics | 
| multiplicative | */% | |
| additive | +- | |
| shift | <<>>>>> | |
| relational | <><=>=instanceof | |
| equality | ==!= | Does not use normal Java (not) same semantics: uses (not) equals semantics instead. | 
| non-short circuiting AND | & | |
| non-short circuiting exclusive OR | ^ | |
| non-short circuiting inclusive OR | | | |
| logical AND | && | |
| logical OR | || | |
| ternary | ? : | |
| Comma separated AND | , | Not normal Java semantics | 
Patterns now support positional arguments on type declarations.
Positional arguments are ones where you don't need to specify the field name, as the position maps to a known named field. i.e. Person( name == "mark" ) can be rewritten as Person( "mark"; ). The semicolon ';' is important so that the engine knows that everything before it is a positional argument. Otherwise we might assume it was a boolean expression, which is how it could be interpreted after the semicolon. You can mix positional and named arguments on a pattern by using the semicolon ';' to separate them. Any variables used in a positional that have not yet been bound will be bound to the field that maps to that position.
declare Cheese
    name : String
    shop : String
    price : int
end
Example patterns, with two constraints and a binding. Remember semicolon ';' is used to differentiate the positional section from the named argument section. Variables and literals and expressions using just literals are supported in positional arguments, but not variables. Positional arguments are always resolved using unification.
Cheese( "stilton", "Cheese Shop", p; ) Cheese( "stilton", "Cheese Shop"; p : price ) Cheese( "stilton"; shop == "Cheese Shop", p : price ) Cheese( name == "stilton"; shop == "Cheese Shop", p : price )
Positional arguments that are given a previously declared binding will constrain against that using unification; these are referred to as input arguments. If the binding does not yet exist, it will create the declaration binding it to the field represented by the position argument; these are referred to as output arguments.
When you call modify() (see the modify statement section) on a given object it will trigger a revaluation of all patterns of the matching object type in the knowledge base. This can can lead to unwanted and useless evaluations and in the worst cases to infinite recursions. The only workaround to avoid it was to split up your objects into smaller ones having a 1 to 1 relationship with the original object.
This feature allows the pattern matching to only react to modification of properties actually constrained or bound inside of a given pattern. That will help with performance and recursion and avoid artificial object splitting.
By default this feature is off in order to make the behavior of the rule engine backward compatible with the former releases. When you want to activate it on a specific bean you have to annotate it with @propertyReactive. This annotation works both on drl type declarations:
declare Person
          @propertyReactive
          firstName : String
          lastName : String
          endand on Java classes:
@PropertyReactive
          public static class Person {
          private String firstName;
          private String lastName;
          }In this way, for instance, if you have a rule like the following:
rule "Every person named Mario is a male" when
          $person : Person( firstName == "Mario" )
          then
          modify ( $person )  { setMale( true ) }
          endyou won't have to add the no-loop attribute to it in order to avoid an infinite recursion because the engine recognizes that the pattern matching is done on the 'firstName' property while the RHS of the rule modifies the 'male' one. Note that this feature does not work for update(), and this is one of the reasons why we promote modify() since it encapsulates the field changes within the statement. Moreover, on Java classes, you can also annotate any method to say that its invocation actually modifies other properties. For instance in the former Person class you could have a method like:
@Modifies( { "firstName", "lastName" } )
          public void setName(String name) {
          String[] names = name.split("\\s");
          this.firstName = names[0];
          this.lastName = names[1];
          }That means that if a rule has a RHS like the following:
modify($person) { setName("Mario Fusco") }it will correctly recognize that the values of both properties 'firstName' and 'lastName' could have potentially been modified and act accordingly, not missing of reevaluating the patterns constrained on them. At the moment the usage of @Modifies is not allowed on fields but only on methods. This is coherent with the most common scenario where the @Modifies will be used for methods that are not related with a class field as in the Person.setName() in the former example. Also note that @Modifies is not transitive, meaning that if another method internally invokes the Person.setName() one it won't be enough to annotate it with @Modifies( { "name" } ), but it is necessary to use @Modifies( { "firstName", "lastName" } ) even on it. Very likely @Modifies transitivity will be implemented in the next release.
For what regards nested accessors, the engine will be notified only for top level fields. In other words a pattern matching like:
Person ( address.city.name == "London )
will be revaluated only for modification of the 'address' property of a Person object. In the same way the constraints analysis is currently strictly limited to what there is inside a pattern. Another example could help to clarify this. An LHS like the following:
$p : Person( )
          Car( owner = $p.name )will not listen on modifications of the person's name, while this one will do:
Person( $name : name )
          Car( owner = $name )To overcome this problem it is possible to annotate a pattern with @watch as it follows:
$p : Person( ) @watch ( name )
          Car( owner = $p.name )Indeed, annotating a pattern with @watch allows you to modify the inferred set of properties for which that pattern will react. Note that the properties named in the @watch annotation are actually added to the ones automatically inferred, but it is also possible to explicitly exclude one or more of them prepending their name with a ! and to make the pattern to listen for all or none of the properties of the type used in the pattern respectively with the wildcrds * and !*. So, for example, you can annotate a pattern in the LHS of a rule like:
// listens for changes on both firstName (inferred) and lastName
          Person( firstName == $expectedFirstName ) @watch( lastName )
          // listens for all the properties of the Person bean
          Person( firstName == $expectedFirstName ) @watch( * )
          // listens for changes on lastName and explicitly exclude firstName
          Person( firstName == $expectedFirstName ) @watch( lastName, !firstName )
          // listens for changes on all the properties except the age one
          Person( firstName == $expectedFirstName ) @watch( *, !age )Since doesn't make sense to use this annotation on a pattern using a type not annotated with @PropertyReactive the rule compiler will raise a compilation error if you try to do so. Also the duplicated usage of the same property in @watch (for example like in: @watch( firstName, ! firstName ) ) will end up in a compilation error. In a next release we will make the automatic detection of the properties to be listened smarter by doing analysis even outside of the pattern.
It also possible to enable this feature by default on all the types of your model or to completely disallow it by using on option of the KnowledgeBuilderConfiguration. In particular this new PropertySpecificOption can have one of the following 3 values:
- DISABLED => the feature is turned off and all the other related annotations are just ignored
          - ALLOWED => this is the default behavior: types are not property reactive unless they are not annotated with @PropertySpecific
          - ALWAYS => all types are property reactive by defaultSo, for example, to have a KnowledgeBuilder generating property reactive types by default you could do:
KnowledgeBuilderConfiguration config = KnowledgeBuilderFactory.newKnowledgeBuilderConfiguration();
          config.setOption(PropertySpecificOption.ALWAYS);
          KnowledgeBuilder kbuilder = KnowledgeBuilderFactory.newKnowledgeBuilder(config);In this last case it will be possible to disable the property reactivity feature on a specific type by annotating it with @ClassReactive.
The Conditional Element "and" is used to
        group other Conditional Elements into a logical conjunction. Drools
        supports both prefix and and infix
        and.
Traditional infix and is supported:
//infixAnd Cheese( cheeseType : type ) and Person( favouriteCheese == cheeseType )
Explicit grouping with parentheses is also supported:
//infixAnd with grouping
( Cheese( cheeseType : type ) and
  ( Person( favouriteCheese == cheeseType ) or 
    Person( favouriteCheese == cheeseType ) )The symbol && (as an alternative to
          and) is deprecated. But it is still supported in
          the syntax for backwards compatibility.
Prefix and is also supported:
(and Cheese( cheeseType : type )
     Person( favouriteCheese == cheeseType ) )The root element of the LHS is an implicit prefix
        and and doesn't need to be specified:
Example 4.46. implicit root prefixAnd
when
    Cheese( cheeseType : type )
    Person( favouriteCheese == cheeseType )
then
    ...The Conditional Element or is used to group
        other Conditional Elements into a logical disjunction. Drools supports
        both prefix or and infix
        or.
Traditional infix or is supported:
//infixOr Cheese( cheeseType : type ) or Person( favouriteCheese == cheeseType )
Explicit grouping with parentheses is also supported:
//infixOr with grouping
( Cheese( cheeseType : type ) or
  ( Person( favouriteCheese == cheeseType ) and
    Person( favouriteCheese == cheeseType ) )The symbol || (as an alternative to
          or) is deprecated. But it is still supported in
          the syntax for backwards compatibility.
Prefix or is also supported:
(or Person( sex == "f", age > 60 )
    Person( sex == "m", age > 65 )The behavior of the Conditional Element or
          is different from the connective || for
          constraints and restrictions in field constraints. The engine
          actually has no understanding of the Conditional Element
          or. Instead, via a number of different logic
          transformations, a rule with or is rewritten as a
          number of subrules. This process ultimately results in a rule that
          has a single or as the root node and one subrule
          for each of its CEs. Each subrule can activate and fire like any
          normal rule; there is no special behavior or interaction between
          these subrules. - This can be most confusing to new rule
          authors.
The Conditional Element or also allows for
        optional pattern binding. This means that each resulting subrule will
        bind its pattern to the pattern binding. Each pattern must be bound
        separately, using eponymous variables:
pensioner : ( Person( sex == "f", age > 60 ) or Person( sex == "m", age > 65 ) )
(or pensioner : Person( sex == "f", age > 60 ) 
    pensioner : Person( sex == "m", age > 65 ) )Since the conditional element or results in
        multiple subrule generation, one for each possible logically outcome,
        the example above would result in the internal generation of two
        rules. These two rules work independently within the Working Memory,
        which means both can match, activate and fire - there is no
        shortcutting.
The best way to think of the conditional element
        or is as a shortcut for generating two or more
        similar rules. When you think of it that way, it's clear that for a
        single rule there could be multiple activations if two or more terms
        of the disjunction are true.
The CE not is first order logic's
        non-existential quantifier and checks for the non-existence of
        something in the Working Memory. Think of "not" as meaning "there must
        be none of...".
The keyword not may be followed by
        parentheses around the CEs that it applies to. In the simplest case of
        a single pattern (like below) you may optionally omit the
        parentheses.
Example 4.48. No red Busses
// Brackets are optional:
not Bus(color == "red")
// Brackets are optional:
not ( Bus(color == "red", number == 42) )
// "not" with nested infix and - two patterns,
// brackets are requires:
not ( Bus(color == "red") and
      Bus(color == "blue") )The CE exists is first order logic's
        existential quantifier and checks for the existence of something in
        the Working Memory. Think of "exists" as meaning "there is at least
        one..". It is different from just having the pattern on its own, which
        is more like saying "for each one of...". If you use
        exists with a pattern, the rule will only activate
        at most once, regardless of how much data there is in working memory
        that matches the condition inside of the exists
        pattern. Since only the existence matters, no bindings will be
        established.
The keyword exists must be followed by
        parentheses around the CEs that it applies to. In the simplest case of
        a single pattern (like below) you may omit the parentheses.
Example 4.50. At least one red Bus
exists Bus(color == "red")
// brackets are optional:
exists ( Bus(color == "red", number == 42) )
// "exists" with nested infix and,
// brackets are required:
exists ( Bus(color == "red") and
         Bus(color == "blue") )The Conditional Element forall completes the
        First Order Logic support in Drools. The Conditional Element
        forall evaluates to true when all facts that match
        the first pattern match all the remaining patterns. Example:
rule "All English buses are red"
when
    forall( $bus : Bus( type == 'english') 
                   Bus( this == $bus, color = 'red' ) )
then
    // all English buses are red
endIn the above rule, we "select" all Bus objects whose type is "english". Then, for each fact that matches this pattern we evaluate the following patterns and if they match, the forall CE will evaluate to true.
To state that all facts of a given type in the working memory
        must match a set of constraints, forall can be
        written with a single pattern for simplicity. Example:
Example 4.51. Single Pattern Forall
rule "All Buses are Red"
when
    forall( Bus( color == 'red' ) )
then
    // all Bus facts are red
endAnother example shows multiple patterns inside the
        forall:
Example 4.52. Multi-Pattern Forall
rule "all employees have health and dental care programs"
when
    forall( $emp : Employee()
            HealthCare( employee == $emp )
            DentalCare( employee == $emp )
          )
then
    // all employees have health and dental care
endForall can be nested inside other CEs. For instance,
        forall can be used inside a not
        CE. Note that only single patterns have optional parentheses, so that
        with a nested forall parentheses must be
        used:
Example 4.53. Combining Forall with Not CE
rule "not all employees have health and dental care"
when 
    not ( forall( $emp : Employee()
                  HealthCare( employee == $emp )
                  DentalCare( employee == $emp ) ) 
        )
then
    // not all employees have health and dental care
endAs a side note, forall( p1 p2 p3...) is equivalent
        to writing:
not(p1 and not(and p2 p3...))
Also, it is important to note that forall is
        a scope delimiter. Therefore, it can use any
        previously bound variable, but no variable bound inside it will be
        available for use outside of it.
The Conditional Element from enables users to
        specify an arbitrary source for data to be matched by LHS patterns.
        This allows the engine to reason over data not in the Working Memory.
        The data source could be a sub-field on a bound variable or the
        results of a method call. It is a powerful construction that allows
        out of the box integration with other application components and
        frameworks. One common example is the integration with data retrieved
        on-demand from databases using hibernate named queries.
The expression used to define the object source is any expression that follows regular MVEL syntax. Therefore, it allows you to easily use object property navigation, execute method calls and access maps and collections elements.
Here is a simple example of reasoning and binding on another pattern sub-field:
rule "validate zipcode"
when
    Person( $personAddress : address ) 
    Address( zipcode == "23920W") from $personAddress 
then
    // zip code is ok
endWith all the flexibility from the new expressiveness in the Drools engine you can slice and dice this problem many ways. This is the same but shows how you can use a graph notation with the 'from':
rule "validate zipcode"
when
    $p : Person( ) 
    $a : Address( zipcode == "23920W") from $p.address 
then
    // zip code is ok
endPrevious examples were evaluations using a single pattern. The
        CE from also support object sources that return a
        collection of objects. In that case, from will
        iterate over all objects in the collection and try to match each of
        them individually. For instance, if we want a rule that applies 10%
        discount to each item in an order, we could do:
rule "apply 10% discount to all items over US$ 100,00 in an order"
when
    $order : Order()
    $item  : OrderItem( value > 100 ) from $order.items
then
    // apply discount to $item
endThe above example will cause the rule to fire once for each item whose value is greater than 100 for each given order.
You must take caution, however, when using
        from, especially in conjunction with the
        lock-on-active rule attribute as it may produce
        unexpected results. Consider the example provided earlier, but now
        slightly modified as follows:
rule "Assign people in North Carolina (NC) to sales region 1"
ruleflow-group "test"
lock-on-active true
when
    $p : Person( ) 
    $a : Address( state == "NC") from $p.address 
then
    modify ($p) {} // Assign person to sales region 1 in a modify block
end
rule "Apply a discount to people in the city of Raleigh"
ruleflow-group "test"
lock-on-active true
when
    $p : Person( ) 
    $a : Address( city == "Raleigh") from $p.address 
then
    modify ($p) {} // Apply discount to person in a modify block
endIn the above example, persons in Raleigh, NC should be assigned to sales region 1 and receive a discount; i.e., you would expect both rules to activate and fire. Instead you will find that only the second rule fires.
If you were to turn on the audit log, you would also see that
        when the second rule fires, it deactivates the first rule. Since the
        rule attribute lock-on-active prevents a rule from
        creating new activations when a set of facts change, the first rule
        fails to reactivate. Though the set of facts have not changed, the use
        of from returns a new fact for all intents and
        purposes each time it is evaluated.
First, it's important to review why you would use the above
        pattern. You may have many rules across different rule-flow groups.
        When rules modify working memory and other rules downstream of your
        RuleFlow (in different rule-flow groups) need to be reevaluated, the
        use of modify is critical. You don't, however, want
        other rules in the same rule-flow group to place activations on one
        another recursively. In this case, the no-loop
        attribute is ineffective, as it would only prevent a rule from
        activating itself recursively. Hence, you resort to
        lock-on-active.
There are several ways to address this issue:
Avoid the use of from when you can assert
            all facts into working memory or use nested object references in
            your constraint expressions (shown below).
Place the variable assigned used in the modify block as the last sentence in your condition (LHS).
Avoid the use of lock-on-active when you
            can explicitly manage how rules within the same rule-flow group
            place activations on one another (explained below).
The preferred solution is to minimize use of
        from when you can assert all your facts into
        working memory directly. In the example above, both the Person and
        Address instance can be asserted into working memory. In this case,
        because the graph is fairly simple, an even easier solution is to
        modify your rules as follows:
rule "Assign people in North Carolina (NC) to sales region 1"
ruleflow-group "test"
lock-on-active true
when
    $p : Person(address.state == "NC" )  
then
    modify ($p) {} // Assign person to sales region 1 in a modify block
end
rule "Apply a discount to people in the city of Raleigh"
ruleflow-group "test"
lock-on-active true
when
    $p : Person(address.city == "Raleigh" )  
then
    modify ($p) {} //Apply discount to person in a modify block
endNow, you will find that both rules fire as expected. However, it
        is not always possible to access nested facts as above. Consider an
        example where a Person holds one or more Addresses and you wish to use
        an existential quantifier to match people with at least one address
        that meets certain conditions. In this case, you would have to resort
        to the use of from to reason over the
        collection.
There are several ways to use from to achieve
        this and not all of them exhibit an issue with the use of
        lock-on-active. For example, the following use of
        from causes both rules to fire as expected:
rule "Assign people in North Carolina (NC) to sales region 1"
ruleflow-group "test"
lock-on-active true
when
    $p : Person($addresses : addresses)
    exists (Address(state == "NC") from $addresses)  
then
    modify ($p) {} // Assign person to sales region 1 in a modify block
end
rule "Apply a discount to people in the city of Raleigh"
ruleflow-group "test"
lock-on-active true
when
    $p : Person($addresses : addresses)
    exists (Address(city == "Raleigh") from $addresses)  
then
    modify ($p) {} // Apply discount to person in a modify block
endHowever, the following slightly different approach does exhibit the problem:
rule "Assign people in North Carolina (NC) to sales region 1"
ruleflow-group "test"
lock-on-active true
when
    $assessment : Assessment()
    $p : Person()
    $addresses : List() from $p.addresses
    exists (Address( state == "NC") from $addresses) 
then
    modify ($assessment) {} // Modify assessment in a modify block
end
rule "Apply a discount to people in the city of Raleigh"
ruleflow-group "test"
lock-on-active true
when
    $assessment : Assessment()
    $p : Person()
    $addresses : List() from $p.addresses 
    exists (Address( city == "Raleigh") from $addresses)
then
    modify ($assessment) {} // Modify assessment in a modify block
endIn the above example, the $addresses variable is returned from
        the use of from. The example also introduces a new
        object, assessment, to highlight one possible solution in this case.
        If the $assessment variable assigned in the condition (LHS) is moved
        to the last condition in each rule, both rules fire as
        expected.
Though the above examples demonstrate how to combine the use of
        from with lock-on-active where
        no loss of rule activations occurs, they carry the drawback of placing
        a dependency on the order of conditions on the LHS. In addition, the
        solutions present greater complexity for the rule author in terms of
        keeping track of which conditions may create issues.
A better alternative is to assert more facts into working
        memory. In this case, a person's addresses may be asserted into
        working memory and the use of from would not be
        necessary.
There are cases, however, where asserting all data into working
        memory is not practical and we need to find other solutions. Another
        option is to reevaluate the need for
        lock-on-active. An alternative to
        lock-on-active is to directly manage how rules
        within the same rule-flow group activate one another by including
        conditions in each rule that prevent rules from activating each other
        recursively when working memory is modified. For example, in the case
        above where a discount is applied to citizens of Raleigh, a condition
        may be added to the rule that checks whether the discount has already
        been applied. If so, the rule does not activate.
The Conditional Element collect allows rules
        to reason over a collection of objects obtained from the given source
        or from the working memory. In First Oder Logic terms this is the
        cardinality quantifier. A simple example:
import java.util.ArrayList
rule "Raise priority if system has more than 3 pending alarms"
when
    $system : System()
    $alarms : ArrayList( size >= 3 )
              from collect( Alarm( system == $system, status == 'pending' ) )
then
    // Raise priority, because system $system has
    // 3 or more alarms pending. The pending alarms
    // are $alarms.
endIn the above example, the rule will look for all pending alarms in the working memory for each given system and group them in ArrayLists. If 3 or more alarms are found for a given system, the rule will fire.
The result pattern of collect can be any
        concrete class that implements the java.util.Collection
        interface and provides a default no-arg public constructor. This means
        that you can use Java collections like ArrayList, LinkedList, HashSet,
        etc., or your own class, as long as it implements the
        java.util.Collection interface and provide a default
        no-arg public constructor.
Both source and result patterns can be constrained as any other pattern.
Variables bound before the collect CE are in
        the scope of both source and result patterns and therefore you can use
        them to constrain both your source and result patterns. But note that
        collect is a scope delimiter for bindings, so that
        any binding made inside of it is not available for use outside of
        it.
Collect accepts nested from CEs. The
        following example is a valid use of "collect":
import java.util.LinkedList;
rule "Send a message to all mothers"
when
    $town : Town( name == 'Paris' )
    $mothers : LinkedList() 
               from collect( Person( gender == 'F', children > 0 ) 
                             from $town.getPeople() 
                           )
then
    // send a message to all mothers
endThe Conditional Element accumulate is a more
        flexible and powerful form of collect, in the sense
        that it can be used to do what collect does and
        also achieve results that the CE collect is not
        capable of doing. Basically, what it does is that it allows a rule to
        iterate over a collection of objects, executing custom actions for
        each of the elements, and at the end it returns a result
        object.
Accumulate supports both the use of pre-defined accumulate functions, or the use of inline custom code. Inline custom code should be avoided though, as it is harder for rule authors to maintain, and frequently leads to code duplication. Accumulate functions are easier to test and reuse.
The Accumulate CE also supports multiple different syntaxes. The preferred syntax is the top level accumulate, as noted bellow, but all other syntaxes are supported for backward compatibility.
The top level accumulate syntax is the most compact and flexible syntax. The simplified syntax is as follows:
accumulate(<source pattern>;<functions>[;<constraints>] )
For instance, a rule to calculate the minimum, maximum and average temperature reading for a given sensor and that raises an alarm if the minimum temperature is under 20C degrees and the average is over 70C degrees could be written in the following way, using Accumulate:
rule "Raise alarm"
when
    $s : Sensor()
    accumulate( Reading( sensor == $s, $temp : temperature );
                $min : min( $temp ),
                $max : max( $temp ),
                $avg : average( $temp );
                $min < 20, $avg > 70 )
then
    // raise the alarm
endIn the above example, min, max and average are Accumulate Functions and will calculate the minimum, maximum and average temperature values over all the readings for each sensor.
Drools ships with several built-in accumulate functions, including:
average
min
max
count
sum
collectList
collectSet
These common functions accept any expression as input. For instance, if someone wants to calculate the average profit on all items of an order, a rule could be written using the average function:
rule "Average profit"
when
    $order : Order()
    accumulate( OrderItem( order == $order, $cost : cost, $price : price );
                $avgProfit : average( 1 - $cost / $price ) )
then
    // average profit for $order is $avgProfit
endAccumulate Functions are all pluggable. That means that if
          needed, custom, domain specific functions can easily be added to the
          engine and rules can start to use them without any restrictions. To
          implement a new Accumulate Function all one needs to do is to create
          a Java class that implements the
          org.drools.runtime.rule.TypedAccumulateFunction
          interface and add a line to the configuration file or set a system
          property to let the engine know about the new function. As an
          example of an Accumulate Function implementation, the following is
          the implementation of the average
          function:
/**
* An implementation of an accumulator capable of calculating average values
*/
public class AverageAccumulateFunction implements org.drools.runtime.rule.TypedAccumulateFunction {
public void readExternal(ObjectInput in) throws IOException, ClassNotFoundException {
}
public void writeExternal(ObjectOutput out) throws IOException {
}
public static class AverageData implements Externalizable {
public int count = 0;
public double total = 0;
public AverageData() {}
public void readExternal(ObjectInput in) throws IOException, ClassNotFoundException {
count = in.readInt();
total = in.readDouble();
}
public void writeExternal(ObjectOutput out) throws IOException {
out.writeInt(count);
out.writeDouble(total);
}
}
/* (non-Javadoc)
* @see org.drools.base.accumulators.AccumulateFunction#createContext()
*/
public Serializable createContext() {
return new AverageData();
}
/* (non-Javadoc)
* @see org.drools.base.accumulators.AccumulateFunction#init(java.lang.Object)
*/
public void init(Serializable context) throws Exception {
AverageData data = (AverageData) context;
data.count = 0;
data.total = 0;
}
/* (non-Javadoc)
* @see org.drools.base.accumulators.AccumulateFunction#accumulate(java.lang.Object, java.lang.Object)
*/
public void accumulate(Serializable context,
Object value) {
AverageData data = (AverageData) context;
data.count++;
data.total += ((Number) value).doubleValue();
}
/* (non-Javadoc)
* @see org.drools.base.accumulators.AccumulateFunction#reverse(java.lang.Object, java.lang.Object)
*/
public void reverse(Serializable context,
Object value) throws Exception {
AverageData data = (AverageData) context;
data.count--;
data.total -= ((Number) value).doubleValue();
}
/* (non-Javadoc)
* @see org.drools.base.accumulators.AccumulateFunction#getResult(java.lang.Object)
*/
public Object getResult(Serializable context) throws Exception {
AverageData data = (AverageData) context;
return new Double( data.count == 0 ? 0 : data.total / data.count );
}
/* (non-Javadoc)
* @see org.drools.base.accumulators.AccumulateFunction#supportsReverse()
*/
public boolean supportsReverse() {
return true;
}
/**
* {@inheritDoc}
*/
public Class< ? > getResultType() {
return Number.class;
}
}
The code for the function is very simple, as we could expect, as all the "dirty" integration work is done by the engine. Finally, to plug the function into the engine, we added it to the configuration file:
drools.accumulate.function.average = org.drools.base.accumulators.AverageAccumulateFunction
Here, "drools.accumulate.function." is a prefix that must always be used, "average" is how the function will be used in the rule file, and "org.drools.base.accumulators.AverageAccumulateFunction" is the fully qualified name of the class that implements the function behavior.
The accumulate syntax evolved over time with the goal of becoming more compact and expressive. Nevertheless, Drools still supports previous syntaxes for backward compatibility purposes.
In case the rule is using a single accumulate function on a given accumulate, the author may add a pattern for the result object and use the "from" keyword to link it to the accumulate result. Example: a rule to apply a 10% discount on orders over $100 could be written in the following way:
rule "Apply 10% discount to orders over US$ 100,00"
when
    $order : Order()
    $total : Number( doubleValue > 100 ) 
             from accumulate( OrderItem( order == $order, $value : value ),
                              sum( $value ) )
then
    # apply discount to $order
endIn the above example, the accumulate element is using only one function (sum), and so, the rules author opted to explicitly write a pattern for the result type of the accumulate function (Number) and write the constraints inside it. There are no problems in using this syntax over the compact syntax presented before, except that is is a bit more verbose. Also note that it is not allowed to use both the return type and the functions binding in the same accumulate statement.
The use of accumulate with inline custom code is not a good practice for several reasons, including difficulties on maintaining and testing rules that use them, as well as the inability of reusing that code. Implementing your own accumulate functions is very simple and straightforward, they are easy to unit test and to use. This form of accumulate is supported for backward compatibility only.
Another possible syntax for the accumulate is to define inline custom code, instead of using accumulate functions. As noted on the previous warned, this is discouraged though for the stated reasons.
The general syntax of the accumulate CE
          with inline custom code is:
<result pattern>from accumulate(<source pattern>,init(<init code>),action(<action code>),reverse(<reverse code>),result(<result expression>) )
The meaning of each of the elements is the following:
<source pattern>: the source pattern is a regular pattern that the engine will try to match against each of the source objects.
<init code>: this is a semantic block of code in the selected dialect that will be executed once for each tuple, before iterating over the source objects.
<action code>: this is a semantic block of code in the selected dialect that will be executed for each of the source objects.
<reverse code>: this is an optional semantic block of code in the selected dialect that if present will be executed for each source object that no longer matches the source pattern. The objective of this code block is to undo any calculation done in the <action code> block, so that the engine can do decremental calculation when a source object is modified or retracted, hugely improving performance of these operations.
<result expression>: this is a semantic expression in the selected dialect that is executed after all source objects are iterated.
<result pattern>: this is a
              regular pattern that the engine tries to match against the
              object returned from the <result
              expression>. If it matches, the
              accumulate conditional element evaluates to
              true and the engine proceeds with the
              evaluation of the next CE in the rule. If it does not matches,
              the accumulate CE evaluates to
              false and the engine stops evaluating CEs
              for that rule.
It is easier to understand if we look at an example:
rule "Apply 10% discount to orders over US$ 100,00"
when
    $order : Order()
    $total : Number( doubleValue > 100 ) 
             from accumulate( OrderItem( order == $order, $value : value ),
                              init( double total = 0; ),
                              action( total += $value; ),
                              reverse( total -= $value; ),
                              result( total ) )
then
    # apply discount to $order
endIn the above example, for each Order in the
          Working Memory, the engine will execute the init
          code initializing the total variable to zero. Then it
          will iterate over all OrderItem objects for that order,
          executing the action for each one (in the
          example, it will sum the value of all items into the total
          variable). After iterating over all OrderItem objects,
          it will return the value corresponding to the result
          expression (in the above example, the value of variable
          total). Finally, the engine will try to match the
          result with the Number pattern, and if the double value
          is greater than 100, the rule will fire.
The example used Java as the semantic dialect, and as such, note that the usage of the semicolon as statement delimiter is mandatory in the init, action and reverse code blocks. The result is an expression and, as such, it does not admit ';'. If the user uses any other dialect, he must comply to that dialect's specific syntax.
As mentioned before, the reverse code is optional, but it is strongly recommended that the user writes it in order to benefit from the improved performance on update and retract.
The accumulate CE can be used to execute
          any action on source objects. The following example instantiates and
          populates a custom object:
rule "Accumulate using custom objects"
when
    $person   : Person( $likes : likes )
    $cheesery : Cheesery( totalAmount > 100 )
                from accumulate( $cheese : Cheese( type == $likes ),
                                 init( Cheesery cheesery = new Cheesery(); ),
                                 action( cheesery.addCheese( $cheese ); ),
                                 reverse( cheesery.removeCheese( $cheese ); ),
                                 result( cheesery ) );
then
    // do something
endThe conditional element eval is essentially a
      catch-all which allows any semantic code (that returns a primitive
      boolean) to be executed. This code can refer to variables that were
      bound in the LHS of the rule, and functions in the rule package. Overuse
      of eval reduces the declarativeness of your rules and can result in a
      poorly performing engine. While eval can be used
      anywhere in the patterns, the best practice is to add it as the last
      conditional element in the LHS of a rule.
Evals cannot be indexed and thus are not as efficient as Field Constraints. However this makes them ideal for being used when functions return values that change over time, which is not allowed within Field Constraints.
For folks who are familiar with Drools 2.x lineage, the old Drools parameter and condition tags are equivalent to binding a variable to an appropriate type, and then using it in an eval node.
p1 : Parameter() p2 : Parameter() eval( p1.getList().containsKey( p2.getItem() ) )
p1 : Parameter() p2 : Parameter() // call function isValid in the LHS eval( isValid( p1, p2 ) )
The Right Hand Side (RHS) is a common name for the consequence or action part of the rule; this part should contain a list of actions to be executed. It is bad practice to use imperative or conditional code in the RHS of a rule; as a rule should be atomic in nature - "when this, then do this", not "when this, maybe do this". The RHS part of a rule should also be kept small, thus keeping it declarative and readable. If you find you need imperative and/or conditional code in the RHS, then maybe you should be breaking that rule down into multiple rules. The main purpose of the RHS is to insert, retractor modify working memory data. To assist with that there are a few convenience methods you can use to modify working memory; without having to first reference a working memory instance.
update(object,
      handle); will tell the engine that an
      object has changed (one that has been bound to something on the LHS) and
      rules may need to be reconsidered.
update(object);
      can also be used; here the Knowledge Helper will look up the facthandle
      for you, via an identity check, for the passed object. (Note that if you
      provide Property Change Listeners to your Java beans that you are
      inserting into the engine, you can avoid the need to call
      update() when the object changes.). After a fact's field
      values have changed you must call update before changing another fact,
      or you will cause problems with the indexing within the rule engine. The
      modify keyword avoids this problem.
insert(new
      Something()); will place a new
      object of your creation into the Working Memory.
insertLogical(new
      Something()); is similar to
      insert, but the object will be automatically retracted when there are no
      more facts to support the truth of the currently firing rule.
retract(handle);
      removes an object from Working Memory.
These convenience methods are basically macros that provide short
      cuts to the KnowledgeHelper instance that lets you access
      your Working Memory from rules files. The predefined variable
      drools of type KnowledgeHelper lets you call
      several other useful methods. (Refer to the KnowledgeHelper
      interface documentation for more advanced operations).
The call drools.halt() terminates rule execution
          immediately. This is required for returning control to the point
          whence the current session was put to work with
          fireUntilHalt().
Methods insert(Object o), update(Object
          o) and retract(Object o) can be called on
          drools as well, but due to their frequent use they can
          be called without the object reference.
drools.getWorkingMemory() returns the
          WorkingMemory object.
drools.setFocus( String s) sets the focus to the
          specified agenda group.
drools.getRule().getName(), called from a rule's
          RHS, returns the name of the rule.
drools.getTuple() returns the Tuple that matches
          the currently executing rule, and
          drools.getActivation() delivers the corresponding
          Activation. (These calls are useful for logging and debugging
          purposes.)
The full Knowledge Runtime API is exposed through another
      predefined variable, kcontext, of type
      KnowledgeContext. Its method
      getKnowledgeRuntime() delivers an object of type
      KnowledgeRuntime, which, in turn, provides access to a
      wealth of methods, many of which are quite useful for coding RHS
      logic.
The call kcontext.getKnowledgeRuntime().halt()
          terminates rule execution immediately.
The accessor getAgenda() returns a reference to
          this session's Agenda, which in turn provides access to
          the various rule groups: activation groups, agenda groups, and rule
          flow groups. A fairly common paradigm is the activation of some
          agenda group, which could be done with the lengthy call:
// give focus to the agenda group CleanUp
kcontext.getKnowledgeRuntime().getAgenda().getAgendaGroup( "CleanUp" ).setFocus();
(You can achieve the same using drools.setFocus(
          "CleanUp" ).)
To run a query, you call getQueryResults(String
          query), whereupon you may process the results, as explained
          in section “Query”.
A set of methods dealing with event management lets you, among other things, add and remove event listeners for the Working Memory and the Agenda.
MethodgetKnowledgeBase() returns the
          KnowledgeBase object, the backbone of all the Knowledge
          in your system, and the originator of the current session.
You can manage globals with setGlobal(...),
          getGlobal(...) and getGlobals().
Method getEnvironment() returns the runtime's
          Environment which works much like what you know as your
          operating system's environment.
This language extension provides a structured approach to fact
      updates. It combines the update operation with a number of setter calls
      to change the object's fields. This is the syntax schema for the
      modify statement:
modify (<fact-expression>) {<expression>[,<expression>]*}
The parenthesized <fact-expression> must yield a fact object reference. The expression list in the block should consist of setter calls for the given object, to be written without the usual object reference, which is automatically prepended by the compiler.
The example illustrates a simple fact modification.
Example 4.54. A modify statement
rule "modify stilton"
when
    $stilton : Cheese(type == "stilton")
then
    modify( $stilton ){
        setPrice( 20 ),
        setAge( "overripe" )
    }
endThe advantages in using the modify statment are particularly clear when used in conjuction with fine grained property change listeners. See the corresponding section for more details.
Drools attempts to preserve numbers in their primitive or object wrapper form, so a variable bound to an int primitive when used in a code block or expression will no longer need manual unboxing; unlike Drools 3.0 where all primitives were autoboxed, requiring manual unboxing. A variable bound to an object wrapper will remain as an object; the existing JDK 1.5 and JDK 5 rules to handle auto-boxing and unboxing apply in this case. When evaluating field constraints, the system attempts to coerce one of the values into a comparable format; so a primitive is comparable to an object wrapper.
A query is a simple way to search the working memory for facts that match the stated conditions. Therefore, it contains only the structure of the LHS of a rule, so that you specify neither "when" nor "then". A query has an optional set of parameters, each of which can be optionally typed. If the type is not given, the type Object is assumed. The engine will attempt to coerce the values as needed. Query names are global to the KnowledgeBase; so do not add queries of the same name to different packages for the same RuleBase.
To return the results use
  ksession.getQueryResults("name"), where "name" is the query's
  name. This returns a list of query results, which allow you to retrieve the
  objects that matched the query.
The first example presents a simple query for all the people over the age of 30. The second one, using parameters, combines the age limit with a location.
Example 4.55. Query People over the age of 30
query "people over the age of 30" 
    person : Person( age > 30 )
endExample 4.56. Query People over the age of x, and who live in y
query "people over the age of x"  (int x, String y)
    person : Person( age > x, location == y )
endWe iterate over the returned QueryResults using a standard "for" loop. Each element is a QueryResultsRow which we can use to access each of the columns in the tuple. These columns can be accessed by bound declaration name or index position.
Example 4.57. Query People over the age of 30
QueryResults results = ksession.getQueryResults( "people over the age of 30" );
System.out.println( "we have " + results.size() + " people over the age  of 30" );
System.out.println( "These people are are over 30:" );
for ( QueryResultsRow row : results ) {
    Person person = ( Person ) row.get( "person" );
    System.out.println( person.getName() + "\n" );
}Support for positional syntax has been added for more compact code. By default the declared type order in the type declaration matches the argument position. But it possible to override these using the @position annotation. This allows patterns to be used with positional arguments, instead of the more verbose named arguments.
declare Cheese
    name : String @position(1)
    shop : String @position(2)
    price : int @position(0)
end
The @Position annotation, in the org.drools.definition.type package,
  can be used to annotate original pojos on the classpath. Currently only
  fields on classes can be annotated. Inheritance of classes is supported, but
  not interfaces or methods. The isContainedIn query below demonstrates the
  use of positional arguments in a pattern; Location(x, y;)
  instead of Location( thing == x, location == y).
Queries can now call other queries, this combined with optional query arguments provides derivation query style backward chaining. Positional and named syntax is supported for arguments. It is also possible to mix both positional and named, but positional must come first, separated by a semi colon. Literal expressions can be passed as query arguments, but at this stage you cannot mix expressions with variables. Here is an example of a query that calls another query. Note that 'z' here will always be an 'out' variable. The '?' symbol means the query is pull only, once the results are returned you will not receive further results as the underlying data changes.
declare Location
    thing : String 
    location : String 
end
query isContainedIn( String x, String y ) 
    Location(x, y;)
    or 
    ( Location(z, y;) and ?isContainedIn(x, z;) )
endAs previously mentioned you can use live "open" queries to reactively receive changes over time from the query results, as the underlying data it queries against changes. Notice the "look" rule calls the query without using '?'.
query isContainedIn( String x, String y ) 
    Location(x, y;)
    or 
    ( Location(z, y;) and isContainedIn(x, z;) )
end
rule look when 
    Person( $l : likes ) 
    isContainedIn( $l, 'office'; )
then
   insertLogical( $l 'is in the office' );
end 
Drools supports unification for derivation queries, in short this means that arguments are optional. It is possible to call queries from java leaving arguments unspecified using the static field org.drools.runtime.rule.Variable.v - note you must use 'v' and not an alternative instance of Variable. These are referred to as 'out' arguments. Note that the query itself does not declare at compile time whether an argument is in or an out, this can be defined purely at runtime on each use. The following example will return all objects contained in the office.
results = ksession.getQueryResults( "isContainedIn", new Object[] {  Variable.v, "office" } );
l = new ArrayList<List<String>>();
for ( QueryResultsRow r : results ) {
    l.add( Arrays.asList( new String[] { (String) r.get( "x" ), (String) r.get( "y" ) } ) );
}  
The algorithm uses stacks to handle recursion, so the method stack will not blow up.
The following is not yet supported:
List and Map unification
Variables for the fields of facts
Expression unification - pred( X, X + 1, X * Y / 7 )
Domain Specific Languages (or DSLs) are a way of creating a rule language that is dedicated to your problem domain. A set of DSL definitions consists of transformations from DSL "sentences" to DRL constructs, which lets you use of all the underlying rule language and engine features. Given a DSL, you write rules in DSL rule (or DSLR) files, which will be translated into DRL files.
DSL and DSLR files are plain text files, and you can use any text editor to create and modify them. But there are also DSL and DSLR editors, both in the IDE as well as in the web based BRMS, and you can use those as well, although they may not provide you with the full DSL functionality.
DSLs can serve as a layer of separation between rule authoring (and rule authors) and the technical intricacies resulting from the modelling of domain object and the rule engine's native language and methods. If your rules need to be read and validated by domain experts (such as business analysts, for instance) who are not programmers, you should consider using a DSL; it hides implementation details and focuses on the rule logic proper. DSL sentences can also act as "templates" for conditional elements and consequence actions that are used repeatedly in your rules, possibly with minor variations. You may define DSL sentences as being mapped to these repeated phrases, with parameters providing a means for accommodating those variations.
DSLs have no impact on the rule engine at runtime, they are just a compile time feature, requiring a special parser and transformer.
The Drools DSL mechanism allows you to customise conditional expressions and consequence actions. A global substitution mechanism ("keyword") is also available.
In the preceding example, [when] indicates the scope of
    the expression, i.e., whether it is valid for the LHS or the RHS of a rule. The
    part after the bracketed keyword is the expression that you use in the rule;
    typically a natural language expression, but it doesn't have to be. The
    part to the right of the equal sign ("=") is the mapping of the expression into
    the rule language. The form of this string depends on its destination, RHS or 
    LHS. If it is for the LHS, then it ought to be a term according to the regular
    LHS syntax; if it is for the RHS then it might be a Java statement.
Whenever the DSL parser matches a line from the rule file written in the
    DSL with an expression in the DSL definition, it performs three steps of
    string manipulation. First, it extracts the string values appearing where the
    expression contains variable names in braces (here: {colour}). Then,
    the values obtained from these captures are then interpolated wherever that name,
    again enclosed in braces, occurs on the right hand side of the mapping. Finally, the
    interpolated string replaces whatever was matched by the entire expression
    in the line of the DSL rule file.
Note that the expressions (i.e., the strings on the left hand side of the equal sign) are used as regular expressions in a pattern matching operation against a line of the DSL rule file, matching all or part of a line. This means you can use (for instance) a '?' to indicate that the preceding character is optional. One good reason to use this is to overcome variations in natural language phrases of your DSL. But, given that these expressions are regular expression patterns, this also means that all "magic" characters of Java's pattern syntax have to be escaped with a preceding backslash ('\').
It is important to note that the compiler transforms DSL rule files line by line. In the above example, all the text after "Something is " to the end of the line is captured as the replacement value for "{colour}", and this is used for interpolating the target string. This may not be exactly what you want. For instance, when you intend to merge different DSL expressions to generate a composite DRL pattern, you need to transform a DSLR line in several independent operations. The best way to achieve this is to ensure that the captures are surrounded by characteristic text - words or even single characters. As a result, the matching operation done by the parser plucks out a substring from somewhere within the line. In the example below, quotes are used as distinctive characters. Note that the characters that surround the capture are not included during interpolation, just the contents between them.
As a rule of thumb, use quotes for textual data that a rule editor
    may want to enter. You can also enclose the capture with words to ensure
    that the text is correctly matched. Both is illustrated by the following
    example. Note that a single line such as Something is "green" and
    another solid thing is now correctly expanded.
Example 4.59. Example with quotes
[when]something is "{colour}"=Something(colour=="{colour}")
[when]another {state} thing=OtherThing(state=="{state}"It is a good idea to avoid punctuation (other than quotes or apostrophes) in your DSL expressions as much as possible. The main reason is that punctuation is easy to forget for rule authors using your DSL. Another reason is that parentheses, the period and the question mark are magic characters, requiring escaping in the DSL definition.
In a DSL mapping, the braces "{" and "}" should only be used to enclose a variable definition or reference, resulting in a capture. If they should occur literally, either in the expression or within the replacement text on the right hand side, they must be escaped with a preceding backslash ("\"):
[then]do something= if (foo) \{ doSomething(); \}
    If braces "{" and "}" should appear in the replacement string of a DSL definition, escape them with a backslash ('\').
Example 4.60. Examples of DSL mapping entries
# This is a comment to be ignored.
[when]There is a person with name of "{name}"=Person(name=="{name}")
[when]Person is at least {age} years old and lives in "{location}"=
      Person(age >= {age}, location=="{location}")
[then]Log "{message}"=System.out.println("{message}");
[when]And = andGiven the above DSL examples, the following examples show the expansion of various DSLR snippets:
Example 4.61. Examples of DSL expansions
There is a person with name of "Kitty"
   ==> Person(name="Kitty")
Person is at least 42 years old and lives in "Atlanta"
   ==> Person(age >= 42, location="Atlanta")
Log "boo"
   ==> System.out.println("boo");
There is a person with name of "Bob" and Person is at least 30 years old and lives in "Utah"
   ==> Person(name="Bob") and Person(age >= 30, location="Utah")Don't forget that if you are capturing plain text from a DSL rule line and want to use it as a string literal in the expansion, you must provide the quotes on the right hand side of the mapping.
You can chain DSL expressions together on one line, as long as it is clear to the parser where one ends and the next one begins and where the text representing a parameter ends. (Otherwise you risk getting all the text until the end of the line as a parameter value.) The DSL expressions are tried, one after the other, according to their order in the DSL definition file. After any match, all remaining DSL expressions are investigated, too.
The resulting DRL text may consist of more than one line. Line ends
    are in the replacement text are written as \n.
A common requirement when writing rule conditions is to be able to add an arbitrary combination of constraints to a pattern. Given that a fact type may have many fields, having to provide an individual DSL statement for each combination would be plain folly.
The DSL facility allows you to add constraints to a pattern by a simple convention: if your DSL expression starts with a hyphen (minus character, "-") it is assumed to be a field constraint and, consequently, is is added to the last pattern line preceding it.
For an example, lets take look at class Cheese,
    with the following fields: type, price, age and country. We can
    express some LHS condition in normal DRL like the following
Cheese(age < 5, price == 20, type=="stilton", country=="ch")
The DSL definitions given below result in three DSL phrases which may be used to create any combination of constraint involving these fields.
[when]There is a Cheese with=Cheese()
[when]- age is less than {age}=age<{age}
[when]- type is '{type}'=type=='{type}'
[when]- country equal to '{country}'=country=='{country}'You can then write rules with conditions like the following:
There is a Cheese with
        - age is less than 42
        - type is 'stilton'The parser will pick up a line beginning with "-" and add it as a constraint to the preceding pattern, inserting a comma when it is required. For the preceding example, the resulting DRL is:
Cheese(age<42, type=='stilton')
Combining all all numeric fields with all relational operators (according to the DSL expression "age is less than..." in the preceding example) produces an unwieldy amount of DSL entries. But you can define DSL phrases for the various operators and even a generic expression that handles any field constraint, as shown below. (Notice that the expression definition contains a regular expression in addition to the variable name.)
[when][]is less than or equal to=<= [when][]is less than=< [when][]is greater than or equal to=>= [when][]is greater than=> [when][]is equal to=== [when][]equals=== [when][]There is a Cheese with=Cheese()[when][]- {field:\w*} {operator} {value:\d*}={field} {operator} {value}
Given these DSL definitions, you can write rules with conditions such as:
There is a Cheese with - age is less than 42 - rating is greater than 50 - type equals 'stilton'
In this specific case, a phrase such as "is less than" is replaced by
    <, and then the line matches the last DSL entry. This
    removes the hyphen, but the final result is still added as a constraint
    to the preceding pattern. After processing all of the lines, the resulting
    DRL text is:
Cheese(age<42, rating > 50, type=='stilton')
The order of the entries in the DSL is important if separate DSL expressions are intended to match the same line, one after the other.
A good way to get started is to write representative samples of the rules your application requires, and to test them as you develop. This will provide you with a stable framework of conditional elements and their constraints. Rules, both in DRL and in DSLR, refer to entities according to the data model representing the application data that should be subject to the reasoning process defined in rules. Notice that writing rules is generally easier if most of the data model's types are facts.
Given an initial set of rules, it should be possible to identify recurring or similar code snippets and to mark variable parts as parameters. This provides reliable leads as to what might be a handy DSL entry. Also, make sure you have a full grasp of the jargon the domain experts are using, and base your DSL phrases on this vocabulary.
You may postpone implementation decisions concerning conditions and actions during this first design phase by leaving certain conditional elements and actions in their DRL form by prefixing a line with a greater sign (">"). (This is also handy for inserting debugging statements.)
During the next development phase, you should find that the DSL configuration stabilizes pretty quickly. New rules can be written by reusing the existing DSL definitions, or by adding a parameter to an existing condition or consequence entry.
Try to keep the number of DSL entries small. Using parameters lets you apply the same DSL sentence for similar rule patterns or constraints. But do not exaggerate: authors using the DSL should still be able to identify DSL phrases by some fixed text.
A DSL file is a text file in a line-oriented format. Its entries are used for transforming a DSLR file into a file according to DRL syntax.
A line starting with "#" or "//" (with or without preceding white space) is treated as a comment. A comment line starting with "#/" is scanned for words requesting a debug option, see below.
Any line starting with an opening bracket ("[") is assumed to be the first line of a DSL entry definition.
Any other line is appended to the preceding DSL entry definition, with the line end replaced by a space.
A DSL entry consists of the following four parts:
A scope definition, written as one of the keywords "when" or "condition", "then" or "consequence", "*" and "keyword", enclosed in brackets ("[" and "]"). This indicates whether the DSL entry is valid for the condition or the consequence of a rule, or both. A scope indication of "keyword" means that the entry has global significance, i.e., it is recognized anywhere in a DSLR file.
A type definition, written as a Java class name, enclosed in brackets. This part is optional unless the the next part begins with an opening bracket. An empty pair of brackets is valid, too.
A DSL expression consists of a (Java) regular expression, with any number of embedded variable definitions, terminated by an equal sign ("="). A variable definition is enclosed in braces ("{" and "}"). It consists of a variable name and two optional attachments, separated by colons (":"). If there is one attachment, it is a regular expression for matching text that is to be assigned to the variable; if there are two attachments, the first one is a hint for the GUI editor and the second one the regular expression.
Note that all characters that are "magic" in regular expressions must be escaped with a preceding backslash ("\") if they should occur literally within the expression.
The remaining part of the line after the delimiting equal sign is the replacement text for any DSLR text matching the regular expression. It may contain variable references, i.e., a variable name enclosed in braces. Optionally, the variable name may be followed by an exclamation mark ("!") and a transformation function, see below.
Note that braces ("{" and "}") must be escaped with a preceding backslash ("\") if they should occur literally within the replacement string.
Debugging of DSL expansion can be turned on, selectively, by using a comment line starting with "#/" which may contain one or more words from the table presented below. The resulting output is written to standard output.
Table 4.2. Debug options for DSL expansion
| Word | Description | 
|---|---|
| result | Prints the resulting DRL text, with line numbers. | 
| steps | Prints each expansion step of condition and consequence lines. | 
| keyword | Dumps the internal representation of all DSL entries with scope "keyword". | 
| when | Dumps the internal representation of all DSL entries with scope "when" or "*". | 
| then | Dumps the internal representation of all DSL entries with scope "then" or "*". | 
| usage | Displays a usage statistic of all DSL entries. | 
Below are some sample DSL definitions, with comments describing the language features they illustrate.
# Comment: DSL examples
#/ debug: display result and usage
# keyword definition: replaces "regula" by "rule"
[keyword][]regula=rule
# conditional element: "T" or "t", "a" or "an", convert matched word
[when][][Tt]here is an? {entity:\w+}=
        ${entity!lc}: {entity!ucfirst} ()
# consequence statement: convert matched word, literal braces
[then][]update {entity:\w+}=modify( ${entity!lc} )\{ \}
The transformation of a DSLR file proceeds as follows:
The text is read into memory.
Each of the "keyword" entries is applied to the entire text. First, the regular expression from the keyword definition is modified by replacing white space sequences with a pattern matching any number of white space characters, and by replacing variable definitions with a capture made from the regular expression provided with the definition, or with the default (".*?"). Then, the DSLR text is searched exhaustively for occurrences of strings matching the modified regular expression. Substrings of a matching string corresponding to variable captures are extracted and replace variable references in the corresponding replacement text, and this text replaces the matching string in the DSLR text.
Sections of the DSLR text between "when" and "then", and "then" and "end", respectively, are located and processed in a uniform manner, line by line, as described below.
For a line, each DSL entry pertaining to the line's section is taken in turn, in the order it appears in the DSL file. Its regular expression part is modified: white space is replaced by a pattern matching any number of white space characters; variable definitions with a regular expression are replaced by a capture with this regular expression, its default being ".*?". If the resulting regular expression matches all or part of the line, the matched part is replaced by the suitably modified replacement text.
Modification of the replacement text is done by replacing variable references with the text corresponding to the regular expression capture. This text may be modified according to the string transformation function given in the variable reference; see below for details.
If there is a variable reference naming a variable that is not defined in the same entry, the expander substitutes a value bound to a variable of that name, provided it was defined in one of the preceding lines of the current rule.
If a DSLR line in a condition is written with a leading hyphen, the expanded result is inserted into the last line, which should contain a pattern CE, i.e., a type name followed by a pair of parentheses. if this pair is empty, the expanded line (which should contain a valid constraint) is simply inserted, otherwise a comma (",") is inserted beforehand.
If a DSLR line in a consequence is written with a leading hyphen, the expanded result is inserted into the last line, which should contain a "modify" statement, ending in a pair of braces ("{" and "}"). If this pair is empty, the expanded line (which should contain a valid method call) is simply inserted, otherwise a comma (",") is inserted beforehand.
It is currently not possible to use a line with a leading hyphen to insert text into other conditional element forms (e.g., "accumulate") or it may only work for the first insertion (e.g., "eval").
All string transformation functions are described in the following table.
Table 4.3. String transformation functions
| Name | Description | 
|---|---|
| uc | Converts all letters to upper case. | 
| lc | Converts all letters to lower case. | 
| ucfirst | Converts the first letter to upper case, and all other letters to lower case. | 
| num | Extracts all digits and "-" from the string. If the last two digits in the original string are preceded by "." or ",", a decimal period is inserted in the corresponding position. | 
| a?b/c | Compares the string with string a, and if they are equal, replaces it with b, otherwise with c. But c can be another triplet a, b, c, so that the entire structure is, in fact, a translation table. | 
The following DSL examples show how to use string transformation functions.
# definitions for conditions
[when][]There is an? {entity}=${entity!lc}: {entity!ucfirst}()
[when][]- with an? {attr} greater than {amount}={attr} <= {amount!num}
[when][]- with a {what} {attr}={attr} {what!positive?>0/negative?%lt;0/zero?==0/ERROR}A file containing a DSL definition is customarily given the extension
    .dsl. It is passed to the Knowledge Builder with 
    ResourceType.DSL. For a file using DSL definition, the extension
    .dslr should be used. The Knowledge Builder expects
    ResourceType.DSLR. The IDE, however, relies on file extensions
    to correctly recognize and work with your rules file.
The DSL must be passed to the Knowledge Builder ahead of any rules file using the DSL.
KnowledgeBuilder kBuilder = new KnowledgeBuilder(); Resource dsl = ResourceFactory.newClassPathResource( dslPath, getClass() ); kBuilder.add( dsl, ResourceType.DSL ); Resource dslr = ResourceFactory.newClassPathResource( dslrPath, getClass() ); kBuilder.add( dslr, ResourceType.DSLR );
For parsing and expanding a DSLR file the DSL configuration is read and supplied to the parser. Thus, the parser can "recognize" the DSL expressions and transform them into native rule language expressions.
The XML rule language has not been updated to support functionality introduced in Drools 5.x and is consider a deprecated feature.
As an option, Drools also supports a "native" rule language as an alternative to DRL. This allows you to capture and manage your rules as XML data. Just like the non-XML DRL format, the XML format is parsed into the internal "AST" representation - as fast as possible (using a SAX parser). There is no external transformation step required.
The Drools 2.x legacy XML format is no longer supported by Drools XML parser
There are several scenarios that XML is desirable. However, we recommend that it is not a default choice, as XML is not readily human readable (unless you like headaches) and can create visually bloated rules.
If you do want to edit XML by hand, use a good schema aware editor that provides nice hierarchical views of the XML, ideally visually (commercial tools like XMLSpy, Oxygen etc are good, but cost money, but then so do headache tablets).
Other scenarios where you may want to use the XML format are if you have a tool that generates rules from some input (programmatically generated rules), or perhaps interchange from another rule language, or from another tool that emits XML (using XSLT you can easily transform between XML formats). Note you can always generate normal DRL as well.
Alternatively you may be embedding Drools in a product that already uses XML for configuration, so you would like the rules to be in an XML format. You may be creating your own rule language on XML - note that you can always use the AST objects directly to create your own rule language as well (the options are many, due to the open architecture).
A full W3C standards (XMLSchema) compliant XSD is provided that describes the XML language, which will not be repeated here verbatim. A summary of the language follows.
<?xml version="1.0" encoding="UTF-8"?>
<package name="com.sample"
xmlns="http://drools.org/drools-5.0"
xmlns:xs="http://www.w3.org/2001/XMLSchema-instance"
xs:schemaLocation="http://drools.org/drools-5.0 drools-5.0.xsd">
<import name="java.util.HashMap" />
<import name="org.drools.*" />
<global identifier="x" type="com.sample.X" />
<global identifier="yada" type="com.sample.Yada" />
<function return-type="void" name="myFunc">
<parameter identifier="foo" type="Bar" />
<parameter identifier="bada" type="Bing" />
<body>
System.out.println("hello world");
</body>
</function>
<rule name="simple_rule">
<rule-attribute name="salience" value="10" />
<rule-attribute name="no-loop" value="true" />
<rule-attribute name="agenda-group" value="agenda-group" />
<rule-attribute name="activation-group" value="activation-group" />
<lhs>
<pattern identifier="foo2" object-type="Bar" >
<or-constraint-connective>
<and-constraint-connective>
<field-constraint field-name="a">
<or-restriction-connective>
<and-restriction-connective>
<literal-restriction evaluator=">" value="60" />
<literal-restriction evaluator="<" value="70" />
</and-restriction-connective>
<and-restriction-connective>
<literal-restriction evaluator="<" value="50" />
<literal-restriction evaluator=">" value="55" />
</and-restriction-connective>
</or-restriction-connective>
</field-constraint>
<field-constraint field-name="a3">
<literal-restriction evaluator="==" value="black" />
</field-constraint>
</and-constraint-connective>
<and-constraint-connective>
<field-constraint field-name="a">
<literal-restriction evaluator="==" value="40" />
</field-constraint>
<field-constraint field-name="a3">
<literal-restriction evaluator="==" value="pink" />
</field-constraint>
</and-constraint-connective>
<and-constraint-connective>
<field-constraint field-name="a">
<literal-restriction evaluator="==" value="12"/>
</field-constraint>
<field-constraint field-name="a3">
<or-restriction-connective>
<literal-restriction evaluator="==" value="yellow"/>
<literal-restriction evaluator="==" value="blue" />
</or-restriction-connective>
</field-constraint>
</and-constraint-connective>
</or-constraint-connective>
</pattern>
<not>
<pattern object-type="Person">
<field-constraint field-name="likes">
<variable-restriction evaluator="==" identifier="type"/>
</field-constraint>
</pattern>
<exists>
<pattern object-type="Person">
<field-constraint field-name="likes">
<variable-restriction evaluator="==" identifier="type"/>
</field-constraint>
</pattern>
</exists>
</not>
<or-conditional-element>
<pattern identifier="foo3" object-type="Bar" >
<field-constraint field-name="a">
<or-restriction-connective>
<literal-restriction evaluator="==" value="3" />
<literal-restriction evaluator="==" value="4" />
</or-restriction-connective>
</field-constraint>
<field-constraint field-name="a3">
<literal-restriction evaluator="==" value="hello" />
</field-constraint>
<field-constraint field-name="a4">
<literal-restriction evaluator="==" value="null" />
</field-constraint>
</pattern>
<pattern identifier="foo4" object-type="Bar" >
<field-binding field-name="a" identifier="a4" />
<field-constraint field-name="a">
<literal-restriction evaluator="!=" value="4" />
<literal-restriction evaluator="!=" value="5" />
</field-constraint>
</pattern>
</or-conditional-element>
<pattern identifier="foo5" object-type="Bar" >
<field-constraint field-name="b">
<or-restriction-connective>
<return-value-restriction evaluator="==" >a4 + 1</return-value-restriction>
<variable-restriction evaluator=">" identifier="a4" />
<qualified-identifier-restriction evaluator="==">
org.drools.Bar.BAR_ENUM_VALUE
</qualified-identifier-restriction>
</or-restriction-connective>
</field-constraint>
</pattern>
<pattern identifier="foo6" object-type="Bar" >
<field-binding field-name="a" identifier="a4" />
<field-constraint field-name="b">
<literal-restriction evaluator="==" value="6" />
</field-constraint>
</pattern>
</lhs>
<rhs>
if ( a == b ) {
assert( foo3 );
} else {
retract( foo4 );
}
System.out.println( a4 );
</rhs>
</rule>
</package>
In the preceding XML text you will see the typical XML element, the package declaration, imports, globals, functions, and the rule itself. Most of the elements are self explanatory if you have some understanding of the Drools features.
The import elements import the types you wish to
      use in the rule.
The global elements define global objects that can
      be referred to in the rules.
The function contains a function declaration, for
      a function to be used in the rules. You have to specify a return type,
      a unique name and parameters, in the body goes a snippet of code.
The rule is discussed below.
Example 4.63. Detail of rule element
<rule name="simple_rule">
<rule-attribute name="salience" value="10" />
<rule-attribute name="no-loop" value="true" />
<rule-attribute name="agenda-group" value="agenda-group" />
<rule-attribute name="activation-group" value="activation-group" />
<lhs>
<pattern identifier="cheese" object-type="Cheese">
<from>
<accumulate>
<pattern object-type="Person"></pattern>
<init>
int total = 0;
</init>
<action>
total += $cheese.getPrice();
</action>
<result>
new Integer( total ) );
</result>
</accumulate>
</from>
</pattern>
<pattern identifier="max" object-type="Number">
<from>
<accumulate>
<pattern identifier="cheese" object-type="Cheese"></pattern>
<external-function evaluator="max" expression="$price"/>
</accumulate>
</from>
</pattern>
</lhs>
<rhs>
list1.add( $cheese );
</rhs>
</rule>
In the above detail of the rule we see that the rule has LHS and RHS (conditions and consequence) sections. The RHS is simple, it is just a block of semantic code that will be executed when the rule is activated. The LHS is slightly more complicated as it contains nested elements for conditional elements, constraints and restrictions.
A key element of the LHS is the Pattern element. This allows you to specify a type (class) and perhaps bind a variable to an instance of that class. Nested under the pattern object are constraints and restrictions that have to be met. The Predicate and Return Value constraints allow Java expressions to be embedded.
That leaves the conditional elements, not, exists, and, or etc. They work like their DRL counterparts. Elements that are nested under and an "and" element are logically "anded" together. Likewise with "or" (and you can nest things further). "Exists" and "Not" work around patterns, to check for the existence or nonexistence of a fact meeting the pattern's constraints.
The Eval element allows the execution of a valid snippet of Java code - as long as it evaluates to a boolean (do not end it with a semi-colon, as it is just a fragment) - this can include calling a function. The Eval is less efficient than the columns, as the rule engine has to evaluate it each time, but it is a "catch all" feature for when you can express what you need to do with Column constraints.
The Drools 2.x legacy XML format is no longer supported by Drools XML parser
Drools comes with some utility classes to transform between formats. This works by parsing the rules from the source format into the AST, and then "dumping" out to the appropriate target format. This allows you, for example, to write rules in DRL, and when needed, export to XML if necessary at some point in the future.
The classes to look at if you need to do this are:
XmlDumper - for exporting XML. DrlDumper - for exporting DRL. DrlParser - reading DRL. XmlPackageReader - reading XML.
Using combinations of the above, you can convert between any format (including round trip). Note that DSLs will not be preserved (from DRLs that are using a DSL) - but they will be able to be converted.
Feel free to make use of XSLT to provide all sorts of possibilities for XML, XSLT and its ilk are what make XML powerful.
Drools provides an implementation of the Java Rule Engine API (known as JSR94), which allows for support of multiple rule engines from a single API. JSR94 does not deal in any way with the rule language itself. W3C is working on the Rule Interchange Format (RIF) and the OMG has started to work on a standard based on RuleML. Recently Haley Systems has also proposed a rule language standard called RML.
It should be remembered that the JSR94 standard represents the "least common denominator" in features across rule engines. This means that there is less functionality in the JSR94 API than in the standard Knowledge (Drools and jBPM) API. So, by using JSR94, you forfeit the advantage of using the full capabilities of the Drools Rule Engine. It is necessary to expose further functionality, like globals and support for DRL, DSL and XML, via property maps due to the very basic feature set of JSR94; this introduces non-portable functionality. Furthermore, as JSR94 does not provide a rule language, you are only solving a small fraction of the complexity of switching rule engines with very little gain. So, while we support JSR94, for those that insist on using it, we strongly recommend you program against the Knowledge (Drools and jBPM) API.
There are two parts to working with JSR94. The first part is the administrative API that deals with building and registering RuleExecutionSet objects, the second part is runtime session execution of these RuleExecutionSets.
The RuleServiceProviderManager manages the registration and retrieval of RuleServiceProviders. The Drools RuleServiceProvider implementation is automatically registered via a static block when the class is loaded using Class.forName, in much the same way as JDBC drivers.
Example 5.1. Automatic RuleServiceProvider Registration
// RuleServiceProviderImpl is registered to "http://drools.org/"
// via a static initialization block
Class.forName("org.drools.jsr94.rules.RuleServiceProviderImpl");
// Get the rule service provider from the provider manager.
RuleServiceProvider ruleServiceProvider =
RuleServiceProviderManager.getRuleServiceProvider("http://drools.org/");
The RuleServiceProvider provides access to the RuleRuntime and RuleAdministrator APIs. The RuleAdministrator provides an administration API for the management of RuleExecutionSet objects, making it possible to register a RuleExecutionSet that can then be retrieved via the RuleRuntime.
First, you need to create a RuleExecutionSet before it can be registered; RuleAdministrator provides factory methods to return an empty LocalRuleExecutionSetProvider or RuleExecutionSetProvider. The LocalRuleExecutionSetProvider should be used to load a RuleExecutionSets from local sources that are not serializable, like Streams. The RuleExecutionSetProvider can be used to load RuleExecutionSets from serializable sources, like DOM Elements or Packages. Both the "ruleAdministrator.getLocalRuleExecutionSetProvider( null );" and the "ruleAdministrator.getRuleExecutionSetProvider( null );" take null as a parameter, as the properties map for these methods is not currently used.
Example 5.2. Registering a LocalRuleExecutionSet with the RuleAdministrator API
// Get the RuleAdministration
RuleAdministrator ruleAdministrator = ruleServiceProvider.getRuleAdministrator();
LocalRuleExecutionSetProvider ruleExecutionSetProvider =
ruleAdministrator.getLocalRuleExecutionSetProvider( null );
// Create a Reader for the drl
URL drlUrl = new URL("http://mydomain.org/sources/myrules.drl");
Reader drlReader = new InputStreamReader( drlUrl.openStream() );
// Create the RuleExecutionSet for the drl
RuleExecutionSet ruleExecutionSet =
ruleExecutionSetProvider.createRuleExecutionSet( drlReader, null );
"ruleExecutionSetProvider.createRuleExecutionSet( reader, null )" in the above example takes a null parameter for the properties map; however it can actually be used to provide configuration for the incoming source. When null is passed the default is used to load the input as a drl. Allowed keys for a map are "source" and "dsl". The key "source" takes "drl" or "xml" as its value; you set "source" to "drl" to load a DRL, or to "xml" to load an XML source; "xml" will ignore any "dsl" key/value settings. The "dsl" key can take a Reader or a String (the contents of the dsl) as a value.
Example 5.3. Specifying a DSL when registering a LocalRuleExecutionSet
// Get the RuleAdministration
RuleAdministration ruleAdministrator = ruleServiceProvider.getRuleAdministrator();
LocalRuleExecutionSetProvider ruleExecutionSetProvider =
ruleAdministrator.getLocalRuleExecutionSetProvider( null );
// Create a Reader for the drl
URL drlUrl = new URL("http://mydomain.org/sources/myrules.drl");
Reader drlReader = new InputStreamReader( drlUrl.openStream() );
// Create a Reader for the dsl and a put in the properties map
URL dslUrl = new URL("http://mydomain.org/sources/myrules.dsl");
Reader dslReader = new InputStreamReader( dslUrl.openStream() );
Map properties = new HashMap();
properties.put( "source", "drl" );
properties.put( "dsl", dslReader );
// Create the RuleExecutionSet for the drl and dsl
RuleExecutionSet ruleExecutionSet =
ruleExecutionSetProvider.createRuleExecutionSet( reader, properties );
When registering a RuleExecutionSet you must specify the name to be used for its retrieval. There is also a field to pass properties, which is currently unused - so just pass null.
Example 5.4. Register the RuleExecutionSet
// Register the RuleExecutionSet with the RuleAdministrator
String uri = ruleExecutionSet.getName();
ruleAdministrator.registerRuleExecutionSet(uri, ruleExecutionSet, null);
The Runtime, obtained from the RuleServiceProvider, is used to create stateful and stateless rule engine sessions.
To create a rule session you must use one of the two RuleRuntime public constants. These are "RuleRuntime.STATEFUL_SESSION_TYPE" and "RuleRuntime.STATELESS_SESSION_TYPE", accompanying the URI to the RuleExecutionSet you wish to instantiate a RuleSession for. The properties map can be null, or it can be used to specify globals, as shown in the next section. The createRuleSession(...) method returns a RuleSession instance which must then be cast to StatefulRuleSession or StatelessRuleSession.
Example 5.6. Stateful Rule
(StatefulRuleSession) session =
ruleRuntime.createRuleSession( uri,
null,
RuleRuntime.STATEFUL_SESSION_TYPE );
session.addObject( new PurchaseOrder( "lots of cheese" ) );
session.executeRules();
The StatelessRuleSession has a very simple API; you can only call executeRules(List list) passing a list of objects, and an optional filter, the resulting objects are then returned.
Example 5.7. Stateless
(StatelessRuleSession) session =
ruleRuntime.createRuleSession( uri,
null,
RuleRuntime.STATELESS_SESSION_TYPE );
List list = new ArrayList();
list.add( new PurchaseOrder( "even more cheese" ) );
List results = new ArrayList();
results = session.executeRules( list );
It is possible to support globals with JSR94, in a manner that is not portable, by using the properties map passed to the RuleSession factory method. Globals must be defined in the DRL or XML file first, otherwise an exception will be thrown. The key represents the identifier declared in the DRL or XML, and the value is the instance you wish to be used in the execution. In the following example the results are collected in a java.util.List which is used as global:
java.util.List globalList = new java.util.ArrayList( );
java.util.Map map = new java.util.HashMap( );
map.put( "list", globalList );
//Open a stateless Session
StatelessRuleSession srs =
(StatelessRuleSession) runtime.createRuleSession( "SistersRules",
map,
RuleRuntime.STATELESS_SESSION_TYPE );
...
// Persons added to List
// call executeRules( ) giving a List of Objects as parameter
// There are rules which will put Objects in the List
// fetch the list from the map
List list = (java.util.List) map.get("list");
Do not forget to declare the global "list" in your DRL:
package SistersRules; 
import org.drools.jsr94.rules.Person; 
global java.util.List list
rule FindSisters 
when 
    $person1 : Person ( $name1:name ) 
    $person2 : Person ( $name2:name ) 
    eval( $person1.hasSister($person2) ) 
then 
    list.add($person1.getName() + " and " + $person2.getName() +" are sisters"); 
    assert( $person1.getName() + " and " + $person2.getName() +" are sisters"); 
endIf you need more information on JSR 94, please refer to the following references
Official JCP Specification for Java Rule Engine API (JSR 94)
The Java Rule Engine API documentation
The Logic From The Bottom Line: An Introduction to The Drools Project. By N. Alex Rupp, published on TheServiceSide.com in 2004
Getting Started With the Java Rule Engine API (JSR 94): Toward Rule-Based Applications. By Dr. Qusay H. Mahmoud, published on Sun Developer Network in 2005
Jess and the javax.rules API. By Ernest Friedman-Hill, published on TheServerSide.com in 2003
The Eclipse based IDE provides developers (and very technical users) with an environment to edit and test rules in various formats, and integrate it deeply with their applications. In cases where you prefer business rules and web tooling, you will want to look at the BRMS (but using the BRMS and the IDE together is not uncommon).
The Drools IDE is delivered as an Eclipse plug-in, which allows you to author and manage rules from within Eclipse, as well as integrate rules with your application. This is an optional tool, and not all components are required to be used, you can use what components are relevant to you. The Drools IDE is also a part of the Red Hat Developer Studio (formerly known as JBoss IDE).
This guide will cover some of the features of JBoss Drools, in as far as the IDE touches on them (it is assumed that the reader has some familiarity with rule engines, and Drools in particular. It is important to note that none of the underlying features of the rule engine are dependent on Eclipse, and integrators are free to use their tools of choice, as always ! Plenty of people use IntelliJ with rules, for instance.
You can get the plug-in either as a zip to download, or from an update site. Refer to the chapter on installation.
The rules IDE has the following features
Textual/graphical rule editor
An editor that is aware of DRL syntax, and provides content assistance (including an outline view)
An editor that is aware of DSL (domain specific language) extensions, and provides content assistance.
RuleFlow graphical editor
You can edit visual graphs which represent a process (a rule flow). The RuleFlow can then be applied to your rule package to have imperative control.
Wizards for fast creation of
a "rules" project
a rule resource, either as a DRL file or a "guided rule editor" file (.brl)
a Domain Specific language
a decision table
a ruleflow
A domain specific language editor
Create and manage mappings from your user's language to the rule language
Rule validation
As rules are entered, the rule is "built" in the background and errors reported via the problem view where possible
The above features make use of Eclipse infrastructure and features, with all of the power of Eclipse being available.
A Drools runtime is a collection of jar files that represent one specific release of the Drools project jars. To create a runtime, you must point the IDE to the release of your choice. If you want to create a new runtime based on the latest Drools project jars included in the plugin itself, you can also easily do that. You are required to specify a default Drools runtime for your Eclipse workspace, but each individual project can override the default and select the appropriate runtime for that project specifically.
To define one or more Drools runtimes using the Eclipse preferences view you open up your Preferences, by selecting the "Preferences" menu item in the menu "Window". A "Preferences" dialog should show all your settings. On the left side of this dialog, under the Drools category, select "Installed Drools runtimes". The panel on the right should then show the currently defined Drools runtimes. If you have not yet defined any runtimes, it should look like the figure below.

To define a new Drools runtime, click on the add button. A dialog such as the one shown below should pop up, asking for the name of your runtime and the location on your file system where it can be found.

In general, you have two options:
If you simply want to use the default jar files as included in the Drools Eclipse plugin, you can create a new Drools runtime automatically by clicking the "Create a new Drools 5 runtime ..." button. A file browser will show up, asking you to select the folder on your file system where you want this runtime to be created. The plugin will then automatically copy all required dependencies to the specified folder. After selecting this folder, the dialog should look like the figure shown below.
If you want to use one specific release of the Drools project, you should create a folder on your file system that contains all the necessary Drools libraries and dependencies. Instead of creating a new Drools runtime as explained above, give your runtime a name and select the location of this folder containing all the required jars.

After clicking the OK button, the runtime should show up in your table of installed Drools runtimes, as shown below. Click on checkbox in front of the newly created runtime to make it the default Drools runtime. The default Drools runtime will be used as the runtime of all your Drools project that have not selected a project-specific runtime.

You can add as many Drools runtimes as you need. For example, the screenshot below shows a configuration where two runtimes have been defined: a Drools 5.1.1 runtime and a Drools 5.2.0.M2 runtime. The Drools 5.1.1 runtime is selected as the default one.

Note that you will need to restart Eclipse if you changed the default runtime and you want to make sure that all the projects that are using the default runtime update their classpath accordingly.
Whenever you create a Drools project (using the New Drools Project wizard or by converting an existing Java project to a Drools project using the action "Convert to Drools Project" that is shown when you are in the Drools perspective and you right-click an existing Java project), the plugin will automatically add all the required jars to the classpath of your project.
When creating a new Drools project, the plugin will automatically use the default Drools runtime for that project, unless you specify a project-specific one. You can do this in the final step of the New Drools Project wizard, as shown below, by deselecting the "Use default Drools runtime" checkbox and selecting the appropriate runtime in the drop-down box. If you click the "Configure workspace settings ..." link, the workspace preferences showing the currently installed Drools runtimes will be opened, so you can add new runtimes there.

You can change the runtime of a Drools project at any time by opening the project properties and selecting the Drools category, as shown below. Mark the "Enable project specific settings" checkbox and select the appropriate runtime from the drop-down box. If you click the "Configure workspace settings ..." link, the workspace preferences showing the currently installed Drools runtimes will be opened, so you can add new runtimes there. If you deselect the "Enable project specific settings" checkbox, it will use the default runtime as defined in your global preferences.

The aim of the new project wizard is to set up an executable scaffold project to start using rules immediately. This will set up a basic structure, the classpath, sample rules and a test case to get you started.
When you choose to create a new "rule project" you will get a choice to add some default artifacts to it, like rules, decision tables, ruleflows, etc. These can serve as a starting point, and will give you something executable almost immediately, which you can then modify and mould to your needs. The simplest case (a hello world rule) is shown below. Feel free to experiment with the plug-in at this point.
The newly created project contains an example rule file (Sample.drl) in the src/rules directory and an example Java file (DroolsTest.java) that can be used to execute the rules in a Drools engine. You'll find this in the folder src/java, in the com.sample package. All the other jars that are necessary during execution are also added to the classpath in a custom classpath container called Drools Library. Rules do not have to be kept in "Java" projects at all, this is just a convenience for people who are already using Eclipse as their Java IDE.
Important note: The Drools plug-in adds a "Drools Builder" capability to your Eclipse instance. This means you can enable a builder on any project that will build and validate your rules when resources change. This happens automatically with the Rule Project Wizard, but you can also enable it manually on any project. One downside of this is that if you have rule files with a large number of rules (more than 500 rules per file), it means that the background builder may be doing a lot of work to build the rules on each change. An option here is to turn off the builder, or put the large rules into .rule files, where you can still use the rule editor, but it won't build them in the background. To fully validate the rules you will need to run them in a unit test of course.
You can create a rule simple as an empty text ".drl" file, or use the wizard to do so. The wizard menu can be invoked with Control+N, or by choosing it from the toolbar, where there is a menu with the JBoss Drools icon.
The wizard will ask for some basic options for generating a rule resource. These are just hints - you can change your mind later. For storing rule files you would typically create a directory src/rules and create suitably named subdirectories. The package name is mandatory, and is similar to a package name in Java; i.e., it establishes a namespace for grouping related rules.
The result of this wizard is a rule skeleton, for you to expand. As with all wizards, they are an optional help - you don't have to use them if you don't want to.
The rule editor is where rule managers and developers will be spending most of their time. The rule editor follows the pattern of a normal text editor in Eclipse, with all the customary features of a text editor. On top of this, the rule editor provides pop-up content assistance. You invoke pop-up content assistance the "normal" way by pressing Control+Space.
The rule editor works on files that have a .drl (or .rule) extension. Usually these contain related rules, but it would also be possible to have rules in individual files, grouped by being in the same package "namespace", if you so prefer. These DRL files are plain text files.
You can see from the example above that the rule group is using a domain specific language. Note the expander keyword, which tells the rule compiler to look for a dsl file of that name, to resolve the rule language. Even with the domain specific language (DSL) the rules are still stored as plain text as you see it onscreen, which allows simpler management of rules and versions, e.g., comparing versions of rules.
The editor has an outline view that is kept in sync with the structure of the rules; it is updated on save. This provides a quick way of navigating around rules by name, even in a file which may have hundreds of rules. The items are sorted alphabetically by default.
When debugging an application using a Drools engine, these views can be used to check the state of the Drools engine itself: the Working Memory View, the Agenda View, and the Global Data View. To be able to use these views, create breakpoints in your code invoking the working memory. For example, the line where you call workingMemory.fireAllRules() is a good candidate. If the debugger halts at that joinpoint, you should select the working memory variable in the debug variables view. The available views can then be used to show the details of the selected working memory:
The Working Memory View shows all elements of the Drools working memory.
The Agenda View shows all elements on the agenda. For each rule on the agenda, the rule name and bound variables are shown.
The Global Data View shows all global data currently defined in the Drools working memory.
The Audit view can be used to display audit logs containing events that were logged during the execution of a rules engine, in tree form.

The Working Memory View shows all elements in the working memory of the Drools engine.
An action is added to the right of the view, to customize what is shown:
The Show Logical Structure toggles showing the logical structure of the elements in the working memory, or all their details. Logical structures allow for visualizing sets of elements in a more obvious way.

The Agenda View shows all elements on the agenda. For each rule on the agenda, the rule name and bound variables are shown.
An action is added to the right of the view, to customize what is shown:
The Show Logical Structure toggles showing the logical structure of the agenda item, or all their details. Logical structures allow for example visualizing sets of elements in a more obvious way. The logical structure of AgendaItems shows the rule that is represented by the AgendaItem, and the values of all the parameters used in the rule.

The Global Data View shows all global data currently defined in the Drools engine.
An action is added to the right of the view, to customize what is shown:
The Show Logical Structure toggles showing the logical structure of the elements in the working memory, or all their details. Logical structures allow for example visualizing sets of elements in a more obvious way.

The audit view visualizes an audit log, that is optionally created when executing the rules engine. To create an audit log, use the following code:
StatefulKnowledgeSession ksession = kbase.newStatefulKnowledgeSession();
// Create a new Knowledge Runtime Logger, that logs to file.
// An event.log file is created in the subdirectory log dir (which must exist) of the working directory
KnowledgeRuntimeLogger logger = KnowledgeRuntimeLoggerFactory.newFileLogger( ksession, "log/event");
ksession.insert(...);
ksession.fireAllRules();
// stop logging
logger.close();
Open the log by clicking the Open Log action, the first icon in the Audit View, and select the file. The Audit View now shows all events that where logged during the executing of the rules. There are different types of events, each with a different icon:
Object inserted, a green square: 
Object updated, a yellow square: 
Object removed, a red square: 
Activation created, a right arrow: 
Activation cancelled, a left arrow: 
Activation executed, a blue diamond: 
Ruleflow start or end, the "process" icon: 
Ruleflow-group activation or deactivation, the "activity"
          icon: 
Rule package addition or removal, the Drools icon:
          
Rule addition or removal, the Drools icon: 
All these events show extra information concerning the event, like the id and toString representation of the object in case of working memory events (insert, modify and retract), the name of the rule and all the variables bound in the activation in case of an activation event (created, cancelled or executed). If an event occurs when executing an activation, it is shown as a child of the activation's execution event. For some events, you can retrieve the "cause":
The cause of an object modified or retracted event is the last object event for that object. This is either the object asserted event, or the last object modified event for that object.
The cause of an activation cancelled or executed event is the corresponding activation created event.
When selecting an event, the cause of that event is shown in green in the audit view (if visible of course). You can also right click the action and select the "Show Cause" menu item. This will scroll you to the cause of the selected event.
Domain Specific Languages (DSL) enable you to create a language that allows your rules to look like - rules! Most often the domain specific language reads like natural language. Typically you would look at how a business analyst would describe the rule, in their own words, and then map this to your object model, via rule constructs. A side benefit of this is that it can provide an insulation layer between your domain objects and the rules themselves (as we know you like to refactor). A domain specific language will grow as the rules grow, and works best when there are common terms used over an over, with different parameters.
To aid with this, the rule workbench provides an editor for Domain Specific Languages. They are stored in a plain text format, so you can use any editor of your choice; this format is simply a slightly enhanced version of the "Properties" file format. The editor will be invoked on any files with a .dsl extension. There is also a wizard to create a sample DSL.
The DSL editor provides a tabular view of the mapping of Language to Rule Expressions. The Language Expression is what is used in the rules. This also feeds the content assistance for the rule editor, so that it can suggest Language Expressions from the DSL configuration. (The rule editor loads the DSL configuration when the rule resource is loaded for editing.) The Rule language mapping defines the "code" for the rules into which the language expression will be compiled by the rule engine compiler. The form of this Rule language expression depends on it being intended for the condition or the action part of a rule. (For the RHS it may be a snippet of Java, for instance). The "scope" item indicates where the expression belongs, "when" indicating the LHS, "then" the RHS, and "*" meaning anywhere. It's also possible to create aliases for keywords.
By selecting a mapping item (a row in the table) you can see the expression and mapping in the text fields below the table. Double clicking or pressing the edit button will open the edit dialog. Other buttons let you remove and add mappings. Don't remove mappings while they are still in use.
Here is a short description of the DSL translation process. The parser reads the rule text in a DSL, line by line, and tries to match some "Language Expression", depending on the scope. After a match, the values that correspond to a placeholder between curly braces (e.g., {age}) are extracted from the rule source. The placeholders in the corresponding "Rule Expression" are replaced by their corresponding value. In the example above, the natural language expression maps to two constraints on a fact of type Person, based on the fields age and location, and the {age} and {location} values are extracted from the original rule text.
If you do not wish to use a language mapping for a particular rule in a drl, prefix the expression with > and the compiler will not try to translate it according to the language definition. Also note that Domain Specific Languages are optional. When the rule is compiled, the .dsl file will also need to be available.
The Rete Tree View shows you the current Rete Network for your DRL file. You display it by clicking on the tab "Rete Tree" at the bottom of the DRL Editor window. With the Rete Network visualization being open, you can use drag-and-drop on individual nodes to arrange optimal network overview. You may also select multiple nodes by dragging a rectangle over them; then the entire group can be moved around. The Eclips toolbar icons for zooming in and out can be used in the customary manner.
In the current release there is no export function to creates a gif or jpg file. Meanwhile, please use ctrl + alt + print to create a copy of your current Eclipse window, and cut it off.

The Rete View is an advanced feature which takes full advantage of the Eclipse Graphical Editing Framework (GEF).
The Rete view works only in Drools Rule Projects, where the Drools Builder is set in the project´s properties.
If you are using Drools in another type of project where you are not having a Drools Rule Project with the appropriate Drools Builder, you can use a workaround: Set up a little Drools Rule Project next to it, putting needed libraries into it, and the DRLs you want to inspect with the Rete View. Just click on the right tab below in the DRL Editor, followed by a click on "Generate Rete View".
Depending on the JDK you use, it may be necessary to increase the permanent generation max size. Both the SUN and the IBM JDK have a permanent generation, whereas BEA JRockit does not.
To increase the permanent generation, start Eclipse with -XX:MaxPermSize=###m
Example: c:\Eclipse\Eclipse.exe -XX:MaxPermSize=128m
Rulesets of 4,000 rules or greater should set the permanent generation to at least 128Mb.
This may also apply to compiling large numbers of rules in general, as there is generally one or more classes per rule.
As an alternative to the above, you may put rules in a file with the ".rule" extension, and the background builder will not try to compile them with each change, which may provide performance improvements if your IDE becomes sluggish with very large numbers of rules.
You can debug rules during the execution of your Drools application. You can add breakpoints in the consequences of your rules, and whenever such a breakpoint is encountered during the execution of the rules, execution is halted. You can then inspect the variables known at that point and use any of the default debugging actions to decide what should happen next: step over, continue, etc. You can also use the debug views to inspect the content of the working memory and the Agenda.
You can add and remove rule breakpoints in DRL files in two ways, similar to adding breakpoints to Java files:
Double-click the ruler of the DRL editor at the line where you want to add a breakpoint. Note that rule breakpoints can only be created in the consequence of a rule. Double-clicking on a line where no breakpoint is allowed will do nothing. A breakpoint can be removed by double-clicking the ruler once more.
If you right-click the ruler, a popup menu will show up, containing the "Toggle breakpoint" action. Note that rule breakpoints can only be created in the consequence of a rule. The action is automatically disabled if no rule breakpoint is allowed at that line. Clicking the action will add a breakpoint at the selected line, or remove it if there was one already.
The Debug Perspective contains a Breakpoints view which can be used to see all defined breakpoints, get their properties, enable/disable or remove them, etc.
Drools breakpoints are only enabled if you debug your application as a Drools Application. You can do this like this:
Select the main class of your application. Right click it and select the "Debug As >" sub-menu and select Drools Application. Alternatively, you can also select the "Debug ..." menu item to open a new dialog for creating, managing and running debug configurations (see the screenshot below).
Select the "Drools Application" item in the left tree and click the "New launch configuration" button (leftmost icon in the toolbar above the tree). This will create a new configuration with some of the properties (like project and main class)already filled in, based on the main class you selected in the beginning. All properties shown here are the same as for any standard Java program.
Change the name of your debug configuration to something meaningful. You can just accept the defaults for all other properties. For more information about these properties, please check the Eclipse JDT documentation.
Click the "Debug" button on the bottom to start debugging your application. You only have to define your debug configuration once. The next time you run your Drools application, you don't have to create a new one but select the previously defined one in the tree on the left, as a sub-element of the "Drools Application" tree node, and then click the Debug button. The Eclipse toolbar also contains shortcut buttons to quickly re-execute one of your previous configurations (at least when one of the Java, Java Debug, or Drools perspectives has been selected).
After clicking the "Debug" button, the application starts executing and will halt if any breakpoint is encountered. This can be a Drools rule breakpoint, or any other standard Java breakpoint. Whenever a Drools rule breakpoint is encountered, the corresponding DRL file is opened and the active line is highlighted. The Variables view also contains all rule parameters and their value. You can then use the default Java debug actions to decide what to do next: resume, terminate, step over, etc. The debug view can also be used to inspect the contents of the Working Memory and the Agenda at that time as well. You don't have to select a Working Memory now, as the current executing working memory is automatically shown.
The rules IDE also comes with a set of customizable preferences.

In particular they allow to configure the following options:
Automatically reparse all rules if a Java resource is changed: triggers a rebuilding of all the rules when a Java class is modified
Allow cross reference in DRL files: makes it possible to have a resource in a DRL file referencing another resource defined in a different file. For example you could have a rule in a file using a type declared in another file. Note that by enabling this option it will no longer possible to declare the same resource (i.e. two rule with the same name in the same package) in two different DRL files.
Internal Drools classes use: allows, disallows or discourages (generating warning) the use of Drools classes not exposed in the public API
Make sure the Drools Eclipse plugin is installed, which needs the Graphical Editing Framework (GEF) dependency installed first. Then download and extract the drools-examples zip file, which includes an already created Eclipse project. Import that project into a new Eclipse workspace. The rules all have example classes that execute the rules. If you want to try the examples in another project (or another IDE) then you will need to set up the dependencies by hand, of course. Many, but not all of the examples are documented below, enjoy!
Some examples require Java 1.6 to run.
Name: Hello World Main class: org.drools.examples.helloworld.HelloWorldExample Module: drools-examples Type: Java application Rules file: HelloWorld.drl Objective: demonstrate basic rules in use
The "Hello World" example shows a simple example of rules usage, and both the MVEL and Java dialects.
This example demonstrates how to build Knowledge Bases and Sessions.
  Also, audit logging and debug outputs are shown, which is omitted
  from other examples as it's all very similar. A KnowledgeBuilder
  is used to turn a DRL source file into Package objects which
  the Knowledge Base can consume. The add method takes a Resource
  interface and a Resource Type as parameters. The Resource can be 
  used to retrieve a DRL source file from various locations; in this case the
  DRL file is being retrieved from the classpath using a
  ResourceFactory, but it could come from a disk file or a URL.
  Here, we only add a single DRL source file, but multiple DRL files can be 
  added. Also, DRL files with different namespaces can be added, where
  the Knowledge Builder creates a package for each namespace. Multiple
  packages of different namespaces can be added to the same Knowledge Base.
  When all the DRL files have been added, we should check the builder for 
  errors. While the Knowledge Base will validate the package, it will only
  have access to the error information as a String, so if you wish to debug
  the error information you should do it on the KnowledgeBuilder
  instance. Once you know the builder is error free, get the
  Package collection, instantiate a KnowledgeBase
  from the KnowledgeBaseFactory and add the package
  collection.
Example 7.1. HelloWorld: Creating the KnowledgeBase and Session
final KnowledgeBuilder kbuilder = KnowledgeBuilderFactory.newKnowledgeBuilder();
// this will parse and compile in one step
kbuilder.add(ResourceFactory.newClassPathResource("HelloWorld.drl",
HelloWorldExample.class), ResourceType.DRL);
// Check the builder for errors
if (kbuilder.hasErrors()) {
System.out.println(kbuilder.getErrors().toString());
throw new RuntimeException("Unable to compile \"HelloWorld.drl\".");
}
// get the compiled packages (which are serializable)
final Collection<KnowledgePackage> pkgs = kbuilder.getKnowledgePackages();
// add the packages to a KnowledgeBase (deploy the knowledge packages).
final KnowledgeBase kbase = KnowledgeBaseFactory.newKnowledgeBase();
kbase.addKnowledgePackages(pkgs);
final StatefulKnowledgeSession ksession = kbase.newStatefulKnowledgeSession();
Drools has an event model that exposes much of what's happening
  internally. Two default debug listeners are supplied,
  DebugAgendaEventListener and 
  DebugWorkingMemoryEventListener which print out
  debug event information to the System.err stream displayed
  in the Console window. Adding listeners to a
  Session is trivial, as shown below. The KnowledgeRuntimeLogger
  provides execution auditing, the result of which can be viewed in a
  graphical viewer. The logger is actually a specialised implementation
  built on the Agenda and Working Memory listeners. When the engine has
  finished executing, logger.close() must be called.
Most of the examples use the Audit logging features of Drools to record execution flow for later inspection.
Example 7.2. HelloWorld: Event logging and Auditing
// setup the debug listeners
ksession.addEventListener( new DebugAgendaEventListener() );
ksession.addEventListener( new DebugWorkingMemoryEventListener() );
// setup the audit logging
KnowledgeRuntimeLogger logger =
KnowledgeRuntimeLoggerFactory.newFileLogger(ksession, "log/helloworld");
The single class used in this example is very simple. It has two
  fields: the message, which is a String and the status which can be one
  of the two integers HELLO or GOODBYE.
Example 7.3. HelloWorld example: Message Class
public static class Message {
public static final int HELLO = 0;
public static final int GOODBYE = 1;
private String message;
private int status;
...
}
A single Message object is created with the
  message text "Hello World" and the status HELLO and then
  inserted into the engine, at which point fireAllRules()
  is executed. Remember that all the network evaluation is done
  during the insert time, so that by the time the program execution reaches the
  fireAllRules() method call the engine already knows which rules
  are fully matches and able to fire.
Example 7.4. HelloWorld: Execution
final Message message = new Message();
message.setMessage("Hello World");
message.setStatus(Message.HELLO);
ksession.insert(message);
ksession.fireAllRules();
logger.close();
ksession.dispose();
To execute the example as a Java application:
Open the class org.drools.examples.helloworld.HelloWorldExample in your Eclipse IDE
Right-click the class and select "Run as..." and then "Java application"
If we put a breakpoint on the fireAllRules() method
  and select the ksession variable, we can see that the
  "Hello World" rule is already activated and on the Agenda, confirming
  that all the pattern matching work was already done during the insert.
The may application print outs go to to System.out while the debug listener print outs go to System.err.
Example 7.6. HelloWorld: System.err in the Console window
==>[ActivationCreated(0): rule=Hello World; 
                   tuple=[fid:1:1:org.drools.examples.helloworld.HelloWorldExample$Message@17cec96]]
[ObjectInserted: handle=[fid:1:1:org.drools.examples.helloworld.HelloWorldExample$Message@17cec96];
                 object=org.drools.examples.helloworld.HelloWorldExample$Message@17cec96]
[BeforeActivationFired: rule=Hello World; 
                   tuple=[fid:1:1:org.drools.examples.helloworld.HelloWorldExample$Message@17cec96]]
==>[ActivationCreated(4): rule=Good Bye; 
                   tuple=[fid:1:2:org.drools.examples.helloworld.HelloWorldExample$Message@17cec96]]
[ObjectUpdated: handle=[fid:1:2:org.drools.examples.helloworld.HelloWorldExample$Message@17cec96];
                old_object=org.drools.examples.helloworld.HelloWorldExample$Message@17cec96;
                new_object=org.drools.examples.helloworld.HelloWorldExample$Message@17cec96]
[AfterActivationFired(0): rule=Hello World]
[BeforeActivationFired: rule=Good Bye; 
                   tuple=[fid:1:2:org.drools.examples.helloworld.HelloWorldExample$Message@17cec96]]
[AfterActivationFired(4): rule=Good Bye]  The LHS (after when) section of the rule states that it will be
  activated for each Message object inserted into the Working
  Memory whose status is Message.HELLO. Besides that, two 
  variable bindings are created: the variable message is bound
  to the message attribute and the variable m
  is bound to the matched Message object itself.
The RHS (after then) or consequence part of the rule is
  written using the MVEL expression language, as declared by
  the rule's attribute dialect. After printing the content of
  the bound variable message to System.out,
  the rule changes the values of the message and
  status attributes of the Message object
  bound to m. This is done MVEL's modify statement,
  which allows you to apply a block of assignments in one statement, with the
  engine being automatically notified of the changes at the end of the 
  block.
Example 7.7. HelloWorld: rule "Hello World"
rule "Hello World"
      dialect "mvel"
  when
      m : Message( status == Message.HELLO, message : message )
  then
      System.out.println( message ); 
      modify ( m ) { message = "Goodbye cruel world",
                     status = Message.GOODBYE };
endWe can set a breakpoint into the DRL, on the modify
  call, and inspect the Agenda view again during the execution of the
  rule's consequence. This time we start the execution via "Debug As"
  and "Drools application" and not by running a "Java application":
Open the class org.drools.examples.HelloWorld in your
      Eclipse IDE.
Right-click the class and select "Debug as..." and then "Drools application".
Now we can see that the other rule "Good Bye", which
  uses the Java dialect, is activated and placed on the Agenda.
The "Good Bye" rule, which specifies the "java" dialect, is similar
  to the "Hello World" rule except that it matches Message
  objects whose  status is Message.GOODBYE.
Example 7.8. HelloWorld: rule "Good Bye"
rule "Good Bye"
      dialect "java"
  when
      Message( status == Message.GOODBYE, message : message )
  then
      System.out.println( message ); 
endRemember the Java code where we used the
  KnowledgeRuntimeLoggerFactory method newFileLogger
  to create a KnowledgeRuntimeLogger and called
  logger.close() at the end. This created an audit log file that
  can be shown in the Audit view. We use the Audit view in many of the
  examples to demonstrate the example execution flow. In the view screen shot
  below we can see that the object is inserted, which creates an activation
  for the "Hello World" rule; the activation is then executed which updates
  the Message object causing the "Good Bye" rule to
  activate; finally the "Good Bye" rule also executes. Selecting an event in
  the Audit view highlights the origin event in green; therefore the
  "Activation created" event is highlighted in green as the origin of the
  "Activation executed" event.
This example is implemented in three different versions to demonstrate different ways of implementing the same basic behavior: forward chaining, i.e., the ability the engine has to evaluate, activate and fire rules in sequence, based on changes on the facts in the Working Memory.
Name: State Example Main class: org.drools.examples.state.StateExampleUsingSalience Module: drools-examples Type: Java application Rules file: StateExampleUsingSalience.drl Objective: Demonstrates basic rule use and Conflict Resolution for rule firing priority.
Each State class has fields for its name and its
      current state (see the class org.drools.examples.state.State).
      The two possible states for each objects are:
NOTRUN
FINISHED
Example 7.9. State Class
public class State {
public static final int NOTRUN = 0;
public static final int FINISHED = 1;
private final PropertyChangeSupport changes =
new PropertyChangeSupport( this );
private String name;
private int state;
... setters and getters go here...
}
Ignoring the PropertyChangeSupport, which will
      be explained later, we see the creation of four State
      objects named A, B, C and D. Initially their states are set to
      NOTRUN, which is default for the used constructor.
      Each instance is asserted in turn into the Session and then
      fireAllRules() is called.
Example 7.10. Salience State: Execution
State a = new State( "A" );
State b = new State( "B" );
State c = new State( "C" );
final State d = new State( "D" );
// By setting dynamic to TRUE, Drools will use JavaBean
// PropertyChangeListeners so you don't have to call modify or update().
boolean dynamic = true;
session.insert( a, dynamic );
session.insert( b, dynamic );
session.insert( c, dynamic );
session.insert( d, dynamic );
session.fireAllRules();
session.dispose(); // Stateful rule session must always be disposed when finished
To execute the application:
Open the class org.drools.examples.state.StateExampleUsingSalience in your Eclipse IDE.
Right-click the class and select "Run as..." and then "Java application"
You will see the following output in the Eclipse console window:
There are four rules in total. First, the Bootstrap
      rule fires, setting A to state FINISHED, which then
      causes B to change its state to FINISHED. C and D are
      both dependent on B, causing a conflict which is resolved by the
      salience values. Let's look at the way this was executed.
The best way to understand what is happening is to use the Audit Logging feature to graphically see the results of each operation. To view the Audit log generated by a run of this example:
If the Audit View is not visible, click on "Window" and then select "Show View", then "Other..." and "Drools" and finally "Audit View".
In the "Audit View" click the "Open Log" button and select the file "<drools-examples-dir>/log/state.log".
After that, the "Audit view" will look like the following screenshot:
Reading the log in the "Audit View", top to bottom, we see every
      action and the corresponding changes in the Working Memory. This way
      we observe that the assertion of the State object A in the state
      NOTRUN activates the Bootstrap rule, while
      the assertions of the other State objects have no
      immediate effect.
Example 7.12. Salience State: Rule "Bootstrap"
rule Bootstrap
    when
        a : State(name == "A", state == State.NOTRUN )
    then
        System.out.println(a.getName() + " finished" );
        a.setState( State.FINISHED );
endThe execution of rule Bootstrap changes the state of A to
      FINISHED, which, in turn, activates rule "A to B".
Example 7.13. Salience State: Rule "A to B"
rule "A to B"
    when
        State(name == "A", state == State.FINISHED )
        b : State(name == "B", state == State.NOTRUN )
    then
        System.out.println(b.getName() + " finished" );
        b.setState( State.FINISHED );
end
The execution of rule "A to B" changes the state of B to
      FINISHED, which activates both, rules "B to C" and
      "B to D", placing their Activations onto the Agenda. From this moment
      on, both rules may fire and, therefore, they are said to be
      "in conflict". The conflict resolution strategy allows the engine's
      Agenda to decide which rule to fire. As rule "B to C"  has the
      higher salience value (10 versus
      the default salience value of 0), it fires first, modifying object C
      to state FINISHED. The Audit view shown above reflects
      the  modification of the State object in the rule "A to B",
      which results in two activations being in conflict. The Agenda view
      can also be used to investigate the state of the Agenda, with debug
      points being placed in the rules themselves and the Agenda view opened.
      The screen shot below shows the breakpoint in the rule "A to B" and
      the state of the Agenda with the two conflicting rules.
Example 7.14. Salience State: Rule "B to C"
rule "B to C"
        salience 10
    when
        State(name == "B", state == State.FINISHED )
        c : State(name == "C", state == State.NOTRUN )
    then
        System.out.println(c.getName() + " finished" );
        c.setState( State.FINISHED );
end
Rule "B to D"  fires last, modifying object D to state
      FINISHED.
Example 7.15. Salience State: Rule "B to D"
rule "B to D"
    when
        State(name == "B", state == State.FINISHED )
        d : State(name == "D", state == State.NOTRUN )
    then
        System.out.println(d.getName() + " finished" );
        d.setState( State.FINISHED );
endThere are no more rules to execute and so the engine stops.
Another notable concept in this example is the use of
      dynamic facts, based on
      PropertyChangeListener objects. As described in the
      documentation, in order for the engine to see and react to changes of
      fact properties, the application must tell the engine that changes
      occurred. This can be done explicitly in the rules by using the
      modify statement, or implicitly by letting the engine know
      that the facts implement PropertyChangeSupport as defined
      by the JavaBeans specification. This example
      demonstrates how to use PropertyChangeSupport to avoid
      the need for explicit modify statements in the rules. To
      make use of this feature, ensure that your facts implement
      PropertyChangeSupport, the same way the class
      org.drools.example.State does, and use the following
      code to insert the facts into the Working Memory:
Example 7.16. Inserting a Dynamic Fact
// By setting dynamic to TRUE, Drools will use JavaBean
// PropertyChangeListeners so you don't have to call modify or update().
final boolean dynamic = true;
session.insert( fact, dynamic );
When using PropertyChangeListener objects, each
      setter must implement a little extra code for the notification. Here
      is the setter for state in the class
      org.drools.examples:
Example 7.17. Setter Example with PropertyChangeSupport
public void setState(final int newState) {
int oldState = this.state;
this.state = newState;
this.changes.firePropertyChange( "state",
oldState,
newState );
}
There are two other classes in this example:
      StateExampleUsingAgendaGroup and
      StateExampleWithDynamicRules. Both execute from A to B
      to C to D, as just shown. The StateExampleUsingAgendaGroup
      uses agenda-groups to control the rule conflict and which one fires
      first. StateExampleWithDynamicRules shows how an
      additional rule can be added to an already running Working Memory
      with all the existing data applying to it at runtime.
Agenda groups are a way to partition the Agenda into groups
      and to control which groups can execute. By default, all rules are
      in the agenda group "MAIN". The "agenda-group" attribute lets
      you specify a different agenda group for the rule. Initially,
      a Working Memory has its focus on the Agenda group "MAIN". A group's
      rules will only fire when the group receives the focus. This can be
      achieved either ny using the method by setFocus() or the
      rule attribute auto-focus. "auto-focus" means that the rule
      automatically sets the focus to its agenda group when the rule is
      matched and activated. It is this "auto-focus" that enables rule
      "B to C" to fire before "B to D".
Example 7.18. Agenda Group State Example: Rule "B to C"
rule "B to C"
      agenda-group "B to C"
      auto-focus true       
  when
      State(name == "B", state == State.FINISHED )      
      c : State(name == "C", state == State.NOTRUN )
  then
      System.out.println(c.getName() + " finished" );
      c.setState( State.FINISHED );
      kcontext.getKnowledgeRuntime().getAgenda().getAgendaGroup( "B to D" ).setFocus();
endThe rule "B to C" calls setFocus() on the
      agenda group "B to D", allowing its active rules
      to fire, which allows the rule "B to D" to fire.
Example 7.19. Agenda Group State Example: Rule "B to D"
rule "B to D"
      agenda-group "B to D"
  when
      State(name == "B", state == State.FINISHED )      
      d : State(name == "D", state == State.NOTRUN )
  then
      System.out.println(d.getName() + " finished" );
      d.setState( State.FINISHED );
endThe example StateExampleWithDynamicRules adds
      another rule to the Rule Base after fireAllRules().
      The added rule is just another state transition.
Example 7.20. Dynamic State Example: Rule "D to E"
rule "D to E"
  when
      State(name == "D", state == State.FINISHED )      
      e : State(name == "E", state == State.NOTRUN )
  then
      System.out.println(e.getName() + " finished" );
      e.setState( State.FINISHED );
endThis produces the following expected output:
Name: Fibonacci 
Main class: org.drools.examples.fibonacci.FibonacciExample
Module: drools-examples
Type: Java application
Rules file: Fibonacci.drl
Objective: Demonstrates Recursion,
  the CE not and cross product matchingThe Fibonacci Numbers (see http://en.wikipedia.org/wiki/Fibonacci_number) discovered by Leonardo of Pisa (see http://en.wikipedia.org/wiki/Fibonacci) is a sequence that starts with 0 and 1. The next Fibonacci number is obtained by adding the two preceding Fibonacci numbers. The Fibonacci sequence begins with 0, 1, 1, 2, 3, 5, 8, 13, 21, 34, 55, 89, 144, 233, 377, 610, 987, 1597, 2584, 4181, 6765, 10946,... The Fibonacci Example demonstrates recursion and conflict resolution with salience values.
The single fact class Fibonacci is used in this
    example. It has two fields, sequence and value. The sequence field
    is used to indicate the position of the object in the Fibonacci
    number sequence. The value field shows the value of that
    Fibonacci object for that sequence position, using -1 to indicate
    a value that still needs to be computed.
Example 7.22. Fibonacci Class
public static class Fibonacci {
private int sequence;
private long value;
public Fibonacci( final int sequence ) {
this.sequence = sequence;
this.value = -1;
}
... setters and getters go here...
}
Execute the example:
Open the class org.drools.examples.fibonacci.FibonacciExample in your Eclipse IDE.
Right-click the class and select "Run as..." and then "Java application"
Eclipse shows the following output in its console window (with "...snip..." indicating lines that were removed to save space):
Example 7.23. Fibonacci Example: Console Output
recurse for 50 recurse for 49 recurse for 48 recurse for 47 ...snip... recurse for 5 recurse for 4 recurse for 3 recurse for 2 1 == 1 2 == 1 3 == 2 4 == 3 5 == 5 6 == 8 ...snip... 47 == 2971215073 48 == 4807526976 49 == 7778742049 50 == 12586269025
To kick this off from Java we only insert a single Fibonacci
    object, with a sequence field of 50. A recursive rule is then used
    to insert the other 49 Fibonacci objects. This example
    doesn't use
    PropertyChangeSupport. It uses the MVEL dialect, which
    means we can use the modify keyword, which allows a block
    setter action which also notifies the engine of changes.
Example 7.24. Fibonacci Example: Execution
ksession.insert( new Fibonacci( 50 ) );
ksession.fireAllRules();
The rule Recurse is very simple. It matches each asserted
    Fibonacci object with a value of -1, creating and 
    asserting a new Fibonacci object with a sequence of
    one less than the currently matched object. Each time a Fibonacci
    object is added while the one with a sequence field equal to 1
    does not exist, the rule re-matches and fires again. The
    not conditional element is used to stop the rule's matching
    once we have all 50 Fibonacci objects in memory. The rule also has a
    salience value, because we need to have all 50 Fibonacci
    objects asserted before we execute the Bootstrap rule.
Example 7.25. Fibonacci Example: Rule "Recurse"
rule Recurse
    salience 10
    when
        f : Fibonacci ( value == -1 )
        not ( Fibonacci ( sequence == 1 ) )
    then
        insert( new Fibonacci( f.sequence - 1 ) );
        System.out.println( "recurse for " + f.sequence );
endThe Audit view shows the original assertion of the
    Fibonacci object with a sequence field of 50, done from
    Java code. From there on, the Audit view shows the continual
    recursion of the rule, where each asserted Fibonacci
    object causes the Recurse rule to become activated and to fire again.
When a Fibonacci object with a sequence field of 2 is
    asserted the "Bootstrap" rule is matched and activated along with the
    "Recurse" rule. Note the multi-restriction on field
    sequence, testing for equality with 1 or 2.
Example 7.26. Fibonacci Example: Rule "Bootstrap"
rule Bootstrap
    when
        f : Fibonacci( sequence == 1 || == 2, value == -1 ) // multi-restriction
    then 
        modify ( f ){ value = 1 };
        System.out.println( f.sequence + " == " + f.value );
endAt this point the Agenda looks as shown below. However, the "Bootstrap" rule does not fire because the "Recurse" rule has a higher salience.
When a Fibonacci object with a sequence of 1 is
    asserted the Bootstrap rule is matched again, causing two activations
    for this rule. Note that the "Recurse" rule does not match and activate
    because the not conditional element stops the rule's matching
    as soon as a Fibonacci object with a sequence of 1
    exists.
Once we have two Fibonacci objects with values
    not equal to -1 the "Calculate" rule is able to match. It was
    the "Bootstrap" rule that set the objects with sequence 1 and 2 to
    values of 1. At this point we have 50 Fibonacci objects in the Working
    Memory. Now we need to select a suitable triple to calculate each
    of their values in turn. Using three Fibonacci patterns in a rule without
    field constraints to confine the possible cross products would result
    in 50x49x48 possible combinations, leading to about 125,000 possible rule
    firings, most of them incorrect. The "Calculate" rule uses field
    constraints to correctly constraint the thee Fibonacci patterns in the
    correct order; this
    technique is called cross product matching. The
    first pattern finds any Fibonacci with a value != -1 and binds both
    the pattern and the field.  The second Fibonacci does this, too, but
    it adds an additional field constraint to ensure that its sequence is
    greater by one than the Fibonacci bound to f1. When this
    rule fires for the first time, we know that only sequences 1 and 2
    have values of 1, and the two constraints ensure that f1
    references sequence 1 and f2 references sequence 2. The
    final pattern finds the Fibonacci with a value equal to -1 and with a
    sequence one greater than f2. At this point, we have
    three Fibonacci objects correctly selected from the
    available cross products, and we can calculate the value for the
    third Fibonacci object that's bound to f3.
Example 7.27. Fibonacci Example: Rule "Calculate"
rule Calculate
    when
        // Bind f1 and s1
        f1 : Fibonacci( s1 : sequence, value != -1 )
        // Bind f2 and v2; refer to bound variable s1
        f2 : Fibonacci( sequence == (s1 + 1), v2 : value != -1 )
        // Bind f3 and s3; alternative reference of f2.sequence
        f3 : Fibonacci( s3 : sequence == (f2.sequence + 1 ), value == -1 )      
    then
        // Note the various referencing techniques.
        modify ( f3 ) { value = f1.value + v2 };
        System.out.println( s3 + " == " + f3.value );
end 
The modify statement updated the value of the
    Fibonacci object bound to f3. This means
    we now have another new Fibonacci object with a value not equal to -1,
    which allows the "Calculate" rule to rematch and calculate the next
    Fibonacci number. The Audit view below shows how the firing of the
    last "Bootstrap" modifies the Fibonacci object,
    enabling the "Calculate" rule to match, which then modifies
    another Fibonacci object allowing the "Calculate" rule to match again.
    This continues till the value is set for all Fibonacci
    objects.
Name: BankingTutorial Main class: org.drools.tutorials.banking.BankingExamplesApp.java Module: drools-examples Type: Java application Rules file: org.drools.tutorials.banking.*.drl Objective: Demonstrate pattern matching, basic sorting and calculation rules.
This tutorial demonstrates the process of developing a complete personal banking application to handle credits and debits on multiple accounts. It uses a set of design patterns that have been created for the process.
The class RuleRunner is a simple harness to execute
    one or more DRL files against a set of data. It compiles the Packages 
    and creates the Knowledge Base for each execution, allowing us to
    easily execute each scenario and inspect the outputs. In reality this
    is not a good solution for a production system, where the Knowledge Base
    should be built just once and cached, but for the purposes of this
    tutorial it shall suffice.
Example 7.28. Banking Tutorial: RuleRunner
public class RuleRunner {
public RuleRunner() {
}
public void runRules(String[] rules,
Object[] facts) throws Exception {
KnowledgeBase kbase = KnowledgeBaseFactory.newKnowledgeBase();
KnowledgeBuilder kbuilder = KnowledgeBuilderFactory.newKnowledgeBuilder();
for ( int i = 0; i < rules.length; i++ ) {
String ruleFile = rules[i];
System.out.println( "Loading file: " + ruleFile );
kbuilder.add( ResourceFactory.newClassPathResource( ruleFile,
RuleRunner.class ),
ResourceType.DRL );
}
Collection<KnowledgePackage> pkgs = kbuilder.getKnowledgePackages();
kbase.addKnowledgePackages( pkgs );
StatefulKnowledgeSession ksession = kbase.newStatefulKnowledgeSession();
for ( int i = 0; i < facts.length; i++ ) {
Object fact = facts[i];
System.out.println( "Inserting fact: " + fact );
ksession.insert( fact );
}
ksession.fireAllRules();
}
}
The first of our sample Java classes loads and executes a single
    DRL file, Example.drl, but without inserting any
    data.
Example 7.29. Banking Tutorial : Java Example1
public class Example1 {
public static void main(String[] args) throws Exception {
new RuleRunner().runRules( new String[] { "Example1.drl" },
new Object[0] );
}
}
The first simple rule to execute has a single eval
    condition that will always be true, so that this rule will match and
    fire, once, after the start.
Example 7.30. Banking Tutorial: Rule in Example1.drl
rule "Rule 01"   
    when
        eval( 1==1 )
    then
        System.out.println( "Rule 01 Works" );
endThe output for the rule is below, showing that the rule matches and executes the single print statement.
The next step is to assert some simple facts and print them out.
Example 7.32. Banking Tutorial: Java Example2
public class Example2 {
public static void main(String[] args) throws Exception {
Number[] numbers = new Number[] {wrap(3), wrap(1), wrap(4), wrap(1), wrap(5)};
new RuleRunner().runRules( new String[] { "Example2.drl" },
numbers );
}
private static Integer wrap( int i ) {
return new Integer(i);
}
}
This doesn't use any specific facts but instead asserts a set
    of java.lang.Integer objects. This is not considered
    "best practice" as a number is not a useful fact, but we use it here
    to demonstrate basic techniques before more complexity is added.
Now we will create a simple rule to print out these numbers.
Example 7.33. Banking Tutorial: Rule in Example2.drl
rule "Rule 02"
    when
        Number( $intValue : intValue )
    then
        System.out.println( "Number found with value: " + $intValue ); 
endOnce again, this rule does nothing special. It identifies any
    facts that are Number objects and prints out the values.
    Notice the use of the abstract class Number: we inserted
    Integer objects but we now look for any kind of number.
    The pattern matching engine is able to match interfaces and
    superclasses of asserted objects.
The output shows the DRL being loaded, the facts inserted and then the matched and fired rules. We can see that each inserted number is matched and fired and thus printed.
Example 7.34. Banking Tutorial: Output of Example2.java
Loading file: Example2.drl Inserting fact: 3 Inserting fact: 1 Inserting fact: 4 Inserting fact: 1 Inserting fact: 5 Number found with value: 5 Number found with value: 1 Number found with value: 4 Number found with value: 1 Number found with value: 3
There are certainly many better ways to sort numbers than using rules, but since we will need to apply some cashflows in date order when we start looking at banking rules we'll develop simple rule based sorting technique.
Example 7.35. Banking Tutorial: Example3.java
public class Example3 {
public static void main(String[] args) throws Exception {
Number[] numbers = new Number[] {wrap(3), wrap(1), wrap(4), wrap(1), wrap(5)};
new RuleRunner().runRules( new String[] { "Example3.drl" },
numbers );
}
private static Integer wrap(int i) {
return new Integer(i);
}
}
Again we insert our Integer objects, but this time the
    rule is slightly different:
Example 7.36. Banking Tutorial: Rule in Example3.drl
rule "Rule 03"
    when
        $number : Number( )
        not Number( intValue < $number.intValue )
    then
        System.out.println("Number found with value: " + $number.intValue() ); 
        retract( $number );
endThe first line of the rule identifies a Number and
    extracts the value. The second line ensures that there does not exist
    a smaller number than the one found by the first pattern. We might
    expect to match only one number - the smallest in the set. However,
    the retraction of the number after it has been printed means that the
    smallest number has been removed, revealing the next smallest number,
    and so on. 
The resulting output shows that the numbers are now sorted numerically.
Example 7.37. Banking Tutorial: Output of Example3.java
Loading file: Example3.drl Inserting fact: 3 Inserting fact: 1 Inserting fact: 4 Inserting fact: 1 Inserting fact: 5 Number found with value: 1 Number found with value: 1 Number found with value: 3 Number found with value: 4 Number found with value: 5
We are ready to start moving towards our personal accounting
    rules. The first step is to create a Cashflow object.
Example 7.38. Banking Tutorial: Class Cashflow
public class Cashflow {
private Date date;
private double amount;
public Cashflow() {
}
public Cashflow(Date date, double amount) {
this.date = date;
this.amount = amount;
}
public Date getDate() {
return date;
}
public void setDate(Date date) {
this.date = date;
}
public double getAmount() {
return amount;
}
public void setAmount(double amount) {
this.amount = amount;
}
public String toString() {
return "Cashflow[date=" + date + ",amount=" + amount + "]";
}
}
Class Cashflow has two simple attributes, a date
    and an amount. (Note that using the type double for
    monetary units is generally not a good idea
    because floating point numbers cannot represent most numbers accurately.)
    There is also an overloaded constructor to set the values, and a
    method toString to print a cashflow. The Java code of
    Example4.java inserts five Cashflow objects,
    with varying dates and amounts.
Example 7.39. Banking Tutorial: Example4.java
public class Example4 {
public static void main(String[] args) throws Exception {
Object[] cashflows = {
new Cashflow(new SimpleDate("01/01/2007"), 300.00),
new Cashflow(new SimpleDate("05/01/2007"), 100.00),
new Cashflow(new SimpleDate("11/01/2007"), 500.00),
new Cashflow(new SimpleDate("07/01/2007"), 800.00),
new Cashflow(new SimpleDate("02/01/2007"), 400.00),
};
new RuleRunner().runRules( new String[] { "Example4.drl" },
cashflows );
}
}
The convenience class SimpleDate extends
    java.util.Date, providing a constructor taking
    a String as input and defining a date format. The code is
    listed below
Example 7.40. Banking Tutorial: Class SimpleDate
public class SimpleDate extends Date {
private static final SimpleDateFormat format = new SimpleDateFormat("dd/MM/yyyy");
public SimpleDate(String datestr) throws Exception {
setTime(format.parse(datestr).getTime());
}
}
Now, let’s look at Example4.drl to see how
    we print the sorted Cashflow objects:
Example 7.41. Banking Tutorial: Rule in Example4.drl
rule "Rule 04"   
    when
        $cashflow : Cashflow( $date : date, $amount : amount )
        not Cashflow( date < $date)
    then
        System.out.println("Cashflow: "+$date+" :: "+$amount);  
        retract($cashflow);
endHere, we identify a Cashflow and extract the date
    and the amount. In the second line of the rule we ensure that there
    is no Cashflow with an earlier date than the one found. In the
    consequence, we print the Cashflow that satisfies the
    rule and then retract it, making way for the next earliest
    Cashflow. So, the output we generate is:
Example 7.42. Banking Tutorial: Output of Example4.java
Loading file: Example4.drl Inserting fact: Cashflow[date=Mon Jan 01 00:00:00 GMT 2007,amount=300.0] Inserting fact: Cashflow[date=Fri Jan 05 00:00:00 GMT 2007,amount=100.0] Inserting fact: Cashflow[date=Thu Jan 11 00:00:00 GMT 2007,amount=500.0] Inserting fact: Cashflow[date=Sun Jan 07 00:00:00 GMT 2007,amount=800.0] Inserting fact: Cashflow[date=Tue Jan 02 00:00:00 GMT 2007,amount=400.0] Cashflow: Mon Jan 01 00:00:00 GMT 2007 :: 300.0 Cashflow: Tue Jan 02 00:00:00 GMT 2007 :: 400.0 Cashflow: Fri Jan 05 00:00:00 GMT 2007 :: 100.0 Cashflow: Sun Jan 07 00:00:00 GMT 2007 :: 800.0 Cashflow: Thu Jan 11 00:00:00 GMT 2007 :: 500.0
Next, we extend our Cashflow, resulting in a
    TypedCashflow which can be a credit or a debit operation.
    (Normally, we would just add this to the Cashflow type, but
    we use extension to keep the previous version of the class intact.)
Example 7.43. Banking Tutorial: Class TypedCashflow
public class TypedCashflow extends Cashflow {
public static final int CREDIT = 0;
public static final int DEBIT = 1;
private int type;
public TypedCashflow() {
}
public TypedCashflow(Date date, int type, double amount) {
super( date, amount );
this.type = type;
}
public int getType() {
return type;
}
public void setType(int type) {
this.type = type;
}
public String toString() {
return "TypedCashflow[date=" + getDate() +
",type=" + (type == CREDIT ? "Credit" : "Debit") +
",amount=" + getAmount() + "]";
}
}
There are lots of ways to improve this code, but for the sake of the example this will do.
Now let's create Example5, a class for running our code.
Example 7.44. Banking Tutorial: Example5.java
public class Example5 {
public static void main(String[] args) throws Exception {
Object[] cashflows = {
new TypedCashflow(new SimpleDate("01/01/2007"),
TypedCashflow.CREDIT, 300.00),
new TypedCashflow(new SimpleDate("05/01/2007"),
TypedCashflow.CREDIT, 100.00),
new TypedCashflow(new SimpleDate("11/01/2007"),
TypedCashflow.CREDIT, 500.00),
new TypedCashflow(new SimpleDate("07/01/2007"),
TypedCashflow.DEBIT, 800.00),
new TypedCashflow(new SimpleDate("02/01/2007"),
TypedCashflow.DEBIT, 400.00),
};
new RuleRunner().runRules( new String[] { "Example5.drl" },
cashflows );
}
}
Here, we simply create a set of Cashflow objects
    which are either credit or debit operations. We supply them and
    Example5.drl to the RuleEngine. 
Now, let’s look at a rule printing the sorted
    Cashflow objects.
Example 7.45. Banking Tutorial: Rule in Example5.drl
rule "Rule 05"  
    when
        $cashflow : TypedCashflow( $date : date,
                                   $amount : amount,
                                   type == TypedCashflow.CREDIT )
        not TypedCashflow( date < $date,
                           type == TypedCashflow.CREDIT )
    then
        System.out.println("Credit: "+$date+" :: "+$amount);   
        retract($cashflow);
endHere, we identify a Cashflow fact with a type
    of CREDIT and extract the date and the amount. In the
    second line of the rule we ensure that there is no Cashflow
    of the same type with an earlier date than the one found. In the
    consequence, we print the cashflow satisfying the patterns and then
    retract it, making way for the next earliest cashflow of type
    CREDIT.
So, the output we generate is
Example 7.46. Banking Tutorial: Output of Example5.java
Loading file: Example5.drl Inserting fact: TypedCashflow[date=Mon Jan 01 00:00:00 GMT 2007,type=Credit,amount=300.0] Inserting fact: TypedCashflow[date=Fri Jan 05 00:00:00 GMT 2007,type=Credit,amount=100.0] Inserting fact: TypedCashflow[date=Thu Jan 11 00:00:00 GMT 2007,type=Credit,amount=500.0] Inserting fact: TypedCashflow[date=Sun Jan 07 00:00:00 GMT 2007,type=Debit,amount=800.0] Inserting fact: TypedCashflow[date=Tue Jan 02 00:00:00 GMT 2007,type=Debit,amount=400.0] Credit: Mon Jan 01 00:00:00 GMT 2007 :: 300.0 Credit: Fri Jan 05 00:00:00 GMT 2007 :: 100.0 Credit: Thu Jan 11 00:00:00 GMT 2007 :: 500.0
Continuing our banking exercise, we are now going to process both
    credits and debits on two bank accounts, calculating the account balance.
    In order to do this, we create two separate Account objects
    and inject them into the Cashflows objects before passing
    them to the Rule Engine. The reason for this is to provide easy access
    to the correct account without having to resort to helper classes. Let’s
    take a look at the Account class first. This is a simple
    Java object with an account number and balance:
Example 7.47. Banking Tutorial: Class Account
public class Account {
private long accountNo;
private double balance = 0;
public Account() {
}
public Account(long accountNo) {
this.accountNo = accountNo;
}
public long getAccountNo() {
return accountNo;
}
public void setAccountNo(long accountNo) {
this.accountNo = accountNo;
}
public double getBalance() {
return balance;
}
public void setBalance(double balance) {
this.balance = balance;
}
public String toString() {
return "Account[" + "accountNo=" + accountNo + ",balance=" + balance + "]";
}
}
Now let’s extend our TypedCashflow, resulting in
    AllocatedCashflow, to include an Account
    reference.
Example 7.48. Banking Tutorial: Class AllocatedCashflow
public class AllocatedCashflow extends TypedCashflow {
private Account account;
public AllocatedCashflow() {
}
public AllocatedCashflow(Account account, Date date, int type, double amount) {
super( date, type, amount );
this.account = account;
}
public Account getAccount() {
return account;
}
public void setAccount(Account account) {
this.account = account;
}
public String toString() {
return "AllocatedCashflow[" +
"account=" + account +
",date=" + getDate() +
",type=" + (getType() == CREDIT ? "Credit" : "Debit") +
",amount=" + getAmount() + "]";
}
}
The Java code of Example5.java creates 
    two Account objects and passes one of them into each
    cashflow, in the constructor call.
Example 7.49. Banking Tutorial: Example5.java
public class Example6 {
public static void main(String[] args) throws Exception {
Account acc1 = new Account(1);
Account acc2 = new Account(2);
Object[] cashflows = {
new AllocatedCashflow(acc1,new SimpleDate("01/01/2007"),
TypedCashflow.CREDIT, 300.00),
new AllocatedCashflow(acc1,new SimpleDate("05/02/2007"),
TypedCashflow.CREDIT, 100.00),
new AllocatedCashflow(acc2,new SimpleDate("11/03/2007"),
TypedCashflow.CREDIT, 500.00),
new AllocatedCashflow(acc1,new SimpleDate("07/02/2007"),
TypedCashflow.DEBIT, 800.00),
new AllocatedCashflow(acc2,new SimpleDate("02/03/2007"),
TypedCashflow.DEBIT, 400.00),
new AllocatedCashflow(acc1,new SimpleDate("01/04/2007"),
TypedCashflow.CREDIT, 200.00),
new AllocatedCashflow(acc1,new SimpleDate("05/04/2007"),
TypedCashflow.CREDIT, 300.00),
new AllocatedCashflow(acc2,new SimpleDate("11/05/2007"),
TypedCashflow.CREDIT, 700.00),
new AllocatedCashflow(acc1,new SimpleDate("07/05/2007"),
TypedCashflow.DEBIT, 900.00),
new AllocatedCashflow(acc2,new SimpleDate("02/05/2007"),
TypedCashflow.DEBIT, 100.00)
};
new RuleRunner().runRules( new String[] { "Example6.drl" },
cashflows );
}
}
Now, let’s look at the rule in Example6.drl
    to see how we apply each cashflow in date order and calculate and print
    the balance. 
Example 7.50. Banking Tutorial: Rule in Example6.drl
rule "Rule 06 - Credit"  
    when
        $cashflow : AllocatedCashflow( $account : account,
                                       $date : date,
                                       $amount : amount,
                                       type == TypedCashflow.CREDIT )
        not AllocatedCashflow( account == $account, date < $date)
    then
        System.out.println("Credit: " + $date + " :: " + $amount);     
        $account.setBalance($account.getBalance()+$amount);
        System.out.println("Account: " + $account.getAccountNo() +
                           " - new balance: " + $account.getBalance());          
        retract($cashflow);
end
rule "Rule 06 - Debit"  
    when
        $cashflow : AllocatedCashflow( $account : account,
                            $date : date,
                            $amount : amount,
                            type == TypedCashflow.DEBIT )
        not AllocatedCashflow( account == $account, date < $date)
    then
        System.out.println("Debit: " + $date + " :: " + $amount);      
        $account.setBalance($account.getBalance() - $amount);
        System.out.println("Account: " + $account.getAccountNo() +
                           " - new balance: " + $account.getBalance());           
        retract($cashflow);
endAlthough we have separate rules for credits and debits, but we do not specify a type when checking for earlier cashflows. This is so that all cashflows are applied in date order, regardless of the cashflow type. In the conditions we identify the account to work with, and in the consequences we update it with the cashflow amount.
Example 7.51. Banking Tutorial: Output of Example6.java
Loading file: Example6.drl Inserting fact: AllocatedCashflow[account=Account[accountNo=1,balance=0.0],date=Mon Jan 01 00:00:00 GMT 2007,type=Credit,amount=300.0] Inserting fact: AllocatedCashflow[account=Account[accountNo=1,balance=0.0],date=Mon Feb 05 00:00:00 GMT 2007,type=Credit,amount=100.0] Inserting fact: AllocatedCashflow[account=Account[accountNo=2,balance=0.0],date=Sun Mar 11 00:00:00 GMT 2007,type=Credit,amount=500.0] Inserting fact: AllocatedCashflow[account=Account[accountNo=1,balance=0.0],date=Wed Feb 07 00:00:00 GMT 2007,type=Debit,amount=800.0] Inserting fact: AllocatedCashflow[account=Account[accountNo=2,balance=0.0],date=Fri Mar 02 00:00:00 GMT 2007,type=Debit,amount=400.0] Inserting fact: AllocatedCashflow[account=Account[accountNo=1,balance=0.0],date=Sun Apr 01 00:00:00 BST 2007,type=Credit,amount=200.0] Inserting fact: AllocatedCashflow[account=Account[accountNo=1,balance=0.0],date=Thu Apr 05 00:00:00 BST 2007,type=Credit,amount=300.0] Inserting fact: AllocatedCashflow[account=Account[accountNo=2,balance=0.0],date=Fri May 11 00:00:00 BST 2007,type=Credit,amount=700.0] Inserting fact: AllocatedCashflow[account=Account[accountNo=1,balance=0.0],date=Mon May 07 00:00:00 BST 2007,type=Debit,amount=900.0] Inserting fact: AllocatedCashflow[account=Account[accountNo=2,balance=0.0],date=Wed May 02 00:00:00 BST 2007,type=Debit,amount=100.0] Debit: Fri Mar 02 00:00:00 GMT 2007 :: 400.0 Account: 2 - new balance: -400.0 Credit: Sun Mar 11 00:00:00 GMT 2007 :: 500.0 Account: 2 - new balance: 100.0 Debit: Wed May 02 00:00:00 BST 2007 :: 100.0 Account: 2 - new balance: 0.0 Credit: Fri May 11 00:00:00 BST 2007 :: 700.0 Account: 2 - new balance: 700.0 Credit: Mon Jan 01 00:00:00 GMT 2007 :: 300.0 Account: 1 - new balance: 300.0 Credit: Mon Feb 05 00:00:00 GMT 2007 :: 100.0 Account: 1 - new balance: 400.0 Debit: Wed Feb 07 00:00:00 GMT 2007 :: 800.0 Account: 1 - new balance: -400.0 Credit: Sun Apr 01 00:00:00 BST 2007 :: 200.0 Account: 1 - new balance: -200.0 Credit: Thu Apr 05 00:00:00 BST 2007 :: 300.0 Account: 1 - new balance: 100.0 Debit: Mon May 07 00:00:00 BST 2007 :: 900.0 Account: 1 - new balance: -800.0
The Pricing Rule decision table demonstrates the use of a decision table in a spreadsheet, in Excel's XLS format, in calculating the retail cost of an insurance policy. The purpose of the provide set of rules is to calculate a base price and a discount for a car driver applying for a specific policy. The driver's age, history and the policy type all contribute to what the basic premium is, and an additional chunk of rules deals with refining this with a discount percentage.
Name: Example Policy Pricing Main class: org.drools.examples.decisiontable.PricingRuleDTExample Module: drools-examples Type: Java application Rules file: ExamplePolicyPricing.xls Objective: demonstrate spreadsheet-based decision tables.
Open the file PricingRuleDTExample.java and 
      execute it as a Java application. It should produce the following
      output in the Console window:
Cheapest possible BASE PRICE IS: 120 DISCOUNT IS: 20
The code to execute the example follows the usual pattern. The rules are loaded, the facts inserted and a Stateless Session is created. What is different is how the rules are added.
DecisionTableConfiguration dtableconfiguration =
KnowledgeBuilderFactory.newDecisionTableConfiguration();
dtableconfiguration.setInputType( DecisionTableInputType.XLS );
KnowledgeBuilder kbuilder = KnowledgeBuilderFactory.newKnowledgeBuilder();
Resource xlsRes = ResourceFactory.newClassPathResource( "ExamplePolicyPricing.xls",
getClass() );
kbuilder.add( xlsRes,
ResourceType.DTABLE,
dtableconfiguration );
Note the use of the DecisionTableConfiguration object.
      Its input type is set to DecisionTableInputType.XLS.
      If you use the BRMS, all this is of course taken care of for you.
There are two fact types used in this example, Driver
      and Policy. Both are used with their default values. The
      Driver is 30 years old, has had no prior claims and
      currently has a risk profile of LOW. The Policy
      being applied for is COMPREHENSIVE, and it has not yet been
      approved.
In this decision table, each row is a rule, and each column is a condition or an action.
Referring to the spreadsheet show above, we have the
      RuleSet declaration, which provides the package name.
      There are also other optional items you can have here, such as
      Variables for global variables, and Imports
      for importing classes. In this case, the namespace of the rules is
      the same as the fact classes we are using, so we can omit it.
Moving further down, we can see the RuleTable
      declaration. The name after this (Pricing bracket) is used as the
      prefix for all the generated rules. Below that, we have
      "CONDITION or ACTION", indicating the purpose of the column, i.e.,
      whether it forms part of the condition or the consequence of the rule
      that will be generated.
You can see that there is a driver, his data spanned across three
      cells, which means that the template expressions below it apply to that
      fact. We observe the driver's age range (which uses $1 and
      $2 with comma-separated values), 
      locationRiskProfile, and priorClaims in the
      respective columns. In the action columns, we are set the policy
      base price and log a message.
In the preceding spreadsheet section, there are broad category brackets, indicated by the comment in the leftmost column. As we know the details of our drivers and their policies, we can tell (with a bit of thought) that they should match row number 18, as they have no prior accidents, and are 30 years old. This gives us a base price of 120.
The above section contains the conditions for the discount we
      might grant our driver. The discount results from the Age
      bracket, the number of prior claims, and the policy type. In our case,
      the driver is 30, with no prior claims, and is applying for a
      COMPREHENSIVE policy, which means we can give a discount
      of 20%. Note that this is actually a separate table, but in the same
      worksheet, so that different templates apply.
It is important to note that decision tables generate rules. This means they aren't simply top-down logic, but more a means to capture data resulting in rules. This is a subtle difference that confuses some people. The evaluation of the rules is not necessarily in the given order, since all the normal mechanics of the rule engine still apply.
Name: Pet Store Main class: org.drools.examples.petstore.PetStoreExample Module: drools-examples Type: Java application Rules file: PetStore.drl Objective: Demonstrate use of Agenda Groups, Global Variables and integration with a GUI, including callbacks from within the rules
The Pet Store example shows how to integrate Rules with a GUI, in this case a Swing based desktop application. Within the rules file, it demonstrates how to use Agenda groups and auto-focus to control which of a set of rules is allowed to fire at any given time. It also illustrates the mixing of the Java and MVEL dialects within the rules, the use of accumulate functions and the way of calling Java functions from within the ruleset.
All of the Java code is contained in one file,
      PetStore.java, defining the following principal
      classes (in addition to several classes to handle Swing Events):
Petstore contains the main()
          method that we will look at shortly.
PetStoreUI is responsible for creating and
          displaying the Swing based GUI. It contains several smaller
          classes, mainly for responding to various GUI events such as
          mouse button clicks.
TableModel holds the table data. Think of it
          as a JavaBean that extends the Swing class
          AbstractTableModel.
CheckoutCallback allows the GUI to interact
          with the Rules.
Ordershow keeps the items that we wish to
          buy.
Purchase stores details of the order and
          the products we are buying.
Product is a JavaBean holding details of
          the product available for purchase, and its price.
Much of the Java code is either plain JavaBeans or Swing-based. Only a few Swing-related points will be discussed in this section, but a good tutorial about Swing components can be found at Sun's Swing website, in http://java.sun.com/docs/books/tutorial/uiswing/.
The pieces of Java code in Petstore.java
      that relate to rules and facts are shown below.
Example 7.52. Creating the PetStore RuleBase in PetStore.main
KnowledgeBuilder kbuilder = KnowledgeBuilderFactory.newKnowledgeBuilder();
kbuilder.add( ResourceFactory.newClassPathResource( "PetStore.drl",
PetStore.class ),
ResourceType.DRL );
KnowledgeBase kbase = KnowledgeBaseFactory.newKnowledgeBase();
kbase.addKnowledgePackages( kbuilder.getKnowledgePackages() );
// Create the stock.
Vector<Product> stock = new Vector<Product>();
stock.add( new Product( "Gold Fish", 5 ) );
stock.add( new Product( "Fish Tank", 25 ) );
stock.add( new Product( "Fish Food", 2 ) );
// A callback is responsible for populating the
// Working Memory and for firing all rules.
PetStoreUI ui = new PetStoreUI( stock,
new CheckoutCallback( kbase ) );
ui.createAndShowGUI();
The code shown above loads the rules from a DRL file on the
      classpath. Unlike other examples where the facts are asserted and
      fired straight away, this example defers this step to later. The
      way it does this is via the second last line where a
      PetStoreUI object is created using a constructor 
      accepting the Vector object stock
      collecting our products, and an instance of
      the CheckoutCallback class containing the Rule Base
      that we have just loaded.
The Java code that fires the rules is within the 
      CheckoutCallBack.checkout() method. This is triggered
      (eventually) when the Checkout button is pressed by the user.
Example 7.53. Firing the Rules - extract from CheckoutCallBack.checkout()
public String checkout(JFrame frame, List<Product> items) {
Order order = new Order();
// Iterate through list and add to cart
for ( Product p: items ) {
order.addItem( new Purchase( order, p ) );
}
// Add the JFrame to the ApplicationData to allow for user interaction
StatefulKnowledgeSession ksession = kbase.newStatefulKnowledgeSession();
ksession.setGlobal( "frame", frame );
ksession.setGlobal( "textArea", this.output );
ksession.insert( new Product( "Gold Fish", 5 ) );
ksession.insert( new Product( "Fish Tank", 25 ) );
ksession.insert( new Product( "Fish Food", 2 ) );
ksession.insert( new Product( "Fish Food Sample", 0 ) );
ksession.insert( order );
ksession.fireAllRules();
// Return the state of the cart
return order.toString();
}
Two items get passed into this method. One is the handle to the
      JFrame Swing component surrounding the output text
      frame, at the bottom of the GUI. The second is a list of order items;
      this comes from the TableModel storing the information
      from the "Table" area at the top right section of the GUI.
The for loop transforms the list of order items coming from the
      GUI into the Order JavaBean, also contained in the
      file PetStore.java. Note that it would be 
      possible to refer to the Swing dataset directly within the rules,
      but it is better coding practice to do it this way, using simple
      Java objects. It means that we are not tied to Swing if we wanted
      to transform the sample into a Web application.
It is important to note that all state in this
      example is stored in the Swing components, and that the rules are
      effectively stateless. Each time the "Checkout" button is
      pressed, this code copies the contents of the Swing
      TableModel into the Session's Working Memory.
Within this code, there are nine calls to the Working Memory.
      The first of these creates a new Working Memory, as a Stateful
      Knowledge Session from the Knowledge Base. Remember that we passed
      in this Knowledge Base when we created the CheckoutCallBack
      class in the main() method. The next two calls pass in
      two objects that we will hold as global variables in the rules: the
      Swing text area and the Swing frame used for writing messages.
More inserts put information on products into the Working Memory,
      as well as the order list. The final call is the standard
      fireAllRules(). Next, we look at what this method causes
      to happen within the rules file.
Example 7.54. Package, Imports, Globals and Dialect: extract from PetStore.drl
package org.drools.examples
import org.drools.WorkingMemory
import org.drools.examples.petstore.PetStoreExample.Order
import org.drools.examples.petstore.PetStoreExample.Purchase
import org.drools.examples.petstore.PetStoreExample.Product
import java.util.ArrayList
import javax.swing.JOptionPane;
import javax.swing.JFrame
global JFrame frame
global javax.swing.JTextArea textArea
The first part of file PetStore.drl
      contains the standard package and import statements to make various
      Java classes available to the rules. New to us are the two globals
      frame and textArea. They hold references
      to the Swing components JFrame and JTextArea
      components that were previously passed on by the Java code calling
      the setGlobal() method. Unlike  variables in rules,
      which expire as soon as the rule has fired, global variables retain
      their value for the lifetime of the Session.
The next extract from the file PetStore.drl
      contains two functions that are referenced by the rules that we will
      look at shortly.
Example 7.55. Java Functions in the Rules: extract from PetStore.drl
function void doCheckout(JFrame frame, WorkingMemory workingMemory) {
Object[] options = {"Yes",
"No"};
int n = JOptionPane.showOptionDialog(frame,
"Would you like to checkout?",
"",
JOptionPane.YES_NO_OPTION,
JOptionPane.QUESTION_MESSAGE,
null,
options,
options[0]);
if (n == 0) {
workingMemory.setFocus( "checkout" );
}
}
function boolean requireTank(JFrame frame, WorkingMemory workingMemory, Order order, Product fishTank, int total) {
Object[] options = {"Yes",
"No"};
int n = JOptionPane.showOptionDialog(frame,
"Would you like to buy a tank for your " + total + " fish?",
"Purchase Suggestion",
JOptionPane.YES_NO_OPTION,
JOptionPane.QUESTION_MESSAGE,
null,
options,
options[0]);
System.out.print( "SUGGESTION: Would you like to buy a tank for your "
+ total + " fish? - " );
if (n == 0) {
Purchase purchase = new Purchase( order, fishTank );
workingMemory.insert( purchase );
order.addItem( purchase );
System.out.println( "Yes" );
} else {
System.out.println( "No" );
}
return true;
}
Having these functions in the rules file just makes the Pet Store
      example more compact. In real life you probably have the functions
      in a file of their own, within the same rules package, or as a
      static method on a standard Java class, and import them, using
      import function my.package.Foo.hello.
The purpose of these two functions is:
doCheckout() displays a dialog asking users
          whether they wish to checkout. If they do, focus is set to the
          checkOut agenda-group, allowing rules in that group
          to (potentially) fire.
requireTank() displays a dialog asking
          users whether they wish to buy a tank. If so, a new fish tank
          Product is added to the order list in Working
          Memory.
We'll see the rules that call these functions later on. The
      next set of examples are from the Pet Store rules themselves. The
      first extract is the one that happens to fire first, partly because
      it has the auto-focus attribute set to true.
Example 7.56. Putting items into working memory: extract from PetStore.drl
// Insert each item in the shopping cart into the Working Memory 
// Insert each item in the shopping cart into the Working Memory
rule "Explode Cart"
    agenda-group "init"
    auto-focus true
    salience 10
    dialect "java"
when
    $order : Order( grossTotal == -1 )
    $item : Purchase() from $order.items
then
    insert( $item );
    kcontext.getKnowledgeRuntime().getAgenda().getAgendaGroup( "show items" ).setFocus();
    kcontext.getKnowledgeRuntime().getAgenda().getAgendaGroup( "evaluate" ).setFocus();
endThis rule matches against all orders that do not yet have their
      grossTotal calculated . It loops for each purchase item
      in that order. Some parts of the "Explode Cart" rule should be familiar:
      the rule name, the salience (suggesting the order for the rules being
      fired) and the dialect set to "java". There are three
      new features:
agenda-group "init" defines the name
           of the agenda group. In this case, there is only one rule in the
           group. However, neither the Java code nor a rule consequence sets
           the focus to this group, and therefore it relies on the next
           attribute for its chance to fire.
auto-focus true ensures that this rule,
          while being the only rule in the agenda group, gets a chance to fire
          when fireAllRules() is called from the Java code.
kcontext....setFocus() sets the focus to the
          "show items" and "evaluate" agenda groups
          in turn, permitting their rules to fire. In practice, we loop
          through all items on the order, inserting them into memory, then
          firing the other rules after each insert.
The next two listings show the rules within the
      "show items" and evaluate agenda groups.
      We look at them in the order that they are called.
Example 7.57. Show Items in the GUI - extract from PetStore.drl
rule "Show Items"
    agenda-group "show items"
    dialect "mvel"
when
    $order : Order( )
    $p : Purchase( order == $order )
then
   textArea.append( $p.product + "\n");
end
The "show items" agenda-group has only one rule,
      called "Show Items" (note the difference in case). For each purchase
      on the order currently in the Working Memory (or Session), it logs
      details to the text area at the bottom of the GUI. The
      textArea variable used to do this is one of the global
      variables we looked at earlier.
The evaluate Agenda group also gains focus from
      the "Explode Cart" rule listed previously. This
      Agenda group has two rules, "Free Fish Food Sample" and
      "Suggest Tank", shown below.
Example 7.58. Evaluate Agenda Group: extract from PetStore.drl
// Free Fish Food sample when we buy a Gold Fish if we haven't already bought 
// Fish Food and don't already have a Fish Food Sample
rule "Free Fish Food Sample"
    agenda-group "evaluate"
    dialect "mvel"
when
    $order : Order()
    not ( $p : Product( name == "Fish Food") && Purchase( product == $p ) )
    not ( $p : Product( name == "Fish Food Sample") && Purchase( product == $p ) )
    exists ( $p : Product( name == "Gold Fish") && Purchase( product == $p ) )
    $fishFoodSample : Product( name == "Fish Food Sample" );
then
    System.out.println( "Adding free Fish Food Sample to cart" );
    purchase = new Purchase($order, $fishFoodSample);
    insert( purchase );
    $order.addItem( purchase ); 
end
// Suggest a tank if we have bought more than 5 gold fish and don't already have one
rule "Suggest Tank"
    agenda-group "evaluate"
    dialect "java"
when
    $order : Order()
    not ( $p : Product( name == "Fish Tank") && Purchase( product == $p ) )
    ArrayList( $total : size > 5 ) from collect( Purchase( product.name == "Gold Fish" ) )
    $fishTank : Product( name == "Fish Tank" )
then
    requireTank(frame, drools.getWorkingMemory(), $order, $fishTank, $total); 
end
The rule "Free Fish Food Sample" will only fire if
we don't already have any fish food, and
we don't already have a free fish food sample, and
we do have a Gold Fish in our order.
If the rule does fire, it creates a new product (Fish Food Sample), and adds it to the order in Working Memory.
The rule "Suggest Tank" will only fire if
we don't already have a Fish Tank in our order, and
we do have more than 5 Gold Fish Products in our order.
If the rule does fire, it calls the requireTank() function
      that we looked at earlier (showing a Dialog to the user, and adding a Tank to
      the order / working memory if confirmed). When calling the
      requireTank() function the rule passes
      the global frame variable so that the
      function has a handle to the Swing GUI.
The next rule we look at is "do checkout".
Example 7.59. Doing the Checkout - extract (6) from PetStore.drl
rule "do checkout"
    dialect "java"
    when
    then
        doCheckout(frame, drools.getWorkingMemory());
endThe rule "do checkout" has no
      agenda group set and no auto-focus attribute. As such, is is
      deemed part of the default (MAIN) agenda group. This group gets focus by
      default when all the rules in agenda-groups that explicitly had focus set
      to them have run their course.
There is no LHS to the rule, so the RHS will always call the
      doCheckout() function. When calling the
      doCheckout() function, the rule passes the global
      frame variable to give the function a handle to the Swing GUI.
      As we saw earlier, the doCheckout() function shows a
      confirmation dialog to the user. If confirmed, the function sets the focus
      to the checkout agenda-group, allowing
      the next lot of rules to fire.
Example 7.60. Checkout Rules: extract from PetStore.drl
rule "Gross Total"
    agenda-group "checkout"
    dialect "mvel"
when
   $order : Order( grossTotal == -1)
   Number( total : doubleValue )
       from accumulate( Purchase( $price : product.price ), sum( $price ) )
then
    modify( $order ) { grossTotal = total };
    textArea.append( "\ngross total=" + total + "\n" );
end
rule "Apply 5% Discount"
    agenda-group "checkout"
dialect "mvel"
when
   $order : Order( grossTotal >= 10 && < 20 )
then
   $order.discountedTotal = $order.grossTotal * 0.95;
   textArea.append( "discountedTotal total=" + $order.discountedTotal + "\n" );
end
rule "Apply 10% Discount"
    agenda-group "checkout"
    dialect "mvel"
when
   $order : Order( grossTotal >= 20 )
then
   $order.discountedTotal = $order.grossTotal * 0.90;
   textArea.append( "discountedTotal total=" + $order.discountedTotal + "\n" );
end
There are three rules in the checkout agenda-group:
If we haven't already calculated the gross total,
          Gross Total accumulates the product prices into a total,
          puts this total into Working Memory, and displays it via the Swing
          JTextArea, using the textArea global
          variable yet again.
If our gross total is between 10 and 20, 
          "Apply 5% Discount" calculates the discounted total and
          adds it to the Working Memory and displays it in the text area.
If our gross total is not less than 20, 
          "Apply 10% Discount" calculates the discounted total and
          adds it to the Working Memory and displays it in the text area.
Now that we've run through what happens in the code, let's have a
      look at what happens when we actually run the code. The file
      PetStore.java contains a main() method,
      so that it can be run as a standard Java application, either from the
      command line or via the IDE. This assumes you have your classpath set
      correctly. (See the start of the examples section for more information.)
The first screen that we see is the Pet Store Demo. It has a list of available products (top left), an empty list of selected products (top right), checkout and reset buttons (middle) and an empty system messages area (bottom).
To get to this point, the following things have happened:
The main() method has run and loaded the Rule Base
          but not yet fired the rules. So far, this is the
          only code in connection with rules that has been run.
A new PetStoreUI object has been created and given a
          handle to the Rule Base, for later use.
Various Swing components do their stuff, and the above screen is shown and waits for user input.
Clicking on various products from the list might give you a screen similar to the one below.
Note that no rules code has been fired here. This
      is only Swing code, listening for mouse click events, and adding some
      selected product to the TableModel object for display in the
      top right hand section. (As an aside, note that this is a classic use of
      the Model View Controller design pattern).
It is only when we press the "Checkout" button that we fire our business rules, in roughly the same order that we walked through the code earlier.
Method CheckOutCallBack.checkout() is called
          (eventually) by the Swing class waiting for the click on the
          "Checkout" button. This inserts the data from the
          TableModel object (top right hand side of the GUI),
          and inserts it into the Session's Working Memory. It then fires
          the rules.
The "Explode Cart" rule is the first to fire,
          given that it has auto-focus set to true. It loops through
          all the products in the cart, ensures that the products are in the
          Working Memory, and then gives the "Show Items" and
          Evaluation agenda groups a chance to fire. The rules
          in these groups add the contents of the cart to the text area
          (at the bottom of the window), decide whether or not to give us free
          fish food, and to ask us whether we want to buy a fish tank. This
          is shown in the figure below.
The Do Checkout rule is the next to fire as it (a) No other agenda group currently has focus and (b) it is part of the default (MAIN) agenda group. It always calls the doCheckout() function which displays a 'Would you like to Checkout?' Dialog Box.
The doCheckout() function sets the focus to the
          checkout agenda-group, giving the rules in that group
          the option to fire.
The rules in the the checkout agenda-group display
          the contents of the cart and apply the appropriate discount.
Swing then waits for user input to either checkout more products (and to cause the rules to fire again), or to close the GUI - see the figure below.
We could add more System.out calls to demonstrate this flow of events. The output, as it currently appears in the Console window, is given in the listing below.
Example 7.61. Console (System.out) from running the PetStore GUI
Adding free Fish Food Sample to cart SUGGESTION: Would you like to buy a tank for your 6 fish? - Yes
Name: Honest Politician Main class: org.drools.examples.honestpolitician.HonestPoliticianExample Module: drools-examples Type: Java application Rules file: HonestPoliticianExample.drl Objective: Illustrate the concept of "truth maintenance" based on the logical insertion of facts
The Honest Politician example demonstrates truth maintenance with
  logical assertions. The basic premise is that an object can only exist
  while a statement is true. A rule's consequence can logically insert an 
  object with the insertLogical() method. This means the object
  will only remain in the Working Memory as long as the rule that logically
  inserted  it remains true. When the rule is no longer true the object is
  automatically retracted.
In this example there is the class Politician, with a
  name and a boolean value for being honest. Four politicians with honest
  state set to true are inserted.
Example 7.62. Class Politician
public class Politician {
private String name;
private boolean honest;
...
}
Example 7.63. Honest Politician: Execution
Politician blair = new Politician("blair", true);
Politician bush = new Politician("bush", true);
Politician chirac = new Politician("chirac", true);
Politician schroder = new Politician("schroder", true);
ksession.insert( blair );
ksession.insert( bush );
ksession.insert( chirac );
ksession.insert( schroder );
ksession.fireAllRules();
The Console window output shows that, while there is at least one honest politician, democracy lives. However, as each politician is in turn corrupted by an evil corporation, so that all politicians become dishonest, democracy is dead.
Example 7.64. Honest Politician: Console Output
Hurrah!!! Democracy Lives I'm an evil corporation and I have corrupted schroder I'm an evil corporation and I have corrupted chirac I'm an evil corporation and I have corrupted bush I'm an evil corporation and I have corrupted blair We are all Doomed!!! Democracy is Dead
As soon as there is at least one honest politician in the
    Working Memory a new Hope object is logically asserted.
    This object will only exist while there is at least one honest
    politician. As soon as all politicians are dishonest, the
    Hope object will be automatically retracted. This rule
    is given a salience of 10 to ensure that it fires before any other
    rule, as at this stage the "Hope is Dead" rule is actually true.
Example 7.65. Honest Politician: Rule "We have an honest politician"
rule "We have an honest Politician"
    salience 10
    when
        exists( Politician( honest == true ) )
    then
        insertLogical( new Hope() );
endAs soon as a Hope object exists the "Hope Lives" rule
  matches and fires. It has a salience of 10 so that it takes priority
  over "Corrupt the Honest".
Example 7.66. Honest Politician: Rule "Hope Lives"
rule "Hope Lives"
    salience 10
        when
            exists( Hope() )
        then
            System.out.println("Hurrah!!! Democracy Lives");
endNow that there is hope and we have, at the start, four honest
    politicians, we have four activations for this rule, all in conflict.
    They will fire in turn, corrupting each politician so that they are
    no longer honest. When all four politicians have been corrupted we
    have no politicians with the property honest == true.
    Thus, the rule "We have an honest Politician" is no longer true and
    the object it logical inserted (due to the last execution of
    new Hope()) is automatically retracted.
Example 7.67. Honest Politician: Rule "Corrupt the Honest"
rule "Corrupt the Honest"
    when
        politician : Politician( honest == true )   
        exists( Hope() )
    then
        System.out.println( "I'm an evil corporation and I have corrupted " + politician.getName() );
        modify ( politician ) { honest = false };
endWith the Hope object being automatically retracted,
    via the truth maintenance system, the conditional element not
    applied to Hope is no longer true so that the following
    rule will match and fire.
Example 7.68. Honest Politician: Rule "Hope is Dead"
rule "Hope is Dead"
    when
        not( Hope() )
    then
        System.out.println( "We are all Doomed!!! Democracy is Dead" );
endLet's take a look at the Audit trail for this application:
The moment we insert the first politician we have two activations.
    The rule "We have an honest Politician" is activated only once for the first
    inserted politician because it uses an exists conditional
    element, which matches once for any number. The rule "Hope is Dead" is
    also activated at this stage, because we have not yet inserted the
    Hope object. Rule "We have an honest Politician" fires first,
    as it has a higher salience than "Hope is Dead", which inserts the
    Hope object. (That action is highlighted green.) The
    insertion of the Hope object activates "Hope Lives" and
    de-activates "Hope is Dead"; it also activates "Corrupt the Honest"
    for each inserted honest politician. Rule "Hope Lives" executes,
    printing  "Hurrah!!! Democracy Lives". Then, for each politician, rule
    "Corrupt the Honest" fires, printing "I'm an evil corporation and I
    have corrupted X", where X is the name of the politician, and modifies
    the politician's honest value to false. When the last honest politician
    is corrupted, Hope is automatically retracted, by the truth
    maintenance system, as shown by the blue highlighted area. The green
    highlighted area shows the origin of the currently selected blue
    highlighted area. Once the Hope fact is retracted, "Hope is
    dead" activates and fires printing "We are all Doomed!!! Democracy is
    Dead".
Name: Sudoku Main class: org.drools.examples.sudoku.SudokuExample Type: Java application Rules file: sudoku.drl, validate.drl Objective: Demonstrates the solving of logic problems, and complex pattern matching.
This example demonstrates how Drools can be used to find a solution in a large potential solution space based on a number of constraints. We use the popular puzzle of Sudoku. This example also shows how Drools can be integrated into a graphical interface and how callbacks can be used to interact with a running Drools rules engine in order to update the graphical interface based on changes in the Working Memory at runtime.
Sudoku is a logic-based number placement puzzle. The objective is to fill a 9x9 grid so that each column, each row, and each of the nine 3x3 zones contains the digits from 1 to 9, once, and only once.
The puzzle setter provides a partially completed grid and the puzzle solver's task is to complete the grid with these constraints.
The general strategy to solve the problem is to ensure that when you insert a new number it should be unique in its particular 3x3 zone, row and column.
See Wikipedia for a more detailed description.
Download and install drools-examples as described above and then
      execute java org.drools.examples.DroolsExamplesApp and
      click on "SudokuExample".
The window contains an empty grid, but the program comes with a number of grids stored internally which can be loaded and solved. Click on "File", then "Samples" and select "Simple" to load one of the examples. Note that all buttons are disabled until a grid is loaded.

Loading the "Simple" example fills the grid according to the puzzle's initial state.

Click on the "Solve" button and the Drools-based engine will fill out the remaining values, and the buttons are inactive once more.

Alternatively, you may click on the "Step" button to see the next digit found by the rule set. The Console window will display detailed information about the rules which are executing to solve the step in a human readable form. Some examples of these messages are presented below.
single 8 at [0,1] column elimination due to [1,2]: remove 9 from [4,2] hidden single 9 at [1,2] row elimination due to [2,8]: remove 7 from [2,4] remove 6 from [3,8] due to naked pair at [3,2] and [3,7] hidden pair in row at [4,6] and [4,4]
Click on the "Dump" button to see the state of the grid, with cells showing either the established value or the remaining possibilitiescandidates.
       Col: 0     Col: 1     Col: 2     Col: 3     Col: 4     Col: 5     Col: 6     Col: 7     Col: 8     
Row 0:   2 4  7 9   2 456        4567 9   23 56  9  --- 5 ---  --- 1 ---    3  67 9  --- 8 ---     4 67   
Row 1:  12    7 9  --- 8 ---  1    67 9   23  6  9  --- 4 ---   23  67    1 3  67 9    3  67 9  --- 5 --- 
Row 2:  1  4  7 9  1  456     --- 3 ---      56 89      5 78       5678   --- 2 ---     4 67 9  1  4 67   
Row 3:  1234       12345      1  45      12  5  8   --- 6 ---   2  5 78       5 78      45 7    --- 9 --- 
Row 4:  --- 6 ---  --- 7 ---      5      --- 4 ---   2  5  8   --- 9 ---      5  8   --- 1 ---  --- 3 --- 
Row 5:  --- 8 ---  12 45      1  45   9  12  5      --- 3 ---   2  5 7        567       4567     2 4 67   
Row 6:  1 3   7    1 3  6     --- 2 ---    3 56 8       5  8     3 56 8   --- 4 ---    3 567 9  1    678  
Row 7:  --- 5 ---  1 34 6     1  4 678     3  6 8   --- 9 ---    34 6 8   1 3  678   --- 2 ---  1    678  
Row 8:    34       --- 9 ---     4 6 8   --- 7 ---  --- 1 ---   23456 8     3 56 8     3 56          6 8  
Now, let us load a Sudoku grid that is deliberately invalid. Click on "File", "Samples" and "!DELIBERATELY BROKEN!". Note that this grid starts with some issues, for example the value 5 appears twice in the first row.

A few simple rules perform a sanity check, right after loading a grid. In this case, the following messages are printed on standard output:
cell [0,8]: 5 has a duplicate in row 0 cell [0,0]: 5 has a duplicate in row 0 cell [6,0]: 8 has a duplicate in col 0 cell [4,0]: 8 has a duplicate in col 0 Validation complete.
Nevertheless, click on the "Solve" button to apply the solving rules to this invalid grid. This will not complete; some cells remain empty.

The solving functionality has been achieved by the use of rules that implement standard solving techniques. They are based on the sets of values that are still candidates for a cell. If, for instance, such a set contains a single value, then this is the value for the cell. A little less obvious is the single occurrence of a value in one of the groups of nine cells. The rules detecting these situations insert a fact of type Setting with the solution value for some specific cell. This fact causes the elimination of this value from all other cells in any of the groups the cell belongs to. Finally, it is retracted.
Other rules merely reduce the permissible values for some cells. Rules "naked pair", "hidden pair in row", "hidden pair in column" and "hidden pair in square" merely eliminate possibilities but do not establish solutions. More sophisticated eliminations are done by "X-wings in rows", "X-wings in columns", "intersection removal row" and "intersection removal column".
The Java source code can be found in the /src/main/java/org/drools/examples/sudoku directory, with the two DRL files defining the rules located in the /src/main/rules/org/drools/examples/sudoku directory.
The package org.drools.examples.sudoku.swing
      contains a set of classes which implement a framework for Sudoku
      puzzles. Note that this package does not have any dependencies on
      the Drools libraries. SudokuGridModel defines an
      interface which can be implemented to store a Sudoku puzzle as a 9x9
      grid of Cell objects. SudokuGridView is
      a Swing component which can visualize any implementation of
      SudokuGridModel. SudokuGridEvent and
      SudokuGridListener are used to
      communicate state changes between the model and the view: events are
      fired when a cell's value is resolved or changed. If you are familiar
      with the model-view-controller patterns in other Swing components such
      as JTable then this pattern should be familiar.
      SudokuGridSamples provides a number of partially filled
      Sudoku puzzles for demonstration purposes.
Package org.drools.examples.sudoku.rules contains a
      utility class with a method for compiling DRL files.
The package org.drools.examples.sudoku contains a
      set of classes implementing the elementary Cell object
      and its various aggregations: the CellFile subtypes
      CellRow and CellCol as well as
      CellSqr, all of which are subtypes of
      CellGroup. It's interesting to note that Cell
      and CellGroup are subclasses of SetOfNine,
      which provides a property free with the
      type Set<Integer>. For a Cell it
      represents the individual candidate set; for a CellGroup
      the set is the union of all candidate sets of its cells, or, simply,
      the set of digits that still need to be allocated.
With 81 Cell and 27 CellGroup objects and
      the linkage provided by the Cell properties 
      cellRow, cellCol and cellSqr
      and the CellGroup property cells, a list of
      Cell objects, it is possible to write rules that
      detect the specific situations that permit the allocation of a
      value to a cell or the elimination of a value from some candidate 
      set.
An object of class Setting is used for triggering
      the operations that accompany the allocation of a value: its removal
      from the candidate sets of sibling cells and associated cell groups.
      Moreover, the presence of a Setting fact is used in
      all rules that should detect a new situation; this is to avoid
      reactions to inconsistent intermediary states.
An object of class Stepping is used in a
      low priority rule to execute an emergency halt when a "Step"
      does not terminate regularly. This indicates that the puzzle
      cannot be solved by the program.
The class org.drools.examples.sudoku.SudokuExample
      implements a Java application combining the components described.
Validation rules detect duplicate numbers in cell groups. They are combined in an agenda group which enables us to activate them, explicitly, after loading a puzzle.
The three rules "duplicate in cell..." are very similar. The first pattern locates a cell with an allocated value. The second pattern pulls in any of the three cell groups the cell belongs to. The final pattern would find a cell (other than the first one) with the same value as the first cell and in the same row, column or square, respectively.
Rule "terminate group" fires last. It prints a message and calls halt.
There are three types of rules in this file: one group handles the allocation of a number to a cell, another group detects feasible allocations, and the third group eliminates values from candidate sets.
Rules  "set a value", "eliminate a value from Cell" and
      "retract setting" depend on the presence of a Setting
      object. The first rule handles the assignment to the cell and the
      operations for removing the value from the "free" sets of the 
      cell's three groups. Also, it decrements a counter that, when
      zero, returns control to the Java application that has called
      fireUntilHalt(). The purpose of rule
      "eliminate a value from Cell" is to reduce the candidate lists
      of all cells that are related to the newly assigned cell. Finally,
      when all eliminations have been made, rule "retract setting"
      retracts the triggering Setting fact.
There are just two rules that detect a situation where an
      allocation of a number to a cell is possible. Rule "single" fires
      for a Cell with a candidate set containing a single
      number. Rule "hidden single" fires when there is no cell with a
      single candidate but when there is a cell containing a candidate but  
      this candidate is absent from all other cells in one of the three
      groups the cell belongs to. Both rules create and insert a
      Setting fact.
Rules from the largest group of rules implement, singly or in groups of two or three, various solving techniques, as they are employed when solving Sudoku puzzles manually.
Rule "naked pair" detects identical candidate sets of size 2 in two cells of a group; these two values may be removed from all other candidate sets of that group.
A similar idea motivates the three rules "hidden pair in..."; here, the rules look for a subset of two numbers in exactly two cells of a group, with neither value occurring in any of the other cells of this group. This, then, means that all other candidates can be eliminated from the two cells harbouring the hidden pair.
A pair of rules deals with "X-wings" in rows and columns. When there are only two possible cells for a value in each of two different rows (or columns) and these candidates lie also in the same columns (or rows), then all other candidates for this value in the columns (or rows) can be eliminated. If you follow the pattern sequence in one of these rules, you will see how the conditions that are conveniently expressed by words such as "same" or "only" result in patterns with suitable constraints or prefixed with "not".
The rule pair "intersection removal..." is based on the restricted occurrence of some number within one square, either in a single row or in a single column. This means that this number must be in one of those two or three cells of the row or column; hence it can be removed from the candidate sets of all other cells of the group. The pattern establishes the restricted occurrence and then fires for each cell outside the square and within the same cell file.
These rules are sufficient for many but certainly not for all Sudoku puzzles. To solve very difficult grids, the rule set would need to be extended with more complex rules. (Ultimately, there are puzzles that cannot be solved except by trial and error.)
Name: Number Guess Main class: org.drools.examples.numberguess.NumberGuessExample Module: droolsjbpm-integration-examples (Note: this is in a different download, the droolsjbpm-integration download.) Type: Java application Rules file: NumberGuess.drl Objective: Demonstrate use of Rule Flow to organise Rules
The "Number Guess" example shows the use of Rule Flow, a way of controlling the order in which rules are fired. It uses widely understood workflow diagrams for defining the order in which groups of rules will be executed.
Example 7.69. Creating the Number Guess RuleBase: NumberGuessExample.main() - part 1
final KnowledgeBuilder kbuilder = KnowledgeBuilderFactory.newKnowledgeBuilder();
kbuilder.add( ResourceFactory.newClassPathResource( "NumberGuess.drl",
ShoppingExample.class ),
ResourceType.DRL );
kbuilder.add( ResourceFactory.newClassPathResource( "NumberGuess.rf",
ShoppingExample.class ),
ResourceType.DRF );
final KnowledgeBase kbase = KnowledgeBaseFactory.newKnowledgeBase();
kbase.addKnowledgePackages( kbuilder.getKnowledgePackages() );
The creation of the package and the loading of the rules (using the add() method) is the same as
  the previous examples. There is an additional line to add the Rule Flow (NumberGuess.rf), which
  provides the option of specifying different rule flows for the same Knowledge Base. Otherwise, the Knowledge Base is
  created in the same manner as before.
Example 7.70. Starting the RuleFlow: NumberGuessExample.main() - part 2
final StatefulKnowledgeSession ksession = kbase.newStatefulKnowledgeSession();
KnowledgeRuntimeLogger logger =
KnowledgeRuntimeLoggerFactory.newFileLogger(ksession, "log/numberguess");
ksession.insert( new GameRules( 100, 5 ) );
ksession.insert( new RandomNumber() );
ksession.insert( new Game() );
ksession.startProcess( "Number Guess" );
ksession.fireAllRules();
logger.close();
ksession.dispose();
Once we have a Knowledge Base, we can use it to obtain a Stateful Session. Into our session we insert our facts,
  i.e., standard Java objects. (For simplicity, in this sample, these classes are all contained within our
  NumberGuessExample.java file. Class GameRules provides the maximum range and the
  number of guesses allowed. Class RandomNumber automatically generates a number between 0 and 100 and
  makes it available to our rules, by insertion via the getValue() method. Class Game keeps
  track of the guesses we have made before, and their number.
Note that before we call the standard fireAllRules() method, we also start the process that we
  loaded earlier, via the startProcess() method. We'll learn where to obtain the parameter we pass ("Number
  Guess", i.e., the identifier of the rule flow) when we talk about the rule flow file and the graphical Rule Flow
  Editor below.
Before we finish the discussion of our Java code, we note that in some real-life application we would examine
  the final state of the objects. (Here, we could retrieve the number of guesses, to add it to a high score table.) For
  this example we are content to ensure that the Working Memory session is cleared by calling the dispose()
  method.
If you open the NumberGuess.rf file in the Drools IDE (provided you have the JBoss Rules
  extensions installed correctly in Eclipse) you should see the above diagram, similar to a standard flowchart. Its
  icons are similar (but not exactly the same) as in the JBoss jBPM workflow product. Should you wish to edit the
  diagram, a menu of available components should be available to the left of the diagram in the IDE, which is called the
  palette. This diagram is saved in XML, an (almost) human readable format, using XStream.
If it is not already open, ensure that the Properties View is visible in the IDE. It can be opened by clicking "Window", then "Show View" and "Other", where you can select the "Properties" view. If you do this before you select any item on the rule flow (or click on the blank space in the rule flow) you should be presented with the following set of properties.
Keep an eye on the Properties View as we progress through the example's rule flow, as it presents valuable
  information. In this case, it provides us with the identification of the Rule Flow Process that we used in our earlier
  code snippet, when we called session.startProcess().
In the "Number Guess" Rule Flow we encounter several node types, many of them identified by an icon.
The Start node (white arrow in a green circle) and the End node (red box) mark beginning and end of the rule flow.
A Rule Flow Group box (yellow, without an icon) represents a Rule Flow Groups defined in our rules (DRL)
        file that we will look at later. For example, when the flow reaches the Rule Flow Group "Too High", only those
        rules marked with an attribute of ruleflow-group "Too High" can potentially
        fire.
Action nodes (yellow, cog-shaped icon) perform standard Java method calls. Most action nodes in this
        example call System.out.println(), indicating the program's progress to the user.
Split and Join Nodes (blue ovals, no icon) such as "Guess Correct?" and "More guesses Join" mark places where the flow of control can split, according to various conditions, and rejoin, respectively
Arrows indicate the flow between the various nodes.
The various nodes in combination with the rules make the Number Guess game work. For example, the "Guess" Rule
  Flow Group allows only the rule "Get user Guess" to fire, because only that rule has a matching attribute of
  ruleflow-group "Guess".
Example 7.71. A Rule firing only at a specific point in the Rule Flow: NumberGuess.drl
rule "Get user Guess"
    ruleflow-group "Guess"
    no-loop
    when
        $r : RandomNumber()
        rules : GameRules( allowed : allowedGuesses )
        game : Game( guessCount < allowed )
        not ( Guess() )
    then
        System.out.println( "You have " + ( rules.allowedGuesses - game.guessCount )
                            + " out of " + rules.allowedGuesses
                            + " guesses left.\nPlease enter your guess from 0 to "
                            + rules.maxRange );
        br = new BufferedReader( new InputStreamReader( System.in ) );
        i = br.readLine();        
        modify ( game ) { guessCount = game.guessCount + 1 }
        insert( new Guess( i ) );
endThe rest of this rule is fairly standard. The LHS section (after when) of the rule states
  that it will be activated for each RandomNumber object inserted into the Working Memory where
  guessCount is less than allowedGuesses from the GameRules object and where the
  user has not guessed the correct number.
The RHS section (or consequence, after then) prints a message to the user and then awaits
  user input from System.in. After obtaining this input (the readLine() method call blocks
  until the return key is pressed) it modifies the guess count and inserts the new guess, making both available to the
  Working Memory.
The rest of the rules file is fairly standard: the package declares the dialect as MVEL, and various Java classes are imported. In total, there are five rules in this file:
Get User Guess, the Rule we examined above.
A Rule to record the highest guess.
A Rule to record the lowest guess.
A Rule to inspect the guess and retract it from memory if incorrect.
A Rule that notifies the user that all guesses have been used up.
One point of integration between the standard Rules and the RuleFlow is via the
  ruleflow-group attribute on the rules, as discussed above. A second point of integration
  between the rules (.drl) file and the Rules Flow .rf files is that the Split Nodes (the blue ovals) can use
  values in the Working Memory (as updated by the rules) to decide which flow of action to take. To see how this works,
  click on the "Guess Correct Node"; then within the Properties View, open the Constraints Editor by clicking the button
  at the right that appears once you click on the "Constraints" property line. You should see something similar to the
  diagram below.
Click on the "Edit" button beside "To node Too High" and you'll see a dialog like the one below. The values in the "Textual Editor" window follow the standard rule format for the LHS and can refer to objects in Working Memory. The consequence (RHS) is that the flow of control follows this node (i.e., "To node Too High") if the LHS expression evaluates to true.
Since the file NumberGuess.java contains a main() method, it can be run as a
  standard Java application, either from the command line or via the IDE. A typical game might result in the interaction
  below. The numbers in bold are typed in by the user.
Example 7.72. Example Console output where the Number Guess Example beat the human!
You have 5 out of 5 guesses left. Please enter your guess from 0 to 100 50 Your guess was too high You have 4 out of 5 guesses left. Please enter your guess from 0 to 100 25 Your guess was too low You have 3 out of 5 guesses left. Please enter your guess from 0 to 100 37 Your guess was too low You have 2 out of 5 guesses left. Please enter your guess from 0 to 100 44 Your guess was too low You have 1 out of 5 guesses left. Please enter your guess from 0 to 100 47 Your guess was too low You have no more guesses The correct guess was 48
A summary of what is happening in this sample is:
The main() method of NumberGuessExample.java loads a Rule Base, creates a
      Stateful Session and inserts Game, GameRules and RandomNumber (containing
      the target number) objects into it. The method also sets the process flow we are going to use, and fires all
      rules. Control passes to the Rule Flow.
File NumberGuess.rf, the Rule Flow, begins at the "Start" node.
Control passes (via the "More guesses" join node) to the Guess node.
At the Guess node, the appropriate Rule Flow Group ("Get user Guess") is enabled. In this case the Rule
      "Guess" (in the NumberGuess.drl file) is triggered. This rule displays a message to the user,
      takes the response, and puts it into Working Memory. Flow passes to the next Rule Flow Node.
At the next node, "Guess Correct", constraints inspect the current session and decide which path to take.
If the guess in step 4 was too high or too low, flow proceeds along a path which has an action node with normal Java code printing a suitable message and a Rule Flow Group causing a highest guess or lowest guess rule to be triggered. Flow passes from these nodes to step 6.
If the guess in step 4 was right, we proceed along the path towards the end of the Rule Flow. Before we get there, an action node with normal Java code prints a statement "you guessed correctly". There is a join node here (just before the Rule Flow end) so that our no-more-guesses path (step 7) can also terminate the Rule Flow.
Control passes as per the Rule Flow via a join node, a guess incorrect Rule Flow Group (triggering a rule to retract a guess from Working Memory) onto the "More guesses" decision node.
The "More guesses" decision node (on the right hand side of the rule flow) uses constraints, again looking at values that the rules have put into the working memory, to decide if we have more guesses and if so, goto step 3. If not, we proceed to the end of the rule flow, via a Rule Flow Group that triggers a rule stating "you have no more guesses".
The loop over steps 3 to 7 continues until the number is guessed correctly, or we run out of guesses.
Name: Conway's Game Of Life Main class: org.drools.examples.conway.ConwayAgendaGroupRun org.drools.examples.conway.ConwayRuleFlowGroupRun Module: droolsjbpm-integration-examples (Note: this is in a different download, the droolsjbpm-integration download.) Type: Java application Rules file: conway-ruleflow.drl conway-agendagroup.drl Objective: Demonstrates 'accumulate', 'collect' and 'from'
Conway's Game Of Life, described in http://en.wikipedia.org/wiki/Conway's_Game_of_Life and in http://www.math.com/students/wonders/life/life.html, is a famous cellular automaton conceived in the early 1970's by the mathematician John Conway. While the system is well known as "Conway's Game Of Life", it really isn't a game at all. Conway's system is more like a simulation of a form of life. Don't be intimidated. The system is terribly simple and terribly interesting. Math and Computer Science students alike have marvelled over Conway's system for more than 30 years now. The application presented here is a Swing-based implementation of Conway's Game of Life. The rules that govern the system are implemented as business rules using Drools. This document will explain the rules that drive the simulation and discuss the Drools parts of the implementation.
We'll first introduce the grid view, shown below, designed for the visualisation of the game, showing the "arena" where the life simulation takes place. Initially the grid is empty, meaning that there are no live cells in the system. Each cell is either alive or dead, with live cells showing a green ball. Preselected patterns of live cells can be chosen from the "Pattern" drop-down list. Alternatively, individual cells can be doubled-clicked to toggle them between live and dead. It's important to understand that each cell is related to its neighboring cells, which is fundamental for the game's rules. Neighbors include not only cells to the left, right, top and bottom but also cells that are connected diagonally, so that each cell has a total of 8 neighbors. Exceptions are the four corner cells which have only three neighbors, and the cells along the four border, with five neighbors each.
So what are the basic rules that govern this game? Its goal is to show the development of a population, generation by generation. Each generation results from the preceding one, based on the simultaneous evaluation of all cells. This is the simple set of rules that govern what the next generation will look like:
If a live cell has fewer than 2 live neighbors, it dies of loneliness.
If a live cell has more than 3 live neighbors, it dies from overcrowding.
If a dead cell has exactly 3 live neighbors, it comes to life.
That is all there is to it. Any cell that doesn't meet any of those criteria is left as is for the next generation. With those simple rules in mind, go back and play with the system a little bit more and step through some generations, one at a time, and notice these rules taking their effect.
The screenshot below shows an example generation, with a number of live cells. Don't worry about matching the exact patterns represented in the screen shot. Just get some groups of cells added to the grid. Once you have groups of live cells in the grid, or select a pre-designed pattern, click the "Next Generation" button and notice what happens. Some of the live cells are killed (the green ball disappears) and some dead cells come to life (a green ball appears). Step through several generations and see if you notice any patterns. If you click on the "Start" button, the system will evolve itself so you don't need to click the "Next Generation" button over and over. Play with the system a little and then come back here for more details of how the application works.
Now lets delve into the code. As this is an advanced example we'll
    assume that by now you know your way around the Drools framework and are
    able to connect the presented highlight, so that we'll just focus at a
    high level overview. The example has two ways to execute, one way 
    uses Agenda Groups to manage execution flow, and the other one uses
    Rule Flow Groups to manage execution flow. These two versions are
    implemented in ConwayAgendaGroupRun and
    ConwayRuleFlowGroupRun, respectively. Here,
    we'll discuss the Rule Flow version, as it's what most people will
    use.
All the Cell objects are inserted into the Session
    and the rules in the ruleflow-group "register neighbor" are
    allowed to execute by the Rule Flow process. This group of four rules
    creates Neighbor relations between some cell and its
    northeastern, northern, northwestern and western neighbors. This
    relation is bidirectional, which takes care of the other four directions.
    Border cells don't need any special treatment - they simply won't be
    paired with neighboring cells where there isn't any. By
    the time all activations have fired for these rules, all cells are related
    to all their neighboring cells.
Example 7.73. Conway's Game of Life: Register Cell Neighbour relations
rule "register north east"
    ruleflow-group "register neighbor"
when
    $cell: Cell( $row : row, $col : col )            
    $northEast : Cell( row  == ($row - 1), col == ( $col + 1 ) )    
then                    
    insert( new Neighbor( $cell, $northEast ) );
    insert( new Neighbor( $northEast, $cell ) );        
end
rule "register north"
    ruleflow-group "register neighbor"  
when
    $cell: Cell( $row : row, $col : col )   
    $north : Cell( row  == ($row - 1), col == $col )    
then        
    insert( new Neighbor( $cell, $north ) );
    insert( new Neighbor( $north, $cell ) );        
end
rule "register north west"
    ruleflow-group "register neighbor"
when
    $cell: Cell( $row : row, $col : col )           
    $northWest : Cell( row  == ($row - 1), col == ( $col - 1 ) )                        
then        
    insert( new Neighbor( $cell, $northWest ) );
    insert( new Neighbor( $northWest, $cell ) );        
end
rule "register west"
    ruleflow-group "register neighbor"
when
    $cell: Cell( $row : row, $col : col )          
    $west : Cell( row  == $row, col == ( $col - 1 ) )                       
then        
    insert( new Neighbor( $cell, $west ) );
    insert( new Neighbor( $west, $cell ) );         
endOnce all the cells are inserted, some Java code applies the pattern to the grid, setting certain cells to Live. Then, when the user clicks "Start" or "Next Generation", it executes the "Generation" ruleflow. This ruleflow is responsible for the management of all changes of cells in each generation cycle.
The rule flow process first enters the "evaluate" group, which means
    that any active rule in the group can fire. The rules in this group apply
    the Game-of-Life rules discussed in the beginning of the example,
    determining the cells to be killed and the ones to be given life. We use
    the "phase" attribute to drive the reasoning of the Cell by specific
    groups of rules; typically the phase is tied to a Rule Flow Group in the
    Rule Flow process definition. Notice that it doesn't actually change the
    state of any Cell objectss at this point; this is because 
    it's evaluating the grid in turn and it must complete the full evaluation
    until those changes can be applied. To achieve this, it sets the cell to
    a "phase" which is either Phase.KILL or
    Phase.BIRTH, used later to control actions applied
    to the Cell object.
Example 7.74. Conway's Game of Life: Evaluate Cells with state changes
rule "Kill The Lonely"
    ruleflow-group "evaluate"
    no-loop
when
//  A live cell has fewer than 2 live neighbors
    theCell: Cell( liveNeighbors < 2, cellState == CellState.LIVE,
                   phase == Phase.EVALUATE )
then
    modify( theCell ){
        setPhase( Phase.KILL );
    }
end
rule "Kill The Overcrowded"
    ruleflow-group "evaluate"
    no-loop
when
//  A live cell has more than 3 live neighbors
    theCell: Cell( liveNeighbors > 3, cellState == CellState.LIVE,
                   phase == Phase.EVALUATE )
then
    modify( theCell ){
        setPhase( Phase.KILL );
    }
end
rule "Give Birth"
    ruleflow-group "evaluate"
    no-loop
when
//  A dead cell has 3 live neighbors
    theCell: Cell( liveNeighbors == 3, cellState == CellState.DEAD,
                   phase == Phase.EVALUATE )
then
    modify( theCell ){
        theCell.setPhase( Phase.BIRTH );
    }
end
Once all Cell objects in the grid have been evaluated,
    we first clear any calculation activations that occurred from any previous
    data changes. This is done via the "reset calculate" rule, which clears
    any activations in the "calculate" group. We then enter a split in the
    rule flow which allows any activations in both the "kill" and the "birth"
    group to fire. These rules are responsible for applying the state
    change.
Example 7.75. Conway's Game of Life: Apply the state changes
rule "reset calculate"
    ruleflow-group "reset calculate"
when
then
    WorkingMemory wm = drools.getWorkingMemory();
    wm.clearRuleFlowGroup( "calculate" );
end
rule "kill"
    ruleflow-group "kill"
    no-loop
when
    theCell: Cell( phase == Phase.KILL )
then
    modify( theCell ){
        setCellState( CellState.DEAD ),
        setPhase( Phase.DONE );   
    }
end 
 
rule "birth"
    ruleflow-group "birth"
    no-loop
when
    theCell: Cell( phase == Phase.BIRTH )
then
    modify( theCell ){
        setCellState( CellState.LIVE ),
        setPhase( Phase.DONE );
    }
end At this stage, a number of Cell objects have been
    modified with the state changed to either LIVE or
    DEAD. Now we get to see the power of the
    Neighbor facts defining the cell relations. When a cell
    becomes live or dead, we use the Neighbor relation to
    iterate over all surrounding cells, increasing or decreasing the
    liveNeighbor count. Any cell that has its count changed
    is also set to to the EVALUATE phase, to make sure
    it is included in the reasoning during the evaluation stage of the
    Rule Flow Process. Notice that we don't have to do any iteration
    ourselves; simply by applying the relations in the rules we make
    the rule engine do all the hard work for us, with a minimal amount of
    code. Once the live count has been determined and set for all cells,
    the Rule Flow Process comes to and end. If the user has initially
    clicked the "Start" button, the engine will restart the rule flow;
    otherwise the user may request another generation.
Example 7.76. Conway's Game of Life: Evaluate cells with state changes
rule "Calculate Live"
    ruleflow-group "calculate"
    lock-on-active  
when
    theCell: Cell( cellState == CellState.LIVE )
    Neighbor( cell == theCell, $neighbor : neighbor ) 
then
    modify( $neighbor ){
        setLiveNeighbors( $neighbor.getLiveNeighbors() + 1 ),
        setPhase( Phase.EVALUATE );   
    }
end 
rule "Calculate Dead"
    ruleflow-group "calculate"
    lock-on-active  
when
    theCell: Cell( cellState == CellState.DEAD )
    Neighbor( cell == theCell, $neighbor : neighbor )
then
    modify( $neighbor ){
        setLiveNeighbors( $neighbor.getLiveNeighbors() - 1 ),
        setPhase( Phase.EVALUATE );
    }
end A Conversion for the classic game Pong. Use the keys A, Z and K, M. The ball should get faster after each bounce.
Name: Example Pong Main class: org.drools.games.pong.PongMain
Based on the Adventure in Prolog, over at the Amzi website, http://www.amzi.com/AdventureInProlog/, we started to work on a text adventure game for Drools. They are ideal as they can start off simple and build in complexity and size over time, they also demonstrate key aspects of declarative relational programming.
Name: Example Text Adventure Main class: org.drools.games.adventure.TextAdventure
You can view the 8 minute demonstration and introduction for the example at http://downloads.jboss.org/drools/videos/text-adventures.swf
Name: Example Wumpus World Main class: org.drools.games.wumpus.WumpusWorldMain
Wumpus World is an AI example covered in the book "Artificial Intelligence : A Modern Approach". When the game first starts all the cells are greyed out. As you walk around they become visible. The cave has pits, a wumpus and gold. When you are next to a pit you will feel a breeze, when you are next to the wumpus you will smell a stench and see glitter when next to gold. The sensor icons are shown above the move buttons. If you walk into a pit or the wumpus, you die. A more detailed overview of Wumpus World can be found at http://www.cis.temple.edu/~giorgio/cis587/readings/wumpus.shtml. A 20 minute video showing how the game is created and works is at http://www.youtube.com/watch?v=4CvjKqUOEzM.
Name: Miss Manners Main class: org.drools.benchmark.manners.MannersBenchmark Module: drools-examples Type: Java application Rules file: manners.drl Objective: Advanced walkthrough on the Manners benchmark, covers Depth conflict resolution in depth.
Miss Manners is throwing a party and, being a good host, she wants to arrange good seating. Her initial design arranges everyone in male-female pairs, but then she worries about people have things to talk about. What is a good host to do? She decides to note the hobby of each guest so she can then arrange guests not only pairing them according to alternating sex but also ensuring that a guest has someone with a common hobby, at least on one side.
Five benchmarks were established in the 1991 paper "Effects of Database Size on Rule System Performance: Five Case Studies" by David Brant, Timothy Grose, Bernie Lofaso and Daniel P. Miranker:
Manners uses a depth-first search approach to determine the seating arrangements alternating women and men and ensuring one common hobby for neighbors.
Waltz establishes a three-dimensional interpretation of a line drawing by line labeling by constraint propagation.
WaltzDB is a more general version of Waltz, supporting junctions of more than three lines and using a database.
ARP is a route planner for a robotic air vehicle using the A* search algorithm to achieve minimal cost.
Weaver VLSI router for channels and boxes using a black-board technique.
Manners has become the de facto rule engine benchmark. Its behavior, however, is now well known and many engines optimize for this, thus negating its usefulness as a benchmark which is why Waltz is becoming more favorable. These five benchmarks are also published at the University of Texas http://www.cs.utexas.edu/ftp/pub/ops5-benchmark-suite/.
After the first seating arrangement has been assigned, a
        depth-first recursion occurs which repeatedly assigns correct
        seating arrangements until the last seat is assigned. Manners
        uses a Context instance to control execution flow.
        The activity diagram is partitioned to show the relation of the
        rule execution to the current Context state.
Before going deeper into the rules, let's first take a look at the asserted data and the resulting seating arrangement. The data is a simple set of five guests who should be arranged so that sexes alternate and neighbors have a common hobby.
The Data
The data is given in OPS5 syntax, with a parenthesized list of name and value pairs for each attribute. Each person has only one hobby.
(guest (name n1) (sex m) (hobby  h1)  )
(guest (name n2) (sex f) (hobby  h1)  )
(guest (name n2) (sex f) (hobby  h3)  )
(guest (name n3) (sex m) (hobby  h3)  )
(guest (name n4) (sex m) (hobby  h1)  )
(guest (name n4) (sex f) (hobby  h2)  )
(guest (name n4) (sex f) (hobby  h3)  )
(guest (name n5) (sex f) (hobby  h2)  )
(guest (name n5) (sex f) (hobby  h1)  )
(last_seat (seat 5)  )
The Results
Each line of the results list is printed per execution of the
        "Assign Seat" rule. They key bit to notice is that each line has
        a "pid" value one greater than the last. (The significance of this
        will be explained in the discussion of the rule "Assign Seating".)
        The "ls", "rs", "ln" and "rn" refer to the left and right
        seat and neighbor's name, respectively. The actual implementation
        uses longer attribute names (e.g., leftGuestName,
        but here we'll stick to the notation from the original
        implementation.
[Seating id=1, pid=0, done=true, ls=1, ln=n5, rs=1, rn=n5] 
[Seating id=2, pid=1, done=false, ls=1, ln=n5, rs=2, rn=n4] 
[Seating id=3, pid=2, done=false, ls=2, ln=n4, rs=3, rn=n3] 
[Seating id=4, pid=3, done=false, ls=3, rn=n3, rs=4, rn=n2] 
[Seating id=5, pid=4, done=false, ls=4, ln=n2, rs=5, rn=n1]
Manners has been designed to exercise cross product joins and Agenda activities. Many people not understanding this tweak the example to achieve better performance, making their port of the Manners benchmark pointless. Known cheats or porting errors for Miss Manners are:
Using arrays for a guests hobbies, instead of asserting each one as a single fact massively reduces the cross products.
Altering the sequence of data can also reduce the amount of matching, increasing execution speed.
It's possible to change the not Conditional
            Element so that the test algorithm only uses the
            "first-best-match", which is, basically, transforming
            the test algorithm to backward chaining. The results are only
            comparable to other backward chaining rule engines or ports of
            Manners.
Removing the context so the rule engine matches the guests and seats prematurely. A proper port will prevent facts from matching using the context start.
It's possible to prevent the rule engine from performing combinatorial pattern matching.
If no facts are retracted in the reasoning cycle, as a
            result of the not CE, the port is incorrect.
The Manners benchmark was written for OPS5 which has two conflict resolution strategies, LEX and MEA. LEX is a chain of several strategies including salience, recency and complexity. The recency part of the strategy drives the depth first (LIFO) firing order. The CLIPS manual documents the Recency strategy as follows:
| Every fact and instance is marked internally with a "time tag" to indicate its relative recency with respect to every other fact and instance in the system. The pattern entities associated with each rule activation are sorted in descending order for determining placement. An activation with a more recent pattern entity is placed before activations with less recent pattern entities. To determine the placement order of two activations, compare the sorted time tags of the two activations one by one starting with the largest time tags. The comparison should continue until one activation’s time tag is greater than the other activation’s corresponding time tag. The activation with the greater time tag is placed before the other activation on the agenda. If one activation has more pattern entities than the other activation and the compared time tags are all identical, then the activation with more time tags is placed before the other activation on the agenda. | ||
| --CLIPS Reference Manual | ||
However Jess and CLIPS both use the Depth strategy, which is simpler and lighter, which Drools also adopted. The CLIPS manual documents the Depth strategy as:
| Newly activated rules are placed above all rules of the same salience. For example, given that fact-a activates rule-1 and rule-2 and fact-b activates rule-3 and rule-4, then if fact-a is asserted before fact-b, rule-3 and rule-4 will be above rule-1 and rule-2 on the agenda. However, the position of rule-1 relative to rule-2 and rule-3 relative to rule-4 will be arbitrary. | ||
| --CLIPS Reference Manual | ||
The initial Drools implementation for the Depth strategy would not work for Manners without the use of salience on the "make_path" rule. The CLIPS support team had this to say:
| The default conflict resolution strategy for CLIPS, Depth, is different than the default conflict resolution strategy used by OPS5. Therefore if you directly translate an OPS5 program to CLIPS, but use the default depth conflict resolution strategy, you're only likely to get the correct behavior by coincidence. The LEX and MEA conflict resolution strategies are provided in CLIPS to allow you to quickly convert and correctly run an OPS5 program in CLIPS. | ||
| --Clips Support Forum | ||
Investigation into the CLIPS code reveals there is undocumented functionality in the Depth strategy. There is an accumulated time tag used in this strategy; it's not an extensively fact by fact comparison as in the recency strategy, it simply adds the total of all the time tags for each activation and compares.
Once the context is changed to START_UP,
        activations are created for all asserted guest. Because all
        activations are created as the result of a single Working Memory
        action, they all have the same Activation time tag. The last
        asserted Guest object would have a higher fact
        time tag, and its Activation would fire because it has the highest
        accumulated fact time tag. The execution order in this rule has little
        importance, but has a big impact in the rule "Assign Seat". The
        activation fires and asserts the first Seating
        arrangement and a Path, and then sets the
        Context attribute state to create 
        an activation for rule findSeating.
rule assignFirstSeat
    when
        context : Context( state == Context.START_UP )
        guest : Guest()
        count : Count()
    then
        String guestName = guest.getName();
        
        Seating seating =
          new Seating( count.getValue(), 1, true, 1, guestName, 1, guestName);
        insert( seating );
        
        Path path = new Path( count.getValue(), 1, guestName );
        insert( path );
        
        modify( count ) { setValue ( count.getValue() + 1 )  }
    System.out.println( "assign first seat :  " + seating + " : " + path );
        modify( context ) {
            setState( Context.ASSIGN_SEATS )
        } 
endThis rule determines each of the Seating
        arrangements. The rule creates cross product solutions for
        all asserted Seating arrangements
        against all the asserted guests except 
        against itself or any already assigned chosen solutions.
rule findSeating
   when 
       context : Context( state == Context.ASSIGN_SEATS )
       $s      : Seating( pathDone == true )
       $g1     : Guest( name == $s.rightGuestName )
       $g2     : Guest( sex != $g1.sex, hobby == $g1.hobby )
       count   : Count()
       not ( Path( id == $s.id, guestName == $g2.name) )
       not ( Chosen( id == $s.id, guestName == $g2.name, hobby == $g1.hobby) )
   then
       int rightSeat = $s.getRightSeat();
       int seatId = $s.getId();
       int countValue = count.getValue();
       
       Seating seating =
         new Seating( countValue, seatId, false, rightSeat,
                      $s.getRightGuestName(), rightSeat + 1, $g2.getName() );
       insert( seating );
                            
       Path path = new Path( countValue, rightSeat + 1, $g2.getName()  );
       insert( path );
       
       Chosen chosen = new Chosen( seatId, $g2.getName(), $g1.getHobby() );
       insert( chosen  );
       System.err.println( "find seating : " + seating + " : " + path +
                           " : " + chosen);
       modify( count ) {setValue(  countValue + 1 )}
       modify( context ) {setState( Context.MAKE_PATH )}
endHowever, as can be seen from the printed results shown earlier,
        it is essential that only the Seating with the highest
        pid cross product be chosen. How can this be possible
        if we have activations, of the same time tag, for nearly all
        existing Seating and Guest objects? For
        example, on the third iteration of findSeating the
        produced activations will be as shown below. Remember, this is from
        a very small data set, and with larger data sets there would be many
        more possible activated Seating solutions, with multiple
        solutions per pid:
=>[ActivationCreated(35): rule=findSeating 
[fid:19:33]:[Seating id=3, pid=2, done=true, ls=2, ln=n4, rs=3, rn=n3] 
[fid:4:4]:[Guest name=n3, sex=m, hobbies=h3] 
[fid:3:3]:[Guest name=n2, sex=f, hobbies=h3]
=>[ActivationCreated(35): rule=findSeating 
[fid:15:23]:[Seating id=2, pid=1, done=true, ls=1, ln=n5, rs=2, rn=n4] 
[fid:5:5]:[Guest name=n4, sex=m, hobbies=h1] 
[fid:2:2]:[Guest name=n2, sex=f, hobbies=h1] 
=>[ActivationCreated(35): rule=findSeating 
[fid:13:13]:[Seating id=1, pid=0, done=true, ls=1, ln=n5, rs=1, rn=n5] 
[fid:9:9]:[Guest name=n5, sex=f, hobbies=h1] 
[fid:1:1]:[Guest name=n1, sex=m, hobbies=h1]
The creation of all these redundant activations might seem
        pointless, but it must be remembered that Manners is not about good
        rule design; it's purposefully designed as a bad ruleset to fully
        stress-test the cross product matching process and the Agenda, which
        this clearly does. Notice that each activation has the same time tag
        of 35, as they were all activated by the change in the
        Context object to ASSIGN_SEATS. With OPS5
        and LEX it would correctly fire the activation with the
        Seating asserted last. With Depth, the accumulated fact
        time tag ensures that the activation with the last asserted
        Seating fires.
Rule makePath must always fire before
        pathDone. A Path object is asserted for
        each Seating arrangement, up to the last asserted 
        Seating. Notice that the conditions in
        pathDone are a subset of those in
        makePath - so how do we ensure that makePath
        fires first?
rule makePath
    when 
        Context( state == Context.MAKE_PATH )
        Seating( seatingId:id, seatingPid:pid, pathDone == false )
        Path( id == seatingPid, pathGuestName:guestName, pathSeat:seat )
        not Path( id == seatingId, guestName == pathGuestName )
    then
        insert( new Path( seatingId, pathSeat, pathGuestName ) );
endrule pathDone
    when
        context : Context( state == Context.MAKE_PATH ) 
        seating : Seating( pathDone == false ) 
    then
        modify( seating ) {setPathDone( true )} 
        
    modify( context ) {setState( Context.CHECK_DONE)}
endBoth rules end up on the Agenda in conflict and with identical activation time tags. However, the accumulate fact time tag is greater for "Make Path" so it gets priority.
Rule areWeDone only activates when the last seat
        is assigned, at which point both rules will be activated. For the
        same reason that makePath always wins over
        path Done, areWeDone will take
        priority over rule continue.
rule areWeDone
    when
        context : Context( state == Context.CHECK_DONE ) 
        LastSeat( lastSeat: seat )
        Seating( rightSeat == lastSeat ) 
    then
        modify( context ) {setState(Context.PRINT_RESULTS )}
end
rule continue
    when
        context : Context( state == Context.CHECK_DONE ) 
    then
        modify( context ) {setState( Context.ASSIGN_SEATS )}
end
Assign First seat
=>[fid:13:13]:[Seating id=1, pid=0, done=true, ls=1, ln=n5, rs=1, rn=n5]
=>[fid:14:14]:[Path id=1, seat=1, guest=n5]
==>[ActivationCreated(16): rule=findSeating
[fid:13:13]:[Seating id=1, pid=0, done=true, ls=1, ln=n5, rs=1, rn=n5]
[fid:9:9]:[Guest name=n5, sex=f, hobbies=h1]
[fid:1:1]:[Guest name=n1, sex=m, hobbies=h1]
==>[ActivationCreated(16): rule=findSeating
[fid:13:13]:[Seating id=1 , pid=0, done=true, ls=1, ln=n5, rs=1, rn=n5]
[fid:9:9]:[Guest name=n5, sex=f, hobbies=h1]
[fid:5:5]:[Guest name=n4, sex=m, hobbies=h1]*
Assign Seating
=>[fid:15:17] :[Seating id=2 , pid=1 , done=false, ls=1, lg=n5, rs=2, rn=n4]
=>[fid:16:18]:[Path id=2, seat=2, guest=n4]
=>[fid:17:19]:[Chosen id=1, name=n4, hobbies=h1]
=>[ActivationCreated(21): rule=makePath 
[fid:15:17] : [Seating id=2, pid=1, done=false, ls=1, ln=n5, rs=2, rn=n4]
[fid:14:14] : [Path id=1, seat=1, guest=n5]*
==>[ActivationCreated(21): rule=pathDone
[Seating id=2, pid=1, done=false, ls=1, ln=n5, rs=2, rn=n4]*
Make Path
=>[fid:18:22:[Path id=2, seat=1, guest=n5]]
Path Done
Continue Process
=>[ActivationCreated(25): rule=findSeating
[fid:15:23]:[Seating id=2, pid=1, done=true, ls=1, ln=n5, rs=2, rn=n4]
[fid:7:7]:[Guest name=n4, sex=f, hobbies=h3]
[fid:4:4] : [Guest name=n3, sex=m, hobbies=h3]*
=>[ActivationCreated(25): rule=findSeating
[fid:15:23]:[Seating id=2, pid=1, done=true, ls=1, ln=n5, rs=2, rn=n4]
[fid:5:5]:[Guest name=n4, sex=m, hobbies=h1]
[fid:2:2]:[Guest name=n2, sex=f, hobbies=h1], [fid:12:20] : [Count value=3]
=>[ActivationCreated(25): rule=findSeating
[fid:13:13]:[Seating id=1, pid=0, done=true, ls=1, ln=n5, rs=1, rn=n5]
[fid:9:9]:[Guest name=n5, sex=f, hobbies=h1]
[fid:1:1]:[Guest name=n1, sex=m, hobbies=h1]
Assign Seating
=>[fid:19:26]:[Seating id=3, pid=2, done=false, ls=2, lnn4, rs=3, rn=n3]]
=>[fid:20:27]:[Path id=3, seat=3, guest=n3]]
=>[fid:21:28]:[Chosen id=2, name=n3, hobbies=h3}]
=>[ActivationCreated(30): rule=makePath
[fid:19:26]:[Seating id=3, pid=2, done=false, ls=2, ln=n4, rs=3, rn=n3]
[fid:18:22]:[Path id=2, seat=1, guest=n5]*
=>[ActivationCreated(30): rule=makePath 
[fid:19:26]:[Seating id=3, pid=2, done=false, ls=2, ln=n4, rs=3, rn=n3]
[fid:16:18]:[Path id=2, seat=2, guest=n4]*
=>[ActivationCreated(30): rule=done 
[fid:19:26]:[Seating id=3, pid=2, done=false, ls=2, ln=n4, rs=3, rn=n3]*
Make Path
=>[fid:22:31]:[Path id=3, seat=1, guest=n5]
Make Path 
=>[fid:23:32] [Path id=3, seat=2, guest=n4]
Path Done
Continue Processing
=>[ActivationCreated(35): rule=findSeating
[fid:19:33]:[Seating id=3, pid=2, done=true, ls=2, ln=n4, rs=3, rn=n3]
[fid:4:4]:[Guest name=n3, sex=m, hobbies=h3]
[fid:3:3]:[Guest name=n2, sex=f, hobbies=h3], [fid:12:29]*
=>[ActivationCreated(35): rule=findSeating 
[fid:15:23]:[Seating id=2, pid=1, done=true, ls=1, ln=n5, rs=2, rn=n4] 
[fid:5:5]:[Guest name=n4, sex=m, hobbies=h1]
[fid:2:2]:[Guest name=n2, sex=f, hobbies=h1]
=>[ActivationCreated(35): rule=findSeating 
[fid:13:13]:[Seating id=1, pid=0, done=true, ls=1, ln=n5, rs=1, rn=n5] 
[fid:9:9]:[Guest name=n5, sex=f, hobbies=h1], [fid:1:1] : [Guest name=n1, sex=m, hobbies=h1]
Assign Seating
=>[fid:24:36]:[Seating id=4, pid=3, done=false, ls=3, ln=n3, rs=4, rn=n2]]
=>[fid:25:37]:[Path id=4, seat=4, guest=n2]]
=>[fid:26:38]:[Chosen id=3, name=n2, hobbies=h3]
==>[ActivationCreated(40): rule=makePath 
[fid:24:36]:[Seating id=4, pid=3, done=false, ls=3, ln=n3, rs=4, rn=n2]
[fid:23:32]:[Path id=3, seat=2, guest=n4]*
==>[ActivationCreated(40): rule=makePath 
[fid:24:36]:[Seating id=4, pid=3, done=false, ls=3, ln=n3, rs=4, rn=n2] 
[fid:20:27]:[Path id=3, seat=3, guest=n3]*
=>[ActivationCreated(40): rule=makePath 
[fid:24:36]:[Seating id=4, pid=3, done=false, ls=3, ln=n3, rs=4, rn=n2]
[fid:22:31]:[Path id=3, seat=1, guest=n5]*
=>[ActivationCreated(40): rule=done 
[fid:24:36]:[Seating id=4, pid=3, done=false, ls=3, ln=n3, rs=4, rn=n2]*
Make Path 
=>fid:27:41:[Path id=4, seat=2, guest=n4]
Make Path
=>fid:28:42]:[Path id=4, seat=1, guest=n5]]
Make Path
=>fid:29:43]:[Path id=4, seat=3, guest=n3]]
Path Done
Continue  Processing
=>[ActivationCreated(46): rule=findSeating 
[fid:15:23]:[Seating id=2, pid=1, done=true, ls=1, ln=n5, rs=2, rn=n4] 
[fid:5:5]:[Guest name=n4, sex=m, hobbies=h1], [fid:2:2]
[Guest name=n2, sex=f, hobbies=h1]
=>[ActivationCreated(46): rule=findSeating 
[fid:24:44]:[Seating id=4, pid=3, done=true, ls=3, ln=n3, rs=4, rn=n2]
[fid:2:2]:[Guest name=n2, sex=f, hobbies=h1]
[fid:1:1]:[Guest name=n1, sex=m, hobbies=h1]*
=>[ActivationCreated(46): rule=findSeating 
[fid:13:13]:[Seating id=1, pid=0, done=true, ls=1, ln=n5, rs=1, rn=n5]
[fid:9:9]:[Guest name=n5, sex=f, hobbies=h1]
[fid:1:1]:[Guest name=n1, sex=m, hobbies=h1]
Assign Seating
=>[fid:30:47]:[Seating id=5, pid=4, done=false, ls=4, ln=n2, rs=5, rn=n1]
=>[fid:31:48]:[Path id=5, seat=5, guest=n1]
=>[fid:32:49]:[Chosen id=4, name=n1, hobbies=h1]