JBoss.orgCommunity Documentation

Drools Expert User Guide

Version 6.0.0.CR3


1. Introduction
1.1. Artificial Intelligence
1.1.1. A Little History
1.1.2. Knowledge Representation and Reasoning
1.1.3. Rule Engines and Production Rule Systems (PRS)
1.1.4. Hybrid Reasoning Systems (HRS)
1.1.5. Expert Systems
1.1.6. Recommended Reading
1.2. Why use a Rule Engine?
1.2.1. Advantages of a Rule Engine
1.2.2. When should you use a Rule Engine?
1.2.3. When not to use a Rule Engine
1.2.4. Scripting or Process Engines
1.2.5. Strong and Loose Coupling
1.3. Rete Algorithm
2. User Guide
2.1. The Basics
2.1.1. Stateless Knowledge Session
2.1.2. Stateful Knowledge Session
2.1.3. Methods versus Rules
2.1.4. Cross Products
2.2. Inference
2.2.1. Bus Pass Example
2.3. Truth Maintenance with Logical Objects
2.3.1. Overview
2.4. Decision Tables in Spreadsheets
2.4.1. When to Use Decision Tables
2.4.2. Overview
2.4.3. How Decision Tables Work
2.4.4. Spreadsheet Syntax
2.4.5. Creating and integrating Spreadsheet based Decision Tables
2.4.6. Managing Business Rules in Decision Tables
2.4.7. Rule Templates
2.5. Templates
2.5.1. The Rule Template File
2.5.2. Expanding a Template
2.5.3. Example
2.6. More on building and deploying
2.6.1. Knowledge Base by Configuration Using Changesets
2.6.2. Knowledge Agent
2.7. Logging
3. API Reference
3.1. Building
3.1.1. Building Using Code
3.1.2. Building Using Configuration and the ChangeSet XML
3.1.3. Changing the Default Build Result Severity
3.2. Deploying
3.2.1. KnowledgePackage and Knowledge Definitions
3.2.2. KnowledgeBase
3.2.3. In-Process Building and Deployment
3.2.4. Building and Deployment in Separate Processes
3.2.5. StatefulknowledgeSessions and KnowledgeBase Modifications
3.2.6. KnowledgeAgent
3.3. Running
3.3.1. KnowledgeBase
3.3.2. StatefulKnowledgeSession
3.3.3. KnowledgeRuntime
3.3.4. Agenda
3.3.5. Event Model
3.3.6. KnowledgeRuntimeLogger
3.3.7. StatelessKnowledgeSession
3.3.8. Commands and the CommandExecutor
3.3.9. Marshalling
3.3.10. Persistence and Transactions
3.3.11. Drools Clips
4. Rule Language Reference
4.1. Overview
4.1.1. A rule file
4.1.2. What makes a rule
4.2. Keywords
4.3. Comments
4.3.1. Single line comment
4.3.2. Multi-line comment
4.4. Error Messages
4.4.1. Message format
4.4.2. Error Messages Description
4.4.3. Other Messages
4.5. Package
4.5.1. import
4.5.2. global
4.6. Function
4.7. Type Declaration
4.7.1. Declaring New Types
4.7.2. Declaring Metadata
4.7.3. Declaring Metadata for Existing Types
4.7.4. Parametrized constructors for declared types
4.7.5. Non Typesafe Classes
4.7.6. Accessing Declared Types from the Application Code
4.7.7. Type Declaration 'extends'
4.7.8. Traits
4.8. Rule
4.8.1. Rule Attributes
4.8.2. Timers and Calendars
4.8.3. Left Hand Side (when) syntax
4.8.4. The Right Hand Side (then)
4.8.5. A Note on Auto-boxing and Primitive Types
4.9. Query
4.10. Domain Specific Languages
4.10.1. When to Use a DSL
4.10.2. DSL Basics
4.10.3. Adding Constraints to Facts
4.10.4. Developing a DSL
4.10.5. DSL and DSLR Reference
4.11. XML Rule Language
4.11.1. Legacy Drools 2.x XML rule format
4.11.2. When to use XML
4.11.3. The XML format
4.11.4. Legacy Drools 2.x XML rule format
4.11.5. Automatic transforming between formats (XML and DRL)
5. The Java Rule Engine API (JSR94)
5.1. Introduction
5.2. How To Use
5.2.1. Building and Registering RuleExecutionSets
5.2.2. Using Stateful and Stateless RuleSessions
5.3. References
6.
6.1. The Rule IDE (Eclipse)
6.1.1. Features Outline
6.1.2. Drools Runtimes
6.1.3. Creating a Rule Project
6.1.4. Creating a New Rule and Wizards
6.1.5. Textual Rule Editor
6.1.6. Drools Views
6.1.7. Domain Specific Languages
6.1.8. The Rete View
6.1.9. Large DRL Files
6.1.10. Debugging Rules
6.1.11. Preferences
7. Examples
7.1. Getting the Examples
7.2. Hello World
7.3. State Example
7.3.1. Understanding the State Example
7.4. Fibonacci Example
7.5. Banking Tutorial
7.6. Pricing Rule Decision Table Example
7.6.1. Executing the example
7.6.2. The decision table
7.7. Pet Store Example
7.8. Honest Politician Example
7.9. Sudoku Example
7.9.1. Sudoku Overview
7.9.2. Running the Example
7.9.3. Java Source and Rules Overview
7.9.4. Sudoku Validator Rules (validate.drl)
7.9.5. Sudoku Solving Rules (sudoku.drl)
7.10. Number Guess
7.11. Conway's Game Of Life
7.12. Pong
7.13. Adventures with Drools
7.14. Wumpus World
7.15. Miss Manners and Benchmarking
7.15.1. Introduction
7.15.2. In depth Discussion
7.15.3. Output Summary

Over the last few decades artificial intelligence (AI) became an unpopular term, with the well-known "AI Winter". There were large boasts from scientists and engineers looking for funding, which never lived up to expectations, resulting in many failed projects. Thinking Machines Corporation and the 5th Generation Computer (5GP) project probably exemplify best the problems at the time.

Thinking Machines Corporation was one of the leading AI firms in 1990, it had sales of nearly $65 million. Here is a quote from its brochure:

Some day we will build a thinking machine. It will be a truly intelligent machine. One that can see and hear and speak. A machine that will be proud of us.

Yet 5 years later it filed for bankruptcy protection under Chapter 11. The site inc.com has a fascinating article titled "The Rise and Fall of Thinking Machines". The article covers the growth of the industry and how a cosy relationship with Thinking Machines and DARPA over-heated the market, to the point of collapse. It explains how and why commerce moved away from AI and towards more practical number-crunching super computers.

The 5th Generation Computer project was a USD 400 million project in Japan to build a next generation computer. Valves (or Tubes) was the first generation, transistors the second, integrated circuits the third and finally microprocessors was the fourth. The fifth was intended to be a machine capable of effective Artificial Intelligence. This project spurred an "arms" race with the UK and USA, that caused much of the AI bubble. The 5GP would provide massive multi-cpu parallel processing hardware along with powerful knowledge representation and reasoning software via Prolog; a type of expert system. By 1992 the project was considered a failure and cancelled. It was the largest and most visible commercial venture for Prolog, and many of the failures are pinned on the problems of trying to run a logic based programming language concurrently on multi CPU hardware with effective results. Some believe that the failure of the 5GP project tainted Prolog and resigned it academia, see "Whatever Happened to Prolog" by John C. Dvorak.

However while research funding dried up and the term AI became less used, many green shoots where planted and continued more quietly under discipline specific names: cognitive systems, machine learning, intelligent systems, knowledge representation and reasoning. Offshoots of these then made their way into commercial systems, such as expert systems in the Business Rules Management System (BRMS) market.

Imperative, system based languages, languages such as C, C++, Java and C#/.Net have dominated the last 20 years, enabled by the practicality of the languages and ability to run with good performance on commodity hardware. However many believe there is renaissance underway in the field of AI, spurred by advances in hardware capabilities and AI research. In 2005 Heather Havenstein authored "Spring comes to AI winter" which outlines a case for this resurgence, which she refers to as a spring. Norvig and Russel dedicate several pages to what factors allowed the industry to over come it's problems and the research that came about as a result:

Recent years have seen a revolution in both the content and the methodology of work in artificial intelligence. It is now more common to build on existing theories than to propose brand-new ones, to base claims on rigorous theorems or hard experimental evidence rather than on intuition, and to show relevance to real-world applications rather than toy examples.” (Artificial Intelligence: A Modern Approach.)

Computer vision, neural networks, machine learning and knowledge representation and reasoning (KRR) have made great strides towards becoming practical in commercial environments. For example, vision-based systems can now fully map out and navigate their environments with strong recognition skills. As a result we now have self-driving cars about to enter the commercial market. Ontological research, based around description logic, has provided very rich semantics to represent our world. Algorithms such as the tableaux algorithm have made it possible to effectively use those rich semantics in large complex ontologies. Early KRR systems, like Prolog in 5GP, were dogged by the limited semantic capabilities and memory restrictions on the size of those ontologies.

In A Little History talks about AI as a broader subject and touches on Knowledge Representation and Reasoning (KRR) and also Expert Systems, I'll come back to Expert Systems later.

KRR is about how we represent our knowledge in symbolic form, i.e. how we describe something. Reasoning is about how we go about the act of thinking using this knowledge. System based object-oriented languages, like C++, Java and C#, have data definitions called classes for describing the composition and behaviour of modeled entities. In Java we call exemplars of these described things beans or instances. However those classification systems are limited to ensure computational efficiency. Over the years researchers have developed increasingly sophisticated ways to represent our world. Many of you may already have heard of OWL (Web Ontology Language). There is always a gap between what can be theoretically represented and what can be used computationally in practically timely manner, which is why OWL has different sub-languages from Lite to Full. It is not believed that any reasoning system can support OWL Full. Although each year algorithmic advances try to narrow that gap and improve the expressiveness available to reasoning engines.

There are also many approaches to how these systems go about thinking. You may have heard discussions comparing the merits of forward chaining, which is reactive and data driven, with backward chaining, which is passive and query driven. Many other types of reasoning techniques exist, each of which enlarges the scope of the problems we can tackle declaratively. To list just a few: imperfect reasoning (fuzzy logic, certainty factors), defeasible logic, belief systems, temporal reasoning and correlation. You don't need to understand all these terms to understand and use Drools. They are just there to give an idea of the range of scope of research topics, which is actually far more extensive, and continues to grow as researchers push new boundaries.

KRR is often referred to as the core of Artificial Intelligence. Even when using biological approaches like neural networks, which model the brain and are more about pattern recognition than thinking, they still build on KRR theory. My first endeavours with Drools were engineering oriented, as I had no formal training or understanding of KRR. Learning KRR has allowed me to get a much wider theoretical background. Allowing me to better understand both what I've done and where I'm going, as it underpins nearly all of the theoretical side to our Drools R&D. It really is a vast and fascinating subject that will pay dividends for those who take the time to learn. I know it did and still does for me. Bracham and Levesque have written a seminal piece of work, called "Knowledge Representation and Reasoning" that is a must read for anyone wanting to build strong foundations. I would also recommend the Russel and Norvig book "Artificial Intelligence, a modern approach" which also covers KRR.

We've now covered a brief history of AI and learnt that the core of AI is formed around KRR. We've shown than KRR is vast and fascinating subject which forms the bulk of the theory driving Drools R&D.

The rule engine is the computer program that delivers KRR functionality to the developer. At a high level it has three components:

As previously mentioned the ontology is the representation model we use for our "things". It could use records or Java classes or full-blown OWL based ontologies. The rules perform the reasoning, i.e., they facilitate "thinking". The distinction between rules and ontologies blurs a little with OWL based ontologies, whose richness is rule based.

The term "rules engine" is quite ambiguous in that it can be any system that uses rules, in any form, that can be applied to data to produce outcomes. This includes simple systems like form validation and dynamic expression engines. The book "How to Build a Business Rules Engine" (2004) by Malcolm Chisholm exemplifies this ambiguity. The book is actually about how to build and alter a database schema to hold validation rules. The book then shows how to generate VB code from those validation rules to validate data entry. While perfectly valid, this is very different to what we are talking about.

Drools started life as a specific type of rule engine called a Production Rule System (PRS) and was based around the Rete algorithm (usually pronounced as two syllables, e.g., REH-te or RAY-tay). The Rete algorithm, developed by Charles Forgy in 1974, forms the brain of a Production Rule System and is able to scale to a large number of rules and facts. A Production Rule is a two-part structure: the engine matches facts and data against Production Rules - also called Productions or just Rules - to infer conclusions which result in actions.

when

    <conditions>
then
    <actions>;

The process of matching the new or existing facts against Production Rules is called pattern matching, which is performed by the inference engine. Actions execute in response to changes in data, like a database trigger; we say this is a data driven approach to reasoning. The actions themselves can change data, which in turn could match against other rules causing them to fire; this is referred to asforward chaining

Drools implements and extends the Rete algorithm;. The Drools Rete implementation is called ReteOO, signifying that Drools has an enhanced and optimized implementation of the Rete algorithm for object oriented systems. Our more recent work goes well beyond Rete. Other Rete based engines also have marketing terms for their proprietary enhancements to Rete, like RetePlus and Rete III. The most common enhancements are covered in "Production Matching for Large Learning Systems" (1995) by Robert B. Doorenbos' thesis, which presents Rete/UL. A PRS using another algorithm called "Leaps" used to be provided as well, but was retired as it became unmaintained. The good news is that our research is close to producing an algorithm that merges the benefits of Leaps with Rete.

The Rules are stored in the Production Memory and the facts that the Inference Engine matches against are kept in the Working Memory. Facts are asserted into the Working Memory where they may then be modified or retracted. A system with a large number of rules and facts may result in many rules being true for the same fact assertion; these rules are said to be in conflict. The Agenda manages the execution order of these conflicting rules using a Conflict Resolution strategy.


You may have read discussions comparing the merits of forward chaining (reactive and data driven) or backward chaining(passive query). Here is a quick explanation of these two main types of reasoning.

Forward chaining is "data-driven" and thus reactionary, with facts being asserted into working memory, which results in one or more rules being concurrently true and scheduled for execution by the Agenda. In short, we start with a fact, it propagates through the rules, and we end in a conclusion.


Backward chaining is "goal-driven", meaning that we start with a conclusion which the engine tries to satisfy. If it can't, then it searches for conclusions that it can satisfy. These are known as subgoals, that will help satisfy some unknown part of the current goal. It continues this process until either the initial conclusion is proven or there are no more subgoals. Prolog is an example of a Backward Chaining engine. Drools can also do backward chaining, which we refer to as derivation queries.


Historically you would have to make a choice between systems like OPS5 (forward) or Prolog (backward). Nowadays many modern systems provide both types of reasoning capabilities. There are also many other types of reasoning techniques, each of which enlarges the scope of the problems we can tackle declaratively. To list just a few: imperfect reasoning (fuzzy logic, certainty factors), defeasible logic, belief systems, temporal reasoning and correlation. Modern systems are merging these capabilities, and others not listed, to create hybrid reasoning systems (HRS).

While Drools started out as a PRS, 5.x introduced Prolog style backward chaining reasoning as well as some functional programming styles. For this reason we now prefer the term Hybrid Reasoning System when describing Drools.

Drools currently provides crisp reasoning, but imperfect reasoning is almost ready. Initially this will be imperfect reasoning with fuzzy logic; later we'll add support for other types of uncertainty. Work is also under way to bring OWL based ontological reasoning, which will integrate with our traits system. We also continue to improve our functional programming capabilities.

Some frequently asked questions:

We will attempt to address these questions below.

The shortest answer to this is "when there is no satisfactory traditional programming approach to solve the problem.". Given that short answer, some more explanation is required. The reason why there is no "traditional" approach is possibly one of the following:

If rules are a new technology for your project teams, the overhead in getting going must be factored in. It is not a trivial technology, but this document tries to make it easier to understand.

Typically in a modern OO application you would use a rule engine to contain key parts of your business logic, especially the really messy parts. This is an inversion of the OO concept of encapsulating all the logic inside your objects. This is not to say that you throw out OO practices, on the contrary in any real world application, business logic is just one part of the application. If you ever notice lots of conditional statements such as "if" and "switch", an overabundance of strategy patterns and other messy logic in your code that just doesn't feel right: that would be a place for rules. If there is some such logic and you keep coming back to fix it, either because you got it wrong, or the logic or your understanding changes: think about using rules. If you are faced with tough problems for which there are no algorithms or patterns: consider using rules.

Rules could be used embedded in your application or perhaps as a service. Often a rule engine works best as "stateful" component, being an integral part of an application. However, there have been successful cases of creating reusable rule services which are stateless.

For your organization it is important to decide about the process you will use for updating rules in systems that are in production. The options are many, but different organizations have different requirements. Frequently, rules maintenance is out of the control of the application vendors or project developers.

To quote a Drools mailing list regular:

 

It seems to me that in the excitement of working with rules engines, that people forget that a rules engine is only one piece of a complex application or solution. Rules engines are not really intended to handle workflow or process executions nor are workflow engines or process management tools designed to do rules. Use the right tool for the job. Sure, a pair of pliers can be used as a hammering tool in a pinch, but that's not what it's designed for.

 
 --Dave Hamu

As rule engines are dynamic (dynamic in the sense that the rules can be stored and managed and updated as data), they are often looked at as a solution to the problem of deploying software. (Most IT departments seem to exist for the purpose of preventing software being rolled out.) If this is the reason you wish to use a rule engine, be aware that rule engines work best when you are able to write declarative rules. As an alternative, you can consider data-driven designs (lookup tables), or script processing engines where the scripts are managed in a database and are able to be updated on the fly.

Hopefully the preceding sections have explained when you may want to use a rule engine.

Alternatives are script-based engines that provide the drive for "changes on the fly", and there are many such solutions.

Alternatively Process Engines (also capable of workflow) such as jBPM allow you to graphically (or programmatically) describe steps in a process. Those steps can also involve decision points which are in themselves a simple rule. Process engines and rules often can work nicely together, so they are not mutually exclusive.

One key point to note with rule engines is that some rule engines are really scripting engines. The downside of scripting engines is that you are tightly coupling your application to the scripts. If they are rules, you are effectively calling rules directly and this may cause more difficulty in future maintenance, as they tend to grow in complexity over time. The upside of scripting engines is that they can be easier to implement initially, producing results quickly, and are conceptually simpler for imperative programmers.

Many people have also implemented data-driven systems successfully in the past (where there are control tables that store meta-data that changes your applications behavior) - these can work well when the control can remain very limited. However, they can quickly grow out of control if extended too much (such that only the original creators can change the applications behavior) or they cause the application to stagnate as they are too inflexible.

The Rete algorithm was invented by Dr. Charles Forgy and documented in his PhD thesis in 1978-79. A simplified version of the paper was published in 1982 (http://citeseer.ist.psu.edu/context/505087/0). The latin word "rete" means "net" or "network". The Rete algorithm can be broken into 2 parts: rule compilation and runtime execution.

The compilation algorithm describes how the Rules in the Production Memory are processed to generate an efficient discrimination network. In non-technical terms, a discrimination network is used to filter data as it propagates through the network. The nodes at the top of the network would have many matches, and as we go down the network, there would be fewer matches. At the very bottom of the network are the terminal nodes. In Dr. Forgy's 1982 paper, he described 4 basic nodes: root, 1-input, 2-input and terminal.


The root node is where all objects enter the network. From there, it immediately goes to the ObjectTypeNode. The purpose of the ObjectTypeNode is to make sure the engine doesn't do more work than it needs to. For example, say we have 2 objects: Account and Order. If the rule engine tried to evaluate every single node against every object, it would waste a lot of cycles. To make things efficient, the engine should only pass the object to the nodes that match the object type. The easiest way to do this is to create an ObjectTypeNode and have all 1-input and 2-input nodes descend from it. This way, if an application asserts a new Account, it won't propagate to the nodes for the Order object. In Drools when an object is asserted it retrieves a list of valid ObjectTypesNodes via a lookup in a HashMap from the object's Class; if this list doesn't exist it scans all the ObjectTypeNodes finding valid matches which it caches in the list. This enables Drools to match against any Class type that matches with an instanceof check.


ObjectTypeNodes can propagate to AlphaNodes, LeftInputAdapterNodes and BetaNodes. AlphaNodes are used to evaluate literal conditions. Although the 1982 paper only covers equality conditions, many RETE implementations support other operations. For example, Account.name == "Mr Trout" is a literal condition. When a rule has multiple literal conditions for a single object type, they are linked together. This means that if an application asserts an Account object, it must first satisfy the first literal condition before it can proceed to the next AlphaNode. In Dr. Forgy's paper, he refers to these as IntraElement conditions. The following diagram shows the AlphaNode combinations for Cheese( name == "cheddar", strength == "strong" ):


Drools extends Rete by optimizing the propagation from ObjectTypeNode to AlphaNode using hashing. Each time an AlphaNode is added to an ObjectTypeNode it adds the literal value as a key to the HashMap with the AlphaNode as the value. When a new instance enters the ObjectType node, rather than propagating to each AlphaNode, it can instead retrieve the correct AlphaNode from the HashMap,thereby avoiding unnecessary literal checks.

There are two two-input nodes, JoinNode and NotNode, and both are types of BetaNodes. BetaNodes are used to compare 2 objects, and their fields, to each other. The objects may be the same or different types. By convention we refer to the two inputs as left and right. The left input for a BetaNode is generally a list of objects; in Drools this is a Tuple. The right input is a single object. Two Nodes can be used to implement 'exists' checks. BetaNodes also have memory. The left input is called the Beta Memory and remembers all incoming tuples. The right input is called the Alpha Memory and remembers all incoming objects. Drools extends Rete by performing indexing on the BetaNodes. For instance, if we know that a BetaNode is performing a check on a String field, as each object enters we can do a hash lookup on that String value. This means when facts enter from the opposite side, instead of iterating over all the facts to find valid joins, we do a lookup returning potentially valid candidates. At any point a valid join is found the Tuple is joined with the Object; which is referred to as a partial match; and then propagated to the next node.


To enable the first Object, in the above case Cheese, to enter the network we use a LeftInputNodeAdapter - this takes an Object as an input and propagates a single Object Tuple.

Terminal nodes are used to indicate a single rule having matched all its conditions; at this point we say the rule has a full match. A rule with an 'or' conditional disjunctive connective results in subrule generation for each possible logically branch; thus one rule can have multiple terminal nodes.

Drools also performs node sharing. Many rules repeat the same patterns, and node sharing allows us to collapse those patterns so that they don't have to be re-evaluated for every single instance. The following two rules share the first pattern, but not the last:

rule
when
    Cheese( $cheddar : name == "cheddar" )
    $person : Person( favouriteCheese == $cheddar )
then
    System.out.println( $person.getName() + " likes cheddar" );
end
rule
when
    Cheese( $cheddar : name == "cheddar" )
    $person : Person( favouriteCheese != $cheddar )
then
    System.out.println( $person.getName() + " does not like cheddar" );
end

As you can see below, the compiled Rete network shows that the alpha node is shared, but the beta nodes are not. Each beta node has its own TerminalNode. Had the second pattern been the same it would have also been shared.


So where do we get started? There are so many use cases and so much functionality in a rule engine such as Drools that it becomes beguiling. Have no fear my intrepid adventurer, the complexity is layered and you can ease yourself into with simple use cases.

Stateless session, not utilising inference, forms the simplest use case. A stateless session can be called like a function passing it some data and then receiving some results back. Some common use cases for stateless sessions are, but not limited to:

So let's start with a very simple example using a driving license application.

public class Applicant {

    private String name;
    private int age;
    private boolean valid;
    // getter and setter methods here
}

Now that we have our data model we can write our first rule. We assume that the application uses rules to reject invalid applications. As this is a simple validation use case we will add a single rule to disqualify any applicant younger than 18.

package com.company.license

rule "Is of valid age"
when
    $a : Applicant( age < 18 )
then
    $a.setValid( false );
end

To make the engine aware of data, so it can be processed against the rules, we have to insert the data, much like with a database. When the Applicant instance is inserted into the engine it is evaluated against the constraints of the rules, in this case just two constraints for one rule. We say two because the type Applicant is the first object type constraint, and age < 18 is the second field constraint. An object type constraint plus its zero or more field constraints is referred to as a pattern. When an inserted instance satisfies both the object type constraint and all the field constraints, it is said to be matched. The $a is a binding variable which permits us to reference the matched object in the consequence. There its properties can be updated. The dollar character ('$') is optional, but it helps to differentiate variable names from field names. The process of matching patterns against the inserted data is, not surprisingly, often referred to as pattern matching.

Let's assume that the rules are in the same folder as the classes, so we can use the classpath resource loader to build our first KnowledgeBase. A Knowledge Base is what we call our collection of compiled definitions, such as rules and processes, which are compiled using the KnowledgeBuilder. Both the KnowledgeBuilder and KnowledgeBase can be created from the factories KnowledgeBuilderFactory and KnowledgeBaseFactory.

KnowledgeBuilder kbuilder = KnowledgeBuilderFactory.newKnowledgeBuilder();

kbuilder.add( ResourceFactory.newClassPathResource( "licenseApplication.drl", 
              getClass() ), ResourceType.DRL );
if ( kbuilder.hasErrors() ) {
    System.err.println( kbuilder.getErrors().toString() );
}
KnowledgeBase kbase = KnowledgeBaseFactory.newKnowledgeBase();
kbase.addKnowledgePackages( kbuilder.getKnowledgePackages() );

The above code snippet looks on the classpath for the licenseApplication.drl file, using the method newClassPathResource(). The resource type is DRL, short for "Drools Rule Language". Once the DRL file has been added we can check the Knowledge Builder object for any errors. If there are no errors, we can add the resulting packages to our Knowledge Base. Now we are ready to build our session and execute against some data:

StatelessKnowledgeSession ksession = kbase.newStatelessKnowledgeSession();

Applicant applicant = new Applicant( "Mr John Smith", 16 );
assertTrue( applicant.isValid() );
ksession.execute( applicant );
assertFalse( applicant.isValid() );

The preceding code executes the data against the rules. Since the applicant is under the age of 18, the application is marked as invalid.

So far we've only used a single instance, but what if we want to use more than one? We can execute against any object implementing Iterable, such as a collection. Let's add another class called Application, which has the date of the application, and we'll also move the boolean valid field to the Application class.

public class Applicant {

    private String name;
    private int age;
    // getter and setter methods here
}
public class Application {
    private Date dateApplied;
    private boolean valid;
    // getter and setter methods here
}

We can also add another rule to validate that the application was made within a period of time.

package com.company.license

rule "Is of valid age"
when
    Applicant( age < 18 )
    $a : Application()     
then
    $a.setValid( false );
end

rule "Application was made this year"
when
    $a : Application( dateApplied > "01-jan-2009" )     
then
    $a.setValid( false );
end

Unfortunately a Java elements does not implement the Iterable interface, so we have to use the JDK converter method Arrays.asList(...). The code shown below executes against an iterable list, where all collection elements are inserted before any matched rules are fired.

StatelessKnowledgeSession ksession = kbase.newStatelessKnowledgeSession();

Applicant applicant = new Applicant( "Mr John Smith", 16 );
Application application = new Application();
assertTrue( application.isValid() );
ksession.execute( Arrays.asList( new Object[] { application, applicant } ) );
assertFalse( application.isValid() );

The two execute methods execute(Object object) and execute(Iterable objects) are actually convenience methods for the interface BatchExecutor's method execute(Command command).

A CommandFactory is used to create commands, so that the following is equivalent to execute(Iterable it):

ksession.execute( CommandFactory.newInsertIterable( new Object[] { application, applicant } ) );

Batch Executor and Command Factory are particularly useful when working with multiple Commands and with output identifiers for obtaining results.

List<Command> cmds = new ArrayList<Command>();

cmds.add( CommandFactory.newInsert( new Person( "Mr John Smith" ), "mrSmith" );
cmds.add( CommandFactory.newInsert( new Person( "Mr John Doe" ), "mrDoe" );
BatchExecutionResults results = ksession.execute( CommandFactory.newBatchExecution( cmds ) );
assertEquals( new Person( "Mr John Smith" ), results.getValue( "mrSmith" ) );

CommandFactory supports many other Commands that can be used in the BatchExecutor like StartProcess, Query, and SetGlobal.

Stateful Sessions are longer lived and allow iterative changes over time. Some common use cases for Stateful Sessions are, but not limited to:

In contrast to a Stateless Session, the dispose() method must be called afterwards to ensure there are no memory leaks, as the Knowledge Base contains references to Stateful Knowledge Sessions when they are created. StatefulKnowledgeSession also supports the BatchExecutor interface, like StatelessKnowledgeSession, the only difference being that the FireAllRules command is not automatically called at the end for a Stateful Session.

We illustrate the monitoring use case with an example for raising a fire alarm. Using just four classes, we represent rooms in a house, each of which has one sprinkler. If a fire starts in a room, we represent that with a single Fire instance.

public class Room {

    private String name
    // getter and setter methods here
}
public class Sprinkler {
    private Room room;
    private boolean on;
    // getter and setter methods here
}
public class Fire {
    private Room room;
    // getter and setter methods here
}
public class Alarm {
}

In the previous section on Stateless Sessions the concepts of inserting and matching against data were introduced. That example assumed that only a single instance of each object type was ever inserted and thus only used literal constraints. However, a house has many rooms, so rules must express relationships between objects, such as a sprinkler being in a certain room. This is best done by using a binding variable as a constraint in a pattern. This "join" process results in what is called cross products, which are covered in the next section.

When a fire occurs an instance of the Fire class is created, for that room, and inserted into the session. The rule uses a binding on the room field of the Fire object to constrain matching to the sprinkler for that room, which is currently off. When this rule fires and the consequence is executed the sprinkler is turned on.

rule "When there is a fire turn on the sprinkler"
when
    Fire($room : room)
    $sprinkler : Sprinkler( room == $room, on == false )
then
    modify( $sprinkler ) { setOn( true ) };
    System.out.println( "Turn on the sprinkler for room " + $room.getName() );
end

Whereas the Stateless Session uses standard Java syntax to modify a field, in the above rule we use the modify statement, which acts as a sort of "with" statement. It may contain a series of comma separated Java expressions, i.e., calls to setters of the object selected by the modify statement's control expression. This modifies the data, and makes the engine aware of those changes so it can reason over them once more. This process is called inference, and it's essential for the working of a Stateful Session. Stateless Sessions typically do not use inference, so the engine does not need to be aware of changes to data. Inference can also be turned off explicitly by using the sequential mode.

So far we have rules that tell us when matching data exists, but what about when it does not exist? How do we determine that a fire has been extinguished, i.e., that there isn't a Fire object any more? Previously the constraints have been sentences according to Propositional Logic, where the engine is constraining against individual instances. Drools also has support for First Order Logic that allows you to look at sets of data. A pattern under the keyword not matches when something does not exist. The rule given below turns the sprinkler off as soon as the fire in that room has disappeared.

rule "When the fire is gone turn off the sprinkler"
when
    $room : Room( )
    $sprinkler : Sprinkler( room == $room, on == true )
    not Fire( room == $room )
then
    modify( $sprinkler ) { setOn( false ) };
    System.out.println( "Turn off the sprinkler for room " + $room.getName() );
end

While there is one sprinkler per room, there is just a single alarm for the building. An Alarm object is created when a fire occurs, but only one Alarm is needed for the entire building, no matter how many fires occur. Previously not was introduced to match the absence of a fact; now we use its complement exists which matches for one or more instances of some category.

rule "Raise the alarm when we have one or more fires"
when
    exists Fire()
then
    insert( new Alarm() );
    System.out.println( "Raise the alarm" );
end

Likewise, when there are no fires we want to remove the alarm, so the not keyword can be used again.

rule "Cancel the alarm when all the fires have gone"
when
    not Fire()
    $alarm : Alarm()
then
    retract( $alarm );
    System.out.println( "Cancel the alarm" );
end

Finally there is a general health status message that is printed when the application first starts and after the alarm is removed and all sprinklers have been turned off.

rule "Status output when things are ok"
when
    not Alarm()
    not Sprinkler( on == true ) 
then
    System.out.println( "Everything is ok" );
end

The above rules should be placed in a single DRL file and saved to some directory on the classpath and using the file name fireAlarm.drl, as in the Stateless Session example. We can then build a Knowledge Base, as before, just using the new name fireAlarm.drl. The difference is that this time we create a Stateful Session from the Knowledge Base, whereas before we created a Stateless Session.

KnowledgeBuilder kbuilder = KnowledgeBuilderFactory.newKnowledgeBuilder();

kbuilder.add( ResourceFactory.newClassPathResource( "fireAlarm.drl", getClass() ),
              ResourceType.DRL );
if ( kbuilder.hasErrors() ) {
    System.err.println( kbuilder.getErrors().toString() );
}
kbase.addKnowledgePackages( kbuilder.getKnowledgePackages() );
StatefulKnowledgeSession ksession = kbase.newStatefulKnowledgeSession();

With the session created it is now possible to iteratively work with it over time. Four Room objects are created and inserted, as well as one Sprinkler object for each room. At this point the engine has done all of its matching, but no rules have fired yet. Calling ksession.fireAllRules() allows the matched rules to fire, but without a fire that will just produce the health message.

String[] names = new String[]{"kitchen", "bedroom", "office", "livingroom"};

Map<String,Room> name2room = new HashMap<String,Room>();
for( String name: names ){
    Room room = new Room( name );
    name2room.put( name, room );
    ksession.insert( room );
    Sprinkler sprinkler = new Sprinkler( room );
    ksession.insert( sprinkler );
}
ksession.fireAllRules();
> Everything is ok

We now create two fires and insert them; this time a reference is kept for the returned FactHandle. A Fact Handle is an internal engine reference to the inserted instance and allows instances to be retracted or modified at a later point in time. With the fires now in the engine, once fireAllRules() is called, the alarm is raised and the respective sprinklers are turned on.

Fire kitchenFire = new Fire( name2room.get( "kitchen" ) );

Fire officeFire = new Fire( name2room.get( "office" ) );
FactHandle kitchenFireHandle = ksession.insert( kitchenFire );
FactHandle officeFireHandle = ksession.insert( officeFire );
ksession.fireAllRules();
> Raise the alarm
> Turn on the sprinkler for room kitchen
> Turn on the sprinkler for room office

After a while the fires will be put out and the Fire instances are retracted. This results in the sprinklers being turned off, the alarm being cancelled, and eventually the health message is printed again.

ksession.retract( kitchenFireHandle );

ksession.retract( officeFireHandle );
ksession.fireAllRules();
> Cancel the alarm
> Turn off the sprinkler for room office
> Turn off the sprinkler for room kitchen
> Everything is ok

Everyone still with me? That wasn't so hard and already I'm hoping you can start to see the value and power of a declarative rule system.

Earlier the term "cross product" was mentioned, which is the result of a join. Imagine for a moment that the data from the fire alarm example were used in combination with the following rule where there ar no field constraints:

rule
when
    $room : Room()
    $sprinkler : Sprinkler()
then
    System.out.println( "room:" + $room.getName() +
                        " sprinkler:" + $sprinkler.getRoom().getName() );
end

In SQL terms this would be like doing select * from Room, Sprinkler and every row in the Room table would be joined with every row in the Sprinkler table resulting in the following output:

room:office sprinkler:office
room:office sprinkler:kitchen
room:office sprinkler:livingroom
room:office sprinkler:bedroom
room:kitchen sprinkler:office
room:kitchen sprinkler:kitchen
room:kitchen sprinkler:livingroom
room:kitchen sprinkler:bedroom
room:livingroom sprinkler:office
room:livingroom sprinkler:kitchen
room:livingroom sprinkler:livingroom
room:livingroom sprinkler:bedroom
room:bedroom sprinkler:office
room:bedroom sprinkler:kitchen
room:bedroom sprinkler:livingroom
room:bedroom sprinkler:bedroom

These cross products can obviously become huge, and they may very well contain spurious data. The size of cross products is often the source of performance problems for new rule authors. From this it can be seen that it's always desirable to constrain the cross products, which is done with the variable constraint.

rule
when
    $room : Room()
    $sprinkler : Sprinkler( room == $room )
then
    System.out.println( "room:" + $room.getName() +
                        " sprinkler:" + $sprinkler.getRoom().getName() );
end

This results in just four rows of data, with the correct Sprinkler for each Room. In SQL (actually HQL) the corresponding query would be select * from Room, Sprinkler where Room == Sprinkler.room.

room:office sprinkler:office
room:kitchen sprinkler:kitchen
room:livingroom sprinkler:livingroom
room:bedroom sprinkler:bedroom

Inference has a bad name these days, as something not relevant to business use cases and just too complicated to be useful. It is true that contrived and complicated examples occur with inference, but that should not detract from the fact that simple and useful ones exist too. But more than this, correct use of inference can crate more agile and less error prone businesses with easier to maintain software.

So what is inference? Something is inferred when we gain knowledge of something from using previous knowledge. For example, given a Person fact with an age field and a rule that provides age policy control, we can infer whether a Person is an adult or a child and act on this.

rule "Infer Adult"
when
  $p : Person( age >= 18 )
then
  insert( new IsAdult( $p ) )
end

due to the preceding rule, every Person who is 18 or over will have an instance of IsAdult inserted for them. This fact is special in that it is known as a relation. We can use this inferred relation in any rule:

$p : Person()
IsAdult( person == $p )

So now we know what inference is, and have a basic example, how does this facilitate good rule design and maintenance?

Let's take a government department that are responsible for issuing ID cards when children become adults, henceforth referred to as ID department. They might have a decision table that includes logic like this, which says when an adult living in London is 18 or over, issue the card:

However the ID department does not set the policy on who an adult is. That's done at a central government level. If the central government were to change that age to 21, this would initiate a change management process. Someone would have to liaise with the ID department and make sure their systems are updated, in time for the law going live.

This change management process and communication between departments is not ideal for an agile environment, and change becomes costly and error prone. Also the card department is managing more information than it needs to be aware of with its "monolithic" approach to rules management which is "leaking" information better placed elsewhere. By this I mean that it doesn't care what explicit "age >= 18" information determines whether someone is an adult, only that they are an adult.

In contrast to this, let's pursue an approach where we split (de-couple) the authoring responsibilities, so that both the central government and the ID department maintain their own rules.

It's the central government's job to determine who is an adult. If they change the law they just update their central repository with the new rules, which others use:

The IsAdult fact, as discussed previously, is inferred from the policy rules. It encapsulates the seemingly arbitrary piece of logic "age >= 18" and provides semantic abstractions for its meaning. Now if anyone uses the above rules, they no longer need to be aware of explicit information that determines whether someone is an adult or not. They can just use the inferred fact:

While the example is very minimal and trivial it illustrates some important points. We started with a monolithic and leaky approach to our knowledge engineering. We created a single decision table that had all possible information in it and that leaks information from central government that the ID department did not care about and did not want to manage.

We first de-coupled the knowledge process so each department was responsible for only what it needed to know. We then encapsulated this leaky knowledge using an inferred fact IsAdult. The use of the term IsAdult also gave a semantic abstraction to the previously arbitrary logic "age >= 18".

So a general rule of thumb when doing your knowledge engineering is:

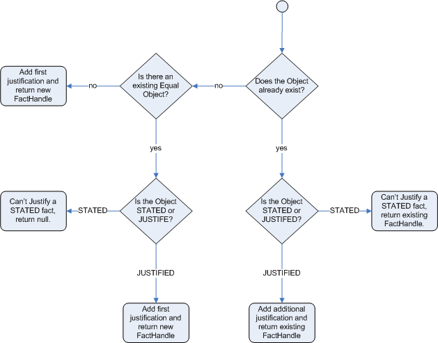
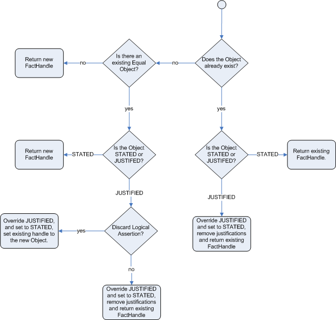
After regular inserts you have to retract facts explicitly. With logical assertions, the fact that was asserted will be automatically retracted when the conditions that asserted it in the first place are no longer true. Actually, it's even cleverer then that, because it will be retracted only if there isn't any single condition that supports the logical assertion.

Normal insertions are said to be stated, i.e., just like the intuitive meaning of "stating a fact" implies. Using a HashMap and a counter, we track how many times a particular equality is stated; this means we count how many different instances are equal.

When we logically insert an object during a RHS execution we are said to justify it, and it is considered to be justified by the firing rule. For each logical insertion there can only be one equal object, and each subsequent equal logical insertion increases the justification counter for this logical assertion. A justification is removed by the LHS of the creating rule becoming untrue, and the counter is decreased accordingly. As soon as we have no more justifications the logical object is automatically retracted.

If we try to logically insert an object when there is an equal stated object, this will fail and return null. If we state an object that has an existing equal object that is justified we override the Fact; how this override works depends on the configuration setting WM_BEHAVIOR_PRESERVE. When the property is set to discard we use the existing handle and replace the existing instance with the new Object, which is the default behavior; otherwise we override it to stated but we create an new FactHandle.

This can be confusing on a first read, so hopefully the flow charts below help. When it says that it returns a new FactHandle, this also indicates the Object was propagated through the network.



The previous example was issuing ID cards to over 18s, in this example we now issue bus passes, either a child or adult pass.

rule "Issue Child Bus Pass" when
  $p : Person( age < 16 )
then
  insert(new ChildBusPass( $p ) );
end
 
rule "Issue Adult Bus Pass" when
  $p : Person( age >= 16 )
then
  insert(new AdultBusPass( $p ) );
end

As before the above example is considered monolithic, leaky and providing poor separation of concerns.

As before we can provide a more robust application with a separation of concerns using inference. Notice this time we don't just insert the inferred object, we use "insertLogical":

rule "Infer Child" when
    $p : Person( age < 16 )
then
    insertLogical( new IsChild( $p ) )
end
rule "Infer Adult" when
    $p : Person( age >= 16 )
then
    insertLogical( new IsAdult( $p ) )
end

A "insertLogical" is part of the Drools Truth Maintenance System (TMS). Here the fact is logically inserted, this fact is dependant on the truth of the "when" clause. It means that when the rule becomes false the fact is automatically retracted. This works particularly well as the two rules are mutually exclusive. So in the above rules if the person is under 16 it inserts an IsChild fact, once the person is 16 or over the IsChild fact is automatically retracted and the IsAdult fact inserted.

We can now bring back in the code to issue the passes, these two can also be logically inserted, as the TMS supports chaining of logical insertions for a cascading set of retracts.

rule "Issue Child Bus Pass" when
  $p : Person( )
       IsChild( person == $p )
then
    insertLogical(new ChildBusPass( $p ) );
end
 
rule "Issue Adult Bus Pass" when
  $p : Person( age >= 16 )
       IsAdult( person =$p )
then
    insertLogical(new AdultBusPass( $p ) );
end

Now when the person changes from being 15 to 16, not only is the IsChild fact automatically retracted, so is the person's ChildBusPass fact. For bonus points we can combine this with the 'not' conditional element to handle notifications, in this situation a request for the returning of the pass. So when the TMS automatically retracts the ChildBusPass object, this rule triggers and sends a request to the person:

rule "Return ChildBusPass Request "when
  $p : Person( )
       not( ChildBusPass( person == $p ) )
then
    requestChildBusPass( $p );
end

Decision tables are a "precise yet compact" (ref. Wikipedia) way of representing conditional logic, and are well suited to business level rules.

Drools supports managing rules in a spreadsheet format. Supported formats are Excel (XLS), and CSV, which means that a variety of spreadsheet programs (such as Microsoft Excel, OpenOffice.org Calc amongst others) can be utilized. It is expected that web based decision table editors will be included in a near future release.

Decision tables are an old concept (in software terms) but have proven useful over the years. Very briefly speaking, in Drools decision tables are a way to generate rules driven from the data entered into a spreadsheet. All the usual features of a spreadsheet for data capture and manipulation can be taken advantage of.

The key point to keep in mind is that in a decision table each row is a rule, and each column in that row is either a condition or action for that rule.

The spreadsheet looks for the RuleTable keyword to indicate the start of a rule table (both the starting row and column). Other keywords are also used to define other package level attributes (covered later). It is important to keep the keywords in one column. By convention the second column ("B") is used for this, but it can be any column (convention is to leave a margin on the left for notes). In the following diagram, C is actually the column where it starts. Everything to the left of this is ignored.

If we expand the hidden sections, it starts to make more sense how it works; note the keywords in column C.

Now the hidden magic which makes it work can be seen. The RuleSet keyword indicates the name to be used in the rule package that will encompass all the rules. This name is optional, using a default, but it must have the RuleSet keyword in the cell immediately to the right.

The other keywords visible in Column C are Import and Sequential which will be covered later. The RuleTable keyword is important as it indicates that a chunk of rules will follow, based on some rule templates. After the RuleTable keyword there is a name, used to prefix the names of the generated rules. The sheet name and row numbers are appended to guarantee unique rule names.

The column of RuleTable indicates the column in which the rules start; columns to the left are ignored.

Note

In general the keywords make up name-value pairs.

Referring to row 14 (the row immediately after RuleTable), the keywords CONDITION and ACTION indicate that the data in the columns below are for either the LHS or the RHS parts of a rule. There are other attributes on the rule which can also be optionally set this way.

Row 15 contains declarations of ObjectTypes. The content in this row is optional, but if this option is not in use, the row must be left blank; however this option is usually found to be quite useful. When using this row, the values in the cells below (row 16) become constraints on that object type. In the above case, it generates Person(age=="42") and Cheese(type=="stilton"), where 42 and "stilton" come from row 18. In the above example, the "==" is implicit; if just a field name is given the translator assumes that it is to generate an exact match.

Note

An ObjectType declaration can span columns (via merged cells), meaning that all columns below the merged range are to be combined into one set of constraints within a single pattern matching a single fact at a time, as opposed to non-merged cells containing the same ObjectType, but resulting in different patterns, potentially matching different or identical facts.

Row 16 contains the rule templates themselves. They can use the "$param" placeholder to indicate where data from the cells below should be interpolated. (For multiple insertions, use "$1", "$2", etc., indicating parameters from a comma-separated list in a cell below.) Row 17 is ignored; it may contain textual descriptions of the column's purpose.

Rows 18 and 19 show data, which will be combined (interpolated) with the templates in row 15, to generate rules. If a cell contains no data, then its template is ignored. (This would mean that some condition or action does not apply for that rule row.) Rule rows are read until there is a blank row. Multiple RuleTables can exist in a sheet. Row 20 contains another keyword, and a value. The row positions of keywords like this do not matter (most people put them at the top) but their column should be the same one where the RuleTable or RuleSet keywords should appear. In our case column C has been chosen to be significant, but any other column could be used instead.

In the above example, rules would be rendered like the following (as it uses the "ObjectType" row):

//row 18
rule "Cheese_fans_18"
when
    Person(age=="42")
    Cheese(type=="stilton")
then
    list.add("Old man stilton");
end

Note

The constraints age=="42" and type=="stilton" are interpreted as single constraints, to be added to the respective ObjectType in the cell above. If the cells above were spanned, then there could be multiple constraints on one "column".

Warning

Very large decision tables may have very large memory requirements.

Entries in a Rule Set area may define DRL constructs (except rules), and specify rule attributes. While entries for constructs may be used repeatedly, each rule attribute may be given at most once, and it applies to all rules unless it is overruled by the same attribute being defined within the Rule Table area.

Entries must be given in a vertically stacked sequence of cell pairs. The first one contains a keyword and the one to its right the value, as shown in the table below. This sequence of cell pairs may be interrupted by blank rows or even a Rule Table, as long as the column marked by RuleSet is upheld as the one containing the keyword.


Warning

In some locales, MS Office, LibreOffice and OpenOffice will encode a double quoth " differently, which will cause a compilation error. The difference is often hard to see. For example: “A” will fail, but "A" will work.

For defining rule attributes that apply to all rules in the generated DRL file you can use any of the entries in the following table. Notice, however, that the proper keyword must be used. Also, each of these attributes may be used only once.


All Rule Tables begin with a cell containing "RuleTable", optionally followed by a string within the same cell. The string is used as the initial part of the name for all rules derived from this Rule Table, with the row number appended for distinction. (This automatic naming can be overridden by using a NAME column.) All other cells defining rules of this Rule Table are below and to the right of this cell.

The next row defines the column type, with each column resulting in a part of the condition or the consequence, or providing some rule attribute, the rule name or a comment. The table below shows which column headers are available; additional columns may be used according to the table showing rule attribute entries given in the preceding section. Note that each attribute column may be used at most once. For a column header, either use the keyword or any other word beginning with the letter given in the "Initial" column of these tables.


Given a column headed CONDITION, the cells in successive lines result in a conditional element.

  • Text in the first cell below CONDITION develops into a pattern for the rule condition, with the snippet in the next line becoming a constraint. If the cell is merged with one or more neighbours, a single pattern with multiple constraints is formed: all constraints are combined into a parenthesized list and appended to the text in this cell. The cell may be left blank, which means that the code snippet in the next row must result in a valid conditional element on its own.

    To include a pattern without constraints, you can write the pattern in front of the text for another pattern.

    The pattern may be written with or without an empty pair of parentheses. A "from" clause may be appended to the pattern.

    If the pattern ends with "eval", code snippets are supposed to produce boolean expressions for inclusion into a pair of parentheses after "eval".

  • Text in the second cell below CONDITION is processed in two steps.

    1. The code snippet in this cell is modified by interpolating values from cells farther down in the column. If you want to create a constraint consisting of a comparison using "==" with the value from the cells below, the field selector alone is sufficient. Any other comparison operator must be specified as the last item within the snippet, and the value from the cells below is appended. For all other constraint forms, you must mark the position for including the contents of a cell with the symbol $param. Multiple insertions are possible by using the symbols $1, $2, etc., and a comma-separated list of values in the cells below.

      A text according to the pattern forall(delimiter){snippet} is expanded by repeating the snippet once for each of the values of the comma-separated list of values in each of the cells below, inserting the value in place of the symbol $ and by joining these expansions by the given delimiter. Note that the forall construct may be surrounded by other text.

    2. If the cell in the preceding row is not empty, the completed code snippet is added to the conditional element from that cell. A pair of parentheses is provided automatically, as well as a separating comma if multiple constraints are added to a pattern in a merged cell.

      If the cell above is empty, the interpolated result is used as is.

  • Text in the third cell below CONDITION is for documentation only. It should be used to indicate the column's purpose to a human reader.

  • From the fourth row on, non-blank entries provide data for interpolation as described above. A blank cell results in the omission of the conditional element or constraint for this rule.

Given a column headed ACTION, the cells in successive lines result in an action statement.

  • Text in the first cell below ACTION is optional. If present, it is interpreted as an object reference.

  • Text in the second cell below ACTION is processed in two steps.

    1. The code snippet in this cell is modified by interpolating values from cells farther down in the column. For a singular insertion, mark the position for including the contents of a cell with the symbol $param. Multiple insertions are possible by using the symbols $1, $2, etc., and a comma-separated list of values in the cells below.

      A method call without interpolation can be achieved by a text without any marker symbols. In this case, use any non-blank entry in a row below to include the statement.

      The forall construct is available here, too.

    2. If the first cell is not empty, its text, followed by a period, the text in the second cell and a terminating semicolon are stringed together, resulting in a method call which is added as an action statement for the consequence.

      If the cell above is empty, the interpolated result is used as is.

  • Text in the third cell below ACTION is for documentation only. It should be used to indicate the column's purpose to a human reader.

  • From the fourth row on, non-blank entries provide data for interpolation as described above. A blank cell results in the omission of the action statement for this rule.

Note

Using $1 instead of $param works in most cases, but it will fail if the replacement text contains a comma: then, only the part preceding the first comma is inserted. Use this "abbreviation" judiciously.

Given a column headed METADATA, the cells in successive lines result in a metadata annotation for the generated rules.

  • Text in the first cell below METADATA is ignored.

  • Text in the second cell below METADATA is subject to interpolation, as described above, using values from the cells in the rule rows. The metadata marker character @ is prefixed automatically, and thus it should not be included in the text for this cell.

  • Text in the third cell below METADATA is for documentation only. It should be used to indicate the column's purpose to a human reader.

  • From the fourth row on, non-blank entries provide data for interpolation as described above. A blank cell results in the omission of the metadata annotation for this rule.

The various interpolations are illustrated in the following example.


The next example demonstrates the joint effect of a cell defining the pattern type and the code snippet below it.

This spreadsheet section shows how the Person type declaration spans 2 columns, and thus both constraints will appear as Person(age == ..., type == ...). Since only the field names are present in the snippet, they imply an equality test.

In the following example the marker symbol $param is used.

The result of this column is the pattern Person(age == "42")). You may have noticed that the marker and the operator "==" are redundant.

The next example illustrates that a trailing insertion marker can be omitted.

Here, appending the value from the cell is implied, resulting in Person(age < "42")).

You can provide the definition of a binding variable, as in the example below. .

Here, the result is c: Cheese(type == "stilton"). Note that the quotes are provided automatically. Actually, anything can be placed in the object type row. Apart from the definition of a binding variable, it could also be an additional pattern that is to be inserted literally.

A simple construction of an action statement with the insertion of a single value is shown below.

The cell below the ACTION header is left blank. Using this style, anything can be placed in the consequence, not just a single method call. (The same technique is applicable within a CONDITION column as well.)

Below is a comprehensive example, showing the use of various column headers. It is not an error to have no value below a column header (as in the NO-LOOP column): here, the attribute will not be applied in any of the rules.

And, finally, here is an example of Import, Variables and Functions.

Multiple package names within the same cell must be separated by a comma. Also, the pairs of type and variable names must be comma-separated. Functions, however, must be written as they appear in a DRL file. This should appear in the same column as the "RuleSet" keyword; it could be above, between or below all the rule rows.

Note

It may be more convenient to use Import, Variables, Functions and Queries repeatedly rather than packing several definitions into a single cell.

Related to decision tables (but not necessarily requiring a spreadsheet) are "Rule Templates" (in the drools-templates module). These use any tabular data source as a source of rule data - populating a template to generate many rules. This can allow both for more flexible spreadsheets, but also rules in existing databases for instance (at the cost of developing the template up front to generate the rules).

With Rule Templates the data is separated from the rule and there are no restrictions on which part of the rule is data-driven. So whilst you can do everything you could do in decision tables you can also do the following:

As an example, a more classic decision table is shown, but without any hidden rows for the rule meta data (so the spreadsheet only contains the raw data to generate the rules).

See the ExampleCheese.xls in the examples download for the above spreadsheet.

If this was a regular decision table there would be hidden rows before row 1 and between rows 1 and 2 containing rule metadata. With rule templates the data is completely separate from the rules. This has two handy consequences - you can apply multiple rule templates to the same data and your data is not tied to your rules at all. So what does the template look like?

1  template header
2  age
3  type
4  log
5
6  package org.drools.examples.templates;
7
8  global java.util.List list;
9
10 template "cheesefans"
11
12 rule "Cheese fans_@{row.rowNumber}"
13 when
14    Person(age == @{age})
15    Cheese(type == "@{type}")
16 then
17    list.add("@{log}");
18 end
19
20 end template

Annotations to the preceding program listing:

The rule templates rely on MVEL to do substitution using the syntax @{token_name}. There is currently one built-in expression, @{row.rowNumber} which gives a unique number for each row of data and enables you to generate unique rule names. For each row of data a rule will be generated with the values in the data substituted for the tokens in the template. With the example data above the following rule file would be generated:

package org.drools.examples.templates;

global java.util.List list;

rule "Cheese fans_1"
when
  Person(age == 42)
  Cheese(type == "stilton")
then
  list.add("Old man stilton");
end

rule "Cheese fans_2"
when
  Person(age == 21)
  Cheese(type == "cheddar")
then
  list.add("Young man cheddar");
end

The code to run this is simple:



DecisionTableConfiguration dtableconfiguration =
    KnowledgeBuilderFactory.newDecisionTableConfiguration();
dtableconfiguration.setInputType( DecisionTableInputType.XLS );
KnowledgeBuilder kbuilder = KnowledgeBuilderFactory.newKnowledgeBuilder();
kbuilder.add( ResourceFactory.newClassPathResource( getSpreadsheetName(),
                                                    getClass() ),
              ResourceType.DTABLE,
              dtableconfiguration );

If you discover that you have a group of rules following the same arrangement of patterns, constraints and actions on the RHS, differing only in constants or names for objects or fields, you might think of employing Drools's rule template feature for generating the actual rules. You would write a rule template file, containing the textual skeleton of your rule and use the Drools template compiler in combination with a collection of objects providing the actual values for the "flesh" of the rules for their instantiation.

The mechanism is very similar to what a macro processor does. The major advantage proffered by template expansion is that it's nicely integrated in the overall handling of Knowledge Resources.

A rule template file begins with a header defining the placeholders, or formal template parameters for the strings that are to be inserted during instantiation. After the first line, which invariably contains template header, you should write a number of lines, each of which contains a single parameter name.


The template header is followed by the text that is to be replicated and interpolated with the actual parameters. It may begin with a package statement, followed by some additional lines. These may be sectioned into one or more templates, each of them between a pair of matching template and end template statements. The template takes an argument, which puts a name to the template. The name can be a simple unquoted name or an arbitrary string enclosed in double quotes. The template text between these lines may contain one or more rules, constituting the "raw material" for the expansion.


The resulting text will begin with the package line and the header text following it, if present. Then, each template text will be expanded individually, yielding one set of rules for each of the actual parameter sets. Therefore, the structure of the template sections affect the order of the generated rules, since the generator iterates over the sections and then over the set of actual parameters.

Any interpolation takes place between a pair of template and end template statements, when this template is expanded. The template text is scanned for occurrences of parameter expansions written according to:

@{parameter-name}

The name between '@{' and '}' should be one of the parameter names defined in the template header. The substitution is effected anywhere, even within string literals.

An important parameter is available without having to be included in the data source providing the actual values. The parameter substitution @{row.rowNumber} expands to the integers 0, 1, 2, etc., providing a unique distinction for the instantiation derived from a parameter set. You would use this as part of each rule name, because, without this precaution, there would be duplicate rule names. (You are, of course, free to use your own identification included as an extra parameter.)

To expand a template, you must prepare a data source. This can be a spreadsheet, as explained in the previous section. Here, we'll concentrate on expansion driven by Java objects. There are two straightforward ways of supplying values for a fixed set of names: Java objects, in the JavaBeans style, and Maps. Both of them can be arranged in a Collection, whose elements will be processed during the expansion, resulting in an instantiation for each element.

You may use a Java object that provides getter methods corresponding to all of the parameter names of your template file. If, for instance, you have defined a header

template header
type
limit
word

the following Java class could be used:



public class ParamSet {
    //...
    public ParamSet( String t, int l, boolean w ) {
        //...
    }
    public String  getType(){...}
    public int     getLimit(){...}
    public boolean isWord(){...}
}

Although interpolation is pure text manipulation, the actual values supplied may be of any type, just as long as this type provides a reasonable toString() method. (For simple types, the eponymous static method of the related class from java.lang is used.)

Assuming that we have created a Collection<ParamSet> for a template file template.drl, we can now proceed to request its expansion.



Collection<ParamSet> paramSets = new ArrayList<ParamSet>();
// populate paramSets
paramSets.add( new ParamSet( "Foo", 42, true ) );
paramSets.add( new ParamSet( "Bar", 13, false ) );
ObjectDataCompiler converter = new ObjectDataCompiler();
InputStream templateStream =
    this.getClass().getResourceAsStream( "template.drl" );
String drl = converter.compile( objs, templateStream );
The resulting string contains the expanded rules text. You could write it to a file and proceed as usual, but it's also possible to feed this to a KnowledgeBuilder and continue with the resulting Knowledge Packages.


KnowledgeBase kieBaseModel = KnowledgeBaseFactory.newKnowledgeBase();
KnowledgeBuilder kBuilder = KnowledgeBuilderFactory.newKnowledgeBuilder();
Reader rdr = new StringReader( drl );
kBuilder.add( ResourceFactory.newReaderResource( rdr ), ResourceType.DRL );
if( kBuilder.hasErrors() ){
    // ...
    throw new IllegalStateException( "DRL errors" );
}
kieBaseModel.addKnowledgePackages( kBuilder.getKnowledgePackages() );

The following example illustrates template expansion. It is based on simple objects of class Item containing a couple of integer fields and an enum field of type ItemCode.



public class Item {
    // ...
    public Item( String n, int p, int w, ItemCode c ){...}
    public String   getName() {...}
    public int      getWeight() {...}
    public int      getPrice() {...}
    public ItemCode getCode() {...}
}
public enum ItemCode {
    LOCK,
    STOCK,
    BARREL;
}

The rule template contains a single rule. Notice that the field name for the range test is a parameter, which enables us to instantiate the template for different fields.

template header
field
lower
upper
codes

package range;
template "inRange"
rule "is in range @{row.rowNumber}"
when
    Item( $name : name, $v : @{field} >= @{lower} && <= @{upper}, $code : code @{codes} )
then
    System.out.println( "Item " + $name + " @{field} in range: " + $v + " code: " + $code );
end
end template

The next code snippet is from the application, where several parameter sets have to be set up. First, there is class ParamSet, for storing a set of actual parameters.



public class ParamSet {
    //...
    private EnumSet<ItemCode> codeSet;
    public ParamSet( String f, int l, int u, EnumSet<ItemCode> cs ){...}
    public String getField() { return field; }
    public int getLower() { return lower; }
    public int getUpper() { return upper; }
    public String getCodes(){
        StringBuilder sb = new StringBuilder();
        String conn = "";
        for( ItemCode ic: codeSet ){
             sb.append( conn ).append( " == ItemCode." ).append( ic );
             conn = " ||";
        }
        return sb.toString();
    }
}

Note that the method getCodes() does returns the EnumSet<ItemCode> field value as a String value representing a multiple restriction, i.e., a test for one out of a list of values.

The task of expanding a template, passing the resulting DRL text to a Knowledge Builder and adding the resulting Knowledge Packages to a Knowledge Base is generic. The utility class Expander takes care of this, using a Knowledge Base, the InputStream with the rule template and the collection of parameter sets.



public class Expander {
    public void expand( KnowledgeBase kieBaseModel, InputStream is, Collection<?> act )
        throws Exception {
        ObjectDataCompiler converter = new ObjectDataCompiler();
        String drl = converter.compile( act, is );
        
        KnowledgeBuilder kBuilder = KnowledgeBuilderFactory.newKnowledgeBuilder();
        Reader rdr = new StringReader( drl );
        kBuilder.add( ResourceFactory.newReaderResource( rdr ), ResourceType.DRL );
        if( kBuilder.hasErrors() ){
            for( KnowledgeBuilderError err: kBuilder.getErrors() ){
                System.err.println( err.toString() );
            }
            throw new IllegalStateException( "DRL errors" );
        }
        kieBaseModel.addKnowledgePackages( kBuilder.getKnowledgePackages() );
    }
}

We are now all set to prepare the Knowledge Base with some generated rules. First, we define several parameter sets, constructed as ParamSet objects, and add them to a List, which is passed to the expand method shown above. Then we launch a stateful session, insert a few Item, and watch what happens.



Collection<ParamSet> cfl = new ArrayList<ParamSet>();
cfl.add( new ParamSet( "weight",  10,  99, EnumSet.of( ItemCode.LOCK, ItemCode.STOCK ) ) );
cfl.add( new ParamSet( "price",   10,  50, EnumSet.of( ItemCode.BARREL ) ) );
KnowledgeBase kieBaseModel = KnowledgeBaseFactory.newKnowledgeBase();
Expander ex = new Expander();
InputStream dis = new FileInputStream( new File( "rangeTemp.drl" ) );
ex.expand( kieBaseModel, dis, cfl );
        
StatefulKnowledgeSession session = kieBaseModel.newStatefulKnowledgeSession();
session.insert( new Item( "A", 130,  42, ItemCode.LOCK ) );
session.insert( new Item( "B",  44, 100, ItemCode.STOCK ) );
session.insert( new Item( "C", 123, 180, ItemCode.BARREL ) );
session.insert( new Item( "D",  85,   9, ItemCode.LOCK ) );
        
session.fireAllRules();

Notice that the two resulting rules deal with different fields, one with an item's weight, the other one with its price. - Below is the output.

Item E price in range: 25 code: BARREL
Item A weight in range: 42 code: LOCK

So far, the programmatic API has been used to build a Knowledge Base. Quite often it's more desirable to do this via configuration. To facilitate this, Drools supports the "Changeset" feature. The file changeset.xml contains a list of resources, and it may also point recursively to another changeset XML file. Currently there is no XML schema for the changeset XML, but we hope to add one soon. A few examples will be shown to give you the gist of things. A resource approach is employed that uses a prefix to indicate the protocol. All the protocols provided by java.net.URL, such as "file" and "http", are supported, as well as an additional "classpath". Currently the type attribute must always be specified for a resource, as it is not inferred from the file name extension. Here is a simple example that points to a http location for some rules.


<change-set xmlns='http://drools.org/drools-5.0/change-set'
             xmlns:xs='http://www.w3.org/2001/XMLSchema-instance'
             xs:schemaLocation='http://drools.org/drools-5.0/change-set http://anonsvn.jboss.org/repos/labs/labs/jbossrules/trunk/drools-api/src/main/resources/change-set-1.0.0.xsd' >
   <add>
       <resource source='http:org/domain/myrules.drl' type='DRL' />
   </add>
 </change-set>

To use the above XML, the code is almost identical as before, except we change the resource type to CHANGE_SET.

KnowledgeBuilder kbuilder = KnowledgeBuilderFactory.newKnowledgeBuilder();

kbuilder.add( ResourceFactory.newClasspathResource( "myChangeSet.xml", getClass() ),
              ResourceType.CHANGE_SET );
if ( kbuilder.hasErrors() ) {
    System.err.println( builder.getErrors().toString() );
}

Changesets can include any number of resources, and they even support additional configuration information, which currently is only needed for decision tables. The example below is expanded to load the rules from a http URL location, and an Excel decision table from the classpath.


<change-set xmlns='http://drools.org/drools-5.0/change-set'
             xmlns:xs='http://www.w3.org/2001/XMLSchema-instance'
             xs:schemaLocation='http://drools.org/drools-5.0/change-set.xsd http://anonsvn.jboss.org/repos/labs/labs/jbossrules/trunk/drools-api/src/main/resources/change-set-1.0.0.xsd' >
   <add>
       <resource source='http:org/domain/myrules.drl' type='DRL' />
       <resource source='classpath:data/IntegrationExampleTest.xls' type="DTABLE">
           <decisiontable-conf input-type="XLS" worksheet-name="Tables_2" />
       </resource>
   </add>
 </change-set>

It is also possible to specify a directory, to add the contents of that directory. It is expected that all the files are of the specified type, since type is not yet inferred from the file name extensions.


<change-set xmlns='http://drools.org/drools-5.0/change-set'
             xmlns:xs='http://www.w3.org/2001/XMLSchema-instance'
             xs:schemaLocation='http://drools.org/drools-5.0/change-set.xsd http://anonsvn.jboss.org/repos/labs/labs/jbossrules/trunk/drools-api/src/main/resources/change-set-1.0.0.xsd' >
   <add>
       <resource source='file://myfolder/' type='DRL' />
   </add>
 </change-set>

The Knowledge Agent provides automatic loading, caching and re-loading of resources and is configured from a properties files. The Knowledge Agent can update or rebuild this Knowledge Base as the resources it uses are changed. The strategy for this is determined by the configuration given to the factory, but it is typically pull-based using regular polling. We hope to add push-based updates and rebuilds in future versions.

KnowledgeAgent kagent = KnowledgeAgentFactory.newKnowledgeAgent( "MyAgent" );

kagent.applyChangeSet( ResourceFactory.newUrlResource( url ) );
KnowledgeBase kbase = kagent.getKnowledgeBase();

A KnowledgeAgent object will continuously scan all the added resources, using a default polling interval of 60 seconds and, when some last modification date is updated, it will applied the changes into the cached Knowledge Base using the new resources. Note that the previous KnowledgeBase reference will still exist and you'll have to call getKnowledgeBase() to access the newly built KnowledgeBase. If a directory is specified as part of the change set, the entire contents of that directory will be scanned for changes. The way modifications are applied depends on drools.agent.newInstance property present in the KnowledgeAgentConfiguration object passed to the agent.

For polling to occur, the polling and notifier services must be started:

ResourceFactory.getResourceChangeNotifierService().start();

ResourceFactory.getResourceChangeScannerService().start();

Because Knowledge Agent could scan and process remote resources, it could ends up failing when compiling or executing rules, queries, functions, etc. that use classes outside the agent's classloader. If this is your case, you could take 2 approach: use a custom classloader for agent's kbuilder or force the agent to use the same classloader that its kbase has.

One way to illuminate the black box that is a rule engine, is to play with the logging level.

Everything is logged to SLF4J, which is a simple logging facade that can delegate any log to Logback, Apache Commons Logging, Log4j or java.util.logging. Add a dependency to the logging adaptor for your logging framework of choice. If you're not using any logging framework yet, you can use Logback by adding this Maven dependency:


    <dependency>
      <groupId>ch.qos.logback</groupId>
      <artifactId>logback-classic</artifactId>
      <version>1.x</version>
    </dependency>

Note

If you're developing for an ultra light environment, use slf4j-nop or slf4j-simple instead.

Configure the logging level on the package org.drools. For example:

In Logback, configure it in your logback.xml file:


<configuration>

    <logger name="org.drools" level="debug"/>

    ...

<configuration>

In Log4J, configure it in your log4j.xml file:


<log4j:configuration xmlns:log4j="http://jakarta.apache.org/log4j/">

    <category name="org.drools">
      <priority value="debug" />
    </category>

    ...

</log4j:configuration>

The KnowledgeBuilder is responsible for taking source files, such as a DRL file or an Excel file, and turning them into a Knowledge Package of rule and process definitions which a Knowledge Base can consume. An object of the class ResourceType indicates the type of resource the builder is being asked to process.

The ResourceFactory provides capabilities to load resources from a number of sources, such as a java.io.Reader, the classpath, a URL, a java.io.File, or a byte elements. Binary files, such as decision tables (Excel's' .xls files), should not be passed in with Reader, which is only suitable for text based resources.


The KnowledgeBuilder is created using the KnowledgeBuilderFactory.


A KnowledgeBuilder can be created using the default configuration.


A configuration can be created using the KnowledgeBuilderFactory. This allows the behavior of the Knowledge Builder to be modified. The most common usage is to provide a custom class loader so that the KnowledgeBuilder object can resolve classes that are not in the default classpath. The first parameter is for properties and is optional, i.e., it may be left null, in which case the default options will be used. The options parameter can be used for things like changing the dialect or registering new accumulator functions.


Resources of any type can be added iteratively. Below, a DRL file is added. The Knowledge Builder can handle multiple namespaces, so you can combine resources regardless of their namespace.


It is a best practice to check the compilation results after each resource addition. The KnowledgeBuilder can report compilation results of 3 different severities: ERROR, WARNING and INFO.

An ERROR indicates that the compilation of the resource failed. You should not add more resources or retrieve the Knowledge Packages if there are errors. getKnowledgePackages() returns an empty list if there are errors.

WARNING and INFO results can be ignored, but are available for inspection nonetheless.

To check and retrieve the build results for a list of severities, the KnowledgeBuilder API offers a couple of methods:


The KnowledgeBuilder API also has two helper methods to inspect for errors only: hasErrors() and getErrors():


When all the resources have been added and there are no errors the collection of Knowledge Packages can be retrieved. It is a java.util.Collection because there is one KnowledgePackage per package namespace. These Knowledge Packages are serializable and often used as a unit of deployment.


The final example puts it all together.


The KnowledgeBuilder also has a batch mode, with a fluent interface, that allows to build multiple DRLs at once as in the following example:


In this way it is no longer necessary to build the DRL files in the right order (e.g., first the DRLs containing the type declarations and then the ones with the rules using them) and it will also be possible to have circular references among them.

Moreover, the KnowledgeBuilder (regardless if you are using the batch mode or not) also allows to discard what has been added with the last DRL(s) build. This can be useful to recover from having added an erroneous DRL to the KnowledgeBuilder, as shown below.


Instead of adding the resources to create definitions programmatically it is also possible to do it by configuration, via the ChangeSet XML. The simple XML file supports three elements: add, remove, and modify, each of which has a sequence of <resource> subelements defining a configuration entity. The following XML schema is not normative and intended for illustration only.

Example 3.10. XML Schema for ChangeSet XML (not normative)


<xs:schema xmlns:xs="http://www.w3.org/2001/XMLSchema"
           xmlns="http://drools.org/drools-5.0/change-set"
           targetNamespace="http://drools.org/drools-5.0/change-set">

  <xs:element name="change-set" type="ChangeSet"/>

  <xs:complexType name="ChangeSet">
    <xs:choice maxOccurs="unbounded">
      <xs:element name="add"    type="Operation"/>
      <xs:element name="remove" type="Operation"/>
      <xs:element name="modify" type="Operation"/>
    </xs:choice>
  </xs:complexType>

  <xs:complexType name="Operation">
    <xs:sequence>
      <xs:element name="resource" type="Resource"
                  maxOccurs="unbounded"/>
    </xs:sequence>
  </xs:complexType>

  <xs:complexType name="Resource">
    <xs:sequence>
      

      <xs:element name="decisiontable-conf" type="DecTabConf"
                  minOccurs="0"/>
    </xs:sequence>
    

    <xs:attribute name="source" type="xs:string"/>
    <xs:attribute name="type"   type="ResourceType"/>
  </xs:complexType>

  <xs:complexType name="DecTabConf">
    <xs:attribute name="input-type"     type="DecTabInpType"/>
    <xs:attribute name="worksheet-name" type="xs:string"
                  use="optional"/>
  </xs:complexType>

  

  <xs:simpleType name="ResourceType">
    <xs:restriction base="xs:string">
      <xs:enumeration value="DRL"/>
      <xs:enumeration value="XDRL"/>
      <xs:enumeration value="DSL"/>
      <xs:enumeration value="DSLR"/>
      <xs:enumeration value="DRF"/>
      <xs:enumeration value="DTABLE"/>
      <xs:enumeration value="PKG"/>
      <xs:enumeration value="BRL"/>
      <xs:enumeration value="CHANGE_SET"/>
    </xs:restriction>
  </xs:simpleType>

  

  <xs:simpleType name="DecTabInpType">
    <xs:restriction base="xs:string">
      <xs:enumeration value="XLS"/>
      <xs:enumeration value="CSV"/>
    </xs:restriction>
  </xs:simpleType>

</xs:schema>

Currently only the add element is supported, but the others will be implemented to support iterative changes. The following example loads a single DRL file.


Notice the file: prefix, which signifies the protocol for the resource. The Change Set supports all the protocols provided by java.net.URL, such as "file" and "http", as well as an additional "classpath". Currently the type attribute must always be specified for a resource, as it is not inferred from the file name extension. Using the ClassPath resource loader in Java allows you to specify the Class Loader to be used to locate the resource but this is not possible from XML. Instead, the Class Loader will default to the one used by the Knowledge Builder unless the ChangeSet XML is itself loaded by the ClassPath resource, in which case it will use the Class Loader specified for that resource.

Currently you still need to use the API to load that ChangeSet, but we will add support for containers such as Spring in the future, so that the process of creating a Knowledge Base can be done completely by XML configuration. Loading resources using an XML file couldn't be simpler, as it's just another resource type.


Change Sets can include any number of resources, and they even support additional configuration information, which currently is only needed for decision tables. Below, the example is expanded to load rules via HTTP from a URL location, and an Excel decision table from the classpath.


The Change Set is especially useful when working with a Knowledge Agent, as it allows for change notification and automatic rebuilding of the Knowledge Base, which is covered in more detail in the section on the Knowledge Agent, under Deploying.

Directories can also be specified, to add all resources in that folder. Currently it is expected that all resources in that folder are of the same type. If you use the Knowledge Agent it will provide a continous scanning for added, modified or removed resources and rebuild the cached Knowledge Base. The KnowledgeAgent provides more information on this.


In some cases, it is possible to change the default severity of a type of build result. For instance, when a new rule with the same name of an existing rule is added to a package, the default behavior is to replace the old rule by the new rule and report it as an INFO. This is probably ideal for most use cases, but in some deployments the user might want to prevent the rule update and report it as an error.

Changing the default severity for a result type is configured like any other option in Drools and can be done by API calls, system properties or configuration files. As of this version, Drools supports configurable result severity for rule updates and function updates. To configure it using system properties or configuration files, the user has to use the following properties:


To configure it through the API:


The Knowledge Base is a repository of all the application's knowledge definitions. It may contain rules, processes, functions, and type models. The Knowledge Base itself does not contain instance data, known as facts; instead, sessions are created from the Knowledge Base into which data can be inserted and where process instances may be started. Creating the Knowledge Base can be heavy, whereas session creation is very light, so it is recommended that Knowledge Bases be cached where possible to allow for repeated session creation.


A KnowledgeBase object is also serializable, and some people may prefer to build and then store a KnowledgeBase, treating it also as a unit of deployment, instead of the Knowledge Packages.

The KnowledgeBase is created using the KnowledgeBaseFactory.


A KnowledgeBase can be created using the default configuration.


If a custom class loader was used with the KnowledgeBuilder to resolve types not in the default class loader, then that must also be set on the KnowledgeBase. The technique for this is the same as with the KnowledgeBuilder.


Both the KnowledgeBase and the KnowledgePackage are units of deployment and serializable. This means you can have one machine do any necessary building, requiring drools-compiler.jar, and have another machine deploy and execute everything, needing only drools-core.jar.

Although serialization is standard Java, we present an example of how one machine might write out the deployment unit and how another machine might read in and use that deployment unit.



The KnowledgeBase is also serializable and some people may prefer to build and then store the KnowledgeBase itself, instead of the Knowledge Packages.

Drools Guvnor, our server side management system, uses this deployment approach. After Guvnor has compiled and published serialized Knowledge Packages on a URL, Drools can use the URL resource type to load them.

The KnowlegeAgent provides automatic loading, caching and re-loading of resources and is configured from a properties files. The Knowledge Agent can update or rebuild this Knowlege Base as the resources it uses are changed. The strategy for this is determined by the configuration given to the factory, but it is typically pull-based using regular polling. We hope to add push-based updates and rebuilds in future versions. The Knowledge Agent will continuously scan all the added resources, using a default polling interval of 60 seconds. If their date of the last modification is updated it will rebuild the cached Knowledge Base using the new resources.


The KnowlegeBuilder is created using a KnowledgeBuilderFactory object. The agent must specify a name, which is used in the log files to associate a log entry with the corresponding agent.



The following example constructs an agent that will build a new KnowledgeBase from the specified ChangeSet. (See section "Building" for more details on the ChangeSet format.) Note that the method can be called iteratively to add new resources over time. The Knowledge Agent polls the resources added from the ChangeSet every 60 seconds, the default interval, to see if they are updated. Whenever changes are found it will construct a new Knowledge Base or apply the modifications to the existing Knowledge Base according to its configuration. If the change set specifies a resource that is a directory its contents will be scanned for changes, too.


Resource scanning is not on by default, it's a service and must be started, and the same is true for notification. Both can be done via the ResourceFactory.


The default resource scanning period may be changed via the ResourceChangeScannerService. A suitably updated ResourceChangeScannerConfiguration object is passed to the service's configure() method, which allows for the service to be reconfigured on demand.


Knowledge Agents can take an empty Knowledge Base or a populated one. If a populated Knowledge Base is provided, the Knowledge Agent will run an iterator from Knowledge Base and subscribe to the resources that it finds. While it is possible for the Knowledge Builder to build all resources found in a directory, that information is lost by the Knowledge Builder so that those directories will not be continuously scanned. Only directories specified as part of the applyChangeSet(Resource) method are monitored.

One of the advantages of providing KnowledgeBase as the starting point is that you can provide it with a KnowledgeBaseConfiguration. When resource changes are detected and a new KnowledgeBase object is instantiated, it will use the KnowledgeBaseConfiguration of the previous KnowledgeBase object.


In the above example getKnowledgeBase() will return the same provided kbase instance until resource changes are detected and a new Knowledge Base is built. When the new Knowledge Base is built, it will be done with the KnowledgeBaseConfiguration that was provided to the previous KnowledgeBase.

As mentioned previously, a ChangeSet XML can specify a directory and all of its contents will be added. If this ChangeSet XML is used with the applyChangeSet() method it will also add any directories to the scanning process. When the directory scan detects an additional file, it will be added to the Knowledge Base; any removed file is removed from the Knowledge Base, and modified files will be removed from the Knowledge Base.


Note that for the resource type PKG the drools-compiler dependency is not needed as the Knowledge Agent is able to handle those with just drools-core.

The KnowledgeAgentConfiguration can be used to modify a Knowledge Agent's default behavior. You could use this to load the resources from a directory, while inhibiting the continuous scan for changes of that directory.


Previously we mentioned Drools Guvnor and how it can build and publish serialized Knowledge Packages on a URL, and that the ChangeSet XML can handle URLs and Packages. Taken together, this forms an importanty deployment scenario for the Knowledge Agent.

The WorkingMemoryEntryPoint provides the methods around inserting, updating and retrieving facts. The term "entry point" is related to the fact that we have multiple partitions in a Working Memory and you can choose which one you are inserting into, although this use case is aimed at event processing and covered in more detail in the Fusion manual. Most rule based applications will work with the default entry point alone.

The KnowledgeRuntime interface provides the main interaction with the engine. It is available in rule consequences and process actions. In this manual the focus is on the methods and interfaces related to rules, and the methods pertaining to processes will be ignored for now. But you'll notice that the KnowledgeRuntime inherits methods from both the WorkingMemory and the ProcessRuntime, thereby providing a unified API to work with processes and rules. When working with rules, three interfaces form the KnowledgeRuntime: WorkingMemoryEntryPoint, WorkingMemory and the KnowledgeRuntime itself.


Insertion is the act of telling the WorkingMemory about a fact, which you do by ksession.insert(yourObject), for example. When you insert a fact, it is examined for matches against the rules. This means all of the work for deciding about firing or not firing a rule is done during insertion; no rule, however, is executed until you call fireAllRules(), which you call after you have finished inserting your facts. It is a common misunderstanding for people to think the condition evaluation happens when you call fireAllRules(). Expert systems typically use the term assert or assertion to refer to facts made available to the system. However, due to "assert" being a keyword in most languages, we have decided to use the insert keyword; however, expect to hear the two terms used interchangeably.

When an Object is inserted it returns a FactHandle. This FactHandle is the token used to represent your inserted object within the WorkingMemory. It is also used for interactions with the WorkingMemory when you wish to retract or modify an object.

Cheese stilton = new Cheese("stilton");

FactHandle stiltonHandle = ksession.insert( stilton );      

As mentioned in the Knowledge Base section, a Working Memory may operate in two assertion modes, i.e., equality or identity, with identity being the default.

Identity means that the Working Memory uses an IdentityHashMap to store all asserted objects. New instance assertions always result in the return of new FactHandle, but if an instance is asserted again then it returns the original fact handle, i.e., it ignores repeated insertions for the same object.

Equality means that the Working Memory uses a HashMap to store all asserted objects. An object instance assertion will only return a new FactHandle if the inserted object is not equal (according to its equal method) to an already existing fact.

The WorkingMemory provides access to the Agenda, permits query executions, and lets you access named Entry Points.


Invoking queries and processing the results by iterating over the returned set is not a good way to monitor changes over time.

To alleviate this, Drools provides Live Queries, which have a listener attached instead of returning an iterable result set. These live queries stay open by creating a view and publishing change events for the contents of this view. To activate, you start your query with parameters and listen to changes in the resulting view. The dispose method terminates the query and discontinues this reactive scenario.


A Drools blog article contains an example of Glazed Lists integration for live queries:

http://blog.athico.com/2010/07/glazed-lists-examples-for-drools-live.html

The Agenda is a Rete feature. During actions on the WorkingMemory, rules may become fully matched and eligible for execution; a single Working Memory Action can result in multiple eligible rules. When a rule is fully matched an Activation is created, referencing the rule and the matched facts, and placed onto the Agenda. The Agenda controls the execution order of these Activations using a Conflict Resolution strategy.

The engine cycles repeatedly through two phases:


The process repeats until the agenda is clear, in which case control returns to the calling application. When Working Memory Actions are taking place, no rules are being fired.


The event package provides means to be notified of rule engine events, including rules firing, objects being asserted, etc. This allows you, for instance, to separate logging and auditing activities from the main part of your application (and the rules).

The KnowlegeRuntimeEventManager interface is implemented by the KnowledgeRuntime which provides two interfaces, WorkingMemoryEventManager and ProcessEventManager. We will only cover the WorkingMemoryEventManager here.


The WorkingMemoryEventManager allows for listeners to be added and removed, so that events for the working memory and the agenda can be listened to.


The following code snippet shows how a simple agenda listener is declared and attached to a session. It will print activations after they have fired.


Drools also provides DebugWorkingMemoryEventListener and DebugAgendaEventListener which implement each method with a debug print statement. To print all Working Memory events, you add a listener like this:


All emitted events implement the KnowlegeRuntimeEvent interface which can be used to retrieve the actual KnowlegeRuntime the event originated from.


The events currently supported are:

  • ActivationCreatedEvent

  • ActivationCancelledEvent

  • BeforeActivationFiredEvent

  • AfterActivationFiredEvent

  • AgendaGroupPushedEvent

  • AgendaGroupPoppedEvent

  • ObjectInsertEvent

  • ObjectRetractedEvent

  • ObjectUpdatedEvent

  • ProcessCompletedEvent

  • ProcessNodeLeftEvent

  • ProcessNodeTriggeredEvent

  • ProcessStartEvent

The StatelessKnowledgeSession wraps the StatefulKnowledgeSession, instead of extending it. Its main focus is on decision service type scenarios. It avoids the need to call dispose(). Stateless sessions do not support iterative insertions and the method call fireAllRules() from Java code; the act of calling execute() is a single-shot method that will internally instantiate a StatefulKnowledgeSession, add all the user data and execute user commands, call fireAllRules(), and then call dispose(). While the main way to work with this class is via the BatchExecution (a subinterface of Command) as supported by the CommandExecutor interface, two convenience methods are provided for when simple object insertion is all that's required. The CommandExecutor and BatchExecution are talked about in detail in their own section.


Our simple example shows a stateless session executing a given collection of Java objects using the convenience API. It will iterate the collection, inserting each element in turn.


If this was done as a single Command it would be as follows:


If you wanted to insert the collection itself, and the collection's individual elements, then CommandFactory.newInsert(collection) would do the job.

Methods of the CommandFactory create the supported commands, all of which can be marshalled using XStream and the BatchExecutionHelper. BatchExecutionHelper provides details on the XML format as well as how to use Drools Pipeline to automate the marshalling of BatchExecution and ExecutionResults.

StatelessKnowledgeSession supports globals, scoped in a number of ways. I'll cover the non-command way first, as commands are scoped to a specific execution call. Globals can be resolved in three ways.

The CommandExecutor interface also offers the ability to export data via "out" parameters. Inserted facts, globals and query results can all be returned.


With Rete you have a stateful session where objects can be asserted and modified over time, and where rules can also be added and removed. Now what happens if we assume a stateless session, where after the initial data set no more data can be asserted or modified and rules cannot be added or removed? Certainly it won't be necessary to re-evaluate rules, and the engine will be able to operate in a simplified way.

The LeftInputAdapterNode no longer creates a Tuple, adding the Object, and then propagate the Tuple – instead a Command object is created and added to a list in the Working Memory. This Command object holds a reference to the LeftInputAdapterNode and the propagated object. This stops any left-input propagations at insertion time, so that we know that a right-input propagation will never need to attempt a join with the left-inputs (removing the need for left-input memory). All nodes have their memory turned off, including the left-input Tuple memory but excluding the right-input object memory, which means that the only node remembering an insertion propagation is the right-input object memory. Once all the assertions are finished and all right-input memories populated, we can then iterate the list of LeftInputAdatperNode Command objects calling each in turn. They will propagate down the network attempting to join with the right-input objects, but they won't be remembered in the left input as we know there will be no further object assertions and thus propagations into the right-input memory.

There is no longer an Agenda, with a priority queue to schedule the Tuples; instead, there is simply an elements for the number of rules. The sequence number of the RuleTerminalNode indicates the element within the elements where to place the Activation. Once all Command objects have finished we can iterate our elements, checking each element in turn, and firing the Activations if they exist. To improve performance, we remember the first and the last populated cell in the elements. The network is constructed, with each RuleTerminalNode being given a sequence number based on a salience number and its order of being added to the network.

Typically the right-input node memories are Hash Maps, for fast object retraction; here, as we know there will be no object retractions, we can use a list when the values of the object are not indexed. For larger numbers of objects indexed Hash Maps provide a performance increase; if we know an object type has only a few instances, indexing is probably not advantageous, and a list can be used.

Sequential mode can only be used with a Stateless Session and is off by default. To turn it on, either call RuleBaseConfiguration.setSequential(true), or set the rulebase configuration property drools.sequential to true. Sequential mode can fall back to a dynamic agenda by calling setSequentialAgenda with SequentialAgenda.DYNAMIC. You may also set the "drools.sequential.agenda" property to "sequential" or "dynamic".

Drools has the concept of stateful or stateless sessions. We've already covered stateful sessions, which use the standard working memory that can be worked with iteratively over time. Stateless is a one-off execution of a working memory with a provided data set. It may return some results, with the session being disposed at the end, prohibiting further iterative interactions. You can think of stateless as treating a rule engine like a function call with optional return results.

In Drools 4 we supported these two paradigms but the way the user interacted with them was different. StatelessSession used an execute(...) method which would insert a collection of objects as facts. StatefulSession didn't have this method, and insert used the more traditional insert(...) method. The other issue was that the StatelessSession did not return any results, so that users themselves had to map globals to get results, and it wasn't possible to do anything besides inserting objects; users could not start processes or execute queries.

Drools 5.0 addresses all of these issues and more. The foundation for this is the CommandExecutor interface, which both the stateful and stateless interfaces extend, creating consistency and ExecutionResults:



The CommandFactory allows for commands to be executed on those sessions, the only difference being that the Stateless Knowledge Session executes fireAllRules() at the end before disposing the session. The currently supported commands are:

  • FireAllRules

  • GetGlobal

  • SetGlobal

  • InsertObject

  • InsertElements

  • Query

  • StartProcess

  • BatchExecution

InsertObject will insert a single object, with an optional "out" identifier. InsertElements will iterate an Iterable, inserting each of the elements. What this means is that a Stateless Knowledge Session is no longer limited to just inserting objects, it can now start processes or execute queries, and do this in any order.


The execute method always returns an ExecutionResults instance, which allows access to any command results if they specify an out identifier such as the "stilton_id" above.


The execute method only allows for a single command. That's where BatchExecution comes in, which represents a composite command, created from a list of commands. Now, execute will iterate over the list and execute each command in turn. This means you can insert some objects, start a process, call fireAllRules and execute a query, all in a single execute(...) call, which is quite powerful.

As mentioned previosly, the Stateless Knowledge Session will execute fireAllRules() automatically at the end. However the keen-eyed reader probably has already noticed the FireAllRules command and wondered how that works with a StatelessKnowledgeSession. The FireAllRules command is allowed, and using it will disable the automatic execution at the end; think of using it as a sort of manual override function.

Commands support out identifiers. Any command that has an out identifier set on it will add its results to the returned ExecutionResults instance. Let's look at a simple example to see how this works.


In the above example multiple commands are executed, two of which populate the ExecutionResults. The query command defaults to use the same identifier as the query name, but it can also be mapped to a different identifier.

A custom XStream marshaller can be used with the Drools Pipeline to achieve XML scripting, which is perfect for services. Here are two simple XML samples, one for the BatchExecution and one for the ExecutionResults.



Spring and Camel, covered in the integrations book, facilitate declarative services.


The CommandExecutor returns an ExecutionResults, and this is handled by the pipeline code snippet as well. A similar output for the <batch-execution> XML sample above would be:


The BatchExecutionHelper provides a configured XStream instance to support the marshalling of Batch Executions, where the resulting XML can be used as a message format, as shown above. Configured converters only exist for the commands supported via the Command Factory. The user may add other converters for their user objects. This is very useful for scripting stateless or stateful knowledge sessions, especially when services are involved.

There is currently no XML schema to support schema validation. The basic format is outlined here, and the drools-pipeline module has an illustrative unit test in the XStreamBatchExecutionTest unit test. The root element is <batch-execution> and it can contain zero or more commands elements.


This contains a list of elements that represent commands, the supported commands is limited to those Commands provided by the Command Factory. The most basic of these is the <insert> element, which inserts objects. The contents of the insert element is the user object, as dictated by XStream.


The insert element features an "out-identifier" attribute, demanding that the inserted object will also be returned as part of the result payload.


It's also possible to insert a collection of objects using the <insert-elements> element. This command does not support an out-identifier. The org.domain.UserClass is just an illustrative user object that XStream would serialize.


Next, there is the <set-global> element, which sets a global for the session.


<set-global> also supports two other optional attributes, out and out-identifier. A true value for the boolean out will add the global to the <batch-execution-results> payload, using the name from the identifier attribute. out-identifier works like out but additionally allows you to override the identifier used in the <batch-execution-results> payload.


There is also a <get-global> element, without contents, with just an out-identifier attribute. (There is no need for an out attribute because retrieving the value is the sole purpose of a <get-global> element.


While the out attribute is useful in returning specific instances as a result payload, we often wish to run actual queries. Both parameter and parameterless queries are supported. The name attribute is the name of the query to be called, and the out-identifier is the identifier to be used for the query results in the <execution-results> payload.


The <start-process> command accepts optional parameters. Other process related methods will be added later, like interacting with work items.





Support for more commands will be added over time.

The MarshallerFactory is used to marshal and unmarshal Stateful Knowledge Sessions.


At the simplest the MarshallerFactory can be used as follows:


However, with marshalling you need more flexibility when dealing with referenced user data. To achieve this we have the ObjectMarshallingStrategy interface. Two implementations are provided, but users can implement their own. The two supplied strategies are IdentityMarshallingStrategy and SerializeMarshallingStrategy. SerializeMarshallingStrategy is the default, as used in the example above, and it just calls the Serializable or Externalizable methods on a user instance. IdentityMarshallingStrategy instead creates an integer id for each user object and stores them in a Map, while the id is written to the stream. When unmarshalling it accesses the IdentityMarshallingStrategy map to retrieve the instance. This means that if you use the IdentityMarshallingStrategy, it is stateful for the life of the Marshaller instance and will create ids and keep references to all objects that it attempts to marshal. Below is he code to use an Identity Marshalling Strategy.


For added flexability we can't assume that a single strategy is suitable. Therefore we have added the ObjectMarshallingStrategyAcceptor interface that each Object Marshalling Strategy contains. The Marshaller has a chain of strategies, and when it attempts to read or write a user object it iterates the strategies asking if they accept responsability for marshalling the user object. One of the provided implementations is ClassFilterAcceptor. This allows strings and wild cards to be used to match class names. The default is "*.*", so in the above example the Identity Marshalling Strategy is used which has a default "*.*" acceptor.

Assuming that we want to serialize all classes except for one given package, where we will use identity lookup, we could do the following:


Note that the acceptance checking order is in the natural order of the supplied elements.

Also note that if you are using scheduled activations (i.e. some of your rules use timers or calendars) they are marshallable only if, before you use it, you configure your StatefulKnowledgeSession to use a trackable timer job factory manager as it follows:


Longterm out of the box persistence with Java Persistence API (JPA) is possible with Drools. You will need to have some implementation of the Java Transaction API (JTA) installed. For development purposes we recommend the Bitronix Transaction Manager, as it's simple to set up and works embedded, but for production use JBoss Transactions is recommended.


To use a JPA, the Environment must be set with both the EntityManagerFactory and the TransactionManager. If rollback occurs the ksession state is also rolled back, so you can continue to use it after a rollback. To load a previously persisted Stateful Knowledge Session you'll need the id, as shown below:


To enable persistence several classes must be added to your persistence.xml, as in the example below:


The jdbc JTA data source would have to be configured first. Bitronix provides a number of ways of doing this, and its documentation should be contsulted for details. For a quick start, here is the programmatic approach:


Bitronix also provides a simple embedded JNDI service, ideal for testing. To use it add a jndi.properties file to your META-INF and add the following line to it:


Drools has a "native" rule language. This format is very light in terms of punctuation, and supports natural and domain specific languages via "expanders" that allow the language to morph to your problem domain. This chapter is mostly concerted with this native rule format. The diagrams used to present the syntax are known as "railroad" diagrams, and they are basically flow charts for the language terms. The technically very keen may also refer to DRL.g which is the Antlr3 grammar for the rule language. If you use the Rule Workbench, a lot of the rule structure is done for you with content assistance, for example, type "ru" and press ctrl+space, and it will build the rule structure for you.

Drools 5 introduces standardized error messages. This standardization aims to help users to find and resolve problems in a easier and faster way. In this section you will learn how to identify and interpret those error messages, and you will also receive some tips on how to solve the problems associated with them.

A package is a collection of rules and other related constructs, such as imports and globals. The package members are typically related to each other - perhaps HR rules, for instance. A package represents a namespace, which ideally is kept unique for a given grouping of rules. The package name itself is the namespace, and is not related to files or folders in any way.

It is possible to assemble rules from multiple rule sources, and have one top level package configuration that all the rules are kept under (when the rules are assembled). Although, it is not possible to merge into the same package resources declared under different names. A single Rulebase may, however, contain multiple packages built on it. A common structure is to have all the rules for a package in the same file as the package declaration (so that is it entirely self-contained).

The following railroad diagram shows all the components that may make up a package. Note that a package must have a namespace and be declared using standard Java conventions for package names; i.e., no spaces, unlike rule names which allow spaces. In terms of the order of elements, they can appear in any order in the rule file, with the exception of the package statement, which must be at the top of the file. In all cases, the semicolons are optional.


Notice that any rule attribute (as described the section Rule Attributes) may also be written at package level, superseding the attribute's default value. The modified default may still be replaced by an attribute setting within a rule.


With global you define global variables. They are used to make application objects available to the rules. Typically, they are used to provide data or services that the rules use, especially application services used in rule consequences, and to return data from the rules, like logs or values added in rule consequences, or for the rules to interact with the application, doing callbacks. Globals are not inserted into the Working Memory, and therefore a global should never be used to establish conditions in rules except when it has a constant immutable value. The engine cannot be notified about value changes of globals and does not track their changes. Incorrect use of globals in constraints may yield surprising results - surprising in a bad way.

If multiple packages declare globals with the same identifier they must be of the same type and all of them will reference the same global value.

In order to use globals you must:

  1. Declare your global variable in your rules file and use it in rules. Example:

    global java.util.List myGlobalList;
    
    rule "Using a global"
    when
        eval( true )
    then
        myGlobalList.add( "Hello World" );
    end
    
  2. Set the global value on your working memory. It is a best practice to set all global values before asserting any fact to the working memory. Example:

    List list = new ArrayList();
    
    WorkingMemory wm = rulebase.newStatefulSession();
    wm.setGlobal( "myGlobalList", list );

Note that these are just named instances of objects that you pass in from your application to the working memory. This means you can pass in any object you want: you could pass in a service locator, or perhaps a service itself. With the new from element it is now common to pass a Hibernate session as a global, to allow from to pull data from a named Hibernate query.

One example may be an instance of a Email service. In your integration code that is calling the rule engine, you obtain your emailService object, and then set it in the working memory. In the DRL, you declare that you have a global of type EmailService, and give it the name "email". Then in your rule consequences, you can use things like email.sendSMS(number, message).

Globals are not designed to share data between rules and they should never be used for that purpose. Rules always reason and react to the working memory state, so if you want to pass data from rule to rule, assert the data as facts into the working memory.

It is strongly discouraged to set or change a global value from inside your rules. We recommend to you always set the value from your application using the working memory interface.



Type declarations have two main goals in the rules engine: to allow the declaration of new types, and to allow the declaration of metadata for types.

  • Declaring new types: Drools works out of the box with plain Java objects as facts. Sometimes, however, users may want to define the model directly to the rules engine, without worrying about creating models in a lower level language like Java. At other times, there is a domain model already built, but eventually the user wants or needs to complement this model with additional entities that are used mainly during the reasoning process.

  • Declaring metadata: facts may have meta information associated to them. Examples of meta information include any kind of data that is not represented by the fact attributes and is consistent among all instances of that fact type. This meta information may be queried at runtime by the engine and used in the reasoning process.

To declare a new type, all you need to do is use the keyword declare, followed by the list of fields, and the keyword end. A new fact must have a list of fields, otherwise the engine will look for an existing fact class in the classpath and raise an error if not found.


The previous example declares a new fact type called Address. This fact type will have three attributes: number, streetName and city. Each attribute has a type that can be any valid Java type, including any other class created by the user or even other fact types previously declared.

For instance, we may want to declare another fact type Person:


As we can see on the previous example, dateOfBirth is of type java.util.Date, from the Java API, while address is of the previously defined fact type Address.

You may avoid having to write the fully qualified name of a class every time you write it by using the import clause, as previously discussed.


When you declare a new fact type, Drools will, at compile time, generate bytecode that implements a Java class representing the fact type. The generated Java class will be a one-to-one Java Bean mapping of the type definition. So, for the previous example, the generated Java class would be:


Since the generated class is a simple Java class, it can be used transparently in the rules, like any other fact.


Metadata may be assigned to several different constructions in Drools: fact types, fact attributes and rules. Drools uses the at sign ('@') to introduce metadata, and it always uses the form:

@metadata_key( metadata_value )

The parenthesized metadata_value is optional.

For instance, if you want to declare a metadata attribute like author, whose value is Bob, you could simply write:


Drools allows the declaration of any arbitrary metadata attribute, but some will have special meaning to the engine, while others are simply available for querying at runtime. Drools allows the declaration of metadata both for fact types and for fact attributes. Any metadata that is declared before the attributes of a fact type are assigned to the fact type, while metadata declared after an attribute are assigned to that particular attribute.


In the previous example, there are two metadata items declared for the fact type (@author and @dateOfCreation) and two more defined for the name attribute (@key and @maxLength). Please note that the @key metadata has no required value, and so the parentheses and the value were omitted.:

@position can be used to declare the position of a field, overriding the default declared order. This is used for positional constraints in patterns.

declare Cheese
    name : String @position(1)
    shop : String @position(2)
    price : int @position(0)
end

Some annotations have predefined semantics that are interpreted by the engine. The following is a list of some of these predefined annotations and their meaning.

As noted before, Drools also supports annotations in type attributes. Here is a list of predefined attribute annotations.

Patterns support positional arguments on type declarations.

Positional arguments are ones where you don't need to specify the field name, as the position maps to a known named field. i.e. Person( name == "mark" ) can be rewritten as Person( "mark"; ). The semicolon ';' is important so that the engine knows that everything before it is a positional argument. Otherwise we might assume it was a boolean expression, which is how it could be interpreted after the semicolon. You can mix positional and named arguments on a pattern by using the semicolon ';' to separate them. Any variables used in a positional that have not yet been bound will be bound to the field that maps to that position.

declare Cheese
    name : String
    shop : String
    price : int
end

The default order is the declared order, but this can be overridden using @position

declare Cheese
    name : String @position(1)
    shop : String @position(2)
    price : int @position(0)
end

The @Position annotation, in the org.drools.definition.type package, can be used to annotate original pojos on the classpath. Currently only fields on classes can be annotated. Inheritance of classes is supported, but not interfaces of methods yet.

Example patterns, with two constraints and a binding. Remember semicolon ';' is used to differentiate the positional section from the named argument section. Variables and literals and expressions using just literals are supported in positional arguments, but not variables.

Cheese( "stilton", "Cheese Shop", p; )
Cheese( "stilton", "Cheese Shop"; p : price )
Cheese( "stilton"; shop == "Cheese Shop", p : price )
Cheese( name == "stilton"; shop == "Cheese Shop", p : price )

Declared types are usually used inside rules files, while Java models are used when sharing the model between rules and applications. Although, sometimes, the application may need to access and handle facts from the declared types, especially when the application is wrapping the rules engine and providing higher level, domain specific user interfaces for rules management.

In such cases, the generated classes can be handled as usual with the Java Reflection API, but, as we know, that usually requires a lot of work for small results. Therefore, Drools provides a simplified API for the most common fact handling the application may want to do.

The first important thing to realize is that a declared fact will belong to the package where it was declared. So, for instance, in the example below, Person will belong to the org.drools.examples package, and so the fully qualified name of the generated class will be org.drools.examples.Person.


Declared types, as discussed previously, are generated at knowledge base compilation time, i.e., the application will only have access to them at application run time. Therefore, these classes are not available for direct reference from the application.

Drools then provides an interface through which users can handle declared types from the application code: org.drools.definition.type.FactType. Through this interface, the user can instantiate, read and write fields in the declared fact types.


The API also includes other helpful methods, like setting all the attributes at once, reading values from a Map, or reading all attributes at once, into a Map.

Although the API is similar to Java reflection (yet much simpler to use), it does not use reflection underneath, relying on much more performant accessors implemented with generated bytecode.

The same fact may have multiple dynamic types which do not fit naturally in a class hierarchy. Traits allow to model this very common scenario. A trait is an interface that can be applied (and eventually removed) to an individual object at runtime. To create a trait out of an interface, one has to add a @format(trait) annotation to its declaration in DRL as in the following example:

declare GoldenCustomer
    @format(trait)
    // fields will map to getters/setters
    code     : String
    balance  : long
    discount : int
    maxExpense : long
end

In order to apply a trait to an object, we provide the new don keyword, which can be used as simply as this:

when
    $c : Customer()
then
    GoldenCustomer gc = don( $c, Customer.class );
end

when a core object dons a trait, a proxy class is created on the fly (one such class will be generated lazily for each core/trait class combination). The proxy instance, which wraps the core object and implements the trait interface, is inserted automatically and will possibly activate other rules. An immediate advantage of declaring and using interfaces, getting the implementation proxy for free from the engine, is that multiple inheritance hierarchies can be exploited when writing rules. The core classes, however, need not implement any of those interfaces statically, also facilitating the use of legacy classes as cores. In fact, any object can don a trait. For efficiency reasons, however, one can add the @Traitable annotation to a declared bean class to reduce the amount of glue code that the compiler will have to generate. This is optional and will not change the behavior of the engine:

declare Customer
    @Traitable
    code    : String
    balance : long
end

The only connection between core classes and trait interfaces is at the proxy level, a trait is not specifically tied to a core class. This means that the same trait can be applied to totally different objects. For this reason, the trait does not transparently expose the fields of its core object. So, when writing a rule using a trait interface, only the fields of the interface will be available, as usual. However, any field in the interface that corresponds to a core object field, will be mapped by the proxy class:

when
    $o: OrderItem( $p : price, $code : custCode )
    $c: GoldenCustomer( code == $code, $a : balance, $d: discount )
then
    $c.setBalance( $a - $p*$d );
end

In this case, the code and balance would be read from the underlying Customer object. Likewise, the setAccount will modify the underlying object, preserving a strongly typed access to the data structures. Now, one might wonder what happens when a core class does NOT provide the implementation for a field defined in an interface. We call hard fields those trait fields which are also core fields and thus readily available, while we define soft those fields which are NOT provided by the core class. Hidden fields, instead, are fields in the core class not exposed by the interface.

So, while hard field management is intuitive, there remains the problem of soft and hidden fields. The solution we have adopted is to use a two-part proxy. Internally, proxies are formed by a proper proxy and a wrapper. The former implements the interface, while the latter manages the core object fields, implementing a name/value map to supports soft fields. The proxy, then, uses both the core object and the map wrapper to implement the interface, as needed. So, you can write:

when
    $sc : GoldenCustomer( $c : code, // hard getter
                          $maxExpense : maxExpense > 1000 // soft getter
    )
then
    $sc.setDiscount( ... ); // soft setter
end

The wrapper, then, provides a looser form of typing when writing rules. However, it has also other uses. The wrapper is specific to the object it wraps, regardless of how many traits have been attached to an object: all the proxies on the same object will share the same wrapper. Secondly, the wrapper also contains a back-reference to all proxies attached to the wrapped object, effectively allowing traits to see each other. To this end, we have provided the new isA operator:

$sc : GoldenCustomer( $maxExpense : maxExpense > 1000,
                      this isA "SeniorCustomer"
)

Eventually, the business logic may require that a trait is removed from a wrapped object. To this end, we provide two options. The first is a "logical don", which will result in a logical insertion of the proxy resulting from the traiting operation:

then
    don( $x, // core object
         Customer.class, // trait class
         true // optional flag for logical insertion
    )
    

The second is the use of the shed keyword, which causes the retraction of the proxy corresponding to the given argument type:

then
    Thing t = shed( $x, GoldenCustomer.class )

This operation returns another proxy implementing the org.drools.core.factmodel.traits.Thing interface, where the getFields() and getCore() methods are defined. Internally, in fact, all declared traits are generated to extend this interface (in addition to any others specified). This allows to preserve the wrapper with the soft fields which would otherwise be lost.


A rule specifies that when a particular set of conditions occur, specified in the Left Hand Side (LHS), then do what queryis specified as a list of actions in the Right Hand Side (RHS). A common question from users is "Why use when instead of if?" "When" was chosen over "if" because "if" is normally part of a procedural execution flow, where, at a specific point in time, a condition is to be checked. In contrast, "when" indicates that the condition evaluation is not tied to a specific evaluation sequence or point in time, but that it happens continually, at any time during the life time of the engine; whenever the condition is met, the actions are executed.

A rule must have a name, unique within its rule package. If you define a rule twice in the same DRL it produces an error while loading. If you add a DRL that includes a rule name already in the package, it replaces the previous rule. If a rule name is to have spaces, then it will need to be enclosed in double quotes (it is best to always use double quotes).

Attributes - described below - are optional. They are best written one per line.

The LHS of the rule follows the when keyword (ideally on a new line), similarly the RHS follows the then keyword (again, ideally on a newline). The rule is terminated by the keyword end. Rules cannot be nested.



Rule attributes provide a declarative way to influence the behavior of the rule. Some are quite simple, while others are part of complex subsystems such as ruleflow. To get the most from Drools you should make sure you have a proper understanding of each attribute.


no-loop

default value: false

type: Boolean

When a rule's consequence modifies a fact it may cause the rule to activate again, causing an infinite loop. Setting no-loop to true will skip the creation of another Activation for the rule with the current set of facts.

ruleflow-group

default value: N/A

type: String

Ruleflow is a Drools feature that lets you exercise control over the firing of rules. Rules that are assembled by the same ruleflow-group identifier fire only when their group is active.

lock-on-active

default value: false

type: Boolean

Whenever a ruleflow-group becomes active or an agenda-group receives the focus, any rule within that group that has lock-on-active set to true will not be activated any more; irrespective of the origin of the update, the activation of a matching rule is discarded. This is a stronger version of no-loop, because the change could now be caused not only by the rule itself. It's ideal for calculation rules where you have a number of rules that modify a fact and you don't want any rule re-matching and firing again. Only when the ruleflow-group is no longer active or the agenda-group loses the focus those rules with lock-on-active set to true become eligible again for their activations to be placed onto the agenda.

salience

default value: 0

type: integer

Each rule has an integer salience attribute which defaults to zero and can be negative or positive. Salience is a form of priority where rules with higher salience values are given higher priority when ordered in the Activation queue.

Drools also supports dynamic salience where you can use an expression involving bound variables.


agenda-group

default value: MAIN

type: String

Agenda groups allow the user to partition the Agenda providing more execution control. Only rules in the agenda group that has acquired the focus are allowed to fire.

auto-focus

default value: false

type: Boolean

When a rule is activated where the auto-focus value is true and the rule's agenda group does not have focus yet, then it is given focus, allowing the rule to potentially fire.

activation-group

default value: N/A

type: String

Rules that belong to the same activation-group, identified by this attribute's string value, will only fire exclusively. More precisely, the first rule in an activation-group to fire will cancel all pending activations of all rules in the group, i.e., stop them from firing.

Note: This used to be called Xor group, but technically it's not quite an Xor. You may still hear people mention Xor group; just swap that term in your mind with activation-group.

dialect

default value: as specified by the package

type: String

possible values: "java" or "mvel"

The dialect species the language to be used for any code expressions in the LHS or the RHS code block. Currently two dialects are available, Java and MVEL. While the dialect can be specified at the package level, this attribute allows the package definition to be overridden for a rule.

date-effective

default value: N/A

type: String, containing a date and time definition

A rule can only activate if the current date and time is after date-effective attribute.

date-expires

default value: N/A

type: String, containing a date and time definition

A rule cannot activate if the current date and time is after the date-expires attribute.

duration

default value: no default value

type: long

The duration dictates that the rule will fire after a specified duration, if it is still true.


Rules now support both interval and cron based timers, which replace the now deprecated duration attribute.


Interval (indicated by "int:") timers follow the semantics of java.util.Timer objects, with an initial delay and an optional repeat interval. Cron (indicated by "cron:") timers follow standard Unix cron expressions:


A rule controlled by a timer becomes active when it matches, and once for each individual match. Its consequence is executed repeatedly, according to the timer's settings. This stops as soon as the condition doesn't match any more.

Consequences are executed even after control returns from a call to fireUntilHalt. Moreover, the Engine remains reactive to any changes made to the Working Memory. For instance, removing a fact that was involved in triggering the timer rule's execution causes the repeated execution to terminate, or inserting a fact so that some rule matches will cause that rule to fire. But the Engine is not continually active, only after a rule fires, for whatever reason. Thus, reactions to an insertion done asynchronously will not happen until the next execution of a timer-controlled rule.

Disposing a session puts an end to all timer activity.

Calendars are used to control when rules can fire. The Calendar API is modelled on Quartz:


Calendars are registered with the StatefulKnowledgeSession:


They can be used in conjunction with normal rules and rules including timers. The rule attribute "calendars" may contain one or more comma-separated calendar names written as string literals.


Any bean property can be used directly. A bean property is exposed using a standard Java bean getter: a method getMyProperty() (or isMyProperty() for a primitive boolean) which takes no arguments and return something. For example: the age property is written as age in DRL instead of the getter getAge():

Person( age == 50 )

// this is the same as:
Person( getAge() == 50 )

Drools uses the standard JDK Introspector class to do this mapping, so it follows the standard Java bean specification.

Nested property access is also supported:

Person( address.houseNumber == 50 )

// this is the same as:
Person( getAddress().getHouseNumber() == 50 )

Nested properties are also indexed.

You can use any Java expression that returns a boolean as a constraint inside the parentheses of a pattern. Java expressions can be mixed with other expression enhancements, such as property access:

Person( age == 50 )

It is possible to change the evaluation priority by using parentheses, as in any logic or mathematical expression:

Person( age > 100 && ( age % 10 == 0 ) )

It is possible to reuse Java methods:

Person( Math.round( weight / ( height * height ) ) < 25.0 )

Normal Java operator precedence applies, see the operator precedence list below.

Type coercion is always attempted if the field and the value are of different types; exceptions will be thrown if a bad coercion is attempted. For instance, if "ten" is provided as a string in a numeric evaluator, an exception is thrown, whereas "10" would coerce to a numeric 10. Coercion is always in favor of the field type and not the value type:

Person( age == "10" ) // "10" is coerced to 10

Coercion to the correct value for the evaluator and the field will be attempted.

Patterns now support positional arguments on type declarations.

Positional arguments are ones where you don't need to specify the field name, as the position maps to a known named field. i.e. Person( name == "mark" ) can be rewritten as Person( "mark"; ). The semicolon ';' is important so that the engine knows that everything before it is a positional argument. Otherwise we might assume it was a boolean expression, which is how it could be interpreted after the semicolon. You can mix positional and named arguments on a pattern by using the semicolon ';' to separate them. Any variables used in a positional that have not yet been bound will be bound to the field that maps to that position.

declare Cheese
    name : String
    shop : String
    price : int
end

Example patterns, with two constraints and a binding. Remember semicolon ';' is used to differentiate the positional section from the named argument section. Variables and literals and expressions using just literals are supported in positional arguments, but not variables. Positional arguments are always resolved using unification.

Cheese( "stilton", "Cheese Shop", p; )
Cheese( "stilton", "Cheese Shop"; p : price )
Cheese( "stilton"; shop == "Cheese Shop", p : price )
Cheese( name == "stilton"; shop == "Cheese Shop", p : price )

Positional arguments that are given a previously declared binding will constrain against that using unification; these are referred to as input arguments. If the binding does not yet exist, it will create the declaration binding it to the field represented by the position argument; these are referred to as output arguments.

When you call modify() (see the modify statement section) on a given object it will trigger a revaluation of all patterns of the matching object type in the knowledge base. This can can lead to unwanted and useless evaluations and in the worst cases to infinite recursions. The only workaround to avoid it was to split up your objects into smaller ones having a 1 to 1 relationship with the original object.

This feature allows the pattern matching to only react to modification of properties actually constrained or bound inside of a given pattern. That will help with performance and recursion and avoid artificial object splitting.

By default this feature is off in order to make the behavior of the rule engine backward compatible with the former releases. When you want to activate it on a specific bean you have to annotate it with @propertyReactive. This annotation works both on drl type declarations:

declare Person
          @propertyReactive
          firstName : String
          lastName : String
          end

and on Java classes:

@PropertyReactive
          public static class Person {
          private String firstName;
          private String lastName;
          }

In this way, for instance, if you have a rule like the following:

rule "Every person named Mario is a male" when
          $person : Person( firstName == "Mario" )
          then
          modify ( $person )  { setMale( true ) }
          end

you won't have to add the no-loop attribute to it in order to avoid an infinite recursion because the engine recognizes that the pattern matching is done on the 'firstName' property while the RHS of the rule modifies the 'male' one. Note that this feature does not work for update(), and this is one of the reasons why we promote modify() since it encapsulates the field changes within the statement. Moreover, on Java classes, you can also annotate any method to say that its invocation actually modifies other properties. For instance in the former Person class you could have a method like:

@Modifies( { "firstName", "lastName" } )
          public void setName(String name) {
          String[] names = name.split("\\s");
          this.firstName = names[0];
          this.lastName = names[1];
          }

That means that if a rule has a RHS like the following:

modify($person) { setName("Mario Fusco") }

it will correctly recognize that the values of both properties 'firstName' and 'lastName' could have potentially been modified and act accordingly, not missing of reevaluating the patterns constrained on them. At the moment the usage of @Modifies is not allowed on fields but only on methods. This is coherent with the most common scenario where the @Modifies will be used for methods that are not related with a class field as in the Person.setName() in the former example. Also note that @Modifies is not transitive, meaning that if another method internally invokes the Person.setName() one it won't be enough to annotate it with @Modifies( { "name" } ), but it is necessary to use @Modifies( { "firstName", "lastName" } ) even on it. Very likely @Modifies transitivity will be implemented in the next release.

For what regards nested accessors, the engine will be notified only for top level fields. In other words a pattern matching like:

Person ( address.city.name == "London ) 

will be revaluated only for modification of the 'address' property of a Person object. In the same way the constraints analysis is currently strictly limited to what there is inside a pattern. Another example could help to clarify this. An LHS like the following:

$p : Person( )
          Car( owner = $p.name )

will not listen on modifications of the person's name, while this one will do:

Person( $name : name )
          Car( owner = $name )

To overcome this problem it is possible to annotate a pattern with @watch as it follows:

$p : Person( ) @watch ( name )
          Car( owner = $p.name )

Indeed, annotating a pattern with @watch allows you to modify the inferred set of properties for which that pattern will react. Note that the properties named in the @watch annotation are actually added to the ones automatically inferred, but it is also possible to explicitly exclude one or more of them prepending their name with a ! and to make the pattern to listen for all or none of the properties of the type used in the pattern respectively with the wildcrds * and !*. So, for example, you can annotate a pattern in the LHS of a rule like:

// listens for changes on both firstName (inferred) and lastName
          Person( firstName == $expectedFirstName ) @watch( lastName )

          // listens for all the properties of the Person bean
          Person( firstName == $expectedFirstName ) @watch( * )

          // listens for changes on lastName and explicitly exclude firstName
          Person( firstName == $expectedFirstName ) @watch( lastName, !firstName )

          // listens for changes on all the properties except the age one
          Person( firstName == $expectedFirstName ) @watch( *, !age )

Since doesn't make sense to use this annotation on a pattern using a type not annotated with @PropertyReactive the rule compiler will raise a compilation error if you try to do so. Also the duplicated usage of the same property in @watch (for example like in: @watch( firstName, ! firstName ) ) will end up in a compilation error. In a next release we will make the automatic detection of the properties to be listened smarter by doing analysis even outside of the pattern.

It also possible to enable this feature by default on all the types of your model or to completely disallow it by using on option of the KnowledgeBuilderConfiguration. In particular this new PropertySpecificOption can have one of the following 3 values:

- DISABLED => the feature is turned off and all the other related annotations are just ignored
          - ALLOWED => this is the default behavior: types are not property reactive unless they are not annotated with @PropertySpecific
          - ALWAYS => all types are property reactive by default

So, for example, to have a KnowledgeBuilder generating property reactive types by default you could do:

KnowledgeBuilderConfiguration config = KnowledgeBuilderFactory.newKnowledgeBuilderConfiguration();
          config.setOption(PropertySpecificOption.ALWAYS);
          KnowledgeBuilder kbuilder = KnowledgeBuilderFactory.newKnowledgeBuilder(config);

In this last case it will be possible to disable the property reactivity feature on a specific type by annotating it with @ClassReactive.

The Conditional Element or is used to group other Conditional Elements into a logical disjunction. Drools supports both prefix or and infix or.


Traditional infix or is supported:

//infixOr
Cheese( cheeseType : type ) or Person( favouriteCheese == cheeseType )

Explicit grouping with parentheses is also supported:

//infixOr with grouping
( Cheese( cheeseType : type ) or
  ( Person( favouriteCheese == cheeseType ) and
    Person( favouriteCheese == cheeseType ) )

Note

The symbol || (as an alternative to or) is deprecated. But it is still supported in the syntax for backwards compatibility.


Prefix or is also supported:

(or Person( sex == "f", age > 60 )
    Person( sex == "m", age > 65 )

Note

The behavior of the Conditional Element or is different from the connective || for constraints and restrictions in field constraints. The engine actually has no understanding of the Conditional Element or. Instead, via a number of different logic transformations, a rule with or is rewritten as a number of subrules. This process ultimately results in a rule that has a single or as the root node and one subrule for each of its CEs. Each subrule can activate and fire like any normal rule; there is no special behavior or interaction between these subrules. - This can be most confusing to new rule authors.

The Conditional Element or also allows for optional pattern binding. This means that each resulting subrule will bind its pattern to the pattern binding. Each pattern must be bound separately, using eponymous variables:

pensioner : ( Person( sex == "f", age > 60 ) or Person( sex == "m", age > 65 ) )
(or pensioner : Person( sex == "f", age > 60 ) 
    pensioner : Person( sex == "m", age > 65 ) )

Since the conditional element or results in multiple subrule generation, one for each possible logically outcome, the example above would result in the internal generation of two rules. These two rules work independently within the Working Memory, which means both can match, activate and fire - there is no shortcutting.

The best way to think of the conditional element or is as a shortcut for generating two or more similar rules. When you think of it that way, it's clear that for a single rule there could be multiple activations if two or more terms of the disjunction are true.


The Conditional Element forall completes the First Order Logic support in Drools. The Conditional Element forall evaluates to true when all facts that match the first pattern match all the remaining patterns. Example:

rule "All English buses are red"
when
    forall( $bus : Bus( type == 'english') 
                   Bus( this == $bus, color = 'red' ) )
then
    // all English buses are red
end

In the above rule, we "select" all Bus objects whose type is "english". Then, for each fact that matches this pattern we evaluate the following patterns and if they match, the forall CE will evaluate to true.

To state that all facts of a given type in the working memory must match a set of constraints, forall can be written with a single pattern for simplicity. Example:


Another example shows multiple patterns inside the forall:


Forall can be nested inside other CEs. For instance, forall can be used inside a not CE. Note that only single patterns have optional parentheses, so that with a nested forall parentheses must be used:


As a side note, forall( p1 p2 p3...) is equivalent to writing:

not(p1 and not(and p2 p3...))

Also, it is important to note that forall is a scope delimiter. Therefore, it can use any previously bound variable, but no variable bound inside it will be available for use outside of it.


The Conditional Element from enables users to specify an arbitrary source for data to be matched by LHS patterns. This allows the engine to reason over data not in the Working Memory. The data source could be a sub-field on a bound variable or the results of a method call. It is a powerful construction that allows out of the box integration with other application components and frameworks. One common example is the integration with data retrieved on-demand from databases using hibernate named queries.

The expression used to define the object source is any expression that follows regular MVEL syntax. Therefore, it allows you to easily use object property navigation, execute method calls and access maps and collections elements.

Here is a simple example of reasoning and binding on another pattern sub-field:

rule "validate zipcode"
when
    Person( $personAddress : address ) 
    Address( zipcode == "23920W") from $personAddress 
then
    // zip code is ok
end

With all the flexibility from the new expressiveness in the Drools engine you can slice and dice this problem many ways. This is the same but shows how you can use a graph notation with the 'from':

rule "validate zipcode"
when
    $p : Person( ) 
    $a : Address( zipcode == "23920W") from $p.address 
then
    // zip code is ok
end

Previous examples were evaluations using a single pattern. The CE from also support object sources that return a collection of objects. In that case, from will iterate over all objects in the collection and try to match each of them individually. For instance, if we want a rule that applies 10% discount to each item in an order, we could do:

rule "apply 10% discount to all items over US$ 100,00 in an order"
when
    $order : Order()
    $item  : OrderItem( value > 100 ) from $order.items
then
    // apply discount to $item
end

The above example will cause the rule to fire once for each item whose value is greater than 100 for each given order.

You must take caution, however, when using from, especially in conjunction with the lock-on-active rule attribute as it may produce unexpected results. Consider the example provided earlier, but now slightly modified as follows:

rule "Assign people in North Carolina (NC) to sales region 1"
ruleflow-group "test"
lock-on-active true
when
    $p : Person( ) 
    $a : Address( state == "NC") from $p.address 
then
    modify ($p) {} // Assign person to sales region 1 in a modify block
end

rule "Apply a discount to people in the city of Raleigh"
ruleflow-group "test"
lock-on-active true
when
    $p : Person( ) 
    $a : Address( city == "Raleigh") from $p.address 
then
    modify ($p) {} // Apply discount to person in a modify block
end

In the above example, persons in Raleigh, NC should be assigned to sales region 1 and receive a discount; i.e., you would expect both rules to activate and fire. Instead you will find that only the second rule fires.

If you were to turn on the audit log, you would also see that when the second rule fires, it deactivates the first rule. Since the rule attribute lock-on-active prevents a rule from creating new activations when a set of facts change, the first rule fails to reactivate. Though the set of facts have not changed, the use of from returns a new fact for all intents and purposes each time it is evaluated.

First, it's important to review why you would use the above pattern. You may have many rules across different rule-flow groups. When rules modify working memory and other rules downstream of your RuleFlow (in different rule-flow groups) need to be reevaluated, the use of modify is critical. You don't, however, want other rules in the same rule-flow group to place activations on one another recursively. In this case, the no-loop attribute is ineffective, as it would only prevent a rule from activating itself recursively. Hence, you resort to lock-on-active.

There are several ways to address this issue:

  • Avoid the use of from when you can assert all facts into working memory or use nested object references in your constraint expressions (shown below).

  • Place the variable assigned used in the modify block as the last sentence in your condition (LHS).

  • Avoid the use of lock-on-active when you can explicitly manage how rules within the same rule-flow group place activations on one another (explained below).

The preferred solution is to minimize use of from when you can assert all your facts into working memory directly. In the example above, both the Person and Address instance can be asserted into working memory. In this case, because the graph is fairly simple, an even easier solution is to modify your rules as follows:

rule "Assign people in North Carolina (NC) to sales region 1"
ruleflow-group "test"
lock-on-active true
when
    $p : Person(address.state == "NC" )  
then
    modify ($p) {} // Assign person to sales region 1 in a modify block
end

rule "Apply a discount to people in the city of Raleigh"
ruleflow-group "test"
lock-on-active true
when
    $p : Person(address.city == "Raleigh" )  
then
    modify ($p) {} //Apply discount to person in a modify block
end

Now, you will find that both rules fire as expected. However, it is not always possible to access nested facts as above. Consider an example where a Person holds one or more Addresses and you wish to use an existential quantifier to match people with at least one address that meets certain conditions. In this case, you would have to resort to the use of from to reason over the collection.

There are several ways to use from to achieve this and not all of them exhibit an issue with the use of lock-on-active. For example, the following use of from causes both rules to fire as expected:

rule "Assign people in North Carolina (NC) to sales region 1"
ruleflow-group "test"
lock-on-active true
when
    $p : Person($addresses : addresses)
    exists (Address(state == "NC") from $addresses)  
then
    modify ($p) {} // Assign person to sales region 1 in a modify block
end

rule "Apply a discount to people in the city of Raleigh"
ruleflow-group "test"
lock-on-active true
when
    $p : Person($addresses : addresses)
    exists (Address(city == "Raleigh") from $addresses)  
then
    modify ($p) {} // Apply discount to person in a modify block
end

However, the following slightly different approach does exhibit the problem:

rule "Assign people in North Carolina (NC) to sales region 1"
ruleflow-group "test"
lock-on-active true
when
    $assessment : Assessment()
    $p : Person()
    $addresses : List() from $p.addresses
    exists (Address( state == "NC") from $addresses) 
then
    modify ($assessment) {} // Modify assessment in a modify block
end

rule "Apply a discount to people in the city of Raleigh"
ruleflow-group "test"
lock-on-active true
when
    $assessment : Assessment()
    $p : Person()
    $addresses : List() from $p.addresses 
    exists (Address( city == "Raleigh") from $addresses)
then
    modify ($assessment) {} // Modify assessment in a modify block
end

In the above example, the $addresses variable is returned from the use of from. The example also introduces a new object, assessment, to highlight one possible solution in this case. If the $assessment variable assigned in the condition (LHS) is moved to the last condition in each rule, both rules fire as expected.

Though the above examples demonstrate how to combine the use of from with lock-on-active where no loss of rule activations occurs, they carry the drawback of placing a dependency on the order of conditions on the LHS. In addition, the solutions present greater complexity for the rule author in terms of keeping track of which conditions may create issues.

A better alternative is to assert more facts into working memory. In this case, a person's addresses may be asserted into working memory and the use of from would not be necessary.

There are cases, however, where asserting all data into working memory is not practical and we need to find other solutions. Another option is to reevaluate the need for lock-on-active. An alternative to lock-on-active is to directly manage how rules within the same rule-flow group activate one another by including conditions in each rule that prevent rules from activating each other recursively when working memory is modified. For example, in the case above where a discount is applied to citizens of Raleigh, a condition may be added to the rule that checks whether the discount has already been applied. If so, the rule does not activate.


The Conditional Element collect allows rules to reason over a collection of objects obtained from the given source or from the working memory. In First Oder Logic terms this is the cardinality quantifier. A simple example:

import java.util.ArrayList

rule "Raise priority if system has more than 3 pending alarms"
when
    $system : System()
    $alarms : ArrayList( size >= 3 )
              from collect( Alarm( system == $system, status == 'pending' ) )
then
    // Raise priority, because system $system has
    // 3 or more alarms pending. The pending alarms
    // are $alarms.
end

In the above example, the rule will look for all pending alarms in the working memory for each given system and group them in ArrayLists. If 3 or more alarms are found for a given system, the rule will fire.

The result pattern of collect can be any concrete class that implements the java.util.Collection interface and provides a default no-arg public constructor. This means that you can use Java collections like ArrayList, LinkedList, HashSet, etc., or your own class, as long as it implements the java.util.Collection interface and provide a default no-arg public constructor.

Both source and result patterns can be constrained as any other pattern.

Variables bound before the collect CE are in the scope of both source and result patterns and therefore you can use them to constrain both your source and result patterns. But note that collect is a scope delimiter for bindings, so that any binding made inside of it is not available for use outside of it.

Collect accepts nested from CEs. The following example is a valid use of "collect":

import java.util.LinkedList;

rule "Send a message to all mothers"
when
    $town : Town( name == 'Paris' )
    $mothers : LinkedList() 
               from collect( Person( gender == 'F', children > 0 ) 
                             from $town.getPeople() 
                           )
then
    // send a message to all mothers
end

The Conditional Element accumulate is a more flexible and powerful form of collect, in the sense that it can be used to do what collect does and also achieve results that the CE collect is not capable of doing. Basically, what it does is that it allows a rule to iterate over a collection of objects, executing custom actions for each of the elements, and at the end it returns a result object.

Accumulate supports both the use of pre-defined accumulate functions, or the use of inline custom code. Inline custom code should be avoided though, as it is harder for rule authors to maintain, and frequently leads to code duplication. Accumulate functions are easier to test and reuse.

The Accumulate CE also supports multiple different syntaxes. The preferred syntax is the top level accumulate, as noted bellow, but all other syntaxes are supported for backward compatibility.

The top level accumulate syntax is the most compact and flexible syntax. The simplified syntax is as follows:

accumulate( <source pattern>; <functions> [;<constraints>] )

For instance, a rule to calculate the minimum, maximum and average temperature reading for a given sensor and that raises an alarm if the minimum temperature is under 20C degrees and the average is over 70C degrees could be written in the following way, using Accumulate:

rule "Raise alarm"
when
    $s : Sensor()
    accumulate( Reading( sensor == $s, $temp : temperature );
                $min : min( $temp ),
                $max : max( $temp ),
                $avg : average( $temp );
                $min < 20, $avg > 70 )
then
    // raise the alarm
end

In the above example, min, max and average are Accumulate Functions and will calculate the minimum, maximum and average temperature values over all the readings for each sensor.

Drools ships with several built-in accumulate functions, including:

These common functions accept any expression as input. For instance, if someone wants to calculate the average profit on all items of an order, a rule could be written using the average function:

rule "Average profit"
when
    $order : Order()
    accumulate( OrderItem( order == $order, $cost : cost, $price : price );
                $avgProfit : average( 1 - $cost / $price ) )
then
    // average profit for $order is $avgProfit
end

Accumulate Functions are all pluggable. That means that if needed, custom, domain specific functions can easily be added to the engine and rules can start to use them without any restrictions. To implement a new Accumulate Function all one needs to do is to create a Java class that implements the org.drools.core.runtime.rule.TypedAccumulateFunction interface and add a line to the configuration file or set a system property to let the engine know about the new function. As an example of an Accumulate Function implementation, the following is the implementation of the average function:

/**

 * An implementation of an accumulator capable of calculating average values
 */
public class AverageAccumulateFunction implements org.drools.core.runtime.rule.TypedAccumulateFunction {
    public void readExternal(ObjectInput in) throws IOException, ClassNotFoundException {
    }
    public void writeExternal(ObjectOutput out) throws IOException {
    }
    public static class AverageData implements Externalizable {
        public int    count = 0;
        public double total = 0;
        public AverageData() {}
        public void readExternal(ObjectInput in) throws IOException, ClassNotFoundException {
            count   = in.readInt();
            total   = in.readDouble();
        }
        public void writeExternal(ObjectOutput out) throws IOException {
            out.writeInt(count);
            out.writeDouble(total);
        }
    }
    /* (non-Javadoc)
     * @see org.drools.base.accumulators.AccumulateFunction#createContext()
     */
    public Serializable createContext() {
        return new AverageData();
    }
    /* (non-Javadoc)
     * @see org.drools.core.base.accumulators.AccumulateFunction#init(java.lang.Object)
     */
    public void init(Serializable context) throws Exception {
        AverageData data = (AverageData) context;
        data.count = 0;
        data.total = 0;
    }
    /* (non-Javadoc)
     * @see org.drools.core.base.accumulators.AccumulateFunction#accumulate(java.lang.Object, java.lang.Object)
     */
    public void accumulate(Serializable context,
                           Object value) {
        AverageData data = (AverageData) context;
        data.count++;
        data.total += ((Number) value).doubleValue();
    }
    /* (non-Javadoc)
     * @see org.drools.core.base.accumulators.AccumulateFunction#reverse(java.lang.Object, java.lang.Object)
     */
    public void reverse(Serializable context,
                        Object value) throws Exception {
        AverageData data = (AverageData) context;
        data.count--;
        data.total -= ((Number) value).doubleValue();
    }
    /* (non-Javadoc)
     * @see org.drools.core.base.accumulators.AccumulateFunction#getResult(java.lang.Object)
     */
    public Object getResult(Serializable context) throws Exception {
        AverageData data = (AverageData) context;
        return new Double( data.count == 0 ? 0 : data.total / data.count );
    }
    /* (non-Javadoc)
     * @see org.drools.core.base.accumulators.AccumulateFunction#supportsReverse()
     */
    public boolean supportsReverse() {
        return true;
    }
    /**
     * {@inheritDoc}
     */
    public Class< ? > getResultType() {
        return Number.class;
    }
}

The code for the function is very simple, as we could expect, as all the "dirty" integration work is done by the engine. Finally, to plug the function into the engine, we added it to the configuration file:

drools.accumulate.function.average = org.drools.core.base.accumulators.AverageAccumulateFunction

Here, "drools.accumulate.function." is a prefix that must always be used, "average" is how the function will be used in the rule file, and "org.drools.core.base.accumulators.AverageAccumulateFunction" is the fully qualified name of the class that implements the function behavior.

Another possible syntax for the accumulate is to define inline custom code, instead of using accumulate functions. As noted on the previous warned, this is discouraged though for the stated reasons.

The general syntax of the accumulate CE with inline custom code is:

<result pattern> from accumulate( <source pattern>,
                                  init( <init code> ),
                                  action( <action code> ),
                                  reverse( <reverse code> ),
                                  result( <result expression> ) )

The meaning of each of the elements is the following:

It is easier to understand if we look at an example:

rule "Apply 10% discount to orders over US$ 100,00"
when
    $order : Order()
    $total : Number( doubleValue > 100 ) 
             from accumulate( OrderItem( order == $order, $value : value ),
                              init( double total = 0; ),
                              action( total += $value; ),
                              reverse( total -= $value; ),
                              result( total ) )
then
    # apply discount to $order
end

In the above example, for each Order in the Working Memory, the engine will execute the init code initializing the total variable to zero. Then it will iterate over all OrderItem objects for that order, executing the action for each one (in the example, it will sum the value of all items into the total variable). After iterating over all OrderItem objects, it will return the value corresponding to the result expression (in the above example, the value of variable total). Finally, the engine will try to match the result with the Number pattern, and if the double value is greater than 100, the rule will fire.

The example used Java as the semantic dialect, and as such, note that the usage of the semicolon as statement delimiter is mandatory in the init, action and reverse code blocks. The result is an expression and, as such, it does not admit ';'. If the user uses any other dialect, he must comply to that dialect's specific syntax.

As mentioned before, the reverse code is optional, but it is strongly recommended that the user writes it in order to benefit from the improved performance on update and retract.

The accumulate CE can be used to execute any action on source objects. The following example instantiates and populates a custom object:

rule "Accumulate using custom objects"
when
    $person   : Person( $likes : likes )
    $cheesery : Cheesery( totalAmount > 100 )
                from accumulate( $cheese : Cheese( type == $likes ),
                                 init( Cheesery cheesery = new Cheesery(); ),
                                 action( cheesery.addCheese( $cheese ); ),
                                 reverse( cheesery.removeCheese( $cheese ); ),
                                 result( cheesery ) );
then
    // do something
end

The Right Hand Side (RHS) is a common name for the consequence or action part of the rule; this part should contain a list of actions to be executed. It is bad practice to use imperative or conditional code in the RHS of a rule; as a rule should be atomic in nature - "when this, then do this", not "when this, maybe do this". The RHS part of a rule should also be kept small, thus keeping it declarative and readable. If you find you need imperative and/or conditional code in the RHS, then maybe you should be breaking that rule down into multiple rules. The main purpose of the RHS is to insert, retractor modify working memory data. To assist with that there are a few convenience methods you can use to modify working memory; without having to first reference a working memory instance.

update(object, handle); will tell the engine that an object has changed (one that has been bound to something on the LHS) and rules may need to be reconsidered.

update(object); can also be used; here the Knowledge Helper will look up the facthandle for you, via an identity check, for the passed object. (Note that if you provide Property Change Listeners to your Java beans that you are inserting into the engine, you can avoid the need to call update() when the object changes.). After a fact's field values have changed you must call update before changing another fact, or you will cause problems with the indexing within the rule engine. The modify keyword avoids this problem.

insert(new Something()); will place a new object of your creation into the Working Memory.

insertLogical(new Something()); is similar to insert, but the object will be automatically retracted when there are no more facts to support the truth of the currently firing rule.

retract(handle); removes an object from Working Memory.

These convenience methods are basically macros that provide short cuts to the KnowledgeHelper instance that lets you access your Working Memory from rules files. The predefined variable drools of type KnowledgeHelper lets you call several other useful methods. (Refer to the KnowledgeHelper interface documentation for more advanced operations).

The full Knowledge Runtime API is exposed through another predefined variable, kcontext, of type KnowledgeContext. Its method getKnowledgeRuntime() delivers an object of type KnowledgeRuntime, which, in turn, provides access to a wealth of methods, many of which are quite useful for coding RHS logic.


A query is a simple way to search the working memory for facts that match the stated conditions. Therefore, it contains only the structure of the LHS of a rule, so that you specify neither "when" nor "then". A query has an optional set of parameters, each of which can be optionally typed. If the type is not given, the type Object is assumed. The engine will attempt to coerce the values as needed. Query names are global to the KnowledgeBase; so do not add queries of the same name to different packages for the same RuleBase.

To return the results use ksession.getQueryResults("name"), where "name" is the query's name. This returns a list of query results, which allow you to retrieve the objects that matched the query.

The first example presents a simple query for all the people over the age of 30. The second one, using parameters, combines the age limit with a location.



We iterate over the returned QueryResults using a standard "for" loop. Each element is a QueryResultsRow which we can use to access each of the columns in the tuple. These columns can be accessed by bound declaration name or index position.


Support for positional syntax has been added for more compact code. By default the declared type order in the type declaration matches the argument position. But it possible to override these using the @position annotation. This allows patterns to be used with positional arguments, instead of the more verbose named arguments.

declare Cheese
    name : String @position(1)
    shop : String @position(2)
    price : int @position(0)
end

The @Position annotation, in the org.drools.definition.type package, can be used to annotate original pojos on the classpath. Currently only fields on classes can be annotated. Inheritance of classes is supported, but not interfaces or methods. The isContainedIn query below demonstrates the use of positional arguments in a pattern; Location(x, y;) instead of Location( thing == x, location == y).

Queries can now call other queries, this combined with optional query arguments provides derivation query style backward chaining. Positional and named syntax is supported for arguments. It is also possible to mix both positional and named, but positional must come first, separated by a semi colon. Literal expressions can be passed as query arguments, but at this stage you cannot mix expressions with variables. Here is an example of a query that calls another query. Note that 'z' here will always be an 'out' variable. The '?' symbol means the query is pull only, once the results are returned you will not receive further results as the underlying data changes.

declare Location
    thing : String 
    location : String 
end

query isContainedIn( String x, String y ) 
    Location(x, y;)
    or 
    ( Location(z, y;) and ?isContainedIn(x, z;) )
end

As previously mentioned you can use live "open" queries to reactively receive changes over time from the query results, as the underlying data it queries against changes. Notice the "look" rule calls the query without using '?'.

query isContainedIn( String x, String y ) 
    Location(x, y;)
    or 
    ( Location(z, y;) and isContainedIn(x, z;) )
end

rule look when 
    Person( $l : likes ) 
    isContainedIn( $l, 'office'; )
then
   insertLogical( $l 'is in the office' );
end 

Drools supports unification for derivation queries, in short this means that arguments are optional. It is possible to call queries from java leaving arguments unspecified using the static field org.drools.core.runtime.rule.Variable.v - note you must use 'v' and not an alternative instance of Variable. These are referred to as 'out' arguments. Note that the query itself does not declare at compile time whether an argument is in or an out, this can be defined purely at runtime on each use. The following example will return all objects contained in the office.

results = ksession.getQueryResults( "isContainedIn", new Object[] {  Variable.v, "office" } );
l = new ArrayList<List<String>>();
for ( QueryResultsRow r : results ) {
    l.add( Arrays.asList( new String[] { (String) r.get( "x" ), (String) r.get( "y" ) } ) );
}  

The algorithm uses stacks to handle recursion, so the method stack will not blow up.

The following is not yet supported:

  • List and Map unification

  • Variables for the fields of facts

  • Expression unification - pred( X, X + 1, X * Y / 7 )

Domain Specific Languages (or DSLs) are a way of creating a rule language that is dedicated to your problem domain. A set of DSL definitions consists of transformations from DSL "sentences" to DRL constructs, which lets you use of all the underlying rule language and engine features. Given a DSL, you write rules in DSL rule (or DSLR) files, which will be translated into DRL files.

DSL and DSLR files are plain text files, and you can use any text editor to create and modify them. But there are also DSL and DSLR editors, both in the IDE as well as in the web based BRMS, and you can use those as well, although they may not provide you with the full DSL functionality.

The Drools DSL mechanism allows you to customise conditional expressions and consequence actions. A global substitution mechanism ("keyword") is also available.


In the preceding example, [when] indicates the scope of the expression, i.e., whether it is valid for the LHS or the RHS of a rule. The part after the bracketed keyword is the expression that you use in the rule; typically a natural language expression, but it doesn't have to be. The part to the right of the equal sign ("=") is the mapping of the expression into the rule language. The form of this string depends on its destination, RHS or LHS. If it is for the LHS, then it ought to be a term according to the regular LHS syntax; if it is for the RHS then it might be a Java statement.

Whenever the DSL parser matches a line from the rule file written in the DSL with an expression in the DSL definition, it performs three steps of string manipulation. First, it extracts the string values appearing where the expression contains variable names in braces (here: {colour}). Then, the values obtained from these captures are then interpolated wherever that name, again enclosed in braces, occurs on the right hand side of the mapping. Finally, the interpolated string replaces whatever was matched by the entire expression in the line of the DSL rule file.

Note that the expressions (i.e., the strings on the left hand side of the equal sign) are used as regular expressions in a pattern matching operation against a line of the DSL rule file, matching all or part of a line. This means you can use (for instance) a '?' to indicate that the preceding character is optional. One good reason to use this is to overcome variations in natural language phrases of your DSL. But, given that these expressions are regular expression patterns, this also means that all "magic" characters of Java's pattern syntax have to be escaped with a preceding backslash ('\').

It is important to note that the compiler transforms DSL rule files line by line. In the above example, all the text after "Something is " to the end of the line is captured as the replacement value for "{colour}", and this is used for interpolating the target string. This may not be exactly what you want. For instance, when you intend to merge different DSL expressions to generate a composite DRL pattern, you need to transform a DSLR line in several independent operations. The best way to achieve this is to ensure that the captures are surrounded by characteristic text - words or even single characters. As a result, the matching operation done by the parser plucks out a substring from somewhere within the line. In the example below, quotes are used as distinctive characters. Note that the characters that surround the capture are not included during interpolation, just the contents between them.

As a rule of thumb, use quotes for textual data that a rule editor may want to enter. You can also enclose the capture with words to ensure that the text is correctly matched. Both is illustrated by the following example. Note that a single line such as Something is "green" and another solid thing is now correctly expanded.


It is a good idea to avoid punctuation (other than quotes or apostrophes) in your DSL expressions as much as possible. The main reason is that punctuation is easy to forget for rule authors using your DSL. Another reason is that parentheses, the period and the question mark are magic characters, requiring escaping in the DSL definition.

In a DSL mapping, the braces "{" and "}" should only be used to enclose a variable definition or reference, resulting in a capture. If they should occur literally, either in the expression or within the replacement text on the right hand side, they must be escaped with a preceding backslash ("\"):

[then]do something= if (foo) \{ doSomething(); \}
    

Note

If braces "{" and "}" should appear in the replacement string of a DSL definition, escape them with a backslash ('\').


Given the above DSL examples, the following examples show the expansion of various DSLR snippets:


Note

Don't forget that if you are capturing plain text from a DSL rule line and want to use it as a string literal in the expansion, you must provide the quotes on the right hand side of the mapping.

You can chain DSL expressions together on one line, as long as it is clear to the parser where one ends and the next one begins and where the text representing a parameter ends. (Otherwise you risk getting all the text until the end of the line as a parameter value.) The DSL expressions are tried, one after the other, according to their order in the DSL definition file. After any match, all remaining DSL expressions are investigated, too.

The resulting DRL text may consist of more than one line. Line ends are in the replacement text are written as \n.

A common requirement when writing rule conditions is to be able to add an arbitrary combination of constraints to a pattern. Given that a fact type may have many fields, having to provide an individual DSL statement for each combination would be plain folly.

The DSL facility allows you to add constraints to a pattern by a simple convention: if your DSL expression starts with a hyphen (minus character, "-") it is assumed to be a field constraint and, consequently, is is added to the last pattern line preceding it.

For an example, lets take look at class Cheese, with the following fields: type, price, age and country. We can express some LHS condition in normal DRL like the following

Cheese(age < 5, price == 20, type=="stilton", country=="ch")

The DSL definitions given below result in three DSL phrases which may be used to create any combination of constraint involving these fields.

[when]There is a Cheese with=Cheese()
[when]- age is less than {age}=age<{age}
[when]- type is '{type}'=type=='{type}'
[when]- country equal to '{country}'=country=='{country}'

You can then write rules with conditions like the following:

There is a Cheese with
        - age is less than 42
        - type is 'stilton'

The parser will pick up a line beginning with "-" and add it as a constraint to the preceding pattern, inserting a comma when it is required. For the preceding example, the resulting DRL is:

Cheese(age<42, type=='stilton')

Combining all all numeric fields with all relational operators (according to the DSL expression "age is less than..." in the preceding example) produces an unwieldy amount of DSL entries. But you can define DSL phrases for the various operators and even a generic expression that handles any field constraint, as shown below. (Notice that the expression definition contains a regular expression in addition to the variable name.)

[when][]is less than or equal to=<=
[when][]is less than=<
[when][]is greater than or equal to=>=
[when][]is greater than=>
[when][]is equal to===
[when][]equals===
[when][]There is a Cheese with=Cheese()
[when][]- {field:\w*} {operator} {value:\d*}={field} {operator} {value}

Given these DSL definitions, you can write rules with conditions such as:

There is a Cheese with
   - age is less than 42
   - rating is greater than 50
   - type equals 'stilton'

In this specific case, a phrase such as "is less than" is replaced by <, and then the line matches the last DSL entry. This removes the hyphen, but the final result is still added as a constraint to the preceding pattern. After processing all of the lines, the resulting DRL text is:

Cheese(age<42, rating > 50, type=='stilton')

Note

The order of the entries in the DSL is important if separate DSL expressions are intended to match the same line, one after the other.

A good way to get started is to write representative samples of the rules your application requires, and to test them as you develop. This will provide you with a stable framework of conditional elements and their constraints. Rules, both in DRL and in DSLR, refer to entities according to the data model representing the application data that should be subject to the reasoning process defined in rules. Notice that writing rules is generally easier if most of the data model's types are facts.

Given an initial set of rules, it should be possible to identify recurring or similar code snippets and to mark variable parts as parameters. This provides reliable leads as to what might be a handy DSL entry. Also, make sure you have a full grasp of the jargon the domain experts are using, and base your DSL phrases on this vocabulary.

You may postpone implementation decisions concerning conditions and actions during this first design phase by leaving certain conditional elements and actions in their DRL form by prefixing a line with a greater sign (">"). (This is also handy for inserting debugging statements.)

During the next development phase, you should find that the DSL configuration stabilizes pretty quickly. New rules can be written by reusing the existing DSL definitions, or by adding a parameter to an existing condition or consequence entry.

Try to keep the number of DSL entries small. Using parameters lets you apply the same DSL sentence for similar rule patterns or constraints. But do not exaggerate: authors using the DSL should still be able to identify DSL phrases by some fixed text.

A DSL file is a text file in a line-oriented format. Its entries are used for transforming a DSLR file into a file according to DRL syntax.

A DSL entry consists of the following four parts:

Debugging of DSL expansion can be turned on, selectively, by using a comment line starting with "#/" which may contain one or more words from the table presented below. The resulting output is written to standard output.


Below are some sample DSL definitions, with comments describing the language features they illustrate.

# Comment: DSL examples

#/ debug: display result and usage

# keyword definition: replaces "regula" by "rule"
[keyword][]regula=rule

# conditional element: "T" or "t", "a" or "an", convert matched word
[when][][Tt]here is an? {entity:\w+}=
        ${entity!lc}: {entity!ucfirst} ()

# consequence statement: convert matched word, literal braces
[then][]update {entity:\w+}=modify( ${entity!lc} )\{ \}

The transformation of a DSLR file proceeds as follows:

  1. The text is read into memory.

  2. Each of the "keyword" entries is applied to the entire text. First, the regular expression from the keyword definition is modified by replacing white space sequences with a pattern matching any number of white space characters, and by replacing variable definitions with a capture made from the regular expression provided with the definition, or with the default (".*?"). Then, the DSLR text is searched exhaustively for occurrences of strings matching the modified regular expression. Substrings of a matching string corresponding to variable captures are extracted and replace variable references in the corresponding replacement text, and this text replaces the matching string in the DSLR text.

  3. Sections of the DSLR text between "when" and "then", and "then" and "end", respectively, are located and processed in a uniform manner, line by line, as described below.

    For a line, each DSL entry pertaining to the line's section is taken in turn, in the order it appears in the DSL file. Its regular expression part is modified: white space is replaced by a pattern matching any number of white space characters; variable definitions with a regular expression are replaced by a capture with this regular expression, its default being ".*?". If the resulting regular expression matches all or part of the line, the matched part is replaced by the suitably modified replacement text.

    Modification of the replacement text is done by replacing variable references with the text corresponding to the regular expression capture. This text may be modified according to the string transformation function given in the variable reference; see below for details.

    If there is a variable reference naming a variable that is not defined in the same entry, the expander substitutes a value bound to a variable of that name, provided it was defined in one of the preceding lines of the current rule.

  4. If a DSLR line in a condition is written with a leading hyphen, the expanded result is inserted into the last line, which should contain a pattern CE, i.e., a type name followed by a pair of parentheses. if this pair is empty, the expanded line (which should contain a valid constraint) is simply inserted, otherwise a comma (",") is inserted beforehand.

    If a DSLR line in a consequence is written with a leading hyphen, the expanded result is inserted into the last line, which should contain a "modify" statement, ending in a pair of braces ("{" and "}"). If this pair is empty, the expanded line (which should contain a valid method call) is simply inserted, otherwise a comma (",") is inserted beforehand.

Note

It is currently not possible to use a line with a leading hyphen to insert text into other conditional element forms (e.g., "accumulate") or it may only work for the first insertion (e.g., "eval").

All string transformation functions are described in the following table.


The following DSL examples show how to use string transformation functions.

# definitions for conditions
[when][]There is an? {entity}=${entity!lc}: {entity!ucfirst}()
[when][]- with an? {attr} greater than {amount}={attr} <= {amount!num}
[when][]- with a {what} {attr}={attr} {what!positive?>0/negative?%lt;0/zero?==0/ERROR}

A file containing a DSL definition is customarily given the extension .dsl. It is passed to the Knowledge Builder with ResourceType.DSL. For a file using DSL definition, the extension .dslr should be used. The Knowledge Builder expects ResourceType.DSLR. The IDE, however, relies on file extensions to correctly recognize and work with your rules file.

The DSL must be passed to the Knowledge Builder ahead of any rules file using the DSL.

KnowledgeBuilder kBuilder = new KnowledgeBuilder();
Resource dsl = ResourceFactory.newClassPathResource( dslPath, getClass() );
kBuilder.add( dsl, ResourceType.DSL );
Resource dslr = ResourceFactory.newClassPathResource( dslrPath, getClass() );
kBuilder.add( dslr, ResourceType.DSLR );

For parsing and expanding a DSLR file the DSL configuration is read and supplied to the parser. Thus, the parser can "recognize" the DSL expressions and transform them into native rule language expressions.

As an option, Drools also supports a "native" rule language as an alternative to DRL. This allows you to capture and manage your rules as XML data. Just like the non-XML DRL format, the XML format is parsed into the internal "AST" representation - as fast as possible (using a SAX parser). There is no external transformation step required.

A full W3C standards (XMLSchema) compliant XSD is provided that describes the XML language, which will not be repeated here verbatim. A summary of the language follows.

Example 4.62. A rule in XML


<?xml version="1.0" encoding="UTF-8"?>

<package name="com.sample"
         xmlns="http://drools.org/drools-5.0"
         xmlns:xs="http://www.w3.org/2001/XMLSchema-instance"
         xs:schemaLocation="http://drools.org/drools-5.0 drools-5.0.xsd">

<import name="java.util.HashMap" />
<import name="org.drools.*" />

<global identifier="x" type="com.sample.X" />
<global identifier="yada" type="com.sample.Yada" />

<function return-type="void" name="myFunc">
    <parameter identifier="foo" type="Bar" />
    <parameter identifier="bada" type="Bing" />

    <body>
     System.out.println("hello world");
    </body>
</function>

<rule name="simple_rule">
<rule-attribute name="salience" value="10" />
<rule-attribute name="no-loop" value="true" />
<rule-attribute name="agenda-group" value="agenda-group" />
<rule-attribute name="activation-group" value="activation-group" />

<lhs>
    <pattern identifier="foo2" object-type="Bar" >
            <or-constraint-connective>
                <and-constraint-connective>
                    <field-constraint field-name="a">
                        <or-restriction-connective>
                            <and-restriction-connective>
                                <literal-restriction evaluator=">" value="60" />
                                <literal-restriction evaluator="<" value="70" />
                            </and-restriction-connective>
                            <and-restriction-connective>
                                <literal-restriction evaluator="<" value="50" />
                                <literal-restriction evaluator=">" value="55" />
                            </and-restriction-connective>
                        </or-restriction-connective>
                    </field-constraint>

                    <field-constraint field-name="a3">
                        <literal-restriction evaluator="==" value="black" />
                    </field-constraint>
                </and-constraint-connective>

                <and-constraint-connective>
                    <field-constraint field-name="a">
                        <literal-restriction evaluator="==" value="40" />
                    </field-constraint>

                    <field-constraint field-name="a3">
                        <literal-restriction evaluator="==" value="pink" />
                    </field-constraint>
                </and-constraint-connective>

                <and-constraint-connective>
                    <field-constraint field-name="a">
                        <literal-restriction evaluator="==" value="12"/>
                    </field-constraint>

                    <field-constraint field-name="a3">
                        <or-restriction-connective>
                            <literal-restriction evaluator="==" value="yellow"/>
                            <literal-restriction evaluator="==" value="blue" />
                        </or-restriction-connective>
                    </field-constraint>
                </and-constraint-connective>
            </or-constraint-connective>
        </pattern>

        <not>
            <pattern object-type="Person">
                <field-constraint field-name="likes">
                    <variable-restriction evaluator="==" identifier="type"/>
                </field-constraint>
            </pattern>

            <exists>
                <pattern object-type="Person">
                    <field-constraint field-name="likes">
                        <variable-restriction evaluator="==" identifier="type"/>
                    </field-constraint>
                </pattern>                
            </exists>
        </not>

        <or-conditional-element>
            <pattern identifier="foo3" object-type="Bar" >
                <field-constraint field-name="a">
                    <or-restriction-connective>
                        <literal-restriction evaluator="==" value="3" />
                        <literal-restriction evaluator="==" value="4" />
                    </or-restriction-connective>
                </field-constraint>
                <field-constraint field-name="a3">
                    <literal-restriction evaluator="==" value="hello" />
                </field-constraint>
                <field-constraint field-name="a4">
                    <literal-restriction evaluator="==" value="null" />
                </field-constraint>
            </pattern>

            <pattern identifier="foo4" object-type="Bar" >
                <field-binding field-name="a" identifier="a4" />
                <field-constraint field-name="a">
                    <literal-restriction evaluator="!=" value="4" />
                    <literal-restriction evaluator="!=" value="5" />
                </field-constraint>
            </pattern>
        </or-conditional-element>

        <pattern identifier="foo5" object-type="Bar" >
            <field-constraint field-name="b">
                <or-restriction-connective>
                    <return-value-restriction evaluator="==" >a4 + 1</return-value-restriction>
                    <variable-restriction evaluator=">" identifier="a4" />
                    <qualified-identifier-restriction evaluator="==">
                        org.drools.compiler.Bar.BAR_ENUM_VALUE
                    </qualified-identifier-restriction>
                </or-restriction-connective>
            </field-constraint>            
        </pattern>

        <pattern identifier="foo6" object-type="Bar" >
            <field-binding field-name="a" identifier="a4" />
            <field-constraint field-name="b">
                <literal-restriction evaluator="==" value="6" />
            </field-constraint>
        </pattern>
  </lhs>
 <rhs>
    if ( a == b ) {
      assert( foo3 );
    } else {
      retract( foo4 );
    }
    System.out.println( a4 );
   </rhs>
</rule>

</package>


In the preceding XML text you will see the typical XML element, the package declaration, imports, globals, functions, and the rule itself. Most of the elements are self explanatory if you have some understanding of the Drools features.

The import elements import the types you wish to use in the rule.

The global elements define global objects that can be referred to in the rules.

The function contains a function declaration, for a function to be used in the rules. You have to specify a return type, a unique name and parameters, in the body goes a snippet of code.

The rule is discussed below.


In the above detail of the rule we see that the rule has LHS and RHS (conditions and consequence) sections. The RHS is simple, it is just a block of semantic code that will be executed when the rule is activated. The LHS is slightly more complicated as it contains nested elements for conditional elements, constraints and restrictions.

A key element of the LHS is the Pattern element. This allows you to specify a type (class) and perhaps bind a variable to an instance of that class. Nested under the pattern object are constraints and restrictions that have to be met. The Predicate and Return Value constraints allow Java expressions to be embedded.

That leaves the conditional elements, not, exists, and, or etc. They work like their DRL counterparts. Elements that are nested under and an "and" element are logically "anded" together. Likewise with "or" (and you can nest things further). "Exists" and "Not" work around patterns, to check for the existence or nonexistence of a fact meeting the pattern's constraints.

The Eval element allows the execution of a valid snippet of Java code - as long as it evaluates to a boolean (do not end it with a semi-colon, as it is just a fragment) - this can include calling a function. The Eval is less efficient than the columns, as the rule engine has to evaluate it each time, but it is a "catch all" feature for when you can express what you need to do with Column constraints.

Drools provides an implementation of the Java Rule Engine API (known as JSR94), which allows for support of multiple rule engines from a single API. JSR94 does not deal in any way with the rule language itself. W3C is working on the Rule Interchange Format (RIF) and the OMG has started to work on a standard based on RuleML. Recently Haley Systems has also proposed a rule language standard called RML.

It should be remembered that the JSR94 standard represents the "least common denominator" in features across rule engines. This means that there is less functionality in the JSR94 API than in the standard Knowledge (Drools and jBPM) API. So, by using JSR94, you forfeit the advantage of using the full capabilities of the Drools Rule Engine. It is necessary to expose further functionality, like globals and support for DRL, DSL and XML, via property maps due to the very basic feature set of JSR94; this introduces non-portable functionality. Furthermore, as JSR94 does not provide a rule language, you are only solving a small fraction of the complexity of switching rule engines with very little gain. So, while we support JSR94, for those that insist on using it, we strongly recommend you program against the Knowledge (Drools and jBPM) API.

There are two parts to working with JSR94. The first part is the administrative API that deals with building and registering RuleExecutionSet objects, the second part is runtime session execution of these RuleExecutionSets.

The RuleServiceProviderManager manages the registration and retrieval of RuleServiceProviders. The Drools RuleServiceProvider implementation is automatically registered via a static block when the class is loaded using Class.forName, in much the same way as JDBC drivers.


The RuleServiceProvider provides access to the RuleRuntime and RuleAdministrator APIs. The RuleAdministrator provides an administration API for the management of RuleExecutionSet objects, making it possible to register a RuleExecutionSet that can then be retrieved via the RuleRuntime.

First, you need to create a RuleExecutionSet before it can be registered; RuleAdministrator provides factory methods to return an empty LocalRuleExecutionSetProvider or RuleExecutionSetProvider. The LocalRuleExecutionSetProvider should be used to load a RuleExecutionSets from local sources that are not serializable, like Streams. The RuleExecutionSetProvider can be used to load RuleExecutionSets from serializable sources, like DOM Elements or Packages. Both the "ruleAdministrator.getLocalRuleExecutionSetProvider( null );" and the "ruleAdministrator.getRuleExecutionSetProvider( null );" take null as a parameter, as the properties map for these methods is not currently used.


"ruleExecutionSetProvider.createRuleExecutionSet( reader, null )" in the above example takes a null parameter for the properties map; however it can actually be used to provide configuration for the incoming source. When null is passed the default is used to load the input as a drl. Allowed keys for a map are "source" and "dsl". The key "source" takes "drl" or "xml" as its value; you set "source" to "drl" to load a DRL, or to "xml" to load an XML source; "xml" will ignore any "dsl" key/value settings. The "dsl" key can take a Reader or a String (the contents of the dsl) as a value.


When registering a RuleExecutionSet you must specify the name to be used for its retrieval. There is also a field to pass properties, which is currently unused - so just pass null.


The Runtime, obtained from the RuleServiceProvider, is used to create stateful and stateless rule engine sessions.


To create a rule session you must use one of the two RuleRuntime public constants. These are "RuleRuntime.STATEFUL_SESSION_TYPE" and "RuleRuntime.STATELESS_SESSION_TYPE", accompanying the URI to the RuleExecutionSet you wish to instantiate a RuleSession for. The properties map can be null, or it can be used to specify globals, as shown in the next section. The createRuleSession(...) method returns a RuleSession instance which must then be cast to StatefulRuleSession or StatelessRuleSession.


The StatelessRuleSession has a very simple API; you can only call executeRules(List list) passing a list of objects, and an optional filter, the resulting objects are then returned.


It is possible to support globals with JSR94, in a manner that is not portable, by using the properties map passed to the RuleSession factory method. Globals must be defined in the DRL or XML file first, otherwise an exception will be thrown. The key represents the identifier declared in the DRL or XML, and the value is the instance you wish to be used in the execution. In the following example the results are collected in a java.util.List which is used as global:

java.util.List globalList = new java.util.ArrayList( );

java.util.Map map = new java.util.HashMap( );
map.put( "list", globalList ); 
//Open a stateless Session
StatelessRuleSession srs =
  (StatelessRuleSession) runtime.createRuleSession( "SistersRules",
                                                    map,
                                                    RuleRuntime.STATELESS_SESSION_TYPE );
...
// Persons added to List
// call executeRules( ) giving a List of Objects as parameter
// There are rules which will put Objects in the List
// fetch the list from the map
List list = (java.util.List) map.get("list");

Do not forget to declare the global "list" in your DRL:

package SistersRules; 
import org.drools.jsr94.rules.Person; 
global java.util.List list
rule FindSisters 
when 
    $person1 : Person ( $name1:name ) 
    $person2 : Person ( $name2:name ) 
    eval( $person1.hasSister($person2) ) 
then 
    list.add($person1.getName() + " and " + $person2.getName() +" are sisters"); 
    assert( $person1.getName() + " and " + $person2.getName() +" are sisters"); 
end

If you need more information on JSR 94, please refer to the following references

  1. Official JCP Specification for Java Rule Engine API (JSR 94)

  2. The Java Rule Engine API documentation

  3. The Logic From The Bottom Line: An Introduction to The Drools Project. By N. Alex Rupp, published on TheServiceSide.com in 2004

  4. Getting Started With the Java Rule Engine API (JSR 94): Toward Rule-Based Applications. By Dr. Qusay H. Mahmoud, published on Sun Developer Network in 2005

  5. Jess and the javax.rules API. By Ernest Friedman-Hill, published on TheServerSide.com in 2003

The Eclipse based IDE provides developers (and very technical users) with an environment to edit and test rules in various formats, and integrate it deeply with their applications. In cases where you prefer business rules and web tooling, you will want to look at the BRMS (but using the BRMS and the IDE together is not uncommon).

The Drools IDE is delivered as an Eclipse plug-in, which allows you to author and manage rules from within Eclipse, as well as integrate rules with your application. This is an optional tool, and not all components are required to be used, you can use what components are relevant to you. The Drools IDE is also a part of the Red Hat Developer Studio (formerly known as JBoss IDE).

This guide will cover some of the features of JBoss Drools, in as far as the IDE touches on them (it is assumed that the reader has some familiarity with rule engines, and Drools in particular. It is important to note that none of the underlying features of the rule engine are dependent on Eclipse, and integrators are free to use their tools of choice, as always ! Plenty of people use IntelliJ with rules, for instance.


A Drools runtime is a collection of jar files that represent one specific release of the Drools project jars. To create a runtime, you must point the IDE to the release of your choice. If you want to create a new runtime based on the latest Drools project jars included in the plugin itself, you can also easily do that. You are required to specify a default Drools runtime for your Eclipse workspace, but each individual project can override the default and select the appropriate runtime for that project specifically.

To define one or more Drools runtimes using the Eclipse preferences view you open up your Preferences, by selecting the "Preferences" menu item in the menu "Window". A "Preferences" dialog should show all your settings. On the left side of this dialog, under the Drools category, select "Installed Drools runtimes". The panel on the right should then show the currently defined Drools runtimes. If you have not yet defined any runtimes, it should look like the figure below.

To define a new Drools runtime, click on the add button. A dialog such as the one shown below should pop up, asking for the name of your runtime and the location on your file system where it can be found.

In general, you have two options:

After clicking the OK button, the runtime should show up in your table of installed Drools runtimes, as shown below. Click on checkbox in front of the newly created runtime to make it the default Drools runtime. The default Drools runtime will be used as the runtime of all your Drools project that have not selected a project-specific runtime.

You can add as many Drools runtimes as you need. For example, the screenshot below shows a configuration where two runtimes have been defined: a Drools 5.1.1 runtime and a Drools 5.2.0.M2 runtime. The Drools 5.1.1 runtime is selected as the default one.

Note that you will need to restart Eclipse if you changed the default runtime and you want to make sure that all the projects that are using the default runtime update their classpath accordingly.

Whenever you create a Drools project (using the New Drools Project wizard or by converting an existing Java project to a Drools project using the action "Convert to Drools Project" that is shown when you are in the Drools perspective and you right-click an existing Java project), the plugin will automatically add all the required jars to the classpath of your project.

When creating a new Drools project, the plugin will automatically use the default Drools runtime for that project, unless you specify a project-specific one. You can do this in the final step of the New Drools Project wizard, as shown below, by deselecting the "Use default Drools runtime" checkbox and selecting the appropriate runtime in the drop-down box. If you click the "Configure workspace settings ..." link, the workspace preferences showing the currently installed Drools runtimes will be opened, so you can add new runtimes there.

You can change the runtime of a Drools project at any time by opening the project properties and selecting the Drools category, as shown below. Mark the "Enable project specific settings" checkbox and select the appropriate runtime from the drop-down box. If you click the "Configure workspace settings ..." link, the workspace preferences showing the currently installed Drools runtimes will be opened, so you can add new runtimes there. If you deselect the "Enable project specific settings" checkbox, it will use the default runtime as defined in your global preferences.

The aim of the new project wizard is to set up an executable scaffold project to start using rules immediately. This will set up a basic structure, the classpath, sample rules and a test case to get you started.


When you choose to create a new "rule project" you will get a choice to add some default artifacts to it, like rules, decision tables, ruleflows, etc. These can serve as a starting point, and will give you something executable almost immediately, which you can then modify and mould to your needs. The simplest case (a hello world rule) is shown below. Feel free to experiment with the plug-in at this point.


The newly created project contains an example rule file (Sample.drl) in the src/rules directory and an example Java file (DroolsTest.java) that can be used to execute the rules in a Drools engine. You'll find this in the folder src/java, in the com.sample package. All the other jars that are necessary during execution are also added to the classpath in a custom classpath container called Drools Library. Rules do not have to be kept in "Java" projects at all, this is just a convenience for people who are already using Eclipse as their Java IDE.

Important note: The Drools plug-in adds a "Drools Builder" capability to your Eclipse instance. This means you can enable a builder on any project that will build and validate your rules when resources change. This happens automatically with the Rule Project Wizard, but you can also enable it manually on any project. One downside of this is that if you have rule files with a large number of rules (more than 500 rules per file), it means that the background builder may be doing a lot of work to build the rules on each change. An option here is to turn off the builder, or put the large rules into .rule files, where you can still use the rule editor, but it won't build them in the background. To fully validate the rules you will need to run them in a unit test of course.

When debugging an application using a Drools engine, these views can be used to check the state of the Drools engine itself: the Working Memory View, the Agenda View, and the Global Data View. To be able to use these views, create breakpoints in your code invoking the working memory. For example, the line where you call workingMemory.fireAllRules() is a good candidate. If the debugger halts at that joinpoint, you should select the working memory variable in the debug variables view. The available views can then be used to show the details of the selected working memory:

The Audit view can be used to display audit logs containing events that were logged during the execution of a rules engine, in tree form.

The audit view visualizes an audit log, that is optionally created when executing the rules engine. To create an audit log, use the following code:

StatefulKnowledgeSession ksession = kbase.newStatefulKnowledgeSession();

// Create a new Knowledge Runtime Logger, that logs to file.
// An event.log file is created in the subdirectory log dir (which must exist) of the working directory
KnowledgeRuntimeLogger logger = KnowledgeRuntimeLoggerFactory.newFileLogger( ksession, "log/event");
ksession.insert(...);
ksession.fireAllRules();
// stop logging
logger.close();

Open the log by clicking the Open Log action, the first icon in the Audit View, and select the file. The Audit View now shows all events that where logged during the executing of the rules. There are different types of events, each with a different icon:

All these events show extra information concerning the event, like the id and toString representation of the object in case of working memory events (insert, modify and retract), the name of the rule and all the variables bound in the activation in case of an activation event (created, cancelled or executed). If an event occurs when executing an activation, it is shown as a child of the activation's execution event. For some events, you can retrieve the "cause":

When selecting an event, the cause of that event is shown in green in the audit view (if visible of course). You can also right click the action and select the "Show Cause" menu item. This will scroll you to the cause of the selected event.

Domain Specific Languages (DSL) enable you to create a language that allows your rules to look like - rules! Most often the domain specific language reads like natural language. Typically you would look at how a business analyst would describe the rule, in their own words, and then map this to your object model, via rule constructs. A side benefit of this is that it can provide an insulation layer between your domain objects and the rules themselves (as we know you like to refactor). A domain specific language will grow as the rules grow, and works best when there are common terms used over an over, with different parameters.

To aid with this, the rule workbench provides an editor for Domain Specific Languages. They are stored in a plain text format, so you can use any editor of your choice; this format is simply a slightly enhanced version of the "Properties" file format. The editor will be invoked on any files with a .dsl extension. There is also a wizard to create a sample DSL.


The DSL editor provides a tabular view of the mapping of Language to Rule Expressions. The Language Expression is what is used in the rules. This also feeds the content assistance for the rule editor, so that it can suggest Language Expressions from the DSL configuration. (The rule editor loads the DSL configuration when the rule resource is loaded for editing.) The Rule language mapping defines the "code" for the rules into which the language expression will be compiled by the rule engine compiler. The form of this Rule language expression depends on it being intended for the condition or the action part of a rule. (For the RHS it may be a snippet of Java, for instance). The "scope" item indicates where the expression belongs, "when" indicating the LHS, "then" the RHS, and "*" meaning anywhere. It's also possible to create aliases for keywords.

By selecting a mapping item (a row in the table) you can see the expression and mapping in the text fields below the table. Double clicking or pressing the edit button will open the edit dialog. Other buttons let you remove and add mappings. Don't remove mappings while they are still in use.


Here is a short description of the DSL translation process. The parser reads the rule text in a DSL, line by line, and tries to match some "Language Expression", depending on the scope. After a match, the values that correspond to a placeholder between curly braces (e.g., {age}) are extracted from the rule source. The placeholders in the corresponding "Rule Expression" are replaced by their corresponding value. In the example above, the natural language expression maps to two constraints on a fact of type Person, based on the fields age and location, and the {age} and {location} values are extracted from the original rule text.

If you do not wish to use a language mapping for a particular rule in a drl, prefix the expression with > and the compiler will not try to translate it according to the language definition. Also note that Domain Specific Languages are optional. When the rule is compiled, the .dsl file will also need to be available.


You can debug rules during the execution of your Drools application. You can add breakpoints in the consequences of your rules, and whenever such a breakpoint is encountered during the execution of the rules, execution is halted. You can then inspect the variables known at that point and use any of the default debugging actions to decide what should happen next: step over, continue, etc. You can also use the debug views to inspect the content of the working memory and the Agenda.

Drools breakpoints are only enabled if you debug your application as a Drools Application. You can do this like this:


  1. Select the main class of your application. Right click it and select the "Debug As >" sub-menu and select Drools Application. Alternatively, you can also select the "Debug ..." menu item to open a new dialog for creating, managing and running debug configurations (see the screenshot below).

  2. Select the "Drools Application" item in the left tree and click the "New launch configuration" button (leftmost icon in the toolbar above the tree). This will create a new configuration with some of the properties (like project and main class)already filled in, based on the main class you selected in the beginning. All properties shown here are the same as for any standard Java program.

  3. Change the name of your debug configuration to something meaningful. You can just accept the defaults for all other properties. For more information about these properties, please check the Eclipse JDT documentation.

  4. Click the "Debug" button on the bottom to start debugging your application. You only have to define your debug configuration once. The next time you run your Drools application, you don't have to create a new one but select the previously defined one in the tree on the left, as a sub-element of the "Drools Application" tree node, and then click the Debug button. The Eclipse toolbar also contains shortcut buttons to quickly re-execute one of your previous configurations (at least when one of the Java, Java Debug, or Drools perspectives has been selected).


After clicking the "Debug" button, the application starts executing and will halt if any breakpoint is encountered. This can be a Drools rule breakpoint, or any other standard Java breakpoint. Whenever a Drools rule breakpoint is encountered, the corresponding DRL file is opened and the active line is highlighted. The Variables view also contains all rule parameters and their value. You can then use the default Java debug actions to decide what to do next: resume, terminate, step over, etc. The debug view can also be used to inspect the contents of the Working Memory and the Agenda at that time as well. You don't have to select a Working Memory now, as the current executing working memory is automatically shown.


Name: Hello World
Main class: org.drools.examples.helloworld.HelloWorldExample
Module: drools-examples
Type: Java application
Rules file: HelloWorld.drl
Objective: demonstrate basic rules in use

The "Hello World" example shows a simple example of rules usage, and both the MVEL and Java dialects.

This example demonstrates how to build Knowledge Bases and Sessions. Also, audit logging and debug outputs are shown, which is omitted from other examples as it's all very similar. A KnowledgeBuilder is used to turn a DRL source file into Package objects which the Knowledge Base can consume. The add method takes a Resource interface and a Resource Type as parameters. The Resource can be used to retrieve a DRL source file from various locations; in this case the DRL file is being retrieved from the classpath using a ResourceFactory, but it could come from a disk file or a URL. Here, we only add a single DRL source file, but multiple DRL files can be added. Also, DRL files with different namespaces can be added, where the Knowledge Builder creates a package for each namespace. Multiple packages of different namespaces can be added to the same Knowledge Base. When all the DRL files have been added, we should check the builder for errors. While the Knowledge Base will validate the package, it will only have access to the error information as a String, so if you wish to debug the error information you should do it on the KnowledgeBuilder instance. Once you know the builder is error free, get the Package collection, instantiate a KnowledgeBase from the KnowledgeBaseFactory and add the package collection.


Drools has an event model that exposes much of what's happening internally. Two default debug listeners are supplied, DebugAgendaEventListener and DebugWorkingMemoryEventListener which print out debug event information to the System.err stream displayed in the Console window. Adding listeners to a Session is trivial, as shown below. The KnowledgeRuntimeLogger provides execution auditing, the result of which can be viewed in a graphical viewer. The logger is actually a specialised implementation built on the Agenda and Working Memory listeners. When the engine has finished executing, logger.close() must be called.

Most of the examples use the Audit logging features of Drools to record execution flow for later inspection.


The single class used in this example is very simple. It has two fields: the message, which is a String and the status which can be one of the two integers HELLO or GOODBYE.


A single Message object is created with the message text "Hello World" and the status HELLO and then inserted into the engine, at which point fireAllRules() is executed. Remember that all the network evaluation is done during the insert time, so that by the time the program execution reaches the fireAllRules() method call the engine already knows which rules are fully matches and able to fire.


To execute the example as a Java application:

  1. Open the class org.drools.examples.helloworld.HelloWorldExample in your Eclipse IDE

  2. Right-click the class and select "Run as..." and then "Java application"

If we put a breakpoint on the fireAllRules() method and select the ksession variable, we can see that the "Hello World" rule is already activated and on the Agenda, confirming that all the pattern matching work was already done during the insert.


The may application print outs go to to System.out while the debug listener print outs go to System.err.



The LHS (after when) section of the rule states that it will be activated for each Message object inserted into the Working Memory whose status is Message.HELLO. Besides that, two variable bindings are created: the variable message is bound to the message attribute and the variable m is bound to the matched Message object itself.

The RHS (after then) or consequence part of the rule is written using the MVEL expression language, as declared by the rule's attribute dialect. After printing the content of the bound variable message to System.out, the rule changes the values of the message and status attributes of the Message object bound to m. This is done MVEL's modify statement, which allows you to apply a block of assignments in one statement, with the engine being automatically notified of the changes at the end of the block.


We can set a breakpoint into the DRL, on the modify call, and inspect the Agenda view again during the execution of the rule's consequence. This time we start the execution via "Debug As" and "Drools application" and not by running a "Java application":

  1. Open the class org.drools.examples.HelloWorld in your Eclipse IDE.

  2. Right-click the class and select "Debug as..." and then "Drools application".

Now we can see that the other rule "Good Bye", which uses the Java dialect, is activated and placed on the Agenda.


The "Good Bye" rule, which specifies the "java" dialect, is similar to the "Hello World" rule except that it matches Message objects whose status is Message.GOODBYE.


Remember the Java code where we used the KnowledgeRuntimeLoggerFactory method newFileLogger to create a KnowledgeRuntimeLogger and called logger.close() at the end. This created an audit log file that can be shown in the Audit view. We use the Audit view in many of the examples to demonstrate the example execution flow. In the view screen shot below we can see that the object is inserted, which creates an activation for the "Hello World" rule; the activation is then executed which updates the Message object causing the "Good Bye" rule to activate; finally the "Good Bye" rule also executes. Selecting an event in the Audit view highlights the origin event in green; therefore the "Activation created" event is highlighted in green as the origin of the "Activation executed" event.


This example is implemented in three different versions to demonstrate different ways of implementing the same basic behavior: forward chaining, i.e., the ability the engine has to evaluate, activate and fire rules in sequence, based on changes on the facts in the Working Memory.

Name: State Example
Main class: org.drools.examples.state.StateExampleUsingSalience
Module: drools-examples
Type: Java application
Rules file: StateExampleUsingSalience.drl
Objective: Demonstrates basic rule use
  and Conflict Resolution for rule firing priority.

Each State class has fields for its name and its current state (see the class org.drools.examples.state.State). The two possible states for each objects are:


Ignoring the PropertyChangeSupport, which will be explained later, we see the creation of four State objects named A, B, C and D. Initially their states are set to NOTRUN, which is default for the used constructor. Each instance is asserted in turn into the Session and then fireAllRules() is called.


To execute the application:

  1. Open the class org.drools.examples.state.StateExampleUsingSalience in your Eclipse IDE.

  2. Right-click the class and select "Run as..." and then "Java application"

You will see the following output in the Eclipse console window:


There are four rules in total. First, the Bootstrap rule fires, setting A to state FINISHED, which then causes B to change its state to FINISHED. C and D are both dependent on B, causing a conflict which is resolved by the salience values. Let's look at the way this was executed.

The best way to understand what is happening is to use the Audit Logging feature to graphically see the results of each operation. To view the Audit log generated by a run of this example:

  1. If the Audit View is not visible, click on "Window" and then select "Show View", then "Other..." and "Drools" and finally "Audit View".

  2. In the "Audit View" click the "Open Log" button and select the file "<drools-examples-dir>/log/state.log".

After that, the "Audit view" will look like the following screenshot:


Reading the log in the "Audit View", top to bottom, we see every action and the corresponding changes in the Working Memory. This way we observe that the assertion of the State object A in the state NOTRUN activates the Bootstrap rule, while the assertions of the other State objects have no immediate effect.


The execution of rule Bootstrap changes the state of A to FINISHED, which, in turn, activates rule "A to B".


The execution of rule "A to B" changes the state of B to FINISHED, which activates both, rules "B to C" and "B to D", placing their Activations onto the Agenda. From this moment on, both rules may fire and, therefore, they are said to be "in conflict". The conflict resolution strategy allows the engine's Agenda to decide which rule to fire. As rule "B to C" has the higher salience value (10 versus the default salience value of 0), it fires first, modifying object C to state FINISHED. The Audit view shown above reflects the modification of the State object in the rule "A to B", which results in two activations being in conflict. The Agenda view can also be used to investigate the state of the Agenda, with debug points being placed in the rules themselves and the Agenda view opened. The screen shot below shows the breakpoint in the rule "A to B" and the state of the Agenda with the two conflicting rules.



Rule "B to D" fires last, modifying object D to state FINISHED.


There are no more rules to execute and so the engine stops.

Another notable concept in this example is the use of dynamic facts, based on PropertyChangeListener objects. As described in the documentation, in order for the engine to see and react to changes of fact properties, the application must tell the engine that changes occurred. This can be done explicitly in the rules by using the modify statement, or implicitly by letting the engine know that the facts implement PropertyChangeSupport as defined by the JavaBeans specification. This example demonstrates how to use PropertyChangeSupport to avoid the need for explicit modify statements in the rules. To make use of this feature, ensure that your facts implement PropertyChangeSupport, the same way the class org.drools.example.State does, and use the following code to insert the facts into the Working Memory:


When using PropertyChangeListener objects, each setter must implement a little extra code for the notification. Here is the setter for state in the class org.drools.examples:

:

There are two other classes in this example: StateExampleUsingAgendaGroup and StateExampleWithDynamicRules. Both execute from A to B to C to D, as just shown. The StateExampleUsingAgendaGroup uses agenda-groups to control the rule conflict and which one fires first. StateExampleWithDynamicRules shows how an additional rule can be added to an already running Working Memory with all the existing data applying to it at runtime.

Agenda groups are a way to partition the Agenda into groups and to control which groups can execute. By default, all rules are in the agenda group "MAIN". The "agenda-group" attribute lets you specify a different agenda group for the rule. Initially, a Working Memory has its focus on the Agenda group "MAIN". A group's rules will only fire when the group receives the focus. This can be achieved either ny using the method by setFocus() or the rule attribute auto-focus. "auto-focus" means that the rule automatically sets the focus to its agenda group when the rule is matched and activated. It is this "auto-focus" that enables rule "B to C" to fire before "B to D".


The rule "B to C" calls setFocus() on the agenda group "B to D", allowing its active rules to fire, which allows the rule "B to D" to fire.


The example StateExampleWithDynamicRules adds another rule to the Rule Base after fireAllRules(). The added rule is just another state transition.


This produces the following expected output:


Name: Fibonacci 
Main class: org.drools.examples.fibonacci.FibonacciExample
Module: drools-examples
Type: Java application
Rules file: Fibonacci.drl
Objective: Demonstrates Recursion,
  the CE not and cross product matching

The Fibonacci Numbers (see http://en.wikipedia.org/wiki/Fibonacci_number) discovered by Leonardo of Pisa (see http://en.wikipedia.org/wiki/Fibonacci) is a sequence that starts with 0 and 1. The next Fibonacci number is obtained by adding the two preceding Fibonacci numbers. The Fibonacci sequence begins with 0, 1, 1, 2, 3, 5, 8, 13, 21, 34, 55, 89, 144, 233, 377, 610, 987, 1597, 2584, 4181, 6765, 10946,... The Fibonacci Example demonstrates recursion and conflict resolution with salience values.

The single fact class Fibonacci is used in this example. It has two fields, sequence and value. The sequence field is used to indicate the position of the object in the Fibonacci number sequence. The value field shows the value of that Fibonacci object for that sequence position, using -1 to indicate a value that still needs to be computed.


Execute the example:

  1. Open the class org.drools.examples.fibonacci.FibonacciExample in your Eclipse IDE.

  2. Right-click the class and select "Run as..." and then "Java application"

Eclipse shows the following output in its console window (with "...snip..." indicating lines that were removed to save space):


To kick this off from Java we only insert a single Fibonacci object, with a sequence field of 50. A recursive rule is then used to insert the other 49 Fibonacci objects. This example doesn't use PropertyChangeSupport. It uses the MVEL dialect, which means we can use the modify keyword, which allows a block setter action which also notifies the engine of changes.


The rule Recurse is very simple. It matches each asserted Fibonacci object with a value of -1, creating and asserting a new Fibonacci object with a sequence of one less than the currently matched object. Each time a Fibonacci object is added while the one with a sequence field equal to 1 does not exist, the rule re-matches and fires again. The not conditional element is used to stop the rule's matching once we have all 50 Fibonacci objects in memory. The rule also has a salience value, because we need to have all 50 Fibonacci objects asserted before we execute the Bootstrap rule.


The Audit view shows the original assertion of the Fibonacci object with a sequence field of 50, done from Java code. From there on, the Audit view shows the continual recursion of the rule, where each asserted Fibonacci object causes the Recurse rule to become activated and to fire again.


When a Fibonacci object with a sequence field of 2 is asserted the "Bootstrap" rule is matched and activated along with the "Recurse" rule. Note the multi-restriction on field sequence, testing for equality with 1 or 2.


At this point the Agenda looks as shown below. However, the "Bootstrap" rule does not fire because the "Recurse" rule has a higher salience.


When a Fibonacci object with a sequence of 1 is asserted the Bootstrap rule is matched again, causing two activations for this rule. Note that the "Recurse" rule does not match and activate because the not conditional element stops the rule's matching as soon as a Fibonacci object with a sequence of 1 exists.


Once we have two Fibonacci objects with values not equal to -1 the "Calculate" rule is able to match. It was the "Bootstrap" rule that set the objects with sequence 1 and 2 to values of 1. At this point we have 50 Fibonacci objects in the Working Memory. Now we need to select a suitable triple to calculate each of their values in turn. Using three Fibonacci patterns in a rule without field constraints to confine the possible cross products would result in 50x49x48 possible combinations, leading to about 125,000 possible rule firings, most of them incorrect. The "Calculate" rule uses field constraints to correctly constraint the thee Fibonacci patterns in the correct order; this technique is called cross product matching. The first pattern finds any Fibonacci with a value != -1 and binds both the pattern and the field. The second Fibonacci does this, too, but it adds an additional field constraint to ensure that its sequence is greater by one than the Fibonacci bound to f1. When this rule fires for the first time, we know that only sequences 1 and 2 have values of 1, and the two constraints ensure that f1 references sequence 1 and f2 references sequence 2. The final pattern finds the Fibonacci with a value equal to -1 and with a sequence one greater than f2. At this point, we have three Fibonacci objects correctly selected from the available cross products, and we can calculate the value for the third Fibonacci object that's bound to f3.


The modify statement updated the value of the Fibonacci object bound to f3. This means we now have another new Fibonacci object with a value not equal to -1, which allows the "Calculate" rule to rematch and calculate the next Fibonacci number. The Audit view below shows how the firing of the last "Bootstrap" modifies the Fibonacci object, enabling the "Calculate" rule to match, which then modifies another Fibonacci object allowing the "Calculate" rule to match again. This continues till the value is set for all Fibonacci objects.


Name: BankingTutorial
Main class: org.drools.tutorials.banking.BankingExamplesApp.java
Module: drools-examples
Type: Java application
Rules file: org.drools.tutorials.banking.*.drl
Objective: Demonstrate pattern matching, basic sorting and calculation rules.

This tutorial demonstrates the process of developing a complete personal banking application to handle credits and debits on multiple accounts. It uses a set of design patterns that have been created for the process.

The class RuleRunner is a simple harness to execute one or more DRL files against a set of data. It compiles the Packages and creates the Knowledge Base for each execution, allowing us to easily execute each scenario and inspect the outputs. In reality this is not a good solution for a production system, where the Knowledge Base should be built just once and cached, but for the purposes of this tutorial it shall suffice.

Example 7.28. Banking Tutorial: RuleRunner

public class RuleRunner {


    public RuleRunner() {
    }
    public void runRules(String[] rules,
                         Object[] facts) throws Exception {
        KnowledgeBase kbase = KnowledgeBaseFactory.newKnowledgeBase();
        KnowledgeBuilder kbuilder = KnowledgeBuilderFactory.newKnowledgeBuilder();
        for ( int i = 0; i < rules.length; i++ ) {
            String ruleFile = rules[i];
            System.out.println( "Loading file: " + ruleFile );
            kbuilder.add( ResourceFactory.newClassPathResource( ruleFile,
                                                                RuleRunner.class ),
                          ResourceType.DRL );
        }
        Collection<KnowledgePackage> pkgs = kbuilder.getKnowledgePackages();
        kbase.addKnowledgePackages( pkgs );
        StatefulKnowledgeSession ksession = kbase.newStatefulKnowledgeSession();
        for ( int i = 0; i < facts.length; i++ ) {
            Object fact = facts[i];
            System.out.println( "Inserting fact: " + fact );
            ksession.insert( fact );
        }
        ksession.fireAllRules();
    }
}

The first of our sample Java classes loads and executes a single DRL file, Example.drl, but without inserting any data.


The first simple rule to execute has a single eval condition that will always be true, so that this rule will match and fire, once, after the start.


The output for the rule is below, showing that the rule matches and executes the single print statement.


The next step is to assert some simple facts and print them out.


This doesn't use any specific facts but instead asserts a set of java.lang.Integer objects. This is not considered "best practice" as a number is not a useful fact, but we use it here to demonstrate basic techniques before more complexity is added.

Now we will create a simple rule to print out these numbers.


Once again, this rule does nothing special. It identifies any facts that are Number objects and prints out the values. Notice the use of the abstract class Number: we inserted Integer objects but we now look for any kind of number. The pattern matching engine is able to match interfaces and superclasses of asserted objects.

The output shows the DRL being loaded, the facts inserted and then the matched and fired rules. We can see that each inserted number is matched and fired and thus printed.


There are certainly many better ways to sort numbers than using rules, but since we will need to apply some cashflows in date order when we start looking at banking rules we'll develop simple rule based sorting technique.


Again we insert our Integer objects, but this time the rule is slightly different:


The first line of the rule identifies a Number and extracts the value. The second line ensures that there does not exist a smaller number than the one found by the first pattern. We might expect to match only one number - the smallest in the set. However, the retraction of the number after it has been printed means that the smallest number has been removed, revealing the next smallest number, and so on.

The resulting output shows that the numbers are now sorted numerically.


We are ready to start moving towards our personal accounting rules. The first step is to create a Cashflow object.


Class Cashflow has two simple attributes, a date and an amount. (Note that using the type double for monetary units is generally not a good idea because floating point numbers cannot represent most numbers accurately.) There is also an overloaded constructor to set the values, and a method toString to print a cashflow. The Java code of Example4.java inserts five Cashflow objects, with varying dates and amounts.


The convenience class SimpleDate extends java.util.Date, providing a constructor taking a String as input and defining a date format. The code is listed below


Now, let’s look at Example4.drl to see how we print the sorted Cashflow objects:


Here, we identify a Cashflow and extract the date and the amount. In the second line of the rule we ensure that there is no Cashflow with an earlier date than the one found. In the consequence, we print the Cashflow that satisfies the rule and then retract it, making way for the next earliest Cashflow. So, the output we generate is:


Next, we extend our Cashflow, resulting in a TypedCashflow which can be a credit or a debit operation. (Normally, we would just add this to the Cashflow type, but we use extension to keep the previous version of the class intact.)


There are lots of ways to improve this code, but for the sake of the example this will do.

Now let's create Example5, a class for running our code.


Here, we simply create a set of Cashflow objects which are either credit or debit operations. We supply them and Example5.drl to the RuleEngine.

Now, let’s look at a rule printing the sorted Cashflow objects.


Here, we identify a Cashflow fact with a type of CREDIT and extract the date and the amount. In the second line of the rule we ensure that there is no Cashflow of the same type with an earlier date than the one found. In the consequence, we print the cashflow satisfying the patterns and then retract it, making way for the next earliest cashflow of type CREDIT.

So, the output we generate is


Continuing our banking exercise, we are now going to process both credits and debits on two bank accounts, calculating the account balance. In order to do this, we create two separate Account objects and inject them into the Cashflows objects before passing them to the Rule Engine. The reason for this is to provide easy access to the correct account without having to resort to helper classes. Let’s take a look at the Account class first. This is a simple Java object with an account number and balance:


Now let’s extend our TypedCashflow, resulting in AllocatedCashflow, to include an Account reference.


The Java code of Example5.java creates two Account objects and passes one of them into each cashflow, in the constructor call.

Example 7.49. Banking Tutorial: Example5.java

public class Example6 {

    public static void main(String[] args) throws Exception {      
        Account acc1 = new Account(1);
        Account acc2 = new Account(2);
           
        Object[] cashflows = {
            new AllocatedCashflow(acc1,new SimpleDate("01/01/2007"),
                                  TypedCashflow.CREDIT, 300.00),
            new AllocatedCashflow(acc1,new SimpleDate("05/02/2007"),
                                  TypedCashflow.CREDIT, 100.00),
            new AllocatedCashflow(acc2,new SimpleDate("11/03/2007"),
                                  TypedCashflow.CREDIT, 500.00),
            new AllocatedCashflow(acc1,new SimpleDate("07/02/2007"),
                                  TypedCashflow.DEBIT,  800.00),
            new AllocatedCashflow(acc2,new SimpleDate("02/03/2007"),
                                  TypedCashflow.DEBIT,  400.00),
            new AllocatedCashflow(acc1,new SimpleDate("01/04/2007"),    
                                  TypedCashflow.CREDIT, 200.00),
            new AllocatedCashflow(acc1,new SimpleDate("05/04/2007"),
                                  TypedCashflow.CREDIT, 300.00),
            new AllocatedCashflow(acc2,new SimpleDate("11/05/2007"),
                                  TypedCashflow.CREDIT, 700.00),
            new AllocatedCashflow(acc1,new SimpleDate("07/05/2007"),
                                  TypedCashflow.DEBIT,  900.00),
            new AllocatedCashflow(acc2,new SimpleDate("02/05/2007"),
                                  TypedCashflow.DEBIT,  100.00)           
        };
        
        new RuleRunner().runRules( new String[] { "Example6.drl" },
                                   cashflows );
    }
}

Now, let’s look at the rule in Example6.drl to see how we apply each cashflow in date order and calculate and print the balance.


Although we have separate rules for credits and debits, but we do not specify a type when checking for earlier cashflows. This is so that all cashflows are applied in date order, regardless of the cashflow type. In the conditions we identify the account to work with, and in the consequences we update it with the cashflow amount.

Example 7.51. Banking Tutorial: Output of Example6.java

Loading file: Example6.drl
Inserting fact: AllocatedCashflow[account=Account[accountNo=1,balance=0.0],date=Mon Jan 01 00:00:00 GMT 2007,type=Credit,amount=300.0]
Inserting fact: AllocatedCashflow[account=Account[accountNo=1,balance=0.0],date=Mon Feb 05 00:00:00 GMT 2007,type=Credit,amount=100.0]
Inserting fact: AllocatedCashflow[account=Account[accountNo=2,balance=0.0],date=Sun Mar 11 00:00:00 GMT 2007,type=Credit,amount=500.0]
Inserting fact: AllocatedCashflow[account=Account[accountNo=1,balance=0.0],date=Wed Feb 07 00:00:00 GMT 2007,type=Debit,amount=800.0]
Inserting fact: AllocatedCashflow[account=Account[accountNo=2,balance=0.0],date=Fri Mar 02 00:00:00 GMT 2007,type=Debit,amount=400.0]
Inserting fact: AllocatedCashflow[account=Account[accountNo=1,balance=0.0],date=Sun Apr 01 00:00:00 BST 2007,type=Credit,amount=200.0]
Inserting fact: AllocatedCashflow[account=Account[accountNo=1,balance=0.0],date=Thu Apr 05 00:00:00 BST 2007,type=Credit,amount=300.0]
Inserting fact: AllocatedCashflow[account=Account[accountNo=2,balance=0.0],date=Fri May 11 00:00:00 BST 2007,type=Credit,amount=700.0]
Inserting fact: AllocatedCashflow[account=Account[accountNo=1,balance=0.0],date=Mon May 07 00:00:00 BST 2007,type=Debit,amount=900.0]
Inserting fact: AllocatedCashflow[account=Account[accountNo=2,balance=0.0],date=Wed May 02 00:00:00 BST 2007,type=Debit,amount=100.0]
Debit: Fri Mar 02 00:00:00 GMT 2007 :: 400.0
Account: 2 - new balance: -400.0
Credit: Sun Mar 11 00:00:00 GMT 2007 :: 500.0
Account: 2 - new balance: 100.0
Debit: Wed May 02 00:00:00 BST 2007 :: 100.0
Account: 2 - new balance: 0.0
Credit: Fri May 11 00:00:00 BST 2007 :: 700.0
Account: 2 - new balance: 700.0
Credit: Mon Jan 01 00:00:00 GMT 2007 :: 300.0
Account: 1 - new balance: 300.0
Credit: Mon Feb 05 00:00:00 GMT 2007 :: 100.0
Account: 1 - new balance: 400.0
Debit: Wed Feb 07 00:00:00 GMT 2007 :: 800.0
Account: 1 - new balance: -400.0
Credit: Sun Apr 01 00:00:00 BST 2007 :: 200.0
Account: 1 - new balance: -200.0
Credit: Thu Apr 05 00:00:00 BST 2007 :: 300.0
Account: 1 - new balance: 100.0
Debit: Mon May 07 00:00:00 BST 2007 :: 900.0
Account: 1 - new balance: -800.0

The Pricing Rule decision table demonstrates the use of a decision table in a spreadsheet, in Excel's XLS format, in calculating the retail cost of an insurance policy. The purpose of the provide set of rules is to calculate a base price and a discount for a car driver applying for a specific policy. The driver's age, history and the policy type all contribute to what the basic premium is, and an additional chunk of rules deals with refining this with a discount percentage.

Name: Example Policy Pricing
Main class: org.drools.examples.decisiontable.PricingRuleDTExample
Module: drools-examples
Type: Java application
Rules file: ExamplePolicyPricing.xls
Objective: demonstrate spreadsheet-based decision tables.

Open the file PricingRuleDTExample.java and execute it as a Java application. It should produce the following output in the Console window:

Cheapest possible
BASE PRICE IS: 120
DISCOUNT IS: 20     

The code to execute the example follows the usual pattern. The rules are loaded, the facts inserted and a Stateless Session is created. What is different is how the rules are added.

DecisionTableConfiguration dtableconfiguration =

    KnowledgeBuilderFactory.newDecisionTableConfiguration();
        dtableconfiguration.setInputType( DecisionTableInputType.XLS );
        KnowledgeBuilder kbuilder = KnowledgeBuilderFactory.newKnowledgeBuilder();
        Resource xlsRes = ResourceFactory.newClassPathResource( "ExamplePolicyPricing.xls",
                                                                getClass() );
        kbuilder.add( xlsRes,
                      ResourceType.DTABLE,
                      dtableconfiguration );

Note the use of the DecisionTableConfiguration object. Its input type is set to DecisionTableInputType.XLS. If you use the BRMS, all this is of course taken care of for you.

There are two fact types used in this example, Driver and Policy. Both are used with their default values. The Driver is 30 years old, has had no prior claims and currently has a risk profile of LOW. The Policy being applied for is COMPREHENSIVE, and it has not yet been approved.

In this decision table, each row is a rule, and each column is a condition or an action.


Referring to the spreadsheet show above, we have the RuleSet declaration, which provides the package name. There are also other optional items you can have here, such as Variables for global variables, and Imports for importing classes. In this case, the namespace of the rules is the same as the fact classes we are using, so we can omit it.

Moving further down, we can see the RuleTable declaration. The name after this (Pricing bracket) is used as the prefix for all the generated rules. Below that, we have "CONDITION or ACTION", indicating the purpose of the column, i.e., whether it forms part of the condition or the consequence of the rule that will be generated.

You can see that there is a driver, his data spanned across three cells, which means that the template expressions below it apply to that fact. We observe the driver's age range (which uses $1 and $2 with comma-separated values), locationRiskProfile, and priorClaims in the respective columns. In the action columns, we are set the policy base price and log a message.


In the preceding spreadsheet section, there are broad category brackets, indicated by the comment in the leftmost column. As we know the details of our drivers and their policies, we can tell (with a bit of thought) that they should match row number 18, as they have no prior accidents, and are 30 years old. This gives us a base price of 120.


The above section contains the conditions for the discount we might grant our driver. The discount results from the Age bracket, the number of prior claims, and the policy type. In our case, the driver is 30, with no prior claims, and is applying for a COMPREHENSIVE policy, which means we can give a discount of 20%. Note that this is actually a separate table, but in the same worksheet, so that different templates apply.

It is important to note that decision tables generate rules. This means they aren't simply top-down logic, but more a means to capture data resulting in rules. This is a subtle difference that confuses some people. The evaluation of the rules is not necessarily in the given order, since all the normal mechanics of the rule engine still apply.

Name: Pet Store 
Main class: org.drools.examples.petstore.PetStoreExample
Module: drools-examples
Type: Java application
Rules file: PetStore.drl
Objective: Demonstrate use of Agenda Groups, Global Variables and integration with a GUI,
including callbacks from within the rules

The Pet Store example shows how to integrate Rules with a GUI, in this case a Swing based desktop application. Within the rules file, it demonstrates how to use Agenda groups and auto-focus to control which of a set of rules is allowed to fire at any given time. It also illustrates the mixing of the Java and MVEL dialects within the rules, the use of accumulate functions and the way of calling Java functions from within the ruleset.

All of the Java code is contained in one file, PetStore.java, defining the following principal classes (in addition to several classes to handle Swing Events):

Much of the Java code is either plain JavaBeans or Swing-based. Only a few Swing-related points will be discussed in this section, but a good tutorial about Swing components can be found at Sun's Swing website, in http://java.sun.com/docs/books/tutorial/uiswing/.

The pieces of Java code in Petstore.java that relate to rules and facts are shown below.


The code shown above loads the rules from a DRL file on the classpath. Unlike other examples where the facts are asserted and fired straight away, this example defers this step to later. The way it does this is via the second last line where a PetStoreUI object is created using a constructor accepting the Vector object stock collecting our products, and an instance of the CheckoutCallback class containing the Rule Base that we have just loaded.

The Java code that fires the rules is within the CheckoutCallBack.checkout() method. This is triggered (eventually) when the Checkout button is pressed by the user.


Two items get passed into this method. One is the handle to the JFrame Swing component surrounding the output text frame, at the bottom of the GUI. The second is a list of order items; this comes from the TableModel storing the information from the "Table" area at the top right section of the GUI.

The for loop transforms the list of order items coming from the GUI into the Order JavaBean, also contained in the file PetStore.java. Note that it would be possible to refer to the Swing dataset directly within the rules, but it is better coding practice to do it this way, using simple Java objects. It means that we are not tied to Swing if we wanted to transform the sample into a Web application.

It is important to note that all state in this example is stored in the Swing components, and that the rules are effectively stateless. Each time the "Checkout" button is pressed, this code copies the contents of the Swing TableModel into the Session's Working Memory.

Within this code, there are nine calls to the Working Memory. The first of these creates a new Working Memory, as a Stateful Knowledge Session from the Knowledge Base. Remember that we passed in this Knowledge Base when we created the CheckoutCallBack class in the main() method. The next two calls pass in two objects that we will hold as global variables in the rules: the Swing text area and the Swing frame used for writing messages.

More inserts put information on products into the Working Memory, as well as the order list. The final call is the standard fireAllRules(). Next, we look at what this method causes to happen within the rules file.


The first part of file PetStore.drl contains the standard package and import statements to make various Java classes available to the rules. New to us are the two globals frame and textArea. They hold references to the Swing components JFrame and JTextArea components that were previously passed on by the Java code calling the setGlobal() method. Unlike variables in rules, which expire as soon as the rule has fired, global variables retain their value for the lifetime of the Session.

The next extract from the file PetStore.drl contains two functions that are referenced by the rules that we will look at shortly.

Example 7.55. Java Functions in the Rules: extract from PetStore.drl

function void doCheckout(JFrame frame, WorkingMemory workingMemory) {

    Object[] options = {"Yes",
                        "No"};
                            
    int n = JOptionPane.showOptionDialog(frame,
        "Would you like to checkout?",
        "",
        JOptionPane.YES_NO_OPTION,
        JOptionPane.QUESTION_MESSAGE,
        null,
        options,
        options[0]);
    if (== 0) {
        workingMemory.setFocus( "checkout" );
    }   
}
function boolean requireTank(JFrame frame, WorkingMemory workingMemory, Order order, Product fishTank, int total) {
    Object[] options = {"Yes",
                        "No"};
                            
    int n = JOptionPane.showOptionDialog(frame,
        "Would you like to buy a tank for your " + total + " fish?",
        "Purchase Suggestion",
        JOptionPane.YES_NO_OPTION,
        JOptionPane.QUESTION_MESSAGE,
        null,
        options,
        options[0]);
                                             
    System.out.print( "SUGGESTION: Would you like to buy a tank for your "
                      + total + " fish? - " );
    if (== 0) {
        Purchase purchase = new Purchase( order, fishTank );
        workingMemory.insert( purchase );
        order.addItem( purchase );
        System.out.println( "Yes" );
    } else {
        System.out.println( "No" );
    }      
    return true;
}

Having these functions in the rules file just makes the Pet Store example more compact. In real life you probably have the functions in a file of their own, within the same rules package, or as a static method on a standard Java class, and import them, using import function my.package.Foo.hello.

The purpose of these two functions is:

  • doCheckout() displays a dialog asking users whether they wish to checkout. If they do, focus is set to the checkOut agenda-group, allowing rules in that group to (potentially) fire.

  • requireTank() displays a dialog asking users whether they wish to buy a tank. If so, a new fish tank Product is added to the order list in Working Memory.

We'll see the rules that call these functions later on. The next set of examples are from the Pet Store rules themselves. The first extract is the one that happens to fire first, partly because it has the auto-focus attribute set to true.


This rule matches against all orders that do not yet have their grossTotal calculated . It loops for each purchase item in that order. Some parts of the "Explode Cart" rule should be familiar: the rule name, the salience (suggesting the order for the rules being fired) and the dialect set to "java". There are three new features:

  • agenda-group "init" defines the name of the agenda group. In this case, there is only one rule in the group. However, neither the Java code nor a rule consequence sets the focus to this group, and therefore it relies on the next attribute for its chance to fire.

  • auto-focus true ensures that this rule, while being the only rule in the agenda group, gets a chance to fire when fireAllRules() is called from the Java code.

  • kcontext....setFocus() sets the focus to the "show items" and "evaluate" agenda groups in turn, permitting their rules to fire. In practice, we loop through all items on the order, inserting them into memory, then firing the other rules after each insert.

The next two listings show the rules within the "show items" and evaluate agenda groups. We look at them in the order that they are called.


The "show items" agenda-group has only one rule, called "Show Items" (note the difference in case). For each purchase on the order currently in the Working Memory (or Session), it logs details to the text area at the bottom of the GUI. The textArea variable used to do this is one of the global variables we looked at earlier.

The evaluate Agenda group also gains focus from the "Explode Cart" rule listed previously. This Agenda group has two rules, "Free Fish Food Sample" and "Suggest Tank", shown below.


The rule "Free Fish Food Sample" will only fire if

  • we don't already have any fish food, and

  • we don't already have a free fish food sample, and

  • we do have a Gold Fish in our order.

If the rule does fire, it creates a new product (Fish Food Sample), and adds it to the order in Working Memory.

The rule "Suggest Tank" will only fire if

  • we don't already have a Fish Tank in our order, and

  • we do have more than 5 Gold Fish Products in our order.

If the rule does fire, it calls the requireTank() function that we looked at earlier (showing a Dialog to the user, and adding a Tank to the order / working memory if confirmed). When calling the requireTank() function the rule passes the global frame variable so that the function has a handle to the Swing GUI.

The next rule we look at is "do checkout".


The rule "do checkout" has no agenda group set and no auto-focus attribute. As such, is is deemed part of the default (MAIN) agenda group. This group gets focus by default when all the rules in agenda-groups that explicitly had focus set to them have run their course.

There is no LHS to the rule, so the RHS will always call the doCheckout() function. When calling the doCheckout() function, the rule passes the global frame variable to give the function a handle to the Swing GUI. As we saw earlier, the doCheckout() function shows a confirmation dialog to the user. If confirmed, the function sets the focus to the checkout agenda-group, allowing the next lot of rules to fire.


There are three rules in the checkout agenda-group:

  • If we haven't already calculated the gross total, Gross Total accumulates the product prices into a total, puts this total into Working Memory, and displays it via the Swing JTextArea, using the textArea global variable yet again.

  • If our gross total is between 10 and 20, "Apply 5% Discount" calculates the discounted total and adds it to the Working Memory and displays it in the text area.

  • If our gross total is not less than 20, "Apply 10% Discount" calculates the discounted total and adds it to the Working Memory and displays it in the text area.

Now that we've run through what happens in the code, let's have a look at what happens when we actually run the code. The file PetStore.java contains a main() method, so that it can be run as a standard Java application, either from the command line or via the IDE. This assumes you have your classpath set correctly. (See the start of the examples section for more information.)

The first screen that we see is the Pet Store Demo. It has a list of available products (top left), an empty list of selected products (top right), checkout and reset buttons (middle) and an empty system messages area (bottom).


To get to this point, the following things have happened:

  1. The main() method has run and loaded the Rule Base but not yet fired the rules. So far, this is the only code in connection with rules that has been run.

  2. A new PetStoreUI object has been created and given a handle to the Rule Base, for later use.

  3. Various Swing components do their stuff, and the above screen is shown and waits for user input.

Clicking on various products from the list might give you a screen similar to the one below.


Note that no rules code has been fired here. This is only Swing code, listening for mouse click events, and adding some selected product to the TableModel object for display in the top right hand section. (As an aside, note that this is a classic use of the Model View Controller design pattern).

It is only when we press the "Checkout" button that we fire our business rules, in roughly the same order that we walked through the code earlier.

  1. Method CheckOutCallBack.checkout() is called (eventually) by the Swing class waiting for the click on the "Checkout" button. This inserts the data from the TableModel object (top right hand side of the GUI), and inserts it into the Session's Working Memory. It then fires the rules.

  2. The "Explode Cart" rule is the first to fire, given that it has auto-focus set to true. It loops through all the products in the cart, ensures that the products are in the Working Memory, and then gives the "Show Items" and Evaluation agenda groups a chance to fire. The rules in these groups add the contents of the cart to the text area (at the bottom of the window), decide whether or not to give us free fish food, and to ask us whether we want to buy a fish tank. This is shown in the figure below.


  1. The Do Checkout rule is the next to fire as it (a) No other agenda group currently has focus and (b) it is part of the default (MAIN) agenda group. It always calls the doCheckout() function which displays a 'Would you like to Checkout?' Dialog Box.

  2. The doCheckout() function sets the focus to the checkout agenda-group, giving the rules in that group the option to fire.

  3. The rules in the the checkout agenda-group display the contents of the cart and apply the appropriate discount.

  4. Swing then waits for user input to either checkout more products (and to cause the rules to fire again), or to close the GUI - see the figure below.


We could add more System.out calls to demonstrate this flow of events. The output, as it currently appears in the Console window, is given in the listing below.


Name: Honest Politician
Main class: org.drools.examples.honestpolitician.HonestPoliticianExample
Module: drools-examples
Type: Java application
Rules file: HonestPoliticianExample.drl
Objective: Illustrate the concept of "truth maintenance" based on the logical insertion of facts

The Honest Politician example demonstrates truth maintenance with logical assertions. The basic premise is that an object can only exist while a statement is true. A rule's consequence can logically insert an object with the insertLogical() method. This means the object will only remain in the Working Memory as long as the rule that logically inserted it remains true. When the rule is no longer true the object is automatically retracted.

In this example there is the class Politician, with a name and a boolean value for being honest. Four politicians with honest state set to true are inserted.



The Console window output shows that, while there is at least one honest politician, democracy lives. However, as each politician is in turn corrupted by an evil corporation, so that all politicians become dishonest, democracy is dead.


As soon as there is at least one honest politician in the Working Memory a new Hope object is logically asserted. This object will only exist while there is at least one honest politician. As soon as all politicians are dishonest, the Hope object will be automatically retracted. This rule is given a salience of 10 to ensure that it fires before any other rule, as at this stage the "Hope is Dead" rule is actually true.


As soon as a Hope object exists the "Hope Lives" rule matches and fires. It has a salience of 10 so that it takes priority over "Corrupt the Honest".


Now that there is hope and we have, at the start, four honest politicians, we have four activations for this rule, all in conflict. They will fire in turn, corrupting each politician so that they are no longer honest. When all four politicians have been corrupted we have no politicians with the property honest == true. Thus, the rule "We have an honest Politician" is no longer true and the object it logical inserted (due to the last execution of new Hope()) is automatically retracted.


With the Hope object being automatically retracted, via the truth maintenance system, the conditional element not applied to Hope is no longer true so that the following rule will match and fire.


Let's take a look at the Audit trail for this application:


The moment we insert the first politician we have two activations. The rule "We have an honest Politician" is activated only once for the first inserted politician because it uses an exists conditional element, which matches once for any number. The rule "Hope is Dead" is also activated at this stage, because we have not yet inserted the Hope object. Rule "We have an honest Politician" fires first, as it has a higher salience than "Hope is Dead", which inserts the Hope object. (That action is highlighted green.) The insertion of the Hope object activates "Hope Lives" and de-activates "Hope is Dead"; it also activates "Corrupt the Honest" for each inserted honest politician. Rule "Hope Lives" executes, printing "Hurrah!!! Democracy Lives". Then, for each politician, rule "Corrupt the Honest" fires, printing "I'm an evil corporation and I have corrupted X", where X is the name of the politician, and modifies the politician's honest value to false. When the last honest politician is corrupted, Hope is automatically retracted, by the truth maintenance system, as shown by the blue highlighted area. The green highlighted area shows the origin of the currently selected blue highlighted area. Once the Hope fact is retracted, "Hope is dead" activates and fires printing "We are all Doomed!!! Democracy is Dead".

Name: Sudoku
Main class: org.drools.examples.sudoku.SudokuExample
Type: Java application
Rules file: sudoku.drl, validate.drl
Objective: Demonstrates the solving of logic problems, and complex pattern matching.

This example demonstrates how Drools can be used to find a solution in a large potential solution space based on a number of constraints. We use the popular puzzle of Sudoku. This example also shows how Drools can be integrated into a graphical interface and how callbacks can be used to interact with a running Drools rules engine in order to update the graphical interface based on changes in the Working Memory at runtime.

Download and install drools-examples as described above and then execute java org.drools.examples.DroolsExamplesApp and click on "SudokuExample".

The window contains an empty grid, but the program comes with a number of grids stored internally which can be loaded and solved. Click on "File", then "Samples" and select "Simple" to load one of the examples. Note that all buttons are disabled until a grid is loaded.

Loading the "Simple" example fills the grid according to the puzzle's initial state.

Click on the "Solve" button and the Drools-based engine will fill out the remaining values, and the buttons are inactive once more.

Alternatively, you may click on the "Step" button to see the next digit found by the rule set. The Console window will display detailed information about the rules which are executing to solve the step in a human readable form. Some examples of these messages are presented below.

single 8 at [0,1]
column elimination due to [1,2]: remove 9 from [4,2]
hidden single 9 at [1,2]
row elimination due to [2,8]: remove 7 from [2,4]
remove 6 from [3,8] due to naked pair at [3,2] and [3,7]
hidden pair in row at [4,6] and [4,4]

Click on the "Dump" button to see the state of the grid, with cells showing either the established value or the remaining possibilitiescandidates.

       Col: 0     Col: 1     Col: 2     Col: 3     Col: 4     Col: 5     Col: 6     Col: 7     Col: 8     
Row 0:   2 4  7 9   2 456        4567 9   23 56  9  --- 5 ---  --- 1 ---    3  67 9  --- 8 ---     4 67   
Row 1:  12    7 9  --- 8 ---  1    67 9   23  6  9  --- 4 ---   23  67    1 3  67 9    3  67 9  --- 5 --- 
Row 2:  1  4  7 9  1  456     --- 3 ---      56 89      5 78       5678   --- 2 ---     4 67 9  1  4 67   
Row 3:  1234       12345      1  45      12  5  8   --- 6 ---   2  5 78       5 78      45 7    --- 9 --- 
Row 4:  --- 6 ---  --- 7 ---      5      --- 4 ---   2  5  8   --- 9 ---      5  8   --- 1 ---  --- 3 --- 
Row 5:  --- 8 ---  12 45      1  45   9  12  5      --- 3 ---   2  5 7        567       4567     2 4 67   
Row 6:  1 3   7    1 3  6     --- 2 ---    3 56 8       5  8     3 56 8   --- 4 ---    3 567 9  1    678  
Row 7:  --- 5 ---  1 34 6     1  4 678     3  6 8   --- 9 ---    34 6 8   1 3  678   --- 2 ---  1    678  
Row 8:    34       --- 9 ---     4 6 8   --- 7 ---  --- 1 ---   23456 8     3 56 8     3 56          6 8  

Now, let us load a Sudoku grid that is deliberately invalid. Click on "File", "Samples" and "!DELIBERATELY BROKEN!". Note that this grid starts with some issues, for example the value 5 appears twice in the first row.

A few simple rules perform a sanity check, right after loading a grid. In this case, the following messages are printed on standard output:

cell [0,8]: 5 has a duplicate in row 0
cell [0,0]: 5 has a duplicate in row 0
cell [6,0]: 8 has a duplicate in col 0
cell [4,0]: 8 has a duplicate in col 0
Validation complete.

Nevertheless, click on the "Solve" button to apply the solving rules to this invalid grid. This will not complete; some cells remain empty.

The solving functionality has been achieved by the use of rules that implement standard solving techniques. They are based on the sets of values that are still candidates for a cell. If, for instance, such a set contains a single value, then this is the value for the cell. A little less obvious is the single occurrence of a value in one of the groups of nine cells. The rules detecting these situations insert a fact of type Setting with the solution value for some specific cell. This fact causes the elimination of this value from all other cells in any of the groups the cell belongs to. Finally, it is retracted.

Other rules merely reduce the permissible values for some cells. Rules "naked pair", "hidden pair in row", "hidden pair in column" and "hidden pair in square" merely eliminate possibilities but do not establish solutions. More sophisticated eliminations are done by "X-wings in rows", "X-wings in columns", "intersection removal row" and "intersection removal column".

The Java source code can be found in the /src/main/java/org/drools/examples/sudoku directory, with the two DRL files defining the rules located in the /src/main/rules/org/drools/examples/sudoku directory.

The package org.drools.examples.sudoku.swing contains a set of classes which implement a framework for Sudoku puzzles. Note that this package does not have any dependencies on the Drools libraries. SudokuGridModel defines an interface which can be implemented to store a Sudoku puzzle as a 9x9 grid of Cell objects. SudokuGridView is a Swing component which can visualize any implementation of SudokuGridModel. SudokuGridEvent and SudokuGridListener are used to communicate state changes between the model and the view: events are fired when a cell's value is resolved or changed. If you are familiar with the model-view-controller patterns in other Swing components such as JTable then this pattern should be familiar. SudokuGridSamples provides a number of partially filled Sudoku puzzles for demonstration purposes.

Package org.drools.examples.sudoku.rules contains a utility class with a method for compiling DRL files.

The package org.drools.examples.sudoku contains a set of classes implementing the elementary Cell object and its various aggregations: the CellFile subtypes CellRow and CellCol as well as CellSqr, all of which are subtypes of CellGroup. It's interesting to note that Cell and CellGroup are subclasses of SetOfNine, which provides a property free with the type Set<Integer>. For a Cell it represents the individual candidate set; for a CellGroup the set is the union of all candidate sets of its cells, or, simply, the set of digits that still need to be allocated.

With 81 Cell and 27 CellGroup objects and the linkage provided by the Cell properties cellRow, cellCol and cellSqr and the CellGroup property cells, a list of Cell objects, it is possible to write rules that detect the specific situations that permit the allocation of a value to a cell or the elimination of a value from some candidate set.

An object of class Setting is used for triggering the operations that accompany the allocation of a value: its removal from the candidate sets of sibling cells and associated cell groups. Moreover, the presence of a Setting fact is used in all rules that should detect a new situation; this is to avoid reactions to inconsistent intermediary states.

An object of class Stepping is used in a low priority rule to execute an emergency halt when a "Step" does not terminate regularly. This indicates that the puzzle cannot be solved by the program.

The class org.drools.examples.sudoku.SudokuExample implements a Java application combining the components described.

There are three types of rules in this file: one group handles the allocation of a number to a cell, another group detects feasible allocations, and the third group eliminates values from candidate sets.

Rules "set a value", "eliminate a value from Cell" and "retract setting" depend on the presence of a Setting object. The first rule handles the assignment to the cell and the operations for removing the value from the "free" sets of the cell's three groups. Also, it decrements a counter that, when zero, returns control to the Java application that has called fireUntilHalt(). The purpose of rule "eliminate a value from Cell" is to reduce the candidate lists of all cells that are related to the newly assigned cell. Finally, when all eliminations have been made, rule "retract setting" retracts the triggering Setting fact.

There are just two rules that detect a situation where an allocation of a number to a cell is possible. Rule "single" fires for a Cell with a candidate set containing a single number. Rule "hidden single" fires when there is no cell with a single candidate but when there is a cell containing a candidate but this candidate is absent from all other cells in one of the three groups the cell belongs to. Both rules create and insert a Setting fact.

Rules from the largest group of rules implement, singly or in groups of two or three, various solving techniques, as they are employed when solving Sudoku puzzles manually.

Rule "naked pair" detects identical candidate sets of size 2 in two cells of a group; these two values may be removed from all other candidate sets of that group.

A similar idea motivates the three rules "hidden pair in..."; here, the rules look for a subset of two numbers in exactly two cells of a group, with neither value occurring in any of the other cells of this group. This, then, means that all other candidates can be eliminated from the two cells harbouring the hidden pair.

A pair of rules deals with "X-wings" in rows and columns. When there are only two possible cells for a value in each of two different rows (or columns) and these candidates lie also in the same columns (or rows), then all other candidates for this value in the columns (or rows) can be eliminated. If you follow the pattern sequence in one of these rules, you will see how the conditions that are conveniently expressed by words such as "same" or "only" result in patterns with suitable constraints or prefixed with "not".

The rule pair "intersection removal..." is based on the restricted occurrence of some number within one square, either in a single row or in a single column. This means that this number must be in one of those two or three cells of the row or column; hence it can be removed from the candidate sets of all other cells of the group. The pattern establishes the restricted occurrence and then fires for each cell outside the square and within the same cell file.

These rules are sufficient for many but certainly not for all Sudoku puzzles. To solve very difficult grids, the rule set would need to be extended with more complex rules. (Ultimately, there are puzzles that cannot be solved except by trial and error.)

Name: Number Guess
Main class: org.drools.examples.numberguess.NumberGuessExample
Module: droolsjbpm-integration-examples (Note: this is in a different download, the droolsjbpm-integration download.)
Type: Java application
Rules file: NumberGuess.drl
Objective: Demonstrate use of Rule Flow to organise Rules

The "Number Guess" example shows the use of Rule Flow, a way of controlling the order in which rules are fired. It uses widely understood workflow diagrams for defining the order in which groups of rules will be executed.


The creation of the package and the loading of the rules (using the add() method) is the same as the previous examples. There is an additional line to add the Rule Flow (NumberGuess.rf), which provides the option of specifying different rule flows for the same Knowledge Base. Otherwise, the Knowledge Base is created in the same manner as before.


Once we have a Knowledge Base, we can use it to obtain a Stateful Session. Into our session we insert our facts, i.e., standard Java objects. (For simplicity, in this sample, these classes are all contained within our NumberGuessExample.java file. Class GameRules provides the maximum range and the number of guesses allowed. Class RandomNumber automatically generates a number between 0 and 100 and makes it available to our rules, by insertion via the getValue() method. Class Game keeps track of the guesses we have made before, and their number.

Note that before we call the standard fireAllRules() method, we also start the process that we loaded earlier, via the startProcess() method. We'll learn where to obtain the parameter we pass ("Number Guess", i.e., the identifier of the rule flow) when we talk about the rule flow file and the graphical Rule Flow Editor below.

Before we finish the discussion of our Java code, we note that in some real-life application we would examine the final state of the objects. (Here, we could retrieve the number of guesses, to add it to a high score table.) For this example we are content to ensure that the Working Memory session is cleared by calling the dispose() method.


If you open the NumberGuess.rf file in the Drools IDE (provided you have the JBoss Rules extensions installed correctly in Eclipse) you should see the above diagram, similar to a standard flowchart. Its icons are similar (but not exactly the same) as in the JBoss jBPM workflow product. Should you wish to edit the diagram, a menu of available components should be available to the left of the diagram in the IDE, which is called the palette. This diagram is saved in XML, an (almost) human readable format, using XStream.

If it is not already open, ensure that the Properties View is visible in the IDE. It can be opened by clicking "Window", then "Show View" and "Other", where you can select the "Properties" view. If you do this before you select any item on the rule flow (or click on the blank space in the rule flow) you should be presented with the following set of properties.


Keep an eye on the Properties View as we progress through the example's rule flow, as it presents valuable information. In this case, it provides us with the identification of the Rule Flow Process that we used in our earlier code snippet, when we called session.startProcess().

In the "Number Guess" Rule Flow we encounter several node types, many of them identified by an icon.

  • The Start node (white arrow in a green circle) and the End node (red box) mark beginning and end of the rule flow.

  • A Rule Flow Group box (yellow, without an icon) represents a Rule Flow Groups defined in our rules (DRL) file that we will look at later. For example, when the flow reaches the Rule Flow Group "Too High", only those rules marked with an attribute of ruleflow-group "Too High" can potentially fire.

  • Action nodes (yellow, cog-shaped icon) perform standard Java method calls. Most action nodes in this example call System.out.println(), indicating the program's progress to the user.

  • Split and Join Nodes (blue ovals, no icon) such as "Guess Correct?" and "More guesses Join" mark places where the flow of control can split, according to various conditions, and rejoin, respectively

  • Arrows indicate the flow between the various nodes.

The various nodes in combination with the rules make the Number Guess game work. For example, the "Guess" Rule Flow Group allows only the rule "Get user Guess" to fire, because only that rule has a matching attribute of ruleflow-group "Guess".


The rest of this rule is fairly standard. The LHS section (after when) of the rule states that it will be activated for each RandomNumber object inserted into the Working Memory where guessCount is less than allowedGuesses from the GameRules object and where the user has not guessed the correct number.

The RHS section (or consequence, after then) prints a message to the user and then awaits user input from System.in. After obtaining this input (the readLine() method call blocks until the return key is pressed) it modifies the guess count and inserts the new guess, making both available to the Working Memory.

The rest of the rules file is fairly standard: the package declares the dialect as MVEL, and various Java classes are imported. In total, there are five rules in this file:

  1. Get User Guess, the Rule we examined above.

  2. A Rule to record the highest guess.

  3. A Rule to record the lowest guess.

  4. A Rule to inspect the guess and retract it from memory if incorrect.

  5. A Rule that notifies the user that all guesses have been used up.

One point of integration between the standard Rules and the RuleFlow is via the ruleflow-group attribute on the rules, as discussed above. A second point of integration between the rules (.drl) file and the Rules Flow .rf files is that the Split Nodes (the blue ovals) can use values in the Working Memory (as updated by the rules) to decide which flow of action to take. To see how this works, click on the "Guess Correct Node"; then within the Properties View, open the Constraints Editor by clicking the button at the right that appears once you click on the "Constraints" property line. You should see something similar to the diagram below.


Click on the "Edit" button beside "To node Too High" and you'll see a dialog like the one below. The values in the "Textual Editor" window follow the standard rule format for the LHS and can refer to objects in Working Memory. The consequence (RHS) is that the flow of control follows this node (i.e., "To node Too High") if the LHS expression evaluates to true.


Since the file NumberGuess.java contains a main() method, it can be run as a standard Java application, either from the command line or via the IDE. A typical game might result in the interaction below. The numbers in bold are typed in by the user.


A summary of what is happening in this sample is:

  1. The main() method of NumberGuessExample.java loads a Rule Base, creates a Stateful Session and inserts Game, GameRules and RandomNumber (containing the target number) objects into it. The method also sets the process flow we are going to use, and fires all rules. Control passes to the Rule Flow.

  2. File NumberGuess.rf, the Rule Flow, begins at the "Start" node.

  3. Control passes (via the "More guesses" join node) to the Guess node.

  4. At the Guess node, the appropriate Rule Flow Group ("Get user Guess") is enabled. In this case the Rule "Guess" (in the NumberGuess.drl file) is triggered. This rule displays a message to the user, takes the response, and puts it into Working Memory. Flow passes to the next Rule Flow Node.

  5. At the next node, "Guess Correct", constraints inspect the current session and decide which path to take.

    If the guess in step 4 was too high or too low, flow proceeds along a path which has an action node with normal Java code printing a suitable message and a Rule Flow Group causing a highest guess or lowest guess rule to be triggered. Flow passes from these nodes to step 6.

    If the guess in step 4 was right, we proceed along the path towards the end of the Rule Flow. Before we get there, an action node with normal Java code prints a statement "you guessed correctly". There is a join node here (just before the Rule Flow end) so that our no-more-guesses path (step 7) can also terminate the Rule Flow.

  6. Control passes as per the Rule Flow via a join node, a guess incorrect Rule Flow Group (triggering a rule to retract a guess from Working Memory) onto the "More guesses" decision node.

  7. The "More guesses" decision node (on the right hand side of the rule flow) uses constraints, again looking at values that the rules have put into the working memory, to decide if we have more guesses and if so, goto step 3. If not, we proceed to the end of the rule flow, via a Rule Flow Group that triggers a rule stating "you have no more guesses".

  8. The loop over steps 3 to 7 continues until the number is guessed correctly, or we run out of guesses.

Name: Conway's Game Of Life
Main class: org.drools.examples.conway.ConwayAgendaGroupRun
            org.drools.examples.conway.ConwayRuleFlowGroupRun
Module: droolsjbpm-integration-examples (Note: this is in a different download, the droolsjbpm-integration download.)
Type: Java application
Rules file: conway-ruleflow.drl conway-agendagroup.drl
Objective: Demonstrates 'accumulate', 'collect' and 'from'

Conway's Game Of Life, described in http://en.wikipedia.org/wiki/Conway's_Game_of_Life and in http://www.math.com/students/wonders/life/life.html, is a famous cellular automaton conceived in the early 1970's by the mathematician John Conway. While the system is well known as "Conway's Game Of Life", it really isn't a game at all. Conway's system is more like a simulation of a form of life. Don't be intimidated. The system is terribly simple and terribly interesting. Math and Computer Science students alike have marvelled over Conway's system for more than 30 years now. The application presented here is a Swing-based implementation of Conway's Game of Life. The rules that govern the system are implemented as business rules using Drools. This document will explain the rules that drive the simulation and discuss the Drools parts of the implementation.

We'll first introduce the grid view, shown below, designed for the visualisation of the game, showing the "arena" where the life simulation takes place. Initially the grid is empty, meaning that there are no live cells in the system. Each cell is either alive or dead, with live cells showing a green ball. Preselected patterns of live cells can be chosen from the "Pattern" drop-down list. Alternatively, individual cells can be doubled-clicked to toggle them between live and dead. It's important to understand that each cell is related to its neighboring cells, which is fundamental for the game's rules. Neighbors include not only cells to the left, right, top and bottom but also cells that are connected diagonally, so that each cell has a total of 8 neighbors. Exceptions are the four corner cells which have only three neighbors, and the cells along the four border, with five neighbors each.


So what are the basic rules that govern this game? Its goal is to show the development of a population, generation by generation. Each generation results from the preceding one, based on the simultaneous evaluation of all cells. This is the simple set of rules that govern what the next generation will look like:

  • If a live cell has fewer than 2 live neighbors, it dies of loneliness.

  • If a live cell has more than 3 live neighbors, it dies from overcrowding.

  • If a dead cell has exactly 3 live neighbors, it comes to life.

That is all there is to it. Any cell that doesn't meet any of those criteria is left as is for the next generation. With those simple rules in mind, go back and play with the system a little bit more and step through some generations, one at a time, and notice these rules taking their effect.

The screenshot below shows an example generation, with a number of live cells. Don't worry about matching the exact patterns represented in the screen shot. Just get some groups of cells added to the grid. Once you have groups of live cells in the grid, or select a pre-designed pattern, click the "Next Generation" button and notice what happens. Some of the live cells are killed (the green ball disappears) and some dead cells come to life (a green ball appears). Step through several generations and see if you notice any patterns. If you click on the "Start" button, the system will evolve itself so you don't need to click the "Next Generation" button over and over. Play with the system a little and then come back here for more details of how the application works.


Now lets delve into the code. As this is an advanced example we'll assume that by now you know your way around the Drools framework and are able to connect the presented highlight, so that we'll just focus at a high level overview. The example has two ways to execute, one way uses Agenda Groups to manage execution flow, and the other one uses Rule Flow Groups to manage execution flow. These two versions are implemented in ConwayAgendaGroupRun and ConwayRuleFlowGroupRun, respectively. Here, we'll discuss the Rule Flow version, as it's what most people will use.

All the Cell objects are inserted into the Session and the rules in the ruleflow-group "register neighbor" are allowed to execute by the Rule Flow process. This group of four rules creates Neighbor relations between some cell and its northeastern, northern, northwestern and western neighbors. This relation is bidirectional, which takes care of the other four directions. Border cells don't need any special treatment - they simply won't be paired with neighboring cells where there isn't any. By the time all activations have fired for these rules, all cells are related to all their neighboring cells.


Once all the cells are inserted, some Java code applies the pattern to the grid, setting certain cells to Live. Then, when the user clicks "Start" or "Next Generation", it executes the "Generation" ruleflow. This ruleflow is responsible for the management of all changes of cells in each generation cycle.


The rule flow process first enters the "evaluate" group, which means that any active rule in the group can fire. The rules in this group apply the Game-of-Life rules discussed in the beginning of the example, determining the cells to be killed and the ones to be given life. We use the "phase" attribute to drive the reasoning of the Cell by specific groups of rules; typically the phase is tied to a Rule Flow Group in the Rule Flow process definition. Notice that it doesn't actually change the state of any Cell objectss at this point; this is because it's evaluating the grid in turn and it must complete the full evaluation until those changes can be applied. To achieve this, it sets the cell to a "phase" which is either Phase.KILL or Phase.BIRTH, used later to control actions applied to the Cell object.


Once all Cell objects in the grid have been evaluated, we first clear any calculation activations that occurred from any previous data changes. This is done via the "reset calculate" rule, which clears any activations in the "calculate" group. We then enter a split in the rule flow which allows any activations in both the "kill" and the "birth" group to fire. These rules are responsible for applying the state change.


At this stage, a number of Cell objects have been modified with the state changed to either LIVE or DEAD. Now we get to see the power of the Neighbor facts defining the cell relations. When a cell becomes live or dead, we use the Neighbor relation to iterate over all surrounding cells, increasing or decreasing the liveNeighbor count. Any cell that has its count changed is also set to to the EVALUATE phase, to make sure it is included in the reasoning during the evaluation stage of the Rule Flow Process. Notice that we don't have to do any iteration ourselves; simply by applying the relations in the rules we make the rule engine do all the hard work for us, with a minimal amount of code. Once the live count has been determined and set for all cells, the Rule Flow Process comes to and end. If the user has initially clicked the "Start" button, the engine will restart the rule flow; otherwise the user may request another generation.


Based on the Adventure in Prolog, over at the Amzi website, http://www.amzi.com/AdventureInProlog/, we started to work on a text adventure game for Drools. They are ideal as they can start off simple and build in complexity and size over time, they also demonstrate key aspects of declarative relational programming.

Name: Example Text Adventure
Main class: org.drools.games.adventure.TextAdventure

You can view the 8 minute demonstration and introduction for the example at http://downloads.jboss.org/drools/videos/text-adventures.swf


Name: Miss Manners
Main class: org.drools.benchmark.manners.MannersBenchmark
Module: drools-examples
Type: Java application
Rules file: manners.drl
Objective: Advanced walkthrough on the Manners benchmark, covers Depth conflict resolution in depth.

Miss Manners is throwing a party and, being a good host, she wants to arrange good seating. Her initial design arranges everyone in male-female pairs, but then she worries about people have things to talk about. What is a good host to do? She decides to note the hobby of each guest so she can then arrange guests not only pairing them according to alternating sex but also ensuring that a guest has someone with a common hobby, at least on one side.


Before going deeper into the rules, let's first take a look at the asserted data and the resulting seating arrangement. The data is a simple set of five guests who should be arranged so that sexes alternate and neighbors have a common hobby.

The Data

The data is given in OPS5 syntax, with a parenthesized list of name and value pairs for each attribute. Each person has only one hobby.

The Results

Each line of the results list is printed per execution of the "Assign Seat" rule. They key bit to notice is that each line has a "pid" value one greater than the last. (The significance of this will be explained in the discussion of the rule "Assign Seating".) The "ls", "rs", "ln" and "rn" refer to the left and right seat and neighbor's name, respectively. The actual implementation uses longer attribute names (e.g., leftGuestName, but here we'll stick to the notation from the original implementation.

The Manners benchmark was written for OPS5 which has two conflict resolution strategies, LEX and MEA. LEX is a chain of several strategies including salience, recency and complexity. The recency part of the strategy drives the depth first (LIFO) firing order. The CLIPS manual documents the Recency strategy as follows:

 

Every fact and instance is marked internally with a "time tag" to indicate its relative recency with respect to every other fact and instance in the system. The pattern entities associated with each rule activation are sorted in descending order for determining placement. An activation with a more recent pattern entity is placed before activations with less recent pattern entities. To determine the placement order of two activations, compare the sorted time tags of the two activations one by one starting with the largest time tags. The comparison should continue until one activation’s time tag is greater than the other activation’s corresponding time tag. The activation with the greater time tag is placed before the other activation on the agenda. If one activation has more pattern entities than the other activation and the compared time tags are all identical, then the activation with more time tags is placed before the other activation on the agenda.

 
 --CLIPS Reference Manual

However Jess and CLIPS both use the Depth strategy, which is simpler and lighter, which Drools also adopted. The CLIPS manual documents the Depth strategy as:

 

Newly activated rules are placed above all rules of the same salience. For example, given that fact-a activates rule-1 and rule-2 and fact-b activates rule-3 and rule-4, then if fact-a is asserted before fact-b, rule-3 and rule-4 will be above rule-1 and rule-2 on the agenda. However, the position of rule-1 relative to rule-2 and rule-3 relative to rule-4 will be arbitrary.

 
 --CLIPS Reference Manual

The initial Drools implementation for the Depth strategy would not work for Manners without the use of salience on the "make_path" rule. The CLIPS support team had this to say:

 

The default conflict resolution strategy for CLIPS, Depth, is different than the default conflict resolution strategy used by OPS5. Therefore if you directly translate an OPS5 program to CLIPS, but use the default depth conflict resolution strategy, you're only likely to get the correct behavior by coincidence. The LEX and MEA conflict resolution strategies are provided in CLIPS to allow you to quickly convert and correctly run an OPS5 program in CLIPS.

 
 --Clips Support Forum

Investigation into the CLIPS code reveals there is undocumented functionality in the Depth strategy. There is an accumulated time tag used in this strategy; it's not an extensively fact by fact comparison as in the recency strategy, it simply adds the total of all the time tags for each activation and compares.

This rule determines each of the Seating arrangements. The rule creates cross product solutions for all asserted Seating arrangements against all the asserted guests except against itself or any already assigned chosen solutions.

rule findSeating
   when 
       context : Context( state == Context.ASSIGN_SEATS )
       $s      : Seating( pathDone == true )
       $g1     : Guest( name == $s.rightGuestName )
       $g2     : Guest( sex != $g1.sex, hobby == $g1.hobby )

       count   : Count()

       not ( Path( id == $s.id, guestName == $g2.name) )
       not ( Chosen( id == $s.id, guestName == $g2.name, hobby == $g1.hobby) )
   then
       int rightSeat = $s.getRightSeat();
       int seatId = $s.getId();
       int countValue = count.getValue();
       
       Seating seating =
         new Seating( countValue, seatId, false, rightSeat,
                      $s.getRightGuestName(), rightSeat + 1, $g2.getName() );
       insert( seating );
                            
       Path path = new Path( countValue, rightSeat + 1, $g2.getName()  );
       insert( path );
       
       Chosen chosen = new Chosen( seatId, $g2.getName(), $g1.getHobby() );
       insert( chosen  );

       System.err.println( "find seating : " + seating + " : " + path +
                           " : " + chosen);

       modify( count ) {setValue(  countValue + 1 )}
       modify( context ) {setState( Context.MAKE_PATH )}
end

However, as can be seen from the printed results shown earlier, it is essential that only the Seating with the highest pid cross product be chosen. How can this be possible if we have activations, of the same time tag, for nearly all existing Seating and Guest objects? For example, on the third iteration of findSeating the produced activations will be as shown below. Remember, this is from a very small data set, and with larger data sets there would be many more possible activated Seating solutions, with multiple solutions per pid:

The creation of all these redundant activations might seem pointless, but it must be remembered that Manners is not about good rule design; it's purposefully designed as a bad ruleset to fully stress-test the cross product matching process and the Agenda, which this clearly does. Notice that each activation has the same time tag of 35, as they were all activated by the change in the Context object to ASSIGN_SEATS. With OPS5 and LEX it would correctly fire the activation with the Seating asserted last. With Depth, the accumulated fact time tag ensures that the activation with the last asserted Seating fires.

Assign First seat
=>[fid:13:13]:[Seating id=1, pid=0, done=true, ls=1, ln=n5, rs=1, rn=n5]
=>[fid:14:14]:[Path id=1, seat=1, guest=n5]

==>[ActivationCreated(16): rule=findSeating
[fid:13:13]:[Seating id=1, pid=0, done=true, ls=1, ln=n5, rs=1, rn=n5]
[fid:9:9]:[Guest name=n5, sex=f, hobbies=h1]
[fid:1:1]:[Guest name=n1, sex=m, hobbies=h1]

==>[ActivationCreated(16): rule=findSeating
[fid:13:13]:[Seating id=1 , pid=0, done=true, ls=1, ln=n5, rs=1, rn=n5]
[fid:9:9]:[Guest name=n5, sex=f, hobbies=h1]
[fid:5:5]:[Guest name=n4, sex=m, hobbies=h1]*

Assign Seating
=>[fid:15:17] :[Seating id=2 , pid=1 , done=false, ls=1, lg=n5, rs=2, rn=n4]
=>[fid:16:18]:[Path id=2, seat=2, guest=n4]
=>[fid:17:19]:[Chosen id=1, name=n4, hobbies=h1]

=>[ActivationCreated(21): rule=makePath 
[fid:15:17] : [Seating id=2, pid=1, done=false, ls=1, ln=n5, rs=2, rn=n4]
[fid:14:14] : [Path id=1, seat=1, guest=n5]*

==>[ActivationCreated(21): rule=pathDone
[Seating id=2, pid=1, done=false, ls=1, ln=n5, rs=2, rn=n4]*

Make Path
=>[fid:18:22:[Path id=2, seat=1, guest=n5]]

Path Done

Continue Process
=>[ActivationCreated(25): rule=findSeating
[fid:15:23]:[Seating id=2, pid=1, done=true, ls=1, ln=n5, rs=2, rn=n4]
[fid:7:7]:[Guest name=n4, sex=f, hobbies=h3]
[fid:4:4] : [Guest name=n3, sex=m, hobbies=h3]*

=>[ActivationCreated(25): rule=findSeating
[fid:15:23]:[Seating id=2, pid=1, done=true, ls=1, ln=n5, rs=2, rn=n4]
[fid:5:5]:[Guest name=n4, sex=m, hobbies=h1]
[fid:2:2]:[Guest name=n2, sex=f, hobbies=h1], [fid:12:20] : [Count value=3]

=>[ActivationCreated(25): rule=findSeating
[fid:13:13]:[Seating id=1, pid=0, done=true, ls=1, ln=n5, rs=1, rn=n5]
[fid:9:9]:[Guest name=n5, sex=f, hobbies=h1]
[fid:1:1]:[Guest name=n1, sex=m, hobbies=h1]

Assign Seating
=>[fid:19:26]:[Seating id=3, pid=2, done=false, ls=2, lnn4, rs=3, rn=n3]]
=>[fid:20:27]:[Path id=3, seat=3, guest=n3]]
=>[fid:21:28]:[Chosen id=2, name=n3, hobbies=h3}]

=>[ActivationCreated(30): rule=makePath
[fid:19:26]:[Seating id=3, pid=2, done=false, ls=2, ln=n4, rs=3, rn=n3]
[fid:18:22]:[Path id=2, seat=1, guest=n5]*

=>[ActivationCreated(30): rule=makePath 
[fid:19:26]:[Seating id=3, pid=2, done=false, ls=2, ln=n4, rs=3, rn=n3]
[fid:16:18]:[Path id=2, seat=2, guest=n4]*

=>[ActivationCreated(30): rule=done 
[fid:19:26]:[Seating id=3, pid=2, done=false, ls=2, ln=n4, rs=3, rn=n3]*

Make Path
=>[fid:22:31]:[Path id=3, seat=1, guest=n5]

Make Path 
=>[fid:23:32] [Path id=3, seat=2, guest=n4]

Path Done

Continue Processing
=>[ActivationCreated(35): rule=findSeating
[fid:19:33]:[Seating id=3, pid=2, done=true, ls=2, ln=n4, rs=3, rn=n3]
[fid:4:4]:[Guest name=n3, sex=m, hobbies=h3]
[fid:3:3]:[Guest name=n2, sex=f, hobbies=h3], [fid:12:29]*

=>[ActivationCreated(35): rule=findSeating 
[fid:15:23]:[Seating id=2, pid=1, done=true, ls=1, ln=n5, rs=2, rn=n4] 
[fid:5:5]:[Guest name=n4, sex=m, hobbies=h1]
[fid:2:2]:[Guest name=n2, sex=f, hobbies=h1]

=>[ActivationCreated(35): rule=findSeating 
[fid:13:13]:[Seating id=1, pid=0, done=true, ls=1, ln=n5, rs=1, rn=n5] 
[fid:9:9]:[Guest name=n5, sex=f, hobbies=h1], [fid:1:1] : [Guest name=n1, sex=m, hobbies=h1]

Assign Seating
=>[fid:24:36]:[Seating id=4, pid=3, done=false, ls=3, ln=n3, rs=4, rn=n2]]
=>[fid:25:37]:[Path id=4, seat=4, guest=n2]]
=>[fid:26:38]:[Chosen id=3, name=n2, hobbies=h3]

==>[ActivationCreated(40): rule=makePath 
[fid:24:36]:[Seating id=4, pid=3, done=false, ls=3, ln=n3, rs=4, rn=n2]
[fid:23:32]:[Path id=3, seat=2, guest=n4]*

==>[ActivationCreated(40): rule=makePath 
[fid:24:36]:[Seating id=4, pid=3, done=false, ls=3, ln=n3, rs=4, rn=n2] 
[fid:20:27]:[Path id=3, seat=3, guest=n3]*

=>[ActivationCreated(40): rule=makePath 
[fid:24:36]:[Seating id=4, pid=3, done=false, ls=3, ln=n3, rs=4, rn=n2]
[fid:22:31]:[Path id=3, seat=1, guest=n5]*

=>[ActivationCreated(40): rule=done 
[fid:24:36]:[Seating id=4, pid=3, done=false, ls=3, ln=n3, rs=4, rn=n2]*

Make Path 
=>fid:27:41:[Path id=4, seat=2, guest=n4]

Make Path
=>fid:28:42]:[Path id=4, seat=1, guest=n5]]

Make Path
=>fid:29:43]:[Path id=4, seat=3, guest=n3]]

Path Done

Continue  Processing
=>[ActivationCreated(46): rule=findSeating 
[fid:15:23]:[Seating id=2, pid=1, done=true, ls=1, ln=n5, rs=2, rn=n4] 
[fid:5:5]:[Guest name=n4, sex=m, hobbies=h1], [fid:2:2]
[Guest name=n2, sex=f, hobbies=h1]

=>[ActivationCreated(46): rule=findSeating 
[fid:24:44]:[Seating id=4, pid=3, done=true, ls=3, ln=n3, rs=4, rn=n2]
[fid:2:2]:[Guest name=n2, sex=f, hobbies=h1]
[fid:1:1]:[Guest name=n1, sex=m, hobbies=h1]*

=>[ActivationCreated(46): rule=findSeating 
[fid:13:13]:[Seating id=1, pid=0, done=true, ls=1, ln=n5, rs=1, rn=n5]
[fid:9:9]:[Guest name=n5, sex=f, hobbies=h1]
[fid:1:1]:[Guest name=n1, sex=m, hobbies=h1]

Assign Seating
=>[fid:30:47]:[Seating id=5, pid=4, done=false, ls=4, ln=n2, rs=5, rn=n1]
=>[fid:31:48]:[Path id=5, seat=5, guest=n1]
=>[fid:32:49]:[Chosen id=4, name=n1, hobbies=h1]