
Welcome and Release Notes
Table of Contents
It's been a busy year since the last 5.x series release and so much has change.
One of the biggest complaints during the 5.x series was the lack of defined methodology for deployment. The mechanism used by Drools and jBPM was very flexible, but it was too flexible. A big focus for 6.0 was streamlining the build, deploy and loading(utilization) aspects of the system. Building and deploying now align with Maven and the utilization is now convention and configuration oriented, instead of programmatic, with sane default to minimise the configuration.
The workbench has been rebuilt from the ground up, inspired by Eclipse, to provide a flexible and better integrated solution; with panels and perspectives via plugins. The base workbench has been spun off into a standalone project called UberFire, so that anyone now can build high quality web based workbenches. In the longer term it will facilitate user customised Drools and jBPM installations.
Git replaces JCR as the content repository, offering a fast and scalable back-end storage for content that has strong tooling support. There has been a refocus on simplicity away from databases with an aim of storing everything as text file, even meta data is just a file. The database is just there to provide fast indexing and search via Lucene. This will allow repositories now to be synced and published with established infrastructure, like GitHub.
jBPM has been dramatically beefed up, thanks to the Polymita acquisition, with human tasks, form builders, class modellers, execution servers and runtime management. All fully integrated into the new workbench.
OptaPlanner is now a top level project and getting full time attention.
A new umbrella name, KIE (Knowledge Is Everything), has been introduced to bring our related technologies together under one roof. It also acts as the core shared around for our projects. So expect to see it a lot.
We are often asked "How do I get involved". Luckily the answer is simple, just write some code and submit it :) There are no hoops you have to jump through or secret handshakes. We have a very minimal "overhead" that we do request to allow for scalable project development. Below we provide a general overview of the tools and "workflow" we request, along with some general advice.
If you contribute some good work, don't forget to blog about it :)
Signing to jboss.org will give you access to the JBoss wiki, forums and JIRA. Go to http://www.jboss.org/ and click "Register".

The only form you need to sign is the contributor agreement, which is fully automated via the web. As the image below says "This establishes the terms and conditions for your contributions and ensures that source code can be licensed appropriately"

To be able to interact with the core development team you will need to use JIRA, the issue tracker. This ensures that all requests are logged and allocated to a release schedule and all discussions captured in one place. Bug reports, bug fixes, feature requests and feature submissions should all go here. General questions should be undertaken at the mailing lists.
Minor code submissions, like format or documentation fixes do not need an associated JIRA issue created.
https://issues.jboss.org/browse/JBRULES (Drools)
https://issues.jboss.org/browse/JBPM
https://issues.jboss.org/browse/GUVNOR

With the contributor agreement signed and your requests submitted to JIRA you should now be ready to code :) Create a GitHub account and fork any of the Drools, jBPM or Guvnor repositories. The fork will create a copy in your own GitHub space which you can work on at your own pace. If you make a mistake, don't worry blow it away and fork again. Note each GitHub repository provides you the clone (checkout) URL, GitHub will provide you URLs specific to your fork.

When writing tests, try and keep them minimal and self contained. We prefer to keep the DRL fragments within the test, as it makes for quicker reviewing. If their are a large number of rules then using a String is not practical so then by all means place them in separate DRL files instead to be loaded from the classpath. If your tests need to use a model, please try to use those that already exist for other unit tests; such as Person, Cheese or Order. If no classes exist that have the fields you need, try and update fields of existing classes before adding a new class.
There are a vast number of tests to look over to get an idea, MiscTest is a good place to start.

When you commit, make sure you use the correct conventions. The commit must start with the JIRA issue id, such as JBRULES-220. This ensures the commits are cross referenced via JIRA, so we can see all commits for a given issue in the same place. After the id the title of the issue should come next. Then use a newline, indented with a dash, to provide additional information related to this commit. Use an additional new line and dash for each separate point you wish to make. You may add additional JIRA cross references to the same commit, if it's appropriate. In general try to avoid combining unrelated issues in the same commit.
Don't forget to rebase your local fork from the original master and then push your commits back to your fork.

With your code rebased from original master and pushed to your personal GitHub area, you can now submit your work as a pull request. If you look at the top of the page in GitHub for your work area their will be a "Pull Request" button. Selecting this will then provide a gui to automate the submission of your pull request.
The pull request then goes into a queue for everyone to see and comment on. Below you can see a typical pull request. The pull requests allow for discussions and it shows all associated commits and the diffs for each commit. The discussions typically involve code reviews which provide helpful suggestions for improvements, and allows for us to leave inline comments on specific parts of the code. Don't be disheartened if we don't merge straight away, it can often take several revisions before we accept a pull request. Luckily GitHub makes it very trivial to go back to your code, do some more commits and then update your pull request to your latest and greatest.
It can take time for us to get round to responding to pull requests, so please be patient. Submitted tests that come with a fix will generally be applied quite quickly, where as just tests will often way until we get time to also submit that with a fix. Don't forget to rebase and resubmit your request from time to time, otherwise over time it will have merge conflicts and core developers will general ignore those.

Drools provides an Eclipse-based IDE (which is optional), but at its core only Java 1.5 (Java SE) is required.
A simple way to get started is to download and install the Eclipse plug-in - this will also require the Eclipse GEF framework to be installed (see below, if you don't have it installed already). This will provide you with all the dependencies you need to get going: you can simply create a new rule project and everything will be done for you. Refer to the chapter on the Rule Workbench and IDE for detailed instructions on this. Installing the Eclipse plug-in is generally as simple as unzipping a file into your Eclipse plug-in directory.
Use of the Eclipse plug-in is not required. Rule files are just textual input (or spreadsheets as the case may be) and the IDE (also known as the Rule Workbench) is just a convenience. People have integrated the rule engine in many ways, there is no "one size fits all".
Alternatively, you can download the binary distribution, and include the relevant JARs in your projects classpath.
Drools is broken down into a few modules, some are required during rule development/compiling, and some are required at runtime. In many cases, people will simply want to include all the dependencies at runtime, and this is fine. It allows you to have the most flexibility. However, some may prefer to have their "runtime" stripped down to the bare minimum, as they will be deploying rules in binary form - this is also possible. The core runtime engine can be quite compact, and only requires a few 100 kilobytes across 3 JAR files.
The following is a description of the important libraries that make up JBoss Drools
knowledge-api.jar - this provides the interfaces and factories. It also helps clearly show what is intended as a user API and what is just an engine API.
knowledge-internal-api.jar - this provides internal interfaces and factories.
drools-core.jar - this is the core engine, runtime component. Contains both the RETE engine and the LEAPS engine. This is the only runtime dependency if you are pre-compiling rules (and deploying via Package or RuleBase objects).
drools-compiler.jar - this contains the compiler/builder components to take rule source, and build executable rule bases. This is often a runtime dependency of your application, but it need not be if you are pre-compiling your rules. This depends on drools-core.
drools-jsr94.jar - this is the JSR-94 compliant implementation, this is essentially a layer over the drools-compiler component. Note that due to the nature of the JSR-94 specification, not all features are easily exposed via this interface. In some cases, it will be easier to go direct to the Drools API, but in some environments the JSR-94 is mandated.
drools-decisiontables.jar - this is the decision tables 'compiler' component, which uses the drools-compiler component. This supports both excel and CSV input formats.
There are quite a few other dependencies which the above components require, most of which are for the drools-compiler, drools-jsr94 or drools-decisiontables module. Some key ones to note are "POI" which provides the spreadsheet parsing ability, and "antlr" which provides the parsing for the rule language itself.
NOTE: if you are using Drools in J2EE or servlet containers and you come across classpath issues with "JDT", then you can switch to the janino compiler. Set the system property "drools.compiler": For example: -Ddrools.compiler=JANINO.
For up to date info on dependencies in a release, consult the released POMs, which can be found on the Maven repository.
The JARs are also available in the central Maven repository (and also in the JBoss Maven repository).
If you use Maven, add KIE and Drools dependencies in your project's pom.xml like
this:
<dependencyManagement>
<dependencies>
<dependency>
<groupId>org.drools</groupId>
<artifactId>drools-bom</artifactId>
<type>pom</type>
<version>...</version>
<scope>import</scope>
</dependency>
...
</dependencies>
</dependencyManagement>
<dependencies>
<dependency>
<groupId>org.kie</groupId>
<artifactId>kie-api</artifactId>
</dependency>
<dependency>
<groupId>org.drools</groupId>
<artifactId>drools-compiler</artifactId>
<scope>runtime</scope>
</dependency>
...
<dependencies>This is similar for Gradle, Ivy and Buildr. To identify the latest version, check the Maven repository.
If you're still using Ant (without Ivy), copy all the JARs from the download zip's
binaries directory and manually verify that your classpath doesn't contain duplicate
JARs.
The "runtime" requirements mentioned here are if you are deploying rules as their binary form (either as KnowledgePackage objects, or KnowledgeBase objects etc). This is an optional feature that allows you to keep your runtime very light. You may use drools-compiler to produce rule packages "out of process", and then deploy them to a runtime system. This runtime system only requires drools-core.jar and knowledge-api for execution. This is an optional deployment pattern, and many people do not need to "trim" their application this much, but it is an ideal option for certain environments.
The rule workbench (for Eclipse) requires that you have Eclipse 3.4 or greater, as well as Eclipse GEF 3.4 or greater. You can install it either by downloading the plug-in or using the update site.
Another option is to use the JBoss IDE, which comes with all the plug-in requirements pre packaged, as well as a choice of other tools separate to rules. You can choose just to install rules from the "bundle" that JBoss IDE ships with.
GEF is the Eclipse Graphical Editing Framework, which is used for graph viewing components in the plug-in.
If you don't have GEF installed, you can install it using the built in update mechanism (or downloading GEF from the Eclipse.org website not recommended). JBoss IDE has GEF already, as do many other "distributions" of Eclipse, so this step may be redundant for some people.
Open the Help->Software updates...->Available Software->Add Site... from the help menu. Location is:
http://download.eclipse.org/tools/gef/updates/releases/Next you choose the GEF plug-in:

Press next, and agree to install the plug-in (an Eclipse restart may be required). Once this is completed, then you can continue on installing the rules plug-in.
To install from the zip file, download and unzip the file. Inside the zip you will see a plug-in directory, and the plug-in JAR itself. You place the plug-in JAR into your Eclipse applications plug-in directory, and restart Eclipse.
Download the Drools Eclipse IDE plugin from the link below. Unzip the downloaded file in your main eclipse folder (do not just copy the file there, extract it so that the feature and plugin JARs end up in the features and plugin directory of eclipse) and (re)start Eclipse.
http://www.drools.org/download/download.html
To check that the installation was successful, try opening the Drools perspective: Click the 'Open Perspective' button in the top right corner of your Eclipse window, select 'Other...' and pick the Drools perspective. If you cannot find the Drools perspective as one of the possible perspectives, the installation probably was unsuccessful. Check whether you executed each of the required steps correctly: Do you have the right version of Eclipse (3.4.x)? Do you have Eclipse GEF installed (check whether the org.eclipse.gef_3.4.*.jar exists in the plugins directory in your eclipse root folder)? Did you extract the Drools Eclipse plugin correctly (check whether the org.drools.eclipse_*.jar exists in the plugins directory in your eclipse root folder)? If you cannot find the problem, try contacting us (e.g. on irc or on the user mailing list), more info can be found no our homepage here:
A Drools runtime is a collection of JARs on your file system that represent one specific release of the Drools project JARs. To create a runtime, you must point the IDE to the release of your choice. If you want to create a new runtime based on the latest Drools project JARs included in the plugin itself, you can also easily do that. You are required to specify a default Drools runtime for your Eclipse workspace, but each individual project can override the default and select the appropriate runtime for that project specifically.
You are required to define one or more Drools runtimes using the Eclipse preferences view. To open up your preferences, in the menu Window select the Preferences menu item. A new preferences dialog should show all your preferences. On the left side of this dialog, under the Drools category, select "Installed Drools runtimes". The panel on the right should then show the currently defined Drools runtimes. If you have not yet defined any runtimes, it should like something like the figure below.

To define a new Drools runtime, click on the add button. A dialog as shown below should pop up, requiring the name for your runtime and the location on your file system where it can be found.

In general, you have two options:
If you simply want to use the default JARs as included in the Drools Eclipse plugin, you can create a new Drools runtime automatically by clicking the "Create a new Drools 5 runtime ..." button. A file browser will show up, asking you to select the folder on your file system where you want this runtime to be created. The plugin will then automatically copy all required dependencies to the specified folder. After selecting this folder, the dialog should look like the figure shown below.
If you want to use one specific release of the Drools project, you should create a folder on your file system that contains all the necessary Drools libraries and dependencies. Instead of creating a new Drools runtime as explained above, give your runtime a name and select the location of this folder containing all the required JARs.

After clicking the OK button, the runtime should show up in your table of installed Drools runtimes, as shown below. Click on checkbox in front of the newly created runtime to make it the default Drools runtime. The default Drools runtime will be used as the runtime of all your Drools project that have not selected a project-specific runtime.

You can add as many Drools runtimes as you need. For example, the screenshot below shows a configuration where three runtimes have been defined: a Drools 4.0.7 runtime, a Drools 5.0.0 runtime and a Drools 5.0.0.SNAPSHOT runtime. The Drools 5.0.0 runtime is selected as the default one.

Note that you will need to restart Eclipse if you changed the default runtime and you want to make sure that all the projects that are using the default runtime update their classpath accordingly.
Whenever you create a Drools project (using the New Drools Project wizard or by converting an existing Java project to a Drools project using the "Convert to Drools Project" action that is shown when you are in the Drools perspective and you right-click an existing Java project), the plugin will automatically add all the required JARs to the classpath of your project.
When creating a new Drools project, the plugin will automatically use the default Drools runtime for that project, unless you specify a project-specific one. You can do this in the final step of the New Drools Project wizard, as shown below, by deselecting the "Use default Drools runtime" checkbox and selecting the appropriate runtime in the drop-down box. If you click the "Configure workspace settings ..." link, the workspace preferences showing the currently installed Drools runtimes will be opened, so you can add new runtimes there.

You can change the runtime of a Drools project at any time by opening the project properties (right-click the project and select Properties) and selecting the Drools category, as shown below. Check the "Enable project specific settings" checkbox and select the appropriate runtime from the drop-down box. If you click the "Configure workspace settings ..." link, the workspace preferences showing the currently installed Drools runtimes will be opened, so you can add new runtimes there. If you deselect the "Enable project specific settings" checkbox, it will use the default runtime as defined in your global preferences.

The source code of each Maven artifact is available in the JBoss Maven repository as a source JAR. The same source JARs are also included in the download zips. However, if you want to build from source, it's highly recommended to get our sources from our source control.
Drools and jBPM use Git for source control. The blessed git repositories are hosted on GitHub:
Git allows you to fork our code, independently make personal changes on it, yet still merge in our latest changes regularly and optionally share your changes with us. To learn more about git, read the free book Git Pro.
In essense, building from source is very easy, for example if you want to build the guvnor project:
$ git clone git@github.com:droolsjbpm/guvnor.git
...
$ cd guvnor
$ mvn clean install -DskipTests -Dfull
...However, there are a lot potential pitfalls, so if you're serious about building from source and possibly contributing to the project, follow the instructions in the README file in droolsjbpm-build-bootstrap.
With the Eclipse project files generated they can now be imported into Eclipse. When starting Eclipse open the workspace in the root of your subversion checkout.




When calling mvn install all the project dependencies were downloaded and added to the
local Maven repository. Eclipse cannot find those dependencies unless you tell it where that repository is. To do
this setup an M2_REPO classpath variable.




This feature is experimental
OOPath has been introduced with Drools 6.3.0. In Drools 6.4.0 it has been enhanced to support the following features:
A constraint can also have a beckreference to an object of the graph traversed before the currently iterated one. For example the following OOPath:
Student( $grade: /plan/exams/grades{ result > ../averageResult } )will match only the grades having a result above the average for the passed exam.
A constraint can also recursively be another OOPath as it follows:
Student( $exam: /plan/exams{ /grades{ result > 20 } } )It is also possible to use the ?/ separator instead of
the / one. As in the following example:
Student( $grade: /plan/exams{ course == "Big Data" }?/grades )By doing so the engine will react to a change made to an exam, or if an exam is added to the plan, but not if a new grade is added to an existing exam. Of course if a OOPath chunk is not reactive, all remaining part of the OOPath from there till the end of the expression will be non-reactive as well. For instance the following OOPath
Student( $grade: ?/plan/exams{ course == "Big Data" }/grades )will be completely non-reactive. For this reason it is not allowed to use the
?/ separator more than once in the same OOPath so an expression like:
Student( $grade: /plan?/exams{ course == "Big Data" }?/grades )will cause a compile time error.
The Workbench used to have a section in the Project Editor for "Import Suggestions" which was really a way for Users to register classes provided by the Java Runtime environment to be available to Rule authoring. Furthermore Editors had a "Config" tab which was where Users were expected to import classes from other packages to that in which the rule resides.
Neither term was clear and both were inconsistent with each other and other aspects of the Workbench.
We have changed these terms to (hopefully) be clearer in their meaning and to be consistent with the "Data Object" term used in relation to authoring Java classes within the Workbench.
Figure 2.4. Asset Editors - Defining Data Objects available for authoring
The Data Object screen lists all Data Objects in the same package as the asset and allows other Data Objects from other packages to be imported.

When navigating Projects with the Project Explorer the workbench automatically builds the selected project, displaying build messages in the
Message Console. Whilst this is beneficial it can have a detremental impact on performance of the workbench when authoring large projects. The
automatic build can now be disabled with the org.kie.build.disable-project-explorer System Property. Set the value
to true to disable. The default value is false.
When performing any of the following operations a check is now made against all Maven Repositories, resolved for the Project,
for whether the Project's GroupId, ArtifactId and Version pre-exist. If a clash is found the operation is prevented; although this can be overridden by Users
with the admin role.
The feature can be disabled by setting the System Property org.guvnor.project.gav.check.disabled to true.
Resolved repositories are those discovered in:-
The Project's POM <repositories> section (or any parent POM).
The Project's POM <distributionManagement> section.
Maven's global settings.xml configuration file.
Affected operations:-
Creation of new Managed Repositories.
Saving a Project defintion with the Project Editor.
Adding new Modules to a Managed Multi-Module Repository.
Saving the pom.xml file.
Build & installing a Project with the Project Editor.
Build & deploying a Project with the Project Editor.
Asset Management operations building, installing or deloying Projects.
REST operations creating, installing or deploying Projects.
Users with the Admin role can override the list of Repositories checked using the "Repositories" settings in the Project Editor.
This feature is experimental
When the field of a fact is a collection it is possible to bind and reason over
all the items in that collection on by one using the from keyword.
Nevertheless, when it is required to browse a graph of object the extensive use of the
from conditional element may result in a verbose and cubersome syntax
like in the following example:
Example 2.1. Browsing a graph of objects with from
rule "Find all grades for Big Data exam" when
$student: Student( $plan: plan )
$exam: Exam( course == "Big Data" ) from $plan.exams
$grade: Grade() from $exam.grades
then /* RHS */ endIn this example it has been assumed to use a domain model consisting of a
Student who has a Plan of study: a Plan
can have zero or more Exams and an Exam zero or more
Grades. Note that only the root object of the graph (the Student
in this case) needs to be in the working memory in order to make this works.
By borrowing ideas from XPath, this syntax can be made more succinct, as XPath has a
compact notation for navigating through related elements while handling collections and
filtering constraints. This XPath-inspired notation has been called OOPath
since it is explictly intended to browse graph of objects. Using this notation the former
example can be rewritten as it follows:
Example 2.2. Browsing a graph of objects with OOPath
rule "Find all grades for Big Data exam" when
Student( $grade: /plan/exams{course == "Big Data"}/grades )
then /* RHS */ endFormally, the core grammar of an OOPath expression can be defined in EBNF notation in this way.
OOPExpr = "/" OOPSegment { ( "/" | "." ) OOPSegment } ;
OOPSegment = [ID ( ":" | ":=" )] ID ["[" Number "]"] ["{" Constraints "}"];In practice an OOPath expression has the following features.
It has to start with /.
It can dereference a single property of an object with the . operator
It can dereference a multiple property of an object using the / operator.
If a collection is returned, it will iterate over the values in the collection
While traversing referenced objects it can filter away those not satisfying one or more constraints, written as predicate expressions between curly brackets like in:
Student( $grade: /plan/exams{course == "Big Data"}/grades )Items can also be accessed by their index by putting it between square brackets like in:
Student( $grade: /plan/exams[0]/grades )To adhere to Java convention OOPath indexes are 0-based, compared to XPath 1-based
At the moment Drools is not able to react to updates involving a deeply nested traversed
during the evaluation of an OOPath expression. To make these objects reactive
to changes at the moment it is necessary to make them extend the class
org.drools.core.phreak.ReactiveObject. It is planned to overcome this
limitation by implementing a mechanism that automatically instruments the classes belonging
to a specific domain model.
Having extendend that class, the domain objects can notify the engine when one of
its field has been updated by invoking the inherited method notifyModification
as in the following example:
Example 2.3. Notifying the engine that an exam has been moved to a different course
public void setCourse(String course) {
this.course = course;
notifyModification(this);
}In this way if an exam is moved to a different course, the rule is re-triggered and the list of grades matching the rule recomputed.
Decision tables used to have a Validation-button for validating the table. This is now removed and the table is validated after each cell value change. The validation and verification checks include:
These checks are explained in detail in the workbench documentation.
The DRL Editor has undergone a face lift; moving from a plain TextArea to using ACE Editor and a custom DRL syntax highlighter.
To avoid conflicts when editing assets, a new locking mechanism has been introduced that makes sure that only one user at a time can edit an asset. When a user begins to edit an asset, a lock will automatically be acquired. This is indicated by a lock symbol appearing on the asset title bar as well as in the project explorer view. If a user starts editing an already locked asset a pop-up notification will appear to inform the user that the asset can't currently be edited, as it is being worked on by another user. As long as the editing user holds the lock, changes by other users will be prevented. Locks will automatically be released when the editing user saves or closes the asset, or logs out of the workbench. Every user further has the option to force a lock release in the metadata tab, if required.
Drools and jBPM configurations, Persistence (see Generation of JPA enabled Data Models) and Advanced configurations were moved into "Tool Windows". "Tool Windows" are a new concept introduced in latest Uberfire version that enables the development of context aware screens. Each "Tool Window" will contain a domain editor that will manage a set of related Data Object parameters.
Data modeller was extended to support the generation of persistable Data Objects. The persistable Data Objects are based on the JPA specification and all the underlying metadata are automatically generated.
"The New -> Data Object" Data Objects can be marked as persistable at creation time.
The Persistence tool window contains the JPA Domain editors for both Data Object and Field. Each editor will manage the by default generated JPA metadata
Persistence configuration screen was added to the project editor.
A new perspective for authoring data set definitions has been added. Data set definitions make it possible to retrieve data from external systems like databases, CSV/Excel files or even use a Java class to generate the data. Once the data is available it can be used, for instance, to create charts and dashboards from the Perspective Editor just feeding the charts from any of the data sets available.
The introduction of PHREAK as default algorithm for the Drools engine made the rules' evaluation lazy. This new Drools lazy behavior allowed a relevant performance boost but, in some very specific cases, breaks the semantic of a few Drools features.
More precisely in some circumstances it is necessary to propagate the insertion of new fact into th session immediately. For instance Drools allows a query to be executed in pull only (or passive) mode by prepending a '?' symbol to its invocation as in the following example:
Example 2.4. A passive query
query Q (Integer i)
String( this == i.toString() )
end
rule R when
$i : Integer()
?Q( $i; )
then
System.out.println( $i );
endIn this case, since the query is passive, it shouldn't react to the insertion of a String matching the join condition in the query itself. In other words this sequence of commands
KieSession ksession = ...
ksession.insert(1);
ksession.insert("1");
ksession.fireAllRules();shouldn't cause the rule R to fire because the String satisfying the query condition has been inserted after the Integer and the passive query shouldn't react to this insertion. Conversely the rule should fire if the insertion sequence is inverted because the insertion of the Integer, when the passive query can be satisfied by the presence of an already existing String, will trigger it.
Unfortunately the lazy nature of PHREAK doesn't allow the engine to make any distinction regarding the insertion sequence of the two facts, so the rule will fire in both cases. In circumstances like this it is necessary to evaluate the rule eagerly as done by the old RETEOO-based engine.
In other cases it is required that the propagation is eager, meaning that it is not immedate, but anyway has to happen before the engine/agenda starts scheduled evaluations. For instance this is necessary when a rule has the no-loop or the lock-on-active attribute and in fact when this happens this propagation mode is automatically enforced by the engine.
To cover these use cases, and in all other situations where an immediate or eager rule evaluation is required, it is possible to declaratively specify so by annotating the rule itself with @Propagation(Propagation.Type), where Propagation.Type is an enumeration with 3 possible values:
IMMEDIATE means that the propagation is performed immediately.
EAGER means that the propagation is performed lazily but eagerly evaluated before scheduled evaluations.
LAZY means that the propagation is totally lazy and this is default PHREAK behaviour
This means that the following drl:
Example 2.5. A data-driven rule using a passive query
query Q (Integer i)
String( this == i.toString() )
end
rule R @Propagation(IMMEDIATE) when
$i : Integer()
?Q( $i; )
then
System.out.println( $i );
endwill make the rule R to fire if and only if the Integer is inserted after the String, thus behaving in accordance with the semantic of the passive query.
This feature makes it possible to download a repository or a folder from the repository as a ZIP file.
The ability to configure role-based permissions for the Project Editor have been added.
Permissions can be configured using the WEB-INF/classes/workbench-policy.properties file.
The following permissions are supported:
Save button
feature.wb_project_authoring_save
Delete button
feature.wb_project_authoring_delete
Copy button
feature.wb_project_authoring_copy
Rename button
feature.wb_project_authoring_rename
Build & Deploy button
feature.wb_project_authoring_buildAndDeploy
All of our new screens use GWT-Bootstrap widgets and alert users to input errors in a consistent way.
One of the most noticable differences was the Guided Decision Table Wizard that alerted errors in a way inconsistent with our use of GWT-Bootstrap.
This Wizard has been updated to use the new look and feel.
During the re-work of the Guided Decision Table's Wizard to make it's validation consistent with other areas of the application we took the opportunity to move the Wizard Framework to GWT-Bootstrap too.
The resulting appearance is much more pleasing. We hope to migrate more legacy editors to GWT-Bootstrap as time and priorities permit.
Consistency is a good thing for everybody. Users can expect different authoring metaphores to produce the same rule behaviour (and developers know when something is a bug!).
There were a few inconsistencies in the way XLS Decision Tables, Guidied Decision Tables and Guided Rule Templates generated the underlying rules for empty cells. These have been eliminated making their operation consistent.
If all constraints have null values (empty cells) the Pattern is not created.
Should you need the Pattern but no constraints; you will need to include the constraint this != null.
This operation is consistent with how XLS and Guided Decision Tables have always worked.
You can define a constraint on a String field for an empty String or white-space by delimiting it with double-quotation marks. The enclosing quotation-marks are removed from the value when generating the rules.
The use of quotation marks for other String values is not required and they can be omitted. Their use is however essential to differentiate a constraint for an empty String from an empty cell - in which case the constraint is omitted.
The Metadata tab provided in previous versions was redesigned to provide a better asset versioning information browsing and recovery. Now every workbench editor will provide an "Overview tab" that will enable the user to manage the following information.
Versions history
The versions history shows a tabular view of the asset versions and provides a "Select" button that will enable the user to load a previously created version.
Metadata
The metadata section gets access to additional file attributes.
Comments area
The redesigned comments area enables much clearer discussions on a file.
Version selection dropdown
The "Version selector dropdown" located at the menu bar provides the ability to load and restore previous versions from the "Editor tab", without having to open the "Overview tab" to load the "Version history".
The Java editor was unified to the standard workbench editors functioning. It means that and now every data object is edited on his own editor window.
"New -> Data Object" option was added to create the data objects.
Overview tab was added for every file to manage the file metadata and have access to the file versions history.
Editable "Source Tab" tab was added. Now the Java code can be modified by administrators using the workbench.
"Editor" - "Source Tab" round trip is provided. This will let administrators to do manual changes on the generated Java code and go back to the editor tab to continue working.
Class usages detection. Whenever a Data Object is about to be deleted or renamed, the project will be scanned for the class usages. If usages are found (e.g. in drl files, decision tables, etc.) the user will receive an alert. This will prevent the user from breaking the project build.
A new perspective called Management has been added under Servers top level menu. This perspective provides users the ability to manage multiple execution servers with multiple containers. Available features includes connect to already deployed execution servers; create new, start, stop, delete or upgrade containers.
Current version of Execution Server just supports rule based execution.
A brand new feature called Social Activities has been added under a new top level menu item group called Activity.
This new feature is divided in two different perspectives: Timeline Perspective and People Perspective.
The Timeline Perspective shows on left side the recent assets created or edited by the logged user. In the main window there is the "Latest Changes" screen, showing all the recent updated assets and an option to filter the recent updates by repository.
The People Perspective is the home page of an user. Showing his infos (including a gravatar picture from user e-mail), user connections (people that user follow) and user recent activities. There is also a way to edit an user info. The search suggestion can be used to navigate to a user profile, follow him and see his updates on your timeline.
A brand new perspective called Contributors has been added under a new top level menu item group called Activity. The perspective itself is a dashboard which shows several indicators about the contributions made to the managed organizations / repositories within the workbench. Every time a organization/repository is added/removed from the workbench the dashboard itself is updated accordingly.
This new perspective allows for the monitoring of the underlying activity on the managed repositories.
The location of new assets whilst authoring was driven by the context of the Project Explorer.
This has been replaced with a Package Selector in the New Resource Popup.
The location defaults to the Project Explorer context but different packages can now be more easily chosen.
All Popups have been refactored to use GWT-Bootstrap widgets.
Whilst a simple change it brings greater visual consistency to the application as a whole.
A new editor has been added to support modelling of simple decision trees.
See the applicable section within the User Guide for more information about usage.
A wizard has been created to guide the repository creation process. Now the user can decide at repository creation time if it should be a managed or unmanaged repository and configure all related parameters.
The new Repository Structure Screen will let users to manage the projects for a given repository, as well as other operations related to managed repositories like: branch creation, assets promotion and project release.
A new KIE Execution Server was created with the goal of supporting the deployment of kjars and the automatic creation of REST endpoints for remote rules execution. This initial implementation supports provisioning and execution of kjars via REST without any glue code.
A user interface was also integrated into the workbench for remote provisioning. See the workbench's New&Noteworthy for details.
Figure 2.42. Kie Server interface
@Path("/server")
public interface KieServer {
@GET
@Produces({MediaType.APPLICATION_XML, MediaType.APPLICATION_JSON})
public Response getInfo();
@POST
@Consumes({MediaType.APPLICATION_XML, MediaType.APPLICATION_JSON})
@Produces({MediaType.APPLICATION_XML, MediaType.APPLICATION_JSON})
public Response execute( CommandScript command );
@GET
@Path("containers")
@Produces({MediaType.APPLICATION_XML, MediaType.APPLICATION_JSON})
public Response listContainers();
@GET
@Path("containers/{id}")
@Produces({MediaType.APPLICATION_XML, MediaType.APPLICATION_JSON})
public Response getContainerInfo( @PathParam("id") String id );
@PUT
@Path("containers/{id}")
@Consumes({MediaType.APPLICATION_XML, MediaType.APPLICATION_JSON})
@Produces({MediaType.APPLICATION_XML, MediaType.APPLICATION_JSON})
public Response createContainer( @PathParam("id") String id, KieContainerResource container );
@DELETE
@Path("containers/{id}")
@Produces({MediaType.APPLICATION_XML, MediaType.APPLICATION_JSON})
public Response disposeContainer( @PathParam("id") String id );
@POST
@Path("containers/{id}")
@Consumes({MediaType.APPLICATION_XML, MediaType.APPLICATION_JSON})
@Produces({MediaType.APPLICATION_XML, MediaType.APPLICATION_JSON})
public Response execute( @PathParam("id") String id, String cmdPayload );
@GET
@Path("containers/{id}/release-id")
@Produces({MediaType.APPLICATION_XML, MediaType.APPLICATION_JSON})
public Response getReleaseId( @PathParam("id") String id);
@POST
@Path("containers/{id}/release-id")
@Consumes({MediaType.APPLICATION_XML, MediaType.APPLICATION_JSON})
@Produces({MediaType.APPLICATION_XML, MediaType.APPLICATION_JSON})
public Response updateReleaseId( @PathParam("id") String id, ReleaseId releaseId );
@GET
@Path("containers/{id}/scanner")
@Produces({MediaType.APPLICATION_XML, MediaType.APPLICATION_JSON})
public Response getScannerInfo( @PathParam("id") String id );
@POST
@Path("containers/{id}/scanner")
@Consumes({MediaType.APPLICATION_XML, MediaType.APPLICATION_JSON})
@Produces({MediaType.APPLICATION_XML, MediaType.APPLICATION_JSON})
public Response updateScanner( @PathParam("id") String id, KieScannerResource resource );
}
Added support for JMX monitoring and management on KieScanner and KieContainer. To enable, set the
property kie.scanner.mbeans to enabled, for example via Java command line: -Dkie.scanner.mbeans=enabled .
KieScannerMBean will register under the name:
It exposes the following properties:
Scanner Release Id: the release ID the scanner was configured with. May include maven range versions and special keywords like LATEST, SNAPSHOT, etc.
Current Release Id: the actual release ID the artifact resolved to.
Status: STARTING, SCANNING, UPDATING, RUNNING, STOPPED, SHUTDOWN
It also exposes the following operations:
scanNow(): forces an immediate scan of the maven repository looking for artifact updates
start(): starts polling the maven repository for artifact updates based on the polling interval parameter
stop(): stops automatically polling the maven repository
Full round trip between Data modeler and Java source code is now supported. No matter where the Java code was generated (e.g. Eclipse, Data modeller), data modeler will only update the necessary code blocks to maintain the model updated.
New annotations @TypeSafe, @ClassReactive, @PropertyReactive, @Timestamp, @Duration and @Expires were added in order enrich current Drools annotations manged by the data modeler.
We have standardized the display of tabular data with a new table widget.
The new table supports the following features:
Selection of visible columns
Resizable columns
Moveable columns
The table is used in the following scenarios:
Inbox (Incoming changes)
Inbox (Recently edited)
Inbox (Recently opened)
Project Problems summary
Artifact Repository browser
Project Editor Dependency grid
Project Editor KSession grid
Project Editor Work Item Handlers Configuration grid
Project Editor Listeners Configuration grid
Search Results grid
The Guided Rule Editor, Guided Template Editor and Guided Decision Table Editor have been
changed to generate modify(x){...}
Historically these editors supported the older update(x) syntax and hence
rules created within the Workbench would not respond correctly to
@PropertyReactive and associated annotations within a model. This has now been
rectified with the use of modify(x){...} blocks.
KIE is the new umbrella name used to group together our related projects; as the family continues to grow. KIE is also used for the generic parts of unified API; such as building, deploying and loading. This replaces the droolsjbpm and knowledge keywords that would have been used before.
One of the biggest complaints during the 5.x series was the lack of defined methodology for deployment. The mechanism used by Drools and jBPM was very flexible, but it was too flexible. A big focus for 6.0 was streamlining the build, deploy and loading (utilization) aspects of the system. Building and deploying activities are now aligned with Maven and Maven repositories. The utilization for loading rules and processess is now convention and configuration oriented, instead of programmatic, with sane defaults to minimise the configuration.
Projects can be built with Maven and installed to the local M2_REPO or remote Maven repositories. Maven is then used to declare and build the classpath of dependencies, for KIE to access.
The 'kmodule.xml' provides declarative configuration for KIE projects. Conventions and defaults are used to reduce the amount of configuration needed.
Example 2.6. Declare KieBases and KieSessions
<kmodule xmlns="http://www.drools.org/xsd/kmodule">
<kbase name="kbase1" packages="org.mypackages">
<ksession name="ksession1"/>
</kbase>
</kmodule>Example 2.7. Utilize the KieSession
KieServices ks = KieServices.Factory.get();
KieContainer kContainer = ks.getKieClasspathContainer();
KieSession kSession = kContainer.newKieSession("ksession1");
kSession.insert(new Message("Dave", "Hello, HAL. Do you read me, HAL?"));
kSession.fireAllRules();It is possible to include all the KIE artifacts belonging to a KieBase into a second KieBase. This means that the second KieBase, in addition to all the rules, function and processes directly defined into it, will also contain the ones created in the included KieBase. This inclusion can be done declaratively in the kmodule.xml file
Example 2.8. Including a KieBase into another declaratively
<kmodule xmlns="http://www.drools.org/xsd/kmodule">
<kbase name="kbase2" includes="kbase1">
<ksession name="ksession2"/>
</kbase>
</kmodule>or programmatically using the KieModuleModel.
Example 2.9. Including a KieBase into another programmatically
KieModuleModel kmodule = KieServices.Factory.get().newKieModuleModel();
KieBaseModel kieBaseModel1 = kmodule.newKieBaseModel("KBase2").addInclude("KBase1");Any Maven produced JAR with a 'kmodule.xml' in it is considered a KieModule. This can be loaded from the classpath or dynamically at runtime from a Resource location. If the kie-ci dependency is on the classpath it embeds Maven and all resolving is done automatically using Maven and can access local or remote repositories. Settings.xml is obeyed for Maven configuration.
The KieContainer provides a runtime to utilize the KieModule, versioning is built in throughout, via Maven. Kie-ci will create a classpath dynamically from all the Maven declared dependencies for the artifact being loaded. Maven LATEST, SNAPSHOT, RELEASE and version ranges are supported.
Example 2.10. Utilize and Run - Java
KieServices ks = KieServices.Factory.get();
KieContainer kContainer = ks.newKieContainer(
ks.newReleaseId("org.mygroup", "myartefact", "1.0") );
KieSession kSession = kContainer.newKieSession("ksession1");
kSession.insert(new Message("Dave", "Hello, HAL. Do you read me, HAL?"));
kSession.fireAllRules();KieContainers can be dynamically updated to a specific version, and resolved through Maven if KIE-CI is on the classpath. For stateful KieSessions the existing sessions are incrementally updated.
Example 2.11. Dynamically Update - Java
KieContainer kContainer.updateToVersion(
ks.newReleaseId("org.mygroup", "myartefact", "1.1") );The KieScanner is a Maven-oriented replacement of the KnowledgeAgent
present in Drools 5. It continuously monitors your Maven repository
to check if a new release of a Kie project has been installed and if so, deploys it in
the KieContainer wrapping that project. The use of the KieScanner
requires kie-ci.jar to be on the classpath.
A KieScanner can be registered on a KieContainer
as in the following example.
Example 2.12. Registering and starting a KieScanner on a KieContainer
KieServices kieServices = KieServices.Factory.get();
ReleaseId releaseId = kieServices.newReleaseId( "org.acme", "myartifact", "1.0-SNAPSHOT" );
KieContainer kContainer = kieServices.newKieContainer( releaseId );
KieScanner kScanner = kieServices.newKieScanner( kContainer );
// Start the KieScanner polling the Maven repository every 10 seconds
kScanner.start( 10000L );In this example the KieScanner is configured to run with a fixed
time interval, but it is also possible to run it on demand by invoking the
scanNow() method on it. If the KieScanner finds, in the
Maven repository, an updated version of the Kie project used by that KieContainer
it automatically downloads the new version and triggers an incremental build of the new
project. From this moment all the new KieBases and KieSessions
created from that KieContainer will use the new project version.
The CompositeClassLoader is no longer used; as it was a constant source of performance problems and bugs. Traditional hierarchical classloaders are now used. The root classloader is at the KieContext level, with one child ClassLoader per namespace. This makes it cleaner to add and remove rules, but there can now be no referencing between namespaces in DRL files; i.e. functions can only be used by the namespaces that declared them. The recommendation is to use static Java methods in your project, which is visible to all namespaces; but those cannot (like other classes on the root KieContainer ClassLoader) be dynamically updated.
The 5.x API for building and running with Drools and jBPM is still available through Maven dependency "knowledge-api-legacy5-adapter". Because the nature of deployment has significantly changed in 6.0, it was not possible to provide an adapter bridge for the KnowledgeAgent. If any other methods are missing or problematic, please open a JIRA, and we'll fix for 6.1
While a lot of new documentation has been added for working with the new KIE API, the entire documentation has not yet been brought up to date. For this reason there will be continued references to old terminologies. Apologies in advance, and thank you for your patience. We hope those in the community will work with us to get the documentation updated throughout, for 6.1
The main work done for Drools in 6.0 involves the new PREAK algorithm. This is a lazy algorithm that should enable Drools to handle a larger number of rules and facts. AngendaGroups can now help improvement performance, as rules are not evaluated until it attempts to fire them.
Sequential mode continues to be supported for PHREAK but now 'modify' is allowed. While there is no 'inference' with sequential configuration, as rules are lazily evaluated, any rule not yet evaluated will see the more recent data as a result of 'modify'. This is more inline with how people intuitively think sequential works.
The conflict resolution order has been tweaked for PHREAK, and now is ordered by salience and then rule order; based on the rule position in the file.. Prior to Drools 6.0.0, after salience, it was considered arbitrary. When KieModules and updateToVersion are used for dynamic deployment, the rule order in the file is preserved via the diff processing.
When the rule engine runs in passive mode (i.e.: using fireAllRules)
by default it doesn't fire consequences of timed rules unless fireAllRules isn't invoked again.
Now it is possible to change this default behavior by configuring the KieSession
with a TimedRuleExectionOption as shown in the following example.
Example 2.13. Configuring a KieSession to automatically execute timed rules
KieSessionConfiguration ksconf = KieServices.Factory.get().newKieSessionConfiguration();
ksconf.setOption( TimedRuleExectionOption.YES );
KSession ksession = kbase.newKieSession(ksconf, null);It is also possible to have a finer grained control on the timed rules that have to be
automatically executed. To do this it is necessary to set a FILTERED
TimedRuleExectionOption that allows to define a callback to filter those
rules, as done in the next example.
Example 2.14. Configuring a filter to choose which timed rules should be automatically executed
KieSessionConfiguration ksconf = KieServices.Factory.get().newKieSessionConfiguration();
conf.setOption( new TimedRuleExectionOption.FILTERED(new TimedRuleExecutionFilter() {
public boolean accept(Rule[] rules) {
return rules[0].getName().equals("MyRule");
}
}) );It is now possible to define both the delay and interval of an interval timer as an expression instead of a fixed value. To do that it is necessary to declare the timer as an expression one (indicated by "expr:") as in the following example:
Example 2.15. An Expression Timer Example
declare Bean
delay : String = "30s"
period : long = 60000
end
rule "Expression timer"
timer( expr: $d, $p )
when
Bean( $d : delay, $p : period )
then
endThe expressions, $d and $p in this case, can use any variable defined in the pattern matching part of the rule and can be any String that can be parsed in a time duration or any numeric value that will be internally converted in a long representing a duration expressed in milliseconds.
Both interval and expression timers can have 3 optional parameters named "start", "end" and "repeat-limit". When one or more of these parameters are used the first part of the timer definition must be followed by a semicolon ';' and the parameters have to be separated by a comma ',' as in the following example:
Example 2.16. An Interval Timer with a start and an end
timer (int: 30s 10s; start=3-JAN-2010, end=5-JAN-2010)The value for start and end parameters can be a Date, a String representing a Date or a long, or more in general any Number, that will be transformed in a Java Date applying the following conversion:
new Date( ((Number) n).longValue() )Conversely the repeat-limit can be only an integer and it defines the maximum number of repetitions allowed by the timer. If both the end and the repeat-limit parameters are set the timer will stop when the first of the two will be matched.
The using of the start parameter implies the definition of a phase for the timer, where the beginning of the phase is given by the start itself plus the eventual delay. In other words in this case the timed rule will then be scheduled at times:
start + delay + n*periodfor up to repeat-limit times and no later than the end timestamp (whichever first). For instance the rule having the following interval timer
timer ( int: 30s 1m; start="3-JAN-2010" )will be scheduled at the 30th second of every minute after the midnight of the 3-JAN-2010. This also means that if for example you turn the system on at midnight of the 3-FEB-2010 it won't be scheduled immediately but will preserve the phase defined by the timer and so it will be scheduled for the first time 30 seconds after the midnight. If for some reason the system is paused (e.g. the session is serialized and then deserialized after a while) the rule will be scheduled only once to recover from missing activations (regardless of how many activations we missed) and subsequently it will be scheduled again in phase with the timer.
These two groups have been merged and now RuleFlowGroups behave the same as AgendaGroups. The get methods have been left, for deprecation reasons, but both return the same underlying data. When jBPM activates a group it now just calls setFocus. RuleFlowGroups and AgendaGroups when used together was a continued source of errors. It also aligns the codebase, towards PHREAK and the multi-core explotation that is planned in the future.
The workbench has had a big overhaul using a new base project called UberFire. UberFire is inspired by Eclipse and provides a clean, extensible and flexible framework for the workbench. The end result is not only a richer experience for our end users, but we can now develop more rapidly with a clean component based architecture. If you like he Workbench experience you can use UberFire today to build your own web based dashboard and console efforts.
As well as the move to a UberFire the other biggest change is the move from JCR to Git; there is an utility project to help with migration. Git is the most scalable and powerful source repository bar none. JGit provides a solid OSS implementation for Git. This addresses the continued performance problems with the various JCR implementations, which would slow down once the number of files and number of versions become too high. There has been a big "low tech" drive, to remove complexity. Everything is now stored as a file, including meta data. The database is only there to provide fast indexing and search. So importing and exporting is all standard Git and external sites, like GitHub, can be used to exchange repositories.
In 5.x developers would work with their own source repository and then push JCR, via the team provider. This team provider was not full featured and not available outside Eclipse. Git enables our repository to work any existing Git tool or team provider. While not yet supported in the UI, this will be added over time, it is possible to connect to the repo and tag and branch and restore things.
The Guvnor brand leaked too much from its intended role; such as the authoring metaphors, like Decision Tables, being considered Guvnor components instead of Drools components. This wasn't helped by the monolithic projects structure used in 5.x for Guvnor. In 6.0 Guvnor 's focus has been narrowed to encapsulates the set of UberFire plugins that provide the basis for building a web based IDE. Such as Maven integration for building and deploying, management of Maven repositories and activity notifications via inboxes. Drools and jBPM build workbench distributions using Uberfire as the base and including a set of plugins, such as Guvnor, along with their own plugins for things like decision tables, guided editors, BPMN2 designer, human tasks.
The "Model Structure" diagram outlines the new project anatomy. The Drools workbench is called KIE-Drools-WB. KIE-WB is the uber workbench that combines all the Guvnor, Drools and jBPM plugins. The jBPM-WB is ghosted out, as it doesn't actually exist, being made redundant by KIE-WB.
KIE Drools Workbench and KIE Workbench share a common set of components for generic workbench functionality such as Project navigation, Project definitions, Maven based Projects, Maven Artifact Repository. These common features are described in more detail throughout this documentation.
The two primary distributions consist of:
KIE Drools Workbench
Drools Editors, for rules and supporting assets.
jBPM Designer, for Rule Flow and supporting assets.
KIE Workbench
Drools Editors, for rules and supporting assets.
jBPM Designer, for BPMN2 and supporting assets.
jBPM Console, runtime and Human Task support.
jBPM Form Builder.
BAM.
Workbench highlights:
New flexible Workbench environment, with perspectives and panels.
New packaging and build system following KIE API.
Maven based projects.
Maven Artifact Repository replaces Global Area, with full dependency support.
New Data Modeller replaces the declarative Fact Model Editor; bringing authoring of Java classes to the authoring environment. Java classes are packaged into the project and can be used within rules, processes etc and externally in your own applications.
Virtual File System replaces JCR with a default Git based implementation.
Default Git based implementation supports remote operations.
External modifications appear within the Workbench.
Incremental Build system showing, near real-time validation results of your project and assets.
The editors themselves are largely unchanged; however of note imports have moved from the package definition to individual editors so you need only import types used for an asset and not the package as a whole.
CDI is now tightly integrated into the KIE API. It can be used to inject versioned KieSession and KieBases.
Figure 2.47. Side by side version loading for 'jar1.KBase1' KieBase
@Inject
@KSession("kbase1")
@KReleaseId( groupId = "jar1", rtifactId = "art1", version = "1.0")
private KieBase kbase1v10;
@Inject
@KBase("kbase1")
@KReleaseId( groupId = "jar1", rtifactId = "art1", version = "1.1")
private KieBase kbase1v10;Figure 2.48. Side by side version loading for 'jar1.KBase1' KieBase
@Inject
@KSession("ksession1")
@KReleaseId( groupId = "jar1", rtifactId = "art1", version = "1.0")
private KieSession ksessionv10;
@Inject
@KSession("ksession1")
@KReleaseId( groupId = "jar1", rtifactId = "art1", version = "1.1")
private KieSession ksessionv11;Spring has been revamped and now integrated with KIE. Spring can replace the 'kmodule.xml' with a more powerful spring version. The aim is for consistency with kmodule.xml
Aries blueprints is now also supported, and follows the work done for spring. The aim is for consistency with spring and kmodule.xml
KIE is the shared core for Drools and jBPM. It provides a unified methodology and programming model for building, deploying and utilizing resources.
Table of Contents
The process of researching an integration knowledge solution for Drools and jBPM has simply used the "droolsjbpm" group name. This name permeates GitHub accounts and Maven POMs. As scopes broadened and new projects were spun KIE, an acronym for Knowledge Is Everything, was chosen as the new group name. The KIE name is also used for the shared aspects of the system; such as the unified build, deploy and utilization.
KIE currently consists of the following subprojects:
OptaPlanner, a local search and optimization tool, has been spun off from Drools Planner and is now a top level project with Drools and jBPM. This was a natural evolution as Optaplanner, while having strong Drools integration, has long been independant of Drools.
From the Polymita acquisition, along with other things, comes the powerful Dashboard Builder which provides powerful reporting capabilities. Dashboard Builder is currently a temporary name and after the 6.0 release a new name will be chosen. Dashboard Builder is completely independant of Drools and jBPM and will be used by many projects at JBoss, and hopefully outside of JBoss :)
UberFire is the new base workbench project, spun off from the ground up rewrite. UberFire provides Eclipse-like workbench capabilities, with panels and perspectives from plugins. The project is independant of Drools and jBPM and anyone can use it as a basis of building flexible and powerful workbenches. UberFire will be used for console and workbench development throughout JBoss.
It was determined that the Guvnor brand leaked too much from its intended role; such as the authoring metaphors, like Decision Tables, being considered Guvnor components instead of Drools components. This wasn't helped by the monolithic projects structure used in 5.x for Guvnor. In 6.0 Guvnor's focus has been narrowed to encapsulate the set of UberFire plugins that provide the basis for building a web based IDE. Such as Maven integration for building and deploying, management of Maven repositories and activity notifications via inboxes. Drools and jBPM build workbench distributions using Uberfire as the base and including a set of plugins, such as Guvnor, along with their own plugins for things like decision tables, guided editors, BPMN2 designer, human tasks. The Drools workbench is called Drools-WB. KIE-WB is the uber workbench that combined all the Guvnor, Drools and jBPM plugins. The jBPM-WB is ghosted out, as it doesn't actually exist, being made redundant by KIE-WB.
The different aspects, or life cycles, of working with KIE system, whether it's Drools or jBPM, can typically be broken down into the following:
Author
Authoring of knowledge using a UI metaphor, such as: DRL, BPMN2, decision table, class models.
Build
Builds the authored knowledge into deployable units.
For KIE this unit is a JAR.
Test
Test KIE knowedge before it's deployed to the application.
Deploy
Deploys the unit to a location where applications may utilize (consume) them.
KIE uses Maven style repository.
Utilize
The loading of a JAR to provide a KIE session (KieSession), for which the application can interact with.
KIE exposes the JAR at runtime via a KIE container (KieContainer).
KieSessions, for the runtime's to interact with, are created from the KieContainer.
Run
System interaction with the KieSession, via API.
Work
User interaction with the KieSession, via command line or UI.
Manage
Manage any KieSession or KieContainer.
6.0 introduces a new configuration and convention approach to building knowledge bases, instead of using the programmatic builder approach in 5.x. The builder is still available to fall back on, as it's used for the tooling integration.
Building now uses Maven, and aligns with Maven practices. A KIE project or module is simply a Maven Java project or module; with an additional metadata file META-INF/kmodule.xml. The kmodule.xml file is the descriptor that selects resources to knowledge bases and configures those knowledge bases and sessions. There is also alternative XML support via Spring and OSGi BluePrints.
While standard Maven can build and package KIE resources, it will not provide validation at build time. There is a Maven plugin which is recommended to use to get build time validation. The plugin also generates many classes, making the runtime loading faster too.
The example project layout and Maven POM descriptor is illustrated in the screenshot
KIE uses defaults to minimise the amount of configuration. With an empty kmodule.xml being the simplest configuration. There must always be a kmodule.xml file, even if empty, as it's used for discovery of the JAR and its contents.
Maven can either 'mvn install' to deploy a KieModule to the local machine, where all other applications on the local machine use it. Or it can 'mvn deploy' to push the KieModule to a remote Maven repository. Building the Application will pull in the KieModule and populate the local Maven repository in the process.
JARs can be deployed in one of two ways. Either added to the classpath, like any other JAR in a Maven dependency listing, or they can be dynamically loaded at runtime. KIE will scan the classpath to find all the JARs with a kmodule.xml in it. Each found JAR is represented by the KieModule interface. The terms classpath KieModule and dynamic KieModule are used to refer to the two loading approaches. While dynamic modules supports side by side versioning, classpath modules do not. Further once a module is on the classpath, no other version may be loaded dynamically.
Detailed references for the API are included in the next sections, the impatient can jump straight to the examples section, which is fairly self-explanatory on the different use cases.
A Kie Project has the structure of a normal Maven project with the only peculiarity
of including a kmodule.xml file defining in a declaratively way the KieBases
and KieSessions that can be created from it. This file has to be placed in the
resources/META-INF folder of the Maven project while all the other Kie artifacts, such as
DRL or a Excel files, must be stored in the resources folder or in any other subfolder under it.
Since meaningful defaults have been provided for all configuration aspects, the simplest kmodule.xml file can contain just an empty kmodule tag like the following:
Example 4.1. An empty kmodule.xml file
<?xml version="1.0" encoding="UTF-8"?>
<kmodule xmlns="http://www.drools.org/xsd/kmodule"/>In this way the kmodule will contain one single default KieBase. All Kie
assets stored under the resources folder, or any of its subfolders, will be compiled and added
to it. To trigger the building of these artifacts it is enough to create a
KieContainer for them.
For this simple case it is enough to create a KieContainer that reads the
files to be built from the classpath:
Example 4.2. Creating a KieContainer from the classpath
KieServices kieServices = KieServices.Factory.get();
KieContainer kContainer = kieServices.getKieClasspathContainer();KieServices is the interface from where it possible to access all the Kie
building and runtime facilities:
In this way all the Java sources and the Kie resources are compiled and deployed into the KieContainer which makes its contents available for use at runtime.
As explained in the former section, the kmodule.xml file is the place where it is possible
to declaratively configure the KieBase(s) and KieSession(s) that can be
created from a KIE project.
In particular a KieBase is a repository of all the application's knowledge definitions.
It will contain rules, processes, functions, and type models. The KieBase itself does not contain
data; instead, sessions are created from the KieBase into which data can be inserted and from
which process instances may be started. Creating the KieBase can be heavy, whereas session
creation is very light, so it is recommended that KieBase be cached where possible to allow
for repeated session creation. However end-users usually shouldn't worry about it, because this caching
mechanism is already automatically provided by the KieContainer.
Conversely the KieSession stores and executes on the runtime data.
It is created from the KieBase or more easily can be created directly from the
KieContainer if it has been defined in the kmodule.xml file
The kmodule.xml allows to define and configure one or more KieBases and for each
KieBase all the different KieSessions that can be created from it,
as showed by the follwing example:
Example 4.3. A sample kmodule.xml file
<kmodule xmlns:xsi="http://www.w3.org/2001/XMLSchema-instance"
xmlns="http://www.drools.org/xsd/kmodule">
<configuration>
<property key="drools.evaluator.supersetOf" value="org.mycompany.SupersetOfEvaluatorDefinition"/>
</configuration>
<kbase name="KBase1" default="true" eventProcessingMode="cloud" equalsBehavior="equality" declarativeAgenda="enabled" packages="org.domain.pkg1">
<ksession name="KSession2_1" type="stateful" default="true"/>
<ksession name="KSession2_2" type="stateless" default="false" beliefSystem="jtms"/>
</kbase>
<kbase name="KBase2" default="false" eventProcessingMode="stream" equalsBehavior="equality" declarativeAgenda="enabled" packages="org.domain.pkg2, org.domain.pkg3" includes="KBase1">
<ksession name="KSession3_1" type="stateful" default="false" clockType="realtime">
<fileLogger file="drools.log" threaded="true" interval="10"/>
<workItemHandlers>
<workItemHandler name="name" type="org.domain.WorkItemHandler"/>
</workItemHandlers>
<listeners>
<ruleRuntimeEventListener type="org.domain.RuleRuntimeListener"/>
<agendaEventListener type="org.domain.FirstAgendaListener"/>
<agendaEventListener type="org.domain.SecondAgendaListener"/>
<processEventListener type="org.domain.ProcessListener"/>
</listeners>
</ksession>
</kbase>
</kmodule>Here the <configuration> tag contains a list of key-value pairs that are the optional properties
used to configure the KieBases building process. For instance this sample kmodule.xml file defines
an additional custom operator named supersetOf and implemented by the
org.mycompany.SupersetOfEvaluatorDefinition class.
After this 2 KieBases have been defined and it is possible to instance 2 different types of
KieSessions from the first one, while only one from the second. A list of the attributes that
can be defined on the kbase tag, together with their meaning and default values follows:
Table 4.1. kbase Attributes
| Attribute name | Default value | Admitted values | Meaning |
|---|---|---|---|
| name | none | any | The name with which retrieve this KieBase from the KieContainer. This is the only mandatory attribute. |
| includes | none | any comma separated list | A comma separated list of other KieBases contained in this kmodule. The artifacts of all these KieBases will be also included in this one. |
| packages | all | any comma separated list | By default all the Drools artifacts under the resources folder, at any level, are included into the KieBase. This attribute allows to limit the artifacts that will be compiled in this KieBase to only the ones belonging to the list of packages. |
| default | false | true, false | Defines if this KieBase is the default one for this module, so it can be created from the KieContainer without passing any name to it. There can be at most one default KieBase in each module. |
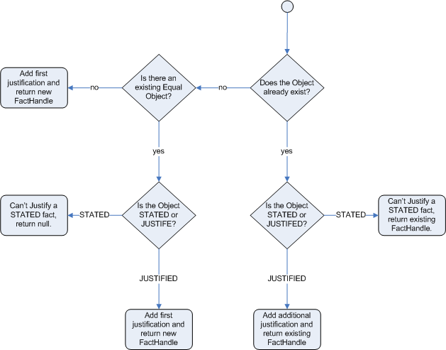
| equalsBehavior | identity | identity, equality | Defines the behavior of Drools when a new fact is inserted into the Working Memory. With identity it always create a new FactHandle unless the same object isn't already present in the Working Memory, while with equality only if the newly inserted object is not equal (according to its equal method) to an already existing fact. |
| eventProcessingMode | cloud | cloud, stream | When compiled in cloud mode the KieBase treats events as normal facts, while in stream mode allow temporal reasoning on them. |
| declarativeAgenda | disabled | disabled, enabled | Defines if the Declarative Agenda is enabled or not. |
Similarly all attributes of the ksession tag (except of course the name) have meaningful default. They are listed and described in the following table:
Table 4.2. ksession Attributes
| Attribute name | Default value | Admitted values | Meaning |
|---|---|---|---|
| name | none | any | Unique name of this KieSession. Used to fetch the KieSession from the KieContainer. This is the only mandatory attribute. |
| type | stateful | stateful, stateless | A stateful session allows to iteratively work with the Working Memory, while a stateless one is a one-off execution of a Working Memory with a provided data set. |
| default | false | true, false | Defines if this KieSession is the default one for this module, so it can be created from the KieContainer without passing any name to it. In each module there can be at most one default KieSession for each type. |
| clockType | realtime | realtime, pseudo | Defines if events timestamps are determined by the system clock or by a psuedo clock controlled by the application. This clock is specially useful for unit testing temporal rules. |
| beliefSystem | simple | simple, jtms, defeasible | Defines the type of belief system used by the KieSession. |
As outlined in the former kmodule.xml sample, it is also possible to declaratively
create on each KieSession a file (or a console) logger, one or more
WorkItemHandlers and some listeners that can be of 3 different types:
ruleRuntimeEventListener, agendaEventListener and processEventListener
Having defined a kmodule.xml like the one in the former sample, it is now possible to simply retrieve the KieBases and KieSessions from the KieContainer using their names.
Example 4.4. Retriving KieBases and KieSessions from the KieContainer
KieServices kieServices = KieServices.Factory.get();
KieContainer kContainer = kieServices.getKieClasspathContainer();
KieBase kBase1 = kContainer.getKieBase("KBase1");
KieSession kieSession1 = kContainer.newKieSession("KSession2_1");
StatelessKieSession kieSession2 = kContainer.newStatelessKieSession("KSession2_2");It has to be noted that since KSession2_1 and KSession2_2 are of 2 different types
(the first is stateful, while the second is stateless) it is necessary to invoke 2 different methods on the
KieContainer according to their declared type. If the type of the KieSession
requested to the KieContainer doesn't correspond with the one declared in the
kmodule.xml file the KieContainer will throw a RuntimeException.
Also since a KieBase and a KieSession have been flagged as default
is it possible to get them from the KieContainer without passing any name.
Example 4.5. Retriving default KieBases and KieSessions from the KieContainer
KieContainer kContainer = ...
KieBase kBase1 = kContainer.getKieBase(); // returns KBase1
KieSession kieSession1 = kContainer.newKieSession(); // returns KSession2_1Since a Kie project is also a Maven project the groupId, artifactId and version declared
in the pom.xml file are used to generate a ReleaseId that uniquely identifies
this project inside your application. This allows creation of a new KieContainer from the
project by simply passing its ReleaseId to the KieServices.
Example 4.6. Creating a KieContainer of an existing project by ReleaseId
KieServices kieServices = KieServices.Factory.get();
ReleaseId releaseId = kieServices.newReleaseId( "org.acme", "myartifact", "1.0" );
KieContainer kieContainer = kieServices.newKieContainer( releaseId );
The KIE plugin for Maven ensures that artifact resources are validated and pre-compiled, it is recommended
that this is used at all times. To use the plugin simply add it to the build
section of the Maven pom.xml and activate it by using packaging kjar.
Example 4.7. Adding the KIE plugin to a Maven pom.xml and activating it
<packaging>kjar</packaging>
...
<build>
<plugins>
<plugin>
<groupId>org.kie</groupId>
<artifactId>kie-maven-plugin</artifactId>
<version>6.4.0.Beta2</version>
<extensions>true</extensions>
</plugin>
</plugins>
</build>
The plugin comes with support for all the Drools/jBPM knowledge resources.
However, in case you are using specific KIE annotations in your Java classes, like for example @kie.api.Position, you will
need to add compile time dependency on kie-api into your project. We recommend to use the provided scope
for all the additional KIE dependencies. That way the kjar stays as lightweight as possible, and not dependant
on any particular KIE version.
Building a KIE module without the Maven plugin will copy all the resources, as is, into the resulting JAR. When that JAR is loaded by the runtime, it will attempt to build all the resources then. If there are compilation issues it will return a null KieContainer. It also pushes the compilation overhead to the runtime. In general this is not recommended, and the Maven plugin should always be used.
It is also possible to define the KieBases and KieSessions
belonging to a KieModule programmatically instead of the declarative definition in the
kmodule.xml file. The same programmatic API also allows in explicitly adding the file containing the
Kie artifacts instead of automatically read them from the resources folder of your project.
To do that it is necessary to create a KieFileSystem, a sort of virtual file
system, and add all the resources contained in your project to it.
Like all other Kie core components you can obtain an instance of the KieFileSystem from
the KieServices. The kmodule.xml configuration file must be added to the filesystem. This is a
mandatory step. Kie also provides a convenient fluent API, implemented by the KieModuleModel,
to programmatically create this file.
To do this in practice it is necessary to create a KieModuleModel from the
KieServices, configure it with the desired KieBases and
KieSessions, convert it in XML and add the XML to the KieFileSystem.
This process is shown by the following example:
Example 4.8. Creating a kmodule.xml programmatically and adding it to a KieFileSystem
KieServices kieServices = KieServices.Factory.get();
KieModuleModel kieModuleModel = kieServices.newKieModuleModel();
KieBaseModel kieBaseModel1 = kieModuleModel.newKieBaseModel( "KBase1 ")
.setDefault( true )
.setEqualsBehavior( EqualityBehaviorOption.EQUALITY )
.setEventProcessingMode( EventProcessingOption.STREAM );
KieSessionModel ksessionModel1 = kieBaseModel1.newKieSessionModel( "KSession1" )
.setDefault( true )
.setType( KieSessionModel.KieSessionType.STATEFUL )
.setClockType( ClockTypeOption.get("realtime") );
KieFileSystem kfs = kieServices.newKieFileSystem();
kfs.writeKModuleXML(kieModuleModel.toXML());At this point it is also necessary to add to the KieFileSystem, through its
fluent API, all others Kie artifacts composing your project. These artifacts have to be added
in the same position of a corresponding usual Maven project.
Example 4.9. Adding Kie artifacts to a KieFileSystem
KieFileSystem kfs = ...
kfs.write( "src/main/resources/KBase1/ruleSet1.drl", stringContainingAValidDRL )
.write( "src/main/resources/dtable.xls",
kieServices.getResources().newInputStreamResource( dtableFileStream ) );This example shows that it is possible to add the Kie artifacts both as plain Strings and
as Resources. In the latter case the Resources can be created by the
KieResources factory, also provided by the KieServices. The
KieResources provides many convenient factory methods to convert an InputStream,
a URL, a File, or a String representing a path of your file
system to a Resource that can be managed by the KieFileSystem.
Normally the type of a Resource can be inferred from the extension of the name
used to add it to the KieFileSystem. However it also possible to not follow the Kie
conventions about file extensions and explicitly assign a specific ResourceType
to a Resource as shown below:
Example 4.10. Creating and adding a Resource with an explicit type
KieFileSystem kfs = ...
kfs.write( "src/main/resources/myDrl.txt",
kieServices.getResources().newInputStreamResource( drlStream )
.setResourceType(ResourceType.DRL) );Add all the resources to the KieFileSystem and build it by passing the KieFileSystem
to a KieBuilder
When the contents of a KieFileSystem are successfully built, the resulting KieModule
is automatically added to the KieRepository.
The KieRepository is a singleton acting as a repository for all the available KieModules.
After this it is possible to create through the KieServices a new
KieContainer for that KieModule using its ReleaseId. However,
since in this case the KieFileSystem doesn't contain any pom.xml file (it is possible to
add one using the KieFileSystem.writePomXML method), Kie cannot determine the
ReleaseId of the KieModule and assign to it a default one. This
default ReleaseId can be obtained from the KieRepository and used
to identify the KieModule inside the KieRepository itself.
The following example shows this whole process.
Example 4.11. Building the contents of a KieFileSystem and creating a KieContainer
KieServices kieServices = KieServices.Factory.get();
KieFileSystem kfs = ...
kieServices.newKieBuilder( kfs ).buildAll();
KieContainer kieContainer = kieServices.newKieContainer(kieServices.getRepository().getDefaultReleaseId());At this point it is possible to get KieBases and create new KieSessions
from this KieContainer exactly in the same way as in the case of a KieContainer
created directly from the classpath.
It is a best practice to check the compilation results. The KieBuilder
reports compilation results of 3 different severities: ERROR, WARNING and INFO. An ERROR
indicates that the compilation of the project failed and in the case no KieModule is
produced and nothing is added to the KieRepository. WARNING and INFO results
can be ignored, but are available for inspection.
Example 4.12. Checking that a compilation didn't produce any error
KieBuilder kieBuilder = kieServices.newKieBuilder( kfs ).buildAll();
assertEquals( 0, kieBuilder.getResults().getMessages( Message.Level.ERROR ).size() );In some cases, it is possible to change the default severity of a type of build result. For instance, when a new rule with the same name of an existing rule is added to a package, the default behavior is to replace the old rule by the new rule and report it as an INFO. This is probably ideal for most use cases, but in some deployments the user might want to prevent the rule update and report it as an error.
Changing the default severity for a result type, configured like any other option in Drools, can be done by API calls, system properties or configuration files. As of this version, Drools supports configurable result severity for rule updates and function updates. To configure it using system properties or configuration files, the user has to use the following properties:
Example 4.13. Setting the severity using properties
// sets the severity of rule updates
drools.kbuilder.severity.duplicateRule = <INFO|WARNING|ERROR>
// sets the severity of function updates
drools.kbuilder.severity.duplicateFunction = <INFO|WARNING|ERROR>The KieBase is a repository of all the application's knowledge definitions. It will contain
rules, processes, functions, and type models. The KieBase itself does not contain data; instead,
sessions are created from the KieBase into which data can be inserted and from which process
instances may be started. The KieBase can be obtained from the KieContainer containing
the KieModule where the KieBase has been defined.
Sometimes, for instance in a OSGi environment, the KieBase needs to resolve types that are not in
the default class loader. In this case it will be necessary to create a KieBaseConfiguration with an
additional class loader and pass it to KieContainer when creating a new KieBase from
it.
Example 4.14. Creating a new KieBase with a custom ClassLoader
KieServices kieServices = KieServices.Factory.get();
KieBaseConfiguration kbaseConf = kieServices.newKieBaseConfiguration( null, MyType.class.getClassLoader() );
KieBase kbase = kieContainer.newKieBase( kbaseConf );KieSessions will be discussed in more detail in
section "Running". The KieBase creates and returns
KieSession objects, and it may optionally keep
references to those. When KieBase modifications occur
those modifications are applied against the data in the sessions. This
reference is a weak reference and it is also optional, which is controlled
by a boolean flag.
The KieScanner allows continuous monitoring of your Maven repository
to check whether a new release of a Kie project has been installed. A new release is deployed in
the KieContainer wrapping that project. The use of the KieScanner
requires kie-ci.jar to be on the classpath.
A KieScanner can be registered on a KieContainer
as in the following example.
Example 4.15. Registering and starting a KieScanner on a KieContainer
KieServices kieServices = KieServices.Factory.get();
ReleaseId releaseId = kieServices.newReleaseId( "org.acme", "myartifact", "1.0-SNAPSHOT" );
KieContainer kContainer = kieServices.newKieContainer( releaseId );
KieScanner kScanner = kieServices.newKieScanner( kContainer );
// Start the KieScanner polling the Maven repository every 10 seconds
kScanner.start( 10000L );In this example the KieScanner is configured to run with a fixed
time interval, but it is also possible to run it on demand by invoking the
scanNow() method on it. If the KieScanner finds, in the
Maven repository, an updated version of the Kie project used by that KieContainer
it automatically downloads the new version and triggers an incremental build of the new
project.
At this point, existing KieBases and KieSessions under the control of KieContainer
will get automatically upgraded with it - specifically, those KieBases obtained with getKieBase()
along with their related KieSessions, and any KieSession obtained directly with
KieContainer.newKieSession() thus referencing the default KieBase.
Additionally, from this moment on, all the new KieBases and KieSessions
created from that KieContainer will use the new project version.
Please notice however any existing KieBase which was obtained via newKieBase() before the
KieScanner upgrade, and any of its related KieSessions, will not get automatically upgraded; this is because
KieBases obtained via newKieBase() are not under the direct control of the KieContainer.
The KieScanner will only pickup changes to deployed jars if it is using a SNAPSHOT, version range,
the LATEST, or the RELEASE setting. Fixed versions will not automatically update at runtime.
Maven supports a number of mechanisms to manage versioning and dependencies within applications. Modules can be published with specific version numbers, or they can use the SNAPSHOT suffix. Dependencies can specify version ranges to consume, or take avantage of SNAPSHOT mechanism.
StackOverflow provides a very good description for this, which is reproduced below.
If you always want to use the newest version, Maven has two keywords you can use as an alternative to version ranges. You should use these options with care as you are no longer in control of the plugins/dependencies you are using.
When you depend on a plugin or a dependency, you can use the a version value of LATEST or RELEASE. LATEST refers to the latest released or snapshot version of a particular artifact, the most recently deployed artifact in a particular repository. RELEASE refers to the last non-snapshot release in the repository. In general, it is not a best practice to design software which depends on a non-specific version of an artifact. If you are developing software, you might want to use RELEASE or LATEST as a convenience so that you don't have to update version numbers when a new release of a third-party library is released. When you release software, you should always make sure that your project depends on specific versions to reduce the chances of your build or your project being affected by a software release not under your control. Use LATEST and RELEASE with caution, if at all.
See the POM Syntax section of the Maven book for more details.
http://books.sonatype.com/mvnref-book/reference/pom-relationships-sect-pom-syntax.html
http://books.sonatype.com/mvnref-book/reference/pom-relationships-sect-project-dependencies.html
Here's an example illustrating the various options. In the Maven repository, com.foo:my-foo has the following metadata:
<metadata>
<groupId>com.foo</groupId>
<artifactId>my-foo</artifactId>
<version>2.0.0</version>
<versioning>
<release>1.1.1</release>
<versions>
<version>1.0</version>
<version>1.0.1</version>
<version>1.1</version>
<version>1.1.1</version>
<version>2.0.0</version>
</versions>
<lastUpdated>20090722140000</lastUpdated>
</versioning>
</metadata>If a dependency on that artifact is required, you have the following options (other version ranges can be specified of course, just showing the relevant ones here): Declare an exact version (will always resolve to 1.0.1):
<version>[1.0.1]</version>Declare an explicit version (will always resolve to 1.0.1 unless a collision occurs, when Maven will select a matching version):
<version>1.0.1</version>Declare a version range for all 1.x (will currently resolve to 1.1.1):
<version>[1.0.0,2.0.0)</version>Declare an open-ended version range (will resolve to 2.0.0):
<version>[1.0.0,)</version>Declare the version as LATEST (will resolve to 2.0.0):
<version>LATEST</version>Declare the version as RELEASE (will resolve to 1.1.1):
<version>RELEASE</version>Note that by default your own deployments will update the "latest" entry in the Maven metadata, but to update the "release" entry, you need to activate the "release-profile" from the Maven super POM. You can do this with either "-Prelease-profile" or "-DperformRelease=true"
The maven settings.xml is used to configure Maven execution. Detailed instructions can be found at the Maven website:
http://maven.apache.org/settings.html
The settings.xml file can be located in 3 locations, the actual settings used is a merge of those 3 locations.
The Maven install: $M2_HOME/conf/settings.xml
A user's install: ${user.home}/.m2/settings.xml
Folder location specified by the system property kie.maven.settings.custom
The settings.xml is used to specify the location of remote repositories. It is important that you activate the profile that specifies the remote repository, typically this can be done using "activeByDefault":
<profiles>
<profile>
<id>profile-1</id>
<activation>
<activeByDefault>true</activeByDefault>
</activation>
...
</profile>
</profiles>
Maven provides detailed documentation on using multiple remote repositories:
http://maven.apache.org/guides/mini/guide-multiple-repositories.html
The KieBase is a repository of all the
application's knowledge definitions. It will contain rules, processes,
functions, and type models. The KieBase itself does not contain
data; instead, sessions are created from the KieBase
into which data can be inserted and from which process instances may be
started. The KieBase can be obtained from the KieContainer
containing the KieModule where the KieBase has been defined.
The KieSession stores and executes on the
runtime data. It is created from the KieBase.
The KieRuntime provides methods that
are applicable to both rules and processes, such as setting globals and
registering channels. ("Exit point" is an obsolete synonym for "channel".)
Globals are named objects that are made visible to the rule engine, but in a way that is fundamentally different from the one for facts: changes in the object backing a global do not trigger reevaluation of rules. Still, globals are useful for providing static information, as an object offering services that are used in the RHS of a rule, or as a means to return objects from the rule engine. When you use a global on the LHS of a rule, make sure it is immutable, or, at least, don't expect changes to have any effect on the behavior of your rules.
A global must be declared in a rules file, and then it needs to be backed up with a Java object.
global java.util.List listWith the Knowledge Base now aware of the global identifier and
its type, it is now possible to call ksession.setGlobal()
with the global's name and an object, for any session, to associate
the object with the global. Failure to declare the global type and
identifier in DRL code will result in an exception being thrown from
this call.
List list = new ArrayList();
ksession.setGlobal("list", list); Make sure to set any global before it is used in the evaluation
of a rule. Failure to do so results in a NullPointerException.
The event package provides means to be notified of rule engine events, including rules firing, objects being asserted, etc. This allows separation of logging and auditing activities from the main part of your application (and the rules).
The KieRuntimeEventManager interface is
implemented by the KieRuntime which provides two
interfaces, RuleRuntimeEventManager and
ProcessEventManager. We will only cover the
RuleRuntimeEventManager here.
The RuleRuntimeEventManager allows for listeners to
be added and removed, so that events for the working memory and the agenda
can be listened to.
The following code snippet shows how a simple agenda listener is declared and attached to a session. It will print matches after they have fired.
Example 4.18. Adding an AgendaEventListener
ksession.addEventListener( new DefaultAgendaEventListener() {
public void afterMatchFired(AfterMatchFiredEvent event) {
super.afterMatchFired( event );
System.out.println( event );
}
});Drools also provides DebugRuleRuntimeEventListener
and DebugAgendaEventListener which implement each method with
a debug print statement. To print all Working Memory events, you add a
listener like this:
Example 4.19. Adding a DebugRuleRuntimeEventListener
ksession.addEventListener( new DebugRuleRuntimeEventListener() );All emitted events implement the KieRuntimeEvent
interface which can be used to retrieve the actual
KnowlegeRuntime the event originated from.
The events currently supported are:
MatchCreatedEvent
MatchCancelledEvent
BeforeMatchFiredEvent
AfterMatchFiredEvent
AgendaGroupPushedEvent
AgendaGroupPoppedEvent
ObjectInsertEvent
ObjectDeletedEvent
ObjectUpdatedEvent
ProcessCompletedEvent
ProcessNodeLeftEvent
ProcessNodeTriggeredEvent
ProcessStartEvent
The KieRuntimeLogger uses the comprehensive event system in Drools to create an audit log that can be used to log the execution of an application for later inspection, using tools such as the Eclipse audit viewer.
Example 4.20. FileLogger
KieRuntimeLogger logger =
KieServices.Factory.get().getLoggers().newFileLogger(ksession, "logdir/mylogfile");
...
logger.close();KIE has the concept of stateful or stateless sessions. Stateful sessions have already been covered, which use the standard KieRuntime, and can be worked with iteratively over time. Stateless is a one-off execution of a KieRuntime with a provided data set. It may return some results, with the session being disposed at the end, prohibiting further iterative interactions. You can think of stateless as treating an engine like a function call with optional return results.
The foundation for this is the CommandExecutor interface, which both the
stateful and stateless interfaces extend. This returns an
ExecutionResults:
The CommandExecutor allows for commands to be executed on those sessions, the
only difference being that the StatelessKieSession executes fireAllRules() at the
end before disposing the session. The commands can be created using the
CommandExecutor .The Javadocs provide the full list of the allowed comands
using the CommandExecutor.
setGlobal and getGlobal are two commands relevant to both Drools and jBPM.
Set Global calls setGlobal underneath. The optional boolean indicates whether the
command should return the global's value as part of the ExecutionResults. If true it uses the
same name as the global name. A String can be used instead of the boolean, if an alternative
name is desired.
Example 4.21. Set Global Command
StatelessKieSession ksession = kbase.newStatelessKieSession();
ExecutionResults bresults =
ksession.execute( CommandFactory.newSetGlobal( "stilton", new Cheese( "stilton" ), true);
Cheese stilton = bresults.getValue( "stilton" );
Allows an existing global to be returned. The second optional String argument allows for an alternative return name.
Example 4.22. Get Global Command
StatelessKieSession ksession = kbase.newStatelessKieSession();
ExecutionResults bresults =
ksession.execute( CommandFactory.getGlobal( "stilton" );
Cheese stilton = bresults.getValue( "stilton" );
All the above examples execute single commands. The BatchExecution
represents a composite command, created from a list of commands. It will iterate over the list
and execute each command in turn. This means you can insert some objects, start a process,
call fireAllRules and execute a query, all in a single execute(...) call, which
is quite powerful.
The StatelessKieSession will execute fireAllRules() automatically at the end.
However the keen-eyed reader probably has already noticed the FireAllRules
command and wondered how that works with a StatelessKieSession. The FireAllRules
command is allowed, and using it will disable the automatic execution at the end; think of
using it as a sort of manual override function.
Any command, in the batch, that has an out identifier set will add its results to the
returned ExecutionResults instance. Let's look at a simple example to see how
this works. The example presented includes command from the Drools and jBPM, for the sake of
illustration. They are covered in more detail in the Drool and jBPM specific sections.
Example 4.23. BatchExecution Command
StatelessKieSession ksession = kbase.newStatelessKieSession();
List cmds = new ArrayList();
cmds.add( CommandFactory.newInsertObject( new Cheese( "stilton", 1), "stilton") );
cmds.add( CommandFactory.newStartProcess( "process cheeses" ) );
cmds.add( CommandFactory.newQuery( "cheeses" ) );
ExecutionResults bresults = ksession.execute( CommandFactory.newBatchExecution( cmds ) );
Cheese stilton = ( Cheese ) bresults.getValue( "stilton" );
QueryResults qresults = ( QueryResults ) bresults.getValue( "cheeses" );
In the above example multiple commands are executed, two of which populate the
ExecutionResults. The query command defaults to use the same identifier as the
query name, but it can also be mapped to a different identifier.
All commands support XML and jSON marshalling using XStream, as well as JAXB marshalling. This is covered in section Commands API.
The StatelessKieSession wraps the
KieSession, instead of extending it. Its main
focus is on the decision service type scenarios. It avoids the need to call
dispose(). Stateless sessions do not support iterative
insertions and the method call fireAllRules() from Java code;
the act of calling execute() is a single-shot method that
will internally instantiate a KieSession, add
all the user data and execute user commands, call
fireAllRules(), and then call dispose(). While
the main way to work with this class is via the
BatchExecution (a subinterface of Command) as
supported by the CommandExecutor interface, two convenience
methods are provided for when simple object insertion is all that's
required. The CommandExecutor and BatchExecution
are talked about in detail in their own section.
Our simple example shows a stateless session executing a given collection of Java objects using the convenience API. It will iterate the collection, inserting each element in turn.
Example 4.24. Simple StatelessKieSession execution with a Collection
StatelessKieSession ksession = kbase.newStatelessKieSession();
ksession.execute( collection );If this was done as a single Command it would be as follows:
Example 4.25. Simple StatelessKieSession execution with InsertElements Command
ksession.execute( CommandFactory.newInsertElements( collection ) ); If you wanted to insert the collection itself, and the collection's
individual elements, then
CommandFactory.newInsert(collection) would do the job.
Methods of the CommandFactory create the supported
commands, all of which can be marshalled using XStream and the
BatchExecutionHelper. BatchExecutionHelper
provides details on the XML format as well as how to use Drools Pipeline
to automate the marshalling of BatchExecution and
ExecutionResults.
StatelessKieSession supports globals, scoped in a
number of ways. We cover the non-command way first, as commands are
scoped to a specific execution call. Globals can be resolved in three
ways.
The StatelessKieSession method getGlobals()
returns a Globals instance which provides access to the session's
globals. These are shared for all execution
calls. Exercise caution regarding mutable globals because execution
calls can be executing simultaneously in different threads.
Example 4.26. Session scoped global
StatelessKieSession ksession = kbase.newStatelessKieSession();
// Set a global hbnSession, that can be used for DB interactions in the rules.
ksession.setGlobal( "hbnSession", hibernateSession );
// Execute while being able to resolve the "hbnSession" identifier.
ksession.execute( collection ); Using a delegate is another way of global resolution. Assigning
a value to a global (with setGlobal(String, Object))
results in the value being stored in an internal collection mapping
identifiers to values. Identifiers in this internal collection will
have priority over any supplied delegate. Only if an identifier cannot
be found in this internal collection, the delegate global (if any)
will be used.
The third way of resolving globals is to have execution scoped
globals. Here, a Command to set a global is passed to the
CommandExecutor.
The CommandExecutor interface also offers the ability
to export data via "out" parameters. Inserted facts, globals and query
results can all be returned.
Example 4.27. Out identifiers
// Set up a list of commands
List cmds = new ArrayList();
cmds.add( CommandFactory.newSetGlobal( "list1", new ArrayList(), true ) );
cmds.add( CommandFactory.newInsert( new Person( "jon", 102 ), "person" ) );
cmds.add( CommandFactory.newQuery( "Get People" "getPeople" );
// Execute the list
ExecutionResults results =
ksession.execute( CommandFactory.newBatchExecution( cmds ) );
// Retrieve the ArrayList
results.getValue( "list1" );
// Retrieve the inserted Person fact
results.getValue( "person" );
// Retrieve the query as a QueryResults instance.
results.getValue( "Get People" );The KieMarshallers are used to marshal and unmarshal
KieSessions.
An instance of the KieMarshallers can be retrieved from the KieServices.
A simple example is shown below:
Example 4.28. Simple Marshaller Example
// ksession is the KieSession
// kbase is the KieBase
ByteArrayOutputStream baos = new ByteArrayOutputStream();
Marshaller marshaller = KieServices.Factory.get().getMarshallers().newMarshaller( kbase );
marshaller.marshall( baos, ksession );
baos.close();
However, with marshalling, you will need more flexibility when dealing
with referenced user data. To achieve this use the
ObjectMarshallingStrategy interface. Two implementations are
provided, but users can implement their own. The two supplied strategies
are IdentityMarshallingStrategy and
SerializeMarshallingStrategy.
SerializeMarshallingStrategy is the default, as shown in the
example above, and it just calls the Serializable or
Externalizable methods on a user instance.
IdentityMarshallingStrategy creates an integer id for
each user object and stores them in a Map, while the id is written to the
stream. When unmarshalling it accesses the
IdentityMarshallingStrategy map to retrieve the instance.
This means that if you use the IdentityMarshallingStrategy,
it is stateful for the life of the Marshaller instance and will create ids
and keep references to all objects that it attempts to marshal. Below is
the code to use an Identity Marshalling Strategy.
Example 4.29. IdentityMarshallingStrategy
ByteArrayOutputStream baos = new ByteArrayOutputStream();
KieMarshallers kMarshallers = KieServices.Factory.get().getMarshallers()
ObjectMarshallingStrategy oms = kMarshallers.newIdentityMarshallingStrategy()
Marshaller marshaller =
kMarshallers.newMarshaller( kbase, new ObjectMarshallingStrategy[]{ oms } );
marshaller.marshall( baos, ksession );
baos.close();
Im most cases, a single strategy is insufficient. For added flexibility, the
ObjectMarshallingStrategyAcceptor interface can be used.
This Marshaller has a chain of strategies,
and while reading or writing a user object it iterates the
strategies asking if they accept responsibility for marshalling the user
object. One of the provided implementations is
ClassFilterAcceptor. This allows strings and wild cards to be
used to match class names. The default is "*.*", so in the above example
the Identity Marshalling Strategy is used which has a default "*.*"
acceptor.
Assuming that we want to serialize all classes except for one given package, where we will use identity lookup, we could do the following:
Example 4.30. IdentityMarshallingStrategy with Acceptor
ByteArrayOutputStream baos = new ByteArrayOutputStream();
KieMarshallers kMarshallers = KieServices.Factory.get().getMarshallers()
ObjectMarshallingStrategyAcceptor identityAcceptor =
kMarshallers.newClassFilterAcceptor( new String[] { "org.domain.pkg1.*" } );
ObjectMarshallingStrategy identityStrategy =
kMarshallers.newIdentityMarshallingStrategy( identityAcceptor );
ObjectMarshallingStrategy sms = kMarshallers.newSerializeMarshallingStrategy();
Marshaller marshaller =
kMarshallers.newMarshaller( kbase,
new ObjectMarshallingStrategy[]{ identityStrategy, sms } );
marshaller.marshall( baos, ksession );
baos.close();
Note that the acceptance checking order is in the natural order of the supplied elements.
Also note that if you are using scheduled matches (i.e. some of your rules use timers or calendars) they are marshallable only if, before you use it, you configure your KieSession to use a trackable timer job factory manager as follows:
Example 4.31. Configuring a trackable timer job factory manager
KieSessionConfiguration ksconf = KieServices.Factory.get().newKieSessionConfiguration();
ksconf.setOption(TimerJobFactoryOption.get("trackable"));
KSession ksession = kbase.newKieSession(ksconf, null);Longterm out of the box persistence with Java Persistence API (JPA) is possible with Drools. It is necessary to have some implementation of the Java Transaction API (JTA) installed. For development purposes the Bitronix Transaction Manager is suggested, as it's simple to set up and works embedded, but for production use JBoss Transactions is recommended.
Example 4.32. Simple example using transactions
KieServices kieServices = KieServices.Factory.get();
Environment env = kieServices.newEnvironment();
env.set( EnvironmentName.ENTITY_MANAGER_FACTORY,
Persistence.createEntityManagerFactory( "emf-name" ) );
env.set( EnvironmentName.TRANSACTION_MANAGER,
TransactionManagerServices.getTransactionManager() );
// KieSessionConfiguration may be null, and a default will be used
KieSession ksession =
kieServices.getStoreServices().newKieSession( kbase, null, env );
int sessionId = ksession.getId();
UserTransaction ut =
(UserTransaction) new InitialContext().lookup( "java:comp/UserTransaction" );
ut.begin();
ksession.insert( data1 );
ksession.insert( data2 );
ksession.startProcess( "process1" );
ut.commit();To use a JPA, the Environment must be set with both the
EntityManagerFactory and the TransactionManager.
If rollback occurs the ksession state is also rolled back, hence it is possible
to continue to use it after a rollback. To load a previously persisted
KieSession you'll need the id, as shown below:
Example 4.33. Loading a KieSession
KieSession ksession =
kieServices.getStoreServices().loadKieSession( sessionId, kbase, null, env );To enable persistence several classes must be added to your persistence.xml, as in the example below:
Example 4.34. Configuring JPA
<persistence-unit name="org.drools.persistence.jpa" transaction-type="JTA">
<provider>org.hibernate.ejb.HibernatePersistence</provider>
<jta-data-source>jdbc/BitronixJTADataSource</jta-data-source>
<class>org.drools.persistence.info.SessionInfo</class>
<class>org.drools.persistence.info.WorkItemInfo</class>
<properties>
<property name="hibernate.dialect" value="org.hibernate.dialect.H2Dialect"/>
<property name="hibernate.max_fetch_depth" value="3"/>
<property name="hibernate.hbm2ddl.auto" value="update" />
<property name="hibernate.show_sql" value="true" />
<property name="hibernate.transaction.manager_lookup_class"
value="org.hibernate.transaction.BTMTransactionManagerLookup" />
</properties>
</persistence-unit>
The jdbc JTA data source would have to be configured first. Bitronix provides a number of ways of doing this, and its documentation should be consulted for details. For a quick start, here is the programmatic approach:
Example 4.35. Configuring JTA DataSource
PoolingDataSource ds = new PoolingDataSource();
ds.setUniqueName( "jdbc/BitronixJTADataSource" );
ds.setClassName( "org.h2.jdbcx.JdbcDataSource" );
ds.setMaxPoolSize( 3 );
ds.setAllowLocalTransactions( true );
ds.getDriverProperties().put( "user", "sa" );
ds.getDriverProperties().put( "password", "sasa" );
ds.getDriverProperties().put( "URL", "jdbc:h2:mem:mydb" );
ds.init();
Bitronix also provides a simple embedded JNDI service, ideal for testing. To use it, add a jndi.properties file to your META-INF folder and add the following line to it:
Example 4.36. JNDI properties
java.naming.factory.initial=bitronix.tm.jndi.BitronixInitialContextFactory
The best way to learn the new build system is by example. The source project "drools-examples-api" contains a number of examples, and can be found at GitHub:
https://github.com/droolsjbpm/drools/tree/6.0.x/drools-examples-api
Each example is described below, the order starts with the simplest (most of the options are defaulted) and working its way up to more complex use cases.
The Deploy use cases shown below all involve mvn install. Remote deployment of JARs in
Maven is well covered in Maven literature. Utilize refers to the initial act of loading the
resources and providing access to the KIE runtimes. Where as Run refers to the act of
interacting with those runtimes.
Project: default-kesession.
Summary: Empty kmodule.xml KieModule on the classpath that includes all resources in a single default KieBase. The example shows the retrieval of the default KieSession from the classpath.
An empty kmodule.xml will produce a single KieBase that includes all files found under resources path, be it DRL, BPMN2, XLS etc. That single KieBase is the default and also includes a single default KieSession. Default means they can be created without knowing their names.
ks.getKieClasspathContainer() returns the KieContainer that contains the KieBases deployed onto the environment classpath. kContainer.newKieSession() creates the default KieSession. Notice that you no longer need to look up the KieBase, in order to create the KieSession. The KieSession knows which KieBase it's associated with, and use that, which in this case is the default KieBase.
Example 4.39. Utilize and Run - Java
KieServices ks = KieServices.Factory.get();
KieContainer kContainer = ks.getKieClasspathContainer();
KieSession kSession = kContainer.newKieSession();
kSession.setGlobal("out", out);
kSession.insert(new Message("Dave", "Hello, HAL. Do you read me, HAL?"));
kSession.fireAllRules();
Project: named-kiesession.
Summary: kmodule.xml that has one named KieBase and one named KieSession. The examples shows the retrieval of the named KieSession from the classpath.
kmodule.xml will produce a single named KieBase, 'kbase1' that includes all files found under resources path, be it DRL, BPMN2, XLS etc. KieSession 'ksession1' is associated with that KieBase and can be created by name.
Example 4.40. Author - kmodule.xml
<kmodule xmlns="http://www.drools.org/xsd/kmodule">
<kbase name="kbase1">
<ksession name="ksession1"/>
</kbase>
</kmodule>ks.getKieClasspathContainer() returns the KieContainer that contains the KieBases deployed onto the environment classpath. This time the KieSession uses the name 'ksession1'. You do not need to lookup the KieBase first, as it knows which KieBase 'ksession1' is assocaited with.
Example 4.42. Utilize and Run - Java
KieServices ks = KieServices.Factory.get();
KieContainer kContainer = ks.getKieClasspathContainer();
KieSession kSession = kContainer.newKieSession("ksession1");
kSession.setGlobal("out", out);
kSession.insert(new Message("Dave", "Hello, HAL. Do you read me, HAL?"));
kSession.fireAllRules();Project: kiebase-inclusion.
Summary: 'kmodule.xml' demonstrates that one KieBase can include the resources from another KieBase, from another KieModule. In this case it inherits the named KieBase from the 'name-kiesession' example. The included KieBase can be from the current KieModule or any other KieModule that is in the pom.xml dependency list.
kmodule.xml will produce a single named KieBase, 'kbase2' that includes all files found under resources path, be it DRL, BPMN2, XLS etc. Further it will include all the resources found from the KieBase 'kbase1', due to the use of the 'includes' attribute. KieSession 'ksession2' is associated with that KieBase and can be created by name.
Example 4.43. Author - kmodule.xml
<kbase name="kbase2" includes="kbase1">
<ksession name="ksession2"/>
</kbase>This example requires that the previous example, 'named-kiesession', is built and installed to the local Maven repository first. Once installed it can be included as a dependency, using the standard Maven <dependencies> element.
Example 4.44. Author - pom.xml
<project xmlns="http://maven.apache.org/POM/4.0.0"
xmlns:xsi="http://www.w3.org/2001/XMLSchema-instance"
xsi:schemaLocation="http://maven.apache.org/POM/4.0.0 http://maven.apache.org/xsd/maven-4.0.0.xsd">
<modelVersion>4.0.0</modelVersion>
<parent>
<groupId>org.drools</groupId>
<artifactId>drools-examples-api</artifactId>
<version>6.0.0/version>
</parent>
<artifactId>kiebase-inclusion</artifactId>
<name>Drools API examples - KieBase Inclusion</name>
<dependencies>
<dependency>
<groupId>org.drools</groupId>
<artifactId>drools-compiler</artifactId>
</dependency>
<dependency>
<groupId>org.drools</groupId>
<artifactId>named-kiesession</artifactId>
<version>6.0.0</version>
</dependency>
</dependencies>
</project>Once 'named-kiesession' is built and installed this example can be built and installed as normal. Again the act of installing, will force the unit tests to run, demonstrating the use case.
ks.getKieClasspathContainer() returns the KieContainer that contains the KieBases deployed onto the environment classpath. This time the KieSession uses the name 'ksession2'. You do not need to lookup the KieBase first, as it knows which KieBase 'ksession1' is assocaited with. Notice two rules fire this time, showing that KieBase 'kbase2' has included the resources from the dependency KieBase 'kbase1'.
Example 4.46. Utilize and Run - Java
KieServices ks = KieServices.Factory.get();
KieContainer kContainer = ks.getKieClasspathContainer();
KieSession kSession = kContainer.newKieSession("ksession2");
kSession.setGlobal("out", out);
kSession.insert(new Message("Dave", "Hello, HAL. Do you read me, HAL?"));
kSession.fireAllRules();
kSession.insert(new Message("Dave", "Open the pod bay doors, HAL."));
kSession.fireAllRules();Project: 'multiple-kbases.
Summary: Demonstrates that the 'kmodule.xml' can contain any number of KieBase or KieSession declarations. Introduces the 'packages' attribute to select the folders for the resources to be included in the KieBase.
kmodule.xml produces 6 different named KieBases. 'kbase1' includes all resources from the KieModule. The other KieBases include resources from other selected folders, via the 'packages' attribute. Note the use of wildcard '*', to select this package and all packages below it.
Example 4.47. Author - kmodule.xml
<kmodule xmlns="http://www.drools.org/xsd/kmodule">
<kbase name="kbase1">
<ksession name="ksession1"/>
</kbase>
<kbase name="kbase2" packages="org.some.pkg">
<ksession name="ksession2"/>
</kbase>
<kbase name="kbase3" includes="kbase2" packages="org.some.pkg2">
<ksession name="ksession3"/>
</kbase>
<kbase name="kbase4" packages="org.some.pkg, org.other.pkg">
<ksession name="ksession4"/>
</kbase>
<kbase name="kbase5" packages="org.*">
<ksession name="ksession5"/>
</kbase>
<kbase name="kbase6" packages="org.some.*">
<ksession name="ksession6"/>
</kbase>
</kmodule>Only part of the example is included below, as there is a test method per KieSession, but each one is a repetition of the other, with different list expectations.
Example 4.49. Utilize and Run - Java
@Test
public void testSimpleKieBase() {
List<Integer> list = useKieSession("ksession1");
// no packages imported means import everything
assertEquals(4, list.size());
assertTrue( list.containsAll( asList(0, 1, 2, 3) ) );
}
//.. other tests for ksession2 to ksession6 here
private List<Integer> useKieSession(String name) {
KieServices ks = KieServices.Factory.get();
KieContainer kContainer = ks.getKieClasspathContainer();
KieSession kSession = kContainer.newKieSession(name);
List<Integer> list = new ArrayList<Integer>();
kSession.setGlobal("list", list);
kSession.insert(1);
kSession.fireAllRules();
return list;
}Project: kcontainer-from-repository
Summary: The project does not contain a kmodule.xml, nor does the pom.xml have any dependencies for other KieModules. Instead the Java code demonstrates the loading of a dynamic KieModule from a Maven repository.
The pom.xml must include kie-ci as a depdency, to ensure Maven is available at runtime. As this uses Maven under the hood you can also use the standard Maven settings.xml file.
Example 4.50. Author - pom.xml
<project xmlns="http://maven.apache.org/POM/4.0.0"
xmlns:xsi="http://www.w3.org/2001/XMLSchema-instance"
xsi:schemaLocation="http://maven.apache.org/POM/4.0.0 http://maven.apache.org/xsd/maven-4.0.0.xsd">
<modelVersion>4.0.0</modelVersion>
<parent>
<groupId>org.drools</groupId>
<artifactId>drools-examples-api</artifactId>
<version>6.0.0</version>
</parent>
<artifactId>kiecontainer-from-kierepo</artifactId>
<name>Drools API examples - KieContainer from KieRepo</name>
<dependencies>
<dependency>
<groupId>org.kie</groupId>
<artifactId>kie-ci</artifactId>
</dependency>
</dependencies>
</project>In the previous examples the classpath KieContainer used. This example creates a dynamic KieContainer as specified by the ReleaseId. The ReleaseId uses Maven conventions for group id, artifact id and version. It also obeys LATEST and SNAPSHOT for versions.
Example 4.52. Utilize and Run - Java
KieServices ks = KieServices.Factory.get();
// Install example1 in the local Maven repo before to do this
KieContainer kContainer = ks.newKieContainer(ks.newReleaseId("org.drools", "named-kiesession", "6.0.0-SNAPSHOT"));
KieSession kSession = kContainer.newKieSession("ksession1");
kSession.setGlobal("out", out);
Object msg1 = createMessage(kContainer, "Dave", "Hello, HAL. Do you read me, HAL?");
kSession.insert(msg1);
kSession.fireAllRules();Project: default-kiesession-from-file
Summary: Dynamic KieModules can also be loaded from any Resource location. The loaded KieModule provides default KieBase and KieSession definitions.
No kmodue.xml file exists. The project 'default-kiesession' must be built first, so that the resulting JAR, in the target folder, can be referenced as a File.
Any KieModule can be loaded from a Resource location and added to the KieRepository. Once deployed in the KieRepository it can be resolved via its ReleaseId. Note neither Maven or kie-ci are needed here. It will not set up a transitive dependency parent classloader.
Example 4.54. Utilize and Run - Java
KieServices ks = KieServices.Factory.get();
KieRepository kr = ks.getRepository();
KieModule kModule = kr.addKieModule(ks.getResources().newFileSystemResource(getFile("default-kiesession")));
KieContainer kContainer = ks.newKieContainer(kModule.getReleaseId());
KieSession kSession = kContainer.newKieSession();
kSession.setGlobal("out", out);
Object msg1 = createMessage(kContainer, "Dave", "Hello, HAL. Do you read me, HAL?");
kSession.insert(msg1);
kSession.fireAllRules();Project: named-kiesession-from-file
Summary: Dynamic KieModules can also be loaded from any Resource location. The loaded KieModule provides named KieBase and KieSession definitions.
No kmodue.xml file exists. The project 'named-kiesession' must be built first, so that the resulting JAR, in the target folder, can be referenced as a File.
Any KieModule can be loaded from a Resource location and added to the KieRepository. Once in the KieRepository it can be resolved via its ReleaseId. Note neither Maven or kie-ci are needed here. It will not setup a transitive dependency parent classloader.
Example 4.56. Utilize and Run - Java
KieServices ks = KieServices.Factory.get();
KieRepository kr = ks.getRepository();
KieModule kModule = kr.addKieModule(ks.getResources().newFileSystemResource(getFile("named-kiesession")));
KieContainer kContainer = ks.newKieContainer(kModule.getReleaseId());
KieSession kSession = kContainer.newKieSession("ksession1");
kSession.setGlobal("out", out);
Object msg1 = createMessage(kContainer, "Dave", "Hello, HAL. Do you read me, HAL?");
kSession.insert(msg1);
kSession.fireAllRules();Project: kie-module-form-multiple-files
Summary: Programmatically provide the list of dependant KieModules, without using Maven to resolve anything.
No kmodue.xml file exists. The projects 'named-kiesession' and 'kiebase-include' must be built first, so that the resulting JARs, in the target folders, can be referenced as Files.
Creates two resources. One is for the main KieModule 'exRes1' the other is for the dependency 'exRes2'. Even though kie-ci is not present and thus Maven is not available to resolve the dependencies, this shows how you can manually specify the dependent KieModules, for the vararg.
Example 4.58. Utilize and Run - Java
KieServices ks = KieServices.Factory.get();
KieRepository kr = ks.getRepository();
Resource ex1Res = ks.getResources().newFileSystemResource(getFile("kiebase-inclusion"));
Resource ex2Res = ks.getResources().newFileSystemResource(getFile("named-kiesession"));
KieModule kModule = kr.addKieModule(ex1Res, ex2Res);
KieContainer kContainer = ks.newKieContainer(kModule.getReleaseId());
KieSession kSession = kContainer.newKieSession("ksession2");
kSession.setGlobal("out", out);
Object msg1 = createMessage(kContainer, "Dave", "Hello, HAL. Do you read me, HAL?");
kSession.insert(msg1);
kSession.fireAllRules();
Object msg2 = createMessage(kContainer, "Dave", "Open the pod bay doors, HAL.");
kSession.insert(msg2);
kSession.fireAllRules();Project: kiemoduelmodel-example
Summary: Programmaticaly buid a KieModule from just a single file. The POM and models are all defaulted. This is the quickest out of the box approach, but should not be added to a Maven repository.
This programmatically builds a KieModule. It populates the model that represents the ReleaseId and kmodule.xml, and it adds the relevant resources. A pom.xml is generated from the ReleaseId.
Example 4.60. Utilize and Run - Java
KieServices ks = KieServices.Factory.get();
KieRepository kr = ks.getRepository();
KieFileSystem kfs = ks.newKieFileSystem();
kfs.write("src/main/resources/org/kie/example5/HAL5.drl", getRule());
KieBuilder kb = ks.newKieBuilder(kfs);
kb.buildAll(); // kieModule is automatically deployed to KieRepository if successfully built.
if (kb.getResults().hasMessages(Level.ERROR)) {
throw new RuntimeException("Build Errors:\n" + kb.getResults().toString());
}
KieContainer kContainer = ks.newKieContainer(kr.getDefaultReleaseId());
KieSession kSession = kContainer.newKieSession();
kSession.setGlobal("out", out);
kSession.insert(new Message("Dave", "Hello, HAL. Do you read me, HAL?"));
kSession.fireAllRules();Project: kiemoduelmodel-example
Summary: Programmaticaly build a KieModule, by creating its kmodule.xml meta model resources.
This programmatically builds a KieModule. It populates the model that represents the ReleaseId and kmodule.xml, as well as add the relevant resources. A pom.xml is generated from the ReleaseId.
Example 4.62. Utilize and Run - Java
KieServices ks = KieServices.Factory.get();
KieFileSystem kfs = ks.newKieFileSystem();
Resource ex1Res = ks.getResources().newFileSystemResource(getFile("named-kiesession"));
Resource ex2Res = ks.getResources().newFileSystemResource(getFile("kiebase-inclusion"));
ReleaseId rid = ks.newReleaseId("org.drools", "kiemodulemodel-example", "6.0.0-SNAPSHOT");
kfs.generateAndWritePomXML(rid);
KieModuleModel kModuleModel = ks.newKieModuleModel();
kModuleModel.newKieBaseModel("kiemodulemodel")
.addInclude("kiebase1")
.addInclude("kiebase2")
.newKieSessionModel("ksession6");
kfs.writeKModuleXML(kModuleModel.toXML());
kfs.write("src/main/resources/kiemodulemodel/HAL6.drl", getRule());
KieBuilder kb = ks.newKieBuilder(kfs);
kb.setDependencies(ex1Res, ex2Res);
kb.buildAll(); // kieModule is automatically deployed to KieRepository if successfully built.
if (kb.getResults().hasMessages(Level.ERROR)) {
throw new RuntimeException("Build Errors:\n" + kb.getResults().toString());
}
KieContainer kContainer = ks.newKieContainer(rid);
KieSession kSession = kContainer.newKieSession("ksession6");
kSession.setGlobal("out", out);
Object msg1 = createMessage(kContainer, "Dave", "Hello, HAL. Do you read me, HAL?");
kSession.insert(msg1);
kSession.fireAllRules();
Object msg2 = createMessage(kContainer, "Dave", "Open the pod bay doors, HAL.");
kSession.insert(msg2);
kSession.fireAllRules();
Object msg3 = createMessage(kContainer, "Dave", "What's the problem?");
kSession.insert(msg3);
kSession.fireAllRules();The KIE engine is a platform for the modelling and execution of business behavior, using a multitude of declarative abstractions and metaphores, like rules, processes, decision tables and etc.
Many times, the authoring of these metaphores is done by third party groups, be it a different group inside the same company, a group from a partner company, or even anonymous third parties on the internet.
Rules and Processes are designed to execute arbitrary code in order to do their job, but in such cases it might
be necessary to constrain what they can do. For instance, it is unlikely a rule should be allowed to create a
classloader (what could open the system to an attack) and certainly it should not be allowed to make a call to
System.exit().
The Java Platform provides a very comprehensive and well defined security framework that allows users to define policies for what a system can do. The KIE platform leverages that framework and allow application developers to define a specific policy to be applied to any execution of user provided code, be it in rules, processes, work item handlers and etc.
Rules and processes can run with very restrict permissions, but the engine itself needs to perform many complex operations in order to work. Examples are: it needs to create classloaders, read system properties, access the file system, etc.
Once a security manager is installed, though, it will apply restrictions to all the code executing in the JVM according to the defined policy. For that reason, KIE allows the user to define two different policy files: one for the engine itself and one for the assets deployed into and executed by the engine.
One easy way to setup the enviroment is to give the engine itself a very permissive policy, while providing a constrained policy for rules and processes.
Policy files follow the standard policy file syntax as described in the Java documentation. For more details, see:
http://docs.oracle.com/javase/6/docs/technotes/guides/security/PolicyFiles.html#FileSyntax
A permissive policy file for the engine can look like the following:
An example security policy for rules could be:
Example 4.64. A sample rules.policy file
grant {
permission java.util.PropertyPermission "*", "read";
permission java.lang.RuntimePermission "accessDeclaredMembers";
}Please note that depending on what the rules and processes are supposed to do, many more permissions might need to be granted, like accessing files in the filesystem, databases, etc.
In order to use these policy files, all that is necessary is to execute the application with these files as parameters to the JVM. Three parameters are required:
Table 4.3. Parameters
| Parameter | Meaning |
|---|---|
|
-Djava.security.manager | Enables the security manager |
|
-Djava.security.policy=<jvm_policy_file> | Defines the global policy file to be applied to the whole application, including the engine |
|
-Dkie.security.policy=<kie_policy_file> | Defines the policy file to be applied to rules and processes |
For instance:
java -Djava.security.manager -Djava.security.policy=global.policy -Dkie.security.policy=rules.policy
foo.bar.MyApp
When executing the engine inside a container, use your container's documentation to find out how to
configure the Security Manager and how to define the global security policy. Define the kie security policy as
described above and set the kie.security.policy system property in order to configure the engine to
use it.
Please note that unless a Security Manager is configured, the kie.security.policy will be
ignored.
A Security Manager has a high performance impact in the JVM. Applications with strict performance requirements are strongly discouraged of using a Security Manager. An alternative is the use of other security procedures like the auditing of rules/processes before testing and deployment to prevent malicious code from being deployed to the environment.
Drools is a powerful Hybrid Reasoning System.
Table of Contents
Over the last few decades artificial intelligence (AI) became an unpopular term, with the well-known "AI Winter". There were large boasts from scientists and engineers looking for funding, which never lived up to expectations, resulting in many failed projects. Thinking Machines Corporation and the 5th Generation Computer (5GP) project probably exemplify best the problems at the time.
Thinking Machines Corporation was one of the leading AI firms in 1990, it had sales of nearly $65 million. Here is a quote from its brochure:
“Some day we will build a thinking machine. It will be a truly intelligent machine. One that can see and hear and speak. A machine that will be proud of us.”
Yet 5 years later it filed for bankruptcy protection under Chapter 11. The site inc.com has a fascinating article titled "The Rise and Fall of Thinking Machines". The article covers the growth of the industry and how a cosy relationship with Thinking Machines and DARPA over-heated the market, to the point of collapse. It explains how and why commerce moved away from AI and towards more practical number-crunching super computers.
The 5th Generation Computer project was a USD 400 million project in Japan to build a next generation computer. Valves (or Tubes) was the first generation, transistors the second, integrated circuits the third and finally microprocessors was the fourth. The fifth was intended to be a machine capable of effective Artificial Intelligence. This project spurred an "arms" race with the UK and USA, that caused much of the AI bubble. The 5GP would provide massive multi-cpu parallel processing hardware along with powerful knowledge representation and reasoning software via Prolog; a type of expert system. By 1992 the project was considered a failure and cancelled. It was the largest and most visible commercial venture for Prolog, and many of the failures are pinned on the problems of trying to run a logic based programming language concurrently on multi CPU hardware with effective results. Some believe that the failure of the 5GP project tainted Prolog and relegated it to academia, see "Whatever Happened to Prolog" by John C. Dvorak.
However while research funding dried up and the term AI became less used, many green shoots where planted and continued more quietly under discipline specific names: cognitive systems, machine learning, intelligent systems, knowledge representation and reasoning. Offshoots of these then made their way into commercial systems, such as expert systems in the Business Rules Management System (BRMS) market.
Imperative, system based languages, languages such as C, C++, Java and C#/.Net have dominated the last 20 years, enabled by the practicality of the languages and ability to run with good performance on commodity hardware. However many believe there is a renaissance underway in the field of AI, spurred by advances in hardware capabilities and AI research. In 2005 Heather Havenstein authored "Spring comes to AI winter" which outlines a case for this resurgence. Norvig and Russel dedicate several pages to what factors allowed the industry to overcome it's problems and the research that came about as a result:
Recent years have seen a revolution in both the content and the methodology of work in artificial intelligence. It is now more common to build on existing theories than to propose brand-new ones, to base claims on rigorous theorems or hard experimental evidence rather than on intuition, and to show relevance to real-world applications rather than toy examples. | ||
| --Artificial Intelligence: A Modern Approach | ||
Computer vision, neural networks, machine learning and knowledge representation and reasoning (KRR) have made great strides towards becoming practical in commercial environments. For example, vision-based systems can now fully map out and navigate their environments with strong recognition skills. As a result we now have self-driving cars about to enter the commercial market. Ontological research, based around description logic, has provided very rich semantics to represent our world. Algorithms such as the tableaux algorithm have made it possible to use those rich semantics effectively in large complex ontologies. Early KRR systems, like Prolog in 5GP, were dogged by the limited semantic capabilities and memory restrictions on the size of those ontologies.
In A Little History talks about AI as a broader subject and touches on Knowledge Representation and Reasoning (KRR) and also Expert Systems, I'll come back to Expert Systems later.
KRR is about how we represent our knowledge in symbolic form, i.e. how we describe something. Reasoning is about how we go about the act of thinking using this knowledge. System based object-oriented languages, like C++, Java and C#, have data definitions called classes for describing the composition and behaviour of modeled entities. In Java we call exemplars of these described things beans or instances. However those classification systems are limited to ensure computational efficiency. Over the years researchers have developed increasingly sophisticated ways to represent our world. Many of you may already have heard of OWL (Web Ontology Language). There is always a gap between what can be theoretically represented and what can be used computationally in practically timely manner, which is why OWL has different sub-languages from Lite to Full. It is not believed that any reasoning system can support OWL Full. However, algorithmic advances continue to narrow that gap and improve the expressiveness available to reasoning engines.
There are also many approaches to how these systems go about thinking. You may have heard discussions comparing the merits of forward chaining, which is reactive and data driven, with backward chaining, which is passive and query driven. Many other types of reasoning techniques exist, each of which enlarges the scope of the problems we can tackle declaratively. To list just a few: imperfect reasoning (fuzzy logic, certainty factors), defeasible logic, belief systems, temporal reasoning and correlation. You don't need to understand all these terms to understand and use Drools. They are just there to give an idea of the range of scope of research topics, which is actually far more extensive, and continues to grow as researchers push new boundaries.
KRR is often referred to as the core of Artificial Intelligence. Even when using biological approaches like neural networks, which model the brain and are more about pattern recognition than thinking, they still build on KRR theory. My first endeavours with Drools were engineering oriented, as I had no formal training or understanding of KRR. Learning KRR has allowed me to get a much wider theoretical background. Allowing me to better understand both what I've done and where I'm going, as it underpins nearly all of the theoretical side to our Drools R&D. It really is a vast and fascinating subject that will pay dividends for those who take the time to learn. I know it did and still does for me. Bracham and Levesque have written a seminal piece of work, called "Knowledge Representation and Reasoning" that is a must read for anyone wanting to build strong foundations. I would also recommend the Russel and Norvig book "Artificial Intelligence, a modern approach" which also covers KRR.
We've now covered a brief history of AI and learnt that the core of AI is formed around KRR. We've shown than KRR is a vast and fascinating subject which forms the bulk of the theory driving Drools R&D.
The rule engine is the computer program that delivers KRR functionality to the developer. At a high level it has three components:
Ontology
Rules
Data
As previously mentioned the ontology is the representation model we use for our "things". It could use records or Java classes or full-blown OWL based ontologies. The rules perform the reasoning, i.e., they facilitate "thinking". The distinction between rules and ontologies blurs a little with OWL based ontologies, whose richness is rule based.
The term "rules engine" is quite ambiguous in that it can be any system that uses rules, in any form, that can be applied to data to produce outcomes. This includes simple systems like form validation and dynamic expression engines. The book "How to Build a Business Rules Engine" (2004) by Malcolm Chisholm exemplifies this ambiguity. The book is actually about how to build and alter a database schema to hold validation rules. The book then shows how to generate Visual Basic code from those validation rules to validate data entry. While perfectly valid, this is very different to what we are talking about.
Drools started life as a specific type of rule engine called a Production Rule System (PRS) and was based around the Rete algorithm (usually pronounced as two syllables, e.g., REH-te or RAY-tay). The Rete algorithm, developed by Charles Forgy in 1974, forms the brain of a Production Rule System and is able to scale to a large number of rules and facts. A Production Rule is a two-part structure: the engine matches facts and data against Production Rules - also called Productions or just Rules - to infer conclusions which result in actions.
when
<conditions>
then
<actions>;The process of matching the new or existing facts against Production Rules is called pattern matching, which is performed by the inference engine. Actions execute in response to changes in data, like a database trigger; we say this is a data driven approach to reasoning. The actions themselves can change data, which in turn could match against other rules causing them to fire; this is referred to as forward chaining
Drools 5.x implements and extends the Rete algorithm. This extended Rete algorithm is named ReteOO, signifying that Drools has an enhanced and optimized implementation of the Rete algorithm for object oriented systems. Other Rete based engines also have marketing terms for their proprietary enhancements to Rete, like RetePlus and Rete III. The most common enhancements are covered in "Production Matching for Large Learning Systems" (1995) by Robert B. Doorenbos' thesis, which presents Rete/UL. Drools 6.x introduces a new lazy algorithm named PHREAK; which is covered in more detail in the PHEAK algorithm section.
The Rules are stored in the Production Memory and the facts that the Inference Engine matches against are kept in the Working Memory. Facts are asserted into the Working Memory where they may then be modified or retracted. A system with a large number of rules and facts may result in many rules being true for the same fact assertion; these rules are said to be in conflict. The Agenda manages the execution order of these conflicting rules using a Conflict Resolution strategy.
You may have read discussions comparing the merits of forward chaining (reactive and data driven) or backward chaining (passive query). Here is a quick explanation of these two main types of reasoning.
Forward chaining is "data-driven" and thus reactionary, with facts being asserted into working memory, which results in one or more rules being concurrently true and scheduled for execution by the Agenda. In short, we start with a fact, it propagates through the rules, and we end in a conclusion.
Backward chaining is "goal-driven", meaning that we start with a conclusion which the engine tries to satisfy. If it can't, then it searches for conclusions that it can satisfy. These are known as subgoals, that will help satisfy some unknown part of the current goal. It continues this process until either the initial conclusion is proven or there are no more subgoals. Prolog is an example of a Backward Chaining engine. Drools can also do backward chaining, which we refer to as derivation queries.
Historically you would have to make a choice between systems like OPS5 (forward) or Prolog (backward). Nowadays many modern systems provide both types of reasoning capabilities. There are also many other types of reasoning techniques, each of which enlarges the scope of the problems we can tackle declaratively. To list just a few: imperfect reasoning (fuzzy logic, certainty factors), defeasible logic, belief systems, temporal reasoning and correlation. Modern systems are merging these capabilities, and others not listed, to create hybrid reasoning systems (HRS).
While Drools started out as a PRS, 5.x introduced Prolog style backward chaining reasoning as well as some functional programming styles. For this reason we now prefer the term Hybrid Reasoning System when describing Drools.
Drools currently provides crisp reasoning, but imperfect reasoning is almost ready. Initially this will be imperfect reasoning with fuzzy logic; later we'll add support for other types of uncertainty. Work is also under way to bring OWL based ontological reasoning, which will integrate with our traits system. We also continue to improve our functional programming capabilities.
You will often hear the terms expert systems used to refer to production rule systems or Prolog-like systems. While this is normally acceptable, it's technically incorrect as these are frameworks to build expert systems with, rather than expert systems themselves. It becomes an expert system once there is an ontological model to represent the domain and there are facilities for knowledge acquisition and explanation.
Mycin is the most famous expert system, built during the 70s. It is still heavily covered in academic literature, such as the recommended book "Expert Systems" by Peter Jackson.
General AI, KRR and Expert System Books
For those wanting to get a strong theoretical background in KRR and expert systems, I'd strongly recommend the following books. "Artificial Intelligence: A Modern Approach" is a must have, for anyone's bookshelf.
Introduction to Expert Systems
Peter Jackson
Expert Systems: Principles and Programming
Joseph C. Giarratano, Gary D. Riley
Knowledge Representation and Reasoning
Ronald J. Brachman, Hector J. Levesque
Artificial Intelligence : A Modern Approach.
Stuart Russell and Peter Norvig
Papers
Here are some recommended papers that cover interesting areas in rule engine research:
Production Matching for Large Learning Systems: Rete/UL (1993)
Robert B. Doorenbos
Advances In Rete Pattern Matching
Marshall Schor, Timothy P. Daly, Ho Soo Lee, Beth R. Tibbitts (AAAI 1986)
Collection-Oriented Match
Anurag Acharya and Milind Tambe (1993)
The Leaps Algorithm
Don Batery (1990)
Gator: An Optimized Discrimination Network for Active Database Rule Condition Testing
Eric Hanson , Mohammed S. Hasan (1993)
Drools Books
There are currently three Drools books, all from Packt Publishing.
JBoss Drools Business Rules
Paul Browne
Drools JBoss Rules 5.0 Developers Guide
Michal Bali
Drools Developer's Cookbook
Lucas Amador
The Rete algorithm was invented by Dr. Charles Forgy and documented in his PhD thesis in 1978-79. A simplified version of the paper was published in 1982 (http://citeseer.ist.psu.edu/context/505087/0). The latin word "rete" means "net" or "network". The Rete algorithm can be broken into 2 parts: rule compilation and runtime execution.
The compilation algorithm describes how the Rules in the Production Memory are processed to generate an efficient discrimination network. In non-technical terms, a discrimination network is used to filter data as it propagates through the network. The nodes at the top of the network would have many matches, and as we go down the network, there would be fewer matches. At the very bottom of the network are the terminal nodes. In Dr. Forgy's 1982 paper, he described 4 basic nodes: root, 1-input, 2-input and terminal.
The root node is where all objects enter the network. From there, it
immediately goes to the ObjectTypeNode. The purpose of the ObjectTypeNode is
to make sure the engine doesn't do more work than it needs to. For example,
say we have 2 objects: Account and Order. If the rule engine tried to
evaluate every single node against every object, it would waste a lot of
cycles. To make things efficient, the engine should only pass the object to
the nodes that match the object type. The easiest way to do this is to
create an ObjectTypeNode and have all 1-input and 2-input nodes descend from
it. This way, if an application asserts a new Account, it won't propagate to
the nodes for the Order object. In Drools when an object is asserted it
retrieves a list of valid ObjectTypesNodes via a lookup in a HashMap from
the object's Class; if this list doesn't exist it scans all the
ObjectTypeNodes finding valid matches which it caches in the list. This
enables Drools to match against any Class type that matches with an
instanceof check.
ObjectTypeNodes can propagate to AlphaNodes, LeftInputAdapterNodes and
BetaNodes. AlphaNodes are used to evaluate literal conditions. Although the
1982 paper only covers equality conditions, many RETE implementations
support other operations. For example, Account.name == "Mr
Trout" is a literal condition. When a rule has multiple literal
conditions for a single object type, they are linked together. This means
that if an application asserts an Account object, it must first satisfy the
first literal condition before it can proceed to the next AlphaNode. In Dr.
Forgy's paper, he refers to these as IntraElement conditions. The following
diagram shows the AlphaNode combinations for Cheese( name == "cheddar",
strength == "strong" ):
Drools extends Rete by optimizing the propagation from ObjectTypeNode to AlphaNode using hashing. Each time an AlphaNode is added to an ObjectTypeNode it adds the literal value as a key to the HashMap with the AlphaNode as the value. When a new instance enters the ObjectType node, rather than propagating to each AlphaNode, it can instead retrieve the correct AlphaNode from the HashMap,thereby avoiding unnecessary literal checks.
There are two two-input nodes, JoinNode and NotNode, and both are types of BetaNodes. BetaNodes are used to compare 2 objects, and their fields, to each other. The objects may be the same or different types. By convention we refer to the two inputs as left and right. The left input for a BetaNode is generally a list of objects; in Drools this is a Tuple. The right input is a single object. Two Nodes can be used to implement 'exists' checks. BetaNodes also have memory. The left input is called the Beta Memory and remembers all incoming tuples. The right input is called the Alpha Memory and remembers all incoming objects. Drools extends Rete by performing indexing on the BetaNodes. For instance, if we know that a BetaNode is performing a check on a String field, as each object enters we can do a hash lookup on that String value. This means when facts enter from the opposite side, instead of iterating over all the facts to find valid joins, we do a lookup returning potentially valid candidates. At any point a valid join is found the Tuple is joined with the Object; which is referred to as a partial match; and then propagated to the next node.
To enable the first Object, in the above case Cheese, to enter the network we use a LeftInputNodeAdapter - this takes an Object as an input and propagates a single Object Tuple.
Terminal nodes are used to indicate a single rule having matched all its conditions; at this point we say the rule has a full match. A rule with an 'or' conditional disjunctive connective results in subrule generation for each possible logically branch; thus one rule can have multiple terminal nodes.
Drools also performs node sharing. Many rules repeat the same patterns, and node sharing allows us to collapse those patterns so that they don't have to be re-evaluated for every single instance. The following two rules share the first pattern, but not the last:
rule
when
Cheese( $cheddar : name == "cheddar" )
$person : Person( favouriteCheese == $cheddar )
then
System.out.println( $person.getName() + " likes cheddar" );
endrule
when
Cheese( $cheddar : name == "cheddar" )
$person : Person( favouriteCheese != $cheddar )
then
System.out.println( $person.getName() + " does not like cheddar" );
endAs you can see below, the compiled Rete network shows that the alpha node is shared, but the beta nodes are not. Each beta node has its own TerminalNode. Had the second pattern been the same it would have also been shared.
The ReteOO was developed throughout the 3, 4 and 5 series releases. It takes the RETE algorithm and applies well known enhancements, all of which are covered by existing academic literature:
Node sharing
Sharing is applied to both the alpha and beta network. The beta network sharing is always from the root pattern.
Alpha indexing
Alpha Nodes with many children use a hash lookup mechanism, to avoid testing each result.
Beta indexing
Join, Not and Exist nodes indexing their memories using a hash. This reduces the join attempts for equal checks. Recently range indexing was added to Not and Exists.
Tree based graphs
Join matches did not contain any references to their parent or children matches. Deletions would have to recalculate all join matches again, which involves recreating all those join match objects, to be able to find the parts of the network where the tuples should be deleted. This is called symmetrical propagation. A tree graph provides parent and children references, so a deletion is just a matter of following those references. This is asymmetrical propagation. The result is faster and less impact on the GC, and more robust because changes in values will not cause memory leaks if they happen without the engine being notified.
Modify-in-place
Traditional RETE implements a modify as a delete + insert. This causes all join tuples to be GC'd, many of which are recreated again as part of the insert. Modify-in-place instead propagates as a single pass, every node is inspected
Property reactive
Also called "new trigger condition". Allows more fine grained reactivity to updates. A Pattern can react to changes to specific properties and ignore others. This alleviates problems of recursion and also helps with performance.
Sub-networks
Not, Exists and Accumulate can each have nested conditional elements, which forms sub networks.
Backward Chaining
Prolog style derivation trees for backward chaining are supported. The implementation is stack based, so does not have method recursion issues for large graphs.
Lazy Truth Maintenance
Truth maintenance has a runtime cost, which is incurred whether TMS is used or not. Lazy TMS only turns it on, on first use. Further it's only turned on for that object type, so other object types do not incur the runtime cost.
Heap based agenda
The agenda uses a binary heap queue to sort rule matches by salience, rather than any linear search or maintenance approach.
Dynamic Rules
Rules can be added and removed at runtime, while the engine is still populated with data.
Drools 6 introduces a new algorithm, that attempts to address some of the core issues of RETE. The algorithm is not a rewrite form scratch and incorporates all of the existing code from ReteOO, and all its enhancements. While PHREAK is an evolution of the RETE algorithm, it is no longer classified as a RETE implementation. In the same way that once an animal evolves beyond a certain point and key characteristics are changed, the animal becomes classified as new species. There are two key RETE characteristics that strongly identify any derivative strains, regardless of optimizations. That it is an eager, data oriented algorithm. Where all work is doing done the insert, update or delete actions; eagerly producing all partial matches for all rules. PHREAK in contrast is characterised as a lazy, goal oriented algorithm; where partial matching is aggressively delayed.
This eagerness of RETE can lead to a lot of churn in large systems, and much wasted work. Where wasted work is classified as matching efforts that do not result in a rule firing.
PHREAK was heavily inspired by a number of algorithms; including (but not limited to) LEAPS, RETE/UL and Collection-Oriented Match. PHREAK has all enhancements listed in the ReteOO section. In addition it adds the following set of enhancements, which are explained in more detail in the following paragraphs.
Three layers of contextual memory; Node, Segment and Rule memories.
Rule, segment and node based linking.
Lazy (delayed) rule evaluation.
Isolated rule evaluation.
Set oriented propagations.
Stack based evaluations, with pause and resume.
When the PHREAK engine is started all rules are said to be unlinked, no rule evaluation can happen while rules are unlinked. The insert, update and deletes actions are queued before entering the beta network. A simple heuristic, based on the rule most likely to result in firings, is used to select the next rule for evaluation; this delays the evaluation and firing of the other rules. Only once a rule has all right inputs populated will the rule be considered linked in, although no work is yet done. Instead a goal is created, that represents the rule, and placed into a priority queue; which is ordered by salience. Each queue itself is associated with an AgendaGroup. Only the active AgendaGroup will inspect its queue, popping the goal for the rule with the highest salience and submitting it for evaluation. So the work done shifts from the insert, update, delete phase to the fireAllRules phase. Only the rule for which the goal was created is evaluated, other potential rule evaluations from those facts are delayed. While individual rules are evaluated, node sharing is still achieved through the process of segmentation, which is explained later.
Each successful join attempt in RETE produces a tuple (or token, or partial match) that will be propagated to the child nodes. For this reason it is characterised as a tuple oriented algorithm. For each child node that it reaches it will attempt to join with the other side of the node, again each successful join attempt will be propagated straight away. This creates a descent recursion effect. Thrashing the network of nodes as it ripples up and down, left and right from the point of entry into the beta network to all the reachable leaf nodes.
PHREAK propagation is set oriented (or collection-oriented), instead of tuple oriented. For the rule being evaluated it will visit the first node and process all queued insert, update and deletes. The results are added to a set and the set is propagated to the child node. In the child node all queued inset, update and deletes are processed, adding the results to the same set. Once finished that set is propagated to the next child node, and so on until the terminal node is reached. This creates a single pass, pipeline type effect, that is isolated to the current rule being evaluated. This creates a batch process effect which can provide performance advantages for certain rule constructs; such as sub-networks with accumulates. In the future it will leans itself to being able to exploit multi-core machines in a number of ways.
The Linking and Unlinking uses a layered bit mask system, based on a network segmentation. When the rule network is built segments are created for nodes that are shared by the same set of rules. A rule itself is made up from a path of segments, although if there is no sharing that will be a single segment. A bit-mask offset is assigned to each node in the segment. Also another bit mask (the layering) is assigned to each segment in the rule's path. When there is at least one input (data propagation) the node's bit is set to on. When each node has its bit set to on the segment's bit is also set to on. Conversely if any node's bit is set to off, the segment is then also set to off. If each segment in the rule's path is set to on, the rule is said to be linked in and a goal is created to schedule the rule for evaluation. The same bit-mask technique is used to also track dirty node, segments and rules; this allows for a rule already link in to be scheduled for evaluation if it's considered dirty since it was last evaluated.
This ensures that no rule will ever evaluate partial matches, if it's impossible for it to result in rule instances because one of the joins has no data. This is possible in RETE and it will merrily churn away producing martial match attempts for all nodes, even if the last join is empty.
While the incremental rule evaluation always starts from the root node, the dirty bit masks are used to allow nodes and segments that are not dirty to be skipped.
Using the existence of at at least one items of data per node, is a fairly basic heuristic. Future work would attempt to delay the linking even further; using techniques such as arc consistency to determine whether or not matching will result in rule instance firings.
Where as RETE has just a singe unit of memory, the node memory, PHREAK has 3 levels of memory. This allows for much more contextual understanding during evaluation of a Rule.
Example 1 shows a single rule, with three patterns; A, B and C. It forms a single segment, with bits 1, 2 and 4 for the nodes. The single segment has a bit offset of 1.
Example 2 demonstrates what happens when another rule is added that shares the pattern A. A is placed in its own segment, resulting in two segments per rule. Those two segments form a path, for their respective rules. The first segment is shared by both paths. When A is linked the segment becomes linked, it then iterates each path the segment is shared by, setting the bit 1 to on. If B and C are later turned on, the second segment for path R1 is linked in; this causes bit 2 to be turned on for R1. With bit 1 and bit 2 set to on for R1, the rule is now linked and a goal created to schedule the rule for later evaluation and firing.
When a rule is evaluated it is the segments that allow the results of matching to be shared. Each segment has a staging memory to queue all insert, update and deletes for that segment. If R1 was to evaluated it would process A and result in a set of tuples. The algorithm detects that there is a segmentation split and will create peered tuples for each insert, update and delete in the set and add them to R2's staging memory. Those tuples will be merged with any existing staged tuples and wait for R2 to eventually be evaluated.
Example 3 adds a third rule and demonstrates what happens when A and B are shared. Only the bits for the segments are shown this time. Demonstrating that R4 has 3 segments, R3 has 3 segments and R1 has 2 segments. A and B are shared by R1, R3 and R4. While D is shared by R3 and R4.
Sub-networks are formed when a Not, Exists or Accumulate node contain more than one element. In Example 4 "B not( C )" forms the sub network, note that "not(C)" is a single element and does not require a sub network and is merged inside of the Not node.
The sub network gets its own segment. R1 still has a path of two segments. The sub network forms another "inner" path. When the sub network is linked in, it will link in the outer segment.
Example 5 shows that the sub-network nodes can be shard by a rule that does not have a sub-network. This results in the sub-network segment being split into two.
Not nodes with constraints and accumulate nodes have special behaviour and can never unlink a segment, and are always considered to have their bits on.
All rule evaluations are incremental, and will not waste work recomputing matches that it has already produced.
The evaluation algorithm is stack based, instead of method recursion. Evaluation can be paused and resumed at any time, via the use of a StackEntry to represent current node being evaluated.
When a rule evaluation reaches a sub-network a StackEntry is created for the outer path segment and the sub-network segment. The sub-network segment is evaluated first, when the set reaches the end of the sub-network path it is merged into a staging list for the outer node it feeds into. The previous StackEntry is then resumed where it can process the results of the sub network. This has the added benefit that all work is processed in a batch, before propagating to the child node; which is much more efficient for accumulate nodes.
The same stack system can be used for efficient backward chaining. When a rule evaluation reaches a query node it again pauses the current evaluation, by placing it on the stack. The query is then evaluated which produces a result set, which is saved in a memory location for the resumed StackEntry to pick up and propagate to the child node. If the query itself called other queries the process would repeat, with the current query being paused and a new evaluation setup for the current query node.
One final point on performance. One single rule in general will not evaluate any faster with PHREAK than it does with RETE. For a given rule and same data set, which using a root context object to enable and disable matching, both attempt the same amount of matches and produce the same number of rule instances, and take roughly the same time. Except for the use case with subnetworks and accumulates.
PHREAK can however be considered more forgiving that RETE for poorly written rule bases and with a more graceful degradation of performance as the number of rules and complexity increases.
RETE will also churn away producing partial machines for rules that do not have data in all the joins; where as PHREAK will avoid this.
So it's not that PHREAK is faster than RETE, it just won't slow down as much as your system grows :)
AgendaGroups did not help in RETE performance, as all rules where evaluated at all times, regardless of the group. The same is true for salience. Which is why root context objects are often used, to limit matching attempts. PHREAK only evaluates rules for the active AgendaGroup, and within that group will attempt to avoid evaluation of rules (via salience) that do not result in rule instance firings.
With PHREAK AgendaGroups and salience now become useful performance tools. The root context objects are no longer needed and potentially counter productive to performance, as they force the flushing and recreation of matches for rules.
So where do we get started? There are so many use cases and so much functionality in a rule engine such as Drools that it becomes beguiling. Have no fear my intrepid adventurer, the complexity is layered and you can ease yourself in with simple use cases.
Stateless session, not utilising inference, forms the simplest use case. A stateless session can be called like a function passing it some data and then receiving some results back. Some common use cases for stateless sessions are, but not limited to:
Validation
Is this person eligible for a mortgage?
Calculation
Compute a mortgage premium.
Routing and Filtering
Filter incoming messages, such as emails, into folders.
Send incoming messages to a destination.
So let's start with a very simple example using a driving license application.
public class Applicant {
private String name;
private int age;
private boolean valid;
// getter and setter methods here
}
Now that we have our data model we can write our first rule. We assume that the application uses rules to reject invalid applications. As this is a simple validation use case we will add a single rule to disqualify any applicant younger than 18.
package com.company.license
rule "Is of valid age"
when
$a : Applicant( age < 18 )
then
$a.setValid( false );
endTo make the engine aware of data, so it can be processed against the
rules, we have to insert the data, much like with a
database. When the Applicant instance is inserted into the engine it is
evaluated against the constraints of the rules, in this case just two
constraints for one rule. We say two because the type
Applicant is the first object type constraint, and age <
18 is the second field constraint. An object type constraint plus
its zero or more field constraints is referred to as a pattern. When an
inserted instance satisfies both the object type constraint and all the
field constraints, it is said to be matched. The $a is a
binding variable which permits us to reference the matched object in the
consequence. There its properties can be updated. The dollar character
('$') is optional, but it helps to differentiate variable names from field
names. The process of matching patterns against the inserted data is, not
surprisingly, often referred to as pattern matching.
To use this rule it is necessary to put it a Drools file, just a plain
text file with .drl extension , short for "Drools Rule Language". Let's call
this file licenseApplication.drl, and store it in a Kie Project. A Kie Project
has the structure of a normal Maven project with an additional file (kmodule.xml)
defining the KieBases and KieSessions that can be created.
This file has to be placed in the resources/META-INF folder of the Maven project
while all the other Drools artifacts, such as the licenseApplication.drl
containing the former rule, must be stored in the resources folder or in any
other subfolder under it.
Since meaningful defaults have been provided for all configuration aspects, the simplest kmodule.xml file can contain just an empty kmodule tag like the following:
<?xml version="1.0" encoding="UTF-8"?>
<kmodule xmlns="http://www.drools.org/xsd/kmodule"/>At this point it is possible to create a KieContainer that reads
the files to be built, from the classpath.
KieServices kieServices = KieServices.Factory.get();
KieContainer kContainer = kieServices.getKieClasspathContainer();The above code snippet compiles all the DRL files found on the classpath
and put the result of this compilation, a KieModule, in the KieContainer.
If there are no errors, we are now ready to create our session from the KieContainer
and execute against some data:
StatelessKieSession kSession = kContainer.newStatelessKieSession();
Applicant applicant = new Applicant( "Mr John Smith", 16 );
assertTrue( applicant.isValid() );
ksession.execute( applicant );
assertFalse( applicant.isValid() );
The preceding code executes the data against the rules. Since the applicant is under the age of 18, the application is marked as invalid.
So far we've only used a single instance, but what if we want to use
more than one? We can execute against any object implementing Iterable,
such as a collection. Let's add another class called
Application, which has the date of the application, and we'll
also move the boolean valid field to the Application
class.
public class Applicant {
private String name;
private int age;
// getter and setter methods here
}
public class Application {
private Date dateApplied;
private boolean valid;
// getter and setter methods here
}We will also add another rule to validate that the application was made within a period of time.
package com.company.license
rule "Is of valid age"
when
Applicant( age < 18 )
$a : Application()
then
$a.setValid( false );
end
rule "Application was made this year"
when
$a : Application( dateApplied > "01-jan-2009" )
then
$a.setValid( false );
end
Unfortunately a Java array does not implement the
Iterable interface, so we have to use the JDK converter
method Arrays.asList(...). The code shown below executes
against an iterable list, where all collection elements are inserted
before any matched rules are fired.
StatelessKieSession kSession = kContainer.newStatelessKieSession();
Applicant applicant = new Applicant( "Mr John Smith", 16 );
Application application = new Application();
assertTrue( application.isValid() );
ksession.execute( Arrays.asList( new Object[] { application, applicant } ) );
assertFalse( application.isValid() );
The two execute methods execute(Object object) and
execute(Iterable objects) are actually convenience methods
for the interface BatchExecutor's method
execute(Command command).
The KieCommands commands factory, obtainable from the KieServices
like all other factories of the KIE API, is used to create commands, so that
the following is equivalent to execute(Iterable it):
ksession.execute( kieServices.getCommands().newInsertElements( Arrays.asList( new Object[] { application, applicant } ) );
Batch Executor and Command Factory are particularly useful when working with multiple Commands and with output identifiers for obtaining results.
KieCommands kieCommands = kieServices.getCommands();
List<Command> cmds = new ArrayList<Command>();
cmds.add( kieCommands.newInsert( new Person( "Mr John Smith" ), "mrSmith", true, null ) );
cmds.add( kieCommands.newInsert( new Person( "Mr John Doe" ), "mrDoe", true, null ) );
BatchExecutionResults results = ksession.execute( kieCommands.newBatchExecution( cmds ) );
assertEquals( new Person( "Mr John Smith" ), results.getValue( "mrSmith" ) );
CommandFactory supports many other Commands that can be
used in the BatchExecutor like StartProcess,
Query, and SetGlobal.
Stateful Sessions are long lived and allow iterative changes over time. Some common use cases for Stateful Sessions are, but not limited to:
Monitoring
Stock market monitoring and analysis for semi-automatic buying.
Diagnostics
Fault finding, medical diagnostics
Logistics
Parcel tracking and delivery provisioning
Compliance
Validation of legality for market trades.
In contrast to a Stateless Session, the dispose()
method must be called afterwards to ensure there are no memory leaks, as
the KieBase contains references to Stateful Knowledge Sessions when
they are created. Since Stateful Knowledge Session is the most commonly used session type
it is just named KieSession in the KIE API. KieSession also
supports the BatchExecutor interface, like
StatelessKieSession, the only difference being that the
FireAllRules command is not automatically called at the end
for a Stateful Session.
We illustrate the monitoring use case with an example for raising a
fire alarm. Using just four classes, we represent rooms in a house, each
of which has one sprinkler. If a fire starts in a room, we represent that
with a single Fire instance.
public class Room {
private String name
// getter and setter methods here
}
public class Sprinkler {
private Room room;
private boolean on;
// getter and setter methods here
}
public class Fire {
private Room room;
// getter and setter methods here
}
public class Alarm {
}
In the previous section on Stateless Sessions the concepts of inserting and matching against data were introduced. That example assumed that only a single instance of each object type was ever inserted and thus only used literal constraints. However, a house has many rooms, so rules must express relationships between objects, such as a sprinkler being in a certain room. This is best done by using a binding variable as a constraint in a pattern. This "join" process results in what is called cross products, which are covered in the next section.
When a fire occurs an instance of the Fire class is
created, for that room, and inserted into the session. The rule uses a
binding on the room field of the Fire object to
constrain matching to the sprinkler for that room, which is currently off.
When this rule fires and the consequence is executed the sprinkler is
turned on.
rule "When there is a fire turn on the sprinkler"
when
Fire($room : room)
$sprinkler : Sprinkler( room == $room, on == false )
then
modify( $sprinkler ) { setOn( true ) };
System.out.println( "Turn on the sprinkler for room " + $room.getName() );
endWhereas the Stateless Session uses standard Java syntax to modify a
field, in the above rule we use the modify statement,
which acts as a sort of "with" statement. It may contain a series of comma
separated Java expressions, i.e., calls to setters of the object selected
by the modify statement's control expression. This
modifies the data, and makes the engine aware of those changes so it can
reason over them once more. This process is called inference, and it's
essential for the working of a Stateful Session. Stateless Sessions
typically do not use inference, so the engine does not need to be aware of
changes to data. Inference can also be turned off explicitly by using the
sequential mode.
So far we have rules that tell us when matching data exists, but
what about when it does not exist? How do we
determine that a fire has been extinguished, i.e., that there isn't a
Fire object any more? Previously the constraints have been
sentences according to Propositional Logic, where the engine is
constraining against individual instances. Drools also has support for
First Order Logic that allows you to look at sets of data. A pattern under
the keyword not matches when something does not exist.
The rule given below turns the sprinkler off as soon as the fire in that
room has disappeared.
rule "When the fire is gone turn off the sprinkler"
when
$room : Room( )
$sprinkler : Sprinkler( room == $room, on == true )
not Fire( room == $room )
then
modify( $sprinkler ) { setOn( false ) };
System.out.println( "Turn off the sprinkler for room " + $room.getName() );
endWhile there is one sprinkler per room, there is just a single alarm
for the building. An Alarm object is created when a fire
occurs, but only one Alarm is needed for the entire building,
no matter how many fires occur. Previously not was
introduced to match the absence of a fact; now we use its complement
exists which matches for one or more instances of some
category.
rule "Raise the alarm when we have one or more fires"
when
exists Fire()
then
insert( new Alarm() );
System.out.println( "Raise the alarm" );
endLikewise, when there are no fires we want to remove the alarm, so
the not keyword can be used again.
rule "Cancel the alarm when all the fires have gone"
when
not Fire()
$alarm : Alarm()
then
delete( $alarm );
System.out.println( "Cancel the alarm" );
end
Finally there is a general health status message that is printed when the application first starts and after the alarm is removed and all sprinklers have been turned off.
rule "Status output when things are ok"
when
not Alarm()
not Sprinkler( on == true )
then
System.out.println( "Everything is ok" );
endAs we did in the Stateless Session example, the above rules should be placed
in a single DRL file and saved into the resouces folder of your Maven project
or any of its subfolder. As before, we can then obtain a KieSession from
the KieContainer. The only difference is that this time we
create a Stateful Session, whereas before we created a Stateless Session.
KieServices kieServices = KieServices.Factory.get();
KieContainer kContainer = kieServices.getKieClasspathContainer();
KieSession ksession = kContainer.newKieSession();With the session created it is now possible to iteratively work with
it over time. Four Room objects are created and inserted, as
well as one Sprinkler object for each room. At this point the
engine has done all of its matching, but no rules have fired yet. Calling
ksession.fireAllRules() allows the matched rules to fire, but
without a fire that will just produce the health message.
String[] names = new String[]{"kitchen", "bedroom", "office", "livingroom"};
Map<String,Room> name2room = new HashMap<String,Room>();
for( String name: names ){
Room room = new Room( name );
name2room.put( name, room );
ksession.insert( room );
Sprinkler sprinkler = new Sprinkler( room );
ksession.insert( sprinkler );
}
ksession.fireAllRules();
> Everything is okWe now create two fires and insert them; this time a reference is
kept for the returned FactHandle. A Fact Handle is an
internal engine reference to the inserted instance and allows instances to
be retracted or modified at a later point in time. With the fires now in
the engine, once fireAllRules() is called, the alarm is
raised and the respective sprinklers are turned on.
Fire kitchenFire = new Fire( name2room.get( "kitchen" ) );
Fire officeFire = new Fire( name2room.get( "office" ) );
FactHandle kitchenFireHandle = ksession.insert( kitchenFire );
FactHandle officeFireHandle = ksession.insert( officeFire );
ksession.fireAllRules();> Raise the alarm
> Turn on the sprinkler for room kitchen
> Turn on the sprinkler for room officeAfter a while the fires will be put out and the Fire
instances are retracted. This results in the sprinklers being turned off,
the alarm being cancelled, and eventually the health message is printed
again.
ksession.delete( kitchenFireHandle );
ksession.delete( officeFireHandle );
ksession.fireAllRules();> Cancel the alarm
> Turn off the sprinkler for room office
> Turn off the sprinkler for room kitchen
> Everything is okEveryone still with me? That wasn't so hard and already I'm hoping you can start to see the value and power of a declarative rule system.
People often confuse methods and rules, and new rule users often ask, "How do I call a rule?" After the last section, you are now feeling like a rule expert and the answer to that is obvious, but let's summarize the differences nonetheless.
public void helloWorld(Person person) {
if ( person.getName().equals( "Chuck" ) ) {
System.out.println( "Hello Chuck" );
}
}Methods are called directly.
Specific instances are passed.
One call results in a single execution.
rule "Hello World" when
Person( name == "Chuck" )
then
System.out.println( "Hello Chuck" );
endRules execute by matching against any data as long it is inserted into the engine.
Rules can never be called directly.
Specific instances cannot be passed to a rule.
Depending on the matches, a rule may fire once or several times, or not at all.
Earlier the term "cross product" was mentioned, which is the result of a join. Imagine for a moment that the data from the fire alarm example were used in combination with the following rule where there are no field constraints:
rule "Show Sprinklers" when
$room : Room()
$sprinkler : Sprinkler()
then
System.out.println( "room:" + $room.getName() +
" sprinkler:" + $sprinkler.getRoom().getName() );
endIn SQL terms this would be like doing select * from Room,
Sprinkler and every row in the Room table would be joined with
every row in the Sprinkler table resulting in the following output:
room:office sprinkler:office
room:office sprinkler:kitchen
room:office sprinkler:livingroom
room:office sprinkler:bedroom
room:kitchen sprinkler:office
room:kitchen sprinkler:kitchen
room:kitchen sprinkler:livingroom
room:kitchen sprinkler:bedroom
room:livingroom sprinkler:office
room:livingroom sprinkler:kitchen
room:livingroom sprinkler:livingroom
room:livingroom sprinkler:bedroom
room:bedroom sprinkler:office
room:bedroom sprinkler:kitchen
room:bedroom sprinkler:livingroom
room:bedroom sprinkler:bedroomThese cross products can obviously become huge, and they may very well contain spurious data. The size of cross products is often the source of performance problems for new rule authors. From this it can be seen that it's always desirable to constrain the cross products, which is done with the variable constraint.
rule
when
$room : Room()
$sprinkler : Sprinkler( room == $room )
then
System.out.println( "room:" + $room.getName() +
" sprinkler:" + $sprinkler.getRoom().getName() );
endThis results in just four rows of data, with the correct Sprinkler
for each Room. In SQL (actually HQL) the corresponding query would be
select * from Room, Sprinkler where Room ==
Sprinkler.room.
room:office sprinkler:office
room:kitchen sprinkler:kitchen
room:livingroom sprinkler:livingroom
room:bedroom sprinkler:bedroomThe Agenda is a Rete feature. It maintains set of rules that are able to execute, its job is to schedule that execution in a deterministic order.
During actions on the RuleRuntime, rules may become fully matched and eligible for execution; a
single Rule Runtime Action can result in multiple eligible rules. When a rule is fully matched a Rule Match is
created, referencing the rule and the matched facts, and placed onto the Agenda. The Agenda controls the execution
order of these Matches using a Conflict Resolution strategy.
The engine cycles repeatedly through two phases:
Rule Runtime Actions. This is where most of the work takes place, either in the Consequence (the RHS
itself) or the main Java application process. Once the Consequence has finished or the main Java application
process calls fireAllRules() the engine switches to the Agenda Evaluation phase.
Agenda Evaluation. This attempts to select a rule to fire. If no rule is found it exits, otherwise it fires the found rule, switching the phase back to Rule Runtime Actions.
The process repeats until the agenda is clear, in which case control returns to the calling application. When Rule Runtime Actions are taking place, no rules are being fired.
So far the data and the matching process has been simple and small. To mix things up a bit a new example will be explored that handles cashflow calculations over date periods. The state of the engine will be illustratively shown at key stages to help get a better understanding of what is actually going on under the hood. Three classes will be used, as shown below. This will help us grow our understanding of pattern matching and joins further. We will then use this to illustate different techniques for execution control.
public class CashFlow {
private Date date;
private double amount;
private int type;
long accountNo;
// getter and setter methods here
}
public class Account {
private long accountNo;
private double balance;
// getter and setter methods here
}
public AccountPeriod {
private Date start;
private Date end;
// getter and setter methods here
}By now you already know how to create KieBases and how to instantiate facts to populate the
KieSession, so tables will be used to show the state of the inserted data, as it makes things
clearer for illustration purposes. The tables below show that a single fact was inserted for the
Account. Also inserted are a series of debits and credits as CashFlow objects for
that account, extending over two quarters.
Two rules can be used to determine the debit and credit for that quarter and update the Account balance. The two rules below constrain the cashflows for an account for a given time period. Notice the "&&" which use short cut syntax to avoid repeating the field name twice.
|
|
Earlier we showed how rules would equate to SQL, which can often help people with an SQL background to understand rules. The two rules above can be represented with two views and a trigger for each view, as below:
|
|
|
|
If the AccountPeriod is set to the first quarter we
constrain the rule "increase balance for credits" to fire on two rows of
data and "decrease balance for debits" to act on one row of data.
The two cashflow tables above represent the matched data for the two rules. The data is matched during the
insertion stage and, as you discovered in the previous chapter, does not fire straight away, but only after
fireAllRules() is called. Meanwhile, the rule plus its matched data is placed on the Agenda and
referred to as an RuIe Match or Rule Instance. The Agenda is a table of Rule Matches that are able to fire and
have their consequences executed, as soon as fireAllRules() is called. Rule Matches on the Agenda are referred
to as a conflict set and their execution is determine by a conflict resolution strategy.
Notice that the order of execution so far is considered arbitrary.
After all of the above activations are fired, the account has a balance of -25.
If the AccountPeriod is updated to the second quarter, we have just a single matched row of
data, and thus just a single Rule Match on the Agenda.
The firing of that Activation results in a balance of 25.
What if you don't want the order of rule execution to be arbitrary? When there is one or more Rule Match on the Agenda they are said to be in conflict, and a conflict resolution strategy is used to determine the order of execution. The Drools strategy is very simple and based around a salience value, which assigns a priority to a rule. Each rule has a default value of 0, the higher the value the higher the priority.
As a general rule, it is a good idea not to count on rules firing in any particular order, and to author the rules without worrying about a "flow". However when a flow is needed a number of possibilities exist beyond salience: agenda groups, rule flow groups, activation groups and control/semaphore facts.
As of Drools 6.0 rule definition order in the source file is used to set priority after salience.
To illustrate Salience we add a rule to print the account balance, where we want this rule to be executed after all the debits and credits have been applied for all accounts. We achieve this by assigning a negative salience to this rule so that it fires after all rules with the default salience 0.
|
The table below depicts the resulting Agenda. The three debit and credit rules are shown to be in arbitrary order, while the print rule is ranked last, to execute afterwards.
Agenda groups allow you to place rules into groups, and to place those groups onto a stack. The stack has push/pop bevaviour. Calling "setFocus" places the group onto the stack:
ksession.getAgenda().getAgendaGroup( "Group A" ).setFocus();The agenda always evaluates the top of the stack. When all the rules have fired for a group, it is poped from the stack and the next group is evaluated.
|
|
First set the focus to the "report" group and then by placing the focus on "calculation" we ensure that group is evaluated first.
Agenda agenda = ksession.getAgenda();
agenda.getAgendaGroup( "report" ).setFocus();
agenda.getAgendaGroup( "calculation" ).setFocus();
ksession.fireAllRules();Drools also features ruleflow-group attributes which allows workflow diagrams to declaratively specify when rules are allowed to fire. The screenshot below is taken from Eclipse using the Drools plugin. It has two ruleflow-group nodes which ensures that the calculation rules are executed before the reporting rules.

The use of the ruleflow-group attribute in a rule is shown below.
|
|
Inference has a bad name these days, as something not relevant to business use cases and just too complicated to be useful. It is true that contrived and complicated examples occur with inference, but that should not detract from the fact that simple and useful ones exist too. But more than this, correct use of inference can crate more agile and less error prone business rules, which are easier to maintain.
So what is inference? Something is inferred when we gain knowledge of something from using previous knowledge. For example, given a Person fact with an age field and a rule that provides age policy control, we can infer whether a Person is an adult or a child and act on this.
rule "Infer Adult"
when
$p : Person( age >= 18 )
then
insert( new IsAdult( $p ) )
endDue to the preceding rule, every Person who is 18 or over will have an instance of IsAdult inserted for them. This fact is special in that it is known as a relation. We can use this inferred relation in any rule:
$p : Person()
IsAdult( person == $p )So now we know what inference is, and have a basic example, how does this facilitate good rule design and maintenance?
Let's take a government department that are responsible for issuing ID cards when children become adults, henceforth referred to as ID department. They might have a decision table that includes logic like this, which says when an adult living in London is 18 or over, issue the card:

However the ID department does not set the policy on who an adult is. That's done at a central government level. If the central government were to change that age to 21, this would initiate a change management process. Someone would have to liaise with the ID department and make sure their systems are updated, in time for the law going live.
This change management process and communication between departments is not ideal for an agile environment, and change becomes costly and error prone. Also the card department is managing more information than it needs to be aware of with its "monolithic" approach to rules management which is "leaking" information better placed elsewhere. By this I mean that it doesn't care what explicit "age >= 18" information determines whether someone is an adult, only that they are an adult.
In contrast to this, let's pursue an approach where we split (de-couple) the authoring responsibilities, so that both the central government and the ID department maintain their own rules.
It's the central government's job to determine who is an adult. If they change the law they just update their central repository with the new rules, which others use:

The IsAdult fact, as discussed previously, is inferred from the policy rules. It encapsulates the seemingly arbitrary piece of logic "age >= 18" and provides semantic abstractions for its meaning. Now if anyone uses the above rules, they no longer need to be aware of explicit information that determines whether someone is an adult or not. They can just use the inferred fact:

While the example is very minimal and trivial it illustrates some important points. We started with a monolithic and leaky approach to our knowledge engineering. We created a single decision table that had all possible information in it and that leaks information from central government that the ID department did not care about and did not want to manage.
We first de-coupled the knowledge process so each department was responsible for only what it needed to know. We then encapsulated this leaky knowledge using an inferred fact IsAdult. The use of the term IsAdult also gave a semantic abstraction to the previously arbitrary logic "age >= 18".
So a general rule of thumb when doing your knowledge engineering is:
Bad
Monolithic
Leaky
Good
De-couple knowledge responsibilities
Encapsulate knowledge
Provide semantic abstractions for those encapsulations
After regular inserts you have to retract facts explicitly. With logical assertions, the fact that was asserted will be automatically retracted when the conditions that asserted it in the first place are no longer true. Actually, it's even cleverer then that, because it will be retracted only if there isn't any single condition that supports the logical assertion.
Normal insertions are said to be stated, i.e.,
just like the intuitive meaning of "stating a fact" implies. Using a
HashMap and a counter, we track how many times a particular
equality is stated; this means we count how many
different instances are equal.
When we logically insert an object during a RHS execution we are said to justify it, and it is considered to be justified by the firing rule. For each logical insertion there can only be one equal object, and each subsequent equal logical insertion increases the justification counter for this logical assertion. A justification is removed by the LHS of the creating rule becoming untrue, and the counter is decreased accordingly. As soon as we have no more justifications the logical object is automatically retracted.
If we try to logically insert an object when
there is an equal stated object, this will fail and
return null. If we state an object that has an
existing equal object that is justified we override
the Fact; how this override works depends on the configuration setting
WM_BEHAVIOR_PRESERVE. When the property is set to discard we
use the existing handle and replace the existing instance with the new
Object, which is the default behavior; otherwise we override it to
stated but we create an new
FactHandle.
This can be confusing on a first read, so hopefully the flow charts
below help. When it says that it returns a new FactHandle,
this also indicates the Object was propagated through the
network.
The previous example was issuing ID cards to over 18s, in this example we now issue bus passes, either a child or adult pass.
rule "Issue Child Bus Pass" when
$p : Person( age < 16 )
then
insert(new ChildBusPass( $p ) );
end
rule "Issue Adult Bus Pass" when
$p : Person( age >= 16 )
then
insert(new AdultBusPass( $p ) );
endAs before the above example is considered monolithic, leaky and providing poor separation of concerns.
As before we can provide a more robust application with a separation of concerns using inference. Notice this time we don't just insert the inferred object, we use "insertLogical":
rule "Infer Child" when
$p : Person( age < 16 )
then
insertLogical( new IsChild( $p ) )
end
rule "Infer Adult" when
$p : Person( age >= 16 )
then
insertLogical( new IsAdult( $p ) )
endA "insertLogical" is part of the Drools Truth Maintenance System (TMS). When a fact is logically inserted, this fact is dependant on the truth of the "when" clause. It means that when the rule becomes false the fact is automatically retracted. This works particularly well as the two rules are mutually exclusive. So in the above rules if the person is under 16 it inserts an IsChild fact, once the person is 16 or over the IsChild fact is automatically retracted and the IsAdult fact inserted.
Returning to the code to issue bus passes, these two rules can + logically insert the ChildBusPass and AdultBusPass facts, as the TMS + supports chaining of logical insertions for a cascading set of retracts.
rule "Issue Child Bus Pass" when
$p : Person( )
IsChild( person == $p )
then
insertLogical(new ChildBusPass( $p ) );
end
rule "Issue Adult Bus Pass" when
$p : Person( age >= 16 )
IsAdult( person =$p )
then
insertLogical(new AdultBusPass( $p ) );
endNow when a person changes from being 15 to 16, not only is the IsChild fact automatically retracted, so is the person's ChildBusPass fact. For bonus points we can combine this with the 'not' conditional element to handle notifications, in this situation, a request for the returning of the pass. So when the TMS automatically retracts the ChildBusPass object, this rule triggers and sends a request to the person:
rule "Return ChildBusPass Request "when
$p : Person( )
not( ChildBusPass( person == $p ) )
then
requestChildBusPass( $p );
endIt is important to note that for Truth Maintenance (and logical assertions) to work at all, your Fact objects (which may be JavaBeans) must override equals and hashCode methods (from java.lang.Object) correctly. As the truth maintenance system needs to know when two different physical objects are equal in value, both equals and hashCode must be overridden correctly, as per the Java standard.
Two objects are equal if and only if their equals methods return true for each other and if their hashCode methods return the same values. See the Java API for more details (but do keep in mind you MUST override both equals and hashCode).
TMS behaviour is not affected by theruntime configuration of Identity vs Equality, TMS is always equality.
Decision tables are a "precise yet compact" (ref. Wikipedia) way of representing conditional logic, and are well suited to business level rules.
Drools supports managing rules in a spreadsheet format. Supported formats are Excel (XLS), and CSV, which means that a variety of spreadsheet programs (such as Microsoft Excel, OpenOffice.org Calc amongst others) can be utilized. It is expected that web based decision table editors will be included in a near future release.
Decision tables are an old concept (in software terms) but have proven useful over the years. Very briefly speaking, in Drools decision tables are a way to generate rules driven from the data entered into a spreadsheet. All the usual features of a spreadsheet for data capture and manipulation can be taken advantage of.
Consider decision tables as a course of action if rules exist that can be expressed as rule templates and data: each row of a decision table provides data that is combined with a template to generate a rule.
Many businesses already use spreadsheets for managing data, calculations, etc. If you are happy to continue
this way, you can also manage your business rules this way. This also assumes you are happy to manage packages of
rules in .xls or .csv files. Decision tables are not recommended for rules
that do not follow a set of templates, or where there are a small number of rules (or if there is a dislike towards
software like Excel or OpenOffice.org). They are ideal in the sense that there can be control over what
parameters of rules can be edited, without exposing the rules directly.
Decision tables also provide a degree of insulation from the underlying object model.
Here are some examples of real world decision tables (slightly edited to protect the innocent).
In the above examples, the technical aspects of the decision table have been collapsed away (using a standard spreadsheet feature).
The rules start from row 17, with each row resulting in a rule. The conditions are in columns C, D, E, etc., the actions being off-screen. The values in the cells are quite simple, and their meaning is indicated by the headers in Row 16. Column B is just a description. It is customary to use color to make it obvious what the different areas of the table mean.
Note that although the decision tables look like they process top down, this is not necessarily the case. Ideally, rules are authored without regard for the order of rows, simply because this makes maintenance easier, as rows will not need to be shifted around all the time.
As each row is a rule, the same principles apply. As the rule engine processes the facts, any rules that match may fire. (Some people are confused by this. It is possible to clear the agenda when a rule fires and simulate a very simple decision table where only the first match effects an action.) Also note that you can have multiple tables on one spreadsheet. This way, rules can be grouped where they share common templates, yet at the end of the day they are all combined into one rule package. Decision tables are essentially a tool to generate DRL rules automatically.
The key point to keep in mind is that in a decision table each row is a rule, and each column in that row is either a condition or action for that rule.
The spreadsheet looks for the RuleTable keyword to indicate the start of a rule table (both the starting row and column). Other keywords are also used to define other package level attributes (covered later). It is important to keep the keywords in one column. By convention the second column ("B") is used for this, but it can be any column (convention is to leave a margin on the left for notes). In the following diagram, C is actually the column where it starts. Everything to the left of this is ignored.
If we expand the hidden sections, it starts to make more sense how it works; note the keywords in column C.
Now the hidden magic which makes it work can be seen. The RuleSet keyword indicates the name to be used in the rule package that will encompass all the rules. This name is optional, using a default, but it must have the RuleSet keyword in the cell immediately to the right.
The other keywords visible in Column C are Import and Sequential which will be covered later. The RuleTable keyword is important as it indicates that a chunk of rules will follow, based on some rule templates. After the RuleTable keyword there is a name, used to prefix the names of the generated rules. The sheet name and row numbers are appended to guarantee unique rule names.
The RuleTable name combined with the sheet name must be unique across all spreadsheet files in the same KieBase. If that's not the case, some rules might have the same name and only 1 of them will be applied. To show such ignored rules, raise the severity of such rule name conflicts.
The column of RuleTable indicates the column in which the rules start; columns to the left are ignored.
In general the keywords make up name-value pairs.
Referring to row 14 (the row immediately after RuleTable), the keywords CONDITION and ACTION indicate that the data in the columns below are for either the LHS or the RHS parts of a rule. There are other attributes on the rule which can also be optionally set this way.
Row 15 contains declarations of ObjectTypes. The content in this
row is optional, but if this option is not in use, the row must be left blank; however this
option is usually found to be quite useful. When using this row, the values in the cells below
(row 16) become constraints on that object type. In the above case, it generates
Person(age=="42") and Cheese(type=="stilton"), where 42 and
"stilton" come from row 18. In the above example, the "==" is implicit; if just a field name
is given the translator assumes that it is to generate an exact match.
An ObjectType declaration can span columns (via merged cells), meaning that all columns below the merged range are to be combined into one set of constraints within a single pattern matching a single fact at a time, as opposed to non-merged cells containing the same ObjectType, but resulting in different patterns, potentially matching different or identical facts.
Row 16 contains the rule templates themselves. They can use the "$param" placeholder to indicate where data from the cells below should be interpolated. (For multiple insertions, use "$1", "$2", etc., indicating parameters from a comma-separated list in a cell below.) Row 17 is ignored; it may contain textual descriptions of the column's purpose.
Rows 18 and 19 show data, which will be combined (interpolated) with the templates in row 15, to generate rules. If a cell contains no data, then its template is ignored. (This would mean that some condition or action does not apply for that rule row.) Rule rows are read until there is a blank row. Multiple RuleTables can exist in a sheet. Row 20 contains another keyword, and a value. The row positions of keywords like this do not matter (most people put them at the top) but their column should be the same one where the RuleTable or RuleSet keywords should appear. In our case column C has been chosen to be significant, but any other column could be used instead.
In the above example, rules would be rendered like the following (as it uses the "ObjectType" row):
//row 18
rule "Cheese_fans_18"
when
Person(age=="42")
Cheese(type=="stilton")
then
list.add("Old man stilton");
end
The constraints age=="42" and type=="stilton" are interpreted
as single constraints, to be added to the respective ObjectType in the cell above. If the
cells above were spanned, then there could be multiple constraints on one "column".
Very large decision tables may have very large memory requirements.
There are two types of rectangular areas defining data that is used for generating a DRL file. One, marked
by a cell labelled RuleSet, defines all DRL items except rules. The other one may occur repeatedly
and is to the right and below a cell whose contents begin with RuleTable. These areas represent the
actual decision tables, each area resulting in a set of rules of similar structure.
A Rule Set area may contain cell pairs, one below the RuleSet cell and containing a keyword
designating the kind of value contained in the other one that follows in the same row.
The columns of a Rule Table area define patterns and constraints for the left hand sides of the rules
derived from it, actions for the consequences of the rules, and the values of individual rule attributes. Thus, a
Rule Table area should contain one or more columns, both for conditions and actions, and an arbitrary selection of
columns for rule attributes, at most one column for each of these. The first four rows following the row with the
cell marked with RuleTable are earmarked as header area, mostly used for the definition of code to
construct the rules. It is any additional row below these four header rows that spawns another rule, with its data
providing for variations in the code defined in the Rule Table header.
All keywords are case insensitive.
Only the first worksheet is examined for decision tables.
Entries in a Rule Set area may define DRL constructs (except rules), and specify rule attributes. While entries for constructs may be used repeatedly, each rule attribute may be given at most once, and it applies to all rules unless it is overruled by the same attribute being defined within the Rule Table area.
Entries must be given in a vertically stacked sequence of cell pairs. The first one contains a keyword and
the one to its right the value, as shown in the table below. This sequence of cell pairs may be interrupted by
blank rows or even a Rule Table, as long as the column marked by RuleSet is upheld as the one
containing the keyword.
Table 6.5. Entries in the Rule Set area
| Keyword | Value | Usage |
|---|---|---|
| RuleSet | The package name for the generated DRL file. Optional, the default is
rule_table. | Must be First entry. |
| Sequential | "true" or "false". If "true", then salience is used to ensure that rules fire from the top down. | Optional, at most once. If omitted, no firing order is imposed. |
| EscapeQuotes | "true" or "false". If "true", then quotation marks are escaped so that they appear literally in the DRL. | Optional, at most once. If omitted, quotation marks are escaped. |
| Import | A comma-separated list of Java classes to import. | Optional, may be used repeatedly. |
| Variables | Declarations of DRL globals, i.e., a type followed by a variable name. Multiple global definitions must be separated with a comma. | Optional, may be used repeatedly. |
| Functions | One or more function definitions, according to DRL syntax. | Optional, may be used repeatedly. |
| Queries | One or more query definitions, according to DRL syntax. | Optional, may be used repeatedly. |
| Declare | One or more declarative types, according to DRL syntax. | Optional, may be used repeatedly. |
In some locales, MS Office, LibreOffice and OpenOffice will encode a double quoth "
differently, which will cause a compilation error. The difference is often hard to see. For example:
“A” will fail, but "A" will work.
For defining rule attributes that apply to all rules in the generated DRL file you can use any of the entries in the following table. Notice, however, that the proper keyword must be used. Also, each of these attributes may be used only once.
Rule attributes specified in a Rule Set area will affect all rule assets in the same package (not only in the spreadsheet). Unless you are sure that the spreadsheet is the only one rule asset in the package, the recommendation is to specify rule attributes not in a Rule Set area but in a Rule Table columns for each rule instead.
Table 6.6. Rule attribute entries in the Rule Set area
| Keyword | Initial | Value |
|---|---|---|
| PRIORITY | P | An integer defining the "salience" value for the rule. Overridden by the "Sequential" flag. |
| DURATION | D | A long integer value defining the "duration" value for the rule. |
| TIMER | T | A timer definition. See "Timers and Calendars". |
| ENABLED | B | A Boolean value. "true" enables the rule; "false" disables the rule. |
| CALENDARS | E | A calendars definition. See "Timers and Calendars". |
| NO-LOOP | U | A Boolean value. "true" inhibits looping of rules due to changes made by its consequence. |
| LOCK-ON-ACTIVE | L | A Boolean value. "true" inhibits additional activations of all rules with this flag set within the same ruleflow or agenda group. |
| AUTO-FOCUS | F | A Boolean value. "true" for a rule within an agenda group causes activations of the rule to automatically give the focus to the group. |
| ACTIVATION-GROUP | X | A string identifying an activation (or XOR) group. Only one rule within an activation group will fire, i.e., the first one to fire cancels any existing activations of other rules within the same group. |
| AGENDA-GROUP | G | A string identifying an agenda group, which has to be activated by giving it the "focus", which is one way of controlling the flow between groups of rules. |
| RULEFLOW-GROUP | R | A string identifying a rule-flow group. |
All Rule Tables begin with a cell containing "RuleTable", optionally followed by a string within the same cell. The string is used as the initial part of the name for all rules derived from this Rule Table, with the row number appended for distinction. (This automatic naming can be overridden by using a NAME column.) All other cells defining rules of this Rule Table are below and to the right of this cell.
The next row defines the column type, with each column resulting in a part of the condition or the consequence, or providing some rule attribute, the rule name or a comment. The table below shows which column headers are available; additional columns may be used according to the table showing rule attribute entries given in the preceding section. Note that each attribute column may be used at most once. For a column header, either use the keyword or any other word beginning with the letter given in the "Initial" column of these tables.
Table 6.7. Column Headers in the Rule Table
| Keyword | Initial | Value | Usage |
|---|---|---|---|
| NAME | N | Provides the name for the rule generated from that row. The default is constructed from the text following the RuleTable tag and the row number. | At most one column |
| DESCRIPTION | I | A text, resulting in a comment within the generated rule. | At most one column |
| CONDITION | C | Code snippet and interpolated values for constructing a constraint within a pattern in a condition. | At least one per rule table |
| ACTION | A | Code snippet and interpolated values for constructing an action for the consequence of the rule. | At least one per rule table |
| METADATA | @ | Code snippet and interpolated values for constructing a metadata entry for the rule. | Optional, any number of columns |
Given a column headed CONDITION, the cells in successive lines result in a conditional element.
Text in the first cell below CONDITION develops into a pattern for the rule condition, with the snippet in the next line becoming a constraint. If the cell is merged with one or more neighbours, a single pattern with multiple constraints is formed: all constraints are combined into a parenthesized list and appended to the text in this cell. The cell may be left blank, which means that the code snippet in the next row must result in a valid conditional element on its own.
To include a pattern without constraints, you can write the pattern in front of the text for another pattern.
The pattern may be written with or without an empty pair of parentheses. A "from" clause may be appended to the pattern.
If the pattern ends with "eval", code snippets are supposed to produce boolean expressions for inclusion into a pair of parentheses after "eval".
Text in the second cell below CONDITION is processed in two steps.
The code snippet in this cell is modified by interpolating values from cells farther down in the
column. If you want to create a constraint consisting of a comparison using "==" with the value from the
cells below, the field selector alone is sufficient. Any other comparison operator must be specified as
the last item within the snippet, and the value from the cells below is appended. For all other constraint
forms, you must mark the position for including the contents of a cell with the symbol
$param. Multiple insertions are possible by using the symbols $1,
$2, etc., and a comma-separated list of values in the cells below.
A text according to the pattern
forall(delimiter){snippet}
is expanded by repeating the snippet once for each of the values of the
comma-separated list of values in each of the cells below, inserting the value in place of the symbol
$ and by joining these expansions by the given delimiter. Note that the
forall construct may be surrounded by other text.
If the cell in the preceding row is not empty, the completed code snippet is added to the conditional element from that cell. A pair of parentheses is provided automatically, as well as a separating comma if multiple constraints are added to a pattern in a merged cell.
If the cell above is empty, the interpolated result is used as is.
Text in the third cell below CONDITION is for documentation only. It should be used to indicate the column's purpose to a human reader.
From the fourth row on, non-blank entries provide data for interpolation as described above. A blank cell results in the omission of the conditional element or constraint for this rule.
Given a column headed ACTION, the cells in successive lines result in an action statement.
Text in the first cell below ACTION is optional. If present, it is interpreted as an object reference.
Text in the second cell below ACTION is processed in two steps.
The code snippet in this cell is modified by interpolating values from cells farther down in the
column. For a singular insertion, mark the position for including the contents of a cell with the symbol
$param. Multiple insertions are possible by using the symbols $1,
$2, etc., and a comma-separated list of values in the cells below.
A method call without interpolation can be achieved by a text without any marker symbols. In this case, use any non-blank entry in a row below to include the statement.
The forall construct is available here, too.
If the first cell is not empty, its text, followed by a period, the text in the second cell and a terminating semicolon are stringed together, resulting in a method call which is added as an action statement for the consequence.
If the cell above is empty, the interpolated result is used as is.
Text in the third cell below ACTION is for documentation only. It should be used to indicate the column's purpose to a human reader.
From the fourth row on, non-blank entries provide data for interpolation as described above. A blank cell results in the omission of the action statement for this rule.
Using $1 instead of $param works in most cases, but it will fail if the
replacement text contains a comma: then, only the part preceding the first comma is inserted. Use this
"abbreviation" judiciously.
Given a column headed METADATA, the cells in successive lines result in a metadata annotation for the generated rules.
Text in the first cell below METADATA is ignored.
Text in the second cell below METADATA is subject to interpolation, as described above, using values
from the cells in the rule rows. The metadata marker character @ is prefixed automatically, and
thus it should not be included in the text for this cell.
Text in the third cell below METADATA is for documentation only. It should be used to indicate the column's purpose to a human reader.
From the fourth row on, non-blank entries provide data for interpolation as described above. A blank cell results in the omission of the metadata annotation for this rule.
The various interpolations are illustrated in the following example.
Example 6.1. Interpolating cell data
If the template is Foo(bar == $param) and the cell is 42,
then the result is Foo(bar == 42).
If the template is Foo(bar < $1, baz == $2) and the cell contains
42,43, the result will be Foo(bar < 42, baz ==43).
The template forall(&&){bar != $} with a cell containing
42,43 results in bar != 42 && bar != 43.
The next example demonstrates the joint effect of a cell defining the pattern type and the code snippet below it.

This spreadsheet section shows how the Person type declaration
spans 2 columns, and thus both constraints will appear as Person(age == ..., type ==
...). Since only the field names are present in the snippet, they imply an equality
test.
In the following example the marker symbol $param is used.

The result of this column is the pattern Person(age == "42")).
You may have noticed that the marker and the operator "==" are redundant.
The next example illustrates that a trailing insertion marker can be omitted.

Here, appending the value from the cell is implied, resulting in
Person(age < "42")).
You can provide the definition of a binding variable, as in the example below. .

Here, the result is c: Cheese(type == "stilton"). Note that the
quotes are provided automatically. Actually, anything can be placed in the object type row.
Apart from the definition of a binding variable, it could also be an additional pattern that
is to be inserted literally.
A simple construction of an action statement with the insertion of a single value is shown below.

The cell below the ACTION header is left blank. Using this style, anything can be placed in the consequence, not just a single method call. (The same technique is applicable within a CONDITION column as well.)
Below is a comprehensive example, showing the use of various column headers. It is not an error to have no value below a column header (as in the NO-LOOP column): here, the attribute will not be applied in any of the rules.
And, finally, here is an example of Import, Variables and Functions.
Multiple package names within the same cell must be separated by a comma. Also,
the pairs of type and variable names must be comma-separated. Functions, however, must be
written as they appear in a DRL file. This should appear in the same column as the "RuleSet"
keyword; it could be above, between or below all the rule rows.
It may be more convenient to use Import, Variables, Functions and Queries repeatedly rather than packing several definitions into a single cell.
The API to use spreadsheet based decision tables is in the drools-decisiontables module. There is really only
one class to look at: SpreadsheetCompiler. This class will take spreadsheets in various formats,
and generate rules in DRL (which you can then use in the normal way). The SpreadsheetCompiler can
just be used to generate partial rule files if it is wished, and assemble it into a complete rule package after the
fact (this allows the separation of technical and non-technical aspects of the rules if needed).
To get started, a sample spreadsheet can be used as a base. Alternatively, if the plug-in is being used (Rule Workbench IDE), the wizard can generate a spreadsheet from a template (to edit it an xls compatible spreadsheet editor will need to be used).
Spreadsheets are well established business tools (in use for over 25 years). Decision tables lend themselves to close collaboration between IT and domain experts, while making the business rules clear to business analysts, it is an ideal separation of concerns.
Typically, the whole process of authoring rules (coming up with a new decision table) would be something like:
Business analyst takes a template decision table (from a repository, or from IT)
Decision table business language descriptions are entered in the table(s)
Decision table rules (rows) are entered (roughly)
Decision table is handed to a technical resource, who maps the business language (descriptions) to scripts (this may involve software development of course, if it is a new application or data model)
Technical person hands back and reviews the modifications with the business analyst.
The business analyst can continue editing the rule rows as needed (moving columns around is also fine etc).
In parallel, the technical person can develop test cases for the rules (liaising with business analysts) as these test cases can be used to verify rules and rule changes once the system is running.
Features of applications like Excel can be used to provide assistance in entering data into spreadsheets, such as validating fields. Lists that are stored in other worksheets can be used to provide valid lists of values for cells, like in the following diagram.
Some applications provide a limited ability to keep a history of changes, but it is recommended to use an alternative means of revision control. When changes are being made to rules over time, older versions are archived (many open source solutions exist for this, such as Subversion or Git).
Related to decision tables (but not necessarily requiring a spreadsheet) are "Rule Templates" (in the drools-templates module). These use any tabular data source as a source of rule data - populating a template to generate many rules. This can allow both for more flexible spreadsheets, but also rules in existing databases for instance (at the cost of developing the template up front to generate the rules).
With Rule Templates the data is separated from the rule and there are no restrictions on which part of the rule is data-driven. So whilst you can do everything you could do in decision tables you can also do the following:
store your data in a database (or any other format)
conditionally generate rules based on the values in the data
use data for any part of your rules (e.g. condition operator, class name, property name)
run different templates over the same data
As an example, a more classic decision table is shown, but without any hidden rows for the rule meta data (so the spreadsheet only contains the raw data to generate the rules).
See the ExampleCheese.xls in the examples download for the above
spreadsheet.
If this was a regular decision table there would be hidden rows before row 1 and between rows 1 and 2 containing rule metadata. With rule templates the data is completely separate from the rules. This has two handy consequences - you can apply multiple rule templates to the same data and your data is not tied to your rules at all. So what does the template look like?
1 template header
2 age
3 type
4 log
5
6 package org.drools.examples.templates;
7
8 global java.util.List list;
9
10 template "cheesefans"
11
12 rule "Cheese fans_@{row.rowNumber}"
13 when
14 Person(age == @{age})
15 Cheese(type == "@{type}")
16 then
17 list.add("@{log}");
18 end
19
20 end template
Annotations to the preceding program listing:
Line 1: All rule templates start with template header.
Lines 2-4: Following the header is the list of columns in the order they appear in
the data. In this case we are calling the first column age, the second
type and the third log.
Line 5: An empty line signifies the end of the column definitions.
Lines 6-9: Standard rule header text. This is standard rule DRL and will appear at the top of the generated DRL. Put the package statement and any imports and global and function definitions into this section.
Line 10: The keyword template signals the start of a rule template.
There can be more than one template in a template file, but each template should have a
unique name.
Lines 11-18: The rule template - see below for details.
Line 20: The keywords end template signify the end of the
template.
The rule templates rely on MVEL to do substitution using the syntax @{token_name}. There is currently one built-in expression, @{row.rowNumber} which gives a unique number for each row of data and enables you to generate unique rule names. For each row of data a rule will be generated with the values in the data substituted for the tokens in the template.
A rule template has to be included in a file with extension .drt and associated to the corresponding decision table when defining the kbase in the kmodule.xml file as in the following example
<?xml version="1.0" encoding="UTF-8"?>
<kmodule xmlns="http://drools.org/xsd/kmodule">
<kbase name="TemplatesKB" packages="org.drools.examples.templates">
<ruleTemplate dtable="org/drools/examples/templates/ExampleCheese.xls"
template="org/drools/examples/templates/Cheese.drt"
row="2" col="2"/>
<ksession name="TemplatesKS"/>
</kbase>
</kmodule>
With the example data above the following rule file would be generated:
package org.drools.examples.templates;
global java.util.List list;
rule "Cheese fans_1"
when
Person(age == 42)
Cheese(type == "stilton")
then
list.add("Old man stilton");
end
rule "Cheese fans_2"
when
Person(age == 21)
Cheese(type == "cheddar")
then
list.add("Young man cheddar");
end
At this point the KieSession named "TemplatesKS" and containing the rules
generated from the template can be simply created from the KieContainer
and used as any other KieSession.
KieSession ksession = kc.newKieSession( "TemplatesKS" );
//now create some test data
ksession.insert( new Cheese( "stilton", 42 ) );
ksession.insert( new Person( "michael", "stilton", 42 ) );
final List<String> list = new ArrayList<String>();
ksession.setGlobal( "list", list );
ksession.fireAllRules();
One way to illuminate the black box that is a rule engine, is to play with the logging level.
Everything is logged to SLF4J, which is a simple logging facade that can delegate any log to Logback, Apache Commons Logging, Log4j or java.util.logging. Add a dependency to the logging adaptor for your logging framework of choice. If you're not using any logging framework yet, you can use Logback by adding this Maven dependency:
<dependency>
<groupId>ch.qos.logback</groupId>
<artifactId>logback-classic</artifactId>
<version>1.x</version>
</dependency>If you're developing for an ultra light environment, use slf4j-nop or
slf4j-simple instead.
Configure the logging level on the package org.drools. For example:
In Logback, configure it in your logback.xml file:
<configuration>
<logger name="org.drools" level="debug"/>
...
<configuration>In Log4J, configure it in your log4j.xml file:
<log4j:configuration xmlns:log4j="http://jakarta.apache.org/log4j/">
<category name="org.drools">
<priority value="debug" />
</category>
...
</log4j:configuration>Ths sections extends the KIE Running section, which should be read first, with specifics for the Drools runtime.
The EntryPoint provides the methods around inserting, updating and deleting
facts. The term "entry point" is related to the fact that we have multiple partitions in a
Working Memory and you can choose which one you are inserting into. The use of multiple
entry points is more common in event processing use cases, but they can be used by pure rule
applications as well.
The KieRuntime interface provides the main
interaction with the engine. It is available in rule consequences and
process actions. In this manual the focus is on the methods and
interfaces related to rules, and the methods pertaining to processes
will be ignored for now. But you'll notice that the
KieRuntime inherits methods from both the
WorkingMemory and the ProcessRuntime, thereby
providing a unified API to work with processes and rules. When working
with rules, three interfaces form the KieRuntime:
EntryPoint, WorkingMemory and the
KieRuntime itself.
In order for a fact to be evaluated against the rules in a KieBase, it
has to be inserted into the session. This is done by calling the method
insert(yourObject). When a fact is inserted into the session, some of its
properties might be immediately evaluated (eager evaluation) and some might be deferred
for later evaluation (lazy evaluation). The exact behaviour depends on the rules engine
algorithm being used.
Expert systems typically use the term assert or
assertion to refer to facts made available to the system.
However, due to "assert" being a keyword in most languages, we have decided to use the
insert keyword; In this manual, the two terms are used
interchangeably.
When an Object is inserted it returns a FactHandle.
This FactHandle is the token used to represent your
inserted object within the WorkingMemory. It is also used
for interactions with the WorkingMemory when you wish to
delete or modify an object.
Cheese stilton = new Cheese("stilton");
FactHandle stiltonHandle = ksession.insert( stilton ); As mentioned in the KieBase section, a Working Memory may operate in two assertion modes: either equality or identity. Identity is the default.
Identity means that the Working Memory uses
an IdentityHashMap to store all asserted objects. New
instance assertions always result in the return of new
FactHandle, but if an instance is asserted again then it
returns the original fact handle, i.e., it ignores repeated insertions
for the same object.
Equality means that the Working Memory uses a
HashMap to store all asserted objects. An object instance assertion will
only return a new FactHandle if the inserted object is not equal (according
to its equal()/hashcode() methods) to an already existing fact.
In order to remove a fact from the session, the method delete() is used.
When a fact is deleted, any matches that are active and depend on that fact will be
cancelled. Note that it is possible to have rules that depend on the nonexistence of a
fact, in which case deleting a fact may cause a rule to activate. (See the
not and exists keywords).
Expert systems typically use the term retract or
retraction to refer to the operation of removing facts from the
Working Memory. Drools prefers the keyword delete for symmetry with
the keyword insert; Drools also supports the keyword retract,
but it was deprecated in favor of delete. In this manual, the two terms are
used interchangeably.
Retraction may be done using the FactHandle that was returned by the
insert call. On the right hand side of a rule the delete statement is
used, which works with a simple object reference.
Cheese stilton = new Cheese("stilton");
FactHandle stiltonHandle = ksession.insert( stilton );
....
ksession.delete( stiltonHandle ); The Rule Engine must be notified of modified facts, so that they
can be reprocessed. You must use the update() method to
notify the WorkingMemory of changed objects for those
objects that are not able to notify the WorkingMemory
themselves. Notice that update() always takes the
modified object as a second parameter, which allows you to specify new
instances for immutable objects. On the right hand side of a rule the
modify statement is recommended, as it makes the
changes and notifies the engine in a single statement. Alternatively,
after changing a fact object's field values through calls of setter
methods you must invoke update immediately, event
before changing another fact, or you will cause problems with the
indexing within the rule engine. The modify statement avoids this
problem.
Cheese stilton = new Cheese("stilton");
FactHandle stiltonHandle = workingMemory.insert( stilton );
...
stilton.setPrice( 100 );
workingMemory.update( stiltonHandle, stilton ); The RuleRuntime provides access to the Agenda, permits query executions, and lets you access named Entry Points.
Queries are used to retrieve fact sets based on patterns, as
they are used in rules. Patterns may make use of optional parameters.
Queries can be defined in the Knowledge Base, from where they are
called up to return the matching results. While iterating over the
result collection, any identifier bound in the query can be used to
access the corresponding fact or fact field by calling the
get method with the binding variable's name as its
argument. If the binding refers to a fact object, its FactHandle can
be retrieved by calling getFactHandle, again with the
variable's name as the parameter.
Example 7.1. Simple Query Example
QueryResults results =
ksession.getQueryResults( "my query", new Object[] { "string" } );
for ( QueryResultsRow row : results ) {
System.out.println( row.get( "varName" ) );
}Invoking queries and processing the results by iterating over the returned set is not a good way to monitor changes over time.
To alleviate this, Drools provides Live Queries, which have a
listener attached instead of returning an iterable result set. These
live queries stay open by creating a view and publishing change events for
the contents of this view. To activate, you start your query with
parameters and listen to changes in the resulting view. The
dispose method terminates the query and discontinues this
reactive scenario.
Example 7.2. Implementing ViewChangedEventListener
final List updated = new ArrayList();
final List removed = new ArrayList();
final List added = new ArrayList();
ViewChangedEventListener listener = new ViewChangedEventListener() {
public void rowUpdated(Row row) {
updated.add( row.get( "$price" ) );
}
public void rowRemoved(Row row) {
removed.add( row.get( "$price" ) );
}
public void rowAdded(Row row) {
added.add( row.get( "$price" ) );
}
};
// Open the LiveQuery
LiveQuery query = ksession.openLiveQuery( "cheeses",
new Object[] { "cheddar", "stilton" },
listener );
...
...
query.dispose() // calling dispose to terminate the live queryA Drools blog article contains an example of Glazed Lists integration for live queries:
http://blog.athico.com/2010/07/glazed-lists-examples-for-drools-live.html
The StatefulRuleSession is inherited by the
KieSession and provides the rule related
methods that are relevant from outside of the engine.
AgendaFilter objects are optional implementations
of the filter interface which are used to allow or deny the firing of
a match. What you filter on is entirely up to the
implementation. Drools 4.0 used to supply some out of the box filters,
which have not be exposed in drools 5.0 knowledge-api, but they are
simple to implement and the Drools 4.0 code base can be referred
to.
To use a filter specify it while calling
fireAllRules(). The following example permits only rules
ending in the string "Test". All others will be filtered
out.
ksession.fireAllRules( new RuleNameEndsWithAgendaFilter( "Test" ) );The Agenda is a Rete feature. During actions on
the WorkingMemory, rules may become fully matched and
eligible for execution; a single Working Memory Action can result in
multiple eligible rules. When a rule is fully matched a Match is
created, referencing the rule and the matched facts, and placed onto the
Agenda. The Agenda controls the execution order of these Matches using
a Conflict Resolution strategy.
The engine cycles repeatedly through two phases:
Working Memory Actions. This is where most of the work takes
place, either in the Consequence (the RHS itself) or the main Java
application process. Once the Consequence has finished or the main
Java application process calls fireAllRules() the engine
switches to the Agenda Evaluation phase.
Agenda Evaluation. This attempts to select a rule to fire. If no rule is found it exits, otherwise it fires the found rule, switching the phase back to Working Memory Actions.
The process repeats until the agenda is clear, in which case control returns to the calling application. When Working Memory Actions are taking place, no rules are being fired.
Conflict resolution is required when there are multiple rules on the agenda. (The basics to this are covered in chapter "Quick Start".) As firing a rule may have side effects on the working memory, the rule engine needs to know in what order the rules should fire (for instance, firing ruleA may cause ruleB to be removed from the agenda).
The default conflict resolution strategies employed by Drools are: Salience and LIFO (last in, first out).
The most visible one is salience (or priority), in which case a user can specify that a certain rule has a higher priority (by giving it a higher number) than other rules. In that case, the rule with higher salience will be preferred. LIFO priorities are based on the assigned Working Memory Action counter value, with all rules created during the same action receiving the same value. The execution order of a set of firings with the same priority value is arbitrary.
As a general rule, it is a good idea not to count on rules firing in any particular order, and to author the rules without worrying about a "flow". However when a flow is needed a number of possibilities exist, including but not limited to: agenda groups, rule flow groups, activation groups, control/semaphore facts. These are discussed in later sections.
Drools 4.0 supported custom conflict resolution strategies; while this capability still exists in Drools it has not yet been exposed to the end user via knowledge-api in Drools 5.0.
Agenda groups are a way to partition rules (matches, actually) on the agenda. At any one time, only one group has "focus" which means that matches for rules in that group only will take effect. You can also have rules with "auto focus" which means that the focus is taken for its agenda group when that rule's conditions are true.
Agenda groups are known as "modules" in CLIPS terminology. While it best to design rules that do not need control flow, this is not always possible. Agenda groups provide a handy way to create a "flow" between grouped rules. You can switch the group which has focus either from within the rule engine, or via the API. If your rules have a clear need for multiple "phases" or "sequences" of processing, consider using agenda-groups for this purpose.
Each time setFocus() is called it pushes that Agenda
Group onto a stack. When the focus group is empty it is popped from the
stack and the focus group that is now on top evaluates. An Agenda Group
can appear in multiple locations on the stack. The default Agenda Group
is "MAIN", with all rules which do not specify an Agenda Group being in
this group. It is also always the first group on the stack, given focus
initially, by default.
ksession.getAgenda().getAgendaGroup( "Group A" ).setFocus();The clear() method can be used to cancel all the activations
generated by the rules belonging to a given Agenda Group before one has had a chance
to fire.
ksession.getAgenda().getAgendaGroup( "Group A" ).clear();Note that, due to the lazy nature of the phreak algorithm used by Drools,
the activations are by default materialized only at firing time, but it is possible
to anticipate the evaluation and then the activation of a given rule at the
moment when a fact is inserted into the session by annotating it with
@Propagation(IMMEDIATE) as explained in the Propagation modes section.
An activation group is a set of rules bound together by the same
"activation-group" rule attribute. In this group only one rule can fire,
and after that rule has fired all the other rules are cancelled from the
agenda. The clear() method can be called at any time, which
cancels all of the activations before one has had a chance to
fire.
ksession.getAgenda().getActivationGroup( "Group B" ).clear();A rule flow group is a group of rules associated by the
"ruleflow-group" rule attribute. These rules can only fire when the
group is activate. The group itself can only become active when the
elaboration of the ruleflow diagram reaches the node representing the
group. Here too, the clear() method can be called at any
time to cancels all matches still remaining on the Agenda.
ksession.getAgenda().getRuleFlowGroup( "Group C" ).clear();The event package provides means to be notified of rule engine events, including rules firing, objects being asserted, etc. This allows you, for instance, to separate logging and auditing activities from the main part of your application (and the rules).
The WorkingMemoryEventManager allows for listeners to be added and removed,
so that events for the working memory and the agenda can be listened to.
The following code snippet shows how a simple agenda listener is declared and attached to a session. It will print matches after they have fired.
Example 7.3. Adding an AgendaEventListener
ksession.addEventListener( new DefaultAgendaEventListener() {
public void afterMatchFired(AfterMatchFiredEvent event) {
super.afterMatchFired( event );
System.out.println( event );
}
}); Drools also provides DebugRuleRuntimeEventListener
and DebugAgendaEventListener which implement each method with
a debug print statement. To print all Working Memory events, you add a
listener like this:
Example 7.4. Adding a DebugRuleRuntimeEventListener
ksession.addEventListener( new DebugRuleRuntimeEventListener() ); The events currently supported are:
MatchCreatedEvent
MatchCancelledEvent
BeforeMatchFiredEvent
AfterMatchFiredEvent
AgendaGroupPushedEvent
AgendaGroupPoppedEvent
ObjectInsertEvent
ObjectDeletedEvent
ObjectUpdatedEvent
ProcessCompletedEvent
ProcessNodeLeftEvent
ProcessNodeTriggeredEvent
ProcessStartEvent
The StatelessKieSession wraps the
KieSession, instead of extending it. Its main
focus is on decision service type scenarios. It avoids the need to call
dispose(). Stateless sessions do not support iterative
insertions and the method call fireAllRules() from Java code;
the act of calling execute() is a single-shot method that
will internally instantiate a KieSession, add
all the user data and execute user commands, call
fireAllRules(), and then call dispose(). While
the main way to work with this class is via the
BatchExecution (a subinterface of Command) as
supported by the CommandExecutor interface, two convenience
methods are provided for when simple object insertion is all that's
required. The CommandExecutor and BatchExecution
are talked about in detail in their own section.
Our simple example shows a stateless session executing a given collection of Java objects using the convenience API. It will iterate the collection, inserting each element in turn.
Example 7.5. Simple StatelessKieSession execution with a Collection
StatelessKieSession ksession = kbase.newStatelessKieSession();
ksession.execute( collection );If this was done as a single Command it would be as follows:
Example 7.6. Simple StatelessKieSession execution with InsertElements Command
ksession.execute( CommandFactory.newInsertElements( collection ) ); If you wanted to insert the collection itself, and the collection's
individual elements, then
CommandFactory.newInsert(collection) would do the job.
Methods of the CommandFactory create the supported
commands, all of which can be marshalled using XStream and the
BatchExecutionHelper. BatchExecutionHelper
provides details on the XML format as well as how to use Drools Pipeline
to automate the marshalling of BatchExecution and
ExecutionResults.
StatelessKieSession supports globals, scoped in a
number of ways. I'll cover the non-command way first, as commands are
scoped to a specific execution call. Globals can be resolved in three
ways.
The StatelessKieSession method getGlobals()
returns a Globals instance which provides access to the session's
globals. These are shared for all execution
calls. Exercise caution regarding mutable globals because execution
calls can be executing simultaneously in different threads.
Example 7.7. Session scoped global
StatelessKieSession ksession = kbase.newStatelessKieSession();
// Set a global hbnSession, that can be used for DB interactions in the rules.
ksession.setGlobal( "hbnSession", hibernateSession );
// Execute while being able to resolve the "hbnSession" identifier.
ksession.execute( collection ); Using a delegate is another way of global resolution. Assigning
a value to a global (with setGlobal(String, Object))
results in the value being stored in an internal collection mapping
identifiers to values. Identifiers in this internal collection will
have priority over any supplied delegate. Only if an identifier cannot
be found in this internal collection, the delegate global (if any)
will be used.
The third way of resolving globals is to have execution scoped
globals. Here, a Command to set a global is passed to the
CommandExecutor.
The CommandExecutor interface also offers the ability
to export data via "out" parameters. Inserted facts, globals and query
results can all be returned.
Example 7.8. Out identifiers
// Set up a list of commands
List cmds = new ArrayList();
cmds.add( CommandFactory.newSetGlobal( "list1", new ArrayList(), true ) );
cmds.add( CommandFactory.newInsert( new Person( "jon", 102 ), "person" ) );
cmds.add( CommandFactory.newQuery( "Get People" "getPeople" );
// Execute the list
ExecutionResults results =
ksession.execute( CommandFactory.newBatchExecution( cmds ) );
// Retrieve the ArrayList
results.getValue( "list1" );
// Retrieve the inserted Person fact
results.getValue( "person" );
// Retrieve the query as a QueryResults instance.
results.getValue( "Get People" );With Rete you have a stateful session where objects can be asserted and modified over time, and where rules can also be added and removed. Now what happens if we assume a stateless session, where after the initial data set no more data can be asserted or modified and rules cannot be added or removed? Certainly it won't be necessary to re-evaluate rules, and the engine will be able to operate in a simplified way.
Order the Rules by salience and position in the ruleset (by setting a sequence attribute on the rule terminal node).
Create an elements, one element for each possible rule match; element position indicates firing order.
Turn off all node memories, except the right-input Object memory.
Disconnect the Left Input Adapter Node propagation, and let the Object plus the Node be referenced in a Command object, which is added to a list on the Working Memory for later execution.
Assert all objects, and, when all assertions are finished and thus right-input node memories are populated, check the Command list and execute each in turn.
All resulting Matches should be placed in the elements, based upon the determined sequence number of the Rule. Record the first and last populated elements, to reduce the iteration range.
Iterate the elements of Matches, executing populated element in turn.
If we have a maximum number of allowed rule executions, we can exit our network evaluations early to fire all the rules in the elements.
The LeftInputAdapterNode no longer creates a Tuple,
adding the Object, and then propagate the Tuple – instead a Command
object is created and added to a list in the Working Memory. This
Command object holds a reference to the
LeftInputAdapterNode and the propagated object. This stops
any left-input propagations at insertion time, so that we know that a
right-input propagation will never need to attempt a join with the
left-inputs (removing the need for left-input memory). All nodes have
their memory turned off, including the left-input Tuple memory but
excluding the right-input object memory, which means that the only node
remembering an insertion propagation is the right-input object memory.
Once all the assertions are finished and all right-input memories
populated, we can then iterate the list of
LeftInputAdatperNode Command objects calling each in turn.
They will propagate down the network attempting to join with the
right-input objects, but they won't be remembered in the left input as
we know there will be no further object assertions and thus propagations
into the right-input memory.
There is no longer an Agenda, with a priority queue to schedule
the Tuples; instead, there is simply an elements for the number of rules.
The sequence number of the RuleTerminalNode indicates the
element within the elements where to place the Match. Once all Command
objects have finished we can iterate our elements, checking each element in
turn, and firing the Matches if they exist. To improve performance,
we remember the first and the last populated cell in the elements. The
network is constructed, with each RuleTerminalNode being
given a sequence number based on a salience number and its order of
being added to the network.
Typically the right-input node memories are Hash Maps, for fast object deletion; here, as we know there will be no object deletions, we can use a list when the values of the object are not indexed. For larger numbers of objects indexed Hash Maps provide a performance increase; if we know an object type has only a few instances, indexing is probably not advantageous, and a list can be used.
Sequential mode can only be used with a Stateless Session and is
off by default. To turn it on, either call
RuleBaseConfiguration.setSequential(true), or set the
rulebase configuration property drools.sequential to true.
Sequential mode can fall back to a dynamic agenda by calling
setSequentialAgenda with
SequentialAgenda.DYNAMIC. You may also set the
"drools.sequential.agenda" property to "sequential" or "dynamic".
The introduction of PHREAK as default algorithm for the Drools engine made the rules' evaluation lazy. This new Drools lazy behavior allowed a relevant performance boost but, in some very specific cases, breaks the semantic of a few Drools features.
More precisely in some circumstances it is necessary to propagate the insertion of new fact into th session immediately. For instance Drools allows a query to be executed in pull only (or passive) mode by prepending a '?' symbol to its invocation as in the following example:
Example 7.9. A passive query
query Q (Integer i)
String( this == i.toString() )
end
rule R when
$i : Integer()
?Q( $i; )
then
System.out.println( $i );
endIn this case, since the query is passive, it shouldn't react to the insertion of a String matching the join condition in the query itself. In other words this sequence of commands
KieSession ksession = ...
ksession.insert(1);
ksession.insert("1");
ksession.fireAllRules();shouldn't cause the rule R to fire because the String satisfying the query condition has been inserted after the Integer and the passive query shouldn't react to this insertion. Conversely the rule should fire if the insertion sequence is inverted because the insertion of the Integer, when the passive query can be satisfied by the presence of an already existing String, will trigger it.
Unfortunately the lazy nature of PHREAK doesn't allow the engine to make any distinction regarding the insertion sequence of the two facts, so the rule will fire in both cases. In circumstances like this it is necessary to evaluate the rule eagerly as done by the old RETEOO-based engine.
In other cases it is required that the propagation is eager, meaning that it is not immedate, but anyway has to happen before the engine/agenda starts scheduled evaluations. For instance this is necessary when a rule has the no-loop or the lock-on-active attribute and in fact when this happens this propagation mode is automatically enforced by the engine.
To cover these use cases, and in all other situations where an immediate or eager rule evaluation is required, it is possible to declaratively specify so by annotating the rule itself with @Propagation(Propagation.Type), where Propagation.Type is an enumeration with 3 possible values:
IMMEDIATE means that the propagation is performed immediately.
EAGER means that the propagation is performed lazily but eagerly evaluated before scheduled evaluations.
LAZY means that the propagation is totally lazy and this is default PHREAK behaviour
This means that the following drl:
Example 7.10. A data-driven rule using a passive query
query Q (Integer i)
String( this == i.toString() )
end
rule R @Propagation(IMMEDIATE) when
$i : Integer()
?Q( $i; )
then
System.out.println( $i );
endwill make the rule R to fire if and only if the Integer is inserted after the String, thus behaving in accordance with the semantic of the passive query.
The CommandFactory allows for commands to be executed
on those sessions, the only difference being that the Stateless Knowledge
Session executes fireAllRules() at the end before disposing
the session. The currently supported commands are:
FireAllRules
GetGlobal
SetGlobal
InsertObject
InsertElements
Query
StartProcess
BatchExecution
InsertObject will insert a single object, with an
optional "out" identifier. InsertElements will iterate an
Iterable, inserting each of the elements. What this means is that a
Stateless Knowledge Session is no longer limited to just inserting
objects, it can now start processes or execute queries, and do this in any
order.
Example 7.11. Insert Command
StatelessKieSession ksession = kbase.newStatelessKieSession();
ExecutionResults bresults =
ksession.execute( CommandFactory.newInsert( new Cheese( "stilton" ), "stilton_id" ) );
Stilton stilton = bresults.getValue( "stilton_id" );
The execute method always returns an ExecutionResults
instance, which allows access to any command results if they specify an
out identifier such as the "stilton_id" above.
Example 7.12. InsertElements Command
StatelessKieSession ksession = kbase.newStatelessKieSession();
Command cmd = CommandFactory.newInsertElements( Arrays.asList( Object[] {
new Cheese( "stilton" ),
new Cheese( "brie" ),
new Cheese( "cheddar" ),
});
ExecutionResults bresults = ksession.execute( cmd );
The execute method only allows for a single command. That's where
BatchExecution comes in, which represents a composite
command, created from a list of commands. Now, execute will iterate over
the list and execute each command in turn. This means you can insert some
objects, start a process, call fireAllRules and execute a query, all in a
single execute(...) call, which is quite powerful.
As mentioned previosly, the StatelessKieSession will execute
fireAllRules() automatically at the end. However the
keen-eyed reader probably has already noticed the
FireAllRules command and wondered how that works with a
StatelessKieSession. The FireAllRules command is
allowed, and using it will disable the automatic execution at the end;
think of using it as a sort of manual override function.
A custom XStream marshaller can be used with the Drools Pipeline to
achieve XML scripting, which is perfect for services. Here are two simple
XML samples, one for the BatchExecution and one for the
ExecutionResults.
Example 7.13. Simple BatchExecution XML
<batch-execution>
<insert out-identifier='outStilton'>
<org.drools.compiler.Cheese>
<type>stilton</type>
<price>25</price>
<oldPrice>0</oldPrice>
</org.drools.compiler.Cheese>
</insert>
</batch-execution>
Example 7.14. Simple ExecutionResults XML
<execution-results>
<result identifier='outStilton'>
<org.drools.compiler.Cheese>
<type>stilton</type>
<oldPrice>25</oldPrice>
<price>30</price>
</org.drools.compiler.Cheese>
</result>
</execution-results>
Spring and Camel, covered in the integrations book, facilitate declarative services.
Example 7.15. BatchExecution Marshalled to XML
<batch-execution>
<insert out-identifier="stilton">
<org.drools.compiler.Cheese>
<type>stilton</type>
<price>1</price>
<oldPrice>0</oldPrice>
</org.drools.compiler.Cheese>
</insert>
<query out-identifier='cheeses2' name='cheesesWithParams'>
<string>stilton</string>
<string>cheddar</string>
</query>
</batch-execution>
The CommandExecutor returns an
ExecutionResults, and this is handled by the pipeline code
snippet as well. A similar output for the <batch-execution> XML
sample above would be:
Example 7.16. ExecutionResults Marshalled to XML
<execution-results>
<result identifier="stilton">
<org.drools.compiler.Cheese>
<type>stilton</type>
<price>2</price>
</org.drools.compiler.Cheese>
</result>
<result identifier='cheeses2'>
<query-results>
<identifiers>
<identifier>cheese</identifier>
</identifiers>
<row>
<org.drools.compiler.Cheese>
<type>cheddar</type>
<price>2</price>
<oldPrice>0</oldPrice>
</org.drools.compiler.Cheese>
</row>
<row>
<org.drools.compiler.Cheese>
<type>cheddar</type>
<price>1</price>
<oldPrice>0</oldPrice>
</org.drools.compiler.Cheese>
</row>
</query-results>
</result>
</execution-results>
The BatchExecutionHelper provides a configured XStream
instance to support the marshalling of Batch Executions, where the
resulting XML can be used as a message format, as shown above. Configured
converters only exist for the commands supported via the Command Factory.
The user may add other converters for their user objects. This is very
useful for scripting stateless or stateful knowledge sessions, especially
when services are involved.
There is currently no XML schema to support schema validation. The
basic format is outlined here, and the drools-pipeline module has an
illustrative unit test in the XStreamBatchExecutionTest unit
test. The root element is <batch-execution> and it can contain zero
or more commands elements.
This contains a list of elements that represent commands, the supported commands is limited to those Commands provided by the Command Factory. The most basic of these is the <insert> element, which inserts objects. The contents of the insert element is the user object, as dictated by XStream.
Example 7.18. Insert
<batch-execution>
<insert>
...<!-- any user object -->
</insert>
</batch-execution>
The insert element features an "out-identifier" attribute, demanding that the inserted object will also be returned as part of the result payload.
Example 7.19. Insert with Out Identifier Command
<batch-execution>
<insert out-identifier='userVar'>
...
</insert>
</batch-execution>
It's also possible to insert a collection of objects using the
<insert-elements> element. This command does not support an
out-identifier. The org.domain.UserClass is just an
illustrative user object that XStream would serialize.
Example 7.20. Insert Elements command
<batch-execution>
<insert-elements>
<org.domain.UserClass>
...
</org.domain.UserClass>
<org.domain.UserClass>
...
</org.domain.UserClass>
<org.domain.UserClass>
...
</org.domain.UserClass>
</insert-elements>
</batch-execution>
While the out attribute is useful in returning
specific instances as a result payload, we often wish to run actual
queries. Both parameter and parameterless queries are supported. The
name attribute is the name of the query to be called,
and the out-identifier is the identifier to be used for
the query results in the <execution-results>
payload.
Example 7.21. Query Command
<batch-execution>
<query out-identifier='cheeses' name='cheeses'/>
<query out-identifier='cheeses2' name='cheesesWithParams'>
<string>stilton</string>
<string>cheddar</string>
</query>
</batch-execution>
Drools has a "native" rule language.
This format is very light in terms of punctuation, and supports
natural and domain specific languages via "expanders" that allow the
language to morph to your problem domain. This chapter is mostly concerted
with this native rule format. The diagrams used to present the syntax are
known as "railroad" diagrams, and they are basically flow charts for the
language terms. The
technically very keen may also refer to DRL.g which is
the Antlr3
grammar for the rule language. If you use the Rule Workbench, a lot of the
rule structure is done for you with content assistance, for example, type
"ru" and press ctrl+space, and it will build the rule structure for
you.
A rule file is typically a file with a .drl extension. In a DRL file you can have multiple rules, queries and functions, as well as some resource declarations like imports, globals and attributes that are assigned and used by your rules and queries. However, you are also able to spread your rules across multiple rule files (in that case, the extension .rule is suggested, but not required) - spreading rules across files can help with managing large numbers of rules. A DRL file is simply a text file.
The overall structure of a rule file is:
The order in which the elements are declared is not important, except for the package name that, if declared, must be the first element in the rules file. All elements are optional, so you will use only those you need. We will discuss each of them in the following sections.
For the impatient, just as an early view, a rule has the following rough structure:
rule "name"
attributes
when
LHS
then
RHS
end
It's really that simple. Mostly punctuation is not needed, even the double quotes for "name" are optional, as are newlines. Attributes are simple (always optional) hints to how the rule should behave. LHS is the conditional parts of the rule, which follows a certain syntax which is covered below. RHS is basically a block that allows dialect specific semantic code to be executed.
It is important to note that white space is not important, except in the case of domain specific languages, where lines are processed one by one and spaces may be significant to the domain language.
Drools 5 introduces the concept of hard and soft keywords.
Hard keywords are reserved, you cannot use any hard keyword when naming your domain objects, properties, methods, functions and other elements that are used in the rule text.
Here is the list of hard keywords that must be avoided as identifiers when writing rules:
true
false
null
Soft keywords are just recognized in their context, enabling you to use these words in any other place if you wish, although, it is still recommended to avoid them, to avoid confusions, if possible. Here is a list of the soft keywords:
lock-on-active
date-effective
date-expires
no-loop
auto-focus
activation-group
agenda-group
ruleflow-group
entry-point
duration
package
import
dialect
salience
enabled
attributes
rule
extend
when
then
template
query
declare
function
global
eval
not
in
or
and
exists
forall
accumulate
collect
from
action
reverse
result
end
over
init
Of course, you can have these (hard and soft) words as part of a method name in camel case, like notSomething() or accumulateSomething() - there are no issues with that scenario.
Although the 3 hard keywords above are unlikely to be used in your existing domain models, if you absolutely need to use them as identifiers instead of keywords, the DRL language provides the ability to escape hard keywords on rule text. To escape a word, simply enclose it in grave accents, like this:
Holiday( `true` == "yes" ) // please note that Drools will resolve that reference to the method Holiday.isTrue()Comments are sections of text that are ignored by the rule engine. They are stripped out when they are encountered, except inside semantic code blocks, like the RHS of a rule.
To create single line comments, you can use '//'. The parser will ignore anything in the line after the comment symbol. Example:
rule "Testing Comments"
when
// this is a single line comment
eval( true ) // this is a comment in the same line of a pattern
then
// this is a comment inside a semantic code block
end
'#' for comments has been removed.
Multi-line comments are used to comment blocks of text, both in and outside semantic code blocks. Example:
rule "Test Multi-line Comments"
when
/* this is a multi-line comment
in the left hand side of a rule */
eval( true )
then
/* and this is a multi-line comment
in the right hand side of a rule */
end Drools 5 introduces standardized error messages. This standardization aims to help users to find and resolve problems in a easier and faster way. In this section you will learn how to identify and interpret those error messages, and you will also receive some tips on how to solve the problems associated with them.
The standardization includes the error message format and to better explain this format, let's use the following example:
1st Block: This area identifies the error code.
2nd Block: Line and column information.
3rd Block: Some text describing the problem.
4th Block: This is the first context. Usually indicates the rule, function, template or query where the error occurred. This block is not mandatory.
5th Block: Identifies the pattern where the error occurred. This block is not mandatory.
Indicates the most common errors, where the parser came to a decision point but couldn't identify an alternative. Here are some examples:
The above example generates this message:
[ERR 101] Line 4:4 no viable alternative at input 'exits' in rule one
At first glance this seems to be valid syntax, but it is not (exits != exists). Let's take a look at next example:
Example 8.3.
1: package org.drools.examples;
2: rule
3: when
4: Object()
5: then
6: System.out.println("A RHS");
7: end
Now the above code generates this message:
[ERR 101] Line 3:2 no viable alternative at input 'WHEN'
This message means that the parser encountered the token WHEN, actually a hard keyword, but it's in the wrong place since the the rule name is missing.
The error "no viable alternative" also occurs when you make a simple lexical mistake. Here is a sample of a lexical problem:
The above code misses to close the quotes and because of this the parser generates this error message:
[ERR 101] Line 0:-1 no viable alternative at input '<eof>' in rule simple_rule in pattern Student
Usually the Line and Column information are accurate, but in some cases (like unclosed quotes), the parser generates a 0:-1 position. In this case you should check whether you didn't forget to close quotes, apostrophes or parentheses.
This error indicates that the parser was looking for a particular symbol that it didn't find at the current input position. Here are some samples:
The above example generates this message:
[ERR 102] Line 0:-1 mismatched input '<eof>' expecting ')' in rule simple_rule in pattern Bar
To fix this problem, it is necessary to complete the rule statement.
Usually when you get a 0:-1 position, it means that parser reached the end of source.
The following code generates more than one error message:
Example 8.6.
1: package org.drools.examples;
2:
3: rule "Avoid NPE on wrong syntax"
4: when
5: not( Cheese( ( type == "stilton", price == 10 ) || ( type == "brie", price == 15 ) ) from $cheeseList )
6: then
7: System.out.println("OK");
8: end
These are the errors associated with this source:
[ERR 102] Line 5:36 mismatched input ',' expecting ')' in rule "Avoid NPE on wrong syntax" in pattern Cheese
[ERR 101] Line 5:57 no viable alternative at input 'type' in rule "Avoid NPE on wrong syntax"
[ERR 102] Line 5:106 mismatched input ')' expecting 'then' in rule "Avoid NPE on wrong syntax"
Note that the second problem is related to the first. To fix it, just replace the commas (',') by AND operator ('&&').
In some situations you can get more than one error message. Try to fix one by one, starting at the first one. Some error messages are generated merely as consequences of other errors.
A validating semantic predicate evaluated to false. Usually these semantic predicates are used to identify soft keywords. This sample shows exactly this situation:
Example 8.7.
1: package nesting;
2: dialect "mvel"
3:
4: import org.drools.compiler.Person
5: import org.drools.compiler.Address
6:
7: fdsfdsfds
8:
9: rule "test something"
10: when
11: p: Person( name=="Michael" )
12: then
13: p.name = "other";
14: System.out.println(p.name);
15: end
With this sample, we get this error message:
[ERR 103] Line 7:0 rule 'rule_key' failed predicate: {(validateIdentifierKey(DroolsSoftKeywords.RULE))}? in rule
The fdsfdsfds text is invalid and
the parser couldn't identify it as the soft keyword
rule.
This error is very similar to 102: Mismatched input, but usually involves soft keywords.
This error is associated with the eval clause,
where its expression may not be terminated with a semicolon. Check this
example:
Due to the trailing semicolon within eval, we get this error message:
[ERR 104] Line 3:4 trailing semi-colon not allowed in rule simple_rule
This problem is simple to fix: just remove the semi-colon.
The recognizer came to a subrule in the grammar that must match an alternative at least once, but the subrule did not match anything. Simply put: the parser has entered a branch from where there is no way out. This example illustrates it:
This is the message associated to the above sample:
[ERR 105] Line 2:2 required (...)+ loop did not match anything at input 'aa' in template test_error
To fix this problem it is necessary to remove the numeric value as it is neither a valid data type which might begin a new template slot nor a possible start for any other rule file construct.
A package is a collection of rules and other related constructs, such as imports and globals. The package members are typically related to each other - perhaps HR rules, for instance. A package represents a namespace, which ideally is kept unique for a given grouping of rules. The package name itself is the namespace, and is not related to files or folders in any way.
It is possible to assemble rules from multiple rule sources, and have one top level package configuration that all the rules are kept under (when the rules are assembled). Although, it is not possible to merge into the same package resources declared under different names. A single Rulebase may, however, contain multiple packages built on it. A common structure is to have all the rules for a package in the same file as the package declaration (so that is it entirely self-contained).
The following railroad diagram shows all the components that may make
up a package. Note that a package must have a namespace and be declared
using standard Java conventions for package names; i.e., no spaces, unlike
rule names which allow spaces. In terms of the order of elements, they can
appear in any order in the rule file, with the exception of the package
statement, which must be at the top of the file. In all cases, the semicolons are
optional.
Notice that any rule attribute (as described the section Rule Attributes) may also be written at package level, superseding the attribute's default value. The modified default may still be replaced by an attribute setting within a rule.
Import statements work like import statements in Java. You need to
specify the fully qualified paths and type names for any objects you want
to use in the rules. Drools automatically imports classes from the
Java package of the same name, and also from the package
java.lang.
With global you define global variables. They are used to make
application objects available to the rules. Typically, they are used
to provide data or services that the rules use, especially application
services used in rule consequences, and to return data from the rules,
like logs or values added in rule consequences, or for the rules to
interact with the application, doing callbacks. Globals are not
inserted into the Working Memory, and therefore a global should never be
used to establish conditions in rules except when it has a
constant immutable value. The engine cannot be notified about value
changes of globals and does not track their changes. Incorrect use
of globals in constraints may yield surprising results - surprising
in a bad way.
If multiple packages declare globals with the same identifier they must be of the same type and all of them will reference the same global value.
In order to use globals you must:
Declare your global variable in your rules file and use it in rules. Example:
global java.util.List myGlobalList;
rule "Using a global"
when
eval( true )
then
myGlobalList.add( "Hello World" );
end
Set the global value on your working memory. It is a best practice to set all global values before asserting any fact to the working memory. Example:
List list = new ArrayList();
KieSession kieSession = kiebase.newKieSession();
kieSession.setGlobal( "myGlobalList", list );
Note that these are just named instances of objects that you pass in
from your application to the working memory. This means you can pass in
any object you want: you could pass in a service locator, or perhaps a
service itself. With the new from element it is now common to pass a
Hibernate session as a global, to allow from to pull data from a named
Hibernate query.
One example may be an instance of a Email service. In your integration code that is calling the rule engine, you obtain your emailService object, and then set it in the working memory. In the DRL, you declare that you have a global of type EmailService, and give it the name "email". Then in your rule consequences, you can use things like email.sendSMS(number, message).
Globals are not designed to share data between rules and they should never be used for that purpose. Rules always reason and react to the working memory state, so if you want to pass data from rule to rule, assert the data as facts into the working memory.
Care must be taken when changing data held by globals because the rule engine is not aware of those changes, hence cannot react to them.
Functions are a way to put semantic code in your rule source file, as
opposed to in normal Java classes. They can't do anything more than what you
can do with helper classes. (In fact, the compiler generates the helper class
for you behind the scenes.) The main advantage of using functions in a rule
is that you can keep the logic all in one place, and you can change the
functions as needed (which can be a good or a bad thing). Functions are most
useful for invoking actions on the consequence (then) part of a rule,
especially if that particular action is used over and over again, perhaps
with only differing parameters for each rule.
A typical function declaration looks like:
function String hello(String name) {
return "Hello "+name+"!";
}
Note that the function keyword is used, even though its not really
part of Java. Parameters to the function are defined as for a method, and
you don't have to have parameters if they are not needed. The return type
is defined just like in a regular method.
Alternatively, you could use a static method in a helper class,
e.g., Foo.hello(). Drools supports the use of
function imports, so all you would need to do is:
import function my.package.Foo.helloIrrespective of the way the function is defined or imported, you use a function by calling it by its name, in the consequence or inside a semantic code block. Example:
rule "using a static function"
when
eval( true )
then
System.out.println( hello( "Bob" ) );
end
Type declarations have two main goals in the rules engine: to allow the declaration of new types, and to allow the declaration of metadata for types.
Declaring new types: Drools works out of the box with plain Java objects as facts. Sometimes, however, users may want to define the model directly to the rules engine, without worrying about creating models in a lower level language like Java. At other times, there is a domain model already built, but eventually the user wants or needs to complement this model with additional entities that are used mainly during the reasoning process.
Declaring metadata: facts may have meta information associated to them. Examples of meta information include any kind of data that is not represented by the fact attributes and is consistent among all instances of that fact type. This meta information may be queried at runtime by the engine and used in the reasoning process.
To declare a new type, all you need to do is use the keyword
declare, followed by the list of fields, and the
keyword end. A new fact must have a list of fields,
otherwise the engine will look for an existing fact class in the classpath
and raise an error if not found.
Example 8.10. Declaring a new fact type: Address
declare Address
number : int
streetName : String
city : String
end
The previous example declares a new fact type called
Address. This fact type will have three attributes:
number, streetName and city. Each
attribute has a type that can be any valid Java type, including any other
class created by the user or even other fact types previously
declared.
For instance, we may want to declare another fact type
Person:
Example 8.11. declaring a new fact type: Person
declare Person
name : String
dateOfBirth : java.util.Date
address : Address
end
As we can see on the previous example, dateOfBirth is
of type java.util.Date, from the Java API, while
address is of the previously defined fact type
Address.
You may avoid having to write the fully qualified name of a class
every time you write it by using the import clause, as
previously discussed.
Example 8.12. Avoiding the need to use fully qualified class names by using import
import java.util.Date
declare Person
name : String
dateOfBirth : Date
address : Address
endWhen you declare a new fact type, Drools will, at compile time, generate bytecode that implements a Java class representing the fact type. The generated Java class will be a one-to-one Java Bean mapping of the type definition. So, for the previous example, the generated Java class would be:
Example 8.13. generated Java class for the previous Person fact type declaration
public class Person implements Serializable {
private String name;
private java.util.Date dateOfBirth;
private Address address;
// empty constructor
public Person() {...}
// constructor with all fields
public Person( String name, Date dateOfBirth, Address address ) {...}
// if keys are defined, constructor with keys
public Person( ...keys... ) {...}
// getters and setters
// equals/hashCode
// toString
}
Since the generated class is a simple Java class, it can be used transparently in the rules, like any other fact.
Example 8.14. Using the declared types in rules
rule "Using a declared Type"
when
$p : Person( name == "Bob" )
then
// Insert Mark, who is Bob's mate.
Person mark = new Person();
mark.setName("Mark");
insert( mark );
end
DRL also supports the declaration of enumerative types. Such type declarations require the additional keyword enum, followed by a comma separated list of admissible values terminated by a semicolon.
The compiler will generate a valid Java enum, with static methods valueOf() and values(), as well as instance methods ordinal(), compareTo() and name().
Complex enums are also partially supported, declaring the internal fields similarly to a regular type declaration. Notice that as of version 6.x, enum fields do NOT support other declared types or enums
Example 8.16.
declare enum DaysOfWeek
SUN("Sunday"),MON("Monday"),TUE("Tuesday"),WED("Wednesday"),THU("Thursday"),FRI("Friday"),SAT("Saturday");
fullName : String
end
Enumeratives can then be used in rules
Example 8.17. Using declarative enumerations in rules
rule "Using a declared Enum"
when
$p : Employee( dayOff == DaysOfWeek.MONDAY )
then
...
end
Metadata may be assigned to several different constructions in Drools: fact types, fact attributes and rules. Drools uses the at sign ('@') to introduce metadata, and it always uses the form:
@metadata_key( metadata_value )The parenthesized metadata_value is optional.
For instance, if you want to declare a metadata attribute like
author, whose value is Bob, you could
simply write:
Drools allows the declaration of any arbitrary metadata attribute, but some will have special meaning to the engine, while others are simply available for querying at runtime. Drools allows the declaration of metadata both for fact types and for fact attributes. Any metadata that is declared before the attributes of a fact type are assigned to the fact type, while metadata declared after an attribute are assigned to that particular attribute.
Example 8.19. Declaring metadata attributes for fact types and attributes
import java.util.Date
declare Person
@author( Bob )
@dateOfCreation( 01-Feb-2009 )
name : String @key @maxLength( 30 )
dateOfBirth : Date
address : Address
endIn the previous example, there are two metadata items declared for
the fact type (@author and @dateOfCreation) and
two more defined for the name attribute (@key and
@maxLength). Please note that the @key metadata
has no required value, and so the parentheses and the value were
omitted.:
Some annotations have predefined semantics that are interpreted by the engine. The following is a list of some of these predefined annotations and their meaning.
The @role annotation defines how the engine should handle instances of that type: either as regular facts or as events. It accepts two possible values:
fact : this is the default, declares that the type is to be handled as a regular fact.
event : declares that the type is to be handled as an event.
The following example declares that the fact type StockTick in a stock broker application is to be handled as an event.
Example 8.20. declaring a fact type as an event
import some.package.StockTick
declare StockTick
@role( event )
end
The same applies to facts declared inline. If StockTick was a fact type declared in the DRL itself, instead of a previously existing class, the code would be:
Example 8.21. declaring a fact type and assigning it the event role
declare StockTick
@role( event )
datetime : java.util.Date
symbol : String
price : double
end
By default all type declarations are compiled with type safety enabled; @typesafe( false ) provides a means to override this behaviour by permitting a fall-back, to type unsafe evaluation where all constraints are generated as MVEL constraints and executed dynamically. This can be important when dealing with collections that do not have any generics or mixed type collections.
Every event has an associated timestamp assigned to it. By default, the timestamp for a given event is read from the Session Clock and assigned to the event at the time the event is inserted into the working memory. Although, sometimes, the event has the timestamp as one of its own attributes. In this case, the user may tell the engine to use the timestamp from the event's attribute instead of reading it from the Session Clock.
@timestamp( <attributeName> )To tell the engine what attribute to use as the source of the event's timestamp, just list the attribute name as a parameter to the @timestamp tag.
Example 8.22. declaring the VoiceCall timestamp attribute
declare VoiceCall
@role( event )
@timestamp( callDateTime )
end
Drools supports both event semantics: point-in-time events and interval-based events. A point-in-time event is represented as an interval-based event whose duration is zero. By default, all events have duration zero. The user may attribute a different duration for an event by declaring which attribute in the event type contains the duration of the event.
@duration( <attributeName> )So, for our VoiceCall fact type, the declaration would be:
Example 8.23. declaring the VoiceCall duration attribute
declare VoiceCall
@role( event )
@timestamp( callDateTime )
@duration( callDuration )
endThis tag is only considered when running the engine in STREAM mode. Also, additional discussion on the effects of using this tag is made on the Memory Management section. It is included here for completeness.
Events may be automatically expired after some time in the working memory. Typically this happens when, based on the existing rules in the knowledge base, the event can no longer match and activate any rules. Although, it is possible to explicitly define when an event should expire.
@expires( <timeOffset> )The value of timeOffset is a temporal interval in the form:
[#d][#h][#m][#s][#[ms]]Where [ ] means an optional parameter and # means a numeric value.
So, to declare that the VoiceCall facts should be expired after 1 hour and 35 minutes after they are inserted into the working memory, the user would write:
Example 8.24. declaring the expiration offset for the VoiceCall events
declare VoiceCall
@role( event )
@timestamp( callDateTime )
@duration( callDuration )
@expires( 1h35m )
endThe @expires policy will take precedence and override the implicit expiration offset calculated from temporal constraints and sliding windows in the knowledge base.
Facts that implement support for property changes as defined in the Javabean(tm) spec, now can be annotated so that the engine register itself to listen for changes on fact properties. The boolean parameter that was used in the insert() method in the Drools 4 API is deprecated and does not exist in the drools-api module.
As noted before, Drools also supports annotations in type attributes. Here is a list of predefined attribute annotations.
Declaring an attribute as a key attribute has 2 major effects on generated types:
The attribute will be used as a key identifier for the type, and as so, the generated class will implement the equals() and hashCode() methods taking the attribute into account when comparing instances of this type.
Drools will generate a constructor using all the key attributes as parameters.
For instance:
Example 8.26. example of @key declarations for a type
declare Person
firstName : String @key
lastName : String @key
age : int
end
For the previous example, Drools will generate equals() and hashCode() methods that will check the firstName and lastName attributes to determine if two instances of Person are equal to each other, but will not check the age attribute. It will also generate a constructor taking firstName and lastName as parameters, allowing one to create instances with a code like this:
Example 8.27. creating an instance using the key constructor
Person person = new Person( "John", "Doe" );Patterns support positional arguments on type declarations.
Positional arguments are ones where you don't need to specify the field name, as the position maps to a known named field. i.e. Person( name == "mark" ) can be rewritten as Person( "mark"; ). The semicolon ';' is important so that the engine knows that everything before it is a positional argument. Otherwise we might assume it was a boolean expression, which is how it could be interpreted after the semicolon. You can mix positional and named arguments on a pattern by using the semicolon ';' to separate them. Any variables used in a positional that have not yet been bound will be bound to the field that maps to that position.
declare Cheese
name : String
shop : String
price : int
end
The default order is the declared order, but this can be overridden using @position
declare Cheese
name : String @position(1)
shop : String @position(2)
price : int @position(0)
end
The @Position annotation, in the org.drools.definition.type package, can be used to annotate original pojos on the classpath. Currently only fields on classes can be annotated. Inheritance of classes is supported, but not interfaces of methods yet.
Example patterns, with two constraints and a binding. Remember semicolon ';' is used to differentiate the positional section from the named argument section. Variables and literals and expressions using just literals are supported in positional arguments, but not variables.
Cheese( "stilton", "Cheese Shop", p; )
Cheese( "stilton", "Cheese Shop"; p : price )
Cheese( "stilton"; shop == "Cheese Shop", p : price )
Cheese( name == "stilton"; shop == "Cheese Shop", p : price )
@Position is inherited when beans extend each other; while not recommended, two fields may have the same @position value, and not all consecutive values need be declared. If a @position is repeated, the conflict is solved using inheritance (fields in the superclass have the precedence) and the declaration order. If a @position value is missing, the first field without an explicit @position (if any) is selected to fill the gap. As always, conflicts are resolved by inheritance and declaration order.
declare Cheese
name : String
shop : String @position(2)
price : int @position(0)
end
declare SeasonedCheese extends Cheese
year : Date @position(0)
origin : String @position(6)
country : String
endIn the example, the field order would be : price (@position 0 in the superclass), year (@position 0 in the subclass), name (first field with no @position), shop (@position 2), country (second field without @position), origin.
Drools allows the declaration of metadata attributes for existing types in the same way as when declaring metadata attributes for new fact types. The only difference is that there are no fields in that declaration.
For instance, if there is a class org.drools.examples.Person, and one wants to declare metadata for it, it's possible to write the following code:
Example 8.28. Declaring metadata for an existing type
import org.drools.examples.Person
declare Person
@author( Bob )
@dateOfCreation( 01-Feb-2009 )
end
Instead of using the import, it is also possible to reference the class by its fully qualified name, but since the class will also be referenced in the rules, it is usually shorter to add the import and use the short class name everywhere.
Example 8.29. Declaring metadata using the fully qualified class name
declare org.drools.examples.Person
@author( Bob )
@dateOfCreation( 01-Feb-2009 )
endGenerate constructors with parameters for declared types.
Example: for a declared type like the following:
declare Person
firstName : String @key
lastName : String @key
age : int
end
The compiler will implicitly generate 3 constructors: one without parameters, one with the @key fields, and one with all fields.
Person() // parameterless constructor
Person( String firstName, String lastName )
Person( String firstName, String lastName, int age )@typesafe( <boolean>) has been added to type declarations. By default all type declarations are compiled with type safety enabled; @typesafe( false ) provides a means to override this behaviour by permitting a fall-back, to type unsafe evaluation where all constraints are generated as MVEL constraints and executed dynamically. This can be important when dealing with collections that do not have any generics or mixed type collections.
Declared types are usually used inside rules files, while Java models are used when sharing the model between rules and applications. Although, sometimes, the application may need to access and handle facts from the declared types, especially when the application is wrapping the rules engine and providing higher level, domain specific user interfaces for rules management.
In such cases, the generated classes can be handled as usual with the Java Reflection API, but, as we know, that usually requires a lot of work for small results. Therefore, Drools provides a simplified API for the most common fact handling the application may want to do.
The first important thing to realize is that a declared fact will
belong to the package where it was declared. So, for instance, in the
example below, Person will belong to the
org.drools.examples package, and so the fully qualified name
of the generated class will be
org.drools.examples.Person.
Example 8.30. Declaring a type in the org.drools.examples package
package org.drools.examples
import java.util.Date
declare Person
name : String
dateOfBirth : Date
address : Address
endDeclared types, as discussed previously, are generated at knowledge base compilation time, i.e., the application will only have access to them at application run time. Therefore, these classes are not available for direct reference from the application.
Drools then provides an interface through which users can handle
declared types from the application code:
org.drools.definition.type.FactType. Through this interface,
the user can instantiate, read and write fields in the declared fact
types.
Example 8.31. Handling declared fact types through the API
// get a reference to a knowledge base with a declared type:
KieBase kbase = ...
// get the declared FactType
FactType personType = kbase.getFactType( "org.drools.examples",
"Person" );
// handle the type as necessary:
// create instances:
Object bob = personType.newInstance();
// set attributes values
personType.set( bob,
"name",
"Bob" );
personType.set( bob,
"age",
42 );
// insert fact into a session
KieSession ksession = ...
ksession.insert( bob );
ksession.fireAllRules();
// read attributes
String name = personType.get( bob, "name" );
int age = personType.get( bob, "age" );
The API also includes other helpful methods, like setting all the attributes at once, reading values from a Map, or reading all attributes at once, into a Map.
Although the API is similar to Java reflection (yet much simpler to use), it does not use reflection underneath, relying on much more performant accessors implemented with generated bytecode.
Type declarations now support 'extends' keyword for inheritance
In order to extend a type declared in Java by a DRL declared subtype, repeat the supertype in a declare statement without any fields.
b org.people.Person
declare Person end
declare Student extends Person
school : String
end
declare LongTermStudent extends Student
years : int
course : String
endWARNING : this feature is still experimental and subject to changes
The same fact may have multiple dynamic types which do not fit naturally in a class hierarchy. Traits allow to model this very common scenario. A trait is an interface that can be applied (and eventually removed) to an individual object at runtime. To create a trait rather than a traditional bean, one has to declare them explicitly as in the following example:
Example 8.32.
declare trait GoldenCustomer
// fields will map to getters/setters
code : String
balance : long
discount : int
maxExpense : long
endAt runtime, this declaration results in an interface, which can be used to write patterns, but can not be instantiated directly. In order to apply a trait to an object, we provide the new don keyword, which can be used as simply as this:
when a core object dons a trait, a proxy class is created on the fly (one such class will be generated lazily for each core/trait class combination). The proxy instance, which wraps the core object and implements the trait interface, is inserted automatically and will possibly activate other rules. An immediate advantage of declaring and using interfaces, getting the implementation proxy for free from the engine, is that multiple inheritance hierarchies can be exploited when writing rules. The core classes, however, need not implement any of those interfaces statically, also facilitating the use of legacy classes as cores. In fact, any object can don a trait, provided that they are declared as @Traitable. Notice that this annotation used to be optional, but now is mandatory.
Example 8.34.
import org.drools.core.factmodel.traits.Traitable;
declare Customer
@Traitable
code : String
balance : long
endThe only connection between core classes and trait interfaces is at the proxy level: a trait is not specifically tied to a core class. This means that the same trait can be applied to totally different objects. For this reason, the trait does not transparently expose the fields of its core object. So, when writing a rule using a trait interface, only the fields of the interface will be available, as usual. However, any field in the interface that corresponds to a core object field, will be mapped by the proxy class:
Example 8.35.
when
$o: OrderItem( $p : price, $code : custCode )
$c: GoldenCustomer( code == $code, $a : balance, $d: discount )
then
$c.setBalance( $a - $p*$d );
endIn this case, the code and balance would be read from the underlying Customer object. Likewise, the setAccount will modify the underlying object, preserving a strongly typed access to the data structures. A hard field must have the same name and type both in the core class and all donned interfaces. The name is used to establish the mapping: if two fields have the same name, then they must also have the same declared type. The annotation @org.drools.core.factmodel.traits.Alias allows to relax this restriction. If an @Alias is provided, its value string will be used to resolve mappings instead of the original field name. @Alias can be applied both to traits and core beans.
Example 8.36.
import org.drools.core.factmodel.traits.*;
declare trait GoldenCustomer
balance : long @Alias( "org.acme.foo.accountBalance" )
end
declare Person
@Traitable
name : String
savings : long @Alias( "org.acme.foo.accountBalance" )
end
when
GoldenCustomer( balance > 1000 ) // will react to new Person( 2000 )
then
end
More work is being done on reaxing this constraint (see the experimental section on "logical" traits later). Now, one might wonder what happens when a core class does NOT provide the implementation for a field defined in an interface. We call hard fields those trait fields which are also core fields and thus readily available, while we define soft those fields which are NOT provided by the core class. Hidden fields, instead, are fields in the core class not exposed by the interface.
So, while hard field management is intuitive, there remains the problem of soft and hidden fields. Hidden fields are normally only accessible using the core class directly. However, the "fields" Map can be used on a trait interface to access a hidden field. If the field can't be resolved, null will be returned. Notice that this feature is likely to change in the future.
Example 8.37.
when
$sc : GoldenCustomer( fields[ "age" ] > 18 ) // age is declared by the underlying core class, but not by GoldenCustomer
thenSoft fields, instead, are stored in a Map-like data structure that is specific to each core object and referenced by the proxy(es), so that they are effectively shared even when an object dons multiple traits.
Example 8.38.
when
$sc : GoldenCustomer( $c : code, // hard getter
$maxExpense : maxExpense > 1000 // soft getter
)
then
$sc.setDiscount( ... ); // soft setter
endA core object also holds a reference to all its proxies, so that it is possible to track which type(s) have been added to an object, using a sort of dynamic "instanceof" operator, which we called isA. The operator can accept a String, a class literal or a list of class literals. In the latter case, the constraint is satisfied only if all the traits have been donned.
Example 8.39.
$sc : GoldenCustomer( $maxExpense : maxExpense > 1000,
this isA "SeniorCustomer", this isA [ NationalCustomer.class, OnlineCustomer.class ]
)Eventually, the business logic may require that a trait is removed from a wrapped object. To this end, we provide two options. The first is a "logical don", which will result in a logical insertion of the proxy resulting from the traiting operation. The TMS will ensure that the trait is removed when its logical support is removed in the first place.
Example 8.40.
then
don( $x, // core object
Customer.class, // trait class
true // optional flag for logical insertion
)
The second is the use of the "shed" keyword, which causes the removal of any type that is a subtype (or equivalent) of the one passed as an argument. Notice that, as of version 5.5, shed would only allow to remove a single specific trait.
This operation returns another proxy implementing the org.drools.core.factmodel.traits.Thing interface, where the getFields() and getCore() methods are defined. Internally, in fact, all declared traits are generated to extend this interface (in addition to any others specified). This allows to preserve the wrapper with the soft fields which would otherwise be lost.
A trait and its proxies are also correlated in another way. Starting from version 5.6, whenever a core object is "modified", its proxies are "modified" automatically as well, to allow trait-based patterns to react to potential changes in hard fields. Likewise, whenever a trait proxy (mached by a trait pattern) is modified, the modification is propagated to the core class and the other traits. Morover, whenever a don operation is performed, the core object is also modified automatically, to reevaluate any "isA" operation which may be triggered.
Potentially, this may result in a high number of modifications, impacting performance (and correctness) heavily. So two solutions are currently implemented. First, whenever a core object is modified, only the most specific traits (in the sense of inheritance between trait interfaces) are updated and an internal blocking mechanism is in place to ensure that each potentially matching pattern is evaluated once and only once. So, in the following situation:
declare trait GoldenCustomer end
declare trait NationalGoldenustomer extends GoldenCustomer end
declare trait SeniorGoldenCustomer extends GoldenCustomer enda modification of an object that is both a GoldenCustomer, a NationalGoldenCustomer and a SeniorGoldenCustomer wold cause only the latter two proxies to be actually modified. The first would match any pattern for GoldenCustomer and NationalGoldenCustomer; the latter would instead be prevented from rematching GoldenCustomer, but would be allowed to match SeniorGoldenCustomer patterns. It is not necessary, instead, to modify the GoldenCustomer proxy since it is already covered by at least one other more specific trait.
The second method, up to the usr, is to mark traits as @PropertyReactive. Property reactivity is trait-enabled and takes into account the trait field mappings, so to block unnecessary propagations.
WARNING : This feature is extremely experimental and subject to changes
Normally, a hard field must be exposed with its original type by all traits donned by an object, to prevent situations such as
Example 8.42.
declare Person
@Traitable
name : String
id : String
end
declare trait Customer
id : String
end
declare trait Patient
id : long // Person can't don Patient, or an exception will be thrown
endShould a Person don both Customer and Patient, the type of the hard field id would be ambiguous. However, consider the following example, where GoldenCustomers refer their best friends so that they become Customers as well:
Example 8.43.
declare Person
@Traitable( logical=true )
bestFriend : Person
end
declare trait Customer end
declare trait GoldenCustomer extends Customer
refers : Customer @Alias( "bestFriend" )
end Aside from the @Alias, a Person-as-GoldenCustomer's best friend might be compatible with the requirements of the trait GoldenCustomer, provided that they are some kind of Customer themselves. Marking a Person as "logically traitable" - i.e. adding the annotation @Traitable( logical = true ) - will instruct the engine to try and preserve the logical consistency rather than throwing an exception due to a hard field with different type declarations (Person vs Customer). The following operations would then work:
Example 8.44.
Person p1 = new Person();
Person p2 = new Person();
p1.setBestFriend( p2 );
...
Customer c2 = don( p2, Customer.class );
...
GoldenCustomer gc1 = don( p1, GoldenCustomer.class );
...
p1.getBestFriend(); // returns p2
gc1.getRefers(); // returns c2, a Customer proxy wrapping p2Notice that, by the time p1 becomes GoldenCustomer, p2 must have already become a Customer themselves, otherwise a runtime exception will be thrown since the very definition of GoldenCustomer would have been violated.
In some cases, however, one might want to infer, rather than verify, that p2 is a Customer by virtue that p1 is a GoldenCustomer. This modality can be enabled by marking Customer as "logical", using the annotation @org.drools.core.factmodel.traits.Trait( logical = true ). In this case, should p2 not be a Customer by the time that p1 becomes a GoldenCustomer, it will be automatically don the trait Customer to preserve the logical integrity of the system.
Notice that the annotation on the core class enables the dynamic type management for its fields, whereas the annotation on the traits determines whether they will be enforced as integrity constraints or cascaded dynamically.
Example 8.45.
import org.drools.factmodel.traits.*;
declare trait Customer
@Trait( logical = true )
end A rule specifies that when a particular set of conditions occur, specified in the Left Hand Side (LHS), then do what queryis specified as a list of actions in the Right Hand Side (RHS). A common question from users is "Why use when instead of if?" "When" was chosen over "if" because "if" is normally part of a procedural execution flow, where, at a specific point in time, a condition is to be checked. In contrast, "when" indicates that the condition evaluation is not tied to a specific evaluation sequence or point in time, but that it happens continually, at any time during the life time of the engine; whenever the condition is met, the actions are executed.
A rule must have a name, unique within its rule package. If you define a rule twice in the same DRL it produces an error while loading. If you add a DRL that includes a rule name already in the package, it replaces the previous rule. If a rule name is to have spaces, then it will need to be enclosed in double quotes (it is best to always use double quotes).
Attributes - described below - are optional. They are best written one per line.
The LHS of the rule follows the when keyword
(ideally on a new line), similarly the RHS follows the
then keyword (again, ideally on a newline). The rule is
terminated by the keyword end. Rules cannot be
nested.
Example 8.46. Rule Syntax Overview
rule "<name>"
<attribute>*
when
<conditional element>*
then
<action>*
endExample 8.47. A simple rule
rule "Approve if not rejected"
salience -100
agenda-group "approval"
when
not Rejection()
p : Policy(approved == false, policyState:status)
exists Driver(age > 25)
Process(status == policyState)
then
log("APPROVED: due to no objections.");
p.setApproved(true);
endRule attributes provide a declarative way to influence the behavior of the rule. Some are quite simple, while others are part of complex subsystems such as ruleflow. To get the most from Drools you should make sure you have a proper understanding of each attribute.
no-loopdefault value: false
type: Boolean
When a rule's consequence modifies a fact it may cause the rule to activate again, causing an infinite loop. Setting no-loop to true will skip the creation of another Activation for the rule with the current set of facts.
ruleflow-groupdefault value: N/A
type: String
Ruleflow is a Drools feature that lets you exercise control over the firing of rules. Rules that are assembled by the same ruleflow-group identifier fire only when their group is active.
lock-on-activedefault value: false
type: Boolean
Whenever a ruleflow-group becomes active or an agenda-group receives the focus, any rule within that group that has lock-on-active set to true will not be activated any more; irrespective of the origin of the update, the activation of a matching rule is discarded. This is a stronger version of no-loop, because the change could now be caused not only by the rule itself. It's ideal for calculation rules where you have a number of rules that modify a fact and you don't want any rule re-matching and firing again. Only when the ruleflow-group is no longer active or the agenda-group loses the focus those rules with lock-on-active set to true become eligible again for their activations to be placed onto the agenda.
saliencedefault value: 0
type: integer
Each rule has an integer salience attribute which defaults to zero and can be negative or positive. Salience is a form of priority where rules with higher salience values are given higher priority when ordered in the Activation queue.
Drools also supports dynamic salience where you can use an expression involving bound variables.
Example 8.48. Dynamic Salience
rule "Fire in rank order 1,2,.."
salience( -$rank )
when
Element( $rank : rank,... )
then
...
endagenda-groupdefault value: MAIN
type: String
Agenda groups allow the user to partition the Agenda providing more execution control. Only rules in the agenda group that has acquired the focus are allowed to fire.
auto-focusdefault value: false
type: Boolean
When a rule is activated where the auto-focus
value is true and the rule's agenda group does not have focus yet,
then it is given focus, allowing the rule to potentially
fire.
activation-groupdefault value: N/A
type: String
Rules that belong to the same activation-group, identified by this attribute's string value, will only fire exclusively. More precisely, the first rule in an activation-group to fire will cancel all pending activations of all rules in the group, i.e., stop them from firing.
Note: This used to be called Xor group, but technically it's not quite an Xor. You may still hear people mention Xor group; just swap that term in your mind with activation-group.
dialectdefault value: as specified by the package
type: String
possible values: "java" or "mvel"
The dialect species the language to be used for any code expressions in the LHS or the RHS code block. Currently two dialects are available, Java and MVEL. While the dialect can be specified at the package level, this attribute allows the package definition to be overridden for a rule.
date-effectivedefault value: N/A
type: String, containing a date and time definition
A rule can only activate if the current date and time is after date-effective attribute.
date-expiresdefault value: N/A
type: String, containing a date and time definition
A rule cannot activate if the current date and time is after the date-expires attribute.
durationdefault value: no default value
type: long
The duration dictates that the rule will fire after a specified duration, if it is still true.
Rules now support both interval and cron based timers, which replace the now deprecated duration attribute.
Example 8.50. Sample timer attribute uses
timer ( int: <initial delay> <repeat interval>? )
timer ( int: 30s )
timer ( int: 30s 5m )
timer ( cron: <cron expression> )
timer ( cron:* 0/15 * * * ? )Interval (indicated by "int:") timers follow the semantics of java.util.Timer objects, with an initial delay and an optional repeat interval. Cron (indicated by "cron:") timers follow standard Unix cron expressions:
Example 8.51. A Cron Example
rule "Send SMS every 15 minutes"
timer (cron:* 0/15 * * * ?)
when
$a : Alarm( on == true )
then
channels[ "sms" ].insert( new Sms( $a.mobileNumber, "The alarm is still on" );
endA rule controlled by a timer becomes active when it matches, and once for each individual match. Its consequence is executed repeatedly, according to the timer's settings. This stops as soon as the condition doesn't match any more.
Consequences are executed even after control returns from a call to fireUntilHalt. Moreover, the Engine remains reactive to any changes made to the Working Memory. For instance, removing a fact that was involved in triggering the timer rule's execution causes the repeated execution to terminate, or inserting a fact so that some rule matches will cause that rule to fire. But the Engine is not continually active, only after a rule fires, for whatever reason. Thus, reactions to an insertion done asynchronously will not happen until the next execution of a timer-controlled rule. Disposing a session puts an end to all timer activity.
Conversely when the rule engine runs in passive mode (i.e.: using fireAllRules
instead of fireUntilHalt) by default it doesn't fire consequences of timed rules
unless fireAllRules isn't invoked again. However it is possible to change this
default behavior by configuring the KieSession with a TimedRuleExectionOption
as shown in the following example.
Example 8.52. Configuring a KieSession to automatically execute timed rules
KieSessionConfiguration ksconf = KieServices.Factory.get().newKieSessionConfiguration();
ksconf.setOption( TimedRuleExectionOption.YES );
KSession ksession = kbase.newKieSession(ksconf, null);It is also possible to have a finer grained control on the timed rules that have to be
automatically executed. To do this it is necessary to set a FILTERED
TimedRuleExectionOption that allows to define a callback to filter those
rules, as done in the next example.
Example 8.53. Configuring a filter to choose which timed rules should be automatically executed
KieSessionConfiguration ksconf = KieServices.Factory.get().newKieSessionConfiguration();
conf.setOption( new TimedRuleExectionOption.FILTERED(new TimedRuleExecutionFilter() {
public boolean accept(Rule[] rules) {
return rules[0].getName().equals("MyRule");
}
}) );For what regards interval timers it is also possible to define both the delay and interval as an expression instead of a fixed value. To do that it is necessary to use an expression timer (indicated by "expr:") as in the following example:
Example 8.54. An Expression Timer Example
declare Bean
delay : String = "30s"
period : long = 60000
end
rule "Expression timer"
timer( expr: $d, $p )
when
Bean( $d : delay, $p : period )
then
endThe expressions, $d and $p in this case, can use any variable defined in the pattern matching part of the rule and can be any String that can be parsed in a time duration or any numeric value that will be internally converted in a long representing a duration expressed in milliseconds.
Both interval and expression timers can have 3 optional parameters named "start", "end" and "repeat-limit". When one or more of these parameters are used the first part of the timer definition must be followed by a semicolon ';' and the parameters have to be separated by a comma ',' as in the following example:
Example 8.55. An Interval Timer with a start and an end
timer (int: 30s 10s; start=3-JAN-2010, end=5-JAN-2010)The value for start and end parameters can be a Date, a String representing a Date or a long, or more in general any Number, that will be transformed in a Java Date applying the following conversion:
new Date( ((Number) n).longValue() )Conversely the repeat-limit can be only an integer and it defines the maximum number of repetitions allowed by the timer. If both the end and the repeat-limit parameters are set the timer will stop when the first of the two will be matched.
The using of the start parameter implies the definition of a phase for the timer, where the beginning of the phase is given by the start itself plus the eventual delay. In other words in this case the timed rule will then be scheduled at times:
start + delay + n*periodfor up to repeat-limit times and no later than the end timestamp (whichever first). For instance the rule having the following interval timer
timer ( int: 30s 1m; start="3-JAN-2010" )will be scheduled at the 30th second of every minute after the midnight of the 3-JAN-2010. This also means that if for example you turn the system on at midnight of the 3-FEB-2010 it won't be scheduled immediately but will preserve the phase defined by the timer and so it will be scheduled for the first time 30 seconds after the midnight. If for some reason the system is paused (e.g. the session is serialized and then deserialized after a while) the rule will be scheduled only once to recover from missing activations (regardless of how many activations we missed) and subsequently it will be scheduled again in phase with the timer.
Calendars are used to control when rules can fire. The Calendar API is modelled on Quartz:
Example 8.56. Adapting a Quartz Calendar
Calendar weekDayCal = QuartzHelper.quartzCalendarAdapter(org.quartz.Calendar quartzCal)Calendars are registered with the KieSession:
They can be used in conjunction with normal rules and rules including timers. The rule attribute "calendars" may contain one or more comma-separated calendar names written as string literals.
Example 8.58. Using Calendars and Timers together
rule "weekdays are high priority"
calendars "weekday"
timer (int:0 1h)
when
Alarm()
then
send( "priority high - we have an alarm" );
end
rule "weekend are low priority"
calendars "weekend"
timer (int:0 4h)
when
Alarm()
then
send( "priority low - we have an alarm" );
endThe Left Hand Side (LHS) is a common name for the conditional part of the rule. It consists of zero or more Conditional Elements. If the LHS is empty, it will be considered as a condition element that is always true and it will be activated once, when a new WorkingMemory session is created.
Example 8.59. Rule without a Conditional Element
rule "no CEs"
when
// empty
then
... // actions (executed once)
end
// The above rule is internally rewritten as:
rule "eval(true)"
when
eval( true )
then
... // actions (executed once)
endConditional elements work on one or more
patterns (which are described below). The most
common conditional element is "and". Therefore it is
implicit when you have multiple patterns in the LHS of a rule that are
not connected in any way:
Example 8.60. Implicit and
rule "2 unconnected patterns"
when
Pattern1()
Pattern2()
then
... // actions
end
// The above rule is internally rewritten as:
rule "2 and connected patterns"
when
Pattern1()
and Pattern2()
then
... // actions
endAn "and" cannot have a leading declaration
binding (unlike for example or). This is obvious,
since a declaration can only reference a single fact at a time, and
when the "and" is satisfied it matches both facts -
so which fact would the declaration bind to?
// Compile error
$person : (Person( name == "Romeo" ) and Person( name == "Juliet"))A pattern element is the most important Conditional Element. It can potentially match on each fact that is inserted in the working memory.
A pattern contains of zero or more constraints and has an optional pattern binding. The railroad diagram below shows the syntax for this.
In its simplest form, with no constraints, a pattern matches
against a fact of the given type. In the following case the type is
Cheese, which means that the pattern will match against
all Person objects in the Working Memory:
Person()The type need not be the actual class of some fact object. Patterns may refer to superclasses or even interfaces, thereby potentially matching facts from many different classes.
Object() // matches all objects in the working memoryInside of the pattern parenthesis is where all the action happens: it defines the constraints for that pattern. For example, with a age related constraint:
Person( age == 100 )For backwards compatibility reasons it's allowed to suffix
patterns with the ; character. But it is not
recommended to do that.
For referring to the matched object, use a pattern binding
variable such as $p.
Example 8.61. Pattern with a binding variable
rule ...
when
$p : Person()
then
System.out.println( "Person " + $p );
endThe prefixed dollar symbol ($) is just a
convention; it can be useful in complex rules where it helps to easily
differentiate between variables and fields, but it is not
mandatory.
A constraint is an expression that returns
true or false. This example has
a constraint that states 5 is smaller than
6:
Person( 5 < 6 ) // just an example, as constraints like this would be useless in a real patternIn essence, it's a Java expression with some enhancements (such
as property access) and a few differences (such as
equals() semantics for ==).
Let's take a deeper look.
Any bean property can be used directly. A bean property is
exposed using a standard Java bean getter: a method
getMyProperty() (or
isMyProperty() for a primitive boolean) which takes
no arguments and return something. For example: the age property is
written as age in DRL instead of the getter
getAge():
Person( age == 50 )
// this is the same as:
Person( getAge() == 50 )Drools uses the standard JDK Introspector
class to do this mapping, so it follows the standard Java bean
specification.
We recommend using property access (age)
over using getters explicitly (getAge()) because
of performance enhancements through field indexing.
Property accessors must not change the state of the object in a way that may effect the rules. Remember that the rule engine effectively caches the results of its matching in between invocations to make it faster.
public int getAge() {
age++; // Do NOT do this
return age;
}public int getAge() {
Date now = DateUtil.now(); // Do NOT do this
return DateUtil.differenceInYears(now, birthday);
}To solve this latter case, insert a fact that wraps the
current date into working memory and update that fact between
fireAllRules as needed.
The following fallback applies: if the getter of a property cannot be found, the compiler will resort to using the property name as a method name and without arguments:
Person( age == 50 )
// If Person.getAge() does not exists, this falls back to:
Person( age() == 50 )Nested property access is also supported:
Person( address.houseNumber == 50 )
// this is the same as:
Person( getAddress().getHouseNumber() == 50 )Nested properties are also indexed.
In a stateful session, care should be taken when using nested
accessors as the Working Memory is not aware of any of the nested
values, and does not know when they change. Either consider them
immutable while any of their parent references are inserted into the
Working Memory. Or, instead, if you wish to modify a nested value
you should mark all of the outer facts as updated. In the above
example, when the houseNumber changes, any
Person with that Address must
be marked as updated.
You can use any Java expression that returns a
boolean as a constraint inside the parentheses of a
pattern. Java expressions can be mixed with other expression
enhancements, such as property access:
Person( age == 50 )It is possible to change the evaluation priority by using parentheses, as in any logic or mathematical expression:
Person( age > 100 && ( age % 10 == 0 ) )It is possible to reuse Java methods:
Person( Math.round( weight / ( height * height ) ) < 25.0 )As for property accessors, methods must not change the state of the object in a way that may affect the rules. Any method executed on a fact in the LHS should be a read only method.
Person( incrementAndGetAge() == 10 ) // Do NOT do thisThe state of a fact should not change between rule invocations (unless those facts are marked as updated to the working memory on every change):
Person( System.currentTimeMillis() % 1000 == 0 ) // Do NOT do thisNormal Java operator precedence applies, see the operator precedence list below.
All operators have normal Java semantics except for
== and !=.
The == operator has null-safe
equals() semantics:
// Similar to: java.util.Objects.equals(person.getFirstName(), "John")
// so (because "John" is not null) similar to:
// "John".equals(person.getFirstName())
Person( firstName == "John" )The != operator has null-safe
!equals() semantics:
// Similar to: !java.util.Objects.equals(person.getFirstName(), "John")
Person( firstName != "John" )Type coercion is always attempted if the field and the value are of different types; exceptions will be thrown if a bad coercion is attempted. For instance, if "ten" is provided as a string in a numeric evaluator, an exception is thrown, whereas "10" would coerce to a numeric 10. Coercion is always in favor of the field type and not the value type:
Person( age == "10" ) // "10" is coerced to 10The comma character (',') is used to separate
constraint groups. It has implicit AND connective
semantics.
// Person is at least 50 and weighs at least 80 kg
Person( age > 50, weight > 80 )// Person is at least 50, weighs at least 80 kg and is taller than 2 meter.
Person( age > 50, weight > 80, height > 2 )Although the && and
, operators have the same semantics, they are
resolved with different priorities: The
&& operator precedes the
|| operator. Both the
&& and || operator
precede the , operator. See the operator
precedence list below.
The comma operator should be preferred at the top level constraint, as it makes constraints easier to read and the engine will often be able to optimize them better.
The comma (,) operator cannot be embedded in
a composite constraint expression, such as parentheses:
Person( ( age > 50, weight > 80 ) || height > 2 ) // Do NOT do this: compile error
// Use this instead
Person( ( age > 50 && weight > 80 ) || height > 2 )A property can be bound to a variable:
// 2 persons of the same age
Person( $firstAge : age ) // binding
Person( age == $firstAge ) // constraint expressionThe prefixed dollar symbol ($) is just a
convention; it can be useful in complex rules where it helps to easily
differentiate between variables and fields.
For backwards compatibility reasons, It's allowed (but not recommended) to mix a constraint binding and constraint expressions as such:
// Not recommended
Person( $age : age * 2 < 100 )// Recommended (separates bindings and constraint expressions)
Person( age * 2 < 100, $age : age )Bound variable restrictions using the operator
== provide for very fast execution as it use hash
indexing to improve performance.
Drools does not allow bindings to the same declaration. However this is an important aspect to derivation query unification. While positional arguments are always processed with unification a special unification symbol, ':=', was introduced for named arguments named arguments. The following "unifies" the age argument across two people.
Person( $age := age )
Person( $age := age) In essence unification will declare a binding for the first occurrence and constrain to the same value of the bound field for sequence occurrences.
Often it happens that it is necessary to access multiple properties of a nested object as in the following example
Person( name == "mark", address.city == "london", address.country == "uk" )These accessors to nested objects can be grouped with a '.(...)' syntax providing more readable rules as in
Person( name == "mark", address.( city == "london", country == "uk") )Note the '.' prefix, this is necessary to differentiate the nested object constraints from a method call.
When dealing with nested objects, it also quite common the need to cast to a subtype. It is possible to do that via the # symbol as in:
Person( name == "mark", address#LongAddress.country == "uk" )This example casts Address to LongAddress, making its getters available. If the cast is not possible (instanceof returns false), the evaluation will be considered false. Also fully qualified names are supported:
Person( name == "mark", address#org.domain.LongAddress.country == "uk" )It is possible to use multiple inline casts in the same expression:
Person( name == "mark", address#LongAddress.country#DetailedCountry.population > 10000000 )moreover, since we also support the instanceof operator, if that is used we will infer its results for further uses of that field, within that pattern:
Person( name == "mark", address instanceof LongAddress, address.country == "uk" )Besides normal Java literals (including Java 5 enums), this literal is also supported:
The date format dd-mmm-yyyy is supported by
default. You can customize this by providing an alternative date
format mask as the System property named
drools.dateformat. If more control is required, use a
restriction.
It's possible to directly access a List value
by index:
// Same as childList(0).getAge() == 18
Person( childList[0].age == 18 )It's also possible to directly access a Map
value by key:
// Same as credentialMap.get("jsmith").isValid()
Person( credentialMap["jsmith"].valid )This allows you to place more than one restriction on a field
using the restriction connectives && or
||. Grouping via parentheses is permitted,
resulting in a recursive syntax pattern.
// Simple abbreviated combined relation condition using a single &&
Person( age > 30 && < 40 )// Complex abbreviated combined relation using groupings
Person( age ( (> 30 && < 40) ||
(> 20 && < 25) ) )// Mixing abbreviated combined relation with constraint connectives
Person( age > 30 && < 40 || location == "london" )Coercion to the correct value for the evaluator and the field will be attempted.
These operators can be used on properties with natural
ordering. For example, for Date fields, <
means before, for String
fields, it means alphabetically lower.
Person( firstName < $otherFirstName )Person( birthDate < $otherBirthDate )Only applies on Comparable
properties.
The !. operator allows to derefencing in a null-safe way. More in details the matching algorithm requires the value to the left of the !. operator to be not null in order to give a positive result for pattern matching itself. In other words the pattern:
Person( $streetName : address!.street )will be internally translated in:
Person( address != null, $streetName : address.street )Matches a field against any valid Java Regular Expression. Typically that regexp is a string literal, but variables that resolve to a valid regexp are also allowed.
Like in Java, regular expressions written as string literals
need to escape '\'.
Only applies on String properties.
Using matches against a null value
always evaluates to false.
The operator returns true if the String does not match the
regular expression. The same rules apply as for the
matches operator. Example:
Only applies on String properties.
Using not matches against a null value
always evaluates to true.
The operator contains is used to check
whether a field that is a Collection or elements contains the specified
value.
Example 8.65. Contains with Collections
CheeseCounter( cheeses contains "stilton" ) // contains with a String literal
CheeseCounter( cheeses contains $var ) // contains with a variableOnly applies on Collection
properties.
The operator contains can also be used in place of String.contains()
constraints checks.
Example 8.66. Contains with String literals
Cheese( name contains "tilto" )
Person( fullName contains "Jr" )
String( this contains "foo" )The operator not contains is used to check
whether a field that is a Collection or elements does not
contain the specified value.
Example 8.67. Literal Constraint with Collections
CheeseCounter( cheeses not contains "cheddar" ) // not contains with a String literal
CheeseCounter( cheeses not contains $var ) // not contains with a variableOnly applies on Collection
properties.
Note
For backward compatibility, the
excludesoperator is supported as a synonym fornot contains.
The operator not contains can also be used in place of the logical negation of String.contains()
for constraints checks - i.e.: ! String.contains()
Example 8.68. Contains with String literals
Cheese( name not contains "tilto" )
Person( fullName not contains "Jr" )
String( this not contains "foo" )The operator memberOf is used to check
whether a field is a member of a collection or elements; that
collection must be a variable.
The operator not memberOf is used to check
whether a field is not a member of a collection or elements; that
collection must be a variable.
Example 8.70. Literal Constraint with Collections
CheeseCounter( cheese not memberOf $matureCheeses )This operator is similar to matches, but it
checks whether a word has almost the same sound (using English
pronunciation) as the given value. This is based on the Soundex
algorithm (see
http://en.wikipedia.org/wiki/Soundex).
Example 8.71. Test with soundslike
// match cheese "fubar" or "foobar"
Cheese( name soundslike 'foobar' )This operator str is used to check whether
a field that is a String starts with or ends with
a certain value. It can also be used to check the length of the
String.
Message( routingValue str[startsWith] "R1" )Message( routingValue str[endsWith] "R2" )Message( routingValue str[length] 17 )The compound value restriction is used where there is more
than one possible value to match. Currently only the
in and not in evaluators
support this. The second operand of this operator must be a
comma-separated list of values, enclosed in parentheses. Values may
be given as variables, literals, return values or qualified
identifiers. Both evaluators are actually syntactic
sugar, internally rewritten as a list of multiple
restrictions using the operators != and
==.
Example 8.72. Compound Restriction using "in"
Person( $cheese : favouriteCheese )
Cheese( type in ( "stilton", "cheddar", $cheese ) )An inline eval constraint can use any valid dialect expression as long as it results to a primitive boolean. The expression must be constant over time. Any previously bound variable, from the current or previous pattern, can be used; autovivification is also used to auto-create field binding variables. When an identifier is found that is not a current variable, the builder looks to see if the identifier is a field on the current object type, if it is, the field binding is auto-created as a variable of the same name. This is called autovivification of field variables inside of inline eval's.
This example will find all male-female pairs where the male is 2
years older than the female; the variable age is
auto-created in the second pattern by the autovivification
process.
Example 8.73. Return Value operator
Person( girlAge : age, sex = "F" )
Person( eval( age == girlAge + 2 ), sex = 'M' ) // eval() is actually obsolete in this exampleInline eval's are effectively obsolete as their inner syntax is now directly supported. It's recommended not to use them. Simply write the expression without wrapping eval() around it.
The operators are evaluated in this precedence:
Table 8.1. Operator precedence
| Operator type | Operators | Notes |
|---|---|---|
| (nested / null safe) property access | . !. | Not normal Java semantics |
| List/Map access | [ ] | Not normal Java semantics |
| constraint binding | : | Not normal Java semantics |
| multiplicative | * /
% | |
| additive | + - | |
| shift | << >>
>>> | |
| relational | < >
<= >=
instanceof | |
| equality | == != | Does not use normal Java (not) same semantics: uses (not) equals semantics instead. |
| non-short circuiting AND | & | |
| non-short circuiting exclusive OR | ^ | |
| non-short circuiting inclusive OR | | | |
| logical AND | && | |
| logical OR | || | |
| ternary | ? : | |
| Comma separated AND | , | Not normal Java semantics |
Patterns now support positional arguments on type declarations.
Positional arguments are ones where you don't need to specify the field name, as the position maps to a known named field. i.e. Person( name == "mark" ) can be rewritten as Person( "mark"; ). The semicolon ';' is important so that the engine knows that everything before it is a positional argument. Otherwise we might assume it was a boolean expression, which is how it could be interpreted after the semicolon. You can mix positional and named arguments on a pattern by using the semicolon ';' to separate them. Any variables used in a positional that have not yet been bound will be bound to the field that maps to that position.
declare Cheese
name : String
shop : String
price : int
end
Example patterns, with two constraints and a binding. Remember semicolon ';' is used to differentiate the positional section from the named argument section. Variables and literals and expressions using just literals are supported in positional arguments, but not variables. Positional arguments are always resolved using unification.
Cheese( "stilton", "Cheese Shop", p; )
Cheese( "stilton", "Cheese Shop"; p : price )
Cheese( "stilton"; shop == "Cheese Shop", p : price )
Cheese( name == "stilton"; shop == "Cheese Shop", p : price )
Positional arguments that are given a previously declared binding will constrain against that using unification; these are referred to as input arguments. If the binding does not yet exist, it will create the declaration binding it to the field represented by the position argument; these are referred to as output arguments.
When you call modify() (see the modify statement section) on a given object it will trigger a revaluation of all patterns of the matching object type in the knowledge base. This can can lead to unwanted and useless evaluations and in the worst cases to infinite recursions. The only workaround to avoid it was to split up your objects into smaller ones having a 1 to 1 relationship with the original object.
This feature allows the pattern matching to only react to modification of properties actually constrained or bound inside of a given pattern. That will help with performance and recursion and avoid artificial object splitting.
By default this feature is off in order to make the behavior of the rule engine backward compatible with the former releases. When you want to activate it on a specific bean you have to annotate it with @propertyReactive. This annotation works both on DRL type declarations:
declare Person
@propertyReactive
firstName : String
lastName : String
endand on Java classes:
@PropertyReactive
public static class Person {
private String firstName;
private String lastName;
}In this way, for instance, if you have a rule like the following:
rule "Every person named Mario is a male" when
$person : Person( firstName == "Mario" )
then
modify ( $person ) { setMale( true ) }
endyou won't have to add the no-loop attribute to it in order to avoid an infinite recursion because the engine recognizes that the pattern matching is done on the 'firstName' property while the RHS of the rule modifies the 'male' one. Note that this feature does not work for update(), and this is one of the reasons why we promote modify() since it encapsulates the field changes within the statement. Moreover, on Java classes, you can also annotate any method to say that its invocation actually modifies other properties. For instance in the former Person class you could have a method like:
@Modifies( { "firstName", "lastName" } )
public void setName(String name) {
String[] names = name.split("\\s");
this.firstName = names[0];
this.lastName = names[1];
}That means that if a rule has a RHS like the following:
modify($person) { setName("Mario Fusco") }it will correctly recognize that the values of both properties 'firstName' and 'lastName' could have potentially been modified and act accordingly, not missing of reevaluating the patterns constrained on them. At the moment the usage of @Modifies is not allowed on fields but only on methods. This is coherent with the most common scenario where the @Modifies will be used for methods that are not related with a class field as in the Person.setName() in the former example. Also note that @Modifies is not transitive, meaning that if another method internally invokes the Person.setName() one it won't be enough to annotate it with @Modifies( { "name" } ), but it is necessary to use @Modifies( { "firstName", "lastName" } ) even on it. Very likely @Modifies transitivity will be implemented in the next release.
For what regards nested accessors, the engine will be notified only for top level fields. In other words a pattern matching like:
Person ( address.city.name == "London ) will be revaluated only for modification of the 'address' property of a Person object. In the same way the constraints analysis is currently strictly limited to what there is inside a pattern. Another example could help to clarify this. An LHS like the following:
$p : Person( )
Car( owner = $p.name )will not listen on modifications of the person's name, while this one will do:
Person( $name : name )
Car( owner = $name )To overcome this problem it is possible to annotate a pattern with @watch as it follows:
$p : Person( ) @watch ( name )
Car( owner = $p.name )Indeed, annotating a pattern with @watch allows you to modify the inferred set of properties for which that pattern will react. Note that the properties named in the @watch annotation are actually added to the ones automatically inferred, but it is also possible to explicitly exclude one or more of them prepending their name with a ! and to make the pattern to listen for all or none of the properties of the type used in the pattern respectively with the wildcrds * and !*. So, for example, you can annotate a pattern in the LHS of a rule like:
// listens for changes on both firstName (inferred) and lastName
Person( firstName == $expectedFirstName ) @watch( lastName )
// listens for all the properties of the Person bean
Person( firstName == $expectedFirstName ) @watch( * )
// listens for changes on lastName and explicitly exclude firstName
Person( firstName == $expectedFirstName ) @watch( lastName, !firstName )
// listens for changes on all the properties except the age one
Person( firstName == $expectedFirstName ) @watch( *, !age )Since doesn't make sense to use this annotation on a pattern using a type not annotated with @PropertyReactive the rule compiler will raise a compilation error if you try to do so. Also the duplicated usage of the same property in @watch (for example like in: @watch( firstName, ! firstName ) ) will end up in a compilation error. In a next release we will make the automatic detection of the properties to be listened smarter by doing analysis even outside of the pattern.
It also possible to enable this feature by default on all the types of your model or to completely disallow it by using on option of the KnowledgeBuilderConfiguration. In particular this new PropertySpecificOption can have one of the following 3 values:
- DISABLED => the feature is turned off and all the other related annotations are just ignored
- ALLOWED => this is the default behavior: types are not property reactive unless they are not annotated with @PropertySpecific
- ALWAYS => all types are property reactive by defaultSo, for example, to have a KnowledgeBuilder generating property reactive types by default you could do:
KnowledgeBuilderConfiguration config = KnowledgeBuilderFactory.newKnowledgeBuilderConfiguration();
config.setOption(PropertySpecificOption.ALWAYS);
KnowledgeBuilder kbuilder = KnowledgeBuilderFactory.newKnowledgeBuilder(config);In this last case it will be possible to disable the property reactivity feature on a specific type by annotating it with @ClassReactive.
The Conditional Element "and" is used to
group other Conditional Elements into a logical conjunction. Drools
supports both prefix and and infix
and.
Traditional infix and is supported:
//infixAnd
Cheese( cheeseType : type ) and Person( favouriteCheese == cheeseType )Explicit grouping with parentheses is also supported:
//infixAnd with grouping
( Cheese( cheeseType : type ) and
( Person( favouriteCheese == cheeseType ) or
Person( favouriteCheese == cheeseType ) )The symbol && (as an alternative to
and) is deprecated. But it is still supported in
the syntax for backwards compatibility.
Prefix and is also supported:
(and Cheese( cheeseType : type )
Person( favouriteCheese == cheeseType ) )The root element of the LHS is an implicit prefix
and and doesn't need to be specified:
Example 8.74. implicit root prefixAnd
when
Cheese( cheeseType : type )
Person( favouriteCheese == cheeseType )
then
...The Conditional Element or is used to group
other Conditional Elements into a logical disjunction. Drools supports
both prefix or and infix
or.
Traditional infix or is supported:
//infixOr
Cheese( cheeseType : type ) or Person( favouriteCheese == cheeseType )Explicit grouping with parentheses is also supported:
//infixOr with grouping
( Cheese( cheeseType : type ) or
( Person( favouriteCheese == cheeseType ) and
Person( favouriteCheese == cheeseType ) )The symbol || (as an alternative to
or) is deprecated. But it is still supported in
the syntax for backwards compatibility.
Prefix or is also supported:
(or Person( sex == "f", age > 60 )
Person( sex == "m", age > 65 )The behavior of the Conditional Element or
is different from the connective || for
constraints and restrictions in field constraints. The engine
actually has no understanding of the Conditional Element
or. Instead, via a number of different logic
transformations, a rule with or is rewritten as a
number of subrules. This process ultimately results in a rule that
has a single or as the root node and one subrule
for each of its CEs. Each subrule can activate and fire like any
normal rule; there is no special behavior or interaction between
these subrules. - This can be most confusing to new rule
authors.
The Conditional Element or also allows for
optional pattern binding. This means that each resulting subrule will
bind its pattern to the pattern binding. Each pattern must be bound
separately, using eponymous variables:
pensioner : ( Person( sex == "f", age > 60 ) or Person( sex == "m", age > 65 ) )(or pensioner : Person( sex == "f", age > 60 )
pensioner : Person( sex == "m", age > 65 ) )Since the conditional element or results in
multiple subrule generation, one for each possible logically outcome,
the example above would result in the internal generation of two
rules. These two rules work independently within the Working Memory,
which means both can match, activate and fire - there is no
shortcutting.
The best way to think of the conditional element
or is as a shortcut for generating two or more
similar rules. When you think of it that way, it's clear that for a
single rule there could be multiple activations if two or more terms
of the disjunction are true.
The CE not is first order logic's
non-existential quantifier and checks for the non-existence of
something in the Working Memory. Think of "not" as meaning "there must
be none of...".
The keyword not may be followed by
parentheses around the CEs that it applies to. In the simplest case of
a single pattern (like below) you may optionally omit the
parentheses.
Example 8.76. No red Busses
// Brackets are optional:
not Bus(color == "red")
// Brackets are optional:
not ( Bus(color == "red", number == 42) )
// "not" with nested infix and - two patterns,
// brackets are requires:
not ( Bus(color == "red") and
Bus(color == "blue") )The CE exists is first order logic's
existential quantifier and checks for the existence of something in
the Working Memory. Think of "exists" as meaning "there is at least
one..". It is different from just having the pattern on its own, which
is more like saying "for each one of...". If you use
exists with a pattern, the rule will only activate
at most once, regardless of how much data there is in working memory
that matches the condition inside of the exists
pattern. Since only the existence matters, no bindings will be
established.
The keyword exists must be followed by
parentheses around the CEs that it applies to. In the simplest case of
a single pattern (like below) you may omit the parentheses.
Example 8.78. At least one red Bus
exists Bus(color == "red")
// brackets are optional:
exists ( Bus(color == "red", number == 42) )
// "exists" with nested infix and,
// brackets are required:
exists ( Bus(color == "red") and
Bus(color == "blue") )The Conditional Element forall completes the
First Order Logic support in Drools. The Conditional Element
forall evaluates to true when all facts that match
the first pattern match all the remaining patterns. Example:
rule "All English buses are red"
when
forall( $bus : Bus( type == 'english')
Bus( this == $bus, color = 'red' ) )
then
// all English buses are red
endIn the above rule, we "select" all Bus objects whose type is "english". Then, for each fact that matches this pattern we evaluate the following patterns and if they match, the forall CE will evaluate to true.
To state that all facts of a given type in the working memory
must match a set of constraints, forall can be
written with a single pattern for simplicity. Example:
Example 8.79. Single Pattern Forall
rule "All Buses are Red"
when
forall( Bus( color == 'red' ) )
then
// all Bus facts are red
endAnother example shows multiple patterns inside the
forall:
Example 8.80. Multi-Pattern Forall
rule "all employees have health and dental care programs"
when
forall( $emp : Employee()
HealthCare( employee == $emp )
DentalCare( employee == $emp )
)
then
// all employees have health and dental care
endForall can be nested inside other CEs. For instance,
forall can be used inside a not
CE. Note that only single patterns have optional parentheses, so that
with a nested forall parentheses must be
used:
Example 8.81. Combining Forall with Not CE
rule "not all employees have health and dental care"
when
not ( forall( $emp : Employee()
HealthCare( employee == $emp )
DentalCare( employee == $emp ) )
)
then
// not all employees have health and dental care
endAs a side note, forall( p1 p2 p3...) is equivalent
to writing:
not(p1 and not(and p2 p3...))Also, it is important to note that forall is
a scope delimiter. Therefore, it can use any
previously bound variable, but no variable bound inside it will be
available for use outside of it.
The Conditional Element from enables users to
specify an arbitrary source for data to be matched by LHS patterns.
This allows the engine to reason over data not in the Working Memory.
The data source could be a sub-field on a bound variable or the
results of a method call. It is a powerful construction that allows
out of the box integration with other application components and
frameworks. One common example is the integration with data retrieved
on-demand from databases using hibernate named queries.
The expression used to define the object source is any expression that follows regular MVEL syntax. Therefore, it allows you to easily use object property navigation, execute method calls and access maps and collections elements.
Here is a simple example of reasoning and binding on another pattern sub-field:
rule "validate zipcode"
when
Person( $personAddress : address )
Address( zipcode == "23920W") from $personAddress
then
// zip code is ok
endWith all the flexibility from the new expressiveness in the Drools engine you can slice and dice this problem many ways. This is the same but shows how you can use a graph notation with the 'from':
rule "validate zipcode"
when
$p : Person( )
$a : Address( zipcode == "23920W") from $p.address
then
// zip code is ok
endPrevious examples were evaluations using a single pattern. The
CE from also support object sources that return a
collection of objects. In that case, from will
iterate over all objects in the collection and try to match each of
them individually. For instance, if we want a rule that applies 10%
discount to each item in an order, we could do:
rule "apply 10% discount to all items over US$ 100,00 in an order"
when
$order : Order()
$item : OrderItem( value > 100 ) from $order.items
then
// apply discount to $item
endThe above example will cause the rule to fire once for each item whose value is greater than 100 for each given order.
You must take caution, however, when using
from, especially in conjunction with the
lock-on-active rule attribute as it may produce
unexpected results. Consider the example provided earlier, but now
slightly modified as follows:
rule "Assign people in North Carolina (NC) to sales region 1"
ruleflow-group "test"
lock-on-active true
when
$p : Person( )
$a : Address( state == "NC") from $p.address
then
modify ($p) {} // Assign person to sales region 1 in a modify block
end
rule "Apply a discount to people in the city of Raleigh"
ruleflow-group "test"
lock-on-active true
when
$p : Person( )
$a : Address( city == "Raleigh") from $p.address
then
modify ($p) {} // Apply discount to person in a modify block
endIn the above example, persons in Raleigh, NC should be assigned to sales region 1 and receive a discount; i.e., you would expect both rules to activate and fire. Instead you will find that only the second rule fires.
If you were to turn on the audit log, you would also see that
when the second rule fires, it deactivates the first rule. Since the
rule attribute lock-on-active prevents a rule from
creating new activations when a set of facts change, the first rule
fails to reactivate. Though the set of facts have not changed, the use
of from returns a new fact for all intents and
purposes each time it is evaluated.
First, it's important to review why you would use the above
pattern. You may have many rules across different rule-flow groups.
When rules modify working memory and other rules downstream of your
RuleFlow (in different rule-flow groups) need to be reevaluated, the
use of modify is critical. You don't, however, want
other rules in the same rule-flow group to place activations on one
another recursively. In this case, the no-loop
attribute is ineffective, as it would only prevent a rule from
activating itself recursively. Hence, you resort to
lock-on-active.
There are several ways to address this issue:
Avoid the use of from when you can assert
all facts into working memory or use nested object references in
your constraint expressions (shown below).
Place the variable assigned used in the modify block as the last sentence in your condition (LHS).
Avoid the use of lock-on-active when you
can explicitly manage how rules within the same rule-flow group
place activations on one another (explained below).
The preferred solution is to minimize use of
from when you can assert all your facts into
working memory directly. In the example above, both the Person and
Address instance can be asserted into working memory. In this case,
because the graph is fairly simple, an even easier solution is to
modify your rules as follows:
rule "Assign people in North Carolina (NC) to sales region 1"
ruleflow-group "test"
lock-on-active true
when
$p : Person(address.state == "NC" )
then
modify ($p) {} // Assign person to sales region 1 in a modify block
end
rule "Apply a discount to people in the city of Raleigh"
ruleflow-group "test"
lock-on-active true
when
$p : Person(address.city == "Raleigh" )
then
modify ($p) {} //Apply discount to person in a modify block
endNow, you will find that both rules fire as expected. However, it
is not always possible to access nested facts as above. Consider an
example where a Person holds one or more Addresses and you wish to use
an existential quantifier to match people with at least one address
that meets certain conditions. In this case, you would have to resort
to the use of from to reason over the
collection.
There are several ways to use from to achieve
this and not all of them exhibit an issue with the use of
lock-on-active. For example, the following use of
from causes both rules to fire as expected:
rule "Assign people in North Carolina (NC) to sales region 1"
ruleflow-group "test"
lock-on-active true
when
$p : Person($addresses : addresses)
exists (Address(state == "NC") from $addresses)
then
modify ($p) {} // Assign person to sales region 1 in a modify block
end
rule "Apply a discount to people in the city of Raleigh"
ruleflow-group "test"
lock-on-active true
when
$p : Person($addresses : addresses)
exists (Address(city == "Raleigh") from $addresses)
then
modify ($p) {} // Apply discount to person in a modify block
endHowever, the following slightly different approach does exhibit the problem:
rule "Assign people in North Carolina (NC) to sales region 1"
ruleflow-group "test"
lock-on-active true
when
$assessment : Assessment()
$p : Person()
$addresses : List() from $p.addresses
exists (Address( state == "NC") from $addresses)
then
modify ($assessment) {} // Modify assessment in a modify block
end
rule "Apply a discount to people in the city of Raleigh"
ruleflow-group "test"
lock-on-active true
when
$assessment : Assessment()
$p : Person()
$addresses : List() from $p.addresses
exists (Address( city == "Raleigh") from $addresses)
then
modify ($assessment) {} // Modify assessment in a modify block
endIn the above example, the $addresses variable is returned from
the use of from. The example also introduces a new
object, assessment, to highlight one possible solution in this case.
If the $assessment variable assigned in the condition (LHS) is moved
to the last condition in each rule, both rules fire as
expected.
Though the above examples demonstrate how to combine the use of
from with lock-on-active where
no loss of rule activations occurs, they carry the drawback of placing
a dependency on the order of conditions on the LHS. In addition, the
solutions present greater complexity for the rule author in terms of
keeping track of which conditions may create issues.
A better alternative is to assert more facts into working
memory. In this case, a person's addresses may be asserted into
working memory and the use of from would not be
necessary.
There are cases, however, where asserting all data into working
memory is not practical and we need to find other solutions. Another
option is to reevaluate the need for
lock-on-active. An alternative to
lock-on-active is to directly manage how rules
within the same rule-flow group activate one another by including
conditions in each rule that prevent rules from activating each other
recursively when working memory is modified. For example, in the case
above where a discount is applied to citizens of Raleigh, a condition
may be added to the rule that checks whether the discount has already
been applied. If so, the rule does not activate.
The Conditional Element collect allows rules
to reason over a collection of objects obtained from the given source
or from the working memory. In First Oder Logic terms this is the
cardinality quantifier. A simple example:
import java.util.ArrayList
rule "Raise priority if system has more than 3 pending alarms"
when
$system : System()
$alarms : ArrayList( size >= 3 )
from collect( Alarm( system == $system, status == 'pending' ) )
then
// Raise priority, because system $system has
// 3 or more alarms pending. The pending alarms
// are $alarms.
endIn the above example, the rule will look for all pending alarms in the working memory for each given system and group them in ArrayLists. If 3 or more alarms are found for a given system, the rule will fire.
The result pattern of collect can be any
concrete class that implements the java.util.Collection
interface and provides a default no-arg public constructor. This means
that you can use Java collections like ArrayList, LinkedList, HashSet,
etc., or your own class, as long as it implements the
java.util.Collection interface and provide a default
no-arg public constructor.
Both source and result patterns can be constrained as any other pattern.
Variables bound before the collect CE are in
the scope of both source and result patterns and therefore you can use
them to constrain both your source and result patterns. But note that
collect is a scope delimiter for bindings, so that
any binding made inside of it is not available for use outside of
it.
Collect accepts nested from CEs. The
following example is a valid use of "collect":
import java.util.LinkedList;
rule "Send a message to all mothers"
when
$town : Town( name == 'Paris' )
$mothers : LinkedList()
from collect( Person( gender == 'F', children > 0 )
from $town.getPeople()
)
then
// send a message to all mothers
endThe Conditional Element accumulate is a more flexible and powerful form of
collect, in the sense that it can be used to do what collect does and
also achieve results that the CE collect is not capable of achieving. Accumulate allows a
rule to iterate over a collection of objects, executing custom actions for each of the elements, and at the
end, it returns a result object.
Accumulate supports both the use of pre-defined accumulate functions, or the use of inline custom code. Inline custom code should be avoided though, as it is harder for rule authors to maintain, and frequently leads to code duplication. Accumulate functions are easier to test and reuse.
The Accumulate CE also supports multiple different syntaxes. The preferred syntax is the top level accumulate, as noted bellow, but all other syntaxes are supported for backward compatibility.
The top level accumulate syntax is the most compact and flexible syntax. The simplified syntax is as follows:
accumulate( <source pattern>; <functions> [;<constraints>] )
For instance, a rule to calculate the minimum, maximum and average temperature reading for a given sensor and that raises an alarm if the minimum temperature is under 20C degrees and the average is over 70C degrees could be written in the following way, using Accumulate:
The DRL language defines "acc" as a synonym of "accumulate". The author
might prefer to use "acc" as a less verbose keyword or the full keyword
"accumulate" for legibility.
rule "Raise alarm"
when
$s : Sensor()
accumulate( Reading( sensor == $s, $temp : temperature );
$min : min( $temp ),
$max : max( $temp ),
$avg : average( $temp );
$min < 20, $avg > 70 )
then
// raise the alarm
endIn the above example, min, max and average are Accumulate Functions and will calculate the minimum, maximum and average temperature values over all the readings for each sensor.
Drools ships with several built-in accumulate functions, including:
average
min
max
count
sum
collectList
collectSet
These common functions accept any expression as input. For instance, if someone wants to calculate the average profit on all items of an order, a rule could be written using the average function:
rule "Average profit"
when
$order : Order()
accumulate( OrderItem( order == $order, $cost : cost, $price : price );
$avgProfit : average( 1 - $cost / $price ) )
then
// average profit for $order is $avgProfit
endAccumulate Functions are all pluggable. That means that if needed, custom, domain specific functions can
easily be added to the engine and rules can start to use them without any restrictions. To implement a new
Accumulate Function all one needs to do is to create a Java class that implements the
org.drools.core.runtime.rule.TypedAccumulateFunction interface. As an example of an
Accumulate Function implementation, the following is the implementation of the average
function:
/**
* An implementation of an accumulator capable of calculating average values
*/
public class AverageAccumulateFunction implements org.drools.core.runtime.rule.TypedAccumulateFunction {
public void readExternal(ObjectInput in) throws IOException, ClassNotFoundException {
}
public void writeExternal(ObjectOutput out) throws IOException {
}
public static class AverageData implements Externalizable {
public int count = 0;
public double total = 0;
public AverageData() {}
public void readExternal(ObjectInput in) throws IOException, ClassNotFoundException {
count = in.readInt();
total = in.readDouble();
}
public void writeExternal(ObjectOutput out) throws IOException {
out.writeInt(count);
out.writeDouble(total);
}
}
/* (non-Javadoc)
* @see org.drools.base.accumulators.AccumulateFunction#createContext()
*/
public Serializable createContext() {
return new AverageData();
}
/* (non-Javadoc)
* @see org.drools.core.base.accumulators.AccumulateFunction#init(java.lang.Object)
*/
public void init(Serializable context) throws Exception {
AverageData data = (AverageData) context;
data.count = 0;
data.total = 0;
}
/* (non-Javadoc)
* @see org.drools.core.base.accumulators.AccumulateFunction#accumulate(java.lang.Object, java.lang.Object)
*/
public void accumulate(Serializable context,
Object value) {
AverageData data = (AverageData) context;
data.count++;
data.total += ((Number) value).doubleValue();
}
/* (non-Javadoc)
* @see org.drools.core.base.accumulators.AccumulateFunction#reverse(java.lang.Object, java.lang.Object)
*/
public void reverse(Serializable context,
Object value) throws Exception {
AverageData data = (AverageData) context;
data.count--;
data.total -= ((Number) value).doubleValue();
}
/* (non-Javadoc)
* @see org.drools.core.base.accumulators.AccumulateFunction#getResult(java.lang.Object)
*/
public Object getResult(Serializable context) throws Exception {
AverageData data = (AverageData) context;
return new Double( data.count == 0 ? 0 : data.total / data.count );
}
/* (non-Javadoc)
* @see org.drools.core.base.accumulators.AccumulateFunction#supportsReverse()
*/
public boolean supportsReverse() {
return true;
}
/**
* {@inheritDoc}
*/
public Class< ? > getResultType() {
return Number.class;
}
}
The code for the function is very simple, as we could expect, as all the "dirty" integration work is done by the engine. Finally, to use the function in the rules, the author can import it using the "import accumulate" statement:
import accumulate <class_name> <function_name>For instance, if one implements the class some.package.VarianceFunction function that
implements the variance function and wants to use it in the rules, he would do the
following:
Example 8.82. Example of importing and using the custom "variance" accumulate function
import accumulate some.package.VarianceFunction variance
rule "Calculate Variance"
when
accumulate( Test( $s : score ), $v : variance( $s ) )
then
// the variance of the test scores is $v
endThe built in functions (sum, average, etc) are imported automatically by the engine. Only user-defined custom accumulate functions need to be explicitly imported.
For backward compatibility, Drools still supports the configuration of accumulate functions through configuration files and system properties, but this is a deprecated method. In order to configure the variance function from the previous example using the configuration file or system property, the user would set a property like this:
drools.accumulate.function.variance = some.package.VarianceFunctionPlease note that "drools.accumulate.function." is a prefix that must always be used,
"variance" is how the function will be used in the drl files, and
"some.package.VarianceFunction" is the fully qualified name of the class that implements
the function behavior.
The accumulate syntax evolved over time with the goal of becoming more compact and expressive. Nevertheless, Drools still supports previous syntaxes for backward compatibility purposes.
In case the rule is using a single accumulate function on a given accumulate, the author may add a pattern for the result object and use the "from" keyword to link it to the accumulate result. Example: a rule to apply a 10% discount on orders over $100 could be written in the following way:
rule "Apply 10% discount to orders over US$ 100,00"
when
$order : Order()
$total : Number( doubleValue > 100 )
from accumulate( OrderItem( order == $order, $value : value ),
sum( $value ) )
then
# apply discount to $order
endIn the above example, the accumulate element is using only one function (sum), and so, the rules author opted to explicitly write a pattern for the result type of the accumulate function (Number) and write the constraints inside it. There are no problems in using this syntax over the compact syntax presented before, except that is is a bit more verbose. Also note that it is not allowed to use both the return type and the functions binding in the same accumulate statement.
The use of accumulate with inline custom code is not a good practice for several reasons, including difficulties on maintaining and testing rules that use them, as well as the inability of reusing that code. Implementing your own accumulate functions is very simple and straightforward, they are easy to unit test and to use. This form of accumulate is supported for backward compatibility only.
Another possible syntax for the accumulate is to define inline custom code, instead of using accumulate functions. As noted on the previous warned, this is discouraged though for the stated reasons.
The general syntax of the accumulate CE
with inline custom code is:
<result pattern> from accumulate( <source pattern>,
init( <init code> ),
action( <action code> ),
reverse( <reverse code> ),
result( <result expression> ) )
The meaning of each of the elements is the following:
<source pattern>: the source pattern is a regular pattern that the engine will try to match against each of the source objects.
<init code>: this is a semantic block of code in the selected dialect that will be executed once for each tuple, before iterating over the source objects.
<action code>: this is a semantic block of code in the selected dialect that will be executed for each of the source objects.
<reverse code>: this is an optional semantic block of code in the selected dialect that if present will be executed for each source object that no longer matches the source pattern. The objective of this code block is to undo any calculation done in the <action code> block, so that the engine can do decremental calculation when a source object is modified or deleted, hugely improving performance of these operations.
<result expression>: this is a semantic expression in the selected dialect that is executed after all source objects are iterated.
<result pattern>: this is a
regular pattern that the engine tries to match against the
object returned from the <result
expression>. If it matches, the
accumulate conditional element evaluates to
true and the engine proceeds with the
evaluation of the next CE in the rule. If it does not matches,
the accumulate CE evaluates to
false and the engine stops evaluating CEs
for that rule.
It is easier to understand if we look at an example:
rule "Apply 10% discount to orders over US$ 100,00"
when
$order : Order()
$total : Number( doubleValue > 100 )
from accumulate( OrderItem( order == $order, $value : value ),
init( double total = 0; ),
action( total += $value; ),
reverse( total -= $value; ),
result( total ) )
then
# apply discount to $order
endIn the above example, for each Order in the
Working Memory, the engine will execute the init
code initializing the total variable to zero. Then it
will iterate over all OrderItem objects for that order,
executing the action for each one (in the
example, it will sum the value of all items into the total
variable). After iterating over all OrderItem objects,
it will return the value corresponding to the result
expression (in the above example, the value of variable
total). Finally, the engine will try to match the
result with the Number pattern, and if the double value
is greater than 100, the rule will fire.
The example used Java as the semantic dialect, and as such, note that the usage of the semicolon as statement delimiter is mandatory in the init, action and reverse code blocks. The result is an expression and, as such, it does not admit ';'. If the user uses any other dialect, he must comply to that dialect's specific syntax.
As mentioned before, the reverse code is optional, but it is strongly recommended that the user writes it in order to benefit from the improved performance on update and delete.
The accumulate CE can be used to execute
any action on source objects. The following example instantiates and
populates a custom object:
rule "Accumulate using custom objects"
when
$person : Person( $likes : likes )
$cheesery : Cheesery( totalAmount > 100 )
from accumulate( $cheese : Cheese( type == $likes ),
init( Cheesery cheesery = new Cheesery(); ),
action( cheesery.addCheese( $cheese ); ),
reverse( cheesery.removeCheese( $cheese ); ),
result( cheesery ) );
then
// do something
endThe conditional element eval is essentially a
catch-all which allows any semantic code (that returns a primitive
boolean) to be executed. This code can refer to variables that were
bound in the LHS of the rule, and functions in the rule package. Overuse
of eval reduces the declarativeness of your rules and can result in a
poorly performing engine. While eval can be used
anywhere in the patterns, the best practice is to add it as the last
conditional element in the LHS of a rule.
Evals cannot be indexed and thus are not as efficient as Field Constraints. However this makes them ideal for being used when functions return values that change over time, which is not allowed within Field Constraints.
For folks who are familiar with Drools 2.x lineage, the old Drools parameter and condition tags are equivalent to binding a variable to an appropriate type, and then using it in an eval node.
p1 : Parameter()
p2 : Parameter()
eval( p1.getList().containsKey( p2.getItem() ) )p1 : Parameter()
p2 : Parameter()
// call function isValid in the LHS
eval( isValid( p1, p2 ) )The Right Hand Side (RHS) is a common name for the consequence or action part of the rule; this part should contain a list of actions to be executed. It is bad practice to use imperative or conditional code in the RHS of a rule; as a rule should be atomic in nature - "when this, then do this", not "when this, maybe do this". The RHS part of a rule should also be kept small, thus keeping it declarative and readable. If you find you need imperative and/or conditional code in the RHS, then maybe you should be breaking that rule down into multiple rules. The main purpose of the RHS is to insert, delete or modify working memory data. To assist with that there are a few convenience methods you can use to modify working memory; without having to first reference a working memory instance.
update(object,
handle); will tell the engine that an
object has changed (one that has been bound to something on the LHS) and
rules may need to be reconsidered.
update(object);
can also be used; here the Knowledge Helper will look up the facthandle
for you, via an identity check, for the passed object. (Note that if you
provide Property Change Listeners to your Java beans that you are
inserting into the engine, you can avoid the need to call
update() when the object changes.). After a fact's field
values have changed you must call update before changing another fact,
or you will cause problems with the indexing within the rule engine. The
modify keyword avoids this problem.
insert(new
Something()); will place a new
object of your creation into the Working Memory.
insertLogical(new
Something()); is similar to
insert, but the object will be automatically deleted when there are no
more facts to support the truth of the currently firing rule.
delete(handle);
removes an object from Working Memory.
These convenience methods are basically macros that provide short
cuts to the KnowledgeHelper instance that lets you access
your Working Memory from rules files. The predefined variable
drools of type KnowledgeHelper lets you call
several other useful methods. (Refer to the KnowledgeHelper
interface documentation for more advanced operations).
The call drools.halt() terminates rule execution
immediately. This is required for returning control to the point
whence the current session was put to work with
fireUntilHalt().
Methods insert(Object o), update(Object
o) and delete(Object o) can be called on
drools as well, but due to their frequent use they can
be called without the object reference.
drools.getWorkingMemory() returns the
WorkingMemory object.
drools.setFocus( String s) sets the focus to the
specified agenda group.
drools.getRule().getName(), called from a rule's
RHS, returns the name of the rule.
drools.getTuple() returns the Tuple that matches
the currently executing rule, and
drools.getActivation() delivers the corresponding
Activation. (These calls are useful for logging and debugging
purposes.)
The full Knowledge Runtime API is exposed through another
predefined variable, kcontext, of type
KieContext. Its method getKieRuntime() delivers
an object of type KieRuntime, which, in turn, provides access to a
wealth of methods, many of which are quite useful for coding RHS
logic.
The call kcontext.getKieRuntime().halt()
terminates rule execution immediately.
The accessor getAgenda() returns a reference to
this session's Agenda, which in turn provides access to
the various rule groups: activation groups, agenda groups, and rule
flow groups. A fairly common paradigm is the activation of some
agenda group, which could be done with the lengthy call:
// give focus to the agenda group CleanUp
kcontext.getKieRuntime().getAgenda().getAgendaGroup( "CleanUp" ).setFocus();(You can achieve the same using drools.setFocus(
"CleanUp" ).)
To run a query, you call getQueryResults(String
query), whereupon you may process the results, as explained
in section Query.
A set of methods dealing with event management lets you, among other things, add and remove event listeners for the Working Memory and the Agenda.
Method getKieBase() returns the
KieBase object, the backbone of all the Knowledge
in your system, and the originator of the current session.
You can manage globals with setGlobal(...),
getGlobal(...) and getGlobals().
Method getEnvironment() returns the runtime's
Environment which works much like what you know as your
operating system's environment.
This language extension provides a structured approach to fact
updates. It combines the update operation with a number of setter calls
to change the object's fields. This is the syntax schema for the
modify statement:
modify ( <fact-expression> ) {
<expression> [ , <expression> ]*
}The parenthesized <fact-expression> must yield a fact object reference. The expression list in the block should consist of setter calls for the given object, to be written without the usual object reference, which is automatically prepended by the compiler.
The example illustrates a simple fact modification.
Example 8.83. A modify statement
rule "modify stilton"
when
$stilton : Cheese(type == "stilton")
then
modify( $stilton ){
setPrice( 20 ),
setAge( "overripe" )
}
endThe advantages in using the modify statment are particularly clear when used in conjuction with fine grained property change listeners. See the corresponding section for more details.
Sometimes the constraint of having one single consequence for each rule can be somewhat limiting and leads to verbose and difficult to be maintained repetitions like in the following example:
rule "Give 10% discount to customers older than 60"
when
$customer : Customer( age > 60 )
then
modify($customer) { setDiscount( 0.1 ) };
end
rule "Give free parking to customers older than 60"
when
$customer : Customer( age > 60 )
$car : Car ( owner == $customer )
then
modify($car) { setFreeParking( true ) };
endIt is already possible to partially overcome this problem by making the second rule extending the first one like in:
rule "Give 10% discount to customers older than 60"
when
$customer : Customer( age > 60 )
then
modify($customer) { setDiscount( 0.1 ) };
end
rule "Give free parking to customers older than 60"
extends "Give 10% discount to customers older than 60"
when
$car : Car ( owner == $customer )
then
modify($car) { setFreeParking( true ) };
endAnyway this feature makes it possible to define more labelled consequences other than the default one in a single rule, so, for example, the 2 former rules can be compacted in only one like it follows:
rule "Give 10% discount and free parking to customers older than 60"
when
$customer : Customer( age > 60 )
do[giveDiscount]
$car : Car ( owner == $customer )
then
modify($car) { setFreeParking( true ) };
then[giveDiscount]
modify($customer) { setDiscount( 0.1 ) };
endThis last rule has 2 consequences, the usual default one, plus another one named "giveDiscount" that is activated, using the keyword do, as soon as a customer older than 60 is found in the knowledge base, regardless of the fact that he owns a car or not. The activation of a named consequence can be also guarded by an additional condition like in this further example:
rule "Give free parking to customers older than 60 and 10% discount to golden ones among them"
when
$customer : Customer( age > 60 )
if ( type == "Golden" ) do[giveDiscount]
$car : Car ( owner == $customer )
then
modify($car) { setFreeParking( true ) };
then[giveDiscount]
modify($customer) { setDiscount( 0.1 ) };
endThe condition in the if statement is always evaluated on the pattern immediately preceding it. In the end this last, a bit more complicated, example shows how it is possible to switch over different conditions using a nested if/else statement:
rule "Give free parking and 10% discount to over 60 Golden customer and 5% to Silver ones"
when
$customer : Customer( age > 60 )
if ( type == "Golden" ) do[giveDiscount10]
else if ( type == "Silver" ) break[giveDiscount5]
$car : Car ( owner == $customer )
then
modify($car) { setFreeParking( true ) };
then[giveDiscount10]
modify($customer) { setDiscount( 0.1 ) };
then[giveDiscount5]
modify($customer) { setDiscount( 0.05 ) };
endHere the purpose is to give a 10% discount AND a free parking to Golden customers over 60, but only a 5% discount (without free parking) to the Silver ones. This result is achieved by activating the consequence named "giveDiscount5" using the keyword break instead of do. In fact do just schedules a consequence in the agenda, allowing the remaining part of the LHS to continue of being evaluated as per normal, while break also blocks any further pattern matching evaluation. Note, of course, that the activation of a named consequence not guarded by any condition with break doesn't make sense (and generates a compile time error) since otherwise the LHS part following it would be never reachable.
Drools attempts to preserve numbers in their primitive or object wrapper form, so a variable bound to an int primitive when used in a code block or expression will no longer need manual unboxing; unlike Drools 3.0 where all primitives were autoboxed, requiring manual unboxing. A variable bound to an object wrapper will remain as an object; the existing JDK 1.5 and JDK 5 rules to handle auto-boxing and unboxing apply in this case. When evaluating field constraints, the system attempts to coerce one of the values into a comparable format; so a primitive is comparable to an object wrapper.
A query is a simple way to search the working memory for facts that match the stated conditions. Therefore, it contains only the structure of the LHS of a rule, so that you specify neither "when" nor "then". A query has an optional set of parameters, each of which can be optionally typed. If the type is not given, the type Object is assumed. The engine will attempt to coerce the values as needed. Query names are global to the KieBase; so do not add queries of the same name to different packages for the same RuleBase.
To return the results use
ksession.getQueryResults("name"), where "name" is the query's
name. This returns a list of query results, which allow you to retrieve the
objects that matched the query.
The first example presents a simple query for all the people over the age of 30. The second one, using parameters, combines the age limit with a location.
Example 8.84. Query People over the age of 30
query "people over the age of 30"
person : Person( age > 30 )
endExample 8.85. Query People over the age of x, and who live in y
query "people over the age of x" (int x, String y)
person : Person( age > x, location == y )
endWe iterate over the returned QueryResults using a standard "for" loop. Each element is a QueryResultsRow which we can use to access each of the columns in the tuple. These columns can be accessed by bound declaration name or index position.
Example 8.86. Query People over the age of 30
QueryResults results = ksession.getQueryResults( "people over the age of 30" );
System.out.println( "we have " + results.size() + " people over the age of 30" );
System.out.println( "These people are are over 30:" );
for ( QueryResultsRow row : results ) {
Person person = ( Person ) row.get( "person" );
System.out.println( person.getName() + "\n" );
}Support for positional syntax has been added for more compact code. By default the declared type order in the type declaration matches the argument position. But it possible to override these using the @position annotation. This allows patterns to be used with positional arguments, instead of the more verbose named arguments.
declare Cheese
name : String @position(1)
shop : String @position(2)
price : int @position(0)
end
The @Position annotation, in the org.drools.definition.type package,
can be used to annotate original pojos on the classpath. Currently only
fields on classes can be annotated. Inheritance of classes is supported, but
not interfaces or methods. The isContainedIn query below demonstrates the
use of positional arguments in a pattern; Location(x, y;)
instead of Location( thing == x, location == y).
Queries can now call other queries, this combined with optional query arguments provides derivation query style backward chaining. Positional and named syntax is supported for arguments. It is also possible to mix both positional and named, but positional must come first, separated by a semi colon. Literal expressions can be passed as query arguments, but at this stage you cannot mix expressions with variables. Here is an example of a query that calls another query. Note that 'z' here will always be an 'out' variable. The '?' symbol means the query is pull only, once the results are returned you will not receive further results as the underlying data changes.
declare Location
thing : String
location : String
end
query isContainedIn( String x, String y )
Location(x, y;)
or
( Location(z, y;) and ?isContainedIn(x, z;) )
endAs previously mentioned you can use live "open" queries to reactively receive changes over time from the query results, as the underlying data it queries against changes. Notice the "look" rule calls the query without using '?'.
query isContainedIn( String x, String y )
Location(x, y;)
or
( Location(z, y;) and isContainedIn(x, z;) )
end
rule look when
Person( $l : likes )
isContainedIn( $l, 'office'; )
then
insertLogical( $l 'is in the office' );
end
Drools supports unification for derivation queries, in short this means that arguments are optional. It is possible to call queries from Java leaving arguments unspecified using the static field org.drools.core.runtime.rule.Variable.v - note you must use 'v' and not an alternative instance of Variable. These are referred to as 'out' arguments. Note that the query itself does not declare at compile time whether an argument is in or an out, this can be defined purely at runtime on each use. The following example will return all objects contained in the office.
results = ksession.getQueryResults( "isContainedIn", new Object[] { Variable.v, "office" } );
l = new ArrayList<List<String>>();
for ( QueryResultsRow r : results ) {
l.add( Arrays.asList( new String[] { (String) r.get( "x" ), (String) r.get( "y" ) } ) );
}
The algorithm uses stacks to handle recursion, so the method stack will not blow up.
The following is not yet supported:
List and Map unification
Variables for the fields of facts
Expression unification - pred( X, X + 1, X * Y / 7 )
Domain Specific Languages (or DSLs) are a way of creating a rule language that is dedicated to your problem domain. A set of DSL definitions consists of transformations from DSL "sentences" to DRL constructs, which lets you use of all the underlying rule language and engine features. Given a DSL, you write rules in DSL rule (or DSLR) files, which will be translated into DRL files.
DSL and DSLR files are plain text files, and you can use any text editor to create and modify them. But there are also DSL and DSLR editors, both in the IDE as well as in the web based BRMS, and you can use those as well, although they may not provide you with the full DSL functionality.
DSLs can serve as a layer of separation between rule authoring (and rule authors) and the technical intricacies resulting from the modelling of domain object and the rule engine's native language and methods. If your rules need to be read and validated by domain experts (such as business analysts, for instance) who are not programmers, you should consider using a DSL; it hides implementation details and focuses on the rule logic proper. DSL sentences can also act as "templates" for conditional elements and consequence actions that are used repeatedly in your rules, possibly with minor variations. You may define DSL sentences as being mapped to these repeated phrases, with parameters providing a means for accommodating those variations.
DSLs have no impact on the rule engine at runtime, they are just a compile time feature, requiring a special parser and transformer.
The Drools DSL mechanism allows you to customise conditional expressions and consequence actions. A global substitution mechanism ("keyword") is also available.
In the preceding example, [when] indicates the scope of
the expression, i.e., whether it is valid for the LHS or the RHS of a rule. The
part after the bracketed keyword is the expression that you use in the rule;
typically a natural language expression, but it doesn't have to be. The
part to the right of the equal sign ("=") is the mapping of the expression into
the rule language. The form of this string depends on its destination, RHS or
LHS. If it is for the LHS, then it ought to be a term according to the regular
LHS syntax; if it is for the RHS then it might be a Java statement.
Whenever the DSL parser matches a line from the rule file written in the
DSL with an expression in the DSL definition, it performs three steps of
string manipulation. First, it extracts the string values appearing where the
expression contains variable names in braces (here: {colour}). Then,
the values obtained from these captures are then interpolated wherever that name,
again enclosed in braces, occurs on the right hand side of the mapping. Finally, the
interpolated string replaces whatever was matched by the entire expression
in the line of the DSL rule file.
Note that the expressions (i.e., the strings on the left hand side of the equal sign) are used as regular expressions in a pattern matching operation against a line of the DSL rule file, matching all or part of a line. This means you can use (for instance) a '?' to indicate that the preceding character is optional. One good reason to use this is to overcome variations in natural language phrases of your DSL. But, given that these expressions are regular expression patterns, this also means that all "magic" characters of Java's pattern syntax have to be escaped with a preceding backslash ('\').
It is important to note that the compiler transforms DSL rule files line by line. In the above example, all the text after "Something is " to the end of the line is captured as the replacement value for "{colour}", and this is used for interpolating the target string. This may not be exactly what you want. For instance, when you intend to merge different DSL expressions to generate a composite DRL pattern, you need to transform a DSLR line in several independent operations. The best way to achieve this is to ensure that the captures are surrounded by characteristic text - words or even single characters. As a result, the matching operation done by the parser plucks out a substring from somewhere within the line. In the example below, quotes are used as distinctive characters. Note that the characters that surround the capture are not included during interpolation, just the contents between them.
As a rule of thumb, use quotes for textual data that a rule editor
may want to enter. You can also enclose the capture with words to ensure
that the text is correctly matched. Both is illustrated by the following
example. Note that a single line such as Something is "green" and
another solid thing is now correctly expanded.
Example 8.88. Example with quotes
[when]something is "{colour}"=Something(colour=="{colour}")
[when]another {state} thing=OtherThing(state=="{state})"It is a good idea to avoid punctuation (other than quotes or apostrophes) in your DSL expressions as much as possible. The main reason is that punctuation is easy to forget for rule authors using your DSL. Another reason is that parentheses, the period and the question mark are magic characters, requiring escaping in the DSL definition.
In a DSL mapping, the braces "{" and "}" should only be used to enclose a variable definition or reference, resulting in a capture. If they should occur literally, either in the expression or within the replacement text on the right hand side, they must be escaped with a preceding backslash ("\"):
[then]do something= if (foo) \{ doSomething(); \}
If braces "{" and "}" should appear in the replacement string of a DSL definition, escape them with a backslash ('\').
Example 8.89. Examples of DSL mapping entries
# This is a comment to be ignored.
[when]There is a person with name of "{name}"=Person(name=="{name}")
[when]Person is at least {age} years old and lives in "{location}"=
Person(age >= {age}, location=="{location}")
[then]Log "{message}"=System.out.println("{message}");
[when]And = andGiven the above DSL examples, the following examples show the expansion of various DSLR snippets:
Example 8.90. Examples of DSL expansions
There is a person with name of "Kitty"
==> Person(name="Kitty")
Person is at least 42 years old and lives in "Atlanta"
==> Person(age >= 42, location="Atlanta")
Log "boo"
==> System.out.println("boo");
There is a person with name of "Bob" and Person is at least 30 years old and lives in "Utah"
==> Person(name="Bob") and Person(age >= 30, location="Utah")Don't forget that if you are capturing plain text from a DSL rule line and want to use it as a string literal in the expansion, you must provide the quotes on the right hand side of the mapping.
You can chain DSL expressions together on one line, as long as it is clear to the parser where one ends and the next one begins and where the text representing a parameter ends. (Otherwise you risk getting all the text until the end of the line as a parameter value.) The DSL expressions are tried, one after the other, according to their order in the DSL definition file. After any match, all remaining DSL expressions are investigated, too.
The resulting DRL text may consist of more than one line. Line ends
are in the replacement text are written as \n.
A common requirement when writing rule conditions is to be able to add an arbitrary combination of constraints to a pattern. Given that a fact type may have many fields, having to provide an individual DSL statement for each combination would be plain folly.
The DSL facility allows you to add constraints to a pattern by a simple convention: if your DSL expression starts with a hyphen (minus character, "-") it is assumed to be a field constraint and, consequently, is is added to the last pattern line preceding it.
For an example, lets take look at class Cheese,
with the following fields: type, price, age and country. We can
express some LHS condition in normal DRL like the following
Cheese(age < 5, price == 20, type=="stilton", country=="ch")The DSL definitions given below result in three DSL phrases which may be used to create any combination of constraint involving these fields.
[when]There is a Cheese with=Cheese()
[when]- age is less than {age}=age<{age}
[when]- type is '{type}'=type=='{type}'
[when]- country equal to '{country}'=country=='{country}'You can then write rules with conditions like the following:
There is a Cheese with
- age is less than 42
- type is 'stilton'The parser will pick up a line beginning with "-" and add it as a constraint to the preceding pattern, inserting a comma when it is required. For the preceding example, the resulting DRL is:
Cheese(age<42, type=='stilton')
Combining all all numeric fields with all relational operators (according to the DSL expression "age is less than..." in the preceding example) produces an unwieldy amount of DSL entries. But you can define DSL phrases for the various operators and even a generic expression that handles any field constraint, as shown below. (Notice that the expression definition contains a regular expression in addition to the variable name.)
[when][]is less than or equal to=<=
[when][]is less than=<
[when][]is greater than or equal to=>=
[when][]is greater than=>
[when][]is equal to===
[when][]equals===
[when][]There is a Cheese with=Cheese()
[when][]- {field:\w*} {operator} {value:\d*}={field} {operator} {value} Given these DSL definitions, you can write rules with conditions such as:
There is a Cheese with
- age is less than 42
- rating is greater than 50
- type equals 'stilton'In this specific case, a phrase such as "is less than" is replaced by
<, and then the line matches the last DSL entry. This
removes the hyphen, but the final result is still added as a constraint
to the preceding pattern. After processing all of the lines, the resulting
DRL text is:
Cheese(age<42, rating > 50, type=='stilton')The order of the entries in the DSL is important if separate DSL expressions are intended to match the same line, one after the other.
A good way to get started is to write representative samples of the rules your application requires, and to test them as you develop. This will provide you with a stable framework of conditional elements and their constraints. Rules, both in DRL and in DSLR, refer to entities according to the data model representing the application data that should be subject to the reasoning process defined in rules. Notice that writing rules is generally easier if most of the data model's types are facts.
Given an initial set of rules, it should be possible to identify recurring or similar code snippets and to mark variable parts as parameters. This provides reliable leads as to what might be a handy DSL entry. Also, make sure you have a full grasp of the jargon the domain experts are using, and base your DSL phrases on this vocabulary.
You may postpone implementation decisions concerning conditions and actions during this first design phase by leaving certain conditional elements and actions in their DRL form by prefixing a line with a greater sign (">"). (This is also handy for inserting debugging statements.)
During the next development phase, you should find that the DSL configuration stabilizes pretty quickly. New rules can be written by reusing the existing DSL definitions, or by adding a parameter to an existing condition or consequence entry.
Try to keep the number of DSL entries small. Using parameters lets you apply the same DSL sentence for similar rule patterns or constraints. But do not exaggerate: authors using the DSL should still be able to identify DSL phrases by some fixed text.
A DSL file is a text file in a line-oriented format. Its entries are used for transforming a DSLR file into a file according to DRL syntax.
A line starting with "#" or "//" (with or without preceding white space) is treated as a comment. A comment line starting with "#/" is scanned for words requesting a debug option, see below.
Any line starting with an opening bracket ("[") is assumed to be the first line of a DSL entry definition.
Any other line is appended to the preceding DSL entry definition, with the line end replaced by a space.
A DSL entry consists of the following four parts:
A scope definition, written as one of the keywords "when" or "condition", "then" or "consequence", "*" and "keyword", enclosed in brackets ("[" and "]"). This indicates whether the DSL entry is valid for the condition or the consequence of a rule, or both. A scope indication of "keyword" means that the entry has global significance, i.e., it is recognized anywhere in a DSLR file.
A type definition, written as a Java class name, enclosed in brackets. This part is optional unless the the next part begins with an opening bracket. An empty pair of brackets is valid, too.
A DSL expression consists of a (Java) regular expression, with any number of embedded variable definitions, terminated by an equal sign ("="). A variable definition is enclosed in braces ("{" and "}"). It consists of a variable name and two optional attachments, separated by colons (":"). If there is one attachment, it is a regular expression for matching text that is to be assigned to the variable; if there are two attachments, the first one is a hint for the GUI editor and the second one the regular expression.
Note that all characters that are "magic" in regular expressions must be escaped with a preceding backslash ("\") if they should occur literally within the expression.
The remaining part of the line after the delimiting equal sign is the replacement text for any DSLR text matching the regular expression. It may contain variable references, i.e., a variable name enclosed in braces. Optionally, the variable name may be followed by an exclamation mark ("!") and a transformation function, see below.
Note that braces ("{" and "}") must be escaped with a preceding backslash ("\") if they should occur literally within the replacement string.
Debugging of DSL expansion can be turned on, selectively, by using a comment line starting with "#/" which may contain one or more words from the table presented below. The resulting output is written to standard output.
Table 8.2. Debug options for DSL expansion
| Word | Description |
|---|---|
| result | Prints the resulting DRL text, with line numbers. |
| steps | Prints each expansion step of condition and consequence lines. |
| keyword | Dumps the internal representation of all DSL entries with scope "keyword". |
| when | Dumps the internal representation of all DSL entries with scope "when" or "*". |
| then | Dumps the internal representation of all DSL entries with scope "then" or "*". |
| usage | Displays a usage statistic of all DSL entries. |
Below are some sample DSL definitions, with comments describing the language features they illustrate.
# Comment: DSL examples
#/ debug: display result and usage
# keyword definition: replaces "regula" by "rule"
[keyword][]regula=rule
# conditional element: "T" or "t", "a" or "an", convert matched word
[when][][Tt]here is an? {entity:\w+}=
${entity!lc}: {entity!ucfirst} ()
# consequence statement: convert matched word, literal braces
[then][]update {entity:\w+}=modify( ${entity!lc} )\{ \}
The transformation of a DSLR file proceeds as follows:
The text is read into memory.
Each of the "keyword" entries is applied to the entire text. First, the regular expression from the keyword definition is modified by replacing white space sequences with a pattern matching any number of white space characters, and by replacing variable definitions with a capture made from the regular expression provided with the definition, or with the default (".*?"). Then, the DSLR text is searched exhaustively for occurrences of strings matching the modified regular expression. Substrings of a matching string corresponding to variable captures are extracted and replace variable references in the corresponding replacement text, and this text replaces the matching string in the DSLR text.
Sections of the DSLR text between "when" and "then", and "then" and "end", respectively, are located and processed in a uniform manner, line by line, as described below.
For a line, each DSL entry pertaining to the line's section is taken in turn, in the order it appears in the DSL file. Its regular expression part is modified: white space is replaced by a pattern matching any number of white space characters; variable definitions with a regular expression are replaced by a capture with this regular expression, its default being ".*?". If the resulting regular expression matches all or part of the line, the matched part is replaced by the suitably modified replacement text.
Modification of the replacement text is done by replacing variable references with the text corresponding to the regular expression capture. This text may be modified according to the string transformation function given in the variable reference; see below for details.
If there is a variable reference naming a variable that is not defined in the same entry, the expander substitutes a value bound to a variable of that name, provided it was defined in one of the preceding lines of the current rule.
If a DSLR line in a condition is written with a leading hyphen, the expanded result is inserted into the last line, which should contain a pattern CE, i.e., a type name followed by a pair of parentheses. if this pair is empty, the expanded line (which should contain a valid constraint) is simply inserted, otherwise a comma (",") is inserted beforehand.
If a DSLR line in a consequence is written with a leading hyphen, the expanded result is inserted into the last line, which should contain a "modify" statement, ending in a pair of braces ("{" and "}"). If this pair is empty, the expanded line (which should contain a valid method call) is simply inserted, otherwise a comma (",") is inserted beforehand.
It is currently not possible to use a line with a leading hyphen to insert text into other conditional element forms (e.g., "accumulate") or it may only work for the first insertion (e.g., "eval").
All string transformation functions are described in the following table.
Table 8.3. String transformation functions
| Name | Description |
|---|---|
| uc | Converts all letters to upper case. |
| lc | Converts all letters to lower case. |
| ucfirst | Converts the first letter to upper case, and all other letters to lower case. |
| num | Extracts all digits and "-" from the string. If the last two digits in the original string are preceded by "." or ",", a decimal period is inserted in the corresponding position. |
| a?b/c | Compares the string with string a, and if they are equal, replaces it with b, otherwise with c. But c can be another triplet a, b, c, so that the entire structure is, in fact, a translation table. |
The following DSL examples show how to use string transformation functions.
# definitions for conditions
[when][]There is an? {entity}=${entity!lc}: {entity!ucfirst}()
[when][]- with an? {attr} greater than {amount}={attr} <= {amount!num}
[when][]- with a {what} {attr}={attr} {what!positive?>0/negative?%lt;0/zero?==0/ERROR}A file containing a DSL definition has to be put under the resources folder
or any of its subfolders like any other drools artifact. It must have the extension
.dsl, or alternatively be marked with type ResourceType.DSL.
when programmatically added to a KieFileSystem. For a file using DSL
definition, the extension .dslr should be used, while it can be
added to a KieFileSystem with type ResourceType.DSLR.
For parsing and expanding a DSLR file the DSL configuration is read and supplied to the parser. Thus, the parser can "recognize" the DSL expressions and transform them into native rule language expressions.
There is no broadly accepted definition on the term Complex Event Processing. The term Event by itself is frequently overloaded and used to refer to several different things, depending on the context it is used. Defining terms is not the goal of this guide and as so, lets adopt a loose definition that, although not formal, will allow us to proceed with a common understanding.
So, in the scope of this guide:
Event, is a record of a significant change of state in the application domain at a given point in time.
For instance, on a Stock Broker application, when a sale operation is executed, it causes a change of state in the domain. This change of state can be observed on several entities in the domain, like the price of the securities that changed to match the value of the operation, the ownership of the traded assets that changed from the seller to the buyer, the balance of the accounts from both seller and buyer that are credited and debited, etc. Depending on how the domain is modelled, this change of state may be represented by a single event, multiple atomic events or even hierarchies of correlated events. In any case, in the context of this guide, Event is the record of the change of a particular piece of data in the domain.
Events are processed by computer systems since they were invented, and throughout the history, systems responsible for that were given different names and different methodologies were employed. It wasn't until the 90's though, that a more focused work started on EDA (Event Driven Architecture) with a more formal definition on the requirements and goals for event processing. Old messaging systems started to change to address such requirements and new systems started to be developed with the single purpose of event processing. Two trends were born under the names of Event Stream Processing and Complex Event Processing.
In the very beginnings, Event Stream Processing was focused on the capabilities of processing streams of events in (near) real time, while the main focus of Complex Event Processing was on the correlation and composition of atomic events into complex (compound) events. An important (maybe the most important) milestone was the publishing of Dr. David Luckham's book "The Power of Events" in 2002. In the book, Dr Luckham introduces the concept of Complex Event Processing and how it can be used to enhance systems that deal with events. Over the years, both trends converged to a common understanding and today these systems are all referred to as CEP systems.
This is a very simplistic explanation to a really complex and fertile field of research, but sets a high level and common understanding of the concepts that this guide will introduce.
The current understanding of what Complex Event Processing is may be briefly described as the following quote from Wikipedia:
"Complex Event Processing, or CEP, is primarily an event processing concept that deals with the task of processing multiple events with the goal of identifying the meaningful events within the event cloud. CEP employs techniques such as detection of complex patterns of many events, event correlation and abstraction, event hierarchies, and relationships between events such as causality, membership, and timing, and event-driven processes." | ||
| --Wikipedia | ||
In other words, CEP is about detecting and selecting the interesting events (and only them) from an event cloud, finding their relationships and inferring new data from them and their relationships.
For the remaining of this guide, we will use the terms Complex Event Processing and CEP as a broad reference for any of the related technologies and techniques, including but not limited to, CEP, Complex Event Processing, ESP, Event Stream Processing and Event Processing in general.
Event Processing use cases, in general, share several requirements and goals with Business Rules use cases. These overlaps happen both on the business side and on the technical side.
On the Business side:
Business rules are frequently defined based on the occurrence of scenarios triggered by events. Examples could be:
On an algorithmic trading application: take an action if the security price increases X% compared to the day opening price, where the price increases are usually denoted by events on a Stock Trade application.
On a monitoring application: take an action if the temperature on the server room increases X degrees in Y minutes, where sensor readings are usually denoted by events.
Both business rules and event processing queries change frequently and require immediate response for the business to adapt itself to new market conditions, new regulations and new enterprise policies.
From a technical perspective:
Both require seamless integration with the enterprise infrastructure and applications, specially on autonomous governance, including, but not limited to, lifecycle management, auditing, security, etc.
Both have functional requirements like pattern matching and non-functional requirements like response time and query/rule explanation.
Even sharing requirements and goals, historically, both fields were born appart and although the industry evolved and one can find good products on the market, they either focus on event processing or on business rules management. That is due not only because of historical reasons but also because, even overlapping in part, use cases do have some different requirements.
Drools was also born as a rules engine several years ago, but following the vision of becoming a single platform for behavioral modelling, it soon realized that it could only achieve this goal by crediting the same importance to the three complementary business modelling techniques:
Business Rules Management
Business Processes Management
Complex Event Processing
In this context, Drools Fusion is the module responsible for adding event processing capabilities into the platform.
Supporting Complex Event Processing, though, is much more than simply understanding what an event is. CEP scenarios share several common and distinguishing characteristics:
Usually required to process huge volumes of events, but only a small percentage of the events are of real interest.
Events are usually immutable, since they are a record of state change.
Usually the rules and queries on events must run in reactive modes, i.e., react to the detection of event patterns.
Usually there are strong temporal relationships between related events.
Individual events are usually not important. The system is concerned about patterns of related events and their relationships.
Usually, the system is required to perform composition and aggregation of events.
Based on this general common characteristics, Drools Fusion defined a set of goals to be achieved in order to support Complex Event Processing appropriately:
Support Events, with their proper semantics, as first class citizens.
Allow detection, correlation, aggregation and composition of events.
Support processing of Streams of events.
Support temporal constraints in order to model the temporal relationships between events.
Support sliding windows of interesting events.
Support a session scoped unified clock.
Support the required volumes of events for CEP use cases.
Support to (re)active rules.
Support adapters for event input into the engine (pipeline).
The above list of goals are based on the requirements not covered by Drools Expert itself, since in a unified platform, all features of one module are leveraged by the other modules. This way, Drools Fusion is born with enterprise grade features like Pattern Matching, that is paramount to a CEP product, but that is already provided by Drools Expert. In the same way, all features provided by Drools Fusion are leveraged by Drools Flow (and vice-versa) making process management aware of event processing and vice-versa.
For the remaining of this guide, we will go through each of the features Drools Fusion adds to the platform. All these features are available to support different use cases in the CEP world, and the user is free to select and use the ones that will help him model his business use case.
An event is a fact that present a few distinguishing characteristics:
Usually immutables: since, by the previously discussed definition, events are a record of a state change in the application domain, i.e., a record of something that already happened, and the past can not be "changed", events are immutables. This constraint is an important requirement for the development of several optimizations and for the specification of the event lifecycle. This does not mean that the Java object representing the object must be immutable. Quite the contrary, the engine does not enforce immutability of the object model, because one of the most common use cases for rules is event data enrichment.
As a best practice, the application is allowed to populate un-populated event attributes (to enrich the event with inferred data), but already populated attributes should never be changed.
Strong temporal constraints: rules involving events usually require the correlation of multiple events, specially temporal correlations where events are said to happen at some point in time relative to other events.
Managed lifecycle: due to their immutable nature and the temporal constraints, events usually will only match other events and facts during a limited window of time, making it possible for the engine to manage the lifecycle of the events automatically. In other words, one an event is inserted into the working memory, it is possible for the engine to find out when an event can no longer match other facts and automatically delete it, releasing its associated resources.
Use of sliding windows: since all events have timestamps associated to them, it is possible to define and use sliding windows over them, allowing the creation of rules on aggregations of values over a period of time. Example: average of an event value over 60 minutes.
Drools supports the declaration and usage of events with both semantics: point-in-time events and interval-based events.
A simplistic way to understand the unitification of the semantics is to consider a point-in-time event as an interval-based event whose duration is zero.
Rules engines in general have a well known way of processing data and rules and provide the application with the results. Also, there is not many requirements on how facts should be presented to the rules engine, specially because in general, the processing itself is time independent. That is a good assumption for most scenarios, but not for all of them. When the requirements include the processing of real time or near real time events, time becomes and important variable of the reasoning process.
The following sections will explain the impact of time on rules reasoning and the two modes provided by Drools for the reasoning process.
The CLOUD processing mode is the default processing mode. Users of rules engine are familiar with this mode because it behaves in exactly the same way as any pure forward chaining rules engine, including previous versions of Drools.
When running in CLOUD mode, the engine sees all facts in the working memory, does not matter if they are regular facts or events, as a whole. There is no notion of flow of time, although events have a timestamp as usual. In other words, although the engine knows that a given event was created, for instance, on January 1st 2009, at 09:35:40.767, it is not possible for the engine to determine how "old" the event is, because there is no concept of "now".
In this mode, the engine will apply its usual many-to-many pattern matching algorithm, using the rules constraints to find the matching tuples, activate and fire rules as usual.
This mode does not impose any kind of additional requirements on facts. So for instance:
There is no notion of time. No requirements clock synchronization.
There is no requirement on event ordering. The engine looks at the events as an unordered cloud against which the engine tries to match rules.
On the other hand, since there is no requirements, some benefits are not available either. For instance, in CLOUD mode, it is not possible to use sliding windows, because sliding windows are based on the concept of "now" and there is no concept of "now" in CLOUD mode.
Since there is no ordering requirement on events, it is not possible for the engine to determine when events can no longer match and as so, there is no automatic life-cycle management for events. I.e., the application must explicitly delete events when they are no longer necessary, in the same way the application does with regular facts.
Cloud mode is the default execution mode for Drools, but in any case, as any other configuration in Drools, it is possible to change this behavior either by setting a system property, using configuration property files or using the API. The corresponding property is:
KieBaseConfiguration config = KieServices.Factory.get().newKieBaseConfiguration();
config.setOption( EventProcessingOption.CLOUD );The equivalent property is:
drools.eventProcessingMode = cloudThe STREAM processing mode is the mode of choice when the application needs to process streams of events. It adds a few common requirements to the regular processing, but enables a whole lot of features that make stream event processing a lot simpler.
The main requirements to use STREAM mode are:
Events in each stream must be time-ordered. I.e., inside a given stream, events that happened first must be inserted first into the engine.
The engine will force synchronization between streams through the use of the session clock, so, although the application does not need to enforce time ordering between streams, the use of non-time-synchronized streams may result in some unexpected results.
Given that the above requirements are met, the application may enable the STREAM mode using the following API:
KieBaseConfiguration config = KieServices.Factory.get().newKieBaseConfiguration();
config.setOption( EventProcessingOption.STREAM );Or, the equivalent property:
drools.eventProcessingMode = streamWhen using the STREAM, the engine knows the concept of flow of time and the concept of "now", i.e., the engine understands how old events are based on the current timestamp read from the Session Clock. This characteristic allows the engine to provide the following additional features to the application:
Sliding Window support
Automatic Event Lifecycle Management
Automatic Rule Delaying when using Negative Patterns
All these features are explained in the following sections.
When running the engine in CLOUD mode, the session clock is used only to time stamp the arriving events that don't have a previously defined timestamp attribute. Although, in STREAM mode, the Session Clock assumes an even more important role.
In STREAM mode, the session clock is responsible for keeping the current timestamp, and based on it, the engine does all the temporal calculations on event's aging, synchronizes streams from multiple sources, schedules future tasks and so on.
Check the documentation on the Session Clock section to know how to configure and use different session clock implementations.
Negative patterns behave different in STREAM mode when compared to CLOUD mode. In CLOUD mode, the engine assumes that all facts and events are known in advance (there is no concept of flow of time) and so, negative patterns are evaluated immediately.
When running in STREAM mode, negative patterns with temporal constraints may require the engine to wait for a time period before activating a rule. The time period is automatically calculated by the engine in a way that the user does not need to use any tricks to achieve the desired result.
For instance:
Example 9.1. a rule that activates immediately upon matching
rule "Sound the alarm"
when
$f : FireDetected( )
not( SprinklerActivated( ) )
then
// sound the alarm
end
The above rule has no temporal constraints that would require delaying the rule, and so, the rule activates immediately. The following rule on the other hand, must wait for 10 seconds before activating, since it may take up to 10 seconds for the sprinklers to activate:
Example 9.2. a rule that automatically delays activation due to temporal constraints
rule "Sound the alarm"
when
$f : FireDetected( )
not( SprinklerActivated( this after[0s,10s] $f ) )
then
// sound the alarm
endThis behaviour allows the engine to keep consistency when dealing with negative patterns and temporal constraints at the same time. The above would be the same as writing the rule as below, but does not burden the user to calculate and explicitly write the appropriate duration parameter:
Example 9.3. same rule with explicit duration parameter
rule "Sound the alarm"
duration( 10s )
when
$f : FireDetected( )
not( SprinklerActivated( this after[0s,10s] $f ) )
then
// sound the alarm
endThe following rule expects every 10 seconds at least one “Heartbeat” event, if not the rule fires. The special case in this rule is that we use the same type of the object in the first pattern and in the negative pattern. The negative pattern has the temporal constraint to wait between 0 to 10 seconds before firing and it excludes the Heartbeat bound to $h. Excluding the bound Heartbeat is important since the temporal constraint [0s, ...] does not exclude by itself the bound event $h from being matched again, thus preventing the rule to fire.
Example 9.4. excluding bound events in negative patterns
rule "Sound the alarm"
when
$h: Heartbeat( ) from entry-point "MonitoringStream"
not( Heartbeat( this != $h, this after[0s,10s] $h ) from entry-point "MonitoringStream" )
then
// Sound the alarm
endReasoning over time requires a reference clock. Just to mention one example, if a rule reasons over the average price of a given stock over the last 60 minutes, how the engine knows what stock price changes happened over the last 60 minutes in order to calculate the average? The obvious response is: by comparing the timestamp of the events with the "current time". How the engine knows what time is now? Again, obviously, by querying the Session Clock.
The session clock implements a strategy pattern, allowing different types of clocks to be plugged and used by the engine. This is very important because the engine may be running in an elements of different scenarios that may require different clock implementations. Just to mention a few:
Rules testing: testing always requires a controlled environment, and when the tests include rules with temporal constraints, it is necessary to not only control the input rules and facts, but also the flow of time.
Regular execution: usually, when running rules in production, the application will require a real time clock that allows the rules engine to react immediately to the time progression.
Special environments: specific environments may have specific requirements on time control. Cluster environments may require clock synchronization through heart beats, or JEE environments may require the use of an AppServer provided clock, etc.
Rules replay or simulation: to replay scenarios or simulate scenarios it is necessary that the application also controls the flow of time.
Drools 5 provides 2 clock implementations out of the box. The default real time clock, based on the system clock, and an optional pseudo clock, controlled by the application.
By default, Drools uses a real time clock implementation that internally uses the system clock to determine the current timestamp.
To explicitly configure the engine to use the real time clock, just set the session configuration parameter to real time:
KieSessionConfiguration config = KieServices.Factory.get().newKieSessionConfiguration();
config.setOption( ClockTypeOption.get("realtime") );
Drools also offers out of the box an implementation of a clock that is controlled by the application that is called Pseudo Clock. This clock is specially useful for unit testing temporal rules since it can be controlled by the application and so the results become deterministic.
To configure the pseudo session clock, do:
KieSessionConfiguration config = KieServices.Factory.get().newKieSessionConfiguration();
config.setOption( ClockTypeOption.get("pseudo") );As an example of how to control the pseudo session clock:
KieSessionConfiguration config = KieServices.Factory.get().newKieSessionConfiguration();
conf.setOption( ClockTypeOption.get( "pseudo" ) );
KieSession session = kbase.newKieSession( conf, null );
SessionPseudoClock clock = session.getSessionClock();
// then, while inserting facts, advance the clock as necessary:
FactHandle handle1 = session.insert( tick1 );
clock.advanceTime( 10, TimeUnit.SECONDS );
FactHandle handle2 = session.insert( tick2 );
clock.advanceTime( 30, TimeUnit.SECONDS );
FactHandle handle3 = session.insert( tick3 );
Sliding Windows are a way to scope the events of interest by defining a window that is constantly moving. The two most common types of sliding window implementations are time based windows and length based windows.
The next sections will detail each of them.
Sliding Windows are only available when running the engine in STREAM mode. Check the Event Processing Mode section for details on how the STREAM mode works.
Sliding windows start to match immediately and defining a sliding window does not imply that the rule has to wait for the sliding window to be "full" in order to match. For instance, a rule that calculates the average of an event property on a window:length(10) will start calculating the average immediately, and it will start at 0 (zero) for no-events, and will update the average as events arrive one by one.
Sliding Time Windows allow the user to write rules that will only match events occurring in the last X time units.
For instance, if the user wants to consider only the Stock Ticks that happened in the last 2 minutes, the pattern would look like this:
StockTick() over window:time( 2m )Drools uses the "over" keyword to associate windows to patterns.
On a more elaborate example, if the user wants to sound an alarm in case the average temperature over the last 10 minutes read from a sensor is above the threshold value, the rule would look like:
Example 9.5. aggregating values over time windows
rule "Sound the alarm in case temperature rises above threshold"
when
TemperatureThreshold( $max : max )
Number( doubleValue > $max ) from accumulate(
SensorReading( $temp : temperature ) over window:time( 10m ),
average( $temp ) )
then
// sound the alarm
end
The engine will automatically disregard any SensorReading older than 10 minutes and keep the calculated average consistent.
Please note that time based windows are considered when calculating the interval an event remains in the working memory before being expired, but an event falling off a sliding window does not mean by itself that the event will be discarded from the working memory, as there might be other rules that depend on that event. The engine will discard events only when no other rules depend on that event and the expiration policy for that event type is fulfilled.
Sliding Length Windows work the same way as Time Windows, but consider events based on order of their insertion into the session instead of flow of time.
For instance, if the user wants to consider only the last 10 RHT Stock Ticks, independent of how old they are, the pattern would look like this:
StockTick( company == "RHT" ) over window:length( 10 )As you can see, the pattern is similar to the one presented in the previous section, but instead of using window:time to define the sliding window, it uses window:length.
Using a similar example to the one in the previous section, if the user wants to sound an alarm in case the average temperature over the last 100 readings from a sensor is above the threshold value, the rule would look like:
Example 9.6. aggregating values over length windows
rule "Sound the alarm in case temperature rises above threshold"
when
TemperatureThreshold( $max : max )
Number( doubleValue > $max ) from accumulate(
SensorReading( $temp : temperature ) over window:length( 100 ),
average( $temp ) )
then
// sound the alarm
endThe engine will keep only consider the last 100 readings to calculate the average temperature.
Please note that falling off a length based window is not criteria for event expiration in the session. The engine disregards events that fall off a window when calculating that window, but does not remove the event from the session based on that condition alone as there might be other rules that depend on that event.
Please note that length based windows do not define temporal constraints for event expiration from the session, and the engine will not consider them. If events have no other rules defining temporal constraints and no explicit expiration policy, the engine will keep them in the session indefinitely.
When using a sliding window, alpha constraints are evaluated before the window is considered, but beta (join) constraints are evaluated afterwards. This usually doesn't make a difference when time windows are concerned, but it's important when using a length window. For example this pattern:
StockTick( company == "RHT" ) over window:length( 10 )defines a window of (at most) 10 StockTicks all having company equal to "RHT", while the following one:
$s : String()
StockTick( company == $s ) over window:length( 10 )first creates a window of (at most) 10 StockTicks regardless of the value of their company attribute and then filters among them only the ones having the company equal to the String selected from the working memory.
The engine also supports the declaration of Windows. This promotes a clear separation between what are the filters applied to the window and what are the constraints applied to the result of window. It also allows easy reuse of windows among multiple rules.
Another benefit is a new implementation of the basic window support in the engine, increasing the overall performance of the rules that use sliding windows.
The simplified EBNF to declare a window is:
windowDeclaration := DECLARE WINDOW ID annotation* lhsPatternBind ENDFor example a window containing only the last 10 stock ticks from a given source can be defined like:
declare window Ticks
StockTick( source == "NYSE" )
over window:length( 10 )
from entry-point STStream
endRules can then use this declared window by using it as a source for a FROM as in:
rule "RHT ticks in the window"
when
accumulate( StockTick( company == "RHT" ) from window Ticks,
$cnt : count(1) )
then
// there has been $cnt RHT ticks over the last 10 ticks
endNote that this example also demonstrates how the window declaration allows to separate the constraints applied to the window (only the StockTicks having "NYSE" as source are among the 10 events included into window) and the constraints applied to the window result (among the last 10 events having "NYSE" as source only the ones with company equal to "RHT" are selected).
Most CEP use cases have to deal with streams of events. The streams can be provided to the application in various forms, from JMS queues to flat text files, from database tables to raw sockets or even through web service calls. In any case, the streams share a common set of characteristics:
events in the stream are ordered by a timestamp. The timestamp may have different semantics for different streams but they are always ordered internally.
volumes of events are usually high.
atomic events are rarely useful by themselves. Usually meaning is extracted from the correlation between multiple events from the stream and also from other sources.
streams may be homogeneous, i.e. contain a single type of events, or heterogeneous, i.e. contain multiple types of events.
Drools generalized the concept of a stream as an "entry point" into the engine. An entry point is for drools a gate from which facts come. The facts may be regular facts or special facts like events.
In Drools, facts from one entry point (stream) may join with facts from any other entry point or event with facts from the working memory. Although, they never mix, i.e., they never lose the reference to the entry point through which they entered the engine. This is important because one may have the same type of facts coming into the engine through several entry points, but one fact that is inserted into the engine through entry point A will never match a pattern from a entry point B, for example.
Entry points are declared implicitly in Drools by directly making use of them in rules. I.e. referencing an entry point in a rule will make the engine, at compile time, to identify and create the proper internal structures to support that entry point.
So, for instance, lets imagine a banking application, where transactions are fed into the system coming from streams. One of the streams contains all the transactions executed in ATM machines. So, if one of the rules says: a withdraw is authorized if and only if the account balance is over the requested withdraw amount, the rule would look like:
Example 9.7. Example of Stream Usage
rule "authorize withdraw"
when
WithdrawRequest( $ai : accountId, $am : amount ) from entry-point "ATM Stream"
CheckingAccount( accountId == $ai, balance > $am )
then
// authorize withdraw
end
In the previous example, the engine compiler will identify that the pattern is tied to the entry point "ATM Stream" and will both create all the necessary structures for the rulebase to support the "ATM Stream" and will only match WithdrawRequests coming from the "ATM Stream". In the previous example, the rule is also joining the event from the stream with a fact from the main working memory (CheckingAccount).
Now, lets imagine a second rule that states that a fee of $2 must be applied to any account for which a withdraw request is placed at a bank branch:
Example 9.8. Using a different Stream
rule "apply fee on withdraws on branches"
when
WithdrawRequest( $ai : accountId, processed == true ) from entry-point "Branch Stream"
CheckingAccount( accountId == $ai )
then
// apply a $2 fee on the account
end
The previous rule will match events of the exact same type as the first rule (WithdrawRequest), but from two different streams, so an event inserted into "ATM Stream" will never be evaluated against the pattern on the second rule, because the rule states that it is only interested in patterns coming from the "Branch Stream".
So, entry points, besides being a proper abstraction for streams, are also a way to scope facts in the working memory, and a valuable tool for reducing cross products explosions. But that is a subject for another time.
Inserting events into an entry point is equally simple. Instead of inserting events directly into the working memory, insert them into the entry point as shown in the example below:
Example 9.9. Inserting facts into an entry point
// create your rulebase and your session as usual
KieSession session = ...
// get a reference to the entry point
EntryPoint atmStream = session.getEntryPoint( "ATM Stream" );
// and start inserting your facts into the entry point
atmStream.insert( aWithdrawRequest );
The previous example shows how to manually insert facts into a given entry point. Although, usually, the application will use one of the many adapters to plug a stream end point, like a JMS queue, directly into the engine entry point, without coding the inserts manually. The Drools pipeline API has several adapters and helpers to do that as well as examples on how to do it.
The automatic memory management for events is only performed when running the engine in STREAM mode. Check the Event Processing Mode section for details on how the STREAM mode works.
One of the benefits of running the engine in STREAM mode is that the engine can detect when an event can no longer match any rule due to its temporal constraints. When that happens, the engine can safely delete the event from the session without side effects and release any resources used by that event.
There are basically 2 ways for the engine to calculate the matching window for a given event:
explicitly, using the expiration policy
implicitly, analyzing the temporal constraints on events
The first way of allowing the engine to calculate the window of interest for a given event type is by explicitly setting it. To do that, just use the declare statement and define an expiration for the fact type:
Example 9.10. explicitly defining an expiration offset of 30 minutes for StockTick events
declare StockTick
@expires( 30m )
end
The above example declares an expiration offset of 30 minutes for StockTick events. After that time, assuming no rule still needs the event, the engine will expire and remove the event from the session automatically.
An explicit expiration policy for a given event type overrides any inferred expiration offset for that same type.
Another way for the engine to calculate the expiration offset for a given event is implicitly, by analyzing the temporal constraints in the rules. For instance, given the following rule:
Example 9.11. example rule with temporal constraints
rule "correlate orders"
when
$bo : BuyOrderEvent( $id : id )
$ae : AckEvent( id == $id, this after[0,10s] $bo )
then
// do something
end
Analyzing the above rule, the engine automatically calculates that whenever a BuyOrderEvent matches, it needs to store it for up to 10 seconds to wait for matching AckEvent's. So, the implicit expiration offset for BuyOrderEvent will be 10 seconds. AckEvent, on the other hand, can only match existing BuyOrderEvent's, and so its expiration offset will be zero seconds.
The engine will make this analysis for the whole rulebase and find the offset for every event type.
An explicit expiration policy for a given event type overrides any inferred expiration offset for that same type.
Temporal reasoning is another requirement of any CEP system. As discussed previously, one of the distinguishing characteristics of events is their strong temporal relationships.
Temporal reasoning is an extensive field of research, from its roots on Temporal Modal Logic to its more practical applications in business systems. There are hundreds of papers and thesis written and approaches are described for several applications. Drools once more takes a pragmatic and simple approach based on several sources, but specially worth noting the following papers:
Drools implements the Interval-based Time Event Semantics described by Allen, and represents Point-in-Time Events as Interval-based evens with duration 0 (zero).
For all temporal operator intervals, the "*" (star) symbol is used to indicate positive infinity and the "-*" (minus star) is used to indicate negative infinity.
Drools implements all 13 operators defined by Allen and also their logical complement (negation). This section details each of the operators and their parameters.
The after evaluator correlates two events and matches when the temporal distance from the current event to the event being correlated belongs to the distance range declared for the operator.
Lets look at an example:
$eventA : EventA( this after[ 3m30s, 4m ] $eventB ) The previous pattern will match if and only if the temporal distance between the time when $eventB finished and the time when $eventA started is between ( 3 minutes and 30 seconds ) and ( 4 minutes ). In other words:
3m30s <= $eventA.startTimestamp - $eventB.endTimeStamp <= 4m The temporal distance interval for the after operator is optional:
If two values are defined (like in the example below), the interval starts on the first value and finishes on the second.
If only one value is defined, the interval starts on the value and finishes on the positive infinity.
If no value is defined, it is assumed that the initial value is 1ms and the final value is the positive infinity.
It is possible to define negative distances for this operator. Example:
$eventA : EventA( this after[ -3m30s, -2m ] $eventB ) If the first value is greater than the second value, the engine automatically reverses them, as there is no reason to have the first value greater than the second value. Example: the following two patterns are considered to have the same semantics:
$eventA : EventA( this after[ -3m30s, -2m ] $eventB )
$eventA : EventA( this after[ -2m, -3m30s ] $eventB ) The after, before and coincides operators can be used to define constraints between events, java.util.Date attributes, and long attributes (interpreted as timestamps since epoch) in any combination. Example:
EventA( this after $someDate )The before evaluator correlates two events and matches when the temporal distance from the event being correlated to the current correlated belongs to the distance range declared for the operator.
Lets look at an example:
$eventA : EventA( this before[ 3m30s, 4m ] $eventB ) The previous pattern will match if and only if the temporal distance between the time when $eventA finished and the time when $eventB started is between ( 3 minutes and 30 seconds ) and ( 4 minutes ). In other words:
3m30s <= $eventB.startTimestamp - $eventA.endTimeStamp <= 4m The temporal distance interval for the before operator is optional:
If two values are defined (like in the example below), the interval starts on the first value and finishes on the second.
If only one value is defined, then the interval starts on the value and finishes on the positive infinity.
If no value is defined, it is assumed that the initial value is 1ms and the final value is the positive infinity.
It is possible to define negative distances for this operator. Example:
$eventA : EventA( this before[ -3m30s, -2m ] $eventB ) If the first value is greater than the second value, the engine automatically reverses them, as there is no reason to have the first value greater than the second value. Example: the following two patterns are considered to have the same semantics:
$eventA : EventA( this before[ -3m30s, -2m ] $eventB )
$eventA : EventA( this before[ -2m, -3m30s ] $eventB ) The after, before and coincides operators can be used to define constraints between events, java.util.Date attributes, and long attributes (interpreted as timestamps since epoch) in any combination. Example:
EventA( this after $someDate )The coincides evaluator correlates two events and matches when both happen at the same time. Optionally, the evaluator accept thresholds for the distance between events' start and finish timestamps.
Lets look at an example:
$eventA : EventA( this coincides $eventB ) The previous pattern will match if and only if the start timestamps of both $eventA and $eventB are the same AND the end timestamp of both $eventA and $eventB also are the same.
Optionally, this operator accepts one or two parameters. These parameters are the thresholds for the distance between matching timestamps.
If only one parameter is given, it is used for both start and end timestamps.
If two parameters are given, then the first is used as a threshold for the start timestamp and the second one is used as a threshold for the end timestamp.
In other words:
$eventA : EventA( this coincides[15s, 10s] $eventB ) Above pattern will match if and only if:
abs( $eventA.startTimestamp - $eventB.startTimestamp ) <= 15s &&
abs( $eventA.endTimestamp - $eventB.endTimestamp ) <= 10s It makes no sense to use negative interval values for the parameters and the engine will raise an error if that happens.
The after, before and coincides operators can be used to define constraints between events, java.util.Date attributes, and long attributes (interpreted as timestamps since epoch) in any combination. Example:
EventA( this after $someDate )The during evaluator correlates two events and matches when the current event happens during the occurrence of the event being correlated.
Lets look at an example:
$eventA : EventA( this during $eventB ) The previous pattern will match if and only if the $eventA starts after $eventB starts and finishes before $eventB finishes.
In other words:
$eventB.startTimestamp < $eventA.startTimestamp <= $eventA.endTimestamp < $eventB.endTimestamp The during operator accepts 1, 2 or 4 optional parameters as follow:
If one value is defined, this will be the maximum distance between the start timestamp of both event and the maximum distance between the end timestamp of both events in order to operator match. Example:
$eventA : EventA( this during[ 5s ] $eventB )Will match if and only if:
0 < $eventA.startTimestamp - $eventB.startTimestamp <= 5s &&
0 < $eventB.endTimestamp - $eventA.endTimestamp <= 5sIf two values are defined, the first value will be the minimum distance between the timestamps of both events, while the second value will be the maximum distance between the timestamps of both events. Example:
$eventA : EventA( this during[ 5s, 10s ] $eventB )Will match if and only if:
5s <= $eventA.startTimestamp - $eventB.startTimestamp <= 10s &&
5s <= $eventB.endTimestamp - $eventA.endTimestamp <= 10sIf four values are defined, the first two values will be the minimum and maximum distances between the start timestamp of both events, while the last two values will be the minimum and maximum distances between the end timestamp of both events. Example:
$eventA : EventA( this during[ 2s, 6s, 4s, 10s ] $eventB )Will match if and only if:
2s <= $eventA.startTimestamp - $eventB.startTimestamp <= 6s &&
4s <= $eventB.endTimestamp - $eventA.endTimestamp <= 10sThe finishes evaluator correlates two events and matches when the current event's start timestamp happens after the correlated event's start timestamp, but both end timestamps occur at the same time.
Lets look at an example:
$eventA : EventA( this finishes $eventB ) The previous pattern will match if and only if the $eventA starts after $eventB starts and finishes at the same time $eventB finishes.
In other words:
$eventB.startTimestamp < $eventA.startTimestamp &&
$eventA.endTimestamp == $eventB.endTimestamp The finishes evaluator accepts one optional parameter. If it is defined, it determines the maximum distance between the end timestamp of both events in order for the operator to match. Example:
$eventA : EventA( this finishes[ 5s ] $eventB ) Will match if and only if:
$eventB.startTimestamp < $eventA.startTimestamp &&
abs( $eventA.endTimestamp - $eventB.endTimestamp ) <= 5s It makes no sense to use a negative interval value for the parameter and the engine will raise an exception if that happens.
The finishedby evaluator correlates two events and matches when the current event start timestamp happens before the correlated event start timestamp, but both end timestamps occur at the same time. This is the symmetrical opposite of finishes evaluator.
Lets look at an example:
$eventA : EventA( this finishedby $eventB ) The previous pattern will match if and only if the $eventA starts before $eventB starts and finishes at the same time $eventB finishes.
In other words:
$eventA.startTimestamp < $eventB.startTimestamp &&
$eventA.endTimestamp == $eventB.endTimestamp The finishedby evaluator accepts one optional parameter. If it is defined, it determines the maximum distance between the end timestamp of both events in order for the operator to match. Example:
$eventA : EventA( this finishedby[ 5s ] $eventB ) Will match if and only if:
$eventA.startTimestamp < $eventB.startTimestamp &&
abs( $eventA.endTimestamp - $eventB.endTimestamp ) <= 5s It makes no sense to use a negative interval value for the parameter and the engine will raise an exception if that happens.
The includes evaluator correlates two events and matches when the event being correlated happens during the current event. It is the symmetrical opposite of during evaluator.
Lets look at an example:
$eventA : EventA( this includes $eventB ) The previous pattern will match if and only if the $eventB starts after $eventA starts and finishes before $eventA finishes.
In other words:
$eventA.startTimestamp < $eventB.startTimestamp <= $eventB.endTimestamp < $eventA.endTimestamp The includes operator accepts 1, 2 or 4 optional parameters as follow:
If one value is defined, this will be the maximum distance between the start timestamp of both event and the maximum distance between the end timestamp of both events in order to operator match. Example:
$eventA : EventA( this includes[ 5s ] $eventB )Will match if and only if:
0 < $eventB.startTimestamp - $eventA.startTimestamp <= 5s &&
0 < $eventA.endTimestamp - $eventB.endTimestamp <= 5sIf two values are defined, the first value will be the minimum distance between the timestamps of both events, while the second value will be the maximum distance between the timestamps of both events. Example:
$eventA : EventA( this includes[ 5s, 10s ] $eventB )Will match if and only if:
5s <= $eventB.startTimestamp - $eventA.startTimestamp <= 10s &&
5s <= $eventA.endTimestamp - $eventB.endTimestamp <= 10sIf four values are defined, the first two values will be the minimum and maximum distances between the start timestamp of both events, while the last two values will be the minimum and maximum distances between the end timestamp of both events. Example:
$eventA : EventA( this includes[ 2s, 6s, 4s, 10s ] $eventB )Will match if and only if:
2s <= $eventB.startTimestamp - $eventA.startTimestamp <= 6s &&
4s <= $eventA.endTimestamp - $eventB.endTimestamp <= 10s The meets evaluator correlates two events and matches when the current event's end timestamp happens at the same time as the correlated event's start timestamp.
Lets look at an example:
$eventA : EventA( this meets $eventB ) The previous pattern will match if and only if the $eventA finishes at the same time $eventB starts.
In other words:
abs( $eventB.startTimestamp - $eventA.endTimestamp ) == 0 The meets evaluator accepts one optional parameter. If it is defined, it determines the maximum distance between the end timestamp of current event and the start timestamp of the correlated event in order for the operator to match. Example:
$eventA : EventA( this meets[ 5s ] $eventB ) Will match if and only if:
abs( $eventB.startTimestamp - $eventA.endTimestamp) <= 5s It makes no sense to use a negative interval value for the parameter and the engine will raise an exception if that happens.
The metby evaluator correlates two events and matches when the current event's start timestamp happens at the same time as the correlated event's end timestamp.
Lets look at an example:
$eventA : EventA( this metby $eventB ) The previous pattern will match if and only if the $eventA starts at the same time $eventB finishes.
In other words:
abs( $eventA.startTimestamp - $eventB.endTimestamp ) == 0 The metby evaluator accepts one optional parameter. If it is defined, it determines the maximum distance between the end timestamp of the correlated event and the start timestamp of the current event in order for the operator to match. Example:
$eventA : EventA( this metby[ 5s ] $eventB ) Will match if and only if:
abs( $eventA.startTimestamp - $eventB.endTimestamp) <= 5s It makes no sense to use a negative interval value for the parameter and the engine will raise an exception if that happens.
The overlaps evaluator correlates two events and matches when the current event starts before the correlated event starts and finishes after the correlated event starts, but before the correlated event finishes. In other words, both events have an overlapping period.
Lets look at an example:
$eventA : EventA( this overlaps $eventB ) The previous pattern will match if and only if:
$eventA.startTimestamp < $eventB.startTimestamp < $eventA.endTimestamp < $eventB.endTimestamp The overlaps operator accepts 1 or 2 optional parameters as follow:
If one parameter is defined, this will be the maximum distance between the start timestamp of the correlated event and the end timestamp of the current event. Example:
$eventA : EventA( this overlaps[ 5s ] $eventB )Will match if and only if:
$eventA.startTimestamp < $eventB.startTimestamp < $eventA.endTimestamp < $eventB.endTimestamp &&
0 <= $eventA.endTimestamp - $eventB.startTimestamp <= 5sIf two values are defined, the first value will be the minimum distance and the second value will be the maximum distance between the start timestamp of the correlated event and the end timestamp of the current event. Example:
$eventA : EventA( this overlaps[ 5s, 10s ] $eventB )Will match if and only if:
$eventA.startTimestamp < $eventB.startTimestamp < $eventA.endTimestamp < $eventB.endTimestamp &&
5s <= $eventA.endTimestamp - $eventB.startTimestamp <= 10s The overlappedby evaluator correlates two events and matches when the correlated event starts before the current event starts and finishes after the current event starts, but before the current event finishes. In other words, both events have an overlapping period.
Lets look at an example:
$eventA : EventA( this overlappedby $eventB ) The previous pattern will match if and only if:
$eventB.startTimestamp < $eventA.startTimestamp < $eventB.endTimestamp < $eventA.endTimestamp The overlappedby operator accepts 1 or 2 optional parameters as follow:
If one parameter is defined, this will be the maximum distance between the start timestamp of the current event and the end timestamp of the correlated event. Example:
$eventA : EventA( this overlappedby[ 5s ] $eventB )Will match if and only if:
$eventB.startTimestamp < $eventA.startTimestamp < $eventB.endTimestamp < $eventA.endTimestamp &&
0 <= $eventB.endTimestamp - $eventA.startTimestamp <= 5sIf two values are defined, the first value will be the minimum distance and the second value will be the maximum distance between the start timestamp of the current event and the end timestamp of the correlated event. Example:
$eventA : EventA( this overlappedby[ 5s, 10s ] $eventB )Will match if and only if:
$eventB.startTimestamp < $eventA.startTimestamp < $eventB.endTimestamp < $eventA.endTimestamp &&
5s <= $eventB.endTimestamp - $eventA.startTimestamp <= 10sThe starts evaluator correlates two events and matches when the current event's end timestamp happens before the correlated event's end timestamp, but both start timestamps occur at the same time.
Lets look at an example:
$eventA : EventA( this starts $eventB ) The previous pattern will match if and only if the $eventA finishes before $eventB finishes and starts at the same time $eventB starts.
In other words:
$eventA.startTimestamp == $eventB.startTimestamp &&
$eventA.endTimestamp < $eventB.endTimestamp The starts evaluator accepts one optional parameter. If it is defined, it determines the maximum distance between the start timestamp of both events in order for the operator to match. Example:
$eventA : EventA( this starts[ 5s ] $eventB ) Will match if and only if:
abs( $eventA.startTimestamp - $eventB.startTimestamp ) <= 5s &&
$eventA.endTimestamp < $eventB.endTimestamp It makes no sense to use a negative interval value for the parameter and the engine will raise an exception if that happens.
The startedby evaluator correlates two events and matches when the correlating event's end timestamp happens before the current event's end timestamp, but both start timestamps occur at the same time. Lets look at an example:
$eventA : EventA( this startedby $eventB ) The previous pattern will match if and only if the $eventB finishes before $eventA finishes and starts at the same time $eventB starts.
In other words:
$eventA.startTimestamp == $eventB.startTimestamp &&
$eventA.endTimestamp > $eventB.endTimestamp The startedby evaluator accepts one optional parameter. If it is defined, it determines the maximum distance between the start timestamp of both events in order for the operator to match. Example:
$eventA : EventA( this starts[ 5s ] $eventB ) Will match if and only if:
abs( $eventA.startTimestamp - $eventB.startTimestamp ) <= 5s &&
$eventA.endTimestamp > $eventB.endTimestamp It makes no sense to use a negative interval value for the parameter and the engine will raise an exception if that happens.
Declarative Agenda is experimental, and all aspects are highly likely to change in the future. @Eager and @Direct are temporary annotations to control the behaviour of rules, which will also change as Declarative Agenda evolves. Annotations instead of attributes where chosen, to reflect their experimental nature.
The declarative agenda allows to use rules to control which other rules can fire and when. While this will add a lot more overhead than the simple use of salience, the advantage is it is declarative and thus more readable and maintainable and should allow more use cases to be achieved in a simpler fashion.
This feature is off by default and must be explicitly enabled, that is because it is considered highly experimental for the moment and will be subject to change, but can be activated on a given KieBase by adding the declarativeAgenda='enabled' attribute in the corresponding kbase tag of the kmodule.xml file as in the following example.
Example 10.1. Enabling the Declarative Agenda
<kmodule xmlns:xsi="http://www.w3.org/2001/XMLSchema-instance"
xmlns="http://www.drools.org/xsd/kmodule">
<kbase name="DeclarativeKBase" declarativeAgenda="enabled">
<ksession name="KSession">
</kbase>
</kmodule>The basic idea is:
All rule's Matches are inserted into WorkingMemory as facts. So you can now do pattern matching against a Match. The rule's metadata and declarations are available as fields on the Match object.
You can use the kcontext.blockMatch( Match match ) for the current rule to block the selected match. Only when that rule becomes false will the match be eligible for firing. If it is already eligible for firing and is later blocked, it will be removed from the agenda until it is unblocked.
A match may have multiple blockers and a count is kept. All blockers must became false for the counter to reach zero to enable the Match to be eligible for firing.
kcontext.unblockAllMatches( Match match ) is an over-ride rule that will remove all blockers regardless
An activation may also be cancelled, so it never fires with cancelMatch
An unblocked Match is added to the Agenda and obeys normal salience, agenda groups, ruleflow groups etc.
The @Direct annotations allows a rule to fire as soon as it's matched, this is to be used for rules that block/unblock matches, it is not desirable for these rules to have side effects that impact else where.
Example 10.2. New RuleContext methods
void blockMatch(Match match);
void unblockAllMatches(Match match);
void cancelMatch(Match match);Here is a basic example that will block all matches from rules that have metadata @department('sales'). They will stay blocked until the blockerAllSalesRules rule becomes false, i.e. "go2" is retracted.
Example 10.3. Block rules based on rule metadata
rule rule1 @Eager @department('sales') when
$s : String( this == 'go1' )
then
list.add( kcontext.rule.name + ':' + $s );
end
rule rule2 @Eager @department('sales') when
$s : String( this == 'go1' )
then
list.add( kcontext.rule.name + ':' + $s );
end
rule blockerAllSalesRules @Direct @Eager when
$s : String( this == 'go2' )
$i : Match( department == 'sales' )
then
list.add( $i.rule.name + ':' + $s );
kcontext.blockMatch( $i );
endFurther than annotate the blocking rule with @Direct, it is also necessary to annotate all the rules that could be potentially blocked by it with @Eager. This is because, since the Match has to be evaluated by the pattern matching of the blocking rule, the potentially blocked ones cannot be evaluated lazily, otherwise won't be any Match to be evaluated.
This example shows how you can use active property to count the number of active or inactive (already fired) matches.
Example 10.4. Count the number of active/inactive Matches
rule rule1 @Eager @department('sales') when
$s : String( this == 'go1' )
then
list.add( kcontext.rule.name + ':' + $s );
end
rule rule2 @Eager @department('sales') when
$s : String( this == 'go1' )
then
list.add( kcontext.rule.name + ':' + $s );
end
rule rule3 @Eager @department('sales') when
$s : String( this == 'go1' )
then
list.add( kcontext.rule.name + ':' + $s );
end
rule countActivateInActive @Direct @Eager when
$s : String( this == 'go2' )
$active : Number( this == 1 ) from accumulate( $a : Match( department == 'sales', active == true ), count( $a ) )
$inActive : Number( this == 2 ) from accumulate( $a : Match( department == 'sales', active == false ), count( $a ) )
then
kcontext.halt( );
end When the field of a fact is a collection it is possible to bind and reason over
all the items in that collection on by one using the from keyword.
Nevertheless, when it is required to browse a graph of object the extensive use of the
from conditional element may result in a verbose and cubersome syntax
like in the following example:
Example 10.5. Browsing a graph of objects with from
rule "Find all grades for Big Data exam" when
$student: Student( $plan: plan )
$exam: Exam( course == "Big Data" ) from $plan.exams
$grade: Grade() from $exam.grades
then /* RHS */ endIn this example it has been assumed to use a domain model consisting of a
Student who has a Plan of study: a Plan
can have zero or more Exams and an Exam zero or more
Grades. Note that only the root object of the graph (the Student
in this case) needs to be in the working memory in order to make this works.
By borrowing ideas from XPath, this syntax can be made more succinct, as XPath has a
compact notation for navigating through related elements while handling collections and
filtering constraints. This XPath-inspired notation has been called OOPath
since it is explictly intended to browse graph of objects. Using this notation the former
example can be rewritten as it follows:
Example 10.6. Browsing a graph of objects with OOPath
rule "Find all grades for Big Data exam" when
Student( $grade: /plan/exams{course == "Big Data"}/grades )
then /* RHS */ endFormally, the core grammar of an OOPath expression can be defined in EBNF notation in this way.
OOPExpr = ( "/" | "?/" ) OOPSegment { ( "/" | "?/" | "." ) OOPSegment } ;
OOPSegment = [ID ( ":" | ":=" )] ID ["[" Number "]"] ["{" Constraints "}"];In practice an OOPath expression has the following features.
It has to start with / or with a ?/ in case of a completely
non-reactive OOPath (see below).
It can dereference a single property of an object with the . operator
It can dereference a multiple property of an object using the / operator.
If a collection is returned, it will iterate over the values in the collection
While traversing referenced objects it can filter away those not satisfying one or more constraints, written as predicate expressions between curly brackets like in:
Student( $grade: /plan/exams{ course == "Big Data" }/grades )A constraint can also have a beckreference to an object of the graph traversed before the currently iterated one. For example the following OOPath:
Student( $grade: /plan/exams/grades{ result > ../averageResult } )will match only the grades having a result above the average for the passed exam.
A constraint can also recursively be another OOPath as it follows:
Student( $exam: /plan/exams{ /grades{ result > 20 } } )Items can also be accessed by their index by putting it between square brackets like in:
Student( $grade: /plan/exams[0]/grades )To adhere to Java convention OOPath indexes are 0-based, compared to XPath 1-based
At the moment Drools is not able to react to updates involving a deeply nested object traversed
during the evaluation of an OOPath expression. To make these objects reactive
to changes it is then necessary to make them extend the class
org.drools.core.phreak.ReactiveObject. It is planned to overcome this
limitation by implementing a mechanism that automatically instruments the classes belonging
to a specific domain model.
Having extendend that class, the domain objects can notify the engine when one of
its field has been updated by invoking the inherited method notifyModification
as in the following example:
Example 10.7. Notifying the engine that an exam has been moved to a different course
public void setCourse(String course) {
this.course = course;
notifyModification(this);
}In this way when using an OOPath like the following:
Student( $grade: /plan/exams{ course == "Big Data" }/grades )if an exam is moved to a different course, the rule is re-triggered and the list of grades matching the rule recomputed.
It is also possible to have reactivity only in one subpart of the OOPath as in:
Student( $grade: /plan/exams{ course == "Big Data" }?/grades )Here, using the ?/ separator instead of the / one, the engine will
react to a change made to an exam, or if an exam is added to the plan, but not if a new grade is added to an
existing exam. Of course if a OOPath chunk is not reactive, all remaining part of the OOPath from there till
the end of the expression will be non-reactive as well. For instance the following OOPath
Student( $grade: ?/plan/exams{ course == "Big Data" }/grades )will be completely non-reactive. For this reason it is not allowed to use the
?/ separator more than once in the same OOPath so an expression like:
Student( $grade: /plan?/exams{ course == "Big Data" }?/grades )will cause a compile time error.
Integration Documentation
Table of Contents
XML marshalling/unmarshalling of the Drools Commands requires the use of special classes, which are going to be described in the following sections.
The following urls show sample script examples for jaxb, xstream and json marshalling using:
http://fisheye.jboss.org/browse/JBossRules/trunk/drools-camel/src/test/resources/org/drools/camel/component/jaxb.mvt?r=HEAD
http://fisheye.jboss.org/browse/JBossRules/trunk/drools-camel/src/test/resources/org/drools/camel/component/jaxb.mvt?r=HEAD
http://fisheye.jboss.org/browse/JBossRules/trunk/drools-camel/src/test/resources/org/drools/camel/component/xstream.mvt?r=HEAD
To use the XStream commands marshaller you need to use the DroolsHelperProvider to obtain an XStream instance. We need to use this because it has the commands converters registered.
Marshalling
BatchExecutionHelperProviderImpl.newXStreamMarshaller().toXML(command);
Unmarshalling
BatchExecutionHelperProviderImpl.newXStreamMarshaller().fromXML(xml)
JSON API to marshalling/unmarshalling is similar to XStream API:
Marshalling
BatchExecutionHelper.newJSonMarshaller().toXML(command);
Unmarshalling
BatchExecutionHelper.newJSonMarshaller().fromXML(xml)
There are two options for using JAXB, you can define your model in an XSD file or you can have a POJO model. In both cases you have to declare your model inside JAXBContext, and in order to do that you need to use Drools Helper classes. Once you have the JAXBContext you need to create the Unmarshaller/Marshaller as needed.
With your model defined in a XSD file you need to have a KnowledgeBase that has your XSD model added as a resource.
To do this, the XSD file must be added as a XSD ResourceType into the KnowledgeBuilder. Finally you can create the JAXBContext using the KnowledgeBase created with the KnowledgeBuilder
Options xjcOpts = new Options();
xjcOpts.setSchemaLanguage(Language.XMLSCHEMA);
JaxbConfiguration jaxbConfiguration = KnowledgeBuilderFactory.newJaxbConfiguration( xjcOpts, "xsd" );
kbuilder.add(ResourceFactory.newClassPathResource("person.xsd", getClass()), ResourceType.XSD, jaxbConfiguration);
KnowledgeBase kbase = kbuilder.newKnowledgeBase();
List<String> classesName = new ArrayList<String>();
classesName.add("org.drools.compiler.test.Person");
JAXBContext jaxbContext = KnowledgeBuilderHelper.newJAXBContext(classesName.toArray(new String[classesName.size()]), kbase);In this case you need to use DroolsJaxbHelperProviderImpl to create the JAXBContext. This class has two parameters:
classNames: A List with the canonical name of the classes that you want to use in the marshalling/unmarshalling process.
properties: JAXB custom properties
List<String> classNames = new ArrayList<String>();
classNames.add("org.drools.compiler.test.Person");
JAXBContext jaxbContext = DroolsJaxbHelperProviderImpl.createDroolsJaxbContext(classNames, null);
Marshaller marshaller = jaxbContext.createMarshaller();Currently, the following commands are supported:
BatchExecutionCommand
InsertObjectCommand
RetractCommand
ModifyCommand
GetObjectCommand
InsertElementsCommand
FireAllRulesCommand
StartProcessCommand
SignalEventCommand
CompleteWorkItemCommand
AbortWorkItemCommand
QueryCommand
SetGlobalCommand
GetGlobalCommand
GetObjectsCommand
In the next snippets code we are going to use a POJO org.drools.compiler.test.Person that has two fields
name: String
age: Integer
In the next examples, to marshall the commands we have used the next snippet codes:
XStream
String xml = BatchExecutionHelper.newXStreamMarshaller().toXML(command);JSON
String xml = BatchExecutionHelper.newJSonMarshaller().toXML(command);JAXB
Marshaller marshaller = jaxbContext.createMarshaller();
StringWriter xml = new StringWriter();
marshaller.setProperty(Marshaller.JAXB_FORMATTED_OUTPUT, true);
marshaller.marshal(command, xml);Description: The command that contains a list of commands, which will be sent and executed.
Attributes
Table 11.1. BatchExecutionCommand attributes
| Name | Description | required |
|---|---|---|
| lookup | Sets the knowledge session id on which the commands are going to be executed | true |
| commands | List of commands to be executed | false |
Command creation
BatchExecutionCommand command = new BatchExecutionCommand();
command.setLookup("ksession1");
InsertObjectCommand insertObjectCommand = new InsertObjectCommand(new Person("john", 25));
FireAllRulesCommand fireAllRulesCommand = new FireAllRulesCommand();
command.getCommands().add(insertObjectCommand);
command.getCommands().add(fireAllRulesCommand);XML output
XStream
<batch-execution lookup="ksession1">
<insert>
<org.drools.compiler.test.Person>
<name>john</name>
<age>25</age>
</org.drools.compiler.test.Person>
</insert>
<fire-all-rules/>
</batch-execution>JSON
{"batch-execution":{"lookup":"ksession1","commands":[{"insert":{"object":{"org.drools.compiler.test.Person":{"name":"john","age":25}}}},{"fire-all-rules":""}]}} JAXB
<?xml version="1.0" encoding="UTF-8" standalone="yes"?>
<batch-execution lookup="ksession1">
<insert>
<object xsi:type="person" xmlns:xsi="http://www.w3.org/2001/XMLSchema-instance">
<age>25</age>
<name>john</name>
</object>
</insert>
<fire-all-rules max="-1"/>
</batch-execution>Description: Insert an object in the knowledge session.
Attributes
Table 11.2. InsertObjectCommand attributes
| Name | Description | required |
|---|---|---|
| object | The object to be inserted | true |
| outIdentifier | Id to identify the FactHandle created in the object insertion and added to the execution results | false |
| returnObject | Boolean to establish if the object must be returned in the execution results. Default value: true | false |
| entryPoint | Entrypoint for the insertion | false |
Command creation
List<Command> cmds = ArrayList<Command>();
Command insertObjectCommand = CommandFactory.newInsert(new Person("john", 25), "john", false, null);
cmds.add( insertObjectCommand );
BatchExecutionCommand command = CommandFactory.createBatchExecution(cmds, "ksession1" );
XML output
XStream
<batch-execution lookup="ksession1">
<insert out-identifier="john" entry-point="my stream" return-object="false">
<org.drools.compiler.test.Person>
<name>john</name>
<age>25</age>
</org.drools.compiler.test.Person>
</insert>
</batch-execution>JSON
{"batch-execution":{"lookup":"ksession1","commands":{"insert":{"entry-point":"my stream", "out-identifier":"john","return-object":false,"object":{"org.drools.compiler.test.Person":{"name":"john","age":25}}}}}}
JAXB
<?xml version="1.0" encoding="UTF-8" standalone="yes"?>
<batch-execution lookup="ksession1">
<insert out-identifier="john" entry-point="my stream" >
<object xsi:type="person" xmlns:xsi="http://www.w3.org/2001/XMLSchema-instance">
<age>25</age>
<name>john</name>
</object>
</insert>
</batch-execution>Description: Retract an object from the knowledge session.
Attributes
Table 11.3. RetractCommand attributes
| Name | Description | required |
|---|---|---|
| handle | The FactHandle associated to the object to be retracted | true |
Command creation: we have two options, with the same output result:
Create the Fact Handle from a string
BatchExecutionCommand command = new BatchExecutionCommand();
command.setLookup("ksession1");
RetractCommand retractCommand = new RetractCommand();
retractCommand.setFactHandleFromString("123:234:345:456:567");
command.getCommands().add(retractCommand);Set the Fact Handle that you received when the object was inserted
BatchExecutionCommand command = new BatchExecutionCommand();
command.setLookup("ksession1");
RetractCommand retractCommand = new RetractCommand(factHandle);
command.getCommands().add(retractCommand);XML output
XStream
<batch-execution lookup="ksession1">
<retract fact-handle="0:234:345:456:567"/>
</batch-execution>JSON
{"batch-execution":{"lookup":"ksession1","commands":{"retract":{"fact-handle":"0:234:345:456:567"}}}}JAXB
<?xml version="1.0" encoding="UTF-8" standalone="yes"?>
<batch-execution lookup="ksession1">
<retract fact-handle="0:234:345:456:567"/>
</batch-execution>Description: Allows you to modify a previously inserted object in the knowledge session.
Attributes
Table 11.4. ModifyCommand attributes
| Name | Description | required |
|---|---|---|
| handle | The FactHandle associated to the object to be retracted | true |
| setters | List of setters object's modifications | true |
Command creation
BatchExecutionCommand command = new BatchExecutionCommand();
command.setLookup("ksession1");
ModifyCommand modifyCommand = new ModifyCommand();
modifyCommand.setFactHandleFromString("123:234:345:456:567");
List<Setter> setters = new ArrayList<Setter>();
setters.add(new SetterImpl("age", "30"));
modifyCommand.setSetters(setters);
command.getCommands().add(modifyCommand);XML output
XStream
<batch-execution lookup="ksession1">
<modify fact-handle="0:234:345:456:567">
<set accessor="age" value="30"/>
</modify>
</batch-execution>JSON
{"batch-execution":{"lookup":"ksession1","commands":{"modify":{"fact-handle":"0:234:345:456:567","setters":{"accessor":"age","value":30}}}}} JAXB
<?xml version="1.0" encoding="UTF-8" standalone="yes"?>
<batch-execution lookup="ksession1">
<modify fact-handle="0:234:345:456:567">
<set value="30" accessor="age"/>
</modify>
</batch-execution>Description: Used to get an object from a knowledge session
Attributes
Table 11.5. GetObjectCommand attributes
| Name | Description | required |
|---|---|---|
| factHandle | The FactHandle associated to the object to be retracted | true |
| outIdentifier | Id to identify the FactHandle created in the object insertion and added to the execution results | false |
Command creation
BatchExecutionCommand command = new BatchExecutionCommand();
command.setLookup("ksession1");
GetObjectCommand getObjectCommand = new GetObjectCommand();
getObjectCommand.setFactHandleFromString("123:234:345:456:567");
getObjectCommand.setOutIdentifier("john");
command.getCommands().add(getObjectCommand);XML output
XStream
<batch-execution lookup="ksession1">
<get-object fact-handle="0:234:345:456:567" out-identifier="john"/>
</batch-execution>JSON
{"batch-execution":{"lookup":"ksession1","commands":{"get-object":{"fact-handle":"0:234:345:456:567","out-identifier":"john"}}}}
JAXB
<?xml version="1.0" encoding="UTF-8" standalone="yes"?>
<batch-execution lookup="ksession1">
<get-object out-identifier="john" fact-handle="0:234:345:456:567"/>
</batch-execution>Description: Used to insert a list of objects.
Attributes
Table 11.6. InsertElementsCommand attributes
| Name | Description | required |
|---|---|---|
| objects | The list of objects to be inserted on the knowledge session | true |
| outIdentifier | Id to identify the FactHandle created in the object insertion and added to the execution results | false |
| returnObject | Boolean to establish if the object must be returned in the execution results. Default value: true | false |
| entryPoint | Entrypoint for the insertion | false |
Command creation
List<Command> cmds = ArrayList<Command>();
List<Object> objects = new ArrayList<Object>();
objects.add(new Person("john", 25));
objects.add(new Person("sarah", 35));
Command insertElementsCommand = CommandFactory.newInsertElements( objects );
cmds.add( insertElementsCommand );
BatchExecutionCommand command = CommandFactory.createBatchExecution(cmds, "ksession1" );XML output
XStream
<batch-execution lookup="ksession1">
<insert-elements>
<org.drools.compiler.test.Person>
<name>john</name>
<age>25</age>
</org.drools.compiler.test.Person>
<org.drools.compiler.test.Person>
<name>sarah</name>
<age>35</age>
</org.drools.compiler.test.Person>
</insert-elements>
</batch-execution>JSON
{"batch-execution":{"lookup":"ksession1","commands":{"insert-elements":{"objects":[{"containedObject":{"@class":"org.drools.compiler.test.Person","name":"john","age":25}},{"containedObject":{"@class":"Person","name":"sarah","age":35}}]}}}} JAXB
<?xml version="1.0" encoding="UTF-8" standalone="yes"?>
<batch-execution lookup="ksession1">
<insert-elements return-objects="true">
<list>
<element xsi:type="person" xmlns:xsi="http://www.w3.org/2001/XMLSchema-instance">
<age>25</age>
<name>john</name>
</element>
<element xsi:type="person" xmlns:xsi="http://www.w3.org/2001/XMLSchema-instance">
<age>35</age>
<name>sarah</name>
</element>
<list>
</insert-elements>
</batch-execution>Description: Allow execution of the rules activations created.
Attributes
Table 11.7. FireAllRulesCommand attributes
| Name | Description | required |
|---|---|---|
| max | The max number of rules activations to be executed. default is -1 and will not put any restriction on execution | false |
| outIdentifier | Add the number of rules activations fired on the execution results | false |
| agendaFilter | Allow the rules execution using an Agenda Filter | false |
Command creation
BatchExecutionCommand command = new BatchExecutionCommand();
command.setLookup("ksession1");
FireAllRulesCommand fireAllRulesCommand = new FireAllRulesCommand();
fireAllRulesCommand.setMax(10);
fireAllRulesCommand.setOutIdentifier("firedActivations");
command.getCommands().add(fireAllRulesCommand);XML output
XStream
<batch-execution lookup="ksession1">
<fire-all-rules max="10" out-identifier="firedActivations"/>
</batch-execution>
JSON
{"batch-execution":{"lookup":"ksession1","commands":{"fire-all-rules":{"max":10,"out-identifier":"firedActivations"}}}}JAXB
<?xml version="1.0" encoding="UTF-8" standalone="yes"?>
<batch-execution lookup="ksession1">
<fire-all-rules out-identifier="firedActivations" max="10"/>
</batch-execution>Description: Allows you to start a process using the ID. Also you can pass parameters and initial data to be inserted.
Attributes
Table 11.8. StartProcessCommand attributes
| Name | Description | required |
|---|---|---|
| processId | The ID of the process to be started | true |
| parameters | A Map<String, Object> to pass parameters in the process startup | false |
| data | A list of objects to be inserted in the knowledge session before the process startup | false |
Command creation
BatchExecutionCommand command = new BatchExecutionCommand();
command.setLookup("ksession1");
StartProcessCommand startProcessCommand = new StartProcessCommand();
startProcessCommand.setProcessId("org.drools.task.processOne");
command.getCommands().add(startProcessCommand);XML output
XStream
<batch-execution lookup="ksession1">
<start-process processId="org.drools.task.processOne"/>
</batch-execution>JSON
{"batch-execution":{"lookup":"ksession1","commands":{"start-process":{"process-id":"org.drools.task.processOne"}}}} JAXB
<?xml version="1.0" encoding="UTF-8" standalone="yes"?>
<batch-execution lookup="ksession1">
<start-process processId="org.drools.task.processOne">
<parameter/>
</start-process>
</batch-execution>Description: Send a signal event.
Attributes
Table 11.9. SignalEventCommand attributes
| Name | Description | required |
|---|---|---|
| event-type | true | |
| processInstanceId | false | |
| event | false |
Command creation
BatchExecutionCommand command = new BatchExecutionCommand();
command.setLookup("ksession1");
SignalEventCommand signalEventCommand = new SignalEventCommand();
signalEventCommand.setProcessInstanceId(1001);
signalEventCommand.setEventType("start");
signalEventCommand.setEvent(new Person("john", 25));
command.getCommands().add(signalEventCommand);XML output
XStream
<batch-execution lookup="ksession1">
<signal-event process-instance-id="1001" event-type="start">
<org.drools.pipeline.camel.Person>
<name>john</name>
<age>25</age>
</org.drools.pipeline.camel.Person>
</signal-event>
</batch-execution>JSON
{"batch-execution":{"lookup":"ksession1","commands":{"signal-event":{"process-instance-id":1001,"@event-type":"start","event-type":"start","object":{"org.drools.pipeline.camel.Person":{"name":"john","age":25}}}}}}JAXB
<?xml version="1.0" encoding="UTF-8" standalone="yes"?>
<batch-execution lookup="ksession1">
<signal-event event-type="start" process-instance-id="1001">
<event xsi:type="person" xmlns:xsi="http://www.w3.org/2001/XMLSchema-instance">
<age>25</age>
<name>john</name>
</event>
</signal-event>
</batch-execution>Description: Allows you to complete a WorkItem.
Attributes
Table 11.10. CompleteWorkItemCommand attributes
| Name | Description | required |
|---|---|---|
| workItemId | The ID of the WorkItem to be completed | true |
| results | false |
Command creation
BatchExecutionCommand command = new BatchExecutionCommand();
command.setLookup("ksession1");
CompleteWorkItemCommand completeWorkItemCommand = new CompleteWorkItemCommand();
completeWorkItemCommand.setWorkItemId(1001);
command.getCommands().add(completeWorkItemCommand);XML output
XStream
<batch-execution lookup="ksession1">
<complete-work-item id="1001"/>
</batch-execution>JSON
{"batch-execution":{"lookup":"ksession1","commands":{"complete-work-item":{"id":1001}}}} JAXB
<?xml version="1.0" encoding="UTF-8" standalone="yes"?>
<batch-execution lookup="ksession1">
<complete-work-item id="1001"/>
</batch-execution>Description: Allows you abort an WorkItem. The same as session.getWorkItemManager().abortWorkItem(workItemId)
Attributes
Table 11.11. AbortWorkItemCommand attributes
| Name | Description | required |
|---|---|---|
| workItemId | The ID of the WorkItem to be completed | true |
Command creation
BatchExecutionCommand command = new BatchExecutionCommand();
command.setLookup("ksession1");
AbortWorkItemCommand abortWorkItemCommand = new AbortWorkItemCommand();
abortWorkItemCommand.setWorkItemId(1001);
command.getCommands().add(abortWorkItemCommand);XML output
XStream
<batch-execution lookup="ksession1">
<abort-work-item id="1001"/>
</batch-execution>JSON
{"batch-execution":{"lookup":"ksession1","commands":{"abort-work-item":{"id":1001}}}} JAXB
<?xml version="1.0" encoding="UTF-8" standalone="yes"?>
<batch-execution lookup="ksession1">
<abort-work-item id="1001"/>
</batch-execution>Description: Executes a query defined in knowledge base.
Attributes
Table 11.12. QueryCommand attributes
| Name | Description | required |
|---|---|---|
| name | The query name | true |
| outIdentifier | The identifier of the query results. The query results are going to be added in the execution results with this identifier | false |
| arguments | A list of objects to be passed as a query parameter | false |
Command creation
BatchExecutionCommand command = new BatchExecutionCommand();
command.setLookup("ksession1");
QueryCommand queryCommand = new QueryCommand();
queryCommand.setName("persons");
queryCommand.setOutIdentifier("persons");
command.getCommands().add(queryCommand);XML output
XStream
<batch-execution lookup="ksession1">
<query out-identifier="persons" name="persons"/>
</batch-execution>JSON
{"batch-execution":{"lookup":"ksession1","commands":{"query":{"out-identifier":"persons","name":"persons"}}}} JAXB
<?xml version="1.0" encoding="UTF-8" standalone="yes"?>
<batch-execution lookup="ksession1">
<query name="persons" out-identifier="persons"/>
</batch-execution>Description: Allows you to set a global.
Attributes
Table 11.13. SetGlobalCommand attributes
| Name | Description | required |
|---|---|---|
| identifier | The identifier of the global defined in the knowledge base | true |
| object | The object to be set into the global | false |
| out | A boolean to add, or not, the set global result into the execution results | false |
| outIdentifier | The identifier of the global execution result | false |
Command creation
BatchExecutionCommand command = new BatchExecutionCommand();
command.setLookup("ksession1");
SetGlobalCommand setGlobalCommand = new SetGlobalCommand();
setGlobalCommand.setIdentifier("helper");
setGlobalCommand.setObject(new Person("kyle", 30));
setGlobalCommand.setOut(true);
setGlobalCommand.setOutIdentifier("output");
command.getCommands().add(setGlobalCommand);XML output
XStream
<batch-execution lookup="ksession1">
<set-global identifier="helper" out-identifier="output">
<org.drools.compiler.test.Person>
<name>kyle</name>
<age>30</age>
</org.drools.compiler.test.Person>
</set-global>
</batch-execution>JSON
{"batch-execution":{"lookup":"ksession1","commands":{"set-global":{"identifier":"helper","out-identifier":"output","object":{"org.drools.compiler.test.Person":{"name":"kyle","age":30}}}}}}JAXB
<?xml version="1.0" encoding="UTF-8" standalone="yes"?>
<batch-execution lookup="ksession1">
<set-global out="true" out-identifier="output" identifier="helper">
<object xsi:type="person" xmlns:xsi="http://www.w3.org/2001/XMLSchema-instance">
<age>30</age>
<name>kyle</name>
</object>
</set-global>
</batch-execution>Description: Allows you to get a global previously defined.
Attributes
Table 11.14. GetGlobalCommand attributes
| Name | Description | required |
|---|---|---|
| identifier | The identifier of the global defined in the knowledge base | true |
| outIdentifier | The identifier to be used in the execution results | false |
Command creation
BatchExecutionCommand command = new BatchExecutionCommand();
command.setLookup("ksession1");
GetGlobalCommand getGlobalCommand = new GetGlobalCommand();
getGlobalCommand.setIdentifier("helper");
getGlobalCommand.setOutIdentifier("helperOutput");
command.getCommands().add(getGlobalCommand);XML output
XStream
<batch-execution lookup="ksession1">
<get-global identifier="helper" out-identifier="helperOutput"/>
</batch-execution>JSON
{"batch-execution":{"lookup":"ksession1","commands":{"get-global":{"identifier":"helper","out-identifier":"helperOutput"}}}} JAXB
<?xml version="1.0" encoding="UTF-8" standalone="yes"?>
<batch-execution lookup="ksession1">
<get-global out-identifier="helperOutput" identifier="helper"/>
</batch-execution>Description: Returns all the objects from the current session as a Collection.
Attributes
Table 11.15. GetObjectsCommand attributes
| Name | Description | required |
|---|---|---|
| objectFilter | An ObjectFilter to filter the objects returned from the current session | false |
| outIdentifier | The identifier to be used in the execution results | false |
Command creation
BatchExecutionCommand command = new BatchExecutionCommand();
command.setLookup("ksession1");
GetObjectsCommand getObjectsCommand = new GetObjectsCommand();
getObjectsCommand.setOutIdentifier("objects");
command.getCommands().add(getObjectsCommand);XML output
XStream
<batch-execution lookup="ksession1">
<get-objects out-identifier="objects"/>
</batch-execution>JSON
{"batch-execution":{"lookup":"ksession1","commands":{"get-objects":{"out-identifier":"objects"}}}}JAXB
<?xml version="1.0" encoding="UTF-8" standalone="yes"?>
<batch-execution lookup="ksession1">
<get-objects out-identifier="objects"/>
</batch-execution>CDI, Contexts and Dependency Injection, is Java specification that provides declarative controls and strucutres to an application. KIE can use it to automatically instantiate and bind things, without the need to use the programmatic API.
@KContainer, @KBase and @KSession all support an optional 'name' attribute. CDI typically does "getOrCreate" when it injects, all injections receive the same instance for the same set of annotations. the 'name' annotation forces a unique instance for each name, although all instance for that name will be identity equals.
Used to bind an instance to a specific version of a KieModule. If kie-ci is on the classpath this will resolve dependencies automatically, downloading from remote repositories.
@KContainer is optional as it can be detected and added by the use of @Inject and variable type inferrence.
Figure 12.2. Injects KieContainer for Dynamic KieModule
@Inject
@KReleaseId(groupId = "jar1", artifactId = "art1", version = "1.1")
private KieContainer kContainer;Figure 12.3. Injects named KieContainer for Dynamic KieModule
@Inject
@KContainer(name = "kc1")
@KReleaseId(groupId = "jar1", artifactId = "art1", version = "1.1")
private KieContainer kContainer;@KBase is optional as it can be detected and added by the use of @Inject and variable type inference.
The default argument, if given, maps to the value attribute and specifies the name of the KieBase from the kmodule.xml file.
Figure 12.4. Injects the Default KieBase from the Classpath KieContainer
@Inject
private KieBase kbase;Figure 12.5. Injects the Default KieBase from a Dynamic KieModule
@Inject
@KReleaseId( groupId = "jar1", artifactId = "art1", version = "1.0")
private KieBase kbase;Figure 12.6. Side by side version loading for 'jar1.KBase1' KieBase
@Inject
@KBase("kbase1")
@KReleaseId( groupId = "jar1", artifactId = "art1", version = "1.0")
private KieBase kbase1v10;
@Inject
@KBase("kbase1")
@KReleaseId( groupId = "jar1", artifactId = "art1", version = "1.1")
private KieBase kbase1v10;Figure 12.7. Use 'name' attribute to force new Instance for 'jar1.KBase1' KieBase
@Inject
@KSession(value="kbase1", name="kb1")
@KReleaseId( groupId = "jar1", artifactId = "art1", version = "1.0")
private KieBase kbase1kb1;
@Inject
@KSession(value="kbase1", name="kb2")
@KReleaseId( groupId = "jar1", artifactId = "art1", version = "1.0")
private KieBase kbase1kb2;@KSession is optional as it can be detected and added by the use of @Inject and variable type inference.
The default argument, if given, maps to the value attribute and specifies the name of the KieSession from the kmodule.xml file
Figure 12.8. Injects the Default KieSession from the Classpath KieContainer
@Inject
private KieSession ksession;Figure 12.9. Injects the Default KieSession from a Dynamic KieModule
@Inject
@KReleaseId( groupId = "jar1", artifactId = "art1", version = "1.0")
private KieSession ksession;Figure 12.10. Side by side version loading for 'jar1.KBase1' KieBase
@Inject
@KSession("ksession1")
@KReleaseId( groupId = "jar1", artifactId = "art1", version = "1.0")
private KieSession ksessionv10;
@Inject
@KSession("ksession1")
@KReleaseId( groupId = "jar1", artifactId = "art1", version = "1.1")
private KieSession ksessionv11;Figure 12.11. Use 'name' attribute to force new Instance for 'jar1.KBase1' KieSession
@Inject
@KSession(value="ksession1", name="ks1")
@KReleaseId( groupId = "jar1", artifactId = "art1", version = "1.0")
private KieSession ksession1ks1
@Inject
@KSession(value="ksession1", name="ks2")
@KReleaseId( groupId = "jar1", artifactId = "art1", version = "1.0")
private KieSession ksession1ks2@KSession is optional as it can be detected and added by the use of @Inject and variable type inference.
The default argument, if given, maps to the value attribute and specifies the name of the KieSession from the kmodule.xml file.
Figure 12.12. Injects the Default StatelessKieSession from the Classpath KieContainer
@Inject
private StatelessKieSession ksession;Figure 12.13. Injects the Default StatelessKieSession from a Dynamic KieModule
@Inject
@KReleaseId( groupId = "jar1", artifactId = "art1", version = "1.0")
private StatelessKieSession ksession;Figure 12.14. Side by side version loading for 'jar1.KBase1' KieBase
@Inject
@KSession("ksession1")
@KReleaseId( groupId = "jar1", rtifactId = "art1", version = "1.0")
private StatelessKieSession ksessionv10;
@Inject
@KSession("ksession1")
@KReleaseId( groupId = "jar1", rtifactId = "art1", version = "1.1")
private StatelessKieSession ksessionv11;Figure 12.15. Use 'name' attribute to force new Instance for 'jar1.KBase1' StatelessKieSession
@Inject
@KSession(value="ksession1", name="ks1")
@KReleaseId( groupId = "jar1", artifactId = "art1", version = "1.0")
private StatelessKieSession ksession1ks1
@Inject
@KSession(value="ksession1", name="ks2")
@KReleaseId( groupId = "jar1", artifactId = "art1", version = "1.0")
private StatelessKieSession ksession1ks2CDI can inject instances into fields, or even pass them as arguments. In this example field injection is used.
Figure 12.16. CDI example for a named KieSession
@Inject
@KSession("ksession1")
KieSession kSession;
public void go(PrintStream out) {
kSession.setGlobal("out", out);
kSession.insert(new Message("Dave", "Hello, HAL. Do you read me, HAL?"));
kSession.fireAllRules();
}This is less code and more declarative than the API approach.
Figure 12.17. API equivalent example for a named KieSession
public void go(PrintStream out) {
KieServices ks = KieServices.Factory.get();
KieContainer kContainer = ks.getKieClasspathContainer();
KieSession kSession = kContainer.newKieSession("ksession1");
kSession.setGlobal("out", out);
kSession.insert(new Message("Dave", "Hello, HAL. Do you read me, HAL?"));
kSession.fireAllRules();
}Drools Spring integration has undergone a complete makeover inline with the changes for Drools 6.0. The following are some of the major changes
The recommended prefix for the Drools Spring has changed from 'drools:' to 'kie:'
New Top Level Tags in 6.0
kie:kmodule
kie:import (from version 6.2)
kie:releaseId (from version 6.2)
The following tags are no longer valid as top level tags.
kie:kbase - A child of the kie:kmodule tag.
kie:ksession - A child of the kie:kbase tag.
Removed Tags from previous versions Drools 5.x
drools:resources
drools:resource
drools:grid
drools:grid-node
In this section we will explain the kie namespace.
The <kie:kmodule> defines a collection of KieBase and associated KieSession's. The kmodule tag has one MANDATORY parameter 'id'.
Table 13.1. Sample
| Attribute | Description | Required |
|---|---|---|
| id | Bean's id is the name to be referenced from other beans. Standard Spring ID semantics apply. | Yes |
A kmodule tag can contain only the following tags as children.
kie:kbase
Refer to the documentation of kmodule.xml in the Drools Expert documentation for detailed explanation of the need for kmodule.
Table 13.2. Sample
| Attribute | Description | Required |
|---|---|---|
| name | Name of the KieBase | Yes |
| packages | Comma separated list of resource packages to be included in this kbase | No |
| includes | kbase names to be included. All resources from the corresponding kbase are included in this kbase. | No |
| default | Boolean (TRUE/FALSE). Default kbase, if not provided, it is assumed to be FALSE | No |
| scope | prototype | singleton. If not provided assumed to be singleton (default) | No |
| eventProcessingMode | Event Processing Mode. Valid options are STREAM, CLOUD | No |
| equalsBehavior | Valid options are IDENTITY, EQUALITY | No |
| declarativeAgenda | Valid options are enabled, disabled, true, false | No |
A kmodule can contain multiple (1..n) kbase elements.
Example 13.1. kbase definition example
<kie:kmodule id="sample_module">
<kie:kbase name="kbase1" packages="org.drools.spring.sample">
...
</kie:kbase>
</kie:kmodule>
<bean id="kiePostProcessor"
class="org.kie.spring.KModuleBeanFactoryPostProcessor"/>When defining a KieBase or a KieSession, you have the option of declaring a scope for that bean. For example, To force Spring to produce a new bean instance each time one is needed, you should declare the bean's scope attribute to be 'prototype'. Similar way if you want Spring to return the same bean instance each time one is needed, you should declare the bean's scope attribute to be 'singleton'.
For proper initialization of the kmodule objects (kbase/ksession),
it is mandatory for a bean of type
org.kie.spring.KModuleBeanFactoryPostProcessor or
org.kie.spring.annotations.KModuleAnnotationPostProcessor be
defined.
Example 13.2. Regular kie-spring post processorbean definition
<bean id="kiePostProcessor"
class="org.kie.spring.KModuleBeanFactoryPostProcessor"/>Example 13.3. kie-spring post processorbean definition when annotations are used
<bean id="kiePostProcessor"
class="org.kie.spring.annotations.KModuleAnnotationPostProcessor"/>Without the org.kie.spring.KModuleBeanFactoryPostProcessor or org.kie.spring.annotations.KModuleAnnotationPostProcessor bean definition, the kie-spring integration will fail to work.
<kie:ksession> element defines KieSessions. The same tag is used to define both Stateful (org.kie.api.runtime.KieSession) and Stateless (org.kie.api.runtime.StatelessKieSession) sessions.
Table 13.3. Sample
| Attribute | Description | Required |
|---|---|---|
| name | ksession's name. | Yes |
| type | is the session stateful or stateless?. If this attribute is empty or missing, the session is assumed to be of type Stateful. | No |
| default | Is this the default session? | no |
| scope | prototype | singleton. If not provided assumed to be singleton (default) | no |
| clockType | REALTIME or PSEUDO | no |
| listeners-ref | Specifies the reference to the event listeners group (see 'Defining a Group of listeners' section below). | no |
Example 13.4. ksession definition example
<kie:kmodule id="sample-kmodule">
<kie:kbase name="drl_kiesample3" packages="drl_kiesample3">
<kie:ksession name="ksession1" type="stateless"/>
<kie:ksession name="ksession2"/>
</kie:kbase>
</kie:kmodule>
<bean id="kiePostProcessor"
class="org.kie.spring.KModuleBeanFactoryPostProcessor"/>When defining a KieBase or a KieSession, you have the option of declaring a scope for that bean. For example, To force Spring to produce a new bean instance each time one is needed, you should declare the bean's scope attribute to be 'prototype'. Similar way if you want Spring to return the same bean instance each time one is needed, you should declare the bean's scope attribute to be 'singleton'.
Table 13.4. Sample
| Attribute | Description | Required |
|---|---|---|
| id | Bean's id is the name to be referenced from other beans. Standard Spring ID semantics apply. | Yes |
| groupId | groupId from Maven GAV | Yes |
| artifactId | artifactId from Maven GAV | Yes |
| version | version from Maven GAV | Yes |
Example 13.5. releaseId definition example
<kie:releaseId id="beanId" groupId="org.kie.spring"
artifactId="named-artifactId" version="1.0.0-SNAPSHOT"/>Starting with version 6.2, kie-spring allows for importing of kie objects from kjars found on the classpath. Two modes of importing the kie objects are currently supported.
Table 13.5.
| Attribute | Description | Required |
|---|---|---|
| releaseId | Reference to a Bean ID. Standard Spring ID semantics apply. | No |
| enableScanner | Enable Scanner. This attribute is used only if 'releaseId' is specified. | No |
| scannerInterval | Scanning Interval in milli seconds. This attribute is used only if 'releaseId' is specified. | No |
The import tag will force the automatic scan of all the jars on the classpath, initialize the Kie Objects (Kbase/KSessions) and import these objects into the spring context.
Using the releaseId-ref attribute on the import tag will initialize the specific Kie Objects (Kbase/KSessions) and import these objects into the spring context.
Figure 13.2. Import Kie Objects using a releaseId
<kie:import releaseId-ref="namedKieSession"/>
<kie:releaseId id="namedKieSession" groupId="org.drools"
artifactId="named-kiesession" version="6.4.0.Beta2"/>
Kie Scanning feature can be enabled for KieBase's imported with a specific releaseId. This feature is currently not available for global imports.
Figure 13.3. Import Kie Objects using a releaseId - Enable Scanner
<kie:import releaseId-ref="namedKieSession"
enableScanner="true" scannerInterval="1000"/>
<kie:releaseId id="namedKieSession" groupId="org.drools"
artifactId="named-kiesession" version="6.4.0.Beta2"/>
If the scanner is defined and enabled, an implicit KieScanner object is created and inserted into the spring context. It can be retrived from the spring context.
Figure 13.4. Retriving the KieScanner from Spring Context
// the implicit name would be releaseId#scanner
KieScanner releaseIdScanner = context.getBean("namedKieSession#scanner", KieScanner.class);
releaseIdScanner.scanNow();
kie-ci must be available on the classpath for the releaseId importing feature to work.
@KContainer, @KBase and @KSession all support an optional 'name' attribute. Spring typically does "get" when it injects, all injections receive the same instance for the same set of annotations. the 'name' annotation forces a unique instance for each name, although all instance for that name will be identity equals.
Used to bind an instance to a specific version of a KieModule. If kie-ci is on the classpath this will resolve dependencies automatically, downloading from remote repositories.
Figure 13.6. Injects KieContainer for Dynamic KieModule
@KContainer
@KReleaseId(groupId = "jar1", artifactId = "art1", version = "1.1")
private KieContainer kContainer;Figure 13.7. Injects named KieContainer for Dynamic KieModule
@KContainer(name = "kc1")
@KReleaseId(groupId = "jar1", artifactId = "art1", version = "1.1")
private KieContainer kContainer;The default argument, if given, maps to the value attribute and specifies the name of the KieBase from the spring xml file.
Figure 13.8. Injects the Default KieBase from the Classpath KieContainer
@KBase
private KieBase kbase;Figure 13.9. Injects the Default KieBase from a Dynamic KieModule
@KBase
@KReleaseId( groupId = "jar1", artifactId = "art1", version = "1.0")
private KieBase kbase;Figure 13.10. Side by side version loading for 'jar1.KBase1' KieBase
@KBase("kbase1")
@KReleaseId( groupId = "jar1", artifactId = "art1", version = "1.0")
private KieBase kbase1v10;
@KBase("kbase1")
@KReleaseId( groupId = "jar1", artifactId = "art1", version = "1.1")
private KieBase kbase1v11;Figure 13.11. Side by side version loading for 'jar1.ksession1' KieSession
@KSession("ksession1")
@KReleaseId( groupId = "jar1", artifactId = "art1", version = "1.0")
private KieSession ksession11kb2;
@KSession("ksession1")
@KReleaseId( groupId = "jar1", artifactId = "art1", version = "1.1")
private KieSession ksession11kb2;The default argument, if given, maps to the value attribute and specifies the name of the KieSession from the kmodule.xml or spring xml file
Figure 13.12. Injects the Default KieSession from the Classpath KieContainer
@KSession
private KieSession ksession;Figure 13.13. Injects the Default KieSession from a Dynamic KieModule
@KSession
@KReleaseId( groupId = "jar1", artifactId = "art1", version = "1.0")
private KieSession ksession;Figure 13.14. Side by side version loading for 'jar1.KBase1' KieBase
@KSession("ksession1")
@KReleaseId( groupId = "jar1", artifactId = "art1", version = "1.0")
private KieSession ksessionv10;
@KSession("ksession1")
@KReleaseId( groupId = "jar1", artifactId = "art1", version = "1.1")
private KieSession ksessionv11;Figure 13.15. Use 'name' attribute to force new Instance for 'jar1.KBase1' KieSession
@KSession("ksession1")
@KReleaseId( groupId = "jar1", artifactId = "art1", version = "1.0")
private KieSession ksession1ks1
@KSession("ksession1")
@KReleaseId( groupId = "jar1", artifactId = "art1", version = "1.0")
private KieSession ksession1ks2The default argument, if given, maps to the value attribute and specifies the name of the KieSession from the kmodule.xml or spring xml file.
Figure 13.16. Injects the Default StatelessKieSession from the Classpath KieContainer
@KSession
private StatelessKieSession ksession;Figure 13.17. Injects the Default StatelessKieSession from a Dynamic KieModule
@KSession
@KReleaseId( groupId = "jar1", artifactId = "art1", version = "1.0")
private StatelessKieSession ksession;Figure 13.18. Side by side version loading for 'jar1.KBase1' KieBase
@KSession("ksession1")
@KReleaseId( groupId = "jar1", rtifactId = "art1", version = "1.0")
private StatelessKieSession ksessionv10;
@KSession("ksession1")
@KReleaseId( groupId = "jar1", rtifactId = "art1", version = "1.1")
private StatelessKieSession ksessionv11;Figure 13.19.
@KSession(value="ksession1", name="ks1")
@KReleaseId( groupId = "jar1", artifactId = "art1", version = "1.0")
private StatelessKieSession ksession1ks1
@KSession(value="ksession1", name="ks2")
@KReleaseId( groupId = "jar1", artifactId = "art1", version = "1.0")
private StatelessKieSession ksession1ks2When annotations are used, For proper initialization of the kmodule objects (kbase/ksession),
it is mandatory for either a bean of type
org.kie.spring.annotations.KModuleAnnotationPostProcessor be
defined
Example 13.6. kie-spring annotations post processor bean definition
<bean id="kiePostProcessor"
class="org.kie.spring.annotations.KModuleAnnotationPostProcessor"/>Example 13.7. kie-spring annotations - Component Scanning
<context:component-scan base-package="org.kie.spring.annotations"/>The post processor is different when annotations are used.
Drools supports adding 3 types of listeners to KieSessions - AgendaListener, WorkingMemoryListener, ProcessEventListener
The kie-spring module allows you to configure these listeners to KieSessions using XML tags. These tags have identical names as the actual listener interfaces i.e., <kie:agendaEventListener....>, <kie:ruleRuntimeEventListener....> and <kie:processEventListener....>.
kie-spring provides features to define the listeners as standalone (individual) listeners and also to define them as a group.
Example 13.8. Listener configuration example - using a bean:ref.
<bean id="mock-agenda-listener" class="mocks.MockAgendaEventListener"/>
<bean id="mock-rr-listener" class="mocks.MockRuleRuntimeEventListener"/>
<bean id="mock-process-listener" class="mocks.MockProcessEventListener"/>
<kie:kmodule id="listeners_kmodule">
<kie:kbase name="drl_kiesample" packages="drl_kiesample">
<kie:ksession name="ksession2">
<kie:agendaEventListener ref="mock-agenda-listener"/>
<kie:processEventListener ref="mock-process-listener"/>
<kie:ruleRuntimeEventListener ref="mock-rr-listener"/>
</kie:ksession>
</kie:kbase>
</kie:kmodule>
<bean id="kiePostProcessor"
class="org.kie.spring.KModuleBeanFactoryPostProcessor"/>bean
class = String
name = String (optional)
Example 13.9. Listener configuration example - using nested bean.
<kie:kmodule id="listeners_module">
<kie:kbase name="drl_kiesample" packages="drl_kiesample">
<kie:ksession name="ksession1">
<kie:agendaEventListener>
<bean class="mocks.MockAgendaEventListener"/>
</kie:agendaEventListener>
</kie:ksession>
</kie:kbase>
</kie:kmodule>
<bean id="kiePostProcessor"
class="org.kie.spring.KModuleBeanFactoryPostProcessor"/>When a listener is defined without a reference to a implementing bean and does not contain a nested bean, <drools:ruleRuntimeEventListener/> the underlying implementation adds the Debug version of the listener defined in the API.
The debug listeners print the corresponding Event toString message to System.err.
Example 13.10. Listener configuration example - defaulting to the debug versions provided by the Knowledge-API .
<bean id="mock-agenda-listener" class="mocks.MockAgendaEventListener"/>
<bean id="mock-rr-listener" class="mocks.MockRuleRuntimeEventListener"/>
<bean id="mock-process-listener" class="mocks.MockProcessEventListener"/>
<kie:kmodule id="listeners_module">
<kie:kbase name="drl_kiesample" packages="drl_kiesample">
<kie:ksession name="ksession2">
<kie:agendaEventListener />
<kie:processEventListener />
<kie:ruleRuntimeEventListener />
</kie:ksession>
</kie:kbase>
</kie:kmodule>
<bean id="kiePostProcessor"
class="org.kie.spring.KModuleBeanFactoryPostProcessor"/>The drools-spring module allows you to mix and match the different declarative styles within the same KieSession. The below sample provides more clarity.
Example 13.11. Listener configuration example - mix and match of 'ref'/nested-bean/empty styles.
<bean id="mock-agenda-listener" class="mocks.MockAgendaEventListener"/>
<bean id="mock-rr-listener" class="mocks.MockRuleRuntimeEventListener"/>
<bean id="mock-process-listener" class="mocks.MockProcessEventListener"/>
<kie:kmodule id="listeners_module">
<kie:kbase name="drl_kiesample" packages="drl_kiesample">
<kie:ksession name="ksession1">
<kie:agendaEventListener>
<bean class="org.kie.spring.mocks.MockAgendaEventListener"/>
</kie:agendaEventListener>
</kie:ksession>
<kie:ksession name="ksession2">
<kie:agendaEventListener ref="mock-agenda-listener"/>
<kie:processEventListener ref="mock-process-listener"/>
<kie:ruleRuntimeEventListener ref="mock-rr-listener"/>
</kie:ksession>
</kie:kbase>
</kie:kmodule>
<bean id="kiePostProcessor"
class="org.kie.spring.KModuleBeanFactoryPostProcessor"/>It is also valid to define multiple beans of the same event listener types for a KieSession.
Example 13.12. Listener configuration example - multiple listeners of the same type.
<bean id="mock-agenda-listener" class="mocks.MockAgendaEventListener"/>
<kie:kmodule id="listeners_module">
<kie:kbase name="drl_kiesample" packages="drl_kiesample">
<kie:ksession name="ksession1">
<kie:agendaEventListener ref="mock-agenda-listener"/>
<kie:agendaEventListener>
<bean class="org.kie.spring.mocks.MockAgendaEventListener"/>
</kie:agendaEventListener>
</kie:ksession>
</kie:kbase>
</kie:kmodule>
<bean id="kiePostProcessor"
class="org.kie.spring.KModuleBeanFactoryPostProcessor"/>drools-spring allows for grouping of listeners. This is particularly useful when you define a set of listeners and want to attach them to multiple sessions. The grouping feature is also very useful, when we define a set of listeners for 'testing' and then want to switch them for 'production' use.
kie:agendaEventListener...
kie:ruleRuntimeEventListener...
kie:processEventListener...
The above mentioned child elements can be declared in any order. Only one declaration of each type is allowed in a group.
Example 13.13. Group of listeners - example
<bean id="mock-agenda-listener" class="mocks.MockAgendaEventListener"/>
<bean id="mock-rr-listener" class="mocks.MockRuleRuntimeEventListener"/>
<bean id="mock-process-listener" class="mocks.MockProcessEventListener"/>
<kie:kmodule id="listeners_module">
<kie:kbase name="drl_kiesample" packages="drl_kiesample">
<kie:ksession name="statelessWithGroupedListeners" type="stateless"
listeners-ref="debugListeners"/>
</kie:kbase>
</kie:kmodule>
<kie:eventListeners id="debugListeners">
<kie:agendaEventListener ref="mock-agenda-listener"/>
<kie:processEventListener ref="mock-process-listener"/>
<kie:ruleRuntimeEventListener ref="mock-rr-listener"/>
</kie:eventListeners>
<bean id="kiePostProcessor"
class="org.kie.spring.KModuleBeanFactoryPostProcessor"/>Drools supports adding 2 types of loggers to KieSessions - ConsoleLogger, FileLogger.
The kie-spring module allows you to configure these loggers to KieSessions using XML tags. These tags have identical names as the actual logger interfaces i.e., <kie:consoleLogger....> and <kie:fileLogger....>.
A console logger can be attached to a KieSession by using the <kie:consoleLogger/> tag. This tag has no attributes and must be present directly under a <kie:ksession....> element.
Example 13.14. Defining a console logger - example
<kie:kmodule id="loggers_module">
<kie:kbase name="drl_kiesample" packages="drl_kiesample">
<kie:ksession name="ConsoleLogger-statefulSession" type="stateful">
<kie:consoleLogger/>
</kie:ksession>
</kie:kbase>
</kie:kmodule>
<bean id="kiePostProcessor"
class="org.kie.spring.KModuleBeanFactoryPostProcessor"/>A file logger can be attached to a KieSession by using the <kie:fileLogger/> tag. This tag has the following attributes and must be present directly under a <kie:ksession....> element.
Table 13.8. Sample
| Attribute | Required | Description |
|---|---|---|
| ID | yes | Unique identifier |
| file | yes | Path to the actual file on the disk |
| threaded | no | Defaults to false. Valid values are 'true'or 'false' |
| interval | no | Integer. Specifies the interval for flushing the contents from memory to the disk. |
Example 13.15. Defining a file logger - example
<kie:kmodule id="loggers_module">
<kie:kbase name="drl_kiesample" packages="drl_kiesample">
<kie:ksession name="ConsoleLogger-statefulSession" type="stateful">
<kie:fileLogger id="fl_logger" file="#{ systemProperties['java.io.tmpdir'] }/log1"/>
<kie:fileLogger id="tfl_logger" file="#{ systemProperties['java.io.tmpdir'] }/log2"
threaded="true" interval="5"/>
</kie:ksession>
</kie:kbase>
</kie:kmodule>
<bean id="kiePostProcessor"
class="org.kie.spring.KModuleBeanFactoryPostProcessor"/>A <kie:batch> element can be used to define a set of batch commands for a given ksession.This tag has no attributes and must be present directly under a <kie:ksession....> element. The commands supported are
Figure 13.20. Initialization Batch Commands
insert-object
ref = String (optional)
Anonymous bean
set-global
identifier = String (required)
reg = String (optional)
Anonymous bean
fire-all-rules
max : n
fire-until-halt
start-process
parameter
identifier = String (required)
ref = String (optional)
Anonymous bean
signal-event
ref = String (optional)
event-type = String (required)
process-instance-id =n (optional)
Example 13.16. Batch commands - example
<kie:kmodule id="batch_commands_module">
<kie:kbase name="drl_kiesample" packages="drl_kiesample">
<kie:ksession name="ksessionForCommands" type="stateful">
<kie:batch>
<kie:insert-object ref="person2"/>
<kie:set-global identifier="persons" ref="personsList"/>
<kie:fire-all-rules max="10"/>
</kie:batch>
</kie:ksession>
</kie:kbase>
</kie:kmodule>
<bean id="kiePostProcessor"
class="org.kie.spring.KModuleBeanFactoryPostProcessor"/>Figure 13.21. Persistence Configuration Options
jpa-persistence
transaction-manager
ref = String
entity-manager-factory
ref = String
Example 13.17. ksession JPA configuration example
<kie:kstore id="kstore" /> <!-- provides KnowledgeStoreService implementation -->
<bean id="myEmf"
class="org.springframework.orm.jpa.LocalContainerEntityManagerFactoryBean">
<property name="dataSource" ref="ds" />
<property name="persistenceUnitName"
value="org.drools.persistence.jpa.local" />
</bean>
<bean id="txManager" class="org.springframework.orm.jpa.JpaTransactionManager">
<property name="entityManagerFactory" ref="myEmf" />
</bean>
<kie:kmodule id="persistence_module">
<kie:kbase name="drl_kiesample" packages="drl_kiesample">
<kie:ksession name="jpaSingleSessionCommandService">
<kie:configuration>
<kie:jpa-persistence>
<kie:transaction-manager ref="txManager"/>
<kie:entity-manager-factory ref="myEmf"/>
</kie:jpa-persistence>
</kie:configuration>
</kie:ksession>
</kie:kbase>
</kie:kmodule>
<bean id="kiePostProcessor"
class="org.kie.spring.KModuleBeanFactoryPostProcessor"/>
This section provides details on leveraging other standard spring features when integrating with Drools Expert.
<kie:kmodule id="batch_commands_module">
<kie:kbase name="drl_kiesample" packages="#{packageRepository.packages}">
<kie:ksession name="ksessionForCommands" type="stateful"/>
</kie:kbase>
</kie:kmodule>
<bean id="kiePostProcessor"
class="org.kie.spring.KModuleBeanFactoryPostProcessor"/>
<bean id="packageRepository" class="sample.package.class.PackageRepo">
<property name="packages" value="drl_kiesample3">
</bean>
<kie:kmodule id="loggers_module">
<kie:kbase name="drl_kiesample" packages="drl_kiesample">
<kie:ksession name="ConsoleLogger-statefulSession" type="stateful">
<kie:fileLogger id="fl" file="#{ systemProperties['java.io.tmpdir'] }/log1"/>
<kie:fileLogger id="tfl" file="#{ systemProperties['java.io.tmpdir'] }/log2"
threaded="true" interval="5"/>
</kie:ksession>
</kie:kbase>
</kie:kmodule>
<bean id="kiePostProcessor"
class="org.kie.spring.KModuleBeanFactoryPostProcessor"/>Spring 3.1 introduces a new profile attribute to the beans element of the spring-beans schema. This attribute acts as a switch when enabling and disabling profiles in different environments. One potential use of this attribute can be to have the same kbase defined with debug loggers in 'dev' environment and without loggers in 'prod' environment.
The below code snippet illustrates the concept of 'profiles'.
<beans xmlns="http://www.springframework.org/schema/beans"
xmlns:xsi="http://www.w3.org/2001/XMLSchema-instance"
xmlns:kie="http://drools.org/schema/kie-spring"
xsi:schemaLocation="http://www.springframework.org/schema/beans
http://www.springframework.org/schema/beans/spring-beans-4.0.xsd
http://drools.org/schema/kie-spring http://drools.org/schema/kie-spring.xsd">
<beans profile="development">
<kie:kmodule id="test-kmodule">
<kie:kbase name="drl_kiesample" packages="drl_kiesample">
<kie:ksession name="ksession1" type="stateless">
<kie:consoleLogger />
</kie:ksession>
</kie:kbase>
</kie:kmodule>
...
</beans>
<beans profile="production">
<kie:kmodule id="test-kmodule">
<kie:kbase name="drl_kiesample" packages="drl_kiesample">
<kie:ksession name="ksession1" type="stateless"/>
</kie:kbase>
</kie:kmodule>
...
</beans>
</beans>As shown above, the Spring XML contains the definition of the profiles. While loading the ApplicationContext you have to tell Spring which profile you’re loading.
There are several ways of selecting your profile and the most useful is by using the "spring.profiles.active" system property.
System.setProperty("spring.profiles.active", "development");
ApplicationContext ctx = new ClassPathXmlApplicationContext("beans.xml");Obviously, it is not a good practice to hard code things as shown above and the recommended practice is to keep the system properties definitions independent of the application.
-Dspring.profiles.active="development"The profiles can also be loaded and enabled programmtically
...
GenericXmlApplicationContext ctx = new GenericXmlApplicationContext("beans.xml");
ConfigurableEnvironment env = ctx.getEnvironment();
env.setActiveProfiles("development");
ctx.refresh();
...
This chapter describes the infrastructure used when configuring a human task server with Spring as well as a little bit about the infrastructure used when doing this.
The jBPM human task server can be configured to use Spring persistence. Example 13.18, “Configuring Human Task with Spring” is an example of this which uses local transactions and Spring's thread-safe EntityManager proxy.
The following diagram shows the dependency graph used in Example 13.18, “Configuring Human Task with Spring”.
A TaskService instance is dependent on two other bean
types: a drools SystemEventListener bean as well as a
TaskSessionSpringFactoryImpl bean. The
TaskSessionSpringFactoryImpl bean is howerver
not injected into the TaskService bean
because this would cause a circular dependency. To solve this problem,
when the TaskService bean is injected into the
TaskSessionSpringFactoryImpl bean, the setter method used
secretly injects the TaskSessionSpringFactoryImpl instance
back into the TaskService bean and initializes the
TaskService bean as well.
The TaskSessionSpringFactoryImpl bean is responsible
for creating all the internal instances in human task that deal with
transactions and persistence context management. Besides a
TaskService instance, this bean also requires a transaction
manager and a persistence context to be injected. Specifically, it
requires an instance of a HumanTaskSpringTransactionManager
bean (as a transaction manager) and an instance of a
SharedEntityManagerBean bean (as a persistence context
instance).
We also use some of the standard Spring beans in order to
configure persistence: there's a bean to hold the
EntityManagerFactory instance as well as the
SharedEntityManagerBean instance. The
SharedEntityManagerBean provides a shared, thread-safe
proxy for the actual EntityManager.
The HumanTaskSpringTransactionManager bean serves as
a wrapper around the Spring transaction manager, in this case the
JpaTransactionManager. An instance of a
JpaTransactionManager bean is also instantiated because of
this.
Example 13.18. Configuring Human Task with Spring
<?xml version="1.0" encoding="UTF-8"?>
<beans xmlns="http://www.springframework.org/schema/beans"
xmlns:xsi="http://www.w3.org/2001/XMLSchema-instance"
xmlns:jbpm="http://drools.org/schema/drools-spring"
xsi:schemaLocation="http://www.springframework.org/schema/beans http://www.springframework.org/schema/beans/spring-beans-3.0.xsd
http://drools.org/schema/drools-spring org/drools/container/spring/drools-spring-1.2.0.xsd">
<!-- persistence & transactions-->
<bean id="htEmf" class="org.springframework.orm.jpa.LocalContainerEntityManagerFactoryBean">
<property name="persistenceUnitName" value="org.jbpm.task" />
</bean>
<bean id="htEm" class="org.springframework.orm.jpa.support.SharedEntityManagerBean">
<property name="entityManagerFactory" ref="htEmf"/>
</bean>
<bean id="jpaTxMgr" class="org.springframework.orm.jpa.JpaTransactionManager">
<property name="entityManagerFactory" ref="htEmf" />
<!-- this must be true if using the SharedEntityManagerBean, and false otherwise -->
<property name="nestedTransactionAllowed" value="true"/>
</bean>
<bean id="htTxMgr" class="org.drools.container.spring.beans.persistence.HumanTaskSpringTransactionManager">
<constructor-arg ref="jpaTxMgr" />
</bean>
<!-- human-task beans -->
<bean id="systemEventListener" class="org.drools.SystemEventListenerFactory" factory-method="getSystemEventListener" />
<bean id="taskService" class="org.jbpm.task.service.TaskService" >
<property name="systemEventListener" ref="systemEventListener" />
</bean>
<bean id="springTaskSessionFactory" class="org.jbpm.task.service.persistence.TaskSessionSpringFactoryImpl"
init-method="initialize" depends-on="taskService" >
<!-- if using the SharedEntityManagerBean, make sure to enable nested transactions -->
<property name="entityManager" ref="htEm" />
<property name="transactionManager" ref="htTxMgr" />
<property name="useJTA" value="false" />
<property name="taskService" ref="taskService" />
</bean>
</beans>
When using the SharedEntityManagerBean instance, it's
important to configure the Spring transaction manager to use nested
transactions. This is because the SharedEntityManagerBean
is a transactional persistence context and will
close the persistence context after every operation. However, the human
task server needs to be able to access (persisted) entities after
operations. Nested transactions allow us to still have access to
entities that otherwise would have been detached and are no longer
accessible, especially when using an ORM framework that uses
lazy-initialization of entities.
Also, while the TaskSessionSpringFactoryImpl bean
takes an “useJTA” parameter, at the moment, JTA
transactions with Spring have not yet been fully tested.
Drools Android integration comes in two flavors, with or without the drools-compiler dependency. Without the drools-compiler dependency the knowledge bases are pre-serialized at buildtime using the kie-maven-plugin. They can be then deserialized using the API, or directly injected using Roboguice. When using the drools-compiler dependency there are two options: (1) standard KieContainer API or (2) CDI-like injection with Roboguice.
It is possible to use Drools without the drools-compiler dependency, which results in a smaller apk, by pre-serializing the compiled knowledge bases during build-time and then de-serializing them at runtime.
The KieBase must be serialized during build time using kie-maven-plugin.
Example 14.1. Pre-serialized KieBase Maven pom.xml
<dependencyManagement>
<dependencies>
<dependency>
<groupId>org.drools</groupId>
<artifactId>drools-bom</artifactId>
<version>6.4.0.Beta2</version>
<type>pom</type>
<scope>import</scope>
</dependencies>
</dependencyManagement>
<dependencies>
<dependency>
<groupId>org.drools</groupId>
<artifactId>drools-android</artifactId>
<exclusions>
<exclusion>
<groupId>org.slf4j</groupId>
<artifactId>slf4j-api</artifactId>
</exclusions>
</dependency>
<dependency>
<groupId>org.drools</groupId>
<artifactId>drools-core</artifactId>
</dependency>
</dependencies>
<build>
<plugins>
<plugin>
<groupId>org.kie</groupId>
<artifactId>kie-maven-plugin</artifactId>
<version>6.4.0.Beta2</version>
<configuration>
<kiebases>
<kiebase>HelloKB</kiebase>
</kiebases>
<resDirectory>${basedir}/src/main/res/raw</resDirectory>
</configuration>
<executions>
<execution>
<id>touch</id>
<goals>
<goal>touch</goal>
</goals>
<phase>initialize</phase>
</execution>
<execution>
<id>compile-kbase</id>
<goals>
<goal>build</goal>
</goals>
<phase>compile</phase>
</execution>
<execution>
<id>serialize</id>
<goals>
<goal>serialize</goal>
</goals>
<phase>compile</phase>
</execution>
</executions>
</plugin>
</plugins>
</build>
The KieBase must be de-serialized before creating the sessions.
Figure 14.1. Loading serialized KieBase
private class LoadKieBaseTask extends AsyncTask<InputStream, Void, KieBase> {
@Override
protected KieBase doInBackground(InputStream... params) {
try {
logger.debug("Loading knowledge base");
final KnowledgeBase kbase = KnowledgeBaseFactory.newKnowledgeBase();
kbase.addKnowledgePackages((List<KnowledgePackage>) DroolsStreamUtils.streamIn(params[0]));
return kbase;
}catch(Exception e) {
logger.error("Drools exception", e);
return null;
}
}
}
With the drools-compiler dependency standard KieContainer API can be used. This comes at a cost of a larger apk. To avoid the 65K limit, multidex (or proguard) can be used.
The kie-maven-plugin must be configured to build the kiebase. Multidex must be used to allow for the increased dependencies. There are also some settings for merging various Drools XML files within the apk.
Example 14.2. pom.xml with drools-compiler and multidex
<dependencyManagement>
<dependencies>
<dependency>
<groupId>org.drools</groupId>
<artifactId>drools-bom</artifactId>
<version>6.4.0.Beta2</version>
<type>pom</type>
<scope>import</scope>
</dependencies>
</dependencyManagement>
<dependencies>
<dependency>
<groupId>org.drools</groupId>
<artifactId>drools-android</artifactId>
<exclusions>
<exclusion>
<groupId>org.slf4j</groupId>
<artifactId>slf4j-api</artifactId>
</exclusion>
</exclusions>
</dependency>
<dependency>
<groupId>org.drools</groupId>
<artifactId>drools-compiler</artifactId>
<exclusions>
<exclusion>
<groupId>org.slf4j</groupId>
<artifactId>slf4j-api</artifactId>
</exclusion>
<exclusion>
<groupId>xmlpull</groupId>
<artifactId>xmlpull</artifactId>
</exclusion>
<exclusion>
<groupId>xpp3</groupId>
<artifactId>xpp3_min</artifactId>
</exclusion>
<exclusion>
<groupId>org.slf4j</groupId>
<artifactId>slf4j-api</artifactId>
</exclusion>
<exclusion>
<groupId>org.eclipse.jdt.core.compiler</groupId>
<artifactId>ecj</artifactId>
</exclusion>
</exclusions>
</dependency>
</dependencies>
<build>
<plugins>
<plugin>
<groupId>org.kie</groupId>
<artifactId>kie-maven-plugin</artifactId>
<version>6.4.0.Beta2</version>
<executions>
<execution>
<id>compile-kbase</id>
<goals>
<goal>build</goal>
</goals>
<phase>compile</phase>
</execution>
</executions>
</plugin>
<plugin>
<groupId>com.simpligility.maven.plugins</groupId>
<artifactId>android-maven-plugin</artifactId>
<version>4.2.1</version>
<extensions>true</extensions>
<configuration>
<sdk>
<platform>21</platform>
</sdk>
<dex>
<coreLibrary>true</coreLibrary>
<jvmArguments><jvmArgument>-Xmx2048m</jvmArgument></jvmArguments>
<multiDex>true</multiDex>
<mainDexList>maindex.txt</mainDexList>
</dex>
<extractDuplicates>true</extractDuplicates>
<apk>
<metaInf>
<includes>
<include>services/**</include>
<include>kmodule.*</include>
<include>HelloKB/**</include>
<include>drools**</include>
<include>maven/${project.groupId}/${project.artifactId}/**</include>
</includes>
</metaInf>
</apk>
</configuration>
</plugin>
</plugins>
</build>
With Roboguice pre-serialized knowledge bases can be injected using the @KBase annotation.
@KBase supports an optional 'name' attribute. CDI typically does "getOrCreate" when it injects, all injections receive the same instance for the same set of annotations. the 'name' annotation forces a unique instance for each name, although all instances for that name will be identity equals.
The Roboguice module needs to be specified in the manifest.
Example 14.3. Roboguice manifest with pre-serialized knowledge base
<application
android:largeHeap="true"
android:allowBackup="true"
android:icon="@drawable/ic_launcher"
android:label="@string/app_name"
android:theme="@style/AppTheme">
<meta-data
android:name="roboguice.modules"
android:value="org.drools.android.roboguice.DroolsModule"/>
<activity
android:label="@string/app_name"
android:name="org.drools.examples.android.SplashActivity">
<intent-filter>
<action android:name="android.intent.action.MAIN"/>
<category android:name="android.intent.category.LAUNCHER"/>
</intent-filter>
</activity>
</application>
With Roboguice and drools-compiler almost the full CDI syntax can be used to inject KieContainers, KieBases, and KieSessions.
@KContainer, @KBase and @KSession all support an optional 'name' attribute. CDI typically does "getOrCreate" when it injects, all injections receive the same instance for the same set of annotations. the 'name' annotation forces a unique instance for each name, although all instance for that name will be identity equals.
The default argument, if given, maps to the value attribute and specifies the name of the KieBase from the kmodule.xml file.
Figure 14.4. Injects the Default KieBase from the Classpath KieContainer
@Inject
private KieBase kbase;Figure 14.5. Injects KieBase by name from the Classpath KieContainer
@Inject
@KBase("kbase1")
private KieBase kbase;@KSession is optional as it can be detected and added by the use of @Inject and variable type inference.
The default argument, if given, maps to the value attribute and specifies the name of the KieSession from the kmodule.xml file
Figure 14.6. Injects the Default KieSession from the Classpath KieContainer
@Inject
private KieSession ksession;Figure 14.7. Injects StatelessKieSession by name from the Classpath KieContainer
@Inject
@KSession("ksession1")
private KieSession ksession;@KSession is optional as it can be detected and added by the use of @Inject and variable type inference.
The default argument, if given, maps to the value attribute and specifies the name of the KieSession from the kmodule.xml file.
Figure 14.8. Injects the Default StatelessKieSession from the Classpath KieContainer
@Inject
private StatelessKieSession ksession;Figure 14.9. Injects StatelessKieSession by name from the Classpath KieContainer
@Inject
@KSession("ksession1")
private StatelessKieSession ksession;The Roboguice module needs to be specified in the manifest.
Example 14.4. Roboguice manifest configuration
<application
android:largeHeap="true"
android:allowBackup="true"
android:icon="@drawable/ic_launcher"
android:label="@string/app_name"
android:theme="@style/AppTheme">
<meta-data
android:name="roboguice.modules"
android:value="org.drools.android.roboguice.DroolsContainerModule"/>
<activity
android:label="@string/app_name"
android:name="org.drools.examples.android.SplashActivity">
<intent-filter>
<action android:name="android.intent.action.MAIN"/>
<category android:name="android.intent.category.LAUNCHER"/>
</intent-filter>
</activity>
</application>
Camel provides a light weight bus framework for getting information into and out of Drools.
Drools introduces two elements to make easy integration.
Drools Policy
Augments any JAXB or XStream data loaders. For JAXB it adds drools related paths ot the contextpath, for XStream it adds custom converters and aliases for Drools classes. It also handles setting the ClassLoader to the targeted ksession.
Drools Endpoint
Executes the payload against the specified drools session
Drools can be configured like any normal camel component, but notice the policy that wraps the drools related segments. This will route all payloads to ksession1
Example 15.1. Drools EndPoint configured with the CXFRS producer
<bean id="kiePolicy" class="org.kie.camel.component.KiePolicy" />
<camelContext id="camel" xmlns="http://camel.apache.org/schema/spring">
<route>
<from uri="cxfrs://bean://rsServer"/>
<policy ref="kiePolicy">
<unmarshal ref="xstream" />
<to uri="kie:ksession1" />
<marshal ref="xstream" />
</policy>
</route>
</camelContext>It is possible to not specify the session in the drools endpoint uri, and instead "multiplex" based on an attribute or header. In this example the policy will check either the header field "DroolsLookup" for the named session to execute and if that isn't specified it'll check the "lookup" attribute on the incoming payload.
Example 15.2. Drools EndPoint configured with the CXFRS producer
<bean id="kiePolicy" class="org.kie.camel.component.KiePolicy" />
<camelContext id="camel" xmlns="http://camel.apache.org/schema/spring">
<route>
<from uri="cxfrs://bean://rsServer"/>
<policy ref="kiePolicy">
<unmarshal ref="xstream" />
<to uri="kie:dynamic" />
<marshal ref="xstream" />
</policy>
</route>
</camelContext>Example 15.3. Java Code to execute against Route from a Spring and Camel Context
public class MyTest extends CamelSpringTestSupport {
@Override
protected AbstractXmlApplicationContext createApplicationContext() {
return new ClassPathXmlApplicationContext("org/drools/camel/component/CxfRsSpring.xml");
}
public void test1() throws Exception {
String cmd = "";
cmd += "<batch-execution lookup=\"ksession1\">\n";
cmd += " <insert out-identifier=\"salaboy\">\n";
cmd += " <org.drools.pipeline.camel.Person>\n";
cmd += " <name>salaboy</name>\n";
cmd += " </org.drools.pipeline.camel.Person>\n";
cmd += " </insert>\n";
cmd += " <fire-all-rules/>\n";
cmd += "</batch-execution>\n";
Object object = this.context.createProducerTemplate().requestBody("direct://client", cmd);
System.out.println( object );
}
} The following urls show sample script examples for jaxb, xstream and json marshalling using:
http://fisheye.jboss.org/browse/JBossRules/trunk/drools-camel/src/test/resources/org/drools/camel/component/jaxb.mvt?r=HEAD
http://fisheye.jboss.org/browse/JBossRules/trunk/drools-camel/src/test/resources/org/drools/camel/component/jaxb.mvt?r=HEAD
http://fisheye.jboss.org/browse/JBossRules/trunk/drools-camel/src/test/resources/org/drools/camel/component/xstream.mvt?r=HEAD
The drools camel server (drools-camel-server) module is a war which you can deploy to execute KnowledgeBases remotely for any sort of client application. This is not limited to JVM application clients, but any technology that can use HTTP, through a REST interface. This version of the execution server supports stateless and stateful sessions in a native way.
Drools Camel Server is a war file, which can be deployed in a application server (such as JBoss AS). As the service is stateless, it is possible to have have as many of these services deployed as you need to serve the client load. Deploy on JBoss AS 4.x / Tomcat 6.x works out-of-the-box, instead some external dependencies must be added and the configuration must be changed to be deployed in JBoss AS 5
Inside the war file you will find a few XML configuration files.
beans.xml
Skeleton XML that imports knowledge-services.xml and camel-server.xml
camel-server.xml
Configures CXF endpoints with Camel Routes
Came Routes pipeline messages to various configured knowledge services
knowledge-services.xml
Various Knowledge Bases and Sessions
camel-client.xml
Sample camel client showing how to send and receive a message
Used by "out of the box" test.jsp
The next step is configure the services that are going to be exposed through drools-server. You can modify this configuration in camel-server.xml file.
<?xml version="1.0" encoding="UTF-8"?>
<beans xmlns="http://www.springframework.org/schema/beans"
xmlns:xsi="http://www.w3.org/2001/XMLSchema-instance"
xmlns:cxf="http://camel.apache.org/schema/cxf"
xmlns:jaxrs="http://cxf.apache.org/jaxrs"
xsi:schemaLocation="
http://www.springframework.org/schema/beans http://www.springframework.org/schema/beans/spring-beans-2.5.xsd
http://camel.apache.org/schema/cxf http://camel.apache.org/schema/cxf/camel-cxf.xsd
http://cxf.apache.org/jaxrs http://cxf.apache.org/schemas/jaxrs.xsd
http://camel.apache.org/schema/spring http://camel.apache.org/schema/spring/camel-spring.xsd">
<import resource="classpath:META-INF/cxf/cxf.xml" />
<import resource="classpath:META-INF/cxf/cxf-extension-jaxrs-binding.xml"/>
<import resource="classpath:META-INF/cxf/cxf-servlet.xml" />
<!--
! If you are running on JBoss you will need to copy a camel-jboss.jar into the lib and set this ClassLoader configuration
! http://camel.apache.org/camel-jboss.html
! <bean id="jbossResolver" class="org.apache.camel.jboss.JBossPackageScanClassResolver"/>
-->
<!--
! Define the server end point.
! Copy and paste this element, changing id and the address, to expose services on different urls.
! Different Camel routes can handle different end point paths.
-->
<cxf:rsServer id="rsServer"
address="/rest"
serviceClass="org.kie.jax.rs.CommandExecutorImpl">
<cxf:providers>
<bean class="org.kie.jax.rs.CommandMessageBodyReader"/>
</cxf:providers>
</cxf:rsServer>
<cxf:cxfEndpoint id="soapServer"
address="/soap"
serviceName="ns:CommandExecutor"
endpointName="ns:CommandExecutorPort"
wsdlURL="soap.wsdl"
xmlns:ns="http://soap.jax.drools.org/" >
<cxf:properties>
<entry key="dataFormat" value="MESSAGE"/>
<entry key="defaultOperationName" value="execute"/>
</cxf:properties>
</cxf:cxfEndpoint>
<!-- Leave this, as it's needed to make Camel "drools" aware -->
<bean id="kiePolicy" class="org.kie.camel.component.KiePolicy" />
<camelContext id="camel" xmlns="http://camel.apache.org/schema/spring">
<!--
! Routes incoming messages from end point id="rsServer".
! Example route unmarshals the messages with xstream and executes against ksession1.
! Copy and paste this element, changing marshallers and the 'to' uri, to target different sessions, as needed.
!-->
<route>
<from uri="cxfrs://bean://rsServer"/>
<policy ref="kiePolicy">
<unmarshal ref="xstream" />
<to uri="kie:ksession1" />
<marshal ref="xstream" />
</policy>
</route>
<route>
<from uri="cxf://bean://soapServer"/>
<policy ref="kiePolicy">
<unmarshal ref="xstream" />
<to uri="kie:ksession1" />
<marshal ref="xstream" />
</policy>
</route>
</camelContext>
</beans> In the next XML snippet code we are creating a RESTful (JAX-RS) endpoint bound to /kservice/rest address and using org.drools.jax.rs.CommandExecutorImpl as the service implementer. This class is only used to instantiate the service endpoint because all the internal implementation is managed by Camel, and you can see in the source file that the exposed execute service must be never called.
Also a JAX-RS Provider is provided to determine if the message transported can be processed in this service endpoint.
<cxf:rsServer id="rsServer"
address="/rest"
serviceClass="org.kie.jax.rs.CommandExecutorImpl">
<cxf:providers>
<bean class="org.kie.jax.rs.CommandMessageBodyReader"/>
</cxf:providers>
</cxf:rsServer> Ideally this configuration doesn't need to be modified, at least the Service Class and the JAX-RS Provider, but you can add more endpoints associated to different addresses to use them in other Camel Routes.
After all this initial configuration, you can start config your own Knowledge Services.
KiePolicy is used to add Drools support in Camel, basically what it does is to add interceptors into the camel route to create Camel Processors on the fly and modify the internal navigation route. If you want to have SOAP support you need to create your custom Drools Policy, but it's going to be added in the next release.
But you don’t need to know more internal details, only instantiate this bean:
<bean id="kiePolicy" class="org.kie.camel.component.KiePolicy" />The next is create the camel route that will have the responsibility to execute the commands sent through JAX-RS. Basically we create a route definition associated with the JAX-RS definition as the data input, the camel policy to be used and inside the “execution route” or ProcessorDefinitions. As you can see, we set XStream as the marshaller/unmarshaller and the drools execution route definition
<camelContext id="camel" xmlns="http://camel.apache.org/schema/spring">
<route>
<from uri="cxfrs://bean://rsServer"/>
<policy ref="kiePolicy">
<unmarshal ref="xstream" />
<to uri="kie:ksession1" />
<marshal ref="xstream" />
</policy>
</route>
<route>
<from uri="cxf://bean://soapServer"/>
<policy ref="kiePolicy">
<unmarshal ref="xstream" />
<to uri="kie:ksession1" />
<marshal ref="xstream" />
</policy>
</route>
</camelContext>The drools endpoint creation has the next arguments
<to uri="kie:{1}/{2}" />Execution Node identifier that is registered in the CamelContext
Knowledge Session identifier that was registered in the Execution Node with identifier {1}
Both parameters are configured in knowledge-services.xml file.
The next step is create the Knowledge Sessions that you are going to use.
<beans xmlns="http://www.springframework.org/schema/beans"
xmlns:xsi="http://www.w3.org/2001/XMLSchema-instance"
xmlns:kie="http://drools.org/schema/kie-spring"
xsi:schemaLocation="http://www.springframework.org/schema/beans http://www.springframework.org/schema/beans/spring-beans-3.0.xsd
http://drools.org/schema/kie-spring http://drools.org/schema/kie-spring.xsd">
<kie:kmodule id="drools-camel-server">
<kie:kbase name="kbase1" packages="org.drools.server">
<kie:ksession name="ksession1" type="stateless"/>
</kie:kbase>
</kie:kmodule>
<bean id="kiePostProcessor"
class="org.kie.spring.KModuleBeanFactoryPostProcessor"/>
</beans>The execution-node is a context or registered kbases and ksessions, here kbase1 and ksession1 are planed in the node1 context. The kbase itself consists of two knowledge definitions, a DRL and an XSD. The Spring documentation contains a lot more information on configuring these knowledge services.
With drools-server war unzipped you should be able to see a test.jsp and run it. This example just executes a simple "echo" type application. It sends a message to the rule server that pre-appends the word "echo" to the front and sends it back. By default the message is "Hello World", different messages can be passed using the url parameter msg - test.jsp?msg="My Custom Message".
Under the hood the jsp invokes the Test.java class, this then calls out to Camel which is where the meet happens. The camel-client.xml defines the client with just a few lines of XML:
<!-- Leave this, as it's needed to make Camel "drools" aware -->
<bean id="kiePolicy" class="org.kie.camel.component.KiePolicy" />
<camelContext id="camel" xmlns="http://camel.apache.org/schema/spring">
<route>
<from uri="direct://kservice/rest"/>
<policy ref="kiePolicy">
<to uri="cxfrs://http://localhost:8080/drools-server/kservice/rest"/>
</policy>
</route>
<route>
<from uri="direct://kservice/soap"/>
<policy ref="kiePolicy">
<to uri="cxfrs://http://localhost:8080/drools-server/kservice/soap"/>
</policy>
</route>
</camelContext>"direct://kservice" is just a named hook, allowing Java to grab a
reference and push data into it. In this example the data is already in
XML, so we don't need to add any DataFormats to do the marshalling. The
KiePolicy adds some smarts to the route and you'll see it used on the
server side too. If JAXB or XStream were used, it would inject custom
paths and converters, it can also set the ClassLoader too on the server
side, on the client side it automatically unwraps the Response
object.
The rule itself can be found here: test.drl. Notice the type Message is declared part of the DRL and is thus not present on the Classpath.
declare Message
text : String
end
rule "echo" dialect "mvel"
when
$m : Message();
then
$m.text = "echo:" + $m.text;
end
The Drools engine supports runtime monitoring through JMX standard MBeans. These MBeans expose configuration and metrics data, from live knowledge bases and sessions, to internal details like rule execution times. Any JMX compatible console can be used to access that data. This chapter details how to use RHQ/JON to do it, but similar steps can be used for any other console.
To enable JMX monitoring in a Drools application, it is necessary to enable remote monitoring in the JVM. There are several tutorials on how to do that in the internet, but we recommend that you check the documentation of your specific JVM. Using the Oracle/Sun JVM, it can be as simple as running the engine with a few command line system properties.
For instance, to enable remote monitoring on port 19988 with disabled authentication (should be only used for tests/demos, as in production authentication should be enabled), just run the application with the following command line parameters:
-Dcom.sun.management.jmxremote.port=19988 -Dcom.sun.management.jmxremote.ssl=false -Dcom.sun.management.jmxremote.authenticate=false
The second step is to enable the Drools MBeans. As any Drools configuration, that can be done by setting a system property, or adding the property to a configuration file, or using the API.
To enable it in the command line, use:
-Dkie.mbeans=enabledTo enable id using the API, use:
KieBaseConfiguration conf = ...
conf.setOption( MBeansOption.ENABLED );The following sequence of steps can be used to configure JON to monitor a Drools application:
Download the JON server and agent.
Download Drools plugin included in the "Drools and jBPM tools" bundle (http://www.jboss.org/drools/downloads.html).
Install server, agent, and the plugin.
Check that the server is running, agent is running and plugin is installed.
Execute the drools application [see details in the previous section].
On the agent console, type "discovery" command for the agent to find the drools application, which it will find on port 19988.
On JON console, click on auto-discovery queue.
Select the JMX Server process that is showing there, running on port 19988.
Click import.
Click on Resources->servers.
Click on the JMX Server.
Under JMXServer on the left hand side, you have Drools Service.
The Drools workbench is built with the UberFire framework and uses the Guvnor plugin. Drools provides an additional rich set of plugins for rule authoring metaphors.
Table of Contents
Use the war from the workbench distribution zip that corrsponds to your
application server. The differences between these war files are mainly
superficial. For example, some JARs might be excluded if the application server already
supplies them.
eap6_4: tailored for Red Hat JBoss Enterprise Application Platform
6.4
tomcat7: tailored for Apache Tomcat 7
Apache Tomcat requires additional configuration to correctly install the Workbench.
Please consult the README.md in the war for the
most up to date procedure.
was8: tailored for IBM WebSphere Application Server 8
weblogic12: tailored for Oracle WebLogic Server 12c
Oracle WebLogic requires additional configuration to correctly install the
Workbench. Please consult the README.md in the war
for the most up to date procedure.
wildfly8: tailored for Red Hat JBoss Wildfly 8
The workbench stores its data, by default in the directory
$WORKING_DIRECTORY/.niogit, for example
wildfly-8.0.0.Final/bin/.niogit, but it can be overridden with the system property
-Dorg.uberfire.nio.git.dir.
In production, make sure to back up the workbench data directory.
Here's a list of all system properties:
org.uberfire.nio.git.dir: Location
of the directory .niogit. Default: working directory
org.uberfire.nio.git.daemon.enabled: Enables/disables git
daemon. Default: true
org.uberfire.nio.git.daemon.host:
If git daemon enabled, uses this property as local host identifier. Default:
localhost
org.uberfire.nio.git.daemon.port:
If git daemon enabled, uses this property as port number. Default:
9418
org.uberfire.nio.git.ssh.enabled:
Enables/disables ssh daemon. Default: true
org.uberfire.nio.git.ssh.host: If
ssh daemon enabled, uses this property as local host identifier. Default:
localhost
org.uberfire.nio.git.ssh.port: If
ssh daemon enabled, uses this property as port number. Default:
8001
org.uberfire.nio.git.ssh.cert.dir:
Location of the directory .security where local certtificates will be
stored. Default: working directory
org.uberfire.metadata.index.dir:
Place where Lucene .index folder will be stored. Default: working
directory
org.uberfire.cluster.id: Name of
the helix cluster, for example: kie-cluster
org.uberfire.cluster.zk:
Connection string to zookeeper. This is of the form
host1:port1,host2:port2,host3:port3, for example:
localhost:2188
org.uberfire.cluster.local.id:
Unique id of the helix cluster node, note that ':' is replaced with
'_', for example: node1_12345
org.uberfire.cluster.vfs.lock:
Name of the resource defined on helix cluster, for example:
kie-vfs
org.uberfire.cluster.autostart:
Delays VFS clustering until the application is fully initialized to avoid conflicts when
all cluster members create local clones. Default: false
org.uberfire.sys.repo.monitor.disabled: Disable
configuration monitor (do not disable unless you know what you're doing). Default:
false
org.uberfire.secure.key: Secret
password used by password encryption. Default:
org.uberfire.admin
org.uberfire.secure.alg: Crypto
algorithm used by password encryption. Default: PBEWithMD5AndDES
org.uberfire.domain:
security-domain name used by uberfire. Default: ApplicationRealm
org.guvnor.m2repo.dir: Place where
Maven repository folder will be stored. Default: working-directory/repositories/kie
org.guvnor.project.gav.check.disabled: Disable GAV checks. Default: false
org.kie.example.repositories:
Folder from where demo repositories will be cloned. The demo repositories need to have
been obtained and placed in this folder. Demo repositories can be obtained from the
kie-wb-6.2.0-SNAPSHOT-example-repositories.zip artifact. This System Property takes
precedence over org.kie.demo and org.kie.example. Default: Not used.
org.kie.demo: Enables external
clone of a demo application from GitHub. This System Property takes precedence over
org.kie.example. Default: true
org.kie.example: Enables example
structure composed by Repository, Organization Unit and Project. Default:
false
org.kie.build.disable-project-explorer: Disable automatic
build of selected Project in Project Explorer. Default: false
To change one of these system properties in a WildFly or JBoss EAP cluster:
Edit the file $JBOSS_HOME/domain/configuration/host.xml.
Locate the XML elements server that belong to the
main-server-group and add a system property, for example:
<system-properties>
<property name="org.uberfire.nio.git.dir" value="..." boot-time="false"/>
...
</system-properties>There have been reports that Firewalls in between the server and the browser can interfere with Server Sent Events (SSE) used by the Workbench.
The issue results in the "Loading..." spinner remaining visible and the Workbench failing to materialize.
The workaround is to disable the Workbench's use of Server Sent Events by adding file
/WEB-INF/classes/ErraiService.properties to the exploded WAR containing
the value errai.bus.enable_sse_support=false. Re-package the WAR and
re-deploy.
These steps help you get started with minimum of effort.
They should not be a substitute for reading the documentation in full.
Create a new repository to hold your project by selecting the Administration Perspective.
Select the "New repository" option from the menu.
Enter the required information.
Select the Authoring Perspective to create a new project.
Select "Project" from the "New Item" menu.
Enter a project name first.
Enter the project details next.
Group ID follows Maven conventions.
Artifact ID is pre-populated from the project name.
Version is set as 1.0 by default.
After a project has been created you need to define Types to be used by your rules.
Select "Data Object" from the "New Item" menu.
You can also use types contained in existing JARs.
Please consult the full documentation for details.
Set the name and select a package for the new type.
Set field name and type and click on "Create" to create a field for the type.
Click "Save" to update the model.
Select "DRL file" (for example) from the "New Item" menu.
Enter a file name for the new rule.
Enter a definition for the rule.
The definition process differs from asset type to asset type.
The full documentation has details about the different editors.
Once the rule has been defined it will need to be saved.
Once rules have been defined within a project; the project can be built and deployed to the Workbench's Maven Artifact Repository.
To build a project select the "Project Editor" from the "Project" menu.
Click "Build and Deploy" to build the project and deploy it to the Workbench's Maven Artifact Repository.
When you select Build & Deploy the workbench will deploy to any repositories defined in the Dependency Management section of the pom in your workbench project. You can edit the pom.xml file associated with your workbench project under the Repository View of the project explorer. Details on dependency management in maven can be found here : http://maven.apache.org/guides/introduction/introduction-to-dependency-mechanism.html
If there are errors during the build process they will be reported in the "Problems Panel".
Now the project has been built and deployed; it can be referenced from your own projects as any other Maven Artifact.
The full documentation contains details about integrating projects with your own applications.
A workbench is structured with Organization Units, VFS repositories and projects:

Organization units are useful to model departments and divisions.
An organization unit can hold multiple repositories.

Repositories are the place where assets are stored and each repository is organized by projects and belongs to a single organization unit.
Repositories are in fact a Virtual File System based storage, that by default uses GIT as backend. Such setup allows workbench to work with multiple backends and, in the same time, take full advantage of backend specifics features like in GIT case versioning, branching and even external access.

A new repository can be created from scratch or cloned from an existing repository.
One of the biggest advantage of using GIT as backend is the ability to clone a repository from external and use your preferred tools to edit and build your assets.
Never clone your repositories directly from .niogit directory. Use always the available protocol(s) displayed in repositories editor.
The workbench authenticates its users against the application server's authentication and authorization (JAAS).
On JBoss EAP and WildFly, add a user with the script $JBOSS_HOME/bin/add-user.sh (or
.bat):
$ ./add-user.sh
// Type: Application User
// Realm: empty (defaults to ApplicationRealm)
// Role: adminThere is no need to restart the application server.
The Workbench uses the following roles:
admin
analyst
developer
manager
user
Administrates the BPMS system.
Manages users
Manages VFS Repositories
Has full access to make any changes necessary
Developer can do almost everything admin can do, except clone repositories.
Manages rules, models, process flows, forms and dashboards
Manages the asset repository
Can create, build and deploy projects
Can use the JBDS connection to view processes
Analyst is a weaker version of developer and does not have access to the asset repository or the ability to deploy projects.
Daily user of the system to take actions on business tasks that are required for the processes to continue forward. Works primarily with the task lists.
Does process management
Handles tasks and dashboards
It is possible to restrict access to repositories using roles and organizational groups. To let an user access a repository.
The user either has to belong into a role that has access to the repository or to a role that belongs into an orgazinational group that has access to the repository. These restrictions can be managed with the command line config tool.
Provides capabilities to manage the system repository from command line. System repository contains the data about general workbench settings: how editors behave, organizational groups, security and other settings that are not editable by the user. System repository exists in the .niogit folder, next to all the repositories that have been created or cloned into the workbench.
Online (default and recommended) - Connects to the Git repository on startup, using Git server provided by the KIE Workbench. All changes are made locally and published to upstream when:
"push-changes" command is explicitly executed
"exit" is used to close the tool
Offline - Creates and manipulates system repository directly on the server (no discard option)
Table 18.1. Available Commands
| exit | Publishes local changes, cleans up temporary directories and quits the command line tool |
| discard | Discards local changes without publishing them, cleans up temporary directories and quits the command line tool |
| help | Prints a list of available commands |
| list-repo | List available repositories |
| list-org-units | List available organizational units |
| list-deployment | List available deployments |
| create-org-unit | Creates new organizational unit |
| remove-org-unit | Removes existing organizational unit |
| add-deployment | Adds new deployment unit |
| remove-deployment | Removes existing deployment |
| create-repo | Creates new git repository |
| remove-repo | Removes existing repository ( only from config ) |
| add-repo-org-unit | Adds repository to the organizational unit |
| remove-repo-org-unit | Removes repository from the organizational unit |
| add-role-repo | Adds role(s) to repository |
| remove-role-repo | Removes role(s) from repository |
| add-role-org-unit | Adds role(s) to organizational unit |
| remove-role-org-unit | Removes role(s) from organizational unit |
| add-role-project | Adds role(s) to project |
| remove-role-project | Removes role(s) from project |
| push-changes | Pushes changes to upstream repository (only in online mode) |
The tool can be found from kie-config-cli-${version}-dist.zip. Execute the kie-config-cli.sh script and by default it will start in online mode asking for a Git url to connect to ( the default value is ssh://localhost/system ). To connect to a remote server, replace the host and port with appropriate values, e.g. ssh://kie-wb-host/system.
./kie-config-cli.sh To operate in offline mode, append the offline parameter to the kie-config-cli.sh command. This will change the behaviour and ask for a folder where the .niogit (system repository) is. If .niogit does not yet exist, the folder value can be left empty and a brand new setup is created.
./kie-config-cli.sh offlineCreate a user with the role admin and log in with those credentials.
After successfully logging in, the account username is displayed at the top right. Click on it to review the roles of the current account.
After logging in, the home screen shows. The actual content of the home screen depends on the workbench variant (Drools, jBPM, ...).

The Workbench is comprised of different logical entities:
Part
A Part is a screen or editor with which the user can interact to perform operations.
Example Parts are "Project Explorer", "Project Editor", "Guided Rule Editor" etc. Parts can be repositioned.
Panel
A Panel is a container for one or more Parts.
Panels can be resized.
Perspective
A perspective is a logical grouping of related Panels and Parts.
The user can switch between perspectives by clicking on one of the top-level menu items; such as "Home", "Authoring", "Deploy" etc.
The Workbench consists of three main sections to begin; however its layout and content can be changed.
The initial Workbench shows the following components:-
Project Explorer
This provides the ability for the user to browse their configuration; of Organizational Units (in the above "example" is the Organizational Unit), Repositories (in the above "uf-playground" is the Repository) and Project (in the above "mortgages" is the Project).
Problems
This provides the user will real-time feedback about errors in the active Project.
Empty space
This empty space will contain an editor for assets selected from the Project Explorer.
Other screens will also occupy this space by default; such as the Project Editor.
The default layout may not be suitable for a user. Panels can therefore be either resized or repositioned.
This, for example, could be useful when running tests; as the test defintion and rule can be repositioned side-by-side.
The following screenshot shows a Panel being resized.
Move the mouse pointer over the panel splitter (a grey horizontal or vertical line in between panels).
The cursor will changing indicating it is positioned correctly over the splitter. Press and hold the left mouse button and drag the splitter to the required position; then release the left mouse button.
The following screenshot shows a Panel being repositioned.
Move the mouse pointer over the Panel title ("Guided Editor [No bad credit checks]" in this example).
The cursor will change indicating it is positioned correctly over the Panel title. Press and hold the left mouse button. Drag the mouse to the required location. The target position is indicated with a pale blue rectangle. Different positions can be chosen by hovering the mouse pointer over the different blue arrows.
Projects often need external artifacts in their classpath in order to build, for example a domain model JARs. The artifact repository holds those artifacts.
The Artifact Repository is a full blown Maven repository. It follows the semantics of a Maven remote repository: all snapshots are timestamped. But it is often stored on the local hard drive.
By default the artifact repository is stored under $WORKING_DIRECTORY/repositories/kie, but
it can be overridden with the system property
-Dorg.guvnor.m2repo.dir. There is only 1 Maven repository per installation.
The Artifact Repository screen shows a list of the artifacts in the Maven repository:

To add a new artifact to that Maven repository, either:
Use the upload button and select a JAR. If the JAR contains a POM file under
META-INF/maven (which every JAR build by Maven has), no further information is needed.
Otherwise, a groupId, artifactId and version need be given too.

Using Maven, mvn deploy to that Maven repository. Refresh the list to make it show
up.
This remote Maven repository is relatively simple. It does not support proxying, mirroring, ... like Nexus or Archiva.
The Asset Editor is the principle component of the workbench User-Interface. It consists of two main views Editor and Overview.
The views
A : The editing area - exactly what form the editor takes depends on the Asset type. An asset can only be edited by one user at a time to avoid conflicts. When a user begins to edit an asset, a lock will automatically be acquired. This is indicated by a lock symbol appearing on the asset title bar as well as in the project explorer view (see Section 18.7.4, “Project Explorer” for details). If a user starts editing an already locked asset a pop-up notification will appear to inform the user that the asset can't currently be edited, as it is being worked on by another user. Changes will be prevented until the editing user saves or closes the asset, or logs out of the workbench. Session timeouts will also cause locks to be released. Every user further has the option to force a lock release, if required (see the Metadata section below).
B : This menu bar contains various actions for the Asset; such as Save, Rename, Copy etc. Note that saving, renaming and deleting are deactivated if the asset is locked by a different user.
C : Different views for asset content or asset information.
Editor shows the main editor for the asset
Overview contains the metadata and conversation views for this editor. Explained in more detail below.
Source shows the asset in plain DRL. Note: This tab is only visible if the asset content can be generated into DRL.
Data Objects contains the model available for authoring. By default only Data Objects that reside within the same package as the asset are available for authoring. Data Objects outside of this package can be imported to become available for authoring the asset.
Overview
A : General information about the asset and the asset's description.
"Type:" The format name of the type of Asset.
"Description:" Description for the asset.
"Used in projects:" Names the projects where this rule is used.
"Last Modified:" Who made the last change and when.
"Created on:" Who created the asset and when.
B : Version history for the asset. Selecting a version loads the selected version into this editor.
C : Meta data (from the "Dublin Core" standard)
D : Comments regarding the development of the Asset can be recorded here.
Metadata
A : Meta data:-
"Tags:" A tagging system for grouping the assets.
"Note:" A comment made when the Asset was last updated (i.e. why a change was made)
"URI:" URI to the asset inside the Git repository.
"Subject/Type/External link/Source" : Other miscellaneous meta data for the Asset.
"Lock status" : Shows the lock status of the asset and, if locked, allows to force unlocking the asset.
Locking
The Workbench supports pessimistic locking of assets. When one User starts editing an asset it is locked to change by other Users. The lock is held until a period of inactivity lapses, the Editor is closed or the application stopped and restarted. Locks can also be forcibly removed on the MetaData section of the Overview tab.
A "padlock" icon is shown in the Editor's title bar and beside the asset in the Project Explorer when an asset is locked.
Tags allow assets to be labelled with any number of tags that you define. These tags can be used to filter assets on the Project Explorer enabling "Tag filtering".
To create tags you simply have to write them on the Tags input and press the "Add new Tag/s" button. The Tag Editor allows creating tags one by one or writing more than one separated with a white space.
Once you created new Tags they will appear over the Editor allowing you to remove them by pressing on them if you want.
The Project Explorer provides the ability to browse different Organizational Units, Repositories, Projects and their files.
The initial view could be empty when first opened.
The user may have to select an Organizational Unit, Repository and Project from the drop-down boxes.
The default configuration hides Package details from view.
In order to reveal packages click on the icon as indicated in the following screen-shot.
After a suitable combination of Organizational Unit, Repository, Project and Package have been selected the Project Explorer will show the contents. The exact combination of selections depends wholly on the structures defined within the Workbench installation and projects. Each section contains groups of related files. If a file is currently being edited by another user, a lock symbol will be displayed in front of the file name. The symbol is blue in case the lock is owned by the currently authenticated user, otherwise black. Moving the mouse pointer over the lock symbol will display a tooltip providing the name of the user who is currently editing the file (and therefore owning the lock). To learn more about locking see Section 18.7.2, “Asset Editor” for details.
Project Explorer supports multiple views.
Project View
A simplified view of the underlying project structure. Certain system files are hidden from view.
Repository View
A complete view of the underlying project structure including all files; either user-defined or system generated.
Views can be selected by clicking on the icon within the Project Explorer, as shown below.
Both Project and Repository Views can be further refined by selecting either "Show as Folders" or "Show as Links".
Download Download and Download Repository make it possible to download the project or repository as a zip file.
A branch selector will be visible if the repository has more than a single branch.
To make easy view the elements on packages that contain a lot of assets, is possible to enabling the Tag filter, whichs allows you to filter the assets by their tags.
To see how to add tags to an asset look at: Section 18.7.3, “Tags Editor”
Copy, rename and delete actions are available on Links mode, for packages (in of Project View) and for files and directories as well (in Repository View). Download action is available for directories. Download downloads the selected the selected directory as a zip file.
A : Copy
B : Rename
C : Delete
D : Download
Workbench roadmap includes a refactoring and an impact analyses tools, but currenctly doesn't have it. Until both tools are provided make sure that your changes (copy/rename/delete) on packages, files or directories doesn't have a major impact on your project.
In cases that your change had an unexcepcted impact, Workbench allows you to restore your repository using the Repository editor.
Files locked by other users as well as directories that contain such files cannot be renamed or deleted until the corresponding locks are released. If that is the case the rename and delete symbols will be deactivated. To learn more about locking see Section 18.7.2, “Asset Editor” for details.

The Project Editor screen can be accessed from Project Explorer. Project Editor shows the settings for the currently active project.
Unlike most of the workbench editors, project editor edits more than one file. Showing everything that is needed for configuring the KIE project in one place.
Build & Depoy builds the current project and deploys the KJAR into the workbench internal Maven repository.
Project Settings edits the pom.xml file used by Maven.
General settings provide tools for project name and GAV-data (Group, Artifact, Version). GAV values are used as identifiers to differentiate projects and versions of the same project.
The project may have any number of either internal or external dependencies. Dependency is a project that has been built and deployed to a Maven repository. Internal dependencies are projects build and deployed in the same workbench as the project. External dependencies are retrieved from repositories outside of the current workbench. Each dependency uses the GAV-values to specify the project name and version that is used by the project.
Classes and declared types in white listed packages show up as Data Objects that can be imported in assets. The full list is stored in package-name-white-list file that is stored in each project root.
Package white list has three modes:
All packages included: Every package defined in this jar is white listed.
Packages not included: None of the packages listed in this jar are white listed.
Some packages included: Only part of the packages in the jar are white listed.
Knowledge Base Settings edits the kmodule.xml file used by Drools.
For more information about the Knowledge Base properties, check the Drools Expert documentation for kmodule.xml.
Knowledge bases and sessions lists the knowledge bases and the knowledge sessions specified for the project.
Lists all the knowledge bases by name. Only one knowledge base can be set as default.
Knowledge base can include other knowledge bases. The models, rules and any other content in the included knowledge base will be visible and usable by the currently selected knowledge base.
Rules and models are stored in packages. The packages property specifies what packages are included into this knowledge base.
Equals behavior is explained in the Drools Expert part of the documentation.
Event processing mode is explained in the Drools Fusion part of the documentation.
Settings edits the project.imports file used by the workbench editors.
Data Objects provided by the Java Runtime environment may need to be registered to be available to rule authoring where such
Data Objects are not implicitly available as part of an existing Data Object defined within the Workbench or a Project dependency.
For example an Author may want to define a rule that checks for java.util.ArrayList in Working Memory. If a domain Data
Object has a field of type java.util.ArrayList there is no need create a registraton.
When performing any of the following operations a check is now made against all Maven Repositories, resolved for the Project,
for whether the Project's GroupId, ArtifactId and Version pre-exist. If a clash is found the operation is prevented; although this can be overridden by Users
with the admin role.
The feature can be disabled by setting the System Property org.guvnor.project.gav.check.disabled to true.
Resolved repositories are those discovered in:-
The Project's POM <repositories> section (or any parent POM).
The Project's POM <distributionManagement> section.
Maven's global settings.xml configuration file.
Affected operations:-
Creation of new Managed Repositories.
Saving a Project defintion with the Project Editor.
Adding new Modules to a Managed Multi-Module Repository.
Saving the pom.xml file.
Build & installing a Project with the Project Editor.
Build & deploying a Project with the Project Editor.
Asset Management operations building, installing or deloying Projects.
REST operations creating, installing or deploying Projects.
Users with the Admin role can override the list of Repositories checked using the "Repositories" settings in the Project Editor.
The Workbench provides a common and consistent service for users to understand whether files authored within the environment are valid.
The Problems Panel shows real-time validation results of assets within a Project.
When a Project is selected from the Project Explorer the Problems Panel will refresh with validation results of the chosen Project.
When files are created, saved or deleted the Problems Panel content will update to show either new validation errors, or remove existing if a file was deleted.
Figure 18.54. The Problems Panel
Here an invalid DRL file has been created and saved.
The Problems Panel shows the validation errors.

By default, a data model is always constrained to the context of a project. For the purpose of this tutorial, we will assume that a correctly configured project already exists and the authoring perspective is open.
To start the creation of a data model inside a project, take the following steps:
From the home panel, select the authoring perspective and use the project explorer to browse to the given project.
Open the Data Modeller tool by clicking on a Data Object file, or using the "New Item -> Data Object" menu option.
This will start up the Data Modeller tool, which has the following general aspect:
The "Editor" tab is divided into the following sections:
The new field section is dedicated to the creation of new fields, and is opened when the "add field" button is pressed.
The Data Object's "field browser" section displays a list with the data object fields.
The "Data Object / Field general properties" section. This is the rightmost section of the Data Modeller editor and visualizes the "Data Object" or "Field" general properties, depending on user selection.
Data Object general properties can be selected by clicking on the Data Object Selector.
Field general properties can be selected by clicking on a field.
On workbench's right side a new "Tool Bar" is provided that enables the selection of different context sensitive tool windows that will let the user do domain specific configurations. Currently three tool windows are provided for the following domains "Drools & jBPM", "Persistence" and "Advanced" configurations.
The "Source" tab shows an editor that allows the visualization and modification of the generated java code.
Round trip between the "Editor" and "Source" tabs is possible, and also source code preservation is provided. It means that not matter where the Java code was generated (e.g. Eclipse, Data modeller), the data modeller will only update the necessary code blocks to maintain the model updated.
The "Overview" tab shows the standard metadata and version information as the other workbench editors.
A data model consists of data objects which are a logical representation of some real-world data. Such data objects have a fixed set of modeller (or application-owned) properties, such as its internal identifier, a label, description, package etc. Besides those, a data object also has a variable set of user-defined fields, which are an abstraction of a real-world property of the type of data that this logical data object represents.
Creating a data object can be achieved using the workbench "New Item - Data Object" menu option.
Both resource name and location are mandatory parameters. When the "Ok" button is pressed a new Java file will be created and a new editor instance will be opened for the file edition. The optional "Persistable" attribute will add by default configurations on the data object in order to make it a JPA entity. Use this option if your jBPM project needs to store data object's information in a data base.
Once the data object has been created, it now has to be completed by adding user-defined properties to its definition. This can be achieved by pressing the "add field" button. The "New Field" dialog will be opened and the new field can be created by pressing the "Create" button. The "Create and continue" button will also add the new field to the Data Object, but won't close the dialog. In this way multiple fields can be created avoiding the popup opening multiple times. The following fields can (or must) be filled out:
The field's internal identifier (mandatory). The value of this field must be unique per data object, i.e. if the proposed identifier already exists within current data object, an error message will be displayed.
A label (optional): as with the data object definition, the user can define a user-friendly label for the data object field which is about to be created. This has no further implications on how fields from objects of this data object will be treated. If a label is defined, then this is how the field will be displayed throughout the data modeller tool.
A field type (mandatory): each data object field needs to be assigned with a type.
This type can be either of the following:
A 'primitive java object' type: these include most of the object equivalents of the standard Java primitive types, such as Boolean, Short, Float, etc, as well as String, Date, BigDecimal and BigInteger.
A 'data object' type: any user defined data object automatically becomes a candidate to be defined as a field type of another data object, thus enabling the creation of relationships between them. A data object field can be created either in 'single' or in 'multiple' form, the latter implying that the field will be defined as a collection of this type, which will be indicated by selecting "List" checkbox.
A 'primitive java' type: these include java primitive types byte, short, int, long, float, double, char and boolean.
When finished introducing the initial information for a new field, clicking the 'Create' button will add the newly created field to the end of the data object's fields table below:
The new field will also automatically be selected in the data object's field list, and its properties will be shown in the Field general properties editor. Additionally the field properties will be loaded in the different tool windows, in this way the field will be ready for edition in whatever selected tool window.
At any time, any field (without restrictions) can be deleted from a data object definition by clicking on the corresponding 'x' icon in the data object's fields table.
As stated before, both Data Objects as well as Fields require some of their initial properties to be set upon creation. Additionally there are three domains of properties that can be configured for a given Data Object. A domain is basically a set of properties related to a given business area. Current available domains are, "Drools & jJBPM", "Persistence" and the "Advanced" domain. To work on a given domain the user should select the corresponding "Tool window" (see below) on the right side toolbar. Every tool window usually provides two editors, the "Data Object" level editor and the "Field" level editor, that will be shown depending on the last selected item, the Data Object or the Field.
The Drools & jBPM domain editors manages the set of Data Object or Field properties related to drools applications.
The Drools & jBPM object editor manages the object level drools properties
TypeSafe: this property allows to enable/disable the type safe behaviour for current type. By default all type declarations are compiled with type safety enabled. (See Drools for more information on this matter).
ClassReactive: this property allows to mark this type to be treated as "Class Reactive" by the Drools engine. (See Drools for more information on this matter).
PropertyReactive: this property allows to mark this type to be treated as "Property Reactive" by the Drools engine. (See Drools for more information on this matter).
Role: this property allows to configure how the Drools engine should handle instances of this type: either as regular facts or as events. By default all types are handled as a regular fact, so for the time being the only value that can be set is "Event" to declare that this type should be handled as an event. (See Drools Fusion for more information on this matter).
Timestamp: this property allows to configure the "timestamp" for an event, by selecting one of his attributes. If set the engine will use the timestamp from the given attribute instead of reading it from the Session Clock. If not, the engine will automatically assign a timestamp to the event. (See Drools Fusion for more information on this matter).
Duration: this property allows to configure the "duration" for an event, by selecting one of his attributes. If set the engine will use the duration from the given attribute instead of using the default event duration = 0. (See Drools Fusion for more information on this matter).
Expires: this property allows to configure the "time offset" for an event expiration. If set, this value must be a temporal interval in the form: [#d][#h][#m][#s][#[ms]] Where [ ] means an optional parameter and # means a numeric value. e.g.: 1d2h, means one day and two hours. (See Drools Fusion for more information on this matter).
Remotable: If checked this property makes the Data Object available to be used with jBPM remote services as REST, JMS and WS. (See jBPM for more information on this matter).
The Drools & jBPM object editor manages the field level drools properties
Equals: checking this property for a Data Object field implies that it will be taken into account, at the code generation level, for the creation of both the equals() and hashCode() methods in the generated Java class. We will explain this in more detail in the following section.
Position: this field requires a zero or positive integer. When set, this field will be interpreted by the Drools engine as a positional argument (see the section below and also the Drools documentation for more information on this subject).
The Persistence domain editors manages the set of Data Object or Field properties related to persistence.
Persistence domain object editor manages the object level persistence properties
Persistable: this property allows to configure current Data Object as persistable.
Table name: this property allows to set a user defined database table name for current Data Object.
The persistence domain field editor manages the field level persistence properties and is divided in three sections.

A persistable Data Object should have one and only one field defined as the Data Object identifier. The identifier is typically a unique number that distinguishes a given Data Object instance from all other instances of the same class.
Is Identifier: marks current field as the Data Object identifier. A persistable Data Object should have one and only one field marked as identifier, and it should be a base java type, like String, Integer, Long, etc. A field that references a Data Object, or is a multiple field can not be marked as identifier. And also composite identifiers are not supported in this version. When a persistable Data Object is created an identifier field is created by default with the properly initializations, it's strongly recommended to use this identifier.
Generation Strategy: the generation strategy establishes how the identifier values will be automatically generated when the Data Object instances are created and stored in a database. (e.g. by the forms associated to jBPM processes human tasks.) When the by default Identifier field is created, the generation strategy will be also automatically set and it's strongly recommended to use this configuration.
Sequence Generator: the generator represents the seed for the values that will be used by the Generation Strategy. When the by default Identifier field is created the Sequence Generator will be also automatically generated and properly configured to be used by the Generation Strategy.
The column properties section enables the customization of some properties of the database column that will store the field value.

Column name: optional value that sets the database column name for the given field.
Unique: When checked the unique property establishes that current field value should be a unique key when stored in the database. (if not set the default value is false)
Nullable: When checked establishes that current field value can be null when stored in a database. (if not set the default value is true)
Insertable: When checked establishes that column will be included in SQL INSERT statements generated by the persistence provider. (if not set the default value is true)
Updatable: When checked establishes that the column will be included SQL UPDATE statements generated by the persistence provider. (if not set the default value is true)

When the field's type is a Data Object type, or a list of a Data Object type a relationship type should be set in order to let the persistence provider to manage the relation. Fortunately this relation type is automatically set when such kind of fields are added to an already marked as persistable Data Object. The relationship type is set by the following popup.
Relationship type: sets the type of relation from one of the following options:
One to one: typically used for 1:1 relations where "A is related to one instance of B", and B exists only when A exists. e.g. PurchaseOrder -> PurchaseOrderHeader (a PurchaseOrderHeader exists only if the PurchaseOrder exists)
One to many: typically used for 1:N relations where "A is related to N instances of B", and the related instances of B exists only when A exists. e.g. PurchaseOrder -> PurchaseOrderLine (a PurchaseOrderLine exists only if the PurchaseOrder exists)
Many to one: typically used for 1:1 relations where "A is related to one instance of B", and B can exist even without A. e.g. PurchaseOrder -> Client (a Client can exist in the database even without an associated PurchaseOrder)
Many to many: typically used for N:N relations where "A can be related to N instances of B, and B can be related to M instances of A at the same time", and both B an A instances can exits in the database independently of the related instances. e.g. Course -> Student. (Course can be related to N Students, and a given Student can attend to M courses)
When a field of type "Data Object" is added to a given persistable Data Object, the "Many to One" relationship type is generated by default.
And when a field of type "list of Data Object" is added to a given persistable Data Object , the "One to Many" relationship is generated by default.
Cascade mode: Defines the set of cascadable operations that are propagated to the associated entity. The value cascade=ALL is equivalent to cascade={PERSIST, MERGE, REMOVE, REFRESH}. e.g. when A -> B, and cascade "PERSIST or ALL" is set, if A is saved, then B will be also saved.
The by default cascade mode created by the data modeller is "ALL" and it's strongly recommended to use this mode when Data Objects are being used by jBPM processes and forms.
Fetch mode: Defines how related data will be fetched from database at reading time.
EAGER: related data will be read at the same time. e.g. If A -> B, when A is read from database B will be read at the same time.
LAZY: reading of related data will be delayed usually to the moment they are required. e.g. If PurchaseOrder -> PurchaseOrderLine the lines reading will be postponed until a method "getLines()" is invoked on a PurchaseOrder instance.
The default fetch mode created by the data modeller is "EAGER" and it's strongly recommended to use this mode when Data Objects are being used by jBPM processes and forms.
Optional: establishes if the right side member of a relationship can be null.
Mapped by: used for reverse relations.
The advanced domain enables the configuration of whatever parameter set by the other domains as well as the adding of arbitrary parameters. As it will be shown in the code generation section every "Data Object / Field" parameter is represented by a java annotation. The advanced mode enables the configuration of this annotations.
The advanced domain editor has the same shape for both Data Object and Field.
The following operations are available
delete: enables the deletion of a given Data Object or Field annotation.
clear: clears a given annotation parameter value.
edit: enables the edition of a given annotation parameter value.
add annotation: The add annotation button will start a wizard that will let the addition of whatever java annotation available in the project dependencies.
Add annotation wizard step #1: the first step of the wizard requires the entering of a fully qualified class name of an annotation, and by pressing the "search" button the annotation definition will be loaded into the wizard. Additionally when the annotation definition is loaded, different wizard steps will be created in order to enable the completion of the different annotation parameters. Required parameters will be marked with "*".
Whenever it's possible the wizard will provide a suitable editor for the given parameters.
A generic parameter editor will be provided when it's not possible to calculate a customized editor
When all required parameters has been entered and validated, the finish button will be enabled and the wizard can be completed by adding the annotation to the given Data Object or Field.
The data model in itself is merely a visual tool that allows the user to define high-level data structures, for them to interact with the Drools Engine on the one hand, and the jBPM platform on the other. In order for this to become possible, these high-level visual structures have to be transformed into low-level artifacts that can effectively be consumed by these platforms. These artifacts are Java POJOs (Plain Old Java Objects), and they are generated every time the data model is saved, by pressing the "Save" button in the top Data Modeller Menu. Additionally when the user round trip between the "Editor" and "Source" tab, the code is auto generated to maintain the consistency with the Editor view and vice versa.
The resulting code is generated according to the following transformation rules:
The data object's identifier property will become the Java class's name. It therefore needs to be a valid Java identifier.
The data object's package property becomes the Java class's package declaration.
The data object's superclass property (if present) becomes the Java class's extension declaration.
The data object's label and description properties will translate into the Java annotations "@org.kie.api.definition.type.Label" and "@org.kie.api.definition.type.Description", respectively. These annotations are merely a way of preserving the associated information, and as yet are not processed any further.
The data object's role property (if present) will be translated into the "@org.kie.api.definition.type.Role" Java annotation, that IS interpreted by the application platform, in the sense that it marks this Java class as a Drools Event Fact-Type.
The data object's type safe property (if present) will be translated into the "@org.kie.api.definition.type.TypeSafe Java annotation. (see Drools)
The data object's class reactive property (if present) will be translated into the "@org.kie.api.definition.type.ClassReactive Java annotation. (see Drools)
The data object's property reactive property (if present) will be translated into the "@org.kie.api.definition.type.PropertyReactive Java annotation. (see Drools)
The data object's timestamp property (if present) will be translated into the "@org.kie.api.definition.type.Timestamp Java annotation. (see Drools)
The data object's duration property (if present) will be translated into the "@org.kie.api.definition.type.Duration Java annotation. (see Drools)
The data object's expires property (if present) will be translated into the "@org.kie.api.definition.type.Expires Java annotation. (see Drools)
The data object's remotable property (if present) will be translated into the "@org.kie.api.remote.Remotable Java annotation. (see jBPM)
A standard Java default (or no parameter) constructor is generated, as well as a full parameter constructor, i.e. a constructor that accepts as parameters a value for each of the data object's user-defined fields.
The data object's user-defined fields are translated into Java class fields, each one of them with its own getter and setter method, according to the following transformation rules:
The data object field's identifier will become the Java field identifier. It therefore needs to be a valid Java identifier.
The data object field's type is directly translated into the Java class's field type. In case the field was declared to be multiple (i.e. 'List'), then the generated field is of the "java.util.List" type.
The equals property: when it is set for a specific field, then this class property will be annotated with the "@org.kie.api.definition.type.Key" annotation, which is interpreted by the Drools Engine, and it will 'participate' in the generated equals() method, which overwrites the equals() method of the Object class. The latter implies that if the field is a 'primitive' type, the equals method will simply compares its value with the value of the corresponding field in another instance of the class. If the field is a sub-entity or a collection type, then the equals method will make a method-call to the equals method of the corresponding data object's Java class, or of the java.util.List standard Java class, respectively.
If the equals property is checked for ANY of the data object's user defined fields, then this also implies that in addition to the default generated constructors another constructor is generated, accepting as parameters all of the fields that were marked with Equals. Furthermore, generation of the equals() method also implies that also the Object class's hashCode() method is overwritten, in such a manner that it will call the hashCode() methods of the corresponding Java class types (be it 'primitive' or user-defined types) for all the fields that were marked with Equals in the Data Model.
The position property: this field property is automatically set for all user-defined fields, starting from 0, and incrementing by 1 for each subsequent new field. However the user can freely changes the position among the fields. At code generation time this property is translated into the "@org.kie.api.definition.type.Position" annotation, which can be interpreted by the Drools Engine. Also, the established property order determines the order of the constructor parameters in the generated Java class.
As an example, the generated Java class code for the Purchase Order data object, corresponding to its definition as shown in the following figure purchase_example.jpg is visualized in the figure at the bottom of this chapter. Note that the two of the data object's fields, namely 'header' and 'lines' were marked with Equals, and have been assigned with the positions 2 and 1, respectively).
package org.jbpm.examples.purchases;
/**
* This class was automatically generated by the data modeler tool.
*/
@org.kie.api.definition.type.Label("Purchase Order")
@org.kie.api.definition.type.TypeSafe(true)
@org.kie.api.definition.type.Role(org.kie.api.definition.type.Role.Type.EVENT)
@org.kie.api.definition.type.Expires("2d")
@org.kie.api.remote.Remotable
public class PurchaseOrder implements java.io.Serializable
{
static final long serialVersionUID = 1L;
@org.kie.api.definition.type.Label("Total")
@org.kie.api.definition.type.Position(3)
private java.lang.Double total;
@org.kie.api.definition.type.Label("Description")
@org.kie.api.definition.type.Position(0)
private java.lang.String description;
@org.kie.api.definition.type.Label("Lines")
@org.kie.api.definition.type.Position(2)
@org.kie.api.definition.type.Key
private java.util.List<org.jbpm.examples.purchases.PurchaseOrderLine> lines;
@org.kie.api.definition.type.Label("Header")
@org.kie.api.definition.type.Position(1)
@org.kie.api.definition.type.Key
private org.jbpm.examples.purchases.PurchaseOrderHeader header;
@org.kie.api.definition.type.Position(4)
private java.lang.Boolean requiresCFOApproval;
public PurchaseOrder()
{
}
public java.lang.Double getTotal()
{
return this.total;
}
public void setTotal(java.lang.Double total)
{
this.total = total;
}
public java.lang.String getDescription()
{
return this.description;
}
public void setDescription(java.lang.String description)
{
this.description = description;
}
public java.util.List<org.jbpm.examples.purchases.PurchaseOrderLine> getLines()
{
return this.lines;
}
public void setLines(java.util.List<org.jbpm.examples.purchases.PurchaseOrderLine> lines)
{
this.lines = lines;
}
public org.jbpm.examples.purchases.PurchaseOrderHeader getHeader()
{
return this.header;
}
public void setHeader(org.jbpm.examples.purchases.PurchaseOrderHeader header)
{
this.header = header;
}
public java.lang.Boolean getRequiresCFOApproval()
{
return this.requiresCFOApproval;
}
public void setRequiresCFOApproval(java.lang.Boolean requiresCFOApproval)
{
this.requiresCFOApproval = requiresCFOApproval;
}
public PurchaseOrder(java.lang.Double total, java.lang.String description,
java.util.List<org.jbpm.examples.purchases.PurchaseOrderLine> lines,
org.jbpm.examples.purchases.PurchaseOrderHeader header,
java.lang.Boolean requiresCFOApproval)
{
this.total = total;
this.description = description;
this.lines = lines;
this.header = header;
this.requiresCFOApproval = requiresCFOApproval;
}
public PurchaseOrder(java.lang.String description,
org.jbpm.examples.purchases.PurchaseOrderHeader header,
java.util.List<org.jbpm.examples.purchases.PurchaseOrderLine> lines,
java.lang.Double total, java.lang.Boolean requiresCFOApproval)
{
this.description = description;
this.header = header;
this.lines = lines;
this.total = total;
this.requiresCFOApproval = requiresCFOApproval;
}
public PurchaseOrder(
java.util.List<org.jbpm.examples.purchases.PurchaseOrderLine> lines,
org.jbpm.examples.purchases.PurchaseOrderHeader header)
{
this.lines = lines;
this.header = header;
}
@Override
public boolean equals(Object o)
{
if (this == o)
return true;
if (o == null || getClass() != o.getClass())
return false;
org.jbpm.examples.purchases.PurchaseOrder that = (org.jbpm.examples.purchases.PurchaseOrder) o;
if (lines != null ? !lines.equals(that.lines) : that.lines != null)
return false;
if (header != null ? !header.equals(that.header) : that.header != null)
return false;
return true;
}
@Override
public int hashCode()
{
int result = 17;
result = 31 * result + (lines != null ? lines.hashCode() : 0);
result = 31 * result + (header != null ? header.hashCode() : 0);
return result;
}
}
Using an external model means the ability to use a set for already defined POJOs in current project context. In order to make those POJOs available a dependency to the given JAR should be added. Once the dependency has been added the external POJOs can be referenced from current project data model.
There are two ways to add a dependency to an external JAR file:
Dependency to a JAR file already installed in current local M2 repository (typically associated the the user home).
Dependency to a JAR file installed in current KIE Workbench/Drools Workbench "Guvnor M2 repository". (internal to the application)
To add a dependency to a JAR file in local M2 repository follow this steps.
To add a dependency to a JAR file in current "Guvnor M2 repository" follow this steps.
Once the file has been loaded it will be displayed in the repository files list.
If the uploaded file is not a valid Maven JAR (don't have a pom.xml file) the system will prompt the user in order to provide a GAV for the file to be installed.
Open the project editor (see bellow) and click on the "Add from repository" button to open the JAR selector to see all the installed JAR files in current "Guvnor M2 repository". When the desired file is selected the project should be saved in order to make the new dependency available.
When a dependency to an external JAR has been set, the external POJOs can be used in the context of current project data model in the following ways:
External POJOs can be extended by current model data objects.
External POJOs can be used as field types for current model data objects.
The following screenshot shows how external objects are prefixed with the string " -ext- " in order to be quickly identified.
Current version implements roundtrip and code preservation between Data modeller and Java source code. No matter where the Java code was generated (e.g. Eclipse, Data modeller), the data modeller will only create/delete/update the necessary code elements to maintain the model updated, i.e, fields, getter/setters, constructors, equals method and hashCode method. Also whatever Type or Field annotation not managed by the Data Modeler will be preserved when the Java sources are updated by the Data modeller.
Aside from code preservation, like in the other workbench editors, concurrent modification scenarios are still possible. Common scenarios are when two different users are updating the model for the same project, e.g. using the data modeller or executing a 'git push command' that modifies project sources.
From an application context's perspective, we can basically identify two different main scenarios:
In this scenario the application user has basically just been navigating through the data model, without making any changes to it. Meanwhile, another user modifies the data model externally.
In this case, no immediate warning is issued to the application user. However, as soon as the user tries to make any kind of change, such as add or remove data objects or properties, or change any of the existing ones, the following pop-up will be shown:
The user can choose to either:
Re-open the data model, thus loading any external changes, and then perform the modification he was about to undertake, or
Ignore any external changes, and go ahead with the modification to the model. In this case, when trying to persist these changes, another pop-up warning will be shown:
The "Force Save" option will effectively overwrite any external changes, while "Re-open" will discard any local changes and reload the model.
"Force Save" overwrites any external changes!
The application user has made changes to the data model. Meanwhile, another user simultaneously modifies the data model from outside the application context.
In this alternative scenario, immediately after the external user commits his changes to the asset repository (or e.g. saves the model with the data modeller in a different session), a warning is issued to the application user:
As with the previous scenario, the user can choose to either:
Re-open the data model, thus losing any modifications that where made through the application, or
Ignore any external changes, and continue working on the model.
One of the following possibilities can now occur:
The user tries to persist the changes he made to the model by clicking the "Save" button in the data modeller top level menu. This leads to the following warning message:
The "Force Save" option will effectively overwrite any external changes, while "Re-open" will discard any local changes and reload the model.
A data set is basically a set of columns populated with some rows, a matrix of data composed of timestamps, texts and numbers. A data set can be stored in different systems: a database, an excel file, in memory or in a lot of other different systems. On the other hand, a data set definition tells the workbench modules how such data can be accessed, read and parsed.
Notice, it's very important to make crystal clear the difference between a data set and its definition since the workbench does not take care of storing any data, it just provides an standard way to define access to those data sets regardless where the data is stored.
Let's take for instance the data stored in a remote database. A valid data set could be, for example, an entire database table or the result of an SQL query. In both cases, the database will return a bunch of columns and rows. Now, imagine we want to get access to such data to feed some charts in a new workbench perspective. First thing is to create and register a data set definition in order to indicate the following:
where the data set is stored,
how can be accessed, read and parsed and
what columns contains and of which type.
This chapter introduces the available workbench tools for registering and handling data set definitions and how this definitions can be consumed in other workbench modules like, for instance, the Perspective Editor.
For simplicity sake we will be using the term data set to refer to the actual data set definitions as Data set and Data set definition can be considered synonyms under the data set authoring context.
Everything related to the authoring of data sets can be found under the Data Set Authoring perspective which is accessible from the following top level menu entry: Extensions>Data Sets, as shown in the following screenshot.
The center panel, shows a welcome screen, whilst the left panel contains the Data Set Explorer listing all the data sets available
This perspective is only intended to Administrator users, since defining data sets can be considered a low level task.
The Data Set Explorer list the data sets present in the system. Every time the user clicks on the data set it shows a brief summary alongside the following information:
(1) A button for creating a new Data set
(2) The list of currently available Data sets
(3) An icon that represents the Data set's provider type (Bean, SQL, CSV, etc)
(4) Details of current cache and refresh policy status
(5) Details of current size on backend (unit as rows) and current size on client side (unit in bytes)
(6) The button for editing the Data set. Once clicked the Data set editor screen is opened on the center panel
The next sections explains how to create, edit and fine tune data set definitions.
Clicking on the New Data Set button opens a new screen from which the user is able to create a new data set definition in three steps:
Provider type selection
Specify the kind of the remote storage system (BEAN, SQL, CSV, ElasticSearch)
Provider configuration
Specify the attributes for being able to look up data from the remote system. The configuration varies depending on the data provider type selected.
Data set columns & filter
Live data preview, column types and initial filter configuration.
Allows the user's specify the type of data provider of the data set being created.
This screen lists all the current available data provider types and helper popovers with descriptions. Each data provider is represented with a descriptive image:
Four types are currently supported:
Bean (Java class) - To generate a data set directly from Java
SQL - For getting data from any ANSI-SQL compliant database
CSV - To upload the contents of a remote or local CSV file
Elastic Search - To query and get documents stored on Elastic Search nodes as data sets
Once a type is selected, click on Next button to continue with the next workflow step.
The provider type selected in the previous step will determine which configuration settings the system asks for.
The UUID attribute is a read only field as it's generated by the system. It's only intended for usage in API calls or specific operations.
After clicking on the Test button (see previous step), the system executes a data set lookup test call in order to check if the remote system is up and the data is available. If everything goes ok the user will see the following screen:
This screen shows a live data preview along with the columns the user wants to be part of the resulting data set. The user can also navigate through the data and apply some changes to the data set structure. Once finished, we can click on the Save button in order to register the new data set definition.
We can also change the configuration settings at any time just by going back to the configuration tab. We can repeat the Configuration>Test>Preview cycle as may times as needed until we consider it's ready to be saved.
Columns
In the Columns tab area the user can select what columns are part of the resulting data set definition.
(1) To add or remove columns. Select only those columns you want to be part of the resulting data set
(2) Use the drop down image selector to change the column type
A data set may only contain columns of any of the following 4 types:
Label - For text values supporting group operations (similar to the SQL "group by" operator) which means you can perform data lookup calls and get one row per distinct value.
Text - For text values NOT supporting group operations. Typically for modeling large text columns such as abstracts, descriptions and the like.
Number - For numeric values. It does support aggregation functions on data lookup calls: sum, min, max, average, count, disctinct.
Date - For date or timestamp values. It does support time based group operations by different time intervals: minute, hour, day, month, year, ...
No matter which remote system you want to retrieve data from, the resulting data set will always return a set of columns of one of the four types above. There exists, by default, a mapping between the remote system column types and the data set types. The user is able to modify the type for some columns, depending on the data provider and the column type of the remote system. The system supports the following changes to column types:
Label <> Text - Useful when we want to enable/disable the categorization (grouping) for the target column. For instance, imagine a database table called "document" containing a large text column called "abstract". As we do not want the system to treat such column as a "label" we might change its column type to "text". Doing so, we are optimizing the way the system handles the data set and
Number <> Label - Useful when we want to treat numeric columns as labels. This can be used for instance to indicate that a given numeric column is not a numeric value that can be used in aggregation functions. Despite its values are stored as numbers we want to handle the column as a "label". One example of such columns are: an item's code, an appraisal id., ...
BEAN data sets do not support changing column types as it's up to the developer to decide which are the concrete types for each column.
Filter
A data set definition may define a filter. The goal of the filter is to leave out rows the user does not consider necessary. The filter feature works on any data provider type and it lets the user to apply filter operations on any of the data set columns available.
While adding or removing filter conditions and operations, the preview table on central area is updated with live data that reflects the current filter status.
There exists two strategies for filtering data sets and it's also important to note that choosing between the two have important implications. Imagine a dashboard with some charts feeding from a expense reports data set where such data set is built on top of an SQL table. Imagine also we only want to retrieve the expense reports from the "London" office. You may define a data set containing the filter "office=London" and then having several charts feeding from such data set. This is the recommended approach. Another option is to define a data set with no initial filter and then let the individual charts to specify their own filter. It's up to the user to decide on the best approach.
Depending on the case it might be better to define the filter at a data set level for reusing across other modules. The decision may also have impact on the performance since a filtered cached data set will have far better performance than a lot of individual non-cached data set lookup requests. (See the next section for more information about caching data sets).
Notice, for SQL data sets, the user can use both the filter feature introduced or, alternatively, just add custom filter criteria to the SQL sentence. Although, the first approach is more appropriated for non technical users since they might not have the required SQL language skills.
To edit an existing data set definition go the data set explorer, expand the desired data set definition and click on the Edit button. This will cause a new editor panel to be opened and placed on the center of the screen, as shown in the next screenshot:
Save - To validate the current changes and store the data set definition.
Delete - To remove permanently from storage the data set definition. Any client module referencing the data set may be affected.
Validate - To check that all the required parameters exists and are correct, as well as to validate the data set can be retrieved with no issues.
Copy - To create a brand new definition as a copy of the current one.
Data set definitions are stored in the underlying GIT repository as JSON files. Any action performed is registered in the repository logs so it is possible to audit the change log later on.
In the Advanced settings tab area the user can specify caching and refresh settings. Those are very important for making the most of the system capabilities thus improving the performance and having better application responsive levels.
(1) To enable or disable the client cache and specify the maximum size (bytes).
(2) To enable or disable the backend cache and specify the maximum cache size (number of rows).
(3) To enable or disable automatic refresh for the Data set and the refresh period.
(4) To enable or disable the refresh on stale data setting.
Let's dig into more details about the meaning of these settings.
The system provides caching mechanisms out-of-the-box for holding data sets and performing data operations using in-memory strategies. The use of these features brings a lot of advantages, like reducing the network traffic, remote system payload, processing times etc. On the other hand, it's up to the user to fine tune properly the caching settings to avoid hitting performance issues.
Two cache levels are supported:
Client level
Backend level
The following diagram shows how caching is involved in any data set operation:
Any data look up call produces a resulting data set, so the use of the caching techniques determines where the data lookup calls are executed and where the resulting data set is located.
Client cache
If ON then the data set involved in a look up operation is pushed into the web browser so that all the components that feed from this data set do not need to perform any requests to the backend since data set operations are resolved at a client side:
The data set is stored in the web browser's memory
The client components feed from the data set stored in the browser
Data set operations (grouping, aggregations, filters and sort) are processed within the web browser, by means of a Javascript data set operation engine.
If you know beforehand that your data set will remain small, you can enable the client cache. It will reduce the number of backend requests, including the requests to the storage system. On the other hand, if you consider that your data set will be quite big, disable the client cache so as to not hitting with browser issues such as slow performance or intermittent hangs.
Backend cache
Its goal is to provide a caching mechanism for data sets on backend side.
This feature allows to reduce the number of requests to the remote storage system , by holding the data set in memory and performing group, filter and sort operations using the in-memory engine.
It's useful for data sets that do not change very often and their size can be considered acceptable to be held and processed in memory. It can be also helpful on low latency connectivity issues with the remote storage. On the other hand, if your data set is going to be updated frequently, it's better to disable the backend cache and perform the requests to the remote storage on each look up request, so the storage system is in charge of resolving the data set lookup request.
BEAN and CSV data providers relies by default on the backend cache, as in both cases the data set must be always loaded into memory in order to resolve any data lookup operation using the in-memory engine. This is the reason why the backend settings are not visible in the Advanced settings tab.
The refresh feature allows for the invalidation of any cached data when certain conditions are meet.
(1) To enable or disable the refresh feature.
(2) To specify the refresh interval.
(3) To enable or disable data set invalidation when the data is outdated.
The data set refresh policy is tightly related to data set caching, detailed in previous section. This invalidation mechanism determines the cache life-cycle.
Depending on the nature of the data there exist three main use cases:
Source data changes predictable - Imagine a database being updated every night. In that case, the suggested configuration is to use a "refresh interval = 1 day" and disable "refresh on stale data". That way, the system will always invalidate the cached data set every day. This is the right configuration when we know in advance that the data is going to change.
Source data changes unpredictable - On the other hand, if we do not know whether the database is updated every day, the suggested configuration is to use a "refresh interval = 1 day" and enable "refresh on stale data". If so the system, before invalidating any data, will check for modifications. On data modifications, the system will invalidate the current stale data set so that the cache is populated with fresh data on the next data set lookup call.
Real time scenarios - In real time scenarios caching makes no sense as data is going to be updated constantly. In this kind of scenarios the data sent to the client has to be constantly updated, so rather than enabling the refresh settings (remember this settings affect the caching, and caching is not enabled) it's up to the clients consuming the data set to decide when to refresh. When the client is a dashboard then it's just a matter of modifying the refresh settings in the Displayer Editor configuration screen and set a proper refresh period, "refresh interval = 1 second" for example.
As we already know, Workbench provides a set of editors to author assets in different formats. According to asset’s format a specialized editor is used.
One additional feature provided by Workbench is the ability to embed it in your own (Web) Applications thru it's standalone mode. So, if you want to edit rules, processes, decision tables, etc... in your own applications without switch to Workbench, you can.
In order to embed Workbench in your application all you'll need is the Workbench application deployed and running in a web/application server and, from within your own web applications, an iframe with proper HTTP query parameters as described in the following table.
Table 18.2. HTTP query parameters for standalone mode
| Parameter Name | Explanation | Allow multiple values | Example |
|---|---|---|---|
| standalone | With just the presence of this parameter workbench will switch to standalone mode. | no | (none) |
| path | Path to the asset to be edited. Note that asset should already exists. | no | git://master@uf-playground/todo.md |
| perspective | Reference to an existing perspective name. | no | org.guvnor.m2repo.client.perspectives.GuvnorM2RepoPerspective |
| header | Defines the name of the header that should be displayed (useful for context menu headers). | yes | ComplementNavArea |
Path and Perspective parameters are mutual exclusive, so can't be used together.
This section of the documentation describes the main features included that contribute to the Asset Management functionality provided in the KIE Workbench and KIE Drools Workbench. All the features described here are entirely optional, but the usage is recommended if you are planning to have multiple projects. All the Asset Management features try to impose good practices on the repository structure that will make the maintainace, versioning and distribution of the projects simple and based on standards. All the Asset Management features are implemented using jBPM Business Processes, which means that the logic can be reused for external applications as well as adapted for domain specific requirements when needed.
You must set the "kiemgmt" role to your user to be able to use the Asset Management Features
Since the creation of the assets management features repositories can be classified into Managed or Unmanaged.
All new assets management features are available for this type of repositories. Additionally a managed repository can be "Single Project" or "Multi Project".
A "Single Project" managed repository will contain just one Project. And a "Multi Project" managed repository can contain multiple Projects. All of them related through the same parent, and they will share the same group and version information.
There are 4 main processes which represent the stages of the Asset Management feature: Configure Repository, Promote Changes, Build and Release.
The Configure Repository process is in charge of the post initialization of the repository. This process will be automatically triggered if the user selects to create a Managed Repository on the New repository wizzard. If they decide to use the governance feature the process will kick in and as soon as the repository is created. A new development and release branches will be created. Notice that the first time that this process is called, the master branch is picked and both branches (dev and release) will be based on it.

By default the asset management feature is not enabled so make sure to select Managed Repository on the New Repository Wizzard. When we work inside a managed repository, the development branch is selected for the users to work on. If multiple dev branches are created, the user will need to pick one.
When some work is done in the developments branch and the users reach a point where the changes needs to be tested before going into production, they will start a new Promote Changes process so a more technical user can decide and review what needs to be promoted. The users belonging to the "kiemgmt" group will see a new Task in their Group Task List which will contain all the files that had being changed. The user needs to select the assets that will be promoting via the UI. The underlying process will be cherry-picking the commits selected by the user to the release branch. The user can specify that a review is needed by a more technical user.
This process can be repeated multiple times if needed before creating the artifacts for the release.

The Build process can be triggered to build our projects from different branches. This allows us to have a more flexible way to build and deploy our projects to different runtimes.

The release process is triggered at any time when the user decided that it is time to generate a release of the project that he/she is working on. This process will build the project (calling the Build Process) and it will update all the maven artifacts to the next version.

This section describes the common usage flow for the asset management features showing all the screens involved.
The first contact with the Asset Management features starts on the Repository creation.

If the user chooses to create a Managed Respository a new page in the wizzard is enabled:

When a managed repository is created the assets management configuration process is automatically launched in order to create the repository branches, and the corresponding project structure is also created.
Once a repository has been created it can be managed through the Repository Structure Screen.
To open the Repository Structure Screen for a given repository open the Project Authoring Perspective, browse to the given repository and select the "Repository -> Repository Structure" menu option.
The following picture shows an example of a single project managed repository structure.
The following picture shows an example of a multi project managed repository structure.
The following picture shows the screen areas related to managed repositories operations.
The branch selector lets to switch between the different branches created by the Configure Repository Process.
From the repository structure screen it's also possible to create, edit or delete projects from current repository.
The assets management processes can also be launched from the Project Structure Screen.
Filling the parameters bellow a new instance of the Configure Repository can be started. (see Configure Repository Process)
Filling the parameters bellow a new instance of the Promote Changes Process can be started. (see Promote Changes Process)
Configuring packages is generally something that is done once, and by someone with some experience with rules/models. Generally speaking, very few people will need to configure packages, and once they are setup, they can be copied over and over if needed. Package configuration is most definitely a technical task that requires the appropriate expertise.
All assets live in "packages" in Drools Workbench - a package is like a folder (it also serves as a "namespace"). A home folder for rule assets to live in. Rules in particular need to know what the fact model is, what the namespace is etc.
So while rules (and assets in general) can appear in any number of categories, they only live in one package. If you think of Drools Workbench as a file system, then each package is a folder, and the assets live in that folder - as one big happy list of files.
To create an empty package select "Package" from the "New item" menu.
An empty package can be created by simply specifying a name.
Once the Package has been created it will appear in the Project Explorer.
As already mentioned on Project Explorer section, users can copy, rename or delete a package directly from Project Explorer.
As you can see in the following screenshots, those operations behaves very similar to counter part actions in most workbench editors.
Guided Rules are authored with a UI to control and prompt user input based on knowledge of the object model.
This can also be augmented with DSL sentences.
The Guided Rule Editor is composed of three main sections.
The following diagram shows the editor in action. The following descriptions apply to the lettered boxes in the diagram:-
A : The different parts of a rule:-
The "WHEN" part, or conditions, of the rule.
The "THEN" action part of the rule.
Optional attributes that may effect the operation of the rule.
B : This shows a pattern which is declaring that the rule is looking for a "LoanApplication" fact (the fields are listed below, in this case none). Another pattern, "Applicant", is listed below "LoanApplication". Fields "creditRating" and "applicationDate" are listed. Clicking on the fact name ("LoanApplication") will pop-up a list of options to add to the fact declaration:-
Add more fields (e.g. their "location").
Assign a variable name to the fact (which you can use later on if needs be)
Add "multiple field" constraints - i.e. constraints that span across fields (e.g. age > 42 or risk > 2).
C : The "minus" icon ("[-]") indicates you can remove something. In this case it would remove the whole "LoanApplication" fact declaration. Depending upon the placement of the icon different components of the rule declaration can be removed, for example a Fact Pattern, Field Constraint, other Conditional Element ("exists", "not exists", "from" etc) or an Action.
D : The "plus" icon ("+") allows you to add more patterns to the condition or the action part of the rule, or more attributes. In all cases, a popup option box is provided. For the "WHEN" part of the rule, you can choose from a list of Conditional Elements to add:
A Constraint on a Fact: it will give you a list of facts.
"The following does not exist": the fact plus constraints must not exist.
"The following exists": at least one match should exist (but there only needs to be one - it will not trigger for each match).
"Any of the following are true": any of the patterns can match (you then add patterns to these higher level patterns).
"From": this will insert a new From Conditional Element to the rule.
"From Accumulate": this will insert a new Accumulate Conditional Element to the rule.
"From Collect": this will insert a new Collect Conditional Element to the rule.
"From Entry-point": this allows you to define an Entry Point for the pattern.
"Free Form DRL": this will let you insert a free chunk of DRL.
If you just put a fact (like is shown above) then all the patterns are combined together so they are all true ("and").
E : This shows the constraint for the "creditRating" field. Looking from left to right you find:-
The field name: "creditRating". Clicking on it you can assign a variable name to it, or access nested properties of it.
A list of constraint operations ("equal to" being selected): The content of this list changes depending on the field's data type.
The value field: It could be one of the following:-
A literal value: depending on the field's data type different components will be displayed:
String -> Textbox
Any numerical value -> Textbox restricting entry to values valid for the numerical sub-type (e.g. a byte can hold values from -128 to 127). BigDecimal and BigInteger data-types are also supported. Please ensure the appropriate Class has been imported in the Package configuration. The import will be added automatically if a POJO model has been uploaded that exposes an accessor or mutator for a BigDecimal or BigInteger field. BigDecimal values are automatically suffixed with "B" indicating to the underlying Engine that the literal value should be interpreted as a BigDecimal. BigIntegers are suffixed with "I". The user does not need to enter the suffix.
Date -> Calendar
Enumeration -> Listbox
Boolean -> Checkbox
A "formula": this is an expression which is calculated (this is for advanced users only)
An Expression - this will let you use an Expression Builder to build up a full mvel expression. (At the moment only basic expressions are supported)
F : This shows the constraint for the "applicationDate" field. Looking from left to right you find:
The field name: "applicationDate".
A list of constraint operations: "after" being selected.
A "clock" icon. Since the "applicationDate" is a Date data-type the list of available operators includes those relating to Complex Event Processing (CEP). When a CEP operator is used this additional icon is displayed to allow you to enter additional CEP operator parameters. Clicking the "clock" will cycle the available combinations of CEP operator parameters.
Complex Event Processing operators are also available when the Fact has been declared as an event. Refer to the "Fact Model" chapter of this user-guide for details on how to add annotations to your Fact model. Events have access to the full range of CEP operators; Date field-types are restricted to "after", "before" and "coincides".
Facts annotated as Events can also have CEP sliding windows defined.
When clicking on the + button of the WHEN section, a new popup will appear letting you to add a new Pattern to the Rule. The popup will looks similar to the image below. In this popup you could select the type of Pattern to add by selecting one of the list items. In the list you will have an entry for each defined Fact Type, in addition to the already mentioned Conditional Elements like "exists", "doesn't exist", "from", "collect", "accumulate", "from entry-point" and "free form DRL". Once you have selected one of this elements, you can add a new Pattern by clicking on the "Ok" button. The new pattern will be added at the bottom of the rule's left hand side. If you want to choose a different position, you can use the combobox placed at the top of the popup.
You can also open this popup by clicking in the [+] button from a Pattern's action toolbar. If that is the case, the pop-up that appears wouldn't constraint the position combobox, because the new Pattern will be added just after the Pattern where you clicked.
The below dialog is what you will get when you want to add constraints to a fact. In the top half are the simple options: you can either add a field constraint straight away (a list of fields of the applicable fact will be shown), or you can add a "Multiple field constraint" using AND or OR operands. In the bottom half of the window you have the Advanced options: you can add a formula (which resolves to True or False - this is like in the example above: "... salary > (2500 * 4.1)". You can also assign a Variable name to the fact (which means you can then access that variable on the action part of the rule, to set a value etc).
H : This shows an "action" of the rule, the Right Hand Side of a rule consists in a list of actions. In this case, we are updating the "explanation" field of the "LoanApplication" fact. There are quite a few other types of actions you can use:-
Insert a completely new Fact and optionally set a field on the Fact.
The value field can be one of the following:-
A literal value: depending on the field's data type different components will be displayed:
String -> Textbox
Any numerical value -> Textbox restricting entry to values valid for the numerical sub-type (e.g. a byte can hold values from -128 to 127). BigDecimal and BigInteger data-types are also supported. Please ensure the appropriate Class has been imported in the Package configuration. The import will be added automatically if a POJO model has been uploaded that exposes an accessor or mutator for a BigDecimal or BigInteger field. BigDecimal values are automatically suffixed with "B" indicating to the underlying Engine that the literal value should be interpreted as a BigDecimal. BigIntegers are suffixed with "I". The user does not need to enter the suffix.
Date -> Calendar
Enumeration -> Listbox
Boolean -> Checkbox
A variable bound to a Fact or Field in the left-hand side. The data-type of the field being set must match the data-type of the variable.
A "formula": this is an expression which is calculated (this is for advanced users only)
Logically insert a completely new Fact (see "Truth Maintenance" in the Expert documentation) and optionally set a field on the Fact.
A literal value: depending on the field's data type different components will be displayed:
The value field can be one of the following:-
A literal value: depending on the field's data type different components will be displayed:
String -> Textbox
Any numerical value -> Textbox restricting entry to values valid for the numerical sub-type (e.g. a byte can hold values from -128 to 127). BigDecimal and BigInteger data-types are also supported. Please ensure the appropriate Class has been imported in the Package configuration. The import will be added automatically if a POJO model has been uploaded that exposes an accessor or mutator for a BigDecimal or BigInteger field. BigDecimal values are automatically suffixed with "B" indicating to the underlying Engine that the literal value should be interpreted as a BigDecimal. BigIntegers are suffixed with "I". The user does not need to enter the suffix.
Date -> Calendar
Enumeration -> Listbox
Boolean -> Checkbox
A variable bound to a Fact or Field in the left-hand side. The data-type of the field being set must match the data-type of the variable.
A "formula": this is an expression which is calculated (this is for advanced users only)
A variable bound to a Fact or Field in the left-hand side. The data-type of the field being set must match the data-type of the variable.
A "formula": this is an expression which is calculated (this is for advanced users only)
Modify a field of an existing fact (which tells the engine the fact has changed).
The value field can be one of the following:-
A literal value: depending on the field's data type different components will be displayed:
String -> Textbox
Any numerical value -> Textbox restricting entry to values valid for the numerical sub-type (e.g. a byte can hold values from -128 to 127). BigDecimal and BigInteger data-types are also supported. Please ensure the appropriate Class has been imported in the Package configuration. The import will be added automatically if a POJO model has been uploaded that exposes an accessor or mutator for a BigDecimal or BigInteger field. BigDecimal values are automatically suffixed with "B" indicating to the underlying Engine that the literal value should be interpreted as a BigDecimal. BigIntegers are suffixed with "I". The user does not need to enter the suffix.
Date -> Calendar
Enumeration -> Listbox
Boolean -> Checkbox
A variable bound to a Fact or Field in the left-hand side. The data-type of the field being set must match the data-type of the variable.
A "formula": this is an expression which is calculated (this is for advanced users only)
Set a field on a fact (in which case the engine doesn't know about the change - normally because you are setting a result).
The value field can be one of the following:-
A literal value: depending on the field's data type different components will be displayed:
String -> Textbox
Any numerical value -> Textbox restricting entry to values valid for the numerical sub-type (e.g. a byte can hold values from -128 to 127). BigDecimal and BigInteger data-types are also supported. Please ensure the appropriate Class has been imported in the Package configuration. The import will be added automatically if a POJO model has been uploaded that exposes an accessor or mutator for a BigDecimal or BigInteger field. BigDecimal values are automatically suffixed with "B" indicating to the underlying Engine that the literal value should be interpreted as a BigDecimal. BigIntegers are suffixed with "I". The user does not need to enter the suffix.
Date -> Calendar
Enumeration -> Listbox
Boolean -> Checkbox
A variable bound to a Fact or Field in the left-hand side. The data-type of the field being set must match the data-type of the variable.
A "formula": this is an expression which is calculated (this is for advanced users only)
Delete a fact from the Engine's Working Memory.
Add Facts to existing global lists.
Call a method on a variable.
Write a chunk of free form code.
The attributes section of a rule provides the means to define metadata and attributes (such as "salience", "no-loop" etc).
Click on the "+" icon to add a new metadata or attribute definition. Each defined will appear listed in this section.
Click on the "-" icon beside each metadata or attribute to remove it.
G : Next to each Pattern or Action you will find a toolbar containing 3 buttons.
The first "+" icon lets you insert a new Pattern/Action at an arbitrary location. The other "+" icons allow you to insert a new Pattern/Action below that you have selected.
The remaining arrow icons allow you to move the current Pattern/Action up or down.
Note that is it possible to limit field values to items in a pre-configured list. This list is either defined by a Java enumeration or configured as part of the package (using a data enumeration to provide values for the drop down list). These values can be a fixed list, or (for example) loaded from a database. This is useful for codes, and other fields where there are set values. It is also possible to have what is displayed on screen, in a drop down, be different to the value (or code) used in a rule. See the section on data enumerations for how these are configured.
It is possible to define a list of values for one field that are dependent upon the value of one or more other fields, on the same Fact (e.g. a list of "Cities" depending on the selected "Country region"). Please refer to the section on "Enumerations" for more information.
If the package the rule is part of has a DSL configuration, when when you add conditions or actions, then it will provide a list of "DSL Sentences" which you can choose from - when you choose one, it will add a row to the rule - where the DSL specifies values come from a user, then a edit box (text) will be shown (so it ends up looking a bit like a form). This is optional, and there is another DSL editor. Please note that the DSL capabilities in this editor are slightly less then the full set of DSL features (basically you can do [when] and [then] sections of the DSL only - which is no different to drools 3 in effect).
The following diagram shows the DSL sentences in action in the guided editor:
In the above example, you can see how to use a mixture of Conditional Elements, literal values, and formulas. The rule has 4 "top level" Patterns and 1 Action. The "top level" Patterns are:
A Fact Pattern on Person. This Pattern contains two field constraints: one for birthDate field and the other one is a formula. Note that the value of the birthDate restriction is selected from a calendar. Another thing to note is that you can make calculations and use nested fields in the formula restriction (i.e. car.brand). Finally, we are setting a variable name ($p) to the Person Fact Type. You can then use this variable in other Patterns.
The generated DRL from this Pattern will be:
$p : Person( birthDate < "19-Dec-1982" , eval( car.brand == "Ford" && salary > (2500 * 4.1) ))A From Pattern. This condition will create a match for every Address whose street name is "Elm St." from the Person's list of addresses. The left side of the from is a regular Fact Pattern and the right side is an Expression Builder that let us inspect variable's fields.
The generated DRL from this Pattern will be: Address( street == "Elm St." ) from
$p.addresses
A "Not Exist" Conditional Element. This condition will match when its content doesn't create a match. In this case, its content is a regular Fact Pattern (on Person). In this Fact Pattern you can see how variables ($p) could be used inside a formula value.
The generated DRL from this Pattern will be: not Person( salary == ( $p.salary * 2 )
)
A "From Accumulate" Conditional Element. This is maybe one of the most complex Patterns you can use. It consist in a Left Pattern (It must be a Fact Pattern. In this case is a Number Pattern. The Number is named $totalAddresses), a Source Pattern (Which could be a Fact Pattern, From, Collect or Accumulate conditional elements. In this case is an Address Pattern Restriction with a field restriction in its zip field) and a Formula Section where you can use any built-in or custom Accumulate Function (in this example a count() function is used). Basically, this Conditional Element will count the addresses having a zip code of 43240 from the Person's list of addresses.
The generated DRL from this Pattern will be: $totalAddresses : Number() from accumulate ($a :
Address( zipCode == " 43240") from $p.addresses, count($a))
The guided rule editor is great when you need to define a single rule, however if you need to define multiple rules following the same structure but with different values in field constraints or action sections a "Rule Template" is a valuable asset. Rule templates allow the user to define a rule structure with place-holders for values that are to be interpolated from a table of data. Literal values, formulae and expressions can also continue to be used.
Rule Templates can often be used as an alternative for Decision Tables in Drools Workbench.
To create a template for a rule simply select the "Guided Rule Template" from the "New Item" menu.
Once a rule template has been created the editor is displayed. The editor takes the form of the standard guided editor explained in more detail under the "Rule Authoring" section. As the rule is constructed you are given the ability to insert "Template Keys" as place-holders within your field constraints and action sections. Literal values, formulae and expressions can continue to be used as in the standard guided editor.
The following screenshot illustrates a simple rule that has been defined with a "Template Key" for the applicants' maximum age, minimum age and credit rating. The template keys have been defined as "$max_age", "$min_age" and "$cr" respectively.
When you have completed the definition of your rule template you need to enter the data that will be used to interpolate the "Template Key" place-holders. Drools Workbench provides the facility to enter data in a flexible grid within the guided editor screen. The data entry section is located on the Data tab within the editor.
The rule template data grid is very flexible; with different pop-up editors for the underlying fields' data-types. Columns can be resized and sorted; and cells can be merged and grouped to facilitate rapid data entry.
One row of data interpolates the "Template Key" place-holders for a single rule; thus one row becomes one rule.
If any cells for a row are left blank a rule for the applicable row is not generated.
The icon in the top left of the grid toggles cell merging on and off. When cells are merged those in the same column with identical values are merged into a single cell. This simplifies changing the value of multiple cells that shared the same original value. When cells are merged they also gain an icon in the top-left of the cell that allows rows spanning the merged cell to be grouped.
Cells that have been merged can be further collapsed into a single row. Clicking the [+\-] icon in the top left of a merged cell collapses the corresponding rows into a single entry. Cells in other columns spanning the collapsed rows that have identical values are shown unchanged. Cells in other columns spanning the collapsed rows that have different values are highlighted and the first value displayed.
When the value of a grouped cell is altered all cells that have been collapsed also have their values updated.
Whilst not necessary, rule authors can view the DRL that will be generated for a "Rule Template" and associated data. This feature and its operation is no different to that for other assets. Select the "Source" tab from the bottom of the editor screen. The DRL for all rules will be displayed.
The guided decision table feature allows decision tables to be edited in place on the web. This works similar to the guided editor by introspecting what facts and fields are available to guide the creation of a decision table. Rule attributes, meta-data, conditions and actions can be defined in a tabular format thus facilitating rapid entry of large sets of related rules. Web-based decision table rules are compiled into DRL like all other rule assets.
There are broadly two different types of decision table, both of which are supported in Drools Workbench:-
Extended Entry
Limited Entry
An Extended Entry decision table is one for which the column definitions, or stubs, specify Pattern, Field and operator but not value. The values, or states, are themselves held in the body of the decision table. It is normal, but not essential, for the range of possible values to be restricted by limiting entry to values from a list. Drools Workbench supports use of Java enumerations, Drools Workbench enumerations or decision table "optional value lists" to restrict value entry.
A Limited Entry decision table is one for which the column definitions specify value in addition to Pattern, Field and operator. The decision table states, held in the body of the table, are boolean where a positive value (a checked tick-box) has the effect of meaning the column should apply, or be matched. A negative value (a cleared tick-box) means the column does not apply.
The guided decision table is split into two main sections:-
The upper section allows table columns to be defined representing rule attributes, meta-data, conditions and actions.
The lower section contains the actual table itself; where individual rows define separate rules.
Cells can be selected in a variety of ways:-
Firstly individual cells can be double-clicked and a pop-up editor corresponding to the underlying data-type will appear. Groups of cells in the same column can be selected by either clicking in the first and dragging the mouse pointer or clicking in the first and clicking the extent of the required range with the shift key pressed.
Secondly the keyboard cursor keys can be used to navigate around the table. Pressing the enter key will pop-up the corresponding editor. Ranges can be selected by pressing the shift key whilst extending the range with the cursor keys.
Columns can be resized by hovering over the corresponding divider in the table header. The mouse cursor will change and then the column width dragged either narrower or wider.
The icon in the top left of the decision table toggles cell merging on and off. When cells are merged those in the same column with identical values are merged into a single cell. This simplifies changing the value of multiple cells that shared the same original value. When cells are merged they also gain an icon in the top-left of the cell that allows rows spanning the merged cell to be grouped.
Cells that have been merged can be further collapsed into a single row. Clicking the [+\-] icon in the top left of a merged cell collapses the corresponding rows into a single entry. Cells in other columns spanning the collapsed rows that have identical values are shown unchanged. Cells in other columns spanning the collapsed rows that have different values are highlighted and the first value displayed.
When the value of a grouped cell is altered all cells that have been collapsed also have their values updated.
Condition columns defined with literal values that use either the equality (==) or inequality (!=) operators can take advantage of a special decision table cell value of "otherwise". This special value allows a rule to be defined that matches on all values not explicitly defined in all other rules defined in the table. This is best illustrated with an example:-
when
Cheese( name not in ("Cheddar", "Edam", "Brie") )
...
then
...
endwhen
Cheese( name in ("Cheddar", "Edam", "Brie") )
...
then
...
endWhole patterns and individual conditions can be re-arranged by dragging and dropping them in the configuration section of the screen. This allows constraints to be re-ordered to maximise performance of the resulting rules, by placing generalised constraints before more specific. Action columns can also be re-arranged by dragging and dropping them.
When a new empty decision table has been created you need to define columns for Facts, their constraints and corresponding actions.
Expand the "Decision table" element and you will see three further sections for "Conditions", "Actions" and "Options". Expanding either the "Conditions" or "Actions" sections reveals the "New column" icon. This can be used to add new column definitions to the corresponding section. Existing columns can be removed by clicking the "-" icon beside each column name, or edited by clicking the "pencil" icon also beside each column name. The "Options" section functions slightly differently however the principle is the same: clicking the "Add Attribute/Metadata" icon allows columns for table attributes to be defined (such as "salience", "no-loop" etc) or metadata added.
All decision table contain two utility columns containing rule number and rule description.
To add a column click on the "New column" icon.
You are presented with the following column type selection popup.
By default the column type popup only shows the following simple types:-
Add a new Metadata\Attribute column
Add a simple Condition
Set the value of a field
Set the value of a field on a new fact
Delete an existing fact
Clicking on "Include advanced options" adds the following additional "advanced" column types for more advanced use cases:-
Add a Condition BRL fragment
Execute a Work Item
Set the value of a field with a Work Item parameter
Set the value of a field on a new Fact with a Work Item parameter
Add an Action BRL fragment
Zero or more meta-data columns can be defined, each represents the normal meta-data annotation on DRL rules.
Zero or more attribute columns representing any of the DRL rule attributes (e.g. salience, timer, enabled etc) can be added. An additional pseudo attribute is provide in the guided decision table editor to "negate" a rule. Use of this attribute allows complete rules to be negated. For example the following simple rule can be negated as also shown.
when
$c : Cheese( name == "Cheddar" )
then
...
endwhen
not Cheese( name == "Cheddar" )
then
...
endConditions represent constraints on Fact Patterns defined in the left-hand side, or "when" portion, of a rule. To define a condition column you must first select or define a Fact Pattern bound to a model class. You can choose to negate the pattern. Once this has been completed you can define field constraints. If two or more columns are defined using the same fact pattern binding the field constraints become composite field constraints on the same pattern. If you define multiple bindings for a single model class each binding becomes a separate model class in the left-hand side of the rule.
When you edit or create a new column, you will be given a choice of the type of constraint:-
Literal : The value in the cell will be compared with the field using the operator.
Formula: The expression in the cell will be evaluated and then compared with the field.
Predicate : No field is needed, the expression will be evaluated to true or false.
An Action to set the value of a field on previously bound fact. You have the option to notify the Rule Engine of the modified values which could lead to other rules being re-activated.
An Action to insert a new Fact into the Rule Engine Working Memory and set the a value of one of the new Facts' fields. You can choose to have the new Fact "logically inserted" meaning it will be automatically deleted should the conditions leading to the action being invoked cease to be true. Please refer to the Drools Expert documentation for details on Truth Maintenance and Logical insertions.
A construct that allows a BRL fragment to be used in the left-hand side of a rule. A BRL fragment is authored using the Guided Rule Editor and hence all features available in that editor can be used to define a decision table column; such as "from", "collect" and "accumulate" etc. When using the embedded Guided Rule Editor field values defined as "Template Keys" will form columns in the decision table. Facts and Fact's fields bound in the BRL fragment can be referenced by the simpler column types and vice-versa.
In the following example two Template Keys have been defined and hence two columns appear in the decision table.
An Action invoking a jBPM Work Item Handler setting its input parameters to bound Facts\Facts fields values.
An Action setting the value of a Fact's field to that of a jBPM Work Item Handler's result parameter.
An Action setting the value of a new Fact's field to that of a jBPM Work Item Handler's result parameter.
A construct that allows a BRL fragment to be used in the right-hand side of a rule. A BRL fragment is authored using the Guided Rule Editor and hence all features available in that editor can be used to define a decision table column. When using the embedded Guided Rule Editor field values defined as "Template Keys" will form columns in the decision table. Facts bound in the BRL fragment can be referenced by the simpler column types and vice-versa.
In the following example two Template Keys have been defined and hence two columns appear in the decision table.
A Wizard can also be used to assist with defining the decision table columns.
The wizard can be chosen when first electing to create a new rule. The wizard provides a number of pages to define the table:-
Summary
Add Fact Patterns
Add Constraints
Add Actions to update facts
Add Actions to insert facts
Columns to expand
The "New Wizard" dialog shows a "Use wizard" checkbox.
The summary page shows a few basic details about the decision table and allows the asset name to be changed.
This page allows Fact types to be defined that will form the "When" columns of the rules. Fact types that are available in your model will be shown in the left-hand listbox. Select a Fact type and use the ">>" button to add it to your list of chosen facts on the right-hand listbox. Removal is a similar process: the Fact that is no longer required can be selected in the right-hand listbox and the "<<" button used to remove it. All Fact types need to be bound to a variable. Incomplete Fact types will be highlighted and a warning message displayed. You will be unable to finish your definition until all warnings have been resolved.
This page allows field constraints on the Fact types you have chosen to use in the decision table to be defined. Fact types chosen on the previous Wizard page are listed in the right-hand listbox. Selecting a Fact type by clicking on it will result in a list of available fields being shown in the middle listbox together with an option to create a predicate that do not require a specific field. Fields can be added to the pattern's constraints by clicking on the field and then the ">>" button. Fields can be removed from the pattern definition by clicking on the Condition in the right-hand listbox and then the "<<" button. All fields need to have a column header and operator. Incomplete fields will be highlighted and a warning message displayed. You will be unable to finish your definition until all warnings have been resolved.
Fact types that have been defined can be updated in the consequence, or action, part of a rule. This page allows such actions to be defined. Fact types added to the decision table definition are listed in the left-hand listbox. Selecting a Fact type by clicking on it will result in a list of available fields being shown in the middle listbox. Fields that need to be updated by the rule can be added by selecting an available field and pressing the ">>" button. Fields can be removed similarly by clicking on a chosen field and then the "<<" button. All actions require a column header. Any incomplete actions will be highlighted and a warning message displayed. You will be unable to finish your definition until all warnings have been resolved.
Actions can also be defined to insert new Facts into the Rule Engine. A list of Fact types available in your model are listed in the left-hand listbox. Select those you wish to include in your decision table definition by clicking on them and pressing the ">>" button between the left most listbox and that titled "Chosen patterns". Removal is a similar process whereby a chosen pattern can be selected and removed by pressing the "<<" button. Selection of a chosen pattern presents the user with a list of available fields. Fields that need to have values set by the action can be added by selecting them and pressing the ">>" button between the "Available fields" and "Chosen fields" listbox. Removal is a similar process as already described. New Facts need to be bound to a variable and have a column heading specified. Incomplete Facts and\or fields will be highlighted and a warning message displayed. You will be unable to finish your definition until all warnings have been resolved.
This page controls how the decision table, based upon Conditions defined on the prior pages, will be created. Condition columns defined with an optional list of permitted values can be used to create rows in the decision table. Where a number of Condition columns have been defined with lists of permitted values the resulting table will contain a row for every combination of values; i.e. the decision table will be in expanded form. By default all Condition columns defined with value lists will be included in the expansion however you are able to select a sub-set of columns if so required. This can be accomplished by unticking the "Fully expand" checkbox and adding columns to the right-hand listbox. If no expansion is required untick the "Fully expand" checkbox and ensure zero columns are added to the right-hand listbox.
This section allows individual rules to be defined using the columns defined earlier.
Rows can be appended to the end of the table by selecting the "Add Row" button. Rows can also be inserted by clicking the "+" icon beside an existing row. The "-" icon can be used to delete rows.
An audit log has been added to the web-guided Decision Table editor to track additions, deletions and modifications.
By default the audit log is not configured to record any events, however, users can easily select the events in which they are interested.
The audit log is persisted whenever the asset is checked in.
Once the capture of events has been enabled all susbsequent operations are recorded. Users are able to perform the following:-
Record an explanatory note beside each event.
Delete an event from the log. Event details remain in the underlying repository.
Decision tables are validated after each cell change. If any issues are found the results will be shown in the column on the right side of the table. Validation and verification covers the following issues:
Redundancy exists between two rows when both rows execute the same actions when given the same set of facts.
Redundancy might not be a problem if the redundant rules are setting a value on an existing fact, this just sets the value twice. Problems occur when the two rules increase a counter or add more facts into the working memory, since this causes unwanted side effects. In both cases the other row is not needed.
Subsumption exists when one row executes the same action as another row when given the same set of facts. The rows are not redundant since the another row is more complicated and it can fire with a set of facts that do not fire the subsumptant row.
The problems with subsumption are similar to the case with redundancy.
Conflicts can exist either on a single row or between rows.
A single row conflict prevents the row actions from ever being executed.
Conflict between two rows exists when the conditions of two rules are met with a same set of facts, but the actions set fact fields to different values. The conditions can be redundant or just subsumptant. Conflicts are a problem because it is impossible to know what action is made last. Conditions might set a loan to both approbed and rejected. The end result may be different on each time the rules are ran and with each rule engine software version.
The Workbench supports authoring of simple Decision Trees.
The editor does not support nested Data Objects at present. It is therefore advised to only use Guided Decision Trees with flat Data Object models.
When a new Guided Decision Tree is created the editor is initially blank.
The left-hand side is a palette of available Data Objects, their fields and Actions.
The right-hand side is the area where you can drag and drop Data Objects, their fields or Actions to build a tree.
The editor will show a connector between the node being dragged and applicable children to which it can be attached. When the drag is complete the new node will be attached to the applicable child. Root nodes will not have a connector shown when being dragged to an empty tree. Completing the drag positions the root node in the centre of the editor.
There are various restrictions when composing a tree:-
A tree must have a Data Object at the root.
A tree can only have one root.
Data Objects can have either other Data Objects, field constraints or Actions as children.
The field constraints must be on fields of the same Data Object as the parent node.
Field constraints can have either other field constraints or Actions as children.
The field constraints must be on fields of the same Data Object as the parent node.
Actions can only have other Actions as children.
Expanding the palette reveals Tree Nodes for the Data Object and its fields.
Drag a Data Object on to the tree authoring area.
Clicking on a node selects it.
Icons to manipulate the node appear when the node is selected.
The icons are:
Delete
Deleting a node will also delete all children.
Edit
Collapsed nodes cannot be edited as they contain numerous children.
Collapse
Selecting a Data Object node and clicking the edit icon shows a popup to manage the node.
The popup shows the Data Object type and allows it to be bound to a variable. Bound Data Objects can be modified or retracted by Actions.
Selecting a Field Constraint node and clicking the edit icon shows a popup to manage the node.
The popup shows the Data Object type and field and allows the field to be bound to a variable. An operator, applicable to the Data Model field's data-type, can be selected and a corresponding value entered.
Selecting an Insert Action node and clicking the edit icon shows a popup to manage the node.
The popup allows selection of the Data Object to be inserted and whether it's insertion is "logical". Please refer to Drools documentation regarding Truth Maintenance for more information. Fields for the new Data Object can have values set.
Selecting an Insert Retract node and clicking the edit icon shows a popup to manage the node.
The popup allows any Data Object bound in the path from the selected node to the root node to be selected for retraction.
Selecting an Insert Update node and clicking the edit icon shows a popup to manage the node.
The popup allows any Data Object bound in the path from the selected node to the root node to be modified. Fields for the modified Data Object can have values set.
Even simple trees can grow in size and become difficult to maintain.
It is therefore possible to collapse parts of the tree, giving more space in the user interface to maintain different parts of the tree.
If a node has children, when selected, it will have an icon to collapse the children. Clicking this icon will collapse children.
A collapsed node can equally be expanded by selecting it and clicking on the exapnd icon. A collapsed node cannot be edited as it contains numerous children. Deleting a collapsed node deletes all children too.
Multiple rules can be stored in a spreadsheet. Each row in the spreadsheet is a rule, and each column is either a condition, an action, or an option. The Drools Expert section of this document discusses spreadsheet decision tables in more detail.
To use a spreadsheet, you upload an XLS file. To create a new decision table: launch the new "Decision Table (Spreadsheet)" wizard, you will get an option to upload one.
A scorecard is a graphical representation of a formula used to calculate an overall score. A scorecard can be used to predict the likelihood or probability of a certain outcome. Drools now supports additive scorecards. An additive scorecard calculates an overall score by adding all partial scores assigned to individual rule conditions.
Additionally, Drools Scorecards will allows for reason codes to be set, which help in identifying the specific rules (buckets) that have contributed to the overall score. Drools Scorecards will be based on the PMML 4.1 Standard.
The New Item menu now allows for creation of scorecard assets.
The above image shows a scorecard with one characteristic. Each scorecard consists of two sections (a) Setup Parameters (b) Characteristic Section
The setup section consits of parameters that define the overall behaviour of this scorecard.
Facts: This dropdown shows a list of facts that are visible for this asset.
Resultant Score Field: Shows a list of fields from the selected fact. Only fields of type 'double' are shown. If this dropdown is empty double check your fact model. The final calculated score will be stored in this field.
Initial Score: Numeric Text Field to capture the initial score. The generated rules will initialize the 'Resultant Score Field' with this score and then is added to the overall score whenever partial scores are summed up.
Use Reason Codes: Boolean indicator to compute reason codes along with the final score. Selecting Yes/No in this field will enable/disable the 'Resultant Reason Codes Field', 'Reason Code Algorithm' and the 'Baseline Score' field.
Resultant Reason Codes Field: Shows a list of fields from the selected fact. Only fields of type 'java.util.List' are shown. This collection will hold the reason codes selected by this scorecard.
Reason Code Algorithm: May be "none", "pointsAbove" or "pointsBelow", describing how reason codes shall be ranked, relative to the baseline score of each Characteristic, or as set at the top-level scorecard.
Baseline Score: A single value to use as the baseline comparison score for all characteristics, when determining reason code ranking. Alternatively, unique baseline scores may be set for each individual Characteristic as shown below. This value is required only when UseReasonCodes is "true" and baselineScore is not given for each Characteristic.
If UseReasonCodes is "true", then BaselineScore must be defined at the Scorecard level or for each Characteristic, and ReasonCode must be provided for each Characteristic or for each of its input Attributes. If UseReasonCodes is "false", then baselineScore and reasonCode are not required.
On Clicking the 'New Characteristic' button, a new empty characteristic editor is added to the scorecard. Defines the point allocation strategy for each scorecard characteristic (numeric or categorical). Each scorecard characteristic is assigned a single partial score which is used to compute the overall score. The overall score is simply the sum of all partial scores. Partial scores are assumed to be continuous values of type "double".
Every scorecard must have at least one characteristic
Name: Descriptive name for this characteristic. For informational reasons only.
Remove Charteristic: Will remove this characteristic from the scorecard after a confirmation dialog is shown.
Add Attribute: Will add a line entry for an attribute (bin).
Fact: Select the class which will be evaluated for calculating the partial score.
Characteristic: Shows the list of fields from the selected Fact. Only fields of type "String", "int", "double", "boolean" are shown.
Baseline Score: Sets the characteristic's baseline score against which to compare the actual partial score when determining the ranking of reason codes. This value is required when useReasonCodes attribute is "true" and baselineScore is not defined in element Scorecard. Whenever baselineScore is defined for a Characteristic, it takes precedence over the baselineScore value defined in element Scorecard.
Reason Code: Contains the characteristic's reason code, usually associated with an adverse decision.
On Clicking the 'New Attribute' button, a new empty attribute editor. In scorecard models, all the elements defining the Attributes for a particular Characteristic must all reference a single field.
Operator: The condition upon which the mapping between input attribute and partial score takes place. The operator dropdown will show different values depending on the datatype of the selected Field.
DataType Strings: "=", "in".
DataType Integers: "=", ">", "<", ">=", "<=", ">..<", ">=..<", ">=..<=", ">..<=".
DataType Boolean: "true", "false".
Refer to the next sub-section (values) for more details.
Value: Basis the operator selected the value specified can either be a single value or a set of values separated by comma (","). The value field is disabled for operator type boolean.
| Data Type | Operator | Value | Remarks |
| String | = | Single Value | will look for an exact match |
| String | in | Comma Separated Values (a,b,c,...) | The operator 'in' indicates an evaluation to TRUE if the field value is contained in the comma separated list of values |
| Boolean | is true | N/A | Value Field is uneditable (readonly) |
| Boolean | is false | N/A | Value Field is uneditable (readonly) |
| Numeric | = | Single Value | Equals Operator |
| Numeric | > | Single Value | Greator Than Operator |
| Numeric | < | Single Value | Less Than Operator |
| Numeric | >= | Single Value | Greater than or equal To |
| Numeric | <= | Single Value | Less than or equal To |
| Numeric | >..< | Comma Separated Values (a,b) | (Greater than Value 'a') and (less than value 'b') |
| Numeric | >=..< | Comma Separated Values (a,b) | (Greater than or equal to Value 'a') and (less than value 'b') |
| Numeric | >=..<= | Comma Separated Values (a,b) | (Greater than or equal to Value 'a') and (less than or equal to value 'b') |
| Numeric | >..<= | Comma Separated Values (a,b) | (Greater than Value 'a') and (less than or equal to value 'b') |
Partial Score: Defines the score points awarded to the Attribute.
Reason Code: Defines the attribute's reason code. If the reasonCode attribute is used in this level, it takes precedence over the ReasonCode associated with the Characteristic element.
Actions: Delete this attribute. Prompts the user for confirmation.
If Use Reason Codes is "true", then Baseline Score must be defined at the Scorecard level or for each Characteristic, and Reason Code must be provided for each Characteristic or for each of its input Attributes. If Use Reason Codes is "false", then BaselineScore and ReasonCode are not required.
Test Scenarios are used to validate that rules and knowledge base work as expected. When the knowledge base evolves, Test Scenarios guard against regression.
Given section lists the facts needed for the behaviour. Expect section lists the expected changes and actions done by the behaviour. Given facts are passed for the Test Scenario before execution. During the rule execution, changes in the knowledge base are recorded. After the execution ends the recorded actions, existing facts in the knowledge base and knowledge base output is compared against the expectations.
Knowledge session selector is used to select the session that the rules are ran against. The knowledge session needs to be stateful and use the pseudo clock when simulated time is used. Knowledge sessions are defined in the Project Editor, in the Knowledge bases and Sessions section.
Insert a new fact - Adds a new fact that will be inserted into the knowledge base before execution.
Modify an existing fact - Allows editing a fact between knowledge base executions.
Delete an existing fact - Allows removing facts between executions.
Activate rule flow group - Allows rules from a rule flow group to be tested, by activating the group in advance.
Rule - Validate that a certain rule fired.
Fact value - Validate fact values for a fact created in the Given section.
Any fact that matches - Validate that there is at least one fact in the knowledge base with the specified field values.
Functions are another asset type. They are NOT rules, and should only be used when necessary. The function editor is a textual editor. Functions
The DSL editor allows DSL Sentences to be authored. The reader should take time to explore DSL features in the Drools Expert documentation; as the syntax in Drools Workbench's DSL Editor is identical. The normal syntax is extended to provide "hints" to control how the DSL variable is rendered and validated within the user-interface.
The following "hints" are supported:-
{<varName>:<regular expression>}
This will render a text field in place of the DSL variable when the DSL Sentence is used in the guided editor. The content of the text field will be validated against the regular expression.
{<varName>:ENUM:<factType.fieldName>}
This will render an enumeration in place of the DSL variable when the DSL Sentence is used in the guided editor. <factType.fieldName> binds the enumeration to the model Fact and Field enumeration definition. This could be either a "Drools Workbench enumeration" (i.e. defined within the Workbench) or a Java enumeration (i.e. defined in a model POJO JAR file).
{<varName>:DATE:<dateFormat>}
This will render a Date selector in place of the DSL variable when the DSL Sentence is used in the guided editor.
{<varName>:BOOLEAN:<[checked | unchecked]>}
This will render a dropdown selector in place of the DSL variable, providing boolean choices, when the DSL Sentence is used in the guided editor.
{<varName>:CF:<factType.fieldName>}
This will render a button that will allow you to set the value of this variable using a Custom Form. In order to use this feature, a Working-Set containing a Custom Form Configuration for factType.fieldName must be active. If there is no such Working-Set, a simple text box is used (just like a regular variable).
For more information, please read more about Working-Sets and Custom Form Configurations.
Data enumerations are an optional asset type that technical folk can configure to provide drop down lists for the guided editor. These are stored and edited just like any other asset, and apply to the package that they belong to.
The contents of an enum config are a mapping of Fact.field to a list
of values to be used in a drop down. The strings are either a value to be shown in a drop down, or a mapping from
the code value (what ends up used in the rule) and a display value.
If you wish to use a mapping between value used in the rule and the value shown in the UI you need to separate the code value and display value with an equals sign. For example:
'Person.gender' : ['M=Male','F=Female']In this example
F will be used in the rules but Female shown in the UI.
Drop down lists can also depend on other field values.
Lets imagine a simple fact model, we have a class called Vehicle, which has 2 fields:
engineType and fuelType. We want to have a choice for the engineType
of "Petrol" or "Diesel". Now, obviously the choice type for fuel must be
dependent on the engine type (so for Petrol we have ULP and PULP, and for
Diesel we have BIO and NORMAL). We can express this dependency in an
enumeration as:
This shows how it is possible to make the choices dependent on other field values. Note that once you pick the engineType, the choice list for the fuelType will be determined.
There are a few other advanced things you can do with data enumerations.
Instead of defining a static list you can retrieve the list from an external data-source by using a helper class.
The helper class must be on the Project's classpath; by adding a JAR containng the class
as a project dependency. The helper class must be instantiable and have a non-static method
that returns a java.util.List. Population of the list is implementation
specific.
For example:
'Person.age' : (new org.yourco.DataHelper()).getListOfAges()In some other cases you may want to load the enumeration data entirely from an external
data source (such as a relational database). To do this, you can implement a class that
returns a Map<String, List<String>>. The key of the map is the Fact.field
and the value is a java.util.List<String> of values to be used.
public class SampleDataSource2 {
public Map<String>, List<String> loadData() {
Map data = new HashMap();
List d = new ArrayList();
d.add("value1");
d.add("value2");
data.put("Fact.field", d);
return data;
}
}The enumeration definition would simply be as follows (with no reference to fact or field names):
=(new SampleDataSource2()).loadData()The = operator informs the workbench to load all enumeration data from the
helper class.
The helper methods will be statically evaluated when the enumeration definition is requested for use in an editor.
All of the above cases retrieve the list of values by statically evaluating the enumeration definition when enumerations are required by an editor.
It is also possible to load dependent enumeration definitions dynamically from a helper class by enclosing the call to the helper class within quotation marks. For example:
'Country.region[countryCode]' : '(new org.yourco.DataHelper()).getListOfRegions("@{countryCode}")'Technical (DRL) rules are stored as text - they can be managed in Drools Workbench. A DRL can either be a whole chunk of rules, or an individual rule. if its an individual rule, no package statement or imports are required (in fact, you can skip the "rule" statement altogether, just use "when" and "then" to mark the condition and action sections respectively). Normally you would use the IDE to edit raw DRL files, since it has all the advanced tooling and content assistance and debugging. However, there are times when a rule may have to deal with something fairly technical in a package in Drools Workbench. In any typical package of rules, you generally have a need for some "technical rules" - you can mix and match all the rule types together of course.
REST API calls to Knowledge Store allow you to manage the Knowledge Store content and manipulate the static data in the repositories of the Knowledge Store. The calls are asynchronous, that is, they continue their execution after the call was performed as a job. The job ID is returned by every calls to allow after the REST API call was performed to request the job status and verify whether the job finished successfully. Parameters of these calls are provided in the form of JSON entities.
When using Java code to interface with the REST API, the classes used in POST operations
or otherwise returned by various operations can be found in the (org.kie.workbench.services:)kie-wb-common-services JAR. All
of the classes mentioned below can be found in the org.kie.workbench.common.services.shared.rest package in that JAR.
Every Knowledge Store REST call returns its job ID after it was sent. This is necessary as the calls are asynchronous and you need to be able to reference the job to check its status as it goes through its lifecycle. During its lifecycle, a job can have the following statuses:
ACCEPTED: the job was accepted and is being processed
BAD_REQUEST: the request was not accepted as it contained incorrect content
RESOURCE_NOT_EXIST: the requested resource (path) does not exist
DUPLICATE_RESOURCE: the resource already exists
SERVER_ERROR: an error on the server occurred
SUCCESS: the job finished successfully
FAIL: the job failed
DENIED: the job was denied
GONE: the job ID could not be found
A job can be GONE in the following cases:
The job was explicitly removed
The job finished and has been deleted from the status cache (the job is removed from status cache after the cache has reached its maximum capacity)
The job never existed
The following job calls are provided:
Returns the job status
Returns a JobResult instance
Example 20.1. An example (formatted) response body to the get job call on a repository clone request
"{
"status":"SUCCESS",
"jodId":"1377770574783-27",
"result":"Alias: testInstallAndDeployProject, Scheme: git, Uri: git://testInstallAndDeployProject",
"lastModified":1377770578194,"detailedResult":null
}"Removes the job: If the job is not yet being processed, this will remove the job from the job queue. However, this will not cancel or stop an ongoing job
Returns a JobResult instance
Repository calls are calls to the Knowledge Store that allow you to manage its Git repositories and their projects.
The following repositories calls are provided:
Gets information about the repositories in the Knowledge Store
Returns a Collection<Map<String, String>> or Collection<RepositoryRequest> instance,
depending on the JSON serialization library being used. The keys used in the Map<String, String> instance match
the fields in the RepositoryRequest class
Example 20.2. An example (formatted) response body to the get repositories call
[
{
"name":"wb-assets",
"description":"generic assets",
"userName":null,
"password":null,
"requestType":null,
"gitURL":"git://bpms-assets"
},
{
"name":"loanProject",
"description":"Loan processes and rules",
"userName":null,
"password":null,
"requestType":null,
"gitURL":"git://loansProject"
}
]Gets information about a repository
Returns a Map<String, String> or RepositoryRequest instance, depending on the JSON serialization library being used. The keys used in the Map<String, String> instance match the fields in the RepositoryRequest class
Example 20.3. An example (formatted) response body to the get repository call
{
"name":"wb-assets",
"description":"generic assets",
"userName":null,
"password":null,
"requestType":null,
"gitURL":"git://bpms-assets"
}Creates a new empty repository or a new repository cloned from an existing (git) repository
Consumes a RepositoryRequest instance
Returns a CreateOrCloneRepositoryRequest instance
Example 20.4. An example (formatted) response body to the create repositories call
{
"name":"new-project-repo",
"description":"repo for my new project",
"userName":null,"password":null,
"requestType":"new",
"gitURL":null
}Removes the repository from the Knowledge Store
Returns a RemoveRepositoryRequest instance
Creates a project in the repository
Consumes an Entity instance
Returns a CreateProjectRequest instance
Example 20.5. An example (formatted) request body that defines the project to be created
{
"name":"myProject",
"description": "my project"
}Deletes the project in the repository
Returns a DeleteProjectRequest instance
Gets information about the projects
Returns a Collection<Map<String, String>> or Collection<ProjectResponse> instance, depending on the JSON serialization library being used. The keys used in the Map<String, String> instance match the fields in the ProjectResponse class
Example 20.6. An example (formatted) response body to the get projects call
[
{
"name":"wb-assets",
"description":"generic assets",
"groupId":"org.test",
"version":"1.0"
},
{
"name":"loanProject",
"description":"Loan processes and rules",
"groupId":"com.bank",
"version":"3.7"
}
]Organizational unit calls are calls to the Knowledge Store that allow you to manage its organizational units, so as to organize the connected Git repositories.
The following organizationalUnits calls are provided:
Creates an organizational unit in the Knowledge Store
Consumes an OrganizationalUnit instance
Returns a CreateOrganizationalUnitRequest instance
Example 20.7. An example (formatted) request body defining a new organizational unit to be created
{
"name":"testgroup",
"description":"",
"owner":"tester",
"repositories":["testGroupRepository"]
}Creates an organizational unit
Consumes an OrganizationalUnit instance
Returns a CreateOrganizationalUnitRequest instance
Example 20.8. An example (formatted) request body defining a new organizational unit to be created
{
"name":"testgroup",
"description":"",
"owner":"tester",
"repositories":["testGroupRepository"]
}Creates an organizational unit in the Knowledge Store
Consumes an UpdateOrganizationalUnit instance
Returns a UpdateOrganizationalUnitRequest instance
Example 20.9. An example (formatted) request body defining a new organizational unit to be created
{
"name":"testgroup",
"description":"",
"owner":"tester",
"repositories":["testGroupRepository"]
}Deletes a organizational unit
Returns a RemoveOrganizationalUnitRequest instance
Adds the repository to the organizational unit
Returns a AddRepositoryToOrganizationalUnitRequest instance
Removes the repository from the organizational unit
Returns a RemoveRepositoryFromOrganizationalUnitRequest instance
Maven calls are calls to a Project in the Knowledge Store that allow you compile and deploy the Project resources.
The following maven calls are provided:
Compiles the project (equivalent to mvn compile)
Consumes a BuildConfig instance. While this must be supplied, it's not needed for the operation and may be left blank.
Returns a CompileProjectRequest instance
Installs the project (equivalent to mvn install)
Consumes a BuildConfig instance. While this must be supplied, it's not needed for the operation and may be left blank.
Returns a InstallProjectRequest instance
Compiles the project runs a test as part of compilation
Consumes a BuildConfig instance
Returns a TestProjectRequest instance
Deploys the project (equivalent to mvn deploy)
Consumes a BuildConfig instance. While this must be supplied, it's not needed for the operation and may be left blank.
Returns a DeployProjectRequest instance
The URL templates in the table below are relative the following URL:
http://server:port/business-central/rest
Table 20.1. Knowledge Store REST calls
| URL Template | Type | Description |
|---|---|---|
| /jobs/{jobID} | GET | return the job status |
| /jobs/{jobID} | DELETE | remove the job |
| /organizationalunits | GET | return a list of organizational units |
| /organizationalunits | POST |
create an organizational unit in the Knowledge Store described by the JSON |
| /organizationalunits/{organizationalUnitName}/repositories/{repositoryName} | POST | add a repository to an organizational unit |
| /organizationalunits/{organizationalUnitName}/repositories/{repositoryName} | DELETE | remove a repository from an organizational unit |
| /repositories/ | POST |
add the repository to the organizational unit described by the JSON |
| /repositories | GET | return the repositories in the Knowledge Store |
| /repositories/{repositoryName} | DELETE | remove the repository from the Knowledge Store |
| /repositories/ | POST | create or clone the repository defined by the JSON RepositoryRequest entity |
| /repositories/{repositoryName}/projects/ | POST | create the project defined by the JSON entity in the repository |
| /repositories/{repositoryName}/projects/{projectName}/maven/compile/ | POST | compile the project |
| /repositories/{repositoryName}/projects/{projectName}/maven/install | POST | install the project |
| /repositories/{repositoryName}/projects/{projectName}/maven/test/ | POST |
compile the project and run tests as part of compilation |
| /repositories/{repositoryName}/projects/{projectName}/maven/deploy/ | POST | deploy the project |
The VFS repositories (usually git repositories) stores all the assets (such as rules, decision tables, process definitions, forms, etc). If that VFS resides on each local server, then it must be kept in sync between all servers of a cluster.
Use Apache Zookeeper and Apache Helix to accomplish this. Zookeeper glues all the parts together. Helix is the cluster management component that registers all cluster details (nodes, resources and the cluster itself). Uberfire (on top of which Workbench is build) uses those 2 components to provide VFS clustering.
To create a VFS cluster:
Download Apache Zookeeper and Apache Helix.
Install both:
Unzip Zookeeper into a directory ($ZOOKEEPER_HOME).
In $ZOOKEEPER_HOME, copy zoo_sample.conf to
zoo.conf
Edit zoo.conf. Adjust the settings if needed. Usually only these 2 properties are
relevant:
# the directory where the snapshot is stored.
dataDir=/tmp/zookeeper
# the port at which the clients will connect
clientPort=2181Unzip Helix into a directory ($HELIX_HOME).
Configure the cluster in Zookeeper:
Go to its bin directory:
$ cd $ZOOKEEPER_HOME/binStart the Zookeeper server:
$ sudo ./zkServer.sh startIf the server fails to start, verify that the dataDir (as specified in
zoo.conf) is accessible.
To review Zookeeper's activities, open zookeeper.out:
$ cat $ZOOKEEPER_HOME/bin/zookeeper.outConfigure the cluster in Helix:
Go to its bin directory:
$ cd $HELIX_HOME/binCreate the cluster:
$ ./helix-admin.sh --zkSvr localhost:2181 --addCluster kie-clusterThe zkSvr value must match the used Zookeeper server. The cluster name
(kie-cluster) can be changed as needed.
Add nodes to the cluster:
# Node 1
$ ./helix-admin.sh --zkSvr localhost:2181 --addNode kie-cluster nodeOne:12345
# Node 2
$ ./helix-admin.sh --zkSvr localhost:2181 --addNode kie-cluster nodeTwo:12346
...Usually the number of nodes a in cluster equal the number of application servers in the cluster. The
node names (nodeOne:12345 , ...) can be changed as needed.
nodeOne:12345 is the unique identifier of the node, which will be referenced
later on when configuring application servers. It is not a host and port number, but instead it is used to
uniquely identify the logical node.
Add resources to the cluster:
$ ./helix-admin.sh --zkSvr localhost:2181 --addResource kie-cluster vfs-repo 1 LeaderStandby AUTO_REBALANCEThe resource name (vfs-repo) can be changed as needed.
Rebalance the cluster to initialize it:
$ ./helix-admin.sh --zkSvr localhost:2181 --rebalance kie-cluster vfs-repo 2Start the Helix controller to manage the cluster:
$ ./run-helix-controller.sh --zkSvr localhost:2181 --cluster kie-cluster 2>&1 > /tmp/controller.log &Configure the security domain correctly on the application server. For example on WildFly and JBoss EAP:
Edit the file $JBOSS_HOME/domain/configuration/domain.xml.
For simplicity sake, presume we use the default domain configuration which uses the profile
full that defines two server nodes as part of
main-server-group.
Locate the profile full and add a new security domain by copying the other security
domain already defined there by default:
<security-domain name="kie-ide" cache-type="default">
<authentication>
<login-module code="Remoting" flag="optional">
<module-option name="password-stacking" value="useFirstPass"/>
</login-module>
<login-module code="RealmDirect" flag="required">
<module-option name="password-stacking" value="useFirstPass"/>
</login-module>
</authentication>
</security-domain>The security-domain name is a magic value.
Configure the system properties for the cluster on the application server. For example on WildFly and JBoss EAP:
Edit the file $JBOSS_HOME/domain/configuration/host.xml.
Locate the XML elements server that belong to the
main-server-group and add the necessary system property.
For example for nodeOne:
<system-properties>
<property name="jboss.node.name" value="nodeOne" boot-time="false"/>
<property name="org.uberfire.nio.git.dir" value="/tmp/kie/nodeone" boot-time="false"/>
<property name="org.uberfire.metadata.index.dir" value="/tmp/kie/nodeone" boot-time="false"/>
<property name="org.uberfire.cluster.id" value="kie-cluster" boot-time="false"/>
<property name="org.uberfire.cluster.zk" value="localhost:2181" boot-time="false"/>
<property name="org.uberfire.cluster.local.id" value="nodeOne_12345" boot-time="false"/>
<property name="org.uberfire.cluster.vfs.lock" value="vfs-repo" boot-time="false"/>
<!-- If you're running both nodes on the same machine: -->
<property name="org.uberfire.nio.git.daemon.port" value="9418" boot-time="false"/>
</system-properties>And for nodeTwo:
<system-properties>
<property name="jboss.node.name" value="nodeTwo" boot-time="false"/>
<property name="org.uberfire.nio.git.dir" value="/tmp/kie/nodetwo" boot-time="false"/>
<property name="org.uberfire.metadata.index.dir" value="/tmp/kie/nodetwo" boot-time="false"/>
<property name="org.uberfire.cluster.id" value="kie-cluster" boot-time="false"/>
<property name="org.uberfire.cluster.zk" value="localhost:2181" boot-time="false"/>
<property name="org.uberfire.cluster.local.id" value="nodeTwo_12346" boot-time="false"/>
<property name="org.uberfire.cluster.vfs.lock" value="vfs-repo" boot-time="false"/>
<!-- If you're running both nodes on the same machine: -->
<property name="org.uberfire.nio.git.daemon.port" value="9419" boot-time="false"/>
</system-properties>Make sure the cluster, node and resource names match those configured in Helix.
In addition to the information above, jBPM clustering requires additional configuration. See this blog post to configure the database etc correctly.
The KIE Server is a standalone execution server for rules.
Table of Contents
The Kie Server is a modular, standalone server component that can be used to instantiate and execute rules and processes. It exposes this functionality via REST, JMS and Java interfaces to client application. It also provides seamless integration with the Kie Workbench.
At its core, the Kie Server is a configurable web application packaged as a WAR file. Distributions are availables for pure web containers (like Tomcat) and for JEE 6 and JEE 7 containers.
Most capabilities on the Kie Server are configurable, and based on the concepts of extensions. Each extension can be enabled/disabled independently, allowing the user to configure the server to its need.
The current version of the Kie Server ships with two default extensions:
BRM: provides support for the execution of Business Rules using the Drools rules engine.
BPM: provides support for the execution of Business Processes using the jBPM process engine. It supports:
process execution
task execution
assynchronous job execution
Both extensions enabled by default, but can be disabled by setting the corresponding property (see configuration chapter for details).
This server was designed to have a low footprint, with minimal memory consumption, and therefore, to be easily deployable on a cloud environment. Each instance of this server can open and instantiate multiple Kie Containers which allows you to execute multiple services in parallel.
Kie Server: execution server purely focusing on providing runtime environment for both rules and processes. These capabilities are provided by Kie Server Extensions. More capabilities can be added by further extensions (e.g. customer could add his own extensions in case of missing functionality that will then use infrastructure of the KIE Server). A Kie Server instance is a standalone Kie Server executing on a given application server/web container. A Kie Server instantiates and provides support for multiple Kie Containers.
Kie Server Extension: a "plugin" for the Kie Server that adds capabilities to the server. The Kie Server ships with two default kie server extensions: BRM and BPM.
Kie Container: an in-memory instantiation of a kjar, allowing for the instantiation and usage of its assets (domain models, processes, rules, etc). A Kie Server exposes Kie Containers through a standard API over transport protocols like REST and JMS.
Controller: a server-backed REST endpoint that will be responsible for managing KIE Server instances. Such end point must provide following capabilities:
respond to connect requests
sync all registered containers on the corresponding Kie Server ID
respond to disconnect requests
Kie Server state: currently known state of given Kie Server instance. This is a local storage (by default in file) that maintains the following information:
list of registered controllers
list of known containers
kie server configuration
The server state is persisted upon receival of events like: Kie Container created, Kie Container is disposed, controller accepts registration of Kie Server instance, etc.
Kie Server ID: an arbitrary assigned identifier to which configurations are assigned. At boot, each Kie Server Instance is assigned an ID, and that ID is matched to a configuration on the controller. The Kie Server Instance fetches and uses that configuration to setup itself.
The KIE Server is distributed as a web application archive (WAR) file. The WAR file comes in three different packagings:
To install the KIE Execution Server and verify it is running, complete the following steps:
Deploy the WAR file into your web container.
Create a user with the role of kie-server on the container.
Test that you can access the execution engine by navigating to the endpoint in a
browser window: http://SERVER:PORT/CONTEXT/services/rest/server/.
When prompted for username/password, type in the username and password that you created in step 2.
Once authenticated, you will see an XML response in the form of engine status, similar to this:
Example 22.1. Sample handshaking server response
<response type="SUCCESS" msg="KIE Server info">
<kie-server-info>
<version>6.4.0.Beta2</version>
</kie-server-info>
</response>
The Kie Server accepts a number of bootstrap switches (system properties) to configure the behaviour of the server. The following is a table of all the supported switches.
Table 22.1. Kie Server bootstrap switches
If you are running both KIE Server and KIE Workbench you must configure KIE Server to use a different Data Source to KIE Workbench using the org.kie.server.persistence.ds property. KIE Workbench uses a jBPM Executor Service that can conflict with KIE Server if they share the same Data Source.
Download and unzip the Tomcat distribution. Let's call the root of the
distribution TOMCAT_HOME. This directory is named after the Tomcat
version, so for example apache-tomcat-7.0.55.
Download kie-server-6.4.0.Beta2-webc.war and place it
into TOMCAT_HOME/webapps.
Configure user(s) and role(s). Make sure that file
TOMCAT_HOME/conf/tomcat-users.xml contains the following username and
role definition. You can of course choose different username and password, just make
sure that the user has role kie-server:
Example 22.2. Username and role definition for Tomcat
<role rolename="kie-server"/>
<user username="serveruser" password="my.s3cr3t.pass" roles="kie-server"/>
Start the server by running TOMCAT_HOME/bin/startup.[sh|bat]. You can
check out the Tomcat logs in TOMCAT_HOME/logs to see if the application
deployed successfully. Please read the table above for the bootstrap switches that can
be used to properly configure the instance. For
instance:
./startup.sh -Dorg.kie.server.id=first-kie-server
-Dorg.kie.server.location=http://localhost:8080/kie-server/services/rest/serverVerify the server is running. Go to
http://SERVER:PORT/CONTEXT/services/rest/server/ and type the specified
username and password. You should see simple XML message with basic information about
the server.
Download and unzip the WildFly distribution. Let's call the root of the
distribution WILDFLY_HOME. This directory is named after the WildFly
version, so for example wildfly-8.2.0.Final.
Download kie-server-6.4.0.Beta2-ee7.war and place it
into WILDFLY_HOME/standalone/deployments.
Configure user(s) and role(s). Execute the following command
WILDFLY_HOME/bin/add-user.[sh|bat] -a -u 'kieserver' -p 'kieserver1!' -ro
'kie-server'. You can of course choose different username and password, just
make sure that the user has role kie-server.
Start the server by running WILDFLY_HOME/bin/standalone.[sh|bat] -c
standalone-full.xml <bootstrap_switches>. You can check out the standard
output or WildFly logs in WILDFLY_HOME/standalone/logs to see if the
application deployed successfully. Please read the table above for the bootstrap
switches that can be used to properly configure the instance. For
instance:
./standalone.sh --server-config=standalone-full.xml
-Djboss.socket.binding.port-offset=150
-Dorg.kie.server.id=first-kie-server
-Dorg.kie.server.location=http://localhost:8230/kie-server/services/rest/serverVerify the server is running. Go to
http://SERVER:PORT/CONTEXT/services/rest/server/ and type the specified
username and password. You should see simple XML message with basic information about
the server.

Server setup and registration changed significantly from versions 6.2 and before. The following applies only to version 6.3 and forward.
A managed instance is one that requires a controller to be available to properly startup the Kie Server instance.
A Controller is a component responsible for keeping and managing a Kie Server Configuration in centralized way. Each controller can manager multiple configurations at once and there can be multiple controllers in the environment. Managed KIE Servers can be configured with a list of controllers but will connect to only one at a time.
At startup, if a Kie Server is configured with a list of controllers, it will try succesivelly to connect to each of them until a connection is successfully stablished with one of them. If for any reason a connection can't be stablished, the server will not start, even if there is local storage available with configuration. This happens by design in order to ensure consistency. For instance, if the Kie Server was down and the configuration has changed, this restriction guarantees that it will run with up to date configuration or not at all.
The configuration sets, among other things:
kie containers to be deployed and started
configuration items - currently this is a place holder for further enhancements that will allow remotely configure KIE Execution Server components - timers, persistence, etc
The Controller, besides providing configuration management, is also responsible for overall management of Kie Servers. It provides a REST api that is divided into two parts:
the controller itself that is exposed to interact with KIE Execution Server instances
an administration API that allows to remotely manage Kie Server instances:
add/remove servers
add/remove containers to/from the servers
start/stop containers on servers
The controller deals only with the Kie Server configuration or definition to put it differently. It does not handle any runtime components of KIE Execution Server instances. They are always considered remote to controller. The controller is responsible for persisting the configuration to preserve restarts of the controller itself. It should manage the synchronization as well in case multiple controllers are configured to keep all definitions up to date on all instances of the controller.
By default controller is shipped with Kie Workbench and provides a fully featured management interface (both REST api and UI). It uses underlying git repository as persistent store and thus when GIT repositories are clustered (using Apache Zookeeper and Apache Helix) it will cover the controllers synchronization as well.

The diagram above illustrates the single controller (workbench) setup with multiple Kie Server instances managed by it.
The diagram bellow illustrates the clustered setup where there are multiple instances of controller synchronized over Zookeeper.

In the above diagram we can see that the Kie Server instances are capable of connecting to any controllers, but they will connect to only one. Each instance will attempt to connect to controller as long as it can reach one. Once connection is established with one of the controllers it will skip the others.
There are two approaches that users can take when working with managed KIE Server instances:
Configuration first: with this approach, a user will start working with the controller (either UI or REST api) and create and configure Kie Server definitions. That consists basically of an identification for the server definition (id and name + optionally version for improved readability) and the configuration for the Kie Containers to run on the server.
Registration first: with this approach, the Kie Server instances are started first and auto register themselves on controller. The user then can configure the Kie Containers. This option simply skips the registration step done in the first approach and populates it with server id, name and version directly upon auto registration. There are no other differences between the two approaches.
An unmanaged Kie Server is in turn just a standalone instance, and thus must be configured individually using REST/JMS api from the Kie Server itself. There is no controller involved. The configuration is automatically persisted by the server into a file and that is used as the internal server state, in case of restarts.
The configuration is updated during the following operations:
deploy Kie Container
undeploy Kie Container
start Kie Container
stop Kie Container
In most use cases, the Kie Server should be executed in managed mode as that provides some benefits, like a web user interface (if using the workbench as a controller) and some facilities for clustering.
Once your Execution Server is registered, you can start adding Kie Containers to it.
Kie Containers are self contained environments that have been provisioned to hold instances of your packaged and deployed rule instances.
Start by clicking the + icon next to the Execution Server where you want to deploy your Container. This will bring up the New Container screen.
If you know the Group Name, Artifact Id and Version (GAV) of your deployed package, then you can enter those details and click the Ok button to select that instance (and provide a name for the Container);
If you don't know these values, you can search KIE Workbench for all packages that can be deployed. Click the Search button without entering any value in the search field (you can narrow your search by entering any term that you know exists in the package that you want to deploy).
INSERT SCREENSHOT HERE
The figure above shows that there are three deployable packages available to be used as containers on the Execution Server. Select the one that you want by clicking the Select button. This will auto-populate the GAV and you can then click the Ok button to use this deployable as the new Container.
Enter a name for this Container at the top and then press the Ok button.
The Container name must be unique inside each execution server and must not contain any spaces.
Just below the GAV row, you will see an uneditable row that shows you the URL for your Container against which you will be able to execute REST commands.
Containers within the Execution Server can be started, stopped and updated from within KIE Workbench.
Once registered, a Container is in the 'Stopped' mode. It can be started by first selecting it and then clicking the Start button. You can also select multiple Containers and start them all at the same time.
Once the Container is in the 'Running' mode, a green arrow appears next to it. If there are any errors starting the Container(s), red icons appear next to Containers and the Execution Server that they are deployed on.
You should check the logs of both the Execution Server and the current Business Central to see what the errors are before redeploying the Containers (and possibly the Execution Server).
Similar to starting a Container, select the Container(s) that you want to stop (or delete) and click the Stop button (which replaces the Start button for that Container once it has entered the 'Running' mode) or the Delete button.
You can update deployed KieContainers without restarting the
Execution Server. This is useful in cases where the Business Rules change,
creating new versions of packages to be provisioned.
You can have multiple versions of the same package provisioned and deployed,
each to a different KieContainer.
To update deployments in a KieContainer dynamically, click on the
icon next to the Container. This will open up the Container Info screen. An
example of this screen is shown here:
INSERT SCREENSHOT HERE
The Container Info screen is a useful tool because it not only allows you to see
the endpoint for this KieContainer, but it also allows you to
either manually or automatically refresh the provision if an update is
available. The update can be manual or automatic:
Manual Update: To manually update a
KieContainer, enter the new Version number in the Version
box and click on the Update button. You can of
course, update the Group Id or the Artifact Id , if these have changed as well.
Once updated, the Execution server updates the container and shows you the
resolved GAV attributes at the bottom of the screen in the Resolved Release Id section.
Automatic Update: If you want a deployed
Container to always have the latest version of your deployment without manually
editing it, you will need to set the Version property to the value of
LATEST and start a Scanner. This will ensure
that the deployed provision always contains the latest version. The Scanner can
be started just once on demand by clicking the Scan Now button or you can start
it in the background with scans happening at a specified interval (in
seconds).You can also set this value to LATEST when you are first
creating this deployment. The Resolved Release
Id in this case will show you the actual, latest version
number.
The Execution Server supports the following commands via the REST API.
Please note the following before using these commands:
The base URL for these will remain as the endpoint defined earlier
(for example:
http://SERVER:PORT/CONTEXT/services/rest/server/
)
All requests require basic HTTP Authentication for the role kie-server as indicated earlier.
Returns the Execution Server information
Example 22.3. Example Server Response
<response type="SUCCESS" msg="KIE Server info">
<kie-server-info>
<version>6.2.0.redhat-1</version>
</kie-server-info>
</response>Using POST HTTP method, you can execute various commands on the Execution Server. E.g: create-container, list-containers, dispose-container and call-container.
Following is the full list of commands:
CreateContainerCommand
GetServerInfoCommand
ListContainersCommand
CallContainerCommand
DisposeContainerCommand
GetContainerInfoCommand
GetScannerInfoCommand
UpdateScannerCommand
UpdateReleaseIdCommand
The commands itself can be found in the org.kie.server.api.commands package.
Returns a list of containers that have been created on this Execution Server.
Example 22.4. Example Server Response
<response type="SUCCESS" msg="List of created containers">
<kie-containers>
<kie-container container-id="MyProjectContainer" status="STARTED">
<release-id>
<artifact-id>Project1</artifact-id>
<group-id>com.redhat</group-id>
<version>1.0</version>
</release-id>
<resolved-release-id>
<artifact-id>Project1</artifact-id>
<group-id>com.redhat</group-id>
<version>1.0</version>
</resolved-release-id>
</kie-container>
</kie-containers>
</response>Returns the status and information about a particular container. For example,
executing
http://SERVER:PORT/CONTEXT/services/rest/server/containers/MyProjectContainer
could return the following example container info.
Example 22.5. Example Server Response
<response type="SUCCESS" msg="Info for container MyProjectContainer">
<kie-container container-id="MyProjectContainer" status="STARTED">
<release-id>
<artifact-id>Project1</artifact-id>
<group-id>com.redhat</group-id>
<version>1.0</version>
</release-id>
<resolved-release-id>
<artifact-id>Project1</artifact-id>
<group-id>com.redhat</group-id>
<version>1.0</version>
</resolved-release-id>
</kie-container>
</response>Allows you to create a new Container in the Execution Server. For example, to
create a Container with the id of MyRESTContainer the complete endpoint will be:
http://SERVER:PORT/CONTEXT/services/rest/server/containers/MyRESTContainer.
An example of request is:
Example 22.6. Example Request to create a container
<kie-container container-id="MyRESTContainer">
<release-id>
<artifact-id>Project1</artifact-id>
<group-id>com.redhat</group-id>
<version>1.0</version>
</release-id>
</kie-container>And the response from the server, if successful, would be be:
Example 22.7. Example Server Response when creating a container
<response type="SUCCESS" msg="Container MyRESTContainer successfully deployed with module com.redhat:Project1:1.0">
<kie-container container-id="MyProjectContainer" status="STARTED">
<release-id>
<artifact-id>Project1</artifact-id>
<group-id>com.redhat</group-id>
<version>1.0</version>
</release-id>
<resolved-release-id>
<artifact-id>Project1</artifact-id>
<group-id>com.redhat</group-id>
<version>1.0</version>
</resolved-release-id>
</kie-container>
</response>Disposes the Container specified by the id. For example, executing
http://SERVER:PORT/CONTEXT/services/rest/server/containers/MyProjectContainer
using the DELETE HTTP method will return the following server response:
Example 22.8. Example Server Response disposing a container
<response type="SUCCESS" msg="Container MyProjectContainer successfully disposed."/>Executes operations and commands against the specified Container. You can send
commands to this Container in the body of the POST request. For example, to
fire all rules for Container with id MyRESTContainer
(http://SERVER:PORT/CONTEXT/services/rest/server/containers/MyRESTContainer),
you would send the fire-all-rules command to it as shown below (in the body of
the POST request):
Following is the list of supported commands:
AgendaGroupSetFocusCommand
ClearActivationGroupCommand
ClearAgendaCommand
ClearAgendaGroupCommand
ClearRuleFlowGroupCommand
DeleteCommand
InsertObjectCommand
ModifyCommand
GetObjectCommand
InsertElementsCommand
FireAllRulesCommand
QueryCommand
SetGlobalCommand
GetGlobalCommand
GetObjectsCommand
BatchExecutionCommand
These commands can be found in the org.drools.core.command.runtime package.
Returns the full release id for the Container specified by the id.
Example 22.10. Example Server Response
<response type="SUCCESS" msg="ReleaseId for container MyProjectContainer">
<release-id>
<artifact-id>Project1</artifact-id>
<group-id>com.redhat</group-id>
<version>1.0</version>
</release-id>
</response>Allows you to update the release id of the container deployment. Send the new complete release id to the Server.
Example 22.11. Example Server Request
<release-id>
<artifact-id>Project1</artifact-id>
<group-id>com.redhat</group-id>
<version>1.1</version>
</release-id> The Server will respond with a success or error message, similar to the one below:
Example 22.12. Example Server Response
<response type="SUCCESS" msg="Release id successfully updated.">
<release-id>
<artifact-id>Project1</artifact-id>
<group-id>com.redhat</group-id>
<version>1.0</version>
</release-id>
</response>Returns information about the scanner for this Container's automatic updates.
Example 22.13. Example Server Response
<response type="SUCCESS" msg="Scanner info successfully retrieved">
<kie-scanner status="DISPOSED"/>
</response>Allows you to start or stop a scanner that controls polling for updated
Container deployments. To start the scanner, send a request similar to:
http://SERVER:PORT/CONTEXT/services/rest/server/containers/{container-id}/scanner
with the following POST data.
Example 22.14. Example Server Request to start the scanner
<kie-scanner status="STARTED" poll-interval="20"/>The poll-interval attribute is in seconds. The response from the server will be similar to:
Example 22.15. Example Server Response
<response type="SUCCESS" msg="Kie scanner successfully created.">
<kie-scanner status="STARTED"/>
</response>To stop the Scanner, replace the status with DISPOSED and remove
the poll-interval attribute.
Commands outlined in this section can be sent with any REST client, whether it is curl, RESTEasy or .NET based application. However, when sending requests from Java based application, users can utilize out of the box native client for remote communication with Execution Server. This client is part of the org.kie:kie-server-client project. It doesn't allow creating XML request, therefore it is necessary generate them before, for example, using Drools API.
Example 22.16. Generate XML request
import java.util.ArrayList;
import java.util.List;
import org.drools.core.command.impl.GenericCommand;
import org.drools.core.command.runtime.BatchExecutionCommandImpl;
import org.drools.core.command.runtime.rule.FireAllRulesCommand;
import org.drools.core.command.runtime.rule.InsertObjectCommand;
import org.kie.api.command.BatchExecutionCommand;
import org.kie.internal.runtime.helper.BatchExecutionHelper;
public class DecisionClient {
public static void main(String args[]) {
Bean1 bean1 = new Bean1();
bean1.setName("Robert");
InsertObjectCommand insertObjectCommand = new InsertObjectCommand(bean1, "f1");
FireAllRulesCommand fireAllRulesCommand = new FireAllRulesCommand("myFireCommand");
List<GenericCommand<?>> commands = new ArrayList<GenericCommand<?>>();
commands.add(insertObjectCommand);
commands.add(fireAllRulesCommand);
BatchExecutionCommand command = new BatchExecutionCommandImpl(commands);
String xStreamXml = BatchExecutionHelper.newXStreamMarshaller().toXML(command); // actual XML request
}
}
Once the request is generated it can be sent using kie-server-client as follows:
Example 22.17. Sending XML request with kie-server-client
import org.kie.server.api.model.ServiceResponse;
import org.kie.server.client.KieServicesClient;
import org.kie.server.client.KieServicesConfiguration;
import org.kie.server.client.KieServicesFactory;
//user "anton" must have role "kie-server" assigned
KieServicesConfiguration config = KieServicesFactory.
newRestConfiguration("http://localhost:8080/kie-server/services/rest/server",
"anton",
"password1!");
KieServicesClient client = KieServicesFactory.newKieServicesClient(config);
// the request "xStreamXml" we generated in previous step
// "ListenerReproducer" is the name of the Container
ServiceResponse<String> response = client.executeCommands("ListenerReproducer", xStreamXml);
System.out.println(response.getResult());
When you have Managed Kie Server setup, you need to manage Kie Servers and Containers via a Controller. Generally, it's done by workbench UI but you may also use Controller REST API.
The controller base URL is provided by kie-wb war deployment, which
would be the same as org.kie.server.controller property.
(for example:
http://localhost:8080/kie-wb/rest/controller
)
All requests require basic HTTP Authentication for the role kie-server as indicated earlier.
Returns a list of Kie Server instances
Example 22.18. Example Server Response
<kie-server-instance-list>
<kie-server-instance>
<server-id>local-server-123</server-id>
<server-setup>
<server-containers>
<containers container-id="MyContainer" status="STARTED">
<release-id>
<artifact-id>project1</artifact-id>
<group-id>com.sample</group-id>
<version>1.0.0</version>
</release-id>
</containers>
</server-containers>
</server-setup>
<server-managed-instances>
<managedInstances>
<location>http://localhost:8080/kie-server/services/rest/server</location>
<status>UP</status>
<capabilities>
<capabilities>KieServer</capabilities>
<capabilities>BRM</capabilities>
<capabilities>BPM</capabilities>
</capabilities>
</managedInstances>
</server-managed-instances>
<server-name>local-server-123</server-name>
<server-status>UP</server-status>
<server-version>6.3.0.Final</server-version>
</kie-server-instance>
</kie-server-instance-list>Returns a Kie Server instance
Example 22.19. Example Server Response
<kie-server-instance>
<server-id>local-server-123</server-id>
<server-setup>
<server-containers>
<containers container-id="MyContainer" status="STARTED">
<release-id>
<artifact-id>project1</artifact-id>
<group-id>com.sample</group-id>
<version>1.0.0</version>
</release-id>
</containers>
</server-containers>
</server-setup>
<server-managed-instances>
<managedInstances>
<location>http://localhost:8080/kie-server/services/rest/server</location>
<status>UP</status>
<capabilities>
<capabilities>KieServer</capabilities>
<capabilities>BRM</capabilities>
<capabilities>BPM</capabilities>
</capabilities>
</managedInstances>
</server-managed-instances>
<server-name>local-server-123</server-name>
<server-status>UP</server-status>
<server-version>6.3.0.Final</server-version>
</kie-server-instance>Creates a new Kie Server instance with the specified id
Example 22.20. Example Request to create a new Kie Server instance
<kie-server-info>
<capabilities>KieServer</capabilities>
<capabilities>BRM</capabilities>
<location>http://localhost:8080/kie-server/services/rest/server</location>
<name>local-server-456</name>
<id>local-server-456</id>
<version>6.3.0.Final</version>
</kie-server-info>Returns the Container information including its release id
Example 22.21. Example Server Response
<kie-container container-id="MyContainer" status="STARTED">
<release-id>
<artifact-id>project1</artifact-id>
<group-id>com.sample</group-id>
<version>1.0.0</version>
</release-id>
</kie-container>Creates a new Container with the specified containerId and the given release id
Example 22.22. Example Server Request
<kie-container container-id="MyContainer">
<release-id>
<artifact-id>project1</artifact-id>
<group-id>com.sample</group-id>
<version>1.0.0</version>
</release-id>
</kie-container>Disposes a Container with the specified containerId
Starts the Container. No request body required
The Kie Server has a great Java API to wrap REST or JMS requests to be sent to the server. In this section we will explore some of the possibilities of this API.
if you are a Maven user, make sure you have at least the following dependencies in the project's pom.xml
Example 22.23. Maven Dependencies
<dependency>
<groupId>org.kie.server</groupId>
<artifactId>kie-server-client</artifactId>
<version>${kie.api.version}</version>
</dependency>
<!-- Logging -->
<dependency>
<groupId>ch.qos.logback</groupId>
<artifactId>logback-classic</artifactId>
<version>1.1.2</version>
</dependency>
<!-- Drools Commands -->
<dependency>
<groupId>org.drools</groupId>
<artifactId>drools-compiler</artifactId>
<scope>runtime</scope>
<version>${kie.api.version}</version>
</dependency>The version kie.api.version depends on the Kie Server version you are using. For jBPM 6.3, for example, you can use 6.3.1-SNAPSHOT.
The client requires a configuration object where you set most of the server communication aspects, such as the
protocol (REST and JMS) credentials and the payload format (XStream, JAXB and JSON are the supported formats at the
moment). The first thing to do is create your configuration then create the KieServicesClient object, the entry point for starting the server communication.
See the source below where we use a REST client configuration:
Example 22.24. Client Configuration Example
import org.kie.server.api.marshalling.MarshallingFormat;
import org.kie.server.client.KieServicesClient;
import org.kie.server.client.KieServicesConfiguration;
import org.kie.server.client.KieServicesFactory;
public class DecisionServerTest {
private static final String URL = "http://localhost:8080/kie-server/services/rest/server";
private static final String USER = "kieserver";
private static final String PASSWORD = "kieserver1!";
private static final MarshallingFormat FORMAT = MarshallingFormat.JSON;
private KieServicesConfiguration conf;
private KieServicesClient kieServicesClient;
public void initialize() {
conf = KieServicesFactory.newRestConfiguration(URL, USER, PASSWORD);
conf.setMarshallingFormat(FORMAT);
kieServicesClient = KieServicesFactory.newKieServicesClient(conf);
} All the service responses are represented by the object
org.kie.server.api.model.ServiceResponse<T> where T is the type of the payload. It has the
following attributes:
String msg: The response message;
org.kie.server.api.model.ServiceResponse.ResponseType type: the
response type enum, which can be SUCCESS or FAILURE;
T result: The actual payload of the response, the requested object.
Notice that this is the same object returned if you are using REST or JMS, in another words it is agnostic to protocol.
Decision Server initially only supported rules execution, starting in version 6.3 it started supporting
business process execution. To know what exactly your server support, you can list the server capabilities by
accessing the object org.kie.server.api.model.KieServerInfo using the
client:
Example 22.25. Listing Server capabilities
public void listCapabilities() {
KieServerInfo serverInfo = kieServicesClient.getServerInfo().getResult();
System.out.print("Server capabilities:");
for(String capability: serverInfo.getCapabilities()) {
System.out.print(" " + capability);
}
System.out.println();
}
If the server supports rules and process, the following should be printed when you run the code
above:
Server capabilities: BRM KieServer BPM
If you want to publish a kjar to receive requests, you must publish it in a container. The container is
represented in the client by the object org.kie.server.api.model.KieContainerResource, and a list of
resources is org.kie.server.api.model.KieContainerResourceList. Here's an example of how to print a
list of containers:
Example 22.26. Listing Kie Containers
public void listContainers() {
KieContainerResourceList containersList = kieServicesClient.listContainers().getResult();
List<KieContainerResource> kieContainers = containersList.getContainers();
System.out.println("Available containers: ");
for (KieContainerResource container : kieContainers) {
System.out.println("\t" + container.getContainerId() + " (" + container.getReleaseId() + ")");
}
}You can use the client to dispose and create containers. If you dispose a containers, a ServiceResponse will be returned with Void payload(no payload) and if you create it, the KieContainerResource object itself will be returned in the response. Sample code:
Example 22.27. Disposing and creating containers
public void disposeAndCreateContainer() {
System.out.println("== Disposing and creating containers ==");
List<KieContainerResource> kieContainers = kieServicesClient.listContainers().getResult().getContainers();
if (kieContainers.size() == 0) {
System.out.println("No containers available...");
return;
}
KieContainerResource container = kieContainers.get(0);
String containerId = container.getContainerId();
ServiceResponse<Void> responseDispose = kieServicesClient.disposeContainer(containerId);
if (responseDispose.getType() == ResponseType.FAILURE) {
System.out.println("Error disposing " + containerId + ". Message: ");
System.out.println(responseDispose.getMsg());
return;
}
System.out.println("Success Disposing container " + containerId);
System.out.println("Trying to recreate the container...");
ServiceResponse<KieContainerResource> createResponse = kieServicesClient.createContainer(containerId, container);
if(createResponse.getType() == ResponseType.FAILURE) {
System.out.println("Error creating " + containerId + ". Message: ");
System.out.println(responseDispose.getMsg());
return;
}
System.out.println("Container recreated with success!");
}The KieServicesClient is also the entry point for others clients to perform specific operations, such as send
BRMS commands and manage processes. Currently from the KieServicesClient you can have access to the following
services available in org.kie.server.client package:
JobServicesClient: This client allows you to schedule, cancel, requeue and get job requests;
ProcessServicesClient: Allows you to start, signal abort process; complete and abort work items among other capabilities;
QueryServicesClient: The powerful query client allows you to query process, process nodes and process variables;
RuleServicesClient: The simple, but powerful rules client can be used to send commands to the server to perform rules related operations(insert objects in the working memory, fire rules, get globals...);
UserTaskServicesClient: Finally, the user tasks clients allows you to perform all operations with an user tasks(start, claim, cancel, etc) and query tasks by certain fields(process instances id, user, etc).
For further information about these interfaces check github: https://github.com/droolsjbpm/droolsjbpm-integration/tree/master/kie-server-parent/kie-server-remote/kie-server-client/src/main/java/org/kie/server/client
You can have access to any of these clients using the method getServicesClient in the
KieServicesClient class. For example: RuleServicesClient rulesClient =
kieServicesClient.getServicesClient(RuleServicesClient.class);
To build commands to the server you must use the class org.kie.api.command.KieCommands, that can be created
using org.kie.api.KieServices.get().getCommands(). The command to be send must be a BatchExecutionCommand or a single command(if a single command is sent, the server wraps it
into a BatchExecutionCommand):
Example 22.28. Sending commands to a container
public void executeCommands() {
System.out.println("== Sending commands to the server ==");
RuleServicesClient rulesClient = kieServicesClient.getServicesClient(RuleServicesClient.class);
KieCommands commandsFactory = KieServices.Factory.get().getCommands();
Command<?> insert = commandsFactory.newInsert("Some String OBJ");
Command<?> fireAllRules = commandsFactory.newFireAllRules();
Command<?> batchCommand = commandsFactory.newBatchExecution(Arrays.asList(insert, fireAllRules));
ServiceResponse<String> executeResponse = rulesClient.executeCommands("hello", batchCommand);
if(executeResponse.getType() == ResponseType.SUCCESS) {
System.out.println("Commands executed with success! Response: ");
System.out.println(executeResponse.getResult());
}
else {
System.out.println("Error executing rules. Message: ");
System.out.println(executeResponse.getMsg());
}
} The result in this case is a String with the command execution result. In our case it will print the following:
== Sending commands to the server ==
Commands executed with success! Response:
{
"results" : [ ],
"facts" : [ ]
} * You must add org.drools:drools-compiler dependency to have this part working
To list process definitions we use the QueryClient. The methods of the QueryClient usually uses pagination, which means that besides the query you are making, you must also provide the current page and the number of results per page. In the code below the query for process definitions from the given container starts on page 0 and list 1000 results, in another words, the 1000 first results.
Example 22.29. Listing Business Processes Definitions Example
public void listProcesses() {
System.out.println("== Listing Business Processes ==");
QueryServicesClient queryClient = kieServicesClient.getServicesClient(QueryServicesClient.class);
List<ProcessDefinition> findProcessesByContainerId = queryClient.findProcessesByContainerId("rewards", 0, 1000);
for (ProcessDefinition def : findProcessesByContainerId) {
System.out.println(def.getName() + " - " + def.getId() + " v" + def.getVersion());
}
} Examples to help you learn Drools
Table of Contents
Make sure the Drools Eclipse plugin is installed, which needs the Graphical Editing Framework (GEF) dependency installed first. Then download and extract the drools-examples zip file, which includes an already created Eclipse project. Import that project into a new Eclipse workspace. The rules all have example classes that execute the rules. If you want to try the examples in another project (or another IDE) then you will need to set up the dependencies by hand, of course. Many, but not all of the examples are documented below, enjoy!
Some examples require Java 1.6 to run.
Name: Hello World Main class: org.drools.examples.helloworld.HelloWorldExample Module: drools-examples Type: Java application Rules file: HelloWorld.drl Objective: demonstrate basic rules in use
The "Hello World" example shows a simple application using rules, written both using the MVEL and the Java dialects.
This example demonstrates how to create and use a KieSession. Also, audit logging and debug outputs
are shown, which is omitted from other examples as it's all very similar.
The following code snippet shows how the session is created with only 3 lines of code.
Obtains the | |
Creates a | |
Creates a session based on the named "HelloWorldKS" session configuration. |
Drools has an event model that exposes much of what's happening internally. Two default debug listeners are
supplied, DebugAgendaEventListener and DebugWorkingMemoryEventListener which print out
debug event information to the System.err stream displayed in the Console window. Adding listeners to a
Session is trivial, as shown in the next snippet. The KieRuntimeLogger provides execution auditing, the
result of which can be viewed in a graphical viewer. The logger is actually a specialised implementation built on
the Agenda and RuleRuntime listeners. When the engine has finished executing,
logger.close() must be called.
Most of the examples use the Audit logging features of Drools to record execution flow for later inspection.
Example 23.2. HelloWorld: Event logging and Auditing
// The application can also setup listeners
ksession.addEventListener( new DebugAgendaEventListener() );
ksession.addEventListener( new DebugRuleRuntimeEventListener() );
// To setup a file based audit logger, uncomment the next line
// KieRuntimeLogger logger = ks.getLoggers().newFileLogger( ksession, "./helloworld" );
// To setup a ThreadedFileLogger, so that the audit view reflects events whilst debugging,
// uncomment the next line
// KieRuntimeLogger logger = ks.getLoggers().newThreadedFileLogger( ksession, "./helloworld", 1000 );The single class used in this example is very simple. It has two fields: the message, which is a
String and the status which can be one of the two integers HELLO or
GOODBYE.
Example 23.3. HelloWorld example: Message Class
public static class Message {
public static final int HELLO = 0;
public static final int GOODBYE = 1;
private String message;
private int status;
...
}A single Message object is created with the message text "Hello World" and the status
HELLO and then inserted into the engine, at which point fireAllRules() is executed.
Example 23.4. HelloWorld: Execution
// The application can insert facts into the session
final Message message = new Message();
message.setMessage( "Hello World" );
message.setStatus( Message.HELLO );
ksession.insert( message );
// and fire the rules
ksession.fireAllRules();To execute the example as a Java application:
Open the class org.drools.examples.helloworld.HelloWorldExample in your Eclipse IDE
Right-click the class and select "Run as..." and then "Java application"
If we put a breakpoint on the fireAllRules() method and select the ksession variable,
we can see that the "Hello World" rule is already activate on the Agenda.
The application print outs go to to System.out while the debug listener print outs go to
System.err.
Example 23.6. HelloWorld: System.err in the Console window
==>[ActivationCreated(0): rule=Hello World;
tuple=[fid:1:1:org.drools.examples.helloworld.HelloWorldExample$Message@17cec96]]
[ObjectInserted: handle=[fid:1:1:org.drools.examples.helloworld.HelloWorldExample$Message@17cec96];
object=org.drools.examples.helloworld.HelloWorldExample$Message@17cec96]
[BeforeActivationFired: rule=Hello World;
tuple=[fid:1:1:org.drools.examples.helloworld.HelloWorldExample$Message@17cec96]]
==>[ActivationCreated(4): rule=Good Bye;
tuple=[fid:1:2:org.drools.examples.helloworld.HelloWorldExample$Message@17cec96]]
[ObjectUpdated: handle=[fid:1:2:org.drools.examples.helloworld.HelloWorldExample$Message@17cec96];
old_object=org.drools.examples.helloworld.HelloWorldExample$Message@17cec96;
new_object=org.drools.examples.helloworld.HelloWorldExample$Message@17cec96]
[AfterActivationFired(0): rule=Hello World]
[BeforeActivationFired: rule=Good Bye;
tuple=[fid:1:2:org.drools.examples.helloworld.HelloWorldExample$Message@17cec96]]
[AfterActivationFired(4): rule=Good Bye] The actual rules are inside the file
src/main/resources/org/drools/examples/helloworld/HelloWorld.drl:
Example 23.7. HelloWorld: rule "Hello World"
rule "Hello World"
dialect "mvel"
when
m : Message( status == Message.HELLO, message : message )
then
System.out.println( message );
modify ( m ) { message = "Goodbye cruel world",
status = Message.GOODBYE };
endThe LHS (after when) section of the rule states that it will be activated for each
Message object inserted into the Rule Runtime whose status is Message.HELLO. Besides
that, two variable bindings are created: the variable message is bound to the message
attribute and the variable m is bound to the matched Message object itself.
The RHS (after then) or consequence part of the rule is written using the MVEL expression
language, as declared by the rule's attribute dialect. After printing the content of the bound variable
message to System.out, the rule changes the values of the message and
status attributes of the Message object bound to m. This is done using
MVEL's modify statement, which allows you to apply a block of assignments in one statement, with
the engine being automatically notified of the changes at the end of the block.
It is possible to set a breakpoint into the DRL, on the modify call, and inspect the Agenda
view again during the execution of the rule's consequence. This time we start the execution via "Debug As" and
"Drools application" and not by running a "Java application":
Open the class org.drools.examples.HelloWorld in your
Eclipse IDE.
Right-click the class and select "Debug as..." and then "Drools application".
Now we can see that the other rule "Good Bye", which
uses the Java dialect, is activated and placed on the Agenda.
The "Good Bye" rule, which specifies the "java" dialect, is similar
to the "Hello World" rule except that it matches Message
objects whose status is Message.GOODBYE.
Example 23.8. HelloWorld: rule "Good Bye"
rule "Good Bye"
dialect "java"
when
Message( status == Message.GOODBYE, message : message )
then
System.out.println( message );
endThe Java code that instantiates the KieRuntimeLogger creates an audit log file that can be loaded
into the Audit view. The Audit view is used in many of the examples to demonstrate the example execution flow. In
the view screen shot below we can see that the object is inserted, which creates an activation for the "Hello World"
rule; the activation is then executed which updates the Message object causing the "Good Bye" rule to
activate; finally the "Good Bye" rule also executes. Selecting an event in the Audit view highlights the origin
event in green; therefore the "Activation created" event is highlighted in green as the origin of the "Activation
executed" event.
This example is implemented in two different versions to demonstrate different ways of implementing the same basic behavior: forward chaining, i.e., the ability the engine has to evaluate, activate and fire rules in sequence, based on changes on the facts in the Working Memory.
Name: State Example Main class: org.drools.examples.state.StateExampleUsingSalience Module: drools-examples Type: Java application Rules file: StateExampleUsingSalience.drl Objective: Demonstrates basic rule use and Conflict Resolution for rule firing priority.
Each State class has fields for its name and its current state (see the class
org.drools.examples.state.State). The two possible states for each objects are:
NOTRUN
FINISHED
Example 23.9. State Class
public class State {
public static final int NOTRUN = 0;
public static final int FINISHED = 1;
private final PropertyChangeSupport changes =
new PropertyChangeSupport( this );
private String name;
private int state;
... setters and getters go here...
}Ignoring the PropertyChangeSupport, which will be explained later, we see the creation of four
State objects named A, B, C and D. Initially their states are set to NOTRUN, which is
default for the used constructor. Each instance is asserted in turn into the Session and then
fireAllRules() is called.
Example 23.10. Salience State: Execution
final State a = new State( "A" );
final State b = new State( "B" );
final State c = new State( "C" );
final State d = new State( "D" );
ksession.insert( a );
ksession.insert( b );
ksession.insert( c );
ksession.insert( d );
ksession.fireAllRules();
ksession.dispose(); // Stateful rule session must always be disposed when finished To execute the application:
Open the class org.drools.examples.state.StateExampleUsingSalience in your Eclipse
IDE.
Right-click the class and select "Run as..." and then "Java application"
You will see the following output in the Eclipse console window:
There are four rules in total. First, the Bootstrap rule fires, setting A to state
FINISHED, which then causes B to change its state to FINISHED. C and D are both
dependent on B, causing a conflict which is resolved by the salience values. Let's look at the way this was
executed.
The best way to understand what is happening is to use the Audit Logging feature to graphically see the results of each operation. To view the Audit log generated by a run of this example:
If the Audit View is not visible, click on "Window" and then select "Show View", then "Other..." and "Drools" and finally "Audit View".
In the "Audit View" click the "Open Log" button and select the file "<drools-examples-dir>/log/state.log".
After that, the "Audit view" will look like the following screenshot:
Reading the log in the "Audit View", top to bottom, we see every action and the corresponding changes in the
Working Memory. This way we observe that the assertion of the State object A in the state NOTRUN
activates the Bootstrap rule, while the assertions of the other State objects have no
immediate effect.
Example 23.12. Salience State: Rule "Bootstrap"
rule Bootstrap
when
a : State(name == "A", state == State.NOTRUN )
then
System.out.println(a.getName() + " finished" );
a.setState( State.FINISHED );
endThe execution of rule Bootstrap changes the state of A to FINISHED, which, in turn, activates
rule "A to B".
Example 23.13. Salience State: Rule "A to B"
rule "A to B"
when
State(name == "A", state == State.FINISHED )
b : State(name == "B", state == State.NOTRUN )
then
System.out.println(b.getName() + " finished" );
b.setState( State.FINISHED );
end
The execution of rule "A to B" changes the state of B to FINISHED, which activates both, rules "B
to C" and "B to D", placing their Activations onto the Agenda. From this moment on, both rules may fire and,
therefore, they are said to be "in conflict". The conflict resolution strategy allows the engine's Agenda to
decide which rule to fire. As rule "B to C" has the higher salience value (10
versus the default salience value of 0), it fires first, modifying object C to state FINISHED. The
Audit view shown above reflects the modification of the State object in the rule "A to B", which
results in two activations being in conflict. The Agenda view can also be used to investigate the state of the
Agenda, with debug points being placed in the rules themselves and the Agenda view opened. The screen shot below
shows the breakpoint in the rule "A to B" and the state of the Agenda with the two conflicting rules.
Example 23.14. Salience State: Rule "B to C"
rule "B to C"
salience 10
when
State(name == "B", state == State.FINISHED )
c : State(name == "C", state == State.NOTRUN )
then
System.out.println(c.getName() + " finished" );
c.setState( State.FINISHED );
end
Rule "B to D" fires last, modifying object D to state FINISHED.
Example 23.15. Salience State: Rule "B to D"
rule "B to D"
when
State(name == "B", state == State.FINISHED )
d : State(name == "D", state == State.NOTRUN )
then
System.out.println(d.getName() + " finished" );
d.setState( State.FINISHED );
endThere are no more rules to execute and so the engine stops.
Another notable concept in this example is the use of dynamic facts, based on
PropertyChangeListener objects. As described in the documentation, in order for the engine to see
and react to changes of fact properties, the application must tell the engine that changes occurred. This can be
done explicitly in the rules by using the modify statement, or implicitly by letting the engine
know that the facts implement PropertyChangeSupport as defined by the JavaBeans
specification. This example demonstrates how to use PropertyChangeSupport to avoid the
need for explicit modify statements in the rules. To make use of this feature, ensure that your
facts implement PropertyChangeSupport, the same way the class org.drools.example.State
does, and use the following code in the rules file to configure the engine to listen for property changes on those
facts:
When using PropertyChangeListener objects, each setter must implement a little extra code for the
notification. Here is the setter for state in the class org.drools.examples:
Example 23.17. Setter Example with PropertyChangeSupport
public void setState(final int newState) {
int oldState = this.state;
this.state = newState;
this.changes.firePropertyChange( "state",
oldState,
newState );
}There are another class in this example: StateExampleUsingAgendaGroup. It executes from A to B to
C to D, as just shown, but StateExampleUsingAgendaGroup uses agenda-groups to control the rule
conflict and which one fires first.
Agenda groups are a way to partition the Agenda into groups and to control which groups can execute. By
default, all rules are in the agenda group "MAIN". The "agenda-group" attribute lets you specify a different
agenda group for the rule. Initially, a Working Memory has its focus on the Agenda group "MAIN". A group's rules
will only fire when the group receives the focus. This can be achieved either ny using the method by
setFocus() or the rule attribute auto-focus. "auto-focus" means that the rule
automatically sets the focus to its agenda group when the rule is matched and activated. It is this "auto-focus"
that enables rule "B to C" to fire before "B to D".
Example 23.18. Agenda Group State Example: Rule "B to C"
rule "B to C"
agenda-group "B to C"
auto-focus true
when
State(name == "B", state == State.FINISHED )
c : State(name == "C", state == State.NOTRUN )
then
System.out.println(c.getName() + " finished" );
c.setState( State.FINISHED );
kcontext.getKnowledgeRuntime().getAgenda().getAgendaGroup( "B to D" ).setFocus();
endThe rule "B to C" calls setFocus() on the agenda group "B to D", allowing its active rules to
fire, which allows the rule "B to D" to fire.
Example 23.19. Agenda Group State Example: Rule "B to D"
rule "B to D"
agenda-group "B to D"
when
State(name == "B", state == State.FINISHED )
d : State(name == "D", state == State.NOTRUN )
then
System.out.println(d.getName() + " finished" );
d.setState( State.FINISHED );
endName: Fibonacci
Main class: org.drools.examples.fibonacci.FibonacciExample
Module: drools-examples
Type: Java application
Rules file: Fibonacci.drl
Objective: Demonstrates Recursion,
the CE not and cross product matchingThe Fibonacci Numbers (see http://en.wikipedia.org/wiki/Fibonacci_number) discovered by Leonardo of Pisa (see http://en.wikipedia.org/wiki/Fibonacci) is a sequence that starts with 0 and 1. The next Fibonacci number is obtained by adding the two preceding Fibonacci numbers. The Fibonacci sequence begins with 0, 1, 1, 2, 3, 5, 8, 13, 21, 34, 55, 89, 144, 233, 377, 610, 987, 1597, 2584, 4181, 6765, 10946,... The Fibonacci Example demonstrates recursion and conflict resolution with salience values.
The single fact class Fibonacci is used in this
example. It has two fields, sequence and value. The sequence field
is used to indicate the position of the object in the Fibonacci
number sequence. The value field shows the value of that
Fibonacci object for that sequence position, using -1 to indicate
a value that still needs to be computed.
Example 23.20. Fibonacci Class
public static class Fibonacci {
private int sequence;
private long value;
public Fibonacci( final int sequence ) {
this.sequence = sequence;
this.value = -1;
}
... setters and getters go here...
}Execute the example:
Open the class org.drools.examples.fibonacci.FibonacciExample in your Eclipse IDE.
Right-click the class and select "Run as..." and then "Java application"
Eclipse shows the following output in its console window (with "...snip..." indicating lines that were removed to save space):
Example 23.21. Fibonacci Example: Console Output
recurse for 50
recurse for 49
recurse for 48
recurse for 47
...snip...
recurse for 5
recurse for 4
recurse for 3
recurse for 2
1 == 1
2 == 1
3 == 2
4 == 3
5 == 5
6 == 8
...snip...
47 == 2971215073
48 == 4807526976
49 == 7778742049
50 == 12586269025
To kick this off from Java we only insert a single Fibonacci
object, with a sequence field of 50. A recursive rule is then used
to insert the other 49 Fibonacci objects. This example
doesn't use
PropertyChangeSupport. It uses the MVEL dialect, which
means we can use the modify keyword, which allows a block
setter action which also notifies the engine of changes.
Example 23.22. Fibonacci Example: Execution
ksession.insert( new Fibonacci( 50 ) );
ksession.fireAllRules();The rule Recurse is very simple. It matches each asserted
Fibonacci object with a value of -1, creating and
asserting a new Fibonacci object with a sequence of
one less than the currently matched object. Each time a Fibonacci
object is added while the one with a sequence field equal to 1
does not exist, the rule re-matches and fires again. The
not conditional element is used to stop the rule's matching
once we have all 50 Fibonacci objects in memory. The rule also has a
salience value, because we need to have all 50 Fibonacci
objects asserted before we execute the Bootstrap rule.
Example 23.23. Fibonacci Example: Rule "Recurse"
rule Recurse
salience 10
when
f : Fibonacci ( value == -1 )
not ( Fibonacci ( sequence == 1 ) )
then
insert( new Fibonacci( f.sequence - 1 ) );
System.out.println( "recurse for " + f.sequence );
endThe Audit view shows the original assertion of the
Fibonacci object with a sequence field of 50, done from
Java code. From there on, the Audit view shows the continual
recursion of the rule, where each asserted Fibonacci
object causes the Recurse rule to become activated and to fire again.
When a Fibonacci object with a sequence field of 2 is
asserted the "Bootstrap" rule is matched and activated along with the
"Recurse" rule. Note the multi-restriction on field
sequence, testing for equality with 1 or 2.
Example 23.24. Fibonacci Example: Rule "Bootstrap"
rule Bootstrap
when
f : Fibonacci( sequence == 1 || == 2, value == -1 ) // multi-restriction
then
modify ( f ){ value = 1 };
System.out.println( f.sequence + " == " + f.value );
endAt this point the Agenda looks as shown below. However, the "Bootstrap" rule does not fire because the "Recurse" rule has a higher salience.
When a Fibonacci object with a sequence of 1 is
asserted the Bootstrap rule is matched again, causing two activations
for this rule. Note that the "Recurse" rule does not match and activate
because the not conditional element stops the rule's matching
as soon as a Fibonacci object with a sequence of 1
exists.
Once we have two Fibonacci objects with values
not equal to -1 the "Calculate" rule is able to match. It was
the "Bootstrap" rule that set the objects with sequence 1 and 2 to
values of 1. At this point we have 50 Fibonacci objects in the Working
Memory. Now we need to select a suitable triple to calculate each
of their values in turn. Using three Fibonacci patterns in a rule without
field constraints to confine the possible cross products would result
in 50x49x48 possible combinations, leading to about 125,000 possible rule
firings, most of them incorrect. The "Calculate" rule uses field
constraints to correctly constraint the thee Fibonacci patterns in the
correct order; this
technique is called cross product matching. The
first pattern finds any Fibonacci with a value != -1 and binds both
the pattern and the field. The second Fibonacci does this, too, but
it adds an additional field constraint to ensure that its sequence is
greater by one than the Fibonacci bound to f1. When this
rule fires for the first time, we know that only sequences 1 and 2
have values of 1, and the two constraints ensure that f1
references sequence 1 and f2 references sequence 2. The
final pattern finds the Fibonacci with a value equal to -1 and with a
sequence one greater than f2. At this point, we have
three Fibonacci objects correctly selected from the
available cross products, and we can calculate the value for the
third Fibonacci object that's bound to f3.
Example 23.25. Fibonacci Example: Rule "Calculate"
rule Calculate
when
// Bind f1 and s1
f1 : Fibonacci( s1 : sequence, value != -1 )
// Bind f2 and v2; refer to bound variable s1
f2 : Fibonacci( sequence == (s1 + 1), v2 : value != -1 )
// Bind f3 and s3; alternative reference of f2.sequence
f3 : Fibonacci( s3 : sequence == (f2.sequence + 1 ), value == -1 )
then
// Note the various referencing techniques.
modify ( f3 ) { value = f1.value + v2 };
System.out.println( s3 + " == " + f3.value );
end
The modify statement updated the value of the
Fibonacci object bound to f3. This means
we now have another new Fibonacci object with a value not equal to -1,
which allows the "Calculate" rule to rematch and calculate the next
Fibonacci number. The Audit view below shows how the firing of the
last "Bootstrap" modifies the Fibonacci object,
enabling the "Calculate" rule to match, which then modifies
another Fibonacci object allowing the "Calculate" rule to match again.
This continues till the value is set for all Fibonacci
objects.
Name: BankingTutorial Main class: org.drools.examples.banking.BankingExamplesApp.java Module: drools-examples Type: Java application Rules file: org.drools.examples.banking.*.drl Objective: Demonstrate pattern matching, basic sorting and calculation rules.
This tutorial demonstrates the process of developing a complete personal banking application to handle credits and debits on multiple accounts. It uses a set of design patterns that have been created for the process.
The class RuleRunner is a simple harness to execute
one or more DRL files against a set of data. It compiles the Packages
and creates the Knowledge Base for each execution, allowing us to
easily execute each scenario and inspect the outputs. In reality this
is not a good solution for a production system, where the Knowledge Base
should be built just once and cached, but for the purposes of this
tutorial it shall suffice.
Example 23.26. Banking Tutorial: RuleRunner
public class RuleRunner {
public RuleRunner() {
}
public void runRules(String[] rules,
Object[] facts) throws Exception {
KnowledgeBase kbase = KnowledgeBaseFactory.newKnowledgeBase();
KnowledgeBuilder kbuilder = KnowledgeBuilderFactory.newKnowledgeBuilder();
for ( int i = 0; i < rules.length; i++ ) {
String ruleFile = rules[i];
System.out.println( "Loading file: " + ruleFile );
kbuilder.add( ResourceFactory.newClassPathResource( ruleFile,
RuleRunner.class ),
ResourceType.DRL );
}
Collection<KnowledgePackage> pkgs = kbuilder.getKnowledgePackages();
kbase.addKnowledgePackages( pkgs );
StatefulKnowledgeSession ksession = kbase.newStatefulKnowledgeSession();
for ( int i = 0; i < facts.length; i++ ) {
Object fact = facts[i];
System.out.println( "Inserting fact: " + fact );
ksession.insert( fact );
}
ksession.fireAllRules();
}
}The first of our sample Java classes loads and executes a single
DRL file, Example.drl, but without inserting any
data.
Example 23.27. Banking Tutorial : Java Example1
public class Example1 {
public static void main(String[] args) throws Exception {
new RuleRunner().runRules( new String[] { "Example1.drl" },
new Object[0] );
}
}The first simple rule to execute has a single eval
condition that will always be true, so that this rule will match and
fire, once, after the start.
Example 23.28. Banking Tutorial: Rule in Example1.drl
rule "Rule 01"
when
eval( 1==1 )
then
System.out.println( "Rule 01 Works" );
endThe output for the rule is below, showing that the rule matches and executes the single print statement.
The next step is to assert some simple facts and print them out.
Example 23.30. Banking Tutorial: Java Example2
public class Example2 {
public static void main(String[] args) throws Exception {
Number[] numbers = new Number[] {wrap(3), wrap(1), wrap(4), wrap(1), wrap(5)};
new RuleRunner().runRules( new String[] { "Example2.drl" },
numbers );
}
private static Integer wrap( int i ) {
return new Integer(i);
}
}This doesn't use any specific facts but instead asserts a set
of java.lang.Integer objects. This is not considered
"best practice" as a number is not a useful fact, but we use it here
to demonstrate basic techniques before more complexity is added.
Now we will create a simple rule to print out these numbers.
Example 23.31. Banking Tutorial: Rule in Example2.drl
rule "Rule 02"
when
Number( $intValue : intValue )
then
System.out.println( "Number found with value: " + $intValue );
endOnce again, this rule does nothing special. It identifies any
facts that are Number objects and prints out the values.
Notice the use of the abstract class Number: we inserted
Integer objects but we now look for any kind of number.
The pattern matching engine is able to match interfaces and
superclasses of asserted objects.
The output shows the DRL being loaded, the facts inserted and then the matched and fired rules. We can see that each inserted number is matched and fired and thus printed.
Example 23.32. Banking Tutorial: Output of Example2.java
Loading file: Example2.drl
Inserting fact: 3
Inserting fact: 1
Inserting fact: 4
Inserting fact: 1
Inserting fact: 5
Number found with value: 5
Number found with value: 1
Number found with value: 4
Number found with value: 1
Number found with value: 3
There are certainly many better ways to sort numbers than using rules, but since we will need to apply some cashflows in date order when we start looking at banking rules we'll develop simple rule based sorting technique.
Example 23.33. Banking Tutorial: Example3.java
public class Example3 {
public static void main(String[] args) throws Exception {
Number[] numbers = new Number[] {wrap(3), wrap(1), wrap(4), wrap(1), wrap(5)};
new RuleRunner().runRules( new String[] { "Example3.drl" },
numbers );
}
private static Integer wrap(int i) {
return new Integer(i);
}
}Again we insert our Integer objects, but this time the
rule is slightly different:
Example 23.34. Banking Tutorial: Rule in Example3.drl
rule "Rule 03"
when
$number : Number( )
not Number( intValue < $number.intValue )
then
System.out.println("Number found with value: " + $number.intValue() );
retract( $number );
endThe first line of the rule identifies a Number and
extracts the value. The second line ensures that there does not exist
a smaller number than the one found by the first pattern. We might
expect to match only one number - the smallest in the set. However,
the retraction of the number after it has been printed means that the
smallest number has been removed, revealing the next smallest number,
and so on.
The resulting output shows that the numbers are now sorted numerically.
Example 23.35. Banking Tutorial: Output of Example3.java
Loading file: Example3.drl
Inserting fact: 3
Inserting fact: 1
Inserting fact: 4
Inserting fact: 1
Inserting fact: 5
Number found with value: 1
Number found with value: 1
Number found with value: 3
Number found with value: 4
Number found with value: 5
We are ready to start moving towards our personal accounting
rules. The first step is to create a Cashflow object.
Example 23.36. Banking Tutorial: Class Cashflow
public class Cashflow {
private Date date;
private double amount;
public Cashflow() {
}
public Cashflow(Date date, double amount) {
this.date = date;
this.amount = amount;
}
public Date getDate() {
return date;
}
public void setDate(Date date) {
this.date = date;
}
public double getAmount() {
return amount;
}
public void setAmount(double amount) {
this.amount = amount;
}
public String toString() {
return "Cashflow[date=" + date + ",amount=" + amount + "]";
}
}Class Cashflow has two simple attributes, a date
and an amount. (Note that using the type double for
monetary units is generally not a good idea
because floating point numbers cannot represent most numbers accurately.)
There is also an overloaded constructor to set the values, and a
method toString to print a cashflow. The Java code of
Example4.java inserts five Cashflow objects,
with varying dates and amounts.
Example 23.37. Banking Tutorial: Example4.java
public class Example4 {
public static void main(String[] args) throws Exception {
Object[] cashflows = {
new Cashflow(new SimpleDate("01/01/2007"), 300.00),
new Cashflow(new SimpleDate("05/01/2007"), 100.00),
new Cashflow(new SimpleDate("11/01/2007"), 500.00),
new Cashflow(new SimpleDate("07/01/2007"), 800.00),
new Cashflow(new SimpleDate("02/01/2007"), 400.00),
};
new RuleRunner().runRules( new String[] { "Example4.drl" },
cashflows );
}
}The convenience class SimpleDate extends
java.util.Date, providing a constructor taking
a String as input and defining a date format. The code is
listed below
Example 23.38. Banking Tutorial: Class SimpleDate
public class SimpleDate extends Date {
private static final SimpleDateFormat format = new SimpleDateFormat("dd/MM/yyyy");
public SimpleDate(String datestr) throws Exception {
setTime(format.parse(datestr).getTime());
}
}Now, let’s look at Example4.drl to see how
we print the sorted Cashflow objects:
Example 23.39. Banking Tutorial: Rule in Example4.drl
rule "Rule 04"
when
$cashflow : Cashflow( $date : date, $amount : amount )
not Cashflow( date < $date)
then
System.out.println("Cashflow: "+$date+" :: "+$amount);
retract($cashflow);
endHere, we identify a Cashflow and extract the date
and the amount. In the second line of the rule we ensure that there
is no Cashflow with an earlier date than the one found. In the
consequence, we print the Cashflow that satisfies the
rule and then retract it, making way for the next earliest
Cashflow. So, the output we generate is:
Example 23.40. Banking Tutorial: Output of Example4.java
Loading file: Example4.drl
Inserting fact: Cashflow[date=Mon Jan 01 00:00:00 GMT 2007,amount=300.0]
Inserting fact: Cashflow[date=Fri Jan 05 00:00:00 GMT 2007,amount=100.0]
Inserting fact: Cashflow[date=Thu Jan 11 00:00:00 GMT 2007,amount=500.0]
Inserting fact: Cashflow[date=Sun Jan 07 00:00:00 GMT 2007,amount=800.0]
Inserting fact: Cashflow[date=Tue Jan 02 00:00:00 GMT 2007,amount=400.0]
Cashflow: Mon Jan 01 00:00:00 GMT 2007 :: 300.0
Cashflow: Tue Jan 02 00:00:00 GMT 2007 :: 400.0
Cashflow: Fri Jan 05 00:00:00 GMT 2007 :: 100.0
Cashflow: Sun Jan 07 00:00:00 GMT 2007 :: 800.0
Cashflow: Thu Jan 11 00:00:00 GMT 2007 :: 500.0
Next, we extend our Cashflow, resulting in a
TypedCashflow which can be a credit or a debit operation.
(Normally, we would just add this to the Cashflow type, but
we use extension to keep the previous version of the class intact.)
Example 23.41. Banking Tutorial: Class TypedCashflow
public class TypedCashflow extends Cashflow {
public static final int CREDIT = 0;
public static final int DEBIT = 1;
private int type;
public TypedCashflow() {
}
public TypedCashflow(Date date, int type, double amount) {
super( date, amount );
this.type = type;
}
public int getType() {
return type;
}
public void setType(int type) {
this.type = type;
}
public String toString() {
return "TypedCashflow[date=" + getDate() +
",type=" + (type == CREDIT ? "Credit" : "Debit") +
",amount=" + getAmount() + "]";
}
}There are lots of ways to improve this code, but for the sake of the example this will do.
Now let's create Example5, a class for running our code.
Example 23.42. Banking Tutorial: Example5.java
public class Example5 {
public static void main(String[] args) throws Exception {
Object[] cashflows = {
new TypedCashflow(new SimpleDate("01/01/2007"),
TypedCashflow.CREDIT, 300.00),
new TypedCashflow(new SimpleDate("05/01/2007"),
TypedCashflow.CREDIT, 100.00),
new TypedCashflow(new SimpleDate("11/01/2007"),
TypedCashflow.CREDIT, 500.00),
new TypedCashflow(new SimpleDate("07/01/2007"),
TypedCashflow.DEBIT, 800.00),
new TypedCashflow(new SimpleDate("02/01/2007"),
TypedCashflow.DEBIT, 400.00),
};
new RuleRunner().runRules( new String[] { "Example5.drl" },
cashflows );
}
}Here, we simply create a set of Cashflow objects
which are either credit or debit operations. We supply them and
Example5.drl to the RuleEngine.
Now, let’s look at a rule printing the sorted
Cashflow objects.
Example 23.43. Banking Tutorial: Rule in Example5.drl
rule "Rule 05"
when
$cashflow : TypedCashflow( $date : date,
$amount : amount,
type == TypedCashflow.CREDIT )
not TypedCashflow( date < $date,
type == TypedCashflow.CREDIT )
then
System.out.println("Credit: "+$date+" :: "+$amount);
retract($cashflow);
endHere, we identify a Cashflow fact with a type
of CREDIT and extract the date and the amount. In the
second line of the rule we ensure that there is no Cashflow
of the same type with an earlier date than the one found. In the
consequence, we print the cashflow satisfying the patterns and then
retract it, making way for the next earliest cashflow of type
CREDIT.
So, the output we generate is
Example 23.44. Banking Tutorial: Output of Example5.java
Loading file: Example5.drl Inserting fact: TypedCashflow[date=Mon Jan 01 00:00:00 GMT 2007,type=Credit,amount=300.0] Inserting fact: TypedCashflow[date=Fri Jan 05 00:00:00 GMT 2007,type=Credit,amount=100.0] Inserting fact: TypedCashflow[date=Thu Jan 11 00:00:00 GMT 2007,type=Credit,amount=500.0] Inserting fact: TypedCashflow[date=Sun Jan 07 00:00:00 GMT 2007,type=Debit,amount=800.0] Inserting fact: TypedCashflow[date=Tue Jan 02 00:00:00 GMT 2007,type=Debit,amount=400.0] Credit: Mon Jan 01 00:00:00 GMT 2007 :: 300.0 Credit: Fri Jan 05 00:00:00 GMT 2007 :: 100.0 Credit: Thu Jan 11 00:00:00 GMT 2007 :: 500.0
Continuing our banking exercise, we are now going to process both
credits and debits on two bank accounts, calculating the account balance.
In order to do this, we create two separate Account objects
and inject them into the Cashflows objects before passing
them to the Rule Engine. The reason for this is to provide easy access
to the correct account without having to resort to helper classes. Let’s
take a look at the Account class first. This is a simple
Java object with an account number and balance:
Example 23.45. Banking Tutorial: Class Account
public class Account {
private long accountNo;
private double balance = 0;
public Account() {
}
public Account(long accountNo) {
this.accountNo = accountNo;
}
public long getAccountNo() {
return accountNo;
}
public void setAccountNo(long accountNo) {
this.accountNo = accountNo;
}
public double getBalance() {
return balance;
}
public void setBalance(double balance) {
this.balance = balance;
}
public String toString() {
return "Account[" + "accountNo=" + accountNo + ",balance=" + balance + "]";
}
}Now let’s extend our TypedCashflow, resulting in
AllocatedCashflow, to include an Account
reference.
Example 23.46. Banking Tutorial: Class AllocatedCashflow
public class AllocatedCashflow extends TypedCashflow {
private Account account;
public AllocatedCashflow() {
}
public AllocatedCashflow(Account account, Date date, int type, double amount) {
super( date, type, amount );
this.account = account;
}
public Account getAccount() {
return account;
}
public void setAccount(Account account) {
this.account = account;
}
public String toString() {
return "AllocatedCashflow[" +
"account=" + account +
",date=" + getDate() +
",type=" + (getType() == CREDIT ? "Credit" : "Debit") +
",amount=" + getAmount() + "]";
}
}The Java code of Example5.java creates
two Account objects and passes one of them into each
cashflow, in the constructor call.
Example 23.47. Banking Tutorial: Example5.java
public class Example6 {
public static void main(String[] args) throws Exception {
Account acc1 = new Account(1);
Account acc2 = new Account(2);
Object[] cashflows = {
new AllocatedCashflow(acc1,new SimpleDate("01/01/2007"),
TypedCashflow.CREDIT, 300.00),
new AllocatedCashflow(acc1,new SimpleDate("05/02/2007"),
TypedCashflow.CREDIT, 100.00),
new AllocatedCashflow(acc2,new SimpleDate("11/03/2007"),
TypedCashflow.CREDIT, 500.00),
new AllocatedCashflow(acc1,new SimpleDate("07/02/2007"),
TypedCashflow.DEBIT, 800.00),
new AllocatedCashflow(acc2,new SimpleDate("02/03/2007"),
TypedCashflow.DEBIT, 400.00),
new AllocatedCashflow(acc1,new SimpleDate("01/04/2007"),
TypedCashflow.CREDIT, 200.00),
new AllocatedCashflow(acc1,new SimpleDate("05/04/2007"),
TypedCashflow.CREDIT, 300.00),
new AllocatedCashflow(acc2,new SimpleDate("11/05/2007"),
TypedCashflow.CREDIT, 700.00),
new AllocatedCashflow(acc1,new SimpleDate("07/05/2007"),
TypedCashflow.DEBIT, 900.00),
new AllocatedCashflow(acc2,new SimpleDate("02/05/2007"),
TypedCashflow.DEBIT, 100.00)
};
new RuleRunner().runRules( new String[] { "Example6.drl" },
cashflows );
}
}Now, let’s look at the rule in Example6.drl
to see how we apply each cashflow in date order and calculate and print
the balance.
Example 23.48. Banking Tutorial: Rule in Example6.drl
rule "Rule 06 - Credit"
when
$cashflow : AllocatedCashflow( $account : account,
$date : date,
$amount : amount,
type == TypedCashflow.CREDIT )
not AllocatedCashflow( account == $account, date < $date)
then
System.out.println("Credit: " + $date + " :: " + $amount);
$account.setBalance($account.getBalance()+$amount);
System.out.println("Account: " + $account.getAccountNo() +
" - new balance: " + $account.getBalance());
retract($cashflow);
end
rule "Rule 06 - Debit"
when
$cashflow : AllocatedCashflow( $account : account,
$date : date,
$amount : amount,
type == TypedCashflow.DEBIT )
not AllocatedCashflow( account == $account, date < $date)
then
System.out.println("Debit: " + $date + " :: " + $amount);
$account.setBalance($account.getBalance() - $amount);
System.out.println("Account: " + $account.getAccountNo() +
" - new balance: " + $account.getBalance());
retract($cashflow);
endAlthough we have separate rules for credits and debits, but we do not specify a type when checking for earlier cashflows. This is so that all cashflows are applied in date order, regardless of the cashflow type. In the conditions we identify the account to work with, and in the consequences we update it with the cashflow amount.
Example 23.49. Banking Tutorial: Output of Example6.java
Loading file: Example6.drl
Inserting fact: AllocatedCashflow[account=Account[accountNo=1,balance=0.0],date=Mon Jan 01 00:00:00 GMT 2007,type=Credit,amount=300.0]
Inserting fact: AllocatedCashflow[account=Account[accountNo=1,balance=0.0],date=Mon Feb 05 00:00:00 GMT 2007,type=Credit,amount=100.0]
Inserting fact: AllocatedCashflow[account=Account[accountNo=2,balance=0.0],date=Sun Mar 11 00:00:00 GMT 2007,type=Credit,amount=500.0]
Inserting fact: AllocatedCashflow[account=Account[accountNo=1,balance=0.0],date=Wed Feb 07 00:00:00 GMT 2007,type=Debit,amount=800.0]
Inserting fact: AllocatedCashflow[account=Account[accountNo=2,balance=0.0],date=Fri Mar 02 00:00:00 GMT 2007,type=Debit,amount=400.0]
Inserting fact: AllocatedCashflow[account=Account[accountNo=1,balance=0.0],date=Sun Apr 01 00:00:00 BST 2007,type=Credit,amount=200.0]
Inserting fact: AllocatedCashflow[account=Account[accountNo=1,balance=0.0],date=Thu Apr 05 00:00:00 BST 2007,type=Credit,amount=300.0]
Inserting fact: AllocatedCashflow[account=Account[accountNo=2,balance=0.0],date=Fri May 11 00:00:00 BST 2007,type=Credit,amount=700.0]
Inserting fact: AllocatedCashflow[account=Account[accountNo=1,balance=0.0],date=Mon May 07 00:00:00 BST 2007,type=Debit,amount=900.0]
Inserting fact: AllocatedCashflow[account=Account[accountNo=2,balance=0.0],date=Wed May 02 00:00:00 BST 2007,type=Debit,amount=100.0]
Debit: Fri Mar 02 00:00:00 GMT 2007 :: 400.0
Account: 2 - new balance: -400.0
Credit: Sun Mar 11 00:00:00 GMT 2007 :: 500.0
Account: 2 - new balance: 100.0
Debit: Wed May 02 00:00:00 BST 2007 :: 100.0
Account: 2 - new balance: 0.0
Credit: Fri May 11 00:00:00 BST 2007 :: 700.0
Account: 2 - new balance: 700.0
Credit: Mon Jan 01 00:00:00 GMT 2007 :: 300.0
Account: 1 - new balance: 300.0
Credit: Mon Feb 05 00:00:00 GMT 2007 :: 100.0
Account: 1 - new balance: 400.0
Debit: Wed Feb 07 00:00:00 GMT 2007 :: 800.0
Account: 1 - new balance: -400.0
Credit: Sun Apr 01 00:00:00 BST 2007 :: 200.0
Account: 1 - new balance: -200.0
Credit: Thu Apr 05 00:00:00 BST 2007 :: 300.0
Account: 1 - new balance: 100.0
Debit: Mon May 07 00:00:00 BST 2007 :: 900.0
Account: 1 - new balance: -800.0
The Pricing Rule decision table demonstrates the use of a decision table in a spreadsheet, in Excel's XLS format, in calculating the retail cost of an insurance policy. The purpose of the provide set of rules is to calculate a base price and a discount for a car driver applying for a specific policy. The driver's age, history and the policy type all contribute to what the basic premium is, and an additional chunk of rules deals with refining this with a discount percentage.
Name: Example Policy Pricing
Main class: org.drools.examples.decisiontable.PricingRuleDTExample
Module: drools-examples
Type: Java application
Rules file: ExamplePolicyPricing.xls
Objective: demonstrate spreadsheet-based decision tables.Open the file PricingRuleDTExample.java and
execute it as a Java application. It should produce the following
output in the Console window:
Cheapest possible
BASE PRICE IS: 120
DISCOUNT IS: 20 The code to execute the example follows the usual pattern. The rules are loaded, the facts inserted and a Stateless Session is created. What is different is how the rules are added.
DecisionTableConfiguration dtableconfiguration =
KnowledgeBuilderFactory.newDecisionTableConfiguration();
dtableconfiguration.setInputType( DecisionTableInputType.XLS );
KnowledgeBuilder kbuilder = KnowledgeBuilderFactory.newKnowledgeBuilder();
Resource xlsRes = ResourceFactory.newClassPathResource( "ExamplePolicyPricing.xls",
getClass() );
kbuilder.add( xlsRes,
ResourceType.DTABLE,
dtableconfiguration );
Note the use of the DecisionTableConfiguration object.
Its input type is set to DecisionTableInputType.XLS.
If you use the BRMS, all this is of course taken care of for you.
There are two fact types used in this example, Driver
and Policy. Both are used with their default values. The
Driver is 30 years old, has had no prior claims and
currently has a risk profile of LOW. The Policy
being applied for is COMPREHENSIVE, and it has not yet been
approved.
In this decision table, each row is a rule, and each column is a condition or an action.
Referring to the spreadsheet show above, we have the
RuleSet declaration, which provides the package name.
There are also other optional items you can have here, such as
Variables for global variables, and Imports
for importing classes. In this case, the namespace of the rules is
the same as the fact classes we are using, so we can omit it.
Moving further down, we can see the RuleTable
declaration. The name after this (Pricing bracket) is used as the
prefix for all the generated rules. Below that, we have
"CONDITION or ACTION", indicating the purpose of the column, i.e.,
whether it forms part of the condition or the consequence of the rule
that will be generated.
You can see that there is a driver, his data spanned across three
cells, which means that the template expressions below it apply to that
fact. We observe the driver's age range (which uses $1 and
$2 with comma-separated values),
locationRiskProfile, and priorClaims in the
respective columns. In the action columns, we are set the policy
base price and log a message.
In the preceding spreadsheet section, there are broad category brackets, indicated by the comment in the leftmost column. As we know the details of our drivers and their policies, we can tell (with a bit of thought) that they should match row number 18, as they have no prior accidents, and are 30 years old. This gives us a base price of 120.
The above section contains the conditions for the discount we
might grant our driver. The discount results from the Age
bracket, the number of prior claims, and the policy type. In our case,
the driver is 30, with no prior claims, and is applying for a
COMPREHENSIVE policy, which means we can give a discount
of 20%. Note that this is actually a separate table, but in the same
worksheet, so that different templates apply.
It is important to note that decision tables generate rules. This means they aren't simply top-down logic, but more a means to capture data resulting in rules. This is a subtle difference that confuses some people. The evaluation of the rules is not necessarily in the given order, since all the normal mechanics of the rule engine still apply.
Name: Pet Store
Main class: org.drools.examples.petstore.PetStoreExample
Module: drools-examples
Type: Java application
Rules file: PetStore.drl
Objective: Demonstrate use of Agenda Groups, Global Variables and integration with a GUI,
including callbacks from within the rules
The Pet Store example shows how to integrate Rules with a GUI, in this case a Swing based desktop application. Within the rules file, it demonstrates how to use Agenda groups and auto-focus to control which of a set of rules is allowed to fire at any given time. It also illustrates the mixing of the Java and MVEL dialects within the rules, the use of accumulate functions and the way of calling Java functions from within the ruleset.
All of the Java code is contained in one file,
PetStore.java, defining the following principal
classes (in addition to several classes to handle Swing Events):
Petstore contains the main()
method that we will look at shortly.
PetStoreUI is responsible for creating and
displaying the Swing based GUI. It contains several smaller
classes, mainly for responding to various GUI events such as
mouse button clicks.
TableModel holds the table data. Think of it
as a JavaBean that extends the Swing class
AbstractTableModel.
CheckoutCallback allows the GUI to interact
with the Rules.
Ordershow keeps the items that we wish to
buy.
Purchase stores details of the order and
the products we are buying.
Product is a JavaBean holding details of
the product available for purchase, and its price.
Much of the Java code is either plain JavaBeans or Swing-based. Only a few Swing-related points will be discussed in this section, but a good tutorial about Swing components can be found at Sun's Swing website, in http://java.sun.com/docs/books/tutorial/uiswing/.
The pieces of Java code in Petstore.java
that relate to rules and facts are shown below.
Example 23.50. Creating the PetStore KieContainer in PetStore.main
// KieServices is the factory for all KIE services
KieServices ks = KieServices.Factory.get();
// From the kie services, a container is created from the classpath
KieContainer kc = ks.getKieClasspathContainer();
// Create the stock.
Vector<Product> stock = new Vector<Product>();
stock.add( new Product( "Gold Fish", 5 ) );
stock.add( new Product( "Fish Tank", 25 ) );
stock.add( new Product( "Fish Food", 2 ) );
// A callback is responsible for populating the
// Working Memory and for firing all rules.
PetStoreUI ui = new PetStoreUI( stock,
new CheckoutCallback( kc ) );
ui.createAndShowGUI();
The code shown above create a KieContainer from the classpath and based on the definitions in
the kmodule.xml file. Unlike other examples where the facts are asserted and fired straight
away, this example defers this step to later. The way it does this is via the second last line where a
PetStoreUI object is created using a constructor accepting the Vector object
stock collecting our products, and an instance of the CheckoutCallback class containing
the Rule Base that we have just loaded.
The Java code that fires the rules is within the
CheckoutCallBack.checkout() method. This is triggered
(eventually) when the Checkout button is pressed by the user.
Example 23.51. Firing the Rules - extract from CheckoutCallBack.checkout()
public String checkout(JFrame frame, List<Product> items) {
Order order = new Order();
// Iterate through list and add to cart
for ( Product p: items ) {
order.addItem( new Purchase( order, p ) );
}
// Add the JFrame to the ApplicationData to allow for user interaction
// From the container, a session is created based on
// its definition and configuration in the META-INF/kmodule.xml file
KieSession ksession = kcontainer.newKieSession("PetStoreKS");
ksession.setGlobal( "frame", frame );
ksession.setGlobal( "textArea", this.output );
ksession.insert( new Product( "Gold Fish", 5 ) );
ksession.insert( new Product( "Fish Tank", 25 ) );
ksession.insert( new Product( "Fish Food", 2 ) );
ksession.insert( new Product( "Fish Food Sample", 0 ) );
ksession.insert( order );
ksession.fireAllRules();
// Return the state of the cart
return order.toString();
}
Two items get passed into this method. One is the handle to the
JFrame Swing component surrounding the output text
frame, at the bottom of the GUI. The second is a list of order items;
this comes from the TableModel storing the information
from the "Table" area at the top right section of the GUI.
The for loop transforms the list of order items coming from the
GUI into the Order JavaBean, also contained in the
file PetStore.java. Note that it would be
possible to refer to the Swing dataset directly within the rules,
but it is better coding practice to do it this way, using simple
Java objects. It means that we are not tied to Swing if we wanted
to transform the sample into a Web application.
It is important to note that all state in this
example is stored in the Swing components, and that the rules are
effectively stateless. Each time the "Checkout" button is
pressed, this code copies the contents of the Swing
TableModel into the Session's Working Memory.
Within this code, there are nine calls to the KieSession. The first of these creates a new
KieSession from the KieContainer. Remember that we passed in this
KieContainer when we created the CheckoutCallBack class in the main()
method. The next two calls pass in two objects that we will hold as global variables in the rules: the Swing text
area and the Swing frame used for writing messages.
More inserts put information on products into the KieSession, as well as the order list. The
final call is the standard fireAllRules(). Next, we look at what this method causes to happen within
the rules file.
Example 23.52. Package, Imports, Globals and Dialect: extract from PetStore.drl
package org.drools.examples
import org.kie.api.runtime.KieRuntime
import org.drools.examples.petstore.PetStoreExample.Order
import org.drools.examples.petstore.PetStoreExample.Purchase
import org.drools.examples.petstore.PetStoreExample.Product
import java.util.ArrayList
import javax.swing.JOptionPane;
import javax.swing.JFrame
global JFrame frame
global javax.swing.JTextArea textAreaThe first part of file PetStore.drl
contains the standard package and import statements to make various
Java classes available to the rules. New to us are the two globals
frame and textArea. They hold references
to the Swing components JFrame and JTextArea
components that were previously passed on by the Java code calling
the setGlobal() method. Unlike variables in rules,
which expire as soon as the rule has fired, global variables retain
their value for the lifetime of the Session.
The next extract from the file PetStore.drl
contains two functions that are referenced by the rules that we will
look at shortly.
Example 23.53. Java Functions in the Rules: extract from PetStore.drl
function void doCheckout(JFrame frame, KieRuntime krt) {
Object[] options = {"Yes",
"No"};
int n = JOptionPane.showOptionDialog(frame,
"Would you like to checkout?",
"",
JOptionPane.YES_NO_OPTION,
JOptionPane.QUESTION_MESSAGE,
null,
options,
options[0]);
if (n == 0) {
krt.getAgenda().getAgendaGroup( "checkout" ).setFocus();
}
}
function boolean requireTank(JFrame frame, KieRuntime krt, Order order, Product fishTank, int total) {
Object[] options = {"Yes",
"No"};
int n = JOptionPane.showOptionDialog(frame,
"Would you like to buy a tank for your " + total + " fish?",
"Purchase Suggestion",
JOptionPane.YES_NO_OPTION,
JOptionPane.QUESTION_MESSAGE,
null,
options,
options[0]);
System.out.print( "SUGGESTION: Would you like to buy a tank for your "
+ total + " fish? - " );
if (n == 0) {
Purchase purchase = new Purchase( order, fishTank );
krt.insert( purchase );
order.addItem( purchase );
System.out.println( "Yes" );
} else {
System.out.println( "No" );
}
return true;
}
Having these functions in the rules file just makes the Pet Store
example more compact. In real life you probably have the functions
in a file of their own, within the same rules package, or as a
static method on a standard Java class, and import them, using
import function my.package.Foo.hello.
The purpose of these two functions is:
doCheckout() displays a dialog asking users whether they wish to checkout. If they do,
focus is set to the checkout agenda-group, allowing rules in that group to (potentially)
fire.
requireTank() displays a dialog asking
users whether they wish to buy a tank. If so, a new fish tank
Product is added to the order list in Working
Memory.
We'll see the rules that call these functions later on. The
next set of examples are from the Pet Store rules themselves. The
first extract is the one that happens to fire first, partly because
it has the auto-focus attribute set to true.
Example 23.54. Putting items into working memory: extract from PetStore.drl
// Insert each item in the shopping cart into the Working Memory
// Insert each item in the shopping cart into the Working Memory
rule "Explode Cart"
agenda-group "init"
auto-focus true
salience 10
dialect "java"
when
$order : Order( grossTotal == -1 )
$item : Purchase() from $order.items
then
insert( $item );
kcontext.getKnowledgeRuntime().getAgenda().getAgendaGroup( "show items" ).setFocus();
kcontext.getKnowledgeRuntime().getAgenda().getAgendaGroup( "evaluate" ).setFocus();
endThis rule matches against all orders that do not yet have their
grossTotal calculated . It loops for each purchase item
in that order. Some parts of the "Explode Cart" rule should be familiar:
the rule name, the salience (suggesting the order for the rules being
fired) and the dialect set to "java". There are three
new features:
agenda-group "init" defines the name
of the agenda group. In this case, there is only one rule in the
group. However, neither the Java code nor a rule consequence sets
the focus to this group, and therefore it relies on the next
attribute for its chance to fire.
auto-focus true ensures that this rule,
while being the only rule in the agenda group, gets a chance to fire
when fireAllRules() is called from the Java code.
kcontext....setFocus() sets the focus to the
"show items" and "evaluate" agenda groups
in turn, permitting their rules to fire. In practice, we loop
through all items on the order, inserting them into memory, then
firing the other rules after each insert.
The next two listings show the rules within the
"show items" and evaluate agenda groups.
We look at them in the order that they are called.
Example 23.55. Show Items in the GUI - extract from PetStore.drl
rule "Show Items"
agenda-group "show items"
dialect "mvel"
when
$order : Order( )
$p : Purchase( order == $order )
then
textArea.append( $p.product + "\n");
end
The "show items" agenda-group has only one rule,
called "Show Items" (note the difference in case). For each purchase
on the order currently in the Working Memory (or Session), it logs
details to the text area at the bottom of the GUI. The
textArea variable used to do this is one of the global
variables we looked at earlier.
The evaluate Agenda group also gains focus from
the "Explode Cart" rule listed previously. This
Agenda group has two rules, "Free Fish Food Sample" and
"Suggest Tank", shown below.
Example 23.56. Evaluate Agenda Group: extract from PetStore.drl
// Free Fish Food sample when we buy a Gold Fish if we haven't already bought
// Fish Food and don't already have a Fish Food Sample
rule "Free Fish Food Sample"
agenda-group "evaluate"
dialect "mvel"
when
$order : Order()
not ( $p : Product( name == "Fish Food") && Purchase( product == $p ) )
not ( $p : Product( name == "Fish Food Sample") && Purchase( product == $p ) )
exists ( $p : Product( name == "Gold Fish") && Purchase( product == $p ) )
$fishFoodSample : Product( name == "Fish Food Sample" );
then
System.out.println( "Adding free Fish Food Sample to cart" );
purchase = new Purchase($order, $fishFoodSample);
insert( purchase );
$order.addItem( purchase );
end
// Suggest a tank if we have bought more than 5 gold fish and don't already have one
rule "Suggest Tank"
agenda-group "evaluate"
dialect "java"
when
$order : Order()
not ( $p : Product( name == "Fish Tank") && Purchase( product == $p ) )
ArrayList( $total : size > 5 ) from collect( Purchase( product.name == "Gold Fish" ) )
$fishTank : Product( name == "Fish Tank" )
then
requireTank(frame, kcontext.getKieRuntime(), $order, $fishTank, $total);
end
The rule "Free Fish Food Sample" will only fire if
we don't already have any fish food, and
we don't already have a free fish food sample, and
we do have a Gold Fish in our order.
If the rule does fire, it creates a new product (Fish Food Sample), and adds it to the order in Working Memory.
The rule "Suggest Tank" will only fire if
we don't already have a Fish Tank in our order, and
we do have more than 5 Gold Fish Products in our order.
If the rule does fire, it calls the requireTank() function
that we looked at earlier (showing a Dialog to the user, and adding a Tank to
the order / working memory if confirmed). When calling the
requireTank() function the rule passes
the global frame variable so that the
function has a handle to the Swing GUI.
The next rule we look at is "do checkout".
Example 23.57. Doing the Checkout - extract (6) from PetStore.drl
rule "do checkout"
dialect "java"
when
then
doCheckout(frame, kcontext.getKieRuntime());
endThe rule "do checkout" has no
agenda group set and no auto-focus attribute. As such, is is
deemed part of the default (MAIN) agenda group. This group gets focus by
default when all the rules in agenda-groups that explicitly had focus set
to them have run their course.
There is no LHS to the rule, so the RHS will always call the
doCheckout() function. When calling the
doCheckout() function, the rule passes the global
frame variable to give the function a handle to the Swing GUI.
As we saw earlier, the doCheckout() function shows a
confirmation dialog to the user. If confirmed, the function sets the focus
to the checkout agenda-group, allowing
the next lot of rules to fire.
Example 23.58. Checkout Rules: extract from PetStore.drl
rule "Gross Total"
agenda-group "checkout"
dialect "mvel"
when
$order : Order( grossTotal == -1)
Number( total : doubleValue )
from accumulate( Purchase( $price : product.price ), sum( $price ) )
then
modify( $order ) { grossTotal = total };
textArea.append( "\ngross total=" + total + "\n" );
end
rule "Apply 5% Discount"
agenda-group "checkout"
dialect "mvel"
when
$order : Order( grossTotal >= 10 && < 20 )
then
$order.discountedTotal = $order.grossTotal * 0.95;
textArea.append( "discountedTotal total=" + $order.discountedTotal + "\n" );
end
rule "Apply 10% Discount"
agenda-group "checkout"
dialect "mvel"
when
$order : Order( grossTotal >= 20 )
then
$order.discountedTotal = $order.grossTotal * 0.90;
textArea.append( "discountedTotal total=" + $order.discountedTotal + "\n" );
end
There are three rules in the checkout agenda-group:
If we haven't already calculated the gross total, Gross Total accumulates the product
prices into a total, puts this total into the session, and displays it via the Swing JTextArea,
using the textArea global variable yet again.
If our gross total is between 10 and 20, "Apply 5% Discount" calculates the discounted
total and adds it to the session and displays it in the text area.
If our gross total is not less than 20, "Apply 10% Discount" calculates the discounted
total and adds it to the session and displays it in the text area.
Now that we've run through what happens in the code, let's have a
look at what happens when we actually run the code. The file
PetStore.java contains a main() method,
so that it can be run as a standard Java application, either from the
command line or via the IDE. This assumes you have your classpath set
correctly. (See the start of the examples section for more information.)
The first screen that we see is the Pet Store Demo. It has a list of available products (top left), an empty list of selected products (top right), checkout and reset buttons (middle) and an empty system messages area (bottom).
To get to this point, the following things have happened:
The main() method has run and loaded the Rule Base
but not yet fired the rules. So far, this is the
only code in connection with rules that has been run.
A new PetStoreUI object has been created and given a
handle to the Rule Base, for later use.
Various Swing components do their stuff, and the above screen is shown and waits for user input.
Clicking on various products from the list might give you a screen similar to the one below.
Note that no rules code has been fired here. This
is only Swing code, listening for mouse click events, and adding some
selected product to the TableModel object for display in the
top right hand section. (As an aside, note that this is a classic use of
the Model View Controller design pattern).
It is only when we press the "Checkout" button that we fire our business rules, in roughly the same order that we walked through the code earlier.
Method CheckOutCallBack.checkout() is called
(eventually) by the Swing class waiting for the click on the
"Checkout" button. This inserts the data from the
TableModel object (top right hand side of the GUI),
and inserts it into the Session's Working Memory. It then fires
the rules.
The "Explode Cart" rule is the first to fire,
given that it has auto-focus set to true. It loops through
all the products in the cart, ensures that the products are in the
Working Memory, and then gives the "Show Items" and
Evaluation agenda groups a chance to fire. The rules
in these groups add the contents of the cart to the text area
(at the bottom of the window), decide whether or not to give us free
fish food, and to ask us whether we want to buy a fish tank. This
is shown in the figure below.
The Do Checkout rule is the next to fire as it (a) No other agenda group currently has focus and (b) it is part of the default (MAIN) agenda group. It always calls the doCheckout() function which displays a 'Would you like to Checkout?' Dialog Box.
The doCheckout() function sets the focus to the
checkout agenda-group, giving the rules in that group
the option to fire.
The rules in the the checkout agenda-group display
the contents of the cart and apply the appropriate discount.
Swing then waits for user input to either checkout more products (and to cause the rules to fire again), or to close the GUI - see the figure below.
We could add more System.out calls to demonstrate this flow of events. The output, as it currently appears in the Console window, is given in the listing below.
Example 23.59. Console (System.out) from running the PetStore GUI
Adding free Fish Food Sample to cart
SUGGESTION: Would you like to buy a tank for your 6 fish? - YesName: Honest Politician
Main class: org.drools.examples.honestpolitician.HonestPoliticianExample
Module: drools-examples
Type: Java application
Rules file: HonestPoliticianExample.drl
Objective: Illustrate the concept of "truth maintenance" based on the logical insertion of facts
The Honest Politician example demonstrates truth maintenance with
logical assertions. The basic premise is that an object can only exist
while a statement is true. A rule's consequence can logically insert an
object with the insertLogical() method. This means the object
will only remain in the Working Memory as long as the rule that logically
inserted it remains true. When the rule is no longer true the object is
automatically retracted.
In this example there is the class Politician, with a
name and a boolean value for being honest. Four politicians with honest
state set to true are inserted.
Example 23.60. Class Politician
public class Politician {
private String name;
private boolean honest;
...
}Example 23.61. Honest Politician: Execution
Politician blair = new Politician("blair", true);
Politician bush = new Politician("bush", true);
Politician chirac = new Politician("chirac", true);
Politician schroder = new Politician("schroder", true);
ksession.insert( blair );
ksession.insert( bush );
ksession.insert( chirac );
ksession.insert( schroder );
ksession.fireAllRules();The Console window output shows that, while there is at least one honest politician, democracy lives. However, as each politician is in turn corrupted by an evil corporation, so that all politicians become dishonest, democracy is dead.
Example 23.62. Honest Politician: Console Output
Hurrah!!! Democracy Lives
I'm an evil corporation and I have corrupted schroder
I'm an evil corporation and I have corrupted chirac
I'm an evil corporation and I have corrupted bush
I'm an evil corporation and I have corrupted blair
We are all Doomed!!! Democracy is Dead
As soon as there is at least one honest politician in the
Working Memory a new Hope object is logically asserted.
This object will only exist while there is at least one honest
politician. As soon as all politicians are dishonest, the
Hope object will be automatically retracted. This rule
is given a salience of 10 to ensure that it fires before any other
rule, as at this stage the "Hope is Dead" rule is actually true.
Example 23.63. Honest Politician: Rule "We have an honest politician"
rule "We have an honest Politician"
salience 10
when
exists( Politician( honest == true ) )
then
insertLogical( new Hope() );
endAs soon as a Hope object exists the "Hope Lives" rule
matches and fires. It has a salience of 10 so that it takes priority
over "Corrupt the Honest".
Example 23.64. Honest Politician: Rule "Hope Lives"
rule "Hope Lives"
salience 10
when
exists( Hope() )
then
System.out.println("Hurrah!!! Democracy Lives");
endNow that there is hope and we have, at the start, four honest
politicians, we have four activations for this rule, all in conflict.
They will fire in turn, corrupting each politician so that they are
no longer honest. When all four politicians have been corrupted we
have no politicians with the property honest == true.
Thus, the rule "We have an honest Politician" is no longer true and
the object it logical inserted (due to the last execution of
new Hope()) is automatically retracted.
Example 23.65. Honest Politician: Rule "Corrupt the Honest"
rule "Corrupt the Honest"
when
politician : Politician( honest == true )
exists( Hope() )
then
System.out.println( "I'm an evil corporation and I have corrupted " + politician.getName() );
modify ( politician ) { honest = false };
endWith the Hope object being automatically retracted,
via the truth maintenance system, the conditional element not
applied to Hope is no longer true so that the following
rule will match and fire.
Example 23.66. Honest Politician: Rule "Hope is Dead"
rule "Hope is Dead"
when
not( Hope() )
then
System.out.println( "We are all Doomed!!! Democracy is Dead" );
endLet's take a look at the Audit trail for this application:
The moment we insert the first politician we have two activations.
The rule "We have an honest Politician" is activated only once for the first
inserted politician because it uses an exists conditional
element, which matches once for any number. The rule "Hope is Dead" is
also activated at this stage, because we have not yet inserted the
Hope object. Rule "We have an honest Politician" fires first,
as it has a higher salience than "Hope is Dead", which inserts the
Hope object. (That action is highlighted green.) The
insertion of the Hope object activates "Hope Lives" and
de-activates "Hope is Dead"; it also activates "Corrupt the Honest"
for each inserted honest politician. Rule "Hope Lives" executes,
printing "Hurrah!!! Democracy Lives". Then, for each politician, rule
"Corrupt the Honest" fires, printing "I'm an evil corporation and I
have corrupted X", where X is the name of the politician, and modifies
the politician's honest value to false. When the last honest politician
is corrupted, Hope is automatically retracted, by the truth
maintenance system, as shown by the blue highlighted area. The green
highlighted area shows the origin of the currently selected blue
highlighted area. Once the Hope fact is retracted, "Hope is
dead" activates and fires printing "We are all Doomed!!! Democracy is
Dead".
Name: Sudoku
Main class: org.drools.examples.sudoku.SudokuExample
Type: Java application
Rules file: sudoku.drl, validate.drl
Objective: Demonstrates the solving of logic problems, and complex pattern matching.
This example demonstrates how Drools can be used to find a solution in a large potential solution space based on a number of constraints. We use the popular puzzle of Sudoku. This example also shows how Drools can be integrated into a graphical interface and how callbacks can be used to interact with a running Drools rules engine in order to update the graphical interface based on changes in the Working Memory at runtime.
Sudoku is a logic-based number placement puzzle. The objective is to fill a 9x9 grid so that each column, each row, and each of the nine 3x3 zones contains the digits from 1 to 9, once, and only once.
The puzzle setter provides a partially completed grid and the puzzle solver's task is to complete the grid with these constraints.
The general strategy to solve the problem is to ensure that when you insert a new number it should be unique in its particular 3x3 zone, row and column.
See Wikipedia for a more detailed description.
Download and install drools-examples as described above and then
execute java org.drools.examples.DroolsExamplesApp and
click on "SudokuExample".
The window contains an empty grid, but the program comes with a number of grids stored internally which can be loaded and solved. Click on "File", then "Samples" and select "Simple" to load one of the examples. Note that all buttons are disabled until a grid is loaded.
Loading the "Simple" example fills the grid according to the puzzle's initial state.
Click on the "Solve" button and the Drools-based engine will fill out the remaining values, and the buttons are inactive once more.
Alternatively, you may click on the "Step" button to see the next digit found by the rule set. The Console window will display detailed information about the rules which are executing to solve the step in a human readable form. Some examples of these messages are presented below.
single 8 at [0,1] column elimination due to [1,2]: remove 9 from [4,2] hidden single 9 at [1,2] row elimination due to [2,8]: remove 7 from [2,4] remove 6 from [3,8] due to naked pair at [3,2] and [3,7] hidden pair in row at [4,6] and [4,4]
Click on the "Dump" button to see the state of the grid, with cells showing either the established value or the remaining possibilitiescandidates.
Col: 0 Col: 1 Col: 2 Col: 3 Col: 4 Col: 5 Col: 6 Col: 7 Col: 8
Row 0: 2 4 7 9 2 456 4567 9 23 56 9 --- 5 --- --- 1 --- 3 67 9 --- 8 --- 4 67
Row 1: 12 7 9 --- 8 --- 1 67 9 23 6 9 --- 4 --- 23 67 1 3 67 9 3 67 9 --- 5 ---
Row 2: 1 4 7 9 1 456 --- 3 --- 56 89 5 78 5678 --- 2 --- 4 67 9 1 4 67
Row 3: 1234 12345 1 45 12 5 8 --- 6 --- 2 5 78 5 78 45 7 --- 9 ---
Row 4: --- 6 --- --- 7 --- 5 --- 4 --- 2 5 8 --- 9 --- 5 8 --- 1 --- --- 3 ---
Row 5: --- 8 --- 12 45 1 45 9 12 5 --- 3 --- 2 5 7 567 4567 2 4 67
Row 6: 1 3 7 1 3 6 --- 2 --- 3 56 8 5 8 3 56 8 --- 4 --- 3 567 9 1 678
Row 7: --- 5 --- 1 34 6 1 4 678 3 6 8 --- 9 --- 34 6 8 1 3 678 --- 2 --- 1 678
Row 8: 34 --- 9 --- 4 6 8 --- 7 --- --- 1 --- 23456 8 3 56 8 3 56 6 8
Now, let us load a Sudoku grid that is deliberately invalid. Click on "File", "Samples" and "!DELIBERATELY BROKEN!". Note that this grid starts with some issues, for example the value 5 appears twice in the first row.
A few simple rules perform a sanity check, right after loading a grid. In this case, the following messages are printed on standard output:
cell [0,8]: 5 has a duplicate in row 0 cell [0,0]: 5 has a duplicate in row 0 cell [6,0]: 8 has a duplicate in col 0 cell [4,0]: 8 has a duplicate in col 0 Validation complete.
Nevertheless, click on the "Solve" button to apply the solving rules to this invalid grid. This will not complete; some cells remain empty.
The solving functionality has been achieved by the use of rules that implement standard solving techniques. They are based on the sets of values that are still candidates for a cell. If, for instance, such a set contains a single value, then this is the value for the cell. A little less obvious is the single occurrence of a value in one of the groups of nine cells. The rules detecting these situations insert a fact of type Setting with the solution value for some specific cell. This fact causes the elimination of this value from all other cells in any of the groups the cell belongs to. Finally, it is retracted.
Other rules merely reduce the permissible values for some cells. Rules "naked pair", "hidden pair in row", "hidden pair in column" and "hidden pair in square" merely eliminate possibilities but do not establish solutions. More sophisticated eliminations are done by "X-wings in rows", "X-wings in columns", "intersection removal row" and "intersection removal column".
The Java source code can be found in the /src/main/java/org/drools/examples/sudoku directory, with the two DRL files defining the rules located in the /src/main/rules/org/drools/examples/sudoku directory.
The package org.drools.examples.sudoku.swing
contains a set of classes which implement a framework for Sudoku
puzzles. Note that this package does not have any dependencies on
the Drools libraries. SudokuGridModel defines an
interface which can be implemented to store a Sudoku puzzle as a 9x9
grid of Cell objects. SudokuGridView is
a Swing component which can visualize any implementation of
SudokuGridModel. SudokuGridEvent and
SudokuGridListener are used to
communicate state changes between the model and the view: events are
fired when a cell's value is resolved or changed. If you are familiar
with the model-view-controller patterns in other Swing components such
as JTable then this pattern should be familiar.
SudokuGridSamples provides a number of partially filled
Sudoku puzzles for demonstration purposes.
Package org.drools.examples.sudoku.rules contains a
utility class with a method for compiling DRL files.
The package org.drools.examples.sudoku contains a
set of classes implementing the elementary Cell object
and its various aggregations: the CellFile subtypes
CellRow and CellCol as well as
CellSqr, all of which are subtypes of
CellGroup. It's interesting to note that Cell
and CellGroup are subclasses of SetOfNine,
which provides a property free with the
type Set<Integer>. For a Cell it
represents the individual candidate set; for a CellGroup
the set is the union of all candidate sets of its cells, or, simply,
the set of digits that still need to be allocated.
With 81 Cell and 27 CellGroup objects and
the linkage provided by the Cell properties
cellRow, cellCol and cellSqr
and the CellGroup property cells, a list of
Cell objects, it is possible to write rules that
detect the specific situations that permit the allocation of a
value to a cell or the elimination of a value from some candidate
set.
An object of class Setting is used for triggering
the operations that accompany the allocation of a value: its removal
from the candidate sets of sibling cells and associated cell groups.
Moreover, the presence of a Setting fact is used in
all rules that should detect a new situation; this is to avoid
reactions to inconsistent intermediary states.
An object of class Stepping is used in a
low priority rule to execute an emergency halt when a "Step"
does not terminate regularly. This indicates that the puzzle
cannot be solved by the program.
The class org.drools.examples.sudoku.SudokuExample
implements a Java application combining the components described.
Validation rules detect duplicate numbers in cell groups. They are combined in an agenda group which enables us to activate them, explicitly, after loading a puzzle.
The three rules "duplicate in cell..." are very similar. The first pattern locates a cell with an allocated value. The second pattern pulls in any of the three cell groups the cell belongs to. The final pattern would find a cell (other than the first one) with the same value as the first cell and in the same row, column or square, respectively.
Rule "terminate group" fires last. It prints a message and calls halt.
There are three types of rules in this file: one group handles the allocation of a number to a cell, another group detects feasible allocations, and the third group eliminates values from candidate sets.
Rules "set a value", "eliminate a value from Cell" and
"retract setting" depend on the presence of a Setting
object. The first rule handles the assignment to the cell and the
operations for removing the value from the "free" sets of the
cell's three groups. Also, it decrements a counter that, when
zero, returns control to the Java application that has called
fireUntilHalt(). The purpose of rule
"eliminate a value from Cell" is to reduce the candidate lists
of all cells that are related to the newly assigned cell. Finally,
when all eliminations have been made, rule "retract setting"
retracts the triggering Setting fact.
There are just two rules that detect a situation where an
allocation of a number to a cell is possible. Rule "single" fires
for a Cell with a candidate set containing a single
number. Rule "hidden single" fires when there is no cell with a
single candidate but when there is a cell containing a candidate but
this candidate is absent from all other cells in one of the three
groups the cell belongs to. Both rules create and insert a
Setting fact.
Rules from the largest group of rules implement, singly or in groups of two or three, various solving techniques, as they are employed when solving Sudoku puzzles manually.
Rule "naked pair" detects identical candidate sets of size 2 in two cells of a group; these two values may be removed from all other candidate sets of that group.
A similar idea motivates the three rules "hidden pair in..."; here, the rules look for a subset of two numbers in exactly two cells of a group, with neither value occurring in any of the other cells of this group. This, then, means that all other candidates can be eliminated from the two cells harbouring the hidden pair.
A pair of rules deals with "X-wings" in rows and columns. When there are only two possible cells for a value in each of two different rows (or columns) and these candidates lie also in the same columns (or rows), then all other candidates for this value in the columns (or rows) can be eliminated. If you follow the pattern sequence in one of these rules, you will see how the conditions that are conveniently expressed by words such as "same" or "only" result in patterns with suitable constraints or prefixed with "not".
The rule pair "intersection removal..." is based on the restricted occurrence of some number within one square, either in a single row or in a single column. This means that this number must be in one of those two or three cells of the row or column; hence it can be removed from the candidate sets of all other cells of the group. The pattern establishes the restricted occurrence and then fires for each cell outside the square and within the same cell file.
These rules are sufficient for many but certainly not for all Sudoku puzzles. To solve very difficult grids, the rule set would need to be extended with more complex rules. (Ultimately, there are puzzles that cannot be solved except by trial and error.)
Name: Number Guess
Main class: org.drools.examples.numberguess.NumberGuessExample
Module: droolsjbpm-integration-examples (Note: this is in a different download, the droolsjbpm-integration download.)
Type: Java application
Rules file: NumberGuess.drl
Objective: Demonstrate use of Rule Flow to organise Rules
The "Number Guess" example shows the use of Rule Flow, a way of controlling the order in which rules are fired. It uses widely understood workflow diagrams for defining the order in which groups of rules will be executed.
Example 23.67. Creating the Number Guess RuleBase: NumberGuessExample.main() - part 1
final KnowledgeBuilder kbuilder = KnowledgeBuilderFactory.newKnowledgeBuilder();
kbuilder.add( ResourceFactory.newClassPathResource( "NumberGuess.drl",
ShoppingExample.class ),
ResourceType.DRL );
kbuilder.add( ResourceFactory.newClassPathResource( "NumberGuess.rf",
ShoppingExample.class ),
ResourceType.DRF );
final KnowledgeBase kbase = KnowledgeBaseFactory.newKnowledgeBase();
kbase.addKnowledgePackages( kbuilder.getKnowledgePackages() );The creation of the package and the loading of the rules (using the add() method) is the same as
the previous examples. There is an additional line to add the Rule Flow (NumberGuess.rf), which
provides the option of specifying different rule flows for the same Knowledge Base. Otherwise, the Knowledge Base is
created in the same manner as before.
Example 23.68. Starting the RuleFlow: NumberGuessExample.main() - part 2
final StatefulKnowledgeSession ksession = kbase.newStatefulKnowledgeSession();
KnowledgeRuntimeLogger logger =
KnowledgeRuntimeLoggerFactory.newFileLogger(ksession, "log/numberguess");
ksession.insert( new GameRules( 100, 5 ) );
ksession.insert( new RandomNumber() );
ksession.insert( new Game() );
ksession.startProcess( "Number Guess" );
ksession.fireAllRules();
logger.close();
ksession.dispose();Once we have a Knowledge Base, we can use it to obtain a Stateful Session. Into our session we insert our facts,
i.e., standard Java objects. (For simplicity, in this sample, these classes are all contained within our
NumberGuessExample.java file. Class GameRules provides the maximum range and the
number of guesses allowed. Class RandomNumber automatically generates a number between 0 and 100 and
makes it available to our rules, by insertion via the getValue() method. Class Game keeps
track of the guesses we have made before, and their number.
Note that before we call the standard fireAllRules() method, we also start the process that we
loaded earlier, via the startProcess() method. We'll learn where to obtain the parameter we pass ("Number
Guess", i.e., the identifier of the rule flow) when we talk about the rule flow file and the graphical Rule Flow
Editor below.
Before we finish the discussion of our Java code, we note that in some real-life application we would examine
the final state of the objects. (Here, we could retrieve the number of guesses, to add it to a high score table.) For
this example we are content to ensure that the Working Memory session is cleared by calling the dispose()
method.
If you open the NumberGuess.rf file in the Drools IDE (provided you have the JBoss Rules
extensions installed correctly in Eclipse) you should see the above diagram, similar to a standard flowchart. Its
icons are similar (but not exactly the same) as in the JBoss jBPM workflow product. Should you wish to edit the
diagram, a menu of available components should be available to the left of the diagram in the IDE, which is called the
palette. This diagram is saved in XML, an (almost) human readable format, using XStream.
If it is not already open, ensure that the Properties View is visible in the IDE. It can be opened by clicking "Window", then "Show View" and "Other", where you can select the "Properties" view. If you do this before you select any item on the rule flow (or click on the blank space in the rule flow) you should be presented with the following set of properties.
Keep an eye on the Properties View as we progress through the example's rule flow, as it presents valuable
information. In this case, it provides us with the identification of the Rule Flow Process that we used in our earlier
code snippet, when we called session.startProcess().
In the "Number Guess" Rule Flow we encounter several node types, many of them identified by an icon.
The Start node (white arrow in a green circle) and the End node (red box) mark beginning and end of the rule flow.
A Rule Flow Group box (yellow, without an icon) represents a Rule Flow Groups defined in our rules (DRL)
file that we will look at later. For example, when the flow reaches the Rule Flow Group "Too High", only those
rules marked with an attribute of ruleflow-group "Too High" can potentially
fire.
Action nodes (yellow, cog-shaped icon) perform standard Java method calls. Most action nodes in this
example call System.out.println(), indicating the program's progress to the user.
Split and Join Nodes (blue ovals, no icon) such as "Guess Correct?" and "More guesses Join" mark places where the flow of control can split, according to various conditions, and rejoin, respectively
Arrows indicate the flow between the various nodes.
The various nodes in combination with the rules make the Number Guess game work. For example, the "Guess" Rule
Flow Group allows only the rule "Get user Guess" to fire, because only that rule has a matching attribute of
ruleflow-group "Guess".
Example 23.69. A Rule firing only at a specific point in the Rule Flow: NumberGuess.drl
rule "Get user Guess"
ruleflow-group "Guess"
no-loop
when
$r : RandomNumber()
rules : GameRules( allowed : allowedGuesses )
game : Game( guessCount < allowed )
not ( Guess() )
then
System.out.println( "You have " + ( rules.allowedGuesses - game.guessCount )
+ " out of " + rules.allowedGuesses
+ " guesses left.\nPlease enter your guess from 0 to "
+ rules.maxRange );
br = new BufferedReader( new InputStreamReader( System.in ) );
i = br.readLine();
modify ( game ) { guessCount = game.guessCount + 1 }
insert( new Guess( i ) );
endThe rest of this rule is fairly standard. The LHS section (after when) of the rule states
that it will be activated for each RandomNumber object inserted into the Working Memory where
guessCount is less than allowedGuesses from the GameRules object and where the
user has not guessed the correct number.
The RHS section (or consequence, after then) prints a message to the user and then awaits
user input from System.in. After obtaining this input (the readLine() method call blocks
until the return key is pressed) it modifies the guess count and inserts the new guess, making both available to the
Working Memory.
The rest of the rules file is fairly standard: the package declares the dialect as MVEL, and various Java classes are imported. In total, there are five rules in this file:
Get User Guess, the Rule we examined above.
A Rule to record the highest guess.
A Rule to record the lowest guess.
A Rule to inspect the guess and retract it from memory if incorrect.
A Rule that notifies the user that all guesses have been used up.
One point of integration between the standard Rules and the RuleFlow is via the
ruleflow-group attribute on the rules, as discussed above. A second point of integration
between the rules (.drl) file and the Rules Flow .rf files is that the Split Nodes (the blue ovals) can use
values in the Working Memory (as updated by the rules) to decide which flow of action to take. To see how this works,
click on the "Guess Correct Node"; then within the Properties View, open the Constraints Editor by clicking the button
at the right that appears once you click on the "Constraints" property line. You should see something similar to the
diagram below.
Click on the "Edit" button beside "To node Too High" and you'll see a dialog like the one below. The values in the "Textual Editor" window follow the standard rule format for the LHS and can refer to objects in Working Memory. The consequence (RHS) is that the flow of control follows this node (i.e., "To node Too High") if the LHS expression evaluates to true.
Since the file NumberGuess.java contains a main() method, it can be run as a
standard Java application, either from the command line or via the IDE. A typical game might result in the interaction
below. The numbers in bold are typed in by the user.
Example 23.70. Example Console output where the Number Guess Example beat the human!
You have 5 out of 5 guesses left.
Please enter your guess from 0 to 100
50
Your guess was too high
You have 4 out of 5 guesses left.
Please enter your guess from 0 to 100
25
Your guess was too low
You have 3 out of 5 guesses left.
Please enter your guess from 0 to 100
37
Your guess was too low
You have 2 out of 5 guesses left.
Please enter your guess from 0 to 100
44
Your guess was too low
You have 1 out of 5 guesses left.
Please enter your guess from 0 to 100
47
Your guess was too low
You have no more guesses
The correct guess was 48
A summary of what is happening in this sample is:
The main() method of NumberGuessExample.java loads a Rule Base, creates a
Stateful Session and inserts Game, GameRules and RandomNumber (containing
the target number) objects into it. The method also sets the process flow we are going to use, and fires all
rules. Control passes to the Rule Flow.
File NumberGuess.rf, the Rule Flow, begins at the "Start" node.
Control passes (via the "More guesses" join node) to the Guess node.
At the Guess node, the appropriate Rule Flow Group ("Get user Guess") is enabled. In this case the Rule
"Guess" (in the NumberGuess.drl file) is triggered. This rule displays a message to the user,
takes the response, and puts it into Working Memory. Flow passes to the next Rule Flow Node.
At the next node, "Guess Correct", constraints inspect the current session and decide which path to take.
If the guess in step 4 was too high or too low, flow proceeds along a path which has an action node with normal Java code printing a suitable message and a Rule Flow Group causing a highest guess or lowest guess rule to be triggered. Flow passes from these nodes to step 6.
If the guess in step 4 was right, we proceed along the path towards the end of the Rule Flow. Before we get there, an action node with normal Java code prints a statement "you guessed correctly". There is a join node here (just before the Rule Flow end) so that our no-more-guesses path (step 7) can also terminate the Rule Flow.
Control passes as per the Rule Flow via a join node, a guess incorrect Rule Flow Group (triggering a rule to retract a guess from Working Memory) onto the "More guesses" decision node.
The "More guesses" decision node (on the right hand side of the rule flow) uses constraints, again looking at values that the rules have put into the working memory, to decide if we have more guesses and if so, goto step 3. If not, we proceed to the end of the rule flow, via a Rule Flow Group that triggers a rule stating "you have no more guesses".
The loop over steps 3 to 7 continues until the number is guessed correctly, or we run out of guesses.
Name: Conway's Game Of Life
Main class: org.drools.examples.conway.ConwayAgendaGroupRun
org.drools.examples.conway.ConwayRuleFlowGroupRun
Module: droolsjbpm-integration-examples (Note: this is in a different download, the droolsjbpm-integration download.)
Type: Java application
Rules file: conway-ruleflow.drl conway-agendagroup.drl
Objective: Demonstrates 'accumulate', 'collect' and 'from'Conway's Game Of Life, described in http://en.wikipedia.org/wiki/Conway's_Game_of_Life and in http://www.math.com/students/wonders/life/life.html, is a famous cellular automaton conceived in the early 1970's by the mathematician John Conway. While the system is well known as "Conway's Game Of Life", it really isn't a game at all. Conway's system is more like a simulation of a form of life. Don't be intimidated. The system is terribly simple and terribly interesting. Math and Computer Science students alike have marvelled over Conway's system for more than 30 years now. The application presented here is a Swing-based implementation of Conway's Game of Life. The rules that govern the system are implemented as business rules using Drools. This document will explain the rules that drive the simulation and discuss the Drools parts of the implementation.
We'll first introduce the grid view, shown below, designed for the visualisation of the game, showing the "arena" where the life simulation takes place. Initially the grid is empty, meaning that there are no live cells in the system. Each cell is either alive or dead, with live cells showing a green ball. Preselected patterns of live cells can be chosen from the "Pattern" drop-down list. Alternatively, individual cells can be doubled-clicked to toggle them between live and dead. It's important to understand that each cell is related to its neighboring cells, which is fundamental for the game's rules. Neighbors include not only cells to the left, right, top and bottom but also cells that are connected diagonally, so that each cell has a total of 8 neighbors. Exceptions are the four corner cells which have only three neighbors, and the cells along the four border, with five neighbors each.
So what are the basic rules that govern this game? Its goal is to show the development of a population, generation by generation. Each generation results from the preceding one, based on the simultaneous evaluation of all cells. This is the simple set of rules that govern what the next generation will look like:
If a live cell has fewer than 2 live neighbors, it dies of loneliness.
If a live cell has more than 3 live neighbors, it dies from overcrowding.
If a dead cell has exactly 3 live neighbors, it comes to life.
That is all there is to it. Any cell that doesn't meet any of those criteria is left as is for the next generation. With those simple rules in mind, go back and play with the system a little bit more and step through some generations, one at a time, and notice these rules taking their effect.
The screenshot below shows an example generation, with a number of live cells. Don't worry about matching the exact patterns represented in the screen shot. Just get some groups of cells added to the grid. Once you have groups of live cells in the grid, or select a pre-designed pattern, click the "Next Generation" button and notice what happens. Some of the live cells are killed (the green ball disappears) and some dead cells come to life (a green ball appears). Step through several generations and see if you notice any patterns. If you click on the "Start" button, the system will evolve itself so you don't need to click the "Next Generation" button over and over. Play with the system a little and then come back here for more details of how the application works.
Now lets delve into the code. As this is an advanced example we'll
assume that by now you know your way around the Drools framework and are
able to connect the presented highlight, so that we'll just focus at a
high level overview. The example has two ways to execute, one way
uses Agenda Groups to manage execution flow, and the other one uses
Rule Flow Groups to manage execution flow. These two versions are
implemented in ConwayAgendaGroupRun and
ConwayRuleFlowGroupRun, respectively. Here,
we'll discuss the Rule Flow version, as it's what most people will
use.
All the Cell objects are inserted into the Session
and the rules in the ruleflow-group "register neighbor" are
allowed to execute by the Rule Flow process. This group of four rules
creates Neighbor relations between some cell and its
northeastern, northern, northwestern and western neighbors. This
relation is bidirectional, which takes care of the other four directions.
Border cells don't need any special treatment - they simply won't be
paired with neighboring cells where there isn't any. By
the time all activations have fired for these rules, all cells are related
to all their neighboring cells.
Example 23.71. Conway's Game of Life: Register Cell Neighbour relations
rule "register north east"
ruleflow-group "register neighbor"
when
$cell: Cell( $row : row, $col : col )
$northEast : Cell( row == ($row - 1), col == ( $col + 1 ) )
then
insert( new Neighbor( $cell, $northEast ) );
insert( new Neighbor( $northEast, $cell ) );
end
rule "register north"
ruleflow-group "register neighbor"
when
$cell: Cell( $row : row, $col : col )
$north : Cell( row == ($row - 1), col == $col )
then
insert( new Neighbor( $cell, $north ) );
insert( new Neighbor( $north, $cell ) );
end
rule "register north west"
ruleflow-group "register neighbor"
when
$cell: Cell( $row : row, $col : col )
$northWest : Cell( row == ($row - 1), col == ( $col - 1 ) )
then
insert( new Neighbor( $cell, $northWest ) );
insert( new Neighbor( $northWest, $cell ) );
end
rule "register west"
ruleflow-group "register neighbor"
when
$cell: Cell( $row : row, $col : col )
$west : Cell( row == $row, col == ( $col - 1 ) )
then
insert( new Neighbor( $cell, $west ) );
insert( new Neighbor( $west, $cell ) );
endOnce all the cells are inserted, some Java code applies the pattern to the grid, setting certain cells to Live. Then, when the user clicks "Start" or "Next Generation", it executes the "Generation" ruleflow. This ruleflow is responsible for the management of all changes of cells in each generation cycle.
The rule flow process first enters the "evaluate" group, which means
that any active rule in the group can fire. The rules in this group apply
the Game-of-Life rules discussed in the beginning of the example,
determining the cells to be killed and the ones to be given life. We use
the "phase" attribute to drive the reasoning of the Cell by specific
groups of rules; typically the phase is tied to a Rule Flow Group in the
Rule Flow process definition. Notice that it doesn't actually change the
state of any Cell objectss at this point; this is because
it's evaluating the grid in turn and it must complete the full evaluation
until those changes can be applied. To achieve this, it sets the cell to
a "phase" which is either Phase.KILL or
Phase.BIRTH, used later to control actions applied
to the Cell object.
Example 23.72. Conway's Game of Life: Evaluate Cells with state changes
rule "Kill The Lonely"
ruleflow-group "evaluate"
no-loop
when
// A live cell has fewer than 2 live neighbors
theCell: Cell( liveNeighbors < 2, cellState == CellState.LIVE,
phase == Phase.EVALUATE )
then
modify( theCell ){
setPhase( Phase.KILL );
}
end
rule "Kill The Overcrowded"
ruleflow-group "evaluate"
no-loop
when
// A live cell has more than 3 live neighbors
theCell: Cell( liveNeighbors > 3, cellState == CellState.LIVE,
phase == Phase.EVALUATE )
then
modify( theCell ){
setPhase( Phase.KILL );
}
end
rule "Give Birth"
ruleflow-group "evaluate"
no-loop
when
// A dead cell has 3 live neighbors
theCell: Cell( liveNeighbors == 3, cellState == CellState.DEAD,
phase == Phase.EVALUATE )
then
modify( theCell ){
theCell.setPhase( Phase.BIRTH );
}
end
Once all Cell objects in the grid have been evaluated,
we first clear any calculation activations that occurred from any previous
data changes. This is done via the "reset calculate" rule, which clears
any activations in the "calculate" group. We then enter a split in the
rule flow which allows any activations in both the "kill" and the "birth"
group to fire. These rules are responsible for applying the state
change.
Example 23.73. Conway's Game of Life: Apply the state changes
rule "reset calculate"
ruleflow-group "reset calculate"
when
then
WorkingMemory wm = drools.getWorkingMemory();
wm.clearRuleFlowGroup( "calculate" );
end
rule "kill"
ruleflow-group "kill"
no-loop
when
theCell: Cell( phase == Phase.KILL )
then
modify( theCell ){
setCellState( CellState.DEAD ),
setPhase( Phase.DONE );
}
end
rule "birth"
ruleflow-group "birth"
no-loop
when
theCell: Cell( phase == Phase.BIRTH )
then
modify( theCell ){
setCellState( CellState.LIVE ),
setPhase( Phase.DONE );
}
end At this stage, a number of Cell objects have been
modified with the state changed to either LIVE or
DEAD. Now we get to see the power of the
Neighbor facts defining the cell relations. When a cell
becomes live or dead, we use the Neighbor relation to
iterate over all surrounding cells, increasing or decreasing the
liveNeighbor count. Any cell that has its count changed
is also set to to the EVALUATE phase, to make sure
it is included in the reasoning during the evaluation stage of the
Rule Flow Process. Notice that we don't have to do any iteration
ourselves; simply by applying the relations in the rules we make
the rule engine do all the hard work for us, with a minimal amount of
code. Once the live count has been determined and set for all cells,
the Rule Flow Process comes to and end. If the user has initially
clicked the "Start" button, the engine will restart the rule flow;
otherwise the user may request another generation.
Example 23.74. Conway's Game of Life: Evaluate cells with state changes
rule "Calculate Live"
ruleflow-group "calculate"
lock-on-active
when
theCell: Cell( cellState == CellState.LIVE )
Neighbor( cell == theCell, $neighbor : neighbor )
then
modify( $neighbor ){
setLiveNeighbors( $neighbor.getLiveNeighbors() + 1 ),
setPhase( Phase.EVALUATE );
}
end
rule "Calculate Dead"
ruleflow-group "calculate"
lock-on-active
when
theCell: Cell( cellState == CellState.DEAD )
Neighbor( cell == theCell, $neighbor : neighbor )
then
modify( $neighbor ){
setLiveNeighbors( $neighbor.getLiveNeighbors() - 1 ),
setPhase( Phase.EVALUATE );
}
end A simplifed version of the Space Invaders game. Use the keys Z and K, to move left and right and M to fire a misile. The example is built up over 6 projects, each adding slightly more complexity to the last.
Name: Example Invaders
Main class: org.drools.games.invaders.Invaders1Main
Main class: org.drools.games.invaders.Invaders2Main
Main class: org.drools.games.invaders.Invaders3Main
Main class: org.drools.games.invaders.Invaders4Main
Main class: org.drools.games.invaders.Invaders5Main
Main class: org.drools.games.invaders.Invaders6MainInvaders1Main creates the frame and attaches the KeyListener, feeding key events into the engine. It also sets up the main game loop which can be found in "Main.drl". The typical convention used through out the example is to have one agenda group per file, and all rules in that file in the same agenda group.
The Run fact is used to drive the repeat of the Game loop. Initially there are only one groups that is evaluated, Keys. The "keys.drl" file is shared by several examples, and illustrates rule re-use across multipel projects.
Example 23.75. Game Loop
rule "init" when
then
insert( new Run() );
setFocus( "Init" );
end
rule GameLoop when
r : Run()
then
setFocus( "Keys" );
end
rule Draw when
r : Run()
then
ui.show();
modify( r ) {} // force loop
end
Invaders2Main adds the "Draw" stage to the game loop and draws the SpaceShip
Example 23.76. Game Loop
rule GameLoop when
r : Run()
then
setFocus( "Draw" );
setFocus( "Keys" );
end
Invaders3Main adds move controls to the spaceship, notice the ship moves out of the boundaries of the screen. KeyPressed is detected and that sets a delta of dx on the ship direction. That delta is then repeated applied to the x position of the ship
Example 23.77. Move Ship
rule ShipDeltaMoveLeft agenda-group "Move" when
s : Ship()
KeyPressed( keyText == "Z" )
then
modify( s ) { dx = 0 - s.speed }
end
rule ShipDeltaStopLeft agenda-group "Move" when
s : Ship()
not KeyPressed( keyText == "Z" )
then
modify( s ) { dx = 0 }
end
rule ShipMove agenda-group "Move" when
s : Ship( dx != 0 )
Run()
then
modify( s ) { x = s.x + s.dx }
end
Invaders4Main adds boundari control to the ShipMove rule, so it doesn't move off the screen. Notice the use of "@watch( !x )", this ensures that while the rule wil modify the x property, it will not react to changes to x, which avoids recursion issues.
Example 23.78. Move Ship with Boundaries
rule ShipMove agenda-group "Move" when
s : Ship( dx != 0, x + dx > 0, x + dx + width < conf.windowWidth ) @watch( !x )
Run()
then
modify( s ) { x = s.x + s.dx }
end
Invaders6Main adds a lot more meat. Pressing the "M" key fires a missile that travels up the screen, while moving collision between the missile and the invader is checked.
Invaders4Main adds boundari control to the ShipMove rule, so it doesn't move off the screen. Notice the use of "@watch( !x )", this ensures that while the rule wil modify the x property, it will not react to changes to x, which avoids recursion issues.
Example 23.79. Fire Missile
rule InsertBullet agenda-group "Bullet" when
KeyPressed( keyText == "M" )
s : Ship()
not Bullet()
then
b = new Bullet();
b.x = s.x + (s.width/2) - (b.width/2);
b.y = s.y - s.height - b.height;
b.width = conf.bulletWidth;
b.height = conf.bulletHeight;
b.dy = 0 - conf.bulletSpeed;
insert( b );
end
rule BulletMove agenda-group "Bullet" when
b : Bullet( y > 0 ) @watch( !y )
Run()
then
modify( b ) { y = b.y + b.dy }
end
rule Collision agenda-group "Bullet" when
b : Bullet( ) @watch( y )
i : Invader( x < b.x, x + width > b.x, y > b.y)
Run()
then
modify( i ) { alive = false }
end
Based on the Adventure in Prolog, over at the Amzi website, http://www.amzi.com/AdventureInProlog/, we started to work on a text adventure game for Drools. They are ideal as they can start off simple and build in complexity and size over time, they also demonstrate key aspects of declarative relational programming.
Name: Example Text Adventure
Main class: org.drools.games.adventure.TextAdventureThe game allows you to play as the hero or the monster. If you click "New Window" you can open one window as the hero and another as the monster, and play them both at the same time. The game allows either character to move around rooms, pick up, drop or use things. Doors can be locked and unlocked, by using the key on teh exit room, and the hero can kill the monster by using the umbrella on the monster.
You can view the 8 minute demonstration and introduction for the example at http://downloads.jboss.org/drools/videos/text-adventures.swf. Be aware the video is now much older than the current improved example.
Each action follows the constructor arguments of the associated Command java class.
Example 23.80. MoveCommand
@PropertyReactive
public class MoveCommand extends Command {
@Position(1)
private Character character;
@Position(2)
private Room room;
public MoveCommand(Character character, Room room) {
this.character = character;
this.room = room;
}
To issue a move action, select the "Move" button, then select the exit room. Notice when you press "Move" it adds the text to the white bar at the bottom. When the exit room is selected, it also is added to the white bar. Then press send and the game engine will execute the command. Internally it uses reflection to instantiate the Command and insert it into the engine. If you select incorrect arguments, such as pressing exits multiple times, the reflection will fail and you can attempt it again.
The Things list displays anything you can see in the room, not all things can be picked up. For instance you can pick up the key and the torch, but not the monster. When something is picked up it moves from the Things list to the Inventory List. The reverse is true when something is dropped.
The key is in the office, move upstairs and into the office. Then pick up the key. Move back downstairs and into the kitchen. Try and walk into the basement, notice it's locked.
Select the "Use" action, the select the key and then the basement exit. This will unlock the door and you can now walk through.
To kill the monster pick up the umbrella from the lounge and then select "Use", then select the imbrella and finally select the monster.
Don't forget to open a "New Window" to play as the monster, although you will not be able to exit the basement until the hero has opened it with the key. The monster and the hero can also give items to each other, moving items between each playsers inventory.
The model is written in Java classes. Each classes uses @PropertyReactive and @Position. @PropertyReactive allows control of which fields patterns react to, and @Position maps a field to a argument position allowing positional as well as named arguments for patterns.
Example 23.81. Game World Data Example
@PropertyReactive
public class Thing {
@Position(0)
private long id;
@Position(1)
private String name;
public Thing(long id, String name) {
this.id = id;
this.name = name;
}
...
}
An MVEL data file is used to populate our world, see "data.mvel". You can edit this file to add new rooms, items and characters, as well as locks for doors.
Example 23.82. Game World Data Example
rooms = [
"basement" : new Room("basement"),
"lounge" : new Room("lounge"),
"kitchen" : new Room("kitchen"),
"ground floor hallway" : new Room("ground floor hallway"),
"bedroom" : new Room("bedroom"),
"office" : new Room("office"),
"first floor hallway" : new Room("first floor hallway")
];
doors = [
"d1" : new Door( rooms["kitchen"], rooms["basement"] ),
"d2" : new Door( rooms["ground floor hallway"], rooms["lounge"]),
"d4" : new Door( rooms["ground floor hallway"], rooms["kitchen"]),
"d5" : new Door( rooms["ground floor hallway"], rooms[ "first floor hallway"] ),
"d8" : new Door( rooms["first floor hallway"], rooms[ "bedroom"] ),
"d9" : new Door( rooms["first floor hallway"], rooms[ "office"] )
];
locations = [
"monster" : new Location( characters["monster"], rooms["basement"] ),
"hero" : new Location( characters["hero"], rooms["ground floor hallway"] ),
"umbrella" : new Location( items["umbrella"], rooms["lounge"] ),
"key1" : new Location( items["key1"], rooms["office"] )
];
The game creates commands, which it inserts into the engine. These commands are then used to change the state of the world and that state is reflected back in the UI. The commands can be found in the "commands.drl" file. The following rule matches the MoveCommand and if it's valid it will make the move happen.
Example 23.83. Move a Characters
rule validMove agenda-group "commands" when
mc : MoveCommand( c : character, r : room )
l : Location( thing == c, ltarget : target ) @watch( !target )
?connect( d, r, ltarget; )
then
exit = new ExitEvent( c, (Room) l.target );
enter = new EnterEvent( c, r );
modify( l ) { target = r };
insert( exit );
insert( enter );
mc.session.channels["output"].send( "You have entered the " + l.target.name + "\n" );
end
In the above rules notice the "connect" pattern, this is actually a query. In the MVEL data file doors are only described one way, we can use a query to check connections bi-directionally. The queries can be found in the "queries.drl" file.
Example 23.84. connect
query connect( Door $d, Room $x, Room $y )
$d := Door($id, $name, $x, $y;)
or
$d :=Door($id, $name, $y, $x;)
end
The UI has its list boxes populated by rules found in "UiView.drl", those rules in turn use queries. Here is how the "Things" list box is populated, when ever the world changes.
Example 23.85. Update the UI
rule updateThings salience 5 when
session : UserSession( $char : character )
things( $char, $things; )
then
session.channels["things"].send( $things );
end
query things(Character $char, List $things)
$char := Character()
Location( $char, $room; )
$things := List() from accumulate( Location($thing, $room; thing != $char),
collectList( $thing ) )
end
A Conversion for the classic game Pong. Use the keys A, Z and K, M. The ball should get faster after each bounce.
Name: Example Pong
Main class: org.drools.games.pong.PongMainName: Example Wumpus World
Main class: org.drools.games.wumpus.WumpusWorldMainWumpus World is an AI example covered in the book "Artificial Intelligence : A Modern Approach". When the game first starts all the cells are greyed out. As you walk around they become visible. The cave has pits, a wumpus and gold. When you are next to a pit you will feel a breeze, when you are next to the wumpus you will smell a stench and see glitter when next to gold. The sensor icons are shown above the move buttons. If you walk into a pit or the wumpus, you die. A more detailed overview of Wumpus World can be found at http://www.cis.temple.edu/~giorgio/cis587/readings/wumpus.shtml. A 20 minute video showing how the game is created and works is at http://www.youtube.com/watch?v=4CvjKqUOEzM.
Name: Miss Manners
Main class: org.drools.benchmark.manners.MannersBenchmark
Module: drools-examples
Type: Java application
Rules file: manners.drl
Objective: Advanced walkthrough on the Manners benchmark, covers Depth conflict resolution in depth.Miss Manners is throwing a party and, being a good host, she wants to arrange good seating. Her initial design arranges everyone in male-female pairs, but then she worries about people have things to talk about. What is a good host to do? She decides to note the hobby of each guest so she can then arrange guests not only pairing them according to alternating sex but also ensuring that a guest has someone with a common hobby, at least on one side.
Five benchmarks were established in the 1991 paper "Effects of Database Size on Rule System Performance: Five Case Studies" by David Brant, Timothy Grose, Bernie Lofaso and Daniel P. Miranker:
Manners uses a depth-first search approach to determine the seating arrangements alternating women and men and ensuring one common hobby for neighbors.
Waltz establishes a three-dimensional interpretation of a line drawing by line labeling by constraint propagation.
WaltzDB is a more general version of Waltz, supporting junctions of more than three lines and using a database.
ARP is a route planner for a robotic air vehicle using the A* search algorithm to achieve minimal cost.
Weaver VLSI router for channels and boxes using a black-board technique.
Manners has become the de facto rule engine benchmark. Its behavior, however, is now well known and many engines optimize for this, thus negating its usefulness as a benchmark which is why Waltz is becoming more favorable. These five benchmarks are also published at the University of Texas http://www.cs.utexas.edu/ftp/pub/ops5-benchmark-suite/.
After the first seating arrangement has been assigned, a
depth-first recursion occurs which repeatedly assigns correct
seating arrangements until the last seat is assigned. Manners
uses a Context instance to control execution flow.
The activity diagram is partitioned to show the relation of the
rule execution to the current Context state.
Before going deeper into the rules, let's first take a look at the asserted data and the resulting seating arrangement. The data is a simple set of five guests who should be arranged so that sexes alternate and neighbors have a common hobby.
The Data
The data is given in OPS5 syntax, with a parenthesized list of name and value pairs for each attribute. Each person has only one hobby.
(guest (name n1) (sex m) (hobby h1) )
(guest (name n2) (sex f) (hobby h1) )
(guest (name n2) (sex f) (hobby h3) )
(guest (name n3) (sex m) (hobby h3) )
(guest (name n4) (sex m) (hobby h1) )
(guest (name n4) (sex f) (hobby h2) )
(guest (name n4) (sex f) (hobby h3) )
(guest (name n5) (sex f) (hobby h2) )
(guest (name n5) (sex f) (hobby h1) )
(last_seat (seat 5) )
The Results
Each line of the results list is printed per execution of the
"Assign Seat" rule. They key bit to notice is that each line has
a "pid" value one greater than the last. (The significance of this
will be explained in the discussion of the rule "Assign Seating".)
The "ls", "rs", "ln" and "rn" refer to the left and right
seat and neighbor's name, respectively. The actual implementation
uses longer attribute names (e.g., leftGuestName,
but here we'll stick to the notation from the original
implementation.
[Seating id=1, pid=0, done=true, ls=1, ln=n5, rs=1, rn=n5]
[Seating id=2, pid=1, done=false, ls=1, ln=n5, rs=2, rn=n4]
[Seating id=3, pid=2, done=false, ls=2, ln=n4, rs=3, rn=n3]
[Seating id=4, pid=3, done=false, ls=3, rn=n3, rs=4, rn=n2]
[Seating id=5, pid=4, done=false, ls=4, ln=n2, rs=5, rn=n1]
Manners has been designed to exercise cross product joins and Agenda activities. Many people not understanding this tweak the example to achieve better performance, making their port of the Manners benchmark pointless. Known cheats or porting errors for Miss Manners are:
Using arrays for a guests hobbies, instead of asserting each one as a single fact massively reduces the cross products.
Altering the sequence of data can also reduce the amount of matching, increasing execution speed.
It's possible to change the not Conditional
Element so that the test algorithm only uses the
"first-best-match", which is, basically, transforming
the test algorithm to backward chaining. The results are only
comparable to other backward chaining rule engines or ports of
Manners.
Removing the context so the rule engine matches the guests and seats prematurely. A proper port will prevent facts from matching using the context start.
It's possible to prevent the rule engine from performing combinatorial pattern matching.
If no facts are retracted in the reasoning cycle, as a
result of the not CE, the port is incorrect.
The Manners benchmark was written for OPS5 which has two conflict resolution strategies, LEX and MEA. LEX is a chain of several strategies including salience, recency and complexity. The recency part of the strategy drives the depth first (LIFO) firing order. The CLIPS manual documents the Recency strategy as follows:
Every fact and instance is marked internally with a "time tag" to indicate its relative recency with respect to every other fact and instance in the system. The pattern entities associated with each rule activation are sorted in descending order for determining placement. An activation with a more recent pattern entity is placed before activations with less recent pattern entities. To determine the placement order of two activations, compare the sorted time tags of the two activations one by one starting with the largest time tags. The comparison should continue until one activation’s time tag is greater than the other activation’s corresponding time tag. The activation with the greater time tag is placed before the other activation on the agenda. If one activation has more pattern entities than the other activation and the compared time tags are all identical, then the activation with more time tags is placed before the other activation on the agenda. | ||
| --CLIPS Reference Manual | ||
However Jess and CLIPS both use the Depth strategy, which is simpler and lighter, which Drools also adopted. The CLIPS manual documents the Depth strategy as:
Newly activated rules are placed above all rules of the same salience. For example, given that fact-a activates rule-1 and rule-2 and fact-b activates rule-3 and rule-4, then if fact-a is asserted before fact-b, rule-3 and rule-4 will be above rule-1 and rule-2 on the agenda. However, the position of rule-1 relative to rule-2 and rule-3 relative to rule-4 will be arbitrary. | ||
| --CLIPS Reference Manual | ||
The initial Drools implementation for the Depth strategy would not work for Manners without the use of salience on the "make_path" rule. The CLIPS support team had this to say:
The default conflict resolution strategy for CLIPS, Depth, is different than the default conflict resolution strategy used by OPS5. Therefore if you directly translate an OPS5 program to CLIPS, but use the default depth conflict resolution strategy, you're only likely to get the correct behavior by coincidence. The LEX and MEA conflict resolution strategies are provided in CLIPS to allow you to quickly convert and correctly run an OPS5 program in CLIPS. | ||
| --Clips Support Forum | ||
Investigation into the CLIPS code reveals there is undocumented functionality in the Depth strategy. There is an accumulated time tag used in this strategy; it's not an extensively fact by fact comparison as in the recency strategy, it simply adds the total of all the time tags for each activation and compares.
Once the context is changed to START_UP,
activations are created for all asserted guest. Because all
activations are created as the result of a single Working Memory
action, they all have the same Activation time tag. The last
asserted Guest object would have a higher fact
time tag, and its Activation would fire because it has the highest
accumulated fact time tag. The execution order in this rule has little
importance, but has a big impact in the rule "Assign Seat". The
activation fires and asserts the first Seating
arrangement and a Path, and then sets the
Context attribute state to create
an activation for rule findSeating.
rule assignFirstSeat
when
context : Context( state == Context.START_UP )
guest : Guest()
count : Count()
then
String guestName = guest.getName();
Seating seating =
new Seating( count.getValue(), 1, true, 1, guestName, 1, guestName);
insert( seating );
Path path = new Path( count.getValue(), 1, guestName );
insert( path );
modify( count ) { setValue ( count.getValue() + 1 ) }
System.out.println( "assign first seat : " + seating + " : " + path );
modify( context ) {
setState( Context.ASSIGN_SEATS )
}
endThis rule determines each of the Seating
arrangements. The rule creates cross product solutions for
all asserted Seating arrangements
against all the asserted guests except
against itself or any already assigned chosen solutions.
rule findSeating
when
context : Context( state == Context.ASSIGN_SEATS )
$s : Seating( pathDone == true )
$g1 : Guest( name == $s.rightGuestName )
$g2 : Guest( sex != $g1.sex, hobby == $g1.hobby )
count : Count()
not ( Path( id == $s.id, guestName == $g2.name) )
not ( Chosen( id == $s.id, guestName == $g2.name, hobby == $g1.hobby) )
then
int rightSeat = $s.getRightSeat();
int seatId = $s.getId();
int countValue = count.getValue();
Seating seating =
new Seating( countValue, seatId, false, rightSeat,
$s.getRightGuestName(), rightSeat + 1, $g2.getName() );
insert( seating );
Path path = new Path( countValue, rightSeat + 1, $g2.getName() );
insert( path );
Chosen chosen = new Chosen( seatId, $g2.getName(), $g1.getHobby() );
insert( chosen );
System.err.println( "find seating : " + seating + " : " + path +
" : " + chosen);
modify( count ) {setValue( countValue + 1 )}
modify( context ) {setState( Context.MAKE_PATH )}
endHowever, as can be seen from the printed results shown earlier,
it is essential that only the Seating with the highest
pid cross product be chosen. How can this be possible
if we have activations, of the same time tag, for nearly all
existing Seating and Guest objects? For
example, on the third iteration of findSeating the
produced activations will be as shown below. Remember, this is from
a very small data set, and with larger data sets there would be many
more possible activated Seating solutions, with multiple
solutions per pid:
=>[ActivationCreated(35): rule=findSeating
[fid:19:33]:[Seating id=3, pid=2, done=true, ls=2, ln=n4, rs=3, rn=n3]
[fid:4:4]:[Guest name=n3, sex=m, hobbies=h3]
[fid:3:3]:[Guest name=n2, sex=f, hobbies=h3]
=>[ActivationCreated(35): rule=findSeating
[fid:15:23]:[Seating id=2, pid=1, done=true, ls=1, ln=n5, rs=2, rn=n4]
[fid:5:5]:[Guest name=n4, sex=m, hobbies=h1]
[fid:2:2]:[Guest name=n2, sex=f, hobbies=h1]
=>[ActivationCreated(35): rule=findSeating
[fid:13:13]:[Seating id=1, pid=0, done=true, ls=1, ln=n5, rs=1, rn=n5]
[fid:9:9]:[Guest name=n5, sex=f, hobbies=h1]
[fid:1:1]:[Guest name=n1, sex=m, hobbies=h1]
The creation of all these redundant activations might seem
pointless, but it must be remembered that Manners is not about good
rule design; it's purposefully designed as a bad ruleset to fully
stress-test the cross product matching process and the Agenda, which
this clearly does. Notice that each activation has the same time tag
of 35, as they were all activated by the change in the
Context object to ASSIGN_SEATS. With OPS5
and LEX it would correctly fire the activation with the
Seating asserted last. With Depth, the accumulated fact
time tag ensures that the activation with the last asserted
Seating fires.
Rule makePath must always fire before
pathDone. A Path object is asserted for
each Seating arrangement, up to the last asserted
Seating. Notice that the conditions in
pathDone are a subset of those in
makePath - so how do we ensure that makePath
fires first?
rule makePath
when
Context( state == Context.MAKE_PATH )
Seating( seatingId:id, seatingPid:pid, pathDone == false )
Path( id == seatingPid, pathGuestName:guestName, pathSeat:seat )
not Path( id == seatingId, guestName == pathGuestName )
then
insert( new Path( seatingId, pathSeat, pathGuestName ) );
endrule pathDone
when
context : Context( state == Context.MAKE_PATH )
seating : Seating( pathDone == false )
then
modify( seating ) {setPathDone( true )}
modify( context ) {setState( Context.CHECK_DONE)}
endBoth rules end up on the Agenda in conflict and with identical activation time tags. However, the accumulate fact time tag is greater for "Make Path" so it gets priority.
Rule areWeDone only activates when the last seat
is assigned, at which point both rules will be activated. For the
same reason that makePath always wins over
path Done, areWeDone will take
priority over rule continue.
rule areWeDone
when
context : Context( state == Context.CHECK_DONE )
LastSeat( lastSeat: seat )
Seating( rightSeat == lastSeat )
then
modify( context ) {setState(Context.PRINT_RESULTS )}
end
rule continue
when
context : Context( state == Context.CHECK_DONE )
then
modify( context ) {setState( Context.ASSIGN_SEATS )}
end
Assign First seat
=>[fid:13:13]:[Seating id=1, pid=0, done=true, ls=1, ln=n5, rs=1, rn=n5]
=>[fid:14:14]:[Path id=1, seat=1, guest=n5]
==>[ActivationCreated(16): rule=findSeating
[fid:13:13]:[Seating id=1, pid=0, done=true, ls=1, ln=n5, rs=1, rn=n5]
[fid:9:9]:[Guest name=n5, sex=f, hobbies=h1]
[fid:1:1]:[Guest name=n1, sex=m, hobbies=h1]
==>[ActivationCreated(16): rule=findSeating
[fid:13:13]:[Seating id=1 , pid=0, done=true, ls=1, ln=n5, rs=1, rn=n5]
[fid:9:9]:[Guest name=n5, sex=f, hobbies=h1]
[fid:5:5]:[Guest name=n4, sex=m, hobbies=h1]*
Assign Seating
=>[fid:15:17] :[Seating id=2 , pid=1 , done=false, ls=1, lg=n5, rs=2, rn=n4]
=>[fid:16:18]:[Path id=2, seat=2, guest=n4]
=>[fid:17:19]:[Chosen id=1, name=n4, hobbies=h1]
=>[ActivationCreated(21): rule=makePath
[fid:15:17] : [Seating id=2, pid=1, done=false, ls=1, ln=n5, rs=2, rn=n4]
[fid:14:14] : [Path id=1, seat=1, guest=n5]*
==>[ActivationCreated(21): rule=pathDone
[Seating id=2, pid=1, done=false, ls=1, ln=n5, rs=2, rn=n4]*
Make Path
=>[fid:18:22:[Path id=2, seat=1, guest=n5]]
Path Done
Continue Process
=>[ActivationCreated(25): rule=findSeating
[fid:15:23]:[Seating id=2, pid=1, done=true, ls=1, ln=n5, rs=2, rn=n4]
[fid:7:7]:[Guest name=n4, sex=f, hobbies=h3]
[fid:4:4] : [Guest name=n3, sex=m, hobbies=h3]*
=>[ActivationCreated(25): rule=findSeating
[fid:15:23]:[Seating id=2, pid=1, done=true, ls=1, ln=n5, rs=2, rn=n4]
[fid:5:5]:[Guest name=n4, sex=m, hobbies=h1]
[fid:2:2]:[Guest name=n2, sex=f, hobbies=h1], [fid:12:20] : [Count value=3]
=>[ActivationCreated(25): rule=findSeating
[fid:13:13]:[Seating id=1, pid=0, done=true, ls=1, ln=n5, rs=1, rn=n5]
[fid:9:9]:[Guest name=n5, sex=f, hobbies=h1]
[fid:1:1]:[Guest name=n1, sex=m, hobbies=h1]
Assign Seating
=>[fid:19:26]:[Seating id=3, pid=2, done=false, ls=2, lnn4, rs=3, rn=n3]]
=>[fid:20:27]:[Path id=3, seat=3, guest=n3]]
=>[fid:21:28]:[Chosen id=2, name=n3, hobbies=h3}]
=>[ActivationCreated(30): rule=makePath
[fid:19:26]:[Seating id=3, pid=2, done=false, ls=2, ln=n4, rs=3, rn=n3]
[fid:18:22]:[Path id=2, seat=1, guest=n5]*
=>[ActivationCreated(30): rule=makePath
[fid:19:26]:[Seating id=3, pid=2, done=false, ls=2, ln=n4, rs=3, rn=n3]
[fid:16:18]:[Path id=2, seat=2, guest=n4]*
=>[ActivationCreated(30): rule=done
[fid:19:26]:[Seating id=3, pid=2, done=false, ls=2, ln=n4, rs=3, rn=n3]*
Make Path
=>[fid:22:31]:[Path id=3, seat=1, guest=n5]
Make Path
=>[fid:23:32] [Path id=3, seat=2, guest=n4]
Path Done
Continue Processing
=>[ActivationCreated(35): rule=findSeating
[fid:19:33]:[Seating id=3, pid=2, done=true, ls=2, ln=n4, rs=3, rn=n3]
[fid:4:4]:[Guest name=n3, sex=m, hobbies=h3]
[fid:3:3]:[Guest name=n2, sex=f, hobbies=h3], [fid:12:29]*
=>[ActivationCreated(35): rule=findSeating
[fid:15:23]:[Seating id=2, pid=1, done=true, ls=1, ln=n5, rs=2, rn=n4]
[fid:5:5]:[Guest name=n4, sex=m, hobbies=h1]
[fid:2:2]:[Guest name=n2, sex=f, hobbies=h1]
=>[ActivationCreated(35): rule=findSeating
[fid:13:13]:[Seating id=1, pid=0, done=true, ls=1, ln=n5, rs=1, rn=n5]
[fid:9:9]:[Guest name=n5, sex=f, hobbies=h1], [fid:1:1] : [Guest name=n1, sex=m, hobbies=h1]
Assign Seating
=>[fid:24:36]:[Seating id=4, pid=3, done=false, ls=3, ln=n3, rs=4, rn=n2]]
=>[fid:25:37]:[Path id=4, seat=4, guest=n2]]
=>[fid:26:38]:[Chosen id=3, name=n2, hobbies=h3]
==>[ActivationCreated(40): rule=makePath
[fid:24:36]:[Seating id=4, pid=3, done=false, ls=3, ln=n3, rs=4, rn=n2]
[fid:23:32]:[Path id=3, seat=2, guest=n4]*
==>[ActivationCreated(40): rule=makePath
[fid:24:36]:[Seating id=4, pid=3, done=false, ls=3, ln=n3, rs=4, rn=n2]
[fid:20:27]:[Path id=3, seat=3, guest=n3]*
=>[ActivationCreated(40): rule=makePath
[fid:24:36]:[Seating id=4, pid=3, done=false, ls=3, ln=n3, rs=4, rn=n2]
[fid:22:31]:[Path id=3, seat=1, guest=n5]*
=>[ActivationCreated(40): rule=done
[fid:24:36]:[Seating id=4, pid=3, done=false, ls=3, ln=n3, rs=4, rn=n2]*
Make Path
=>fid:27:41:[Path id=4, seat=2, guest=n4]
Make Path
=>fid:28:42]:[Path id=4, seat=1, guest=n5]]
Make Path
=>fid:29:43]:[Path id=4, seat=3, guest=n3]]
Path Done
Continue Processing
=>[ActivationCreated(46): rule=findSeating
[fid:15:23]:[Seating id=2, pid=1, done=true, ls=1, ln=n5, rs=2, rn=n4]
[fid:5:5]:[Guest name=n4, sex=m, hobbies=h1], [fid:2:2]
[Guest name=n2, sex=f, hobbies=h1]
=>[ActivationCreated(46): rule=findSeating
[fid:24:44]:[Seating id=4, pid=3, done=true, ls=3, ln=n3, rs=4, rn=n2]
[fid:2:2]:[Guest name=n2, sex=f, hobbies=h1]
[fid:1:1]:[Guest name=n1, sex=m, hobbies=h1]*
=>[ActivationCreated(46): rule=findSeating
[fid:13:13]:[Seating id=1, pid=0, done=true, ls=1, ln=n5, rs=1, rn=n5]
[fid:9:9]:[Guest name=n5, sex=f, hobbies=h1]
[fid:1:1]:[Guest name=n1, sex=m, hobbies=h1]
Assign Seating
=>[fid:30:47]:[Seating id=5, pid=4, done=false, ls=4, ln=n2, rs=5, rn=n1]
=>[fid:31:48]:[Path id=5, seat=5, guest=n1]
=>[fid:32:49]:[Chosen id=4, name=n1, hobbies=h1]
A backward-chaining rule system is goal-driven. This means the system starts with a conclusion which the engine tries to satisfy. If it cannot do so it searches for sub-goals, that is, conclusions that will complete part of the current goal. It continues this process until either the initial conclusion is satisfied or there are no more unsatisfied sub-goals. Prolog is an example of a backward-chaining engine.
Backward-Chaining is a feature recently added to the JBoss Rules Engine. This process is often referred to as derivation queries, and it is not as common compared to reactive systems since JBoss Rules is primarily reactive forward chaining. That is, it responds to changes in your data. The backward-chaining added to the engine is for product-like derivations.
The previous chart demonstrates a House example of transitive items. A similar reasoning chart can be created by implementing the following rules:
1. First, create some java rules to develop reasoning for transitive items. It inserts each of the locations.
2. Next, create the Location class; it has the item and where it is located.
3. Type the rules for the House example as depicted below:
ksession.insert( new Location("office", "house") );
ksession.insert( new Location("kitchen", "house") );
ksession.insert( new Location("knife", "kitchen") );
ksession.insert( new Location("cheese", "kitchen") );
ksession.insert( new Location("desk", "office") );
ksession.insert( new Location("chair", "office") );
ksession.insert( new Location("computer", "desk") );
ksession.insert( new Location("drawer", "desk") );4. A transitive design is created in which the item is in its designated location such as a "desk" located in an "office."
1. Create a query to look at the data inserted into the rules engine:
query isContainedIn( String x, String y )
Location( x, y; )
or
( Location( z, y; ) and isContainedIn( x, z; ) )
endNotice how the query is recursive and is calling "isContainedIn."
2. Create a rule to print out every string inserted into the system to see how things are implemented. The rule should resemble the following format:
rule "go" salience 10
when
$s : String( )
then
System.out.println( $s );
end3. Using Step 2 as a model, create a rule that calls upon the Step 1 query "isContainedIn."
rule "go1"
when
String( this == "go1" )
isContainedIn("office", "house"; )
then
System.out.println( "office is in the house" );
endThe "go1" rule will fire when the first string is inserted into the engine. That is, it asks if the item "office" is in the location "house." Therefore, the Step 1 query is evoked by the previous rule when the "go1" String is inserted.
4. Create the "go1," insert it into the engine, and call the fireAllRules.
ksession.insert( "go1" );
ksession.fireAllRules();
---
go1
office is in the houseThe --- line indicates the separation of the output of the engine from the firing of the "go" rule and the "go1" rule.
1. Create a Transitive Closure by implementing the following rule:
rule "go2"
when
String( this == "go2" )
isContainedIn("drawer", "house"; )
then
System.out.println( "Drawer in the House" );
end2. Recall from the Cloning Transitive Closure's topic, there was no instance of "drawer" in "house." "drawer" was located in "desk."
3. Use the previous query for this recursive information.
query isContainedIn( String x, String y )
Location( x, y; )
or
( Location( z, y; ) and isContainedIn( x, z; ) )
end4. Create the "go2," insert it into the engine, and call the fireAllRules.
ksession.insert( "go2" );
ksession.fireAllRules();
---
go2
Drawer in the HouseWhen the rule is fired, it correctly tells you "go2" has been inserted and that the "drawer" is in the "house."
5. Check how the engine determined this outcome
The query has to recurse down several levels to determine this.
Instead of using Location( x, y; ), The query uses the value of (z, y; ) since "drawer" is not in "house."
The z is currently unbound which means it has no value and will return everything that is in the argument.
y is currently bound to "house," so z will return "office" and "kitchen."
Information is gathered from "office" and checks recursively if the "drawer" is in the "office." The following query line is being called for these parameters: isContainedIn (x ,z; )
There is no instance of "drawer" in "office;" therefore, it does not match. With z being unbound, it will return data that is within the "office," and it will gather that z == desk.
isContainedIn(x==drawer, z==desk)isContainedIn recurses three times. On the final recurse, an instance triggers of "drawer" in the "desk."
Location(x==drawer, y==desk)This matches on the first location and recurses back up, so we know that "drawer" is in the "desk," the "desk" is in the "office," and the "office" is in the "house;" therefore, the "drawer" is in the "house" and returns true.
1. Create a Reactive Transitive Query by implementing the following rule:
rule "go3"
when
String( this == "go3" )
isContainedIn("key", "office"; )
then
System.out.println( "Key in the Office" );
endReactive Transitive Queries can ask a question even if the answer can not be satisfied. Later, if it is satisfied, it will return an answer.
2. Use the same query for this reactive information.
query isContainedIn( String x, String y )
Location( x, y; )
or
( Location( z, y; ) and isContainedIn( x, z; ) )
end3. Create the "go3," insert it into the engine, and call the fireAllRules.
ksession.insert( "go3" );
ksession.fireAllRules();
---
go3The first rule that matches any String returns "go3" but nothing else is returned because there is no answer; however, while "go3" is inserted in the system, it will continuously wait until it is satisfied.
4. Insert a new location of "key" in the "drawer":
ksession.insert( new Location("key", "drawer") );
ksession.fireAllRules();
---
Key in the OfficeThis new location satisfies the transitive closure because it is monitoring the entire graph. In addition, this process now has four recursive levels in which it goes through to match and fire the rule.
1. Create a Query with Unbound Arguments by implementing the following rule:
rule "go4"
when
String( this == "go4" )
isContainedIn(thing, "office"; )
then
System.out.println( "thing" + thing + "is in the Office" );
endThis rule is asking for everything in the "office," and it will tell everything in all the rows below. The unbound argument (out variable thing) in this example will return every possible value; accordingly, it is very similar to the z value used in the Reactive Transitive Query example.
2. Use the query for the unbound arguments.
query isContainedIn( String x, String y )
Location( x, y; )
or
( Location( z, y; ) and isContainedIn( x, z; ) )
end3. Create the "go4," insert it into the engine, and call the fireAllRules.
ksession.insert( "go4" );
ksession.fireAllRules();
---
go4
thing Key is in the Office
thing Computer is in the Office
thing Drawer is in the Office
thing Desk is in the Office
thing Chair is in the OfficeWhen "go4" is inserted, it returns all the previous information that is transitively below "Office."
1. Create a query with Mulitple Unbound Arguments by implementing the following rule:
rule "go5"
when
String( this == "go5" )
isContainedIn(thing, location; )
then
System.out.println( "thing" + thing + "is in" + location );
endThis rule is asking for everything in the "office," and it will tell everything in all the rows below. The unbound argument (out variable thing) in this example will return every possible value; accordingly, it is very similar to the z value used in the Reactive Transitive Query example.
Both thing and location are unbound out variables, and without bound arguments, everything is called upon.
2. Use the query for multiple unbound arguments.
query isContainedIn( String x, String y )
Location( x, y; )
or
( Location( z, y; ) and isContainedIn( x, z; ) )
end3. Create the "go5," insert it into the engine, and call the fireAllRules.
ksession.insert( "go5" );
ksession.fireAllRules();
---
go5
thing Knife is in House
thing Cheese is in House
thing Key is in House
thing Computer is in House
thing Drawer is in House
thing Desk is in House
thing Chair is in House
thing Key is in Office
thing Computer is in Office
thing Drawer is in Office
thing Key is in Desk
thing Office is in House
thing Computer is in Desk
thing Knife is in Kitchen
thing Cheese is in Kitchen
thing Kitchen is in House
thing Key is in Drawer
thing Drawer is in Desk
thing Desk is in Office
thing Chair is in OfficeWhen "go5" is called, it returns everything within everything.