| Name | Last modified | Size | Description | |
|---|---|---|---|---|
| Parent Directory | - | |||
| A_Basic_Rete_Network.png | 2018-07-05 08:24 | 7.7K | ||
| A_Basic_Rete_Network.svg | 2018-07-05 08:24 | 11K | ||
| A_Basic_Rete_Network.vsd | 2018-07-05 08:24 | 90K | ||
| Agenda.png | 2018-07-05 08:24 | 44K | ||
| AgendaEventListener.png | 2018-07-05 08:24 | 40K | ||
| AgendaFilter.png | 2018-07-05 08:24 | 6.6K | ||
| Alpha_Nodes.png | 2018-07-05 08:24 | 5.5K | ||
| Alpha_Nodes.svg | 2018-07-05 08:24 | 5.7K | ||
| Authoring.png | 2018-07-05 08:24 | 13K | ||
| Authoring.svg | 2018-07-05 08:24 | 8.7K | ||
| Backward_Chaining.png | 2018-07-05 08:24 | 43K | ||
| Backward_Chaining.svg | 2018-07-05 08:24 | 26K | ||
| Chaining.vsd | 2018-07-05 08:24 | 69K | ||
| EventManager.png | 2018-07-05 08:24 | 33K | ||
| Forward_Chaining.png | 2018-07-05 08:24 | 17K | ||
| Forward_Chaining.svg | 2018-07-05 08:24 | 14K | ||
| Inference_Engine.png | 2018-07-05 08:24 | 14K | ||
| Inference_Engine.svg | 2018-07-05 08:24 | 10K | ||
| JavaDialectConfiguration.png | 2018-07-05 08:24 | 33K | ||
| Join_Node.png | 2018-07-05 08:24 | 12K | ||
| Join_Node.svg | 2018-07-05 08:24 | 8.9K | ||
| LayeredMemory.png | 2018-07-05 08:24 | 35K | ||
| Logical_Assertion.png | 2018-07-05 08:24 | 28K | ||
| Logical_Assertion.svg | 2018-07-05 08:24 | 18K | ||
| MVELDialectConfiguration.png | 2018-07-05 08:24 | 26K | ||
| Male_People.png | 2018-07-05 08:24 | 15K | ||
| Male_People.svg | 2018-07-05 08:24 | 10K | ||
| Male_Person.png | 2018-07-05 08:24 | 15K | ||
| Male_Person.svg | 2018-07-05 08:24 | 38K | ||
| Node_Sharing.png | 2018-07-05 08:24 | 27K | ||
| Node_Sharing.svg | 2018-07-05 08:24 | 14K | ||
| Object_Type_Nodes.png | 2018-07-05 08:24 | 5.7K | ||
| Object_Type_Nodes.svg | 2018-07-05 08:24 | 6.8K | ||
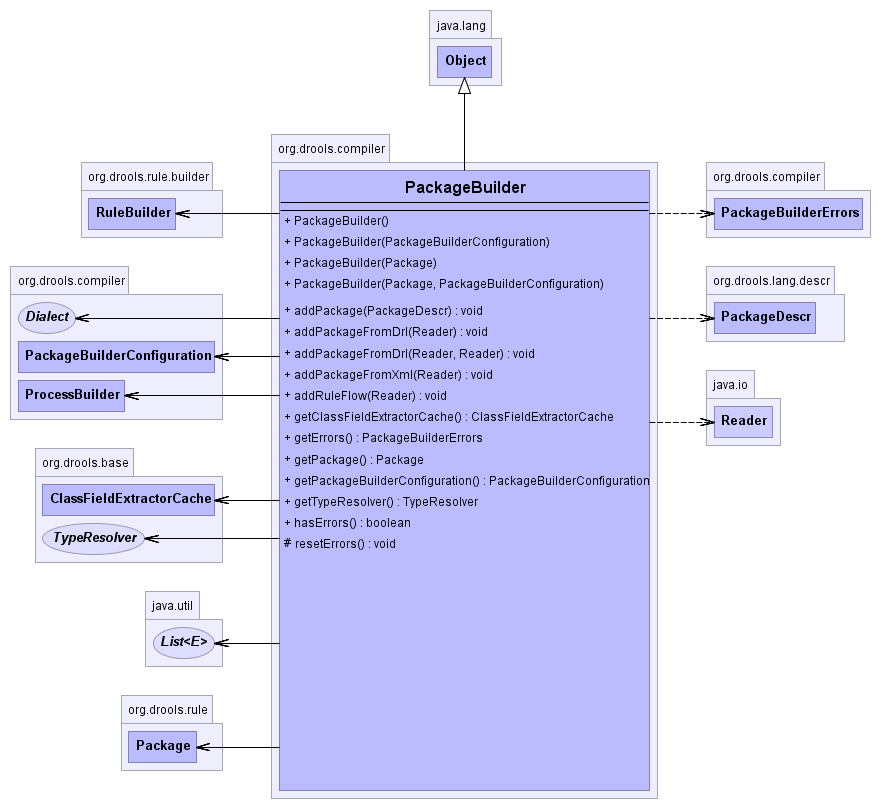
| PackageBuilder.png | 2018-07-05 08:24 | 51K | ||
| PackageBuilderConfiguration.png | 2018-07-05 08:24 | 53K | ||
| Rete_Nodes.png | 2018-07-05 08:24 | 12K | ||
| Rete_Nodes.svg | 2018-07-05 08:24 | 10K | ||
| RuleBase.png | 2018-07-05 08:24 | 37K | ||
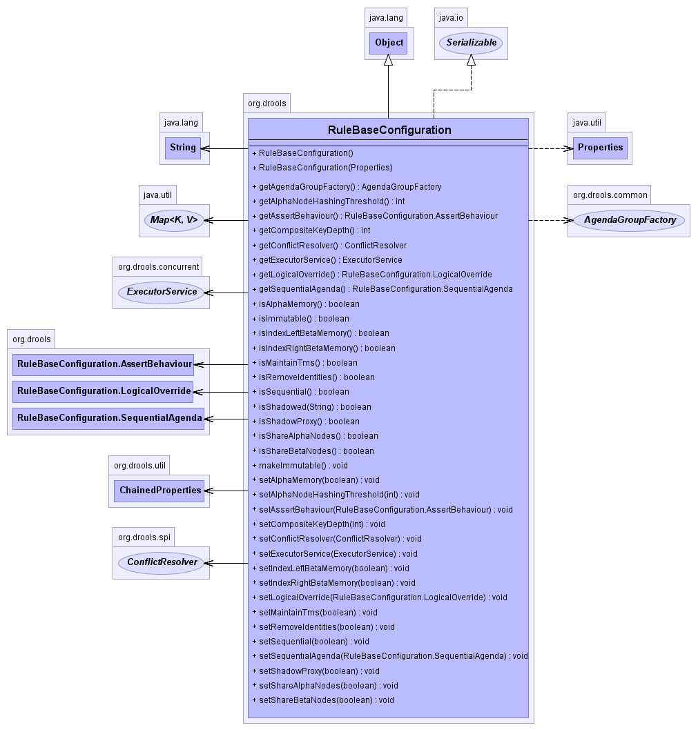
| RuleBaseConfiguration.png | 2018-07-05 08:24 | 96K | ||
| RuleBaseFactory.png | 2018-07-05 08:25 | 18K | ||
| RuleFlowEventListener.png | 2018-07-05 08:25 | 33K | ||
| Rule_Engine.png | 2018-07-05 08:25 | 21K | ||
| Rule_Engine.svg | 2018-07-05 08:25 | 12K | ||
| Rule_Engine.vsd | 2018-07-05 08:25 | 61K | ||
| Runtime.png | 2018-07-05 08:25 | 15K | ||
| Runtime.svg | 2018-07-05 08:25 | 12K | ||
| Stated_Assertion.png | 2018-07-05 08:25 | 35K | ||
| Stated_Assertion.svg | 2018-07-05 08:25 | 22K | ||
| StatefulSession.png | 2018-07-05 08:25 | 33K | ||
| StatelessSession.png | 2018-07-05 08:25 | 50K | ||
| StatelessSessionResult.png | 2018-07-05 08:25 | 28K | ||
| Truth_Maintenance_System.drl.vsd | 2018-07-05 08:25 | 68K | ||
| Two_Phase.png | 2018-07-05 08:25 | 18K | ||
| Two_Phase.svg | 2018-07-05 08:25 | 12K | ||
| Two_Phase.vsd | 2018-07-05 08:25 | 54K | ||
| WorkingMemory.png | 2018-07-05 08:25 | 93K | ||
| WorkingMemoryEventListener.png | 2018-07-05 08:25 | 17K | ||
| arch_overview.vsd | 2018-07-05 08:25 | 62K | ||
| book_recommendations.png | 2018-07-05 08:25 | 293K | ||
| drools_book_recommendations.png | 2018-07-05 08:25 | 208K | ||
| expertsytem_history.png | 2018-07-05 08:25 | 24K | ||
| rule-engine-inkscape.png | 2018-07-05 08:25 | 27K | ||
| rule-engine-inkscape.svg | 2018-07-05 08:25 | 64K | ||
| segment1.png | 2018-07-05 08:25 | 20K | ||
| segment2.png | 2018-07-05 08:25 | 30K | ||
| segment3.png | 2018-07-05 08:25 | 43K | ||
| segment4.png | 2018-07-05 08:25 | 24K | ||
| segment5.png | 2018-07-05 08:25 | 29K | ||