This guide is specifically intended for service developers using JBoss Transactions. It is also contains useful information about how transactional applications work in general.
To understand this guide, you need a basic familiarity with Java service development and object-oriented programming.
Other helpful knowledge
A general understanding of the APIs, components, and objects that are present in Java applications.
A general understanding of Linux, UNIX, or Microsoft Windows server.
This manual uses several conventions to highlight certain words and phrases and draw attention to specific pieces of information.
In PDF and paper editions, this manual uses typefaces drawn from the Liberation Fonts set. The Liberation Fonts set is also used in HTML editions if the set is installed on your system. If not, alternative but equivalent typefaces are displayed. Note: Red Hat Enterprise Linux 5 and later includes the Liberation Fonts set by default.
Four typographic conventions are used to call attention to specific words and phrases. These conventions, and the circumstances they apply to, are as follows.
Mono-spaced Bold
Used to highlight system input, including shell commands, file names and paths. Also used to highlight keycaps and key combinations. For example:
To see the contents of the file
my_next_bestselling_novelin your current working directory, enter thecat my_next_bestselling_novelcommand at the shell prompt and press Enter to execute the command.
The above includes a file name, a shell command and a keycap, all presented in mono-spaced bold and all distinguishable thanks to context.
Key combinations can be distinguished from keycaps by the hyphen connecting each part of a key combination. For example:
Press Enter to execute the command.
Press Ctrl+Alt+F2 to switch to the first virtual terminal. Press Ctrl+Alt+F1 to return to your X-Windows session.
The first paragraph highlights the particular keycap to press. The second highlights two key combinations (each a set of three keycaps with each set pressed simultaneously).
If source code is discussed, class names, methods, functions, variable names and returned values mentioned within a paragraph will be presented as above, in mono-spaced bold. For example:
File-related classes include
filesystemfor file systems,filefor files, anddirfor directories. Each class has its own associated set of permissions.
Proportional Bold
This denotes words or phrases encountered on a system, including application names; dialog box text; labeled buttons; check-box and radio button labels; menu titles and sub-menu titles. For example:
Choose → → from the main menu bar to launch Mouse Preferences. In the Buttons tab, click the Left-handed mouse check box and click to switch the primary mouse button from the left to the right (making the mouse suitable for use in the left hand).
To insert a special character into a gedit file, choose → → from the main menu bar. Next, choose → from the Character Map menu bar, type the name of the character in the Search field and click . The character you sought will be highlighted in the Character Table. Double-click this highlighted character to place it in the Text to copy field and then click the button. Now switch back to your document and choose → from the gedit menu bar.
The above text includes application names; system-wide menu names and items; application-specific menu names; and buttons and text found within a GUI interface, all presented in proportional bold and all distinguishable by context.
or Mono-spaced Bold ItalicProportional Bold Italic
Whether mono-spaced bold or proportional bold, the addition of italics indicates replaceable or variable text. Italics denotes text you do not input literally or displayed text that changes depending on circumstance. For example:
To connect to a remote machine using ssh, type
sshat a shell prompt. If the remote machine isusername@domain.nameexample.comand your username on that machine is john, typessh john@example.com.The
mount -o remountcommand remounts the named file system. For example, to remount thefile-system/homefile system, the command ismount -o remount /home.To see the version of a currently installed package, use the
rpm -qcommand. It will return a result as follows:package.package-version-release
Note the words in bold italics above — username, domain.name, file-system, package, version and release. Each word is a placeholder, either for text you enter when issuing a command or for text displayed by the system.
Aside from standard usage for presenting the title of a work, italics denotes the first use of a new and important term. For example:
Publican is a DocBook publishing system.
Terminal output and source code listings are set off visually from the surrounding text.
Output sent to a terminal is set in mono-spaced roman and presented thus:
books Desktop documentation drafts mss photos stuff svn books_tests Desktop1 downloads images notes scripts svgs
Source-code listings are also set in mono-spaced roman but add syntax highlighting as follows:
package org.jboss.book.jca.ex1;
import javax.naming.InitialContext;
public class ExClient
{
public static void main(String args[])
throws Exception
{
InitialContext iniCtx = new InitialContext();
Object ref = iniCtx.lookup("EchoBean");
EchoHome home = (EchoHome) ref;
Echo echo = home.create();
System.out.println("Created Echo");
System.out.println("Echo.echo('Hello') = " + echo.echo("Hello"));
}
}
Finally, we use three visual styles to draw attention to information that might otherwise be overlooked.
Notes are tips, shortcuts or alternative approaches to the task at hand. Ignoring a note should have no negative consequences, but you might miss out on a trick that makes your life easier.
Important boxes detail things that are easily missed: configuration changes that only apply to the current session, or services that need restarting before an update will apply. Ignoring a box labeled 'Important' will not cause data loss but may cause irritation and frustration.
Warnings should not be ignored. Ignoring warnings will most likely cause data loss.
A transaction is a unit of work that encapsulates multiple database actions such that that either all the encapsulated actions fail or all succeed.
Transactions ensure data integrity when an application interacts with multiple datasources.
If you subscribe to a newspaper using a credit card, you are using a transactional system. Multiple systems are involved, and each of the systems needs the ability to roll back its work, and cause the entire transaction to roll back if necessary. For instance, if the newspaper's subscription system goes offline halfway through your transaction, you don't want your credit card to be charged. If the credit card is over its limit, the newspaper doesn't want your subscription to go through. In either of these cases, the entire transaction should fail of any part of it fails. Neither you as the customer, nor the newspaper, nor the credit card processor, wants an unpredictable (indeterminate) outcome to the transaction.
This ability to roll back an operation if any part of it fails is what JBoss Transactions is all about. This guide assists you in writing transactional applications to protect your data.
"Transactions" in this guide refers to atomic transactions, and embody the "all-or-nothing" concept outlined above. Transactions are used to guarantee the consistency of data in the presence of failures. Transactions fulfill the requirements of ACID: Atomicity, Consistency, Isolation, Durability.
ACID Properties
The transaction completes successfully (commits) or if it fails (aborts) all of its effects are undone (rolled back).
Transactions produce consistent results and preserve application specific invariants.
Intermediate states produced while a transaction is executing are not visible to others. Furthermore transactions appear to execute serially, even if they are actually executed concurrently.
The effects of a committed transaction are never lost (except by a catastrophic failure).
A transaction can be terminated in two ways: committed or aborted (rolled back). When a transaction is committed, all changes made within it are made durable (forced on to stable storage, e.g., disk). When a transaction is aborted, all of the changes are undone. Atomic actions can also be nested; the effects of a nested action are provisional upon the commit/abort of the outermost (top-level) atomic action.
A two-phase commit protocol guarantees that all of the transaction participants either commit or abort any changes made. Figure 1.1, “Two-Phase Commit” illustrates the main aspects of the commit protocol.
Procedure 1.1. Two-phase commit protocol
During phase 1, the action coordinator, C, attempts to communicate with all of the action participants, A and B, to determine whether they will commit or abort.
An abort reply from any participant acts as a veto, causing the entire action to abort.
Based upon these (lack of) responses, the coordinator chooses to commit or abort the action.
If the action will commit, the coordinator records this decision on stable storage, and the protocol enters phase 2, where the coordinator forces the participants to carry out the decision. The coordinator also informs the participants if the action aborts.
When each participant receives the coordinator’s phase-one message, it records sufficient information on stable storage to either commit or abort changes made during the action.
After returning the phase-one response, each participant who returned a commit response must remain blocked until it has received the coordinator’s phase-two message.
Until they receive this message, these resources are unavailable for use by other actions. If the coordinator fails before delivery of this message, these resources remain blocked. However, if crashed machines eventually recover, crash recovery mechanisms can be employed to unblock the protocol and terminate the action.
The action coordinator maintains a transaction context where resources taking part in the action need to be registered. Resources must obey the transaction commit protocol to guarantee ACID properties. Typically, the resource provides specific operations which the action can invoke during the commit/abort protocol. However, some resources may not be able to be transactional in this way. This may happen if you have legacy code which cannot be modified. Transactional proxies allow you to use these anomalous resources within an action.
The proxy is registered with, and manipulated by, the action as though it were a transactional resource, and the proxy performs implementation specific work to make the resource it represents transactional. The proxy must participate within the commit and abort protocols. Because the work of the proxy is performed as part of the action, it is guaranteed to be completed or undone despite failures of the action coordinator or action participants.
Given a system that provides transactions for certain operations, you can combine them to form another operation, which is also required to be a transaction. The resulting transaction’s effects are a combination of the effects of its constituent transactions. This paradigm creates the concept of nested subtransactions, and the resulting combined transaction is called the enclosing transaction. The enclosing transaction is sometimes referred to as the parent of a nested (or child) transaction. It can also be viewed as a hierarchical relationship, with a top-level transaction consisting of several subordinate transactions.
An important difference exists between nested and top-level transactions.
The effect of a nested transaction is provisional upon the commit/roll back of its enclosing transactions. The effects are recovered if the enclosing transaction aborts, even if the nested transaction has committed.
Subtransactions are a useful mechanism for two reasons:
If a subtransaction rolls back, perhaps because an object it is using fails, the enclosing transaction does not need to roll back.
If a transaction is already associated with a call when a new transaction begins, the new transaction is nested within it. Therefore, if you know that an object requires transactions, you can them within the object. If the object’s methods are invoked without a client transaction, then the object’s transactions are top-level. Otherwise, they are nested within the scope of the client's transactions. Likewise, a client does not need to know whether an object is transactional. It can begin its own transaction.
The CORBA architecture, as defined by the OMG, is a standard which promotes the construction of interoperable applications that are based upon the concepts of distributed objects. The architecture principally contains the following components:
Enables objects to transparently send and receive requests in a distributed, heterogeneous environment. This component is the core of the OMG reference model.
A collection of services that support functions for using and implementing objects. Such services are necessary for the construction of any distributed application. The Object Transaction Service (OTS) is the most relevant to JBossJTS.
Other useful services that applications may need, but which are not considered to be fundamental. Desktop management and help facilities fit this category.
The CORBA architecture allows both implementation and integration of a wide variety of object systems. In particular, applications are independent of the location of an object and the language in which an object is implemented, unless the interface the object explicitly supports reveals such details. As defined in the OMG CORBA Services documentation, object services are defined as a collection of services (interfaces and objects) that support the basic functions for using and implementing objects. These services are necessary to construct distributed application, and are always independent of an application domain. The standards specify several core services including naming, event management, persistence, concurrency control and transactions.
The OTS specification allows, but does not require, nested transactions. JBossTS is a fully compliant version of the OTS version 1.1 draft 5, and support nested transactions.
The transaction service provides interfaces that allow multiple distributed objects to cooperate in a transaction,
committing or rolling back their changes as a group. However, the OTS does not require all objects to have
transactional behavior. An object's support of transactions can be none at all, for some operations, or
fully. Transaction information may be propagated between client and server explicitly, or implicitly. You have
fine-grained control over an object's support of transactions. If your objects supports partial or complete
transactional behavior, it needs interfaces derived from interface
TransactionalObject.
The Transaction Service specification also distinguishes between recoverable objects and transactional objects. Recoverable objects are those that contain the actual state that may be changed by a transaction and must therefore be informed when the transaction commits or aborts to ensure the consistency of the state changes. This is achieved be registering appropriate objects that support the Resource interface (or the derived SubtransactionAwareResource interface) with the current transaction. Recoverable objects are also by definition transactional objects.
In contrast, a simple transactional object does not necessarily need to be recoverable if its state is actually implemented using other recoverable objects. A simple transactional object does not need to participate the commit protocol used to determine the outcome of the transaction since it maintains no state information of its own.
The OTS is a protocol engine that guarantees obedience to transactional behavior. It does not directly support all of the transaction properties, but relies on some cooperating services:
| Persistence/Recovery Service |
Supports properties of atomicity and durability. |
| Concurrency Control Service |
Supports the isolation properties. |
You are responsible for using the appropriate services to ensure that transactional objects have the necessary ACID properties.
JBossTS is based upon the original Arjuna system developed at the University of Newcastle between 1986 and 1995. Arjuna predates the OTS specification and includes many features not found in the OTS. JBossTS is a superset of the OTS. Applications written using the standard OTS interfaces are portable across OTS implementations.
JBossTS features in terms of OTS specifications
full draft 5 compliance, with support for Synchronization objects and PropagationContexts.
support for subtransactions.
implicit context propagation where support from the ORB is available.
support for multi-threaded applications.
fully distributed transaction managers, i.e., there is no central transaction manager, and the creator of a top-level transaction is responsible for its termination. Separate transaction manager support is also available, however.
transaction interposition.
X/Open compliance, including checked transactions. This checking can optionally be disabled. Note: checked transactions are disabled by default, i.e., any thread can terminate a transaction.
JDBC support.
Full JTA 1.1 support.
You can use JBossTS in three different levels, which correspond to the sections in this chapter, and are each explored in their own chapters as well.
Because of differences in ORB implementations, JBossTS uses a separate ORB Portability library which acts as an abstraction later. Many of the examples used throughout this manual use this library. Refer to the ORB Portability Manual for more details.
The OTS is only a protocol engine for driving registered resources through a two-phase commit protocol. You are
responsible for building and registering the Resource objects which handle
persistence and concurrency control, ensuring ACID properties for transactional application objects. You need to
register Resources at appropriate times, and ensure that a given
Resource is only registered within a single transaction. Programming at the raw
OTS level is extremely basic. You as the programmer are responsible for almost everything to do with
transactions, including managing persistence and concurrency control on behalf of every transactional object.
The OTS implementation of nested transactions is extremely limited, and can lead to the generation of heuristic results. An example of such a result is when a subtransaction coordinator discovers part of the way through committing that some resources cannot commit, but being unable to tell the committed resources to abort. JBossTS allows nested transactions to execute a full two-phase commit protocol, which removes the possibility that some resources will comment while others roll back.
When resources are registered with a transaction, you have no control over the order in which these resources are invoked during the commit/abort protocol. For example, if previously registered resources are replaced with newly registered resources, resources registered with a subtransaction are merged with the subtraction's parent. JBossTS provides an additional Resource subtype which you this level of control.
The OTS does not provide any Resource implementations. You are responsible for
implementing these interfaces. The interfaces defined within the OTS specification are too low-level for most
application programmers. Therefore, JBossTS includes Transactional Objects for Java
(TXOJ), which makes use of the raw Common Object Services interfaces but provides a higher-level
API for building transactional applications and frameworks. This API automates much of the activities concerned
with participating in an OTS transaction, freeing you to concentrate on application development, rather than
transactions.
The architecture of the system is shown in Figure 2. The API interacts with the concurrency control and persistence services, and automatically registers appropriate resources for transactional objects. These resources may also use the persistence and concurrency services.
JBossTS exploits object-oriented techniques to provide you with a toolkit of Java classes which are inheritable by application classes, to obtain transactional properties. These classes form a hierarchy, illustrated in Figure 2.1, “JBossTS class hierarchy”.
Your main responsibilities are specifying the scope of transactions and setting appropriate locks within
objects. JBossTS guarantees that transactional objects will be registered with, and be driven by, the
appropriate transactions. Crash recovery mechanisms are invoked automatically in the event of failures. When
using the provided interfaces, you do not need to create or register Resource objects or
call services controlling persistence or recovery. If a transaction is nested, resources are automatically
propagated to the transaction’s parent upon commit.
The design and implementation goal of JBossTS was to provide a programming system for constructing fault-tolerant distributed applications. Three system properties were considered highly important:
| Integration of Mechanisms |
Fault-tolerant distributed systems require a variety of system functions for naming, locating and invoking operations upon objects, as well as for concurrency control, error detection and recovery from failures. These mechanisms are integrated in a way that is easy for you to use. |
| Flexibility |
Mechanisms must be flexible, permitting implementation of application-specific enhancements, such as type-specific concurrency and recovery control, using system defaults. |
| Portability |
You need to be able to run JBossTS on any ORB. |
JBossTS is implemented in Java and extensively uses the type-inheritance facilities provided by the language to provide user-defined objects with characteristics such as persistence and recoverability.
The OTS specification is written with flexibility in mind, to cope with different application requirements for transactions. JBossTS supports all optional parts of the OTS specification. In addition, if the specification allows functionality to be implemented in a variety of different ways, JBossTS supports all possible implementations.
Table 2.1. JBossTS implementation of OTS specifications
| OTS specification | JBossTS default implementation |
|---|---|
|
If the transaction service chooses to restrict the availability of the transaction context, then it
should raise the |
JBossTS does not restrict the availability of the transaction context. |
|
An implementation of the transaction service need not initialize the transaction context for every request. |
JBossTS only initializes the transaction context if the interface supported by the target object extends
the |
|
An implementation of the transaction service may restrict the ability for the
|
JBossTS does not impose restrictions on the propagation of these objects. |
|
The transaction service may restrict the termination of a transaction to the client that started it. |
JBossTS allows the termination of a transaction by any client that uses the
|
|
A |
JBossTS provides multiple ways in which the |
|
A transaction service implementation may use the Event Service to report heuristic decisions. |
JBossTS does not use the Event Service to report heuristic decisions. |
|
An implementation of the transaction service does not need to support nested transactions. |
JBossTS supports nested transactions. |
|
|
JBossTS allows |
|
A transaction service implementation is not required to support interposition. |
JBossTS supports various types of interposition. |
JBossTS is fully multi-threaded and supports the OTS notion of allowing multiple threads to be active within a
transaction, and for a thread to execute multiple transactions. A thread can only be active within a single
transaction at a time, however. By default, if a thread is created within the scope of a transaction, the new
thread is not associated with the transaction. If the thread needs to be associated with the transaction, use the
resume method of either the AtomicTransaction class or the
Current class.
However, if newly created threads need to automatically inherit the transaction context of their parent, then they
should extend the OTS_Thread class.
Example 2.1. Extending the OTS_Thread class
public class OTS_Thread extends Thread
{
public void terminate ();
public void run ();
protected OTS_Thread ();
};
Call the run method of OTS_Thread at the start of the application
thread class's run method. Call terminate before you exit the
body of the application thread’s run method.
Although the CORBA specification is a standard, it is written so that an ORB can be implemented in multiple ways. As such, writing portable client and server code can be difficult. Because JBossTS has been ported to most of the widely available ORBs, it includes a series of ORB Portability classes and macros. If you write your application using these classes, it should be mostly portable between different ORBs. These classes are described in the separate ORB Portability Manual.
Basic JBossTS programming involves using the OTS interfaces provided in the CosTransactions
module, which is specified in CosTransactions.idl. This chapter is based on the OTS
Specification1, specifically with the aspects of OTS that are valuable for developing OTS applications
using JBossTS. Where relevant, each section describes JBossTS implementation decisions and runtime choices available
to you. These choices are also summarized at the end of this chapter. Subsequent chapters illustrate using these
interfaces to construct transactional applications.
The raw CosTransactions interfaces reside in package
org.omg.CosTransactions. The JBossTS implementations of these interfaces reside in package
com.arjuna.CosTransactions and its sub-packages.
You can override many run-time decisions of JBossTS Java properties specified at run-time. The property names are
mentioned in the com.arjuna.ats.jts.common.Environment class.
A client application program can manage a transaction using direct or indirect context management.
Indirect context management means that an application uses the pseudo-object
Current, provided by the Transaction Service, to associate the transaction context with
the application thread of control.
For direct context management, an application manipulates the
Control object and the other objects associated with the transaction.
An object may require transactions to be either explicitly or implicitly propagated to its operations.
Explicit propagation means that an application propagates a transaction context by
passing objects defined by the Transaction Service as explicit parameters. Typically the object is the
PropagationContext structure.
Implicit propagation means that requests are implicitly associated with the client’s
transaction, by sharing the client's transaction context. The context is transmitted to the objects without
direct client intervention. Implicit propagation depends on indirect context management, since it propagates
the transaction context associated with the Current pseudo-object. An object that
supports implicit propagation should not receive any Transaction Service object as an explicit parameter.
A client may use one or both forms of context management, and may communicate with objects that use either method of transaction propagation. This results in four ways in which client applications may communicate with transactional objects:
The client application directly accesses the Control object, and the other objects
which describe the state of the transaction. To propagate the transaction to an object, the client must
include the appropriate Transaction Service object as an explicit parameter of an operation. Typically, the
object is the PropagationContext structure.
The client application uses operations on the Current pseudo-object to create and
control its transactions. When it issues requests on transactional objects, the transaction context
associated with the current thread is implicitly propagated to the object.
for an implicit model application to use explicit propagation, it can get access to the Control using the get_control operation on the Current pseudo object. It can then use a Transaction Service object as an explicit parameter to a transactional object; for efficiency reasons this should be the PropagationContext structure, obtained by calling get_txcontext on the appropriate Coordinator reference. This is explicit propagation.
A client that accesses the Transaction Service objects directly can use the resume
pseudo-object operation to set the implicit transaction context associated with its thread. This way, the
client can invoke operations of an object that requires implicit propagation of the transaction context.
The main difference between direct and indirect context management is the effect on the invoking thread’s
transaction context. Indirect context management causes the thread’s transaction context to be modified
automatically by the OTS. For instance, if method begin is called, the thread’s notion of
the current transaction is modified to the newly-created transaction. When the transaction is terminated, the
transaction previously associated with the thread, if one existed, is restored as the thread’s context. This
assumes that subtransactions are supported by the OTS implementation.
If you use direct management, no changes to the thread's transaction context are made by the OTS, leaving the responsibility to you.
Table 3.1. Interfaces
| Function | Used by | Direct context mgmt | Indirect context mgmt |
|---|---|---|---|
Create a transaction | Transaction originator | Factory::create
| begin set_timeout |
| Terminate a transaction | Transaction originator (implicit) All (explicit) |
| commit rollback |
| Rollback transaction | Server |
|
|
| Propagation of transaction to server | Server | Declaration of method parameter |
|
| Client control of transaction propagation to server | All | Request parameters |
|
| Register with a transaction | Recoverable Server |
| N/A |
| Miscellaneous | All |
| N/A |
For clarity, subtransaction operations are not shown
The TransactionFactory interface allows the transaction originator to begin a
top-level transaction. Subtransactions must be created using the begin method of
Current, or the create_subtransaction method of the parent’s
Coordinator.) Operations on the factory and Coordinator to create new transactions use
direct context management, and therefore do not modify the calling thread’s transaction context.
The create operation creates a new top-level transaction and returns its
Control object, which you can use to manage or control participation in the new
transaction. Method create takes a parameter that is is an application-specific timeout
value, in seconds. If the transaction does not complete before this timeout elapses, it is rolled back. If the
parameter is 0, no application-specific timeout is established.
Subtransactions do not have a timeout associated with them.
The Transaction Service implementation allows the TransactionFactory to be a separate
server from the application, shared by transactions clients, and which manages transactions on their
behalf. However, the specification also allows the TransactionFactory to be implemented by an object within each
transactional client. This is the default implementation used by JBossTS, because it removes the need for a
separate service to be available in order for transactional applications to execute, and therefore reduces a point
of failure.
If your applications require a separate transaction manager, set the OTS_TRANSACTION_MANAGER
environment variable to the value YES. The system locates the transaction manager server in a
manner specific to the ORB being used. The server can be located in a number of ways.
Registration with a name server.
Addition to the ORB’s initial references, using a JBossTS specific references file.
The ORB’s specific location mechanism, if applicable.
Similar to the resolve_initial_references, JBossTS supports an initial reference file
where you can store references for specific services, and use these references at runtime. The file,
CosServices.cfg, consists of two columns, separated by a single space.
The service name, which is TransactionService in the case of the OTS server.
The IOR
CosServices.cfg is usually located in the etc/ directory of the
JBossTS installation. The OTS server automatically registers itself in this file, creating it if necessary, if
you use the configuration file mechanism. Stale information is also automatically removed. The Transaction
Service locates CosServices.cfg at runtime, using the
OrbPortabilityEnvironmentBean properties initialReferencesRoot and
InitialReferencesFile. initialReferencesRoot names a directory, and
defaults to the current working directory. initialReferencesFile refers to a file within the
initialReferencesRoot, and defaults to the name CosServices.cfg.
If your ORB supports a name service, and you configure JBossTS to use it, the transaction manager is automatically registered with it.
You can override the default location mechanism with the RESOLVE_SERVICE property variable,
which can have any of three possible values.
| CONFIGURATION_FILE | This is the default option, and directs the system to use the
|
| NAME_SERVICE | JBossTS tries to use a name service to locate the transaction factory. If the ORB does not support the name service mechanism, JBossTS throws an exception. |
| BIND_CONNECT | JBossTS uses the ORB-specific bind mechanism. If the ORB does not support such a mechanism, JBossTS throws an exception. |
If RESOLVE_SERVICE is specified when running the transaction factory, the factory registers
itself with the specified resolution mechanism.
As of JBossTS 4.5, transaction timeouts are unified across all transaction components and are controlled by ArjunaCore. Refer to the ArjunaCore Development Guide for more information.
Transaction contexts are fundamental to the OTS architecture. Each thread is associated with a context in one of three ways.
| Null | The thread has no associated transaction. |
| A transaction ID | The thread is associated with a transaction. |
Contexts may be shared across multiple threads. In the presence of nested transactions, a context remembers the
stack of transactions started within the environment, so that the context of the thread can be restored to the
state before the nested transaction started, when the nested transaction ends. Threads most commonly use object
Current to manipulate transactional information, which is represented by
Control objects. Current is the broker between a transaction and
Control objects.
Your application can manage transaction contexts either directly or indirectly. In the direct approach, the
transaction originator issues a request to a TransactionFactory to begin a new top-level
transaction. The factory returns a Control object that enables both a
Terminator interface and a Coordinator
interface. Terminator ends a
transaction. Coordinator associates a thread with a transaction, or begins a nested
transaction. You need to pass each interface as an explicit parameter in invocations of operations, because
creating a transaction with them does not change a thread's current context. If you use the factory, and need to
set the current context for a thread to the context which its control object returns, use the
resume method of interface Current.
Example 3.1. Interfaces Terminator, Coordinator, and
Control
interface Terminator
{
void commit (in boolean report_heuristics) raises (HeuristicMixed, HeuristicHazard);
void rollback ();
};
interface Coordinator
{
Status get_status ();
Status get_parent_status ();
Status get_top_level_status ();
RecoveryCoordinator register_resource (in Resource r) raises (Inactive);
Control create_subtransaction () raises (SubtransactionsUnavailable,
Inactive);
void rollback_only () raises (Inactive);
...
};
interface Control
{
Terminator get_terminator () raises (Unavailable);
Coordinator get_coordinator () raises (Unavailable);
};
interface TransactionFactory
{
Control create (in unsigned long time_out);
};
When the factory creates a transaction, you can specify a timeout value in seconds. If the transaction times out,
it is subject to possible roll-back. Set the timeout to 0 to disable application-specific
timeout.
The Current interface handles implicit context management. Implicit context
management provides simplified transaction management functionality, and automatically creates nested transactions
as required. Transactions created using Current do not alter a thread’s current
transaction context.
Example 3.2. Interface Current
interface Current : CORBA::Current
{
void begin () raises (SubtransactionsUnavailable);
void commit (in boolean report_heuristics) raises (NoTransaction,
HeuristicMixed,
HeuristicHazard);
void rollback () raises (NoTransaction);
void rollback_only () raises (NoTransaction);
. . .
Control get_control ();
Control suspend ();
void resume (in Control which) raises (InvalidControl);
};
Subtransactions are a useful mechanism for two reasons:
If a subtransaction rolls back, the enclosing transaction does not also need to roll back. This preserves as much of the work done so far, as possible.
Indirect transaction management does not require special syntax for creating subtransactions. Begin a transaction, and if another transaction is associated with the calling thread, the new transaction is nested within the existing one. If you know that an object requires transactions, you can use them within the object. If the object's methods are invoked without a client transaction, the object's transaction is top-level. Otherwise, it is nested within the client's transaction. A client does not need to know whether an object is transactional.
The outermost transaction of the hierarchy formed by nested transactions is called the top-level transaction. The inner components are called subtransactions. Unlike top-level transactions, the commits of subtransactions depend upon the commit/rollback of the enclosing transactions. Resources acquired within a subtransaction should be inherited by parent transactions when the top-level transaction completes. If a subtransaction rolls back, it can release its resources and undo any changes to its inherited resources.
In the OTS, subtransactions behave differently from top-level transactions at commit time. Top-level transactions undergo a two-phase commit protocol, but nested transactions do not actually perform a commit protocol themselves. When a program commits a nested transaction, it only informs registered resources of its outcome. If a resource cannot commit, an exception is thrown, and the OTS implementation can ignore the exception or roll back the subtransaction. You cannot roll back a subtransaction if any resources have been informed that the transaction committed.
The OTS supports both implicit and explicit propagation of transactional behavior.
Implicit propagation means that an operation signature specifies no transactional behavior, and each invocation automatically sends transaction context associated with the calling thread.
Explicit propagation means that applications must define their own mechanism for propagating transactions. This has the following features:
A client to control if its transaction is propagated with any operation invocation.
A client can invoke operations on both transactional and non-transactional objects within a transaction.
Transaction context management and transaction propagation are different things that may be controlled independently of each other. Mixing of direct and indirect context management with implicit and explicit transaction propagation is supported. Using implicit propagation requires cooperation from the ORB. The client must send current context associated with the thread with any operation invocations, and the server must extract them before calling the targeted operation.
If you need implicit context propagation, ensure that JBossTS is correctly initialized before you create
objects. Both client and server must agree to use implicit propagation. To use implicit context propagation,
your ORB needs to support filters or interceptors, or the CosTSPortability
interface.
| Implicit context propagation | Property variable |
| Interposition | Property variable |
Interposition is required to use the JBossTS Advanced API.
Example 3.3. Simple transactional client using direct context management and explicit transaction propagation
{
...
org.omg.CosTransactions.Control c;
org.omg.CosTransactions.Terminator t;
org.omg.CosTransactions.PropagationContext pgtx;
c = transFact.create(0); // create top-level action
pgtx = c.get_coordinator().get_txcontext();
...
trans_object.operation(arg, pgtx); // explicit propagation
...
t = c.get_terminator(); // get terminator
t.commit(false); // so it can be used to commit
...
}
The next example rewrites the same program to use indirect context management and implicit propagation. This example is considerably simpler, because the application only needs to start and either commit or abort actions.
Example 3.4. Indirect context management and implicit propagation
{
...
current.begin(); // create new action
...
trans_object2.operation(arg); // implicit propagation
...
current.commit(false); // simple commit
...
}
The last example illustrates the flexibility of OTS by using both direct and indirect context management in conjunction with explicit and implicit transaction propagation.
Example 3.5. Direct and direct context management with explicitly and implicit propagation
{
...
org.omg.CosTransactions.Control c;
org.omg.CosTransactions.Terminator t;
org.omg.CosTransactions.PropagationContext pgtx;
c = transFact.create(0); // create top-level action
pgtx = c.get_coordinator().get_txcontext();
current.resume(c); // set implicit context
...
trans_object.operation(arg, pgtx); // explicit propagation
trans_object2.operation(arg); // implicit propagation
...
current.rollback(); // oops! rollback
...
}
The Control interface allows a program to explicitly manage or propagate a
transaction context. An object supporting the Control interface is associated with
one specific transaction. The Control interface supports two operations:
get_terminator and
get_coordinator. get_terminator returns an instance of the
Terminator interface. get_coordinator returns an instance
of the Coordinator interface. Both of these methods throw the
Unavailable exception if the Control cannot provide the
requested object. The OTS implementation can restrict the ability to use the Terminator and Coordinator in other
execution environments or threads. At a minimum, the creator must be able to use them.
Obtain the Control object for a transaction when it is created either by using either the
TransactionFactory or create_subtransaction methods defined by
the Coordinator interface. Obtain a Control for the
transaction associated with the current thread using the get_control or
suspend methods defined by the Current interface.
The transaction creator must be able to use its Control, but the OTS
implementation decides whether other threads can use Control. JBossTS places no
restrictions the users of the Control.
The OTS specification does not provide a means to indicate to the transaction system that information and
objects associated with a given transaction can be purged from the system. In JBossTS, the
Current interface destroys all information about a transaction when it
terminates. For that reason, do not use any Control references to the transaction
after it commits or rolls back.
However, if the transaction is terminated using the Terminator interface, it is up to the programmer to signal that the transaction information is no longer required: this can be done using the destroyControl method of the OTS class in the com.arjuna.CosTransactions package. Once the program has indicated that the transaction information is no longer required, the same restrictions on using Control references apply as described above. If destroyControl is not called then transaction information will persist until garbage collected by the Java runtime.
In JBossTS, you can propagate Coordinators and
Terminators between execution environments.
The Terminator interface supports commit and
rollback operations. Typically, the transaction originator uses these operations. Each
object supporting the Terminator interface is associated with a single transaction. Direct context management via
the Terminator interface does not change the client thread’s notion of the current transaction.
The commit operation attempts to commit the transaction. To successfully commit, the
transaction must not be marked rollback only, and all of its must participants agree to
commit. Otherwise, the TRANSACTION_ROLLEDBACK exception is thrown. If the
report_heuristics parameter is true, the Transaction Service reports
inconsistent results using the HeuristicMixed and
HeuristicHazard exceptions.
When a transaction is committed, the coordinator drives any registered Resources using
their prepare or commit methods. These Resources are responsible
to ensure that any state changes to recoverable objects are made permanent, to guarantee the ACID properties.
When rollback is called, the registered Resources need to
guarantee that all changes to recoverable objects made within the scope of the transaction, and its descendants,
is undone. All resources locked by the transaction are made available to other transactions, as appropriate to the
degree of isolation the resources enforce.
See Section 3.7.1, “JBossTS specifics” for how long Terminator
references remain valid after a transaction terminates.
When a transaction is committing, it must make certain state changes persistent, so that it can recover if a
failure occurs, and continue to commit, or rollback. To guarantee ACID properties, flush these state changes to
the persistence store implementation before the transaction proceeds to commit. Otherwise, the application may
assume that the transaction has committed, when the state changes may still volatile storage, and may be lost by
a subsequent hardware failure. By default, JBossTS makes sure that such state changes are flushed. However,
these flushes can impose a significant performance penalty to the application. To prevent transaction state
flushes, set the TRANSACTION_SYNC variable to OFF. Obviously, do this at
your own risk.
When a transaction commits, if only a single resource is registered, the transaction manager does not need to
perform the two-phase protocol. A single phase commit is possible, and the outcome of the transaction is
determined by the resource. In a distributed environment, this optimization represents a significant performance
improvement. As such, JBossTS defaults to performing single phase commit in this situation. Override this
behavior at runtime by setting the COMMIT_ONE_PHASE property variable to
NO.
The Coordinator interface is returned by the get_coordinator method of the
Control interface. It supports the operations resources need to participate in a
transaction. These participants are usually either recoverable objects or agents of recoverable objects, such as
subordinate coordinators. Each object supporting the Coordinator interface is
associated with a single transaction. Direct context management via the Coordinator interface does not change the
client thread’s notion of the current transaction. You can terminate transaction directly, through the
Terminator interface. In that case, trying to terminate the transaction a second
time using Current causes an exception to be thrown for the second termination
attempt.
The operations supported by the Coordinator interface of interest to application programmers are:
Table 3.2. Operations supported by the Coordinator interface
|
|
Return the status of the associated transaction. At any given time a transaction can have one of the following status values representing its progress:
|
|
|
You can use these operations for transaction comparison. Resources may use these various operations to guarantee that they are registered only once with a specific transaction. |
|
|
Returns a hash code for the specified transaction. |
|
|
Registers the specified Resource as a participant in the transaction. The
|
| register_subtran_aware |
Registers the specified subtransaction-aware resource with the current transaction, so that it know when
the subtransaction commits or rolls back. This method cannot register the resource as a participant in
the top-level transaction. The |
| register_synchronization |
Registers the |
| rollback_only |
Marks the transaction so that the only possible outcome is for it to rollback. The Inactive exception is raised if the transaction has already been prepared/completed. |
| create_subtransaction |
A new subtransaction is created. Its parent is the current transaction. The
|
See Section 3.7.1, “JBossTS specifics” to control how long Coordinator
references remain valid after a transaction terminates.
To disable subtransactions, set set the OTS_SUPPORT_SUBTRANSACTIONS property variable to
NO.
The OTS permits individual resources to make heuristic decisions. Heuristic decisions are unilateral decisions made by one or more participants to commit or abort the transaction, without waiting for the consensus decision from the transaction service. Use heuristic decisions with care and only in exceptional circumstances, because they can lead to a loss of integrity in the system. If a participant makes a heuristic decision, an appropriate exception is raised during commit or abort processing.
Table 3.3. Possible heuristic outcomes
| HeuristicRollback |
Raised on an attempt to commit, to indicate that the resource already unilaterally rolled back the transaction. |
| HeuristicCommit |
Raised on an attempt to roll back, to indicate that the resource already unilaterally committed the transaction. |
| HeuristicMixed |
Indicates that a heuristic decision has been made. Some updates committed while others rolled back. |
| HeuristicHazard |
Indicates that a heuristic decision may have been made, and the outcome of some of the updates is unknown. For those updates which are known, they either all committed or all rolled back. |
HeuristicMixed takes priority over HeuristicHazard. Heuristic decisions are only reported back to the originator
if the report_heuristics argument is set to true when you invoke the
commit operation.
The Current interface defines operations that allow a client to explicitly manage
the association between threads and transactions, using indirect context management. It defines operations that
simplify the use of the Transaction Service.
Table 3.4. Methods of Current
| begin |
Creates a new transaction and associates it with the current thread. If the client thread is currently
associated with a transaction, and the OTS implementation supported nested transactions, the new
transaction becomes a subtransaction of that transaction. Otherwise, the new transaction is a top-level
transaction. If the OTS implementation does not support nested transactions, the
|
| commit |
Commits the transaction. If the client thread does not have permission to commit the transaction, the
standard exception |
| rollback |
Rolls back the transaction. If the client thread does not have permission to terminate the transaction,
the standard exception |
| rollback_only |
Limits the transaction's outcome to rollback only. If the transaction has already been terminated, or is in the process of terminating, an appropriate exception is thrown. |
| get_status |
Returns the status of the current transaction, or exception |
| set_timeout |
Modifies the timeout associated with top-level transactions for subsequent
|
| get_control |
Obtains a |
| suspend |
Obtains an object representing a transaction's context. If the client thread is not associated with a
transaction, a null object reference is returned. You can pass this object to the
|
| resume |
Associates the client thread with a transaction. If the parameter is a null object reference, the client thread becomes associated with no transaction. The thread loses association with any previous transactions. |
Ideally, you should Obtain Current by using the life-cycle service factory
finder. However, very few ORBs support this. JBossTS provides method get_current of
Current for this purpose. This class hides any ORB-specific mechanisms required
for obtaining Current.
If no timeout value is associated with Current, JBossTS associates no timeout
with the transaction. The current OTS specification does not provide a means whereby the timeout associated with
transaction creation can be obtained. However, JBossTS Current supports a get_timeout method.
By default, the JBossTS implementation of Current does not use a separate
TransactionFactory server when creating new top-level transactions. Each transactional
client has a TransactionFactory co-located with it. Override this by setting the
OTS_TRANSACTION_MANAGER variable to YES.
The transaction factory is located in the bin/ directory of the JBossTS distribution. Start
it by executing the OTS script. Current locates the factory
in a manner specific to the ORB: using the name service, through
resolve_initial_references, or via the CosServices.cfg file. The
CosServices.cfg file is similar to resolve_initial_references, and
is automatically updated when the transaction factory is started on a particular machine. Copy the file to each
JBossTS instance which needs to share the same transaction factory.
If you do not need subtransaction support, set the OTS_SUPPORT_SUBTRANSACTIONS property
variable to NO. The setCheckedAction method overrides the
CheckedAction implementation associated with each transaction created by the
thread.
The Transaction Service uses a two-phase commit protocol to complete a top-level transaction with each registered resource.
Example 3.6. Completing a top-level transaction
interface Resource
{
Vote prepare ();
void rollback () raises (HeuristicCommit, HeuristicMixed,
HeuristicHazard);
void commit () raises (NotPrepared, HeuristicRollback,
HeuristicMixed, HeuristicHazard);
void commit_one_phase () raises (HeuristicRollback, HeuristicMixed,
HeuristicHazard);
void forget ();
};
The Resource interface defines the operations invoked by the transaction
service. Each Resource object is implicitly associated with a single top-level
transaction. Do not register a Resource with the same transaction more than
once. When you tell a Resource to prepare, commit, or abort, it must do so on
behalf of a specific transaction. However, the Resource methods do not specify the
transaction identity. It is implicit, since a Resource can only be registered with
a single transaction.
Transactional objects must use the register_resource method to register objects
supporting the Resource interface with the current transaction. An object
supporting the Coordinator interface is either passed as a parameter in the case of
explicit propagation, or retrieved using operations on the Current interface in the
case of implicit propagation. If the transaction is nested, the Resource is not
informed of the subtransaction’s completion, and is registered with its parent upon commit.
This example assumes that transactions are only nested two levels deep, for simplicity.
Do not register a given Resource with the same transaction more than once, or it
will receive multiple termination calls. When a Resource is directed to prepare,
commit, or abort, it needs to link these actions to a specific transaction. Because
Resource methods do not specify the transaction identity, but can only be associated with a
single transaction, you can infer the identity.
A single Resource or group of Resources guarantees
the ACID properties for the recoverable object they represent. A Resource's work depends on the phase of its
transaction.
If none of the persistent data associated with the resource is modified by the transaction, the Resource can
return VoteReadOnly and forget about the transaction. It does not need to know the
outcome of the second phase of the commit protocol, since it hasn't made any changes.
If the resource can write, or has already written, all the data needed to commit the transaction to stable
storage, as well as an indication that it has prepared the transaction, it can return
VoteCommit. After receiving this response, the Transaction Service either commits
or rolls back. To support recovery, the resource should store the
RecoveryCoordinator reference in stable storage.
The resource can return VoteRollback under any circumstances. After returning this
response, the resource can forget the transaction.
The Resource reports inconsistent outcomes using the
HeuristicMixed and HeuristicHazard exceptions. One example
is that a Resource reports that it can commit and later decides to roll
back. Heuristic decisions must be made persistent and remembered by the
Resource until the transaction coordinator issues the
forget method. This method tells the Resource that
the heuristic decision has been noted, and possibly resolved.
The resource should undo any changes made as part of the transaction. Heuristic exceptions can be used to report heuristic decisions related to the resource. If a heuristic exception is raised, the resource must remember this outcome until the forget operation is performed so that it can return the same outcome in case rollback is performed again. Otherwise, the resource can forget the transaction.
If necessary, the resource should commit all changes made as part of this transaction. As with
rollback, it can raise heuristic exceptions. The
NotPrepared exception is raised if the resource has not been prepared.
Since there can be only a single resource, the HeuristicHazard exception reports
heuristic decisions related to that resource.
Performed after the resource raises a heuristic exception. After the coordinator determines that the
heuristic situation is addressed, it issues forget on the resource. The resource
can forget all knowledge of the transaction.
Recoverable objects that need to participate within a nested transaction may support the
SubtransactionAwareResource interface, a specialization of the
Resource interface.
Example 3.7. Interface SubtransactionAwareResource
interface SubtransactionAwareResource : Resource
{
void commit_subtransaction (in Coordinator parent);
void rollback_subtransaction ();
};
A recoverable object is only informed of the completion of a nested transaction if it registers a
SubtransactionAwareResource. Register the object with either the
register_resource of the Coordinator interface, or the
register_subtran_aware method of the Current interface. A
recoverable object registers Resources to participate within the completion of top-level transactions, and
SubtransactionAwareResources keep track of the completion of subtransactions. The
commit_subtransaction method uses a reference to the parent transaction to allow
subtransaction resources to register with these transactions.
SubtransactionAwareResources find out about the completion of a transaction after it terminates. They cannot affect the outcome of the transaction. Different OTS implementations deal with exceptions raised by SubtransactionAwareResources in implementation-specific ways.
Use method register_resource or method register_subtran_aware to
register a SubtransactionAwareResource with a transaction using.
If the transaction is a subtransaction, the resource is informed of its completion, and automatically registered with the subtransaction’s parent if the parent commits.
If the transaction is not a subtransaction, an exception is thrown. Otherwise, the resource is informed when
the subtransaction completes. Unlike register_resource, the resource is not
propagated to the subtransaction’s parent if the transaction commits. If you need this propagation,
re-register using the supplied parent parameter.
In either case, the resource cannot affect the outcome of the transaction completion. It can only act on the transaction's decision, after the decision is made. However, if the resource cannot respond appropriately, it can raise an exception. Thee OTS handles these exceptions in an implementation-specific way.
A SubtransactionAwareResource which raises an exception to the commitment of a
transaction may create inconsistencies within the transaction if other
SubtransactionAwareResources think the transaction committed. To prevent this possibility
of inconsistency, JBossTS forces the enclosing transaction to abort if an exception is raised.
JBossTS also provides extended subtransaction aware resources to overcome this, and other problems. See Section for further details.
If an object needs notification before a transaction commits, it can register an object which is an implements the
Synchronization interface, using the
register_synchronization operation of the Coordinator
interface. Synchronizations flush volatile state data to a recoverable object or database before the transaction
commits. You can only associate Synchronizations with top-level transactions. If you try to associate a
Synchronization to a nested transaction, an exception is thrown. Each object supporting the
Synchronization interface is associated with a single top-level transaction.
Example 3.8. Synchronization
interface Synchronization : TransactionalObject
{
void before_completion ();
void after_completion (in Status s);
};
The method before_completion is called before the two-phase commit protocol starts, and
after_completion is called after the protocol completes. The final status of the
transaction is given as a parameter to after_completion. If
before_completion raises an exception, the transaction rolls back. Any exceptions thrown
by after_completion do not affect the transaction outcome.
The OTS only requires Synchronizations to be invoked if the transaction commits. If it rolls back, registered Synchronizations are not informed.
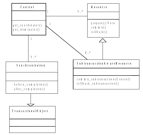
Given the previous description of Control, Resource,
SubtransactionAwareResource, and Synchronization, the following UML relationship
diagram can be drawn:

Figure 3.7. Relationship between Control, Resource, SubtransactionAwareResource, and Synchronization
Synchronizations must be called before the top-level transaction commit protocol starts, and after it
completes. By default, if the transaction is instructed to roll back, the Synchronizations associated with the
transaction is not contacted. To override this, and call Synchronizations regardless of the transaction's
outcome, set the OTS_SUPPORT_ROLLBACK_SYNC property variable to YES.
If you use distributed transactions and interposition, a local proxy for the top-level transaction coordinator
is created for any recipient of the transaction context. The proxy looks like a Resource
or SubtransactionAwareResource, and registers itself as such with the actual top-level
transaction coordinator. The local recipient uses it to register Resources and
Synchronizations locally.
The local proxy can affect how Synchronizations are invoked during top-level transaction commit. Without the
proxy, all Synchronizations are invoked before any Resource or SubtransactionAwareResource objects are
processed. However, with interposition, only those Synchronizations registered locally to the transaction
coordinator are called. Synchronizations registered with remote participants are only called when the interposed
proxy is invoked. The local proxy may only be invoked after locally-registered Resource or
SubtransactionAwareResource objects are invoked. With the
OTS_SUPPORT_INTERPOSED_SYNCHRONIZATION property variable set to YES, all
Synchronizations are invoked before any Resource or SubtransactionAwareResource, no matter where they are
registered.
In Figure 3.9, “Subtransaction commit”, a subtransaction with both Resource and
SubtransactionAwareResource objects commits. The
SubtransactionAwareResources were registered using
register_subtran_aware. The Resources do not know the
subtransaction terminated, but the SubtransactionAwareResources do. Only the
Resources are automatically propagated to the parent transaction.
Figure 3.10, “Subtransaction rollback” illustrates the impact of a subtransaction rolling back. Any registered
resources are discarded, and all SubtransactionAwareResources are informed of the
transaction outcome.
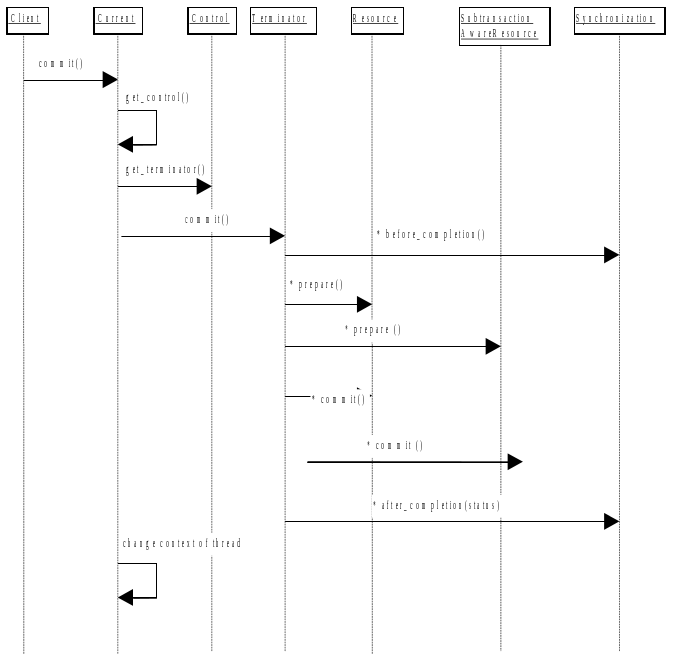
Figure 3.11, “Top-level commit” shows the activity diagram for committing a top-level
transaction. Subtransactions within the top-level transaction which have also successfully committed propagate
SubtransactionAwareResources to the top-level transaction. These
SubtransactionAwareResources then participate within the two-phase commit protocol. Any
registered Synchronizations are contacted before prepare is
called. Because of indirect context management, when the transaction commits, the transaction service changes the
invoking thread’s transaction context.
The TransactionalObject interface indicates to an object that it is
transactional. By supporting this interface, an object indicates that it wants to associate the transaction
context associated with the client thread with all operations on its interface. The
TransactionalObject interface defines no operations.
OTS specifications do not require an OTS to initialize the transaction context of every request handler. It is
only a requirement if the interface supported by the target object is derived from
TransactionalObject. Otherwise, the initial transaction context of the thread is
undefined. A transaction service implementation can raise the TRANSACTION_REQUIRED
exception if a TransactionalObject is invoked outside the scope of a transaction.
In a single-address space application, transaction contexts are implicitly shared between clients and objects,
regardless of whether or not the objects support the TransactionalObject
interface. To preserve distribution transparency, where implicit transaction propagation is supported, you can
direct JBossTS to always propagate transaction contexts to objects. The default is only to propagate if the object
is a TransactionalObject. Set the OTS_ALWAYS_PROPAGATE_CONTEXT
property variable to NO to override this behavior.
By default, JBossTS does not require objects which support the TransactionalObject
interface to invoked within the scope of a transaction. The object determines whether it should be invoked within
a transaction. If so, it must throw the TransactionRequired exception. Override this
default by setting the OTS_NEED_TRAN_CONTEXT shell environment variable to
YES.
Make sure that the settings for OTS_ALWAYS_PROPAGATE_CONTEXT and
OTS_NEED_TRAN_CONTEXT are identical at the client and the server. If they are not identical
at both ends, your application may terminate abnormally.
OTS objects supporting interfaces such as the Control interface are standard CORBA
objects. When an interface is passed as a parameter in an operation call to a remote server, only an object
reference is passed. This ensures that any operations that the remote server performs on the interface are
correctly performed on the real object. However, this can have substantial penalties for the application, because
of the overhead of remote invocation. For example, when the server registers a Resource
with the current transaction, the invocation might be remote to the originator of the transaction.
To avoid this overhead, your OTS may support interposition. This permits a server to create a local control object which acts as a local coordinator, and fields registration requests that would normally be passed back to the originator. This coordinator must register itself with the original coordinator, so that it can correctly participate in the commit protocol. Interposed coordinators form a tree structure with their parent coordinators.
To use interposition, ensure that JBossTS is correctly initialized before creating objects. Also, the client and
server must both use interposition. Your ORB must support filters or interceptors, or the
CosTSPortability interface, since interposition requires the use of implicit
transaction propagation. To use interposition, set the OTS_CONTEXT_PROP_MODE property variable
to INTERPOSITION.
Interposition is not required if you use the JBossTS advanced API.
A reference to a RecoveryCoordinator is returned as a result of successfully calling
register_resource on the transaction's Coordinator. Each
RecoveryCoordinator is implicitly associated with a single
Resource. It can drive the Resource through recovery procedures in
the event of a failure which occurs during the transaction.
The OTS supports both checked and unchecked transaction behavior.
Integrity constraints of checked transactions
A transaction will not commit until all transactional objects involved in the transaction have completed their transactional requests.
Only the transaction originator can commit the transaction
Checked transactional behavior is typical transaction behavior, and is widely implemented. Checked behavior requires implicit propagation, because explicit propagation prevents the OTS from tracking which objects are involved in the transaction.
Unchecked behavior allows you to implement relaxed models of atomicity. Any use of explicit propagation implies
the possibility of unchecked behavior, since you as the programmer are in control of the behavior. Even if you use
implicit propagation, a server may unilaterally abort or commit the transaction using the
Current interface, causing unchecked behavior.
Some OTS implementations enforce checked behavior for the transactions they support, to provide an extra level of transaction integrity. The checks ensure that all transactional requests made by the application complete their processing before the transaction is committed. A checked Transaction Service guarantees that commit fails unless all transactional objects involved in the transaction complete the processing of their transactional requests. Rolling back the transaction does not require such as check, since all outstanding transactional activities will eventually roll back if they are not directed to commit.
There are many possible implementations of checking in a Transaction Service. One provides equivalent function to that provided by the request and response inter-process communication models defined by X/Open. The X/Open Transaction Service model of checking widely implemented. It describes the transaction integrity guarantees provided by many existing transaction systems. These transaction systems provide the same level of transaction integrity for object-based applications, by providing a Transaction Service interface that implements the X/Open checks.
In X/Open, completion of the processing of a request means that the object has completed execution of its method and replied to the request. The level of transaction integrity provided by a Transaction Service implementing the X/Open model provides equivalent function to that provided by the XATMI and TxRPC interfaces defined by X/Open for transactional applications. X/Open DTP Transaction Managers are examples of transaction management functions that implement checked transaction behavior.
This implementation of checked behavior depends on implicit transaction propagation. When implicit propagation is used, the objects involved in a transaction at any given time form a tree, called the request tree for the transaction. The beginner of the transaction is the root of the tree. Requests add nodes to the tree, and replies remove the replying node from the tree. Synchronous requests, or the checks described below for deferred synchronous requests, ensure that the tree collapses to a single node before commit is issued.
If a transaction uses explicit propagation, the Transaction Service has no way to know which objects are or will be involved in the transaction. Therefore, the use of explicit propagation is not permitted by a Transaction Service implementation that enforces X/Open-style checked behavior.
Applications that use synchronous requests exhibit checked behavior. If your application uses deferred synchronous
requests, all clients and objects need to be under the control of a checking Transaction Service. In that case,
the Transaction Service can enforce checked behavior, by applying a reply check and a
committed check. The Transaction Service must also apply a
resume check, so that the transaction is only resumed by applications in the correct part
of the request tree.
| reply check |
Before an object replies to a transactional request, a check is made to ensure that the object has received replies to all the deferred synchronous requests that propagated the transaction in the original request. If this condition is not met, an exception is raised and the transaction is marked as rollback-only. A Transaction Service may check that a reply is issued within the context of the transaction associated with the request. |
| commit check |
Before a commit can proceed, a check is made to ensure that the commit request for the transaction is being issued from the same execution environment that created the transaction, and that the client issuing commit has received replies to all the deferred synchronous requests it made that propagated the transaction. |
| resume check |
Before a client or object associates a transaction context with its thread of control, a check is made to ensure that this transaction context was previously associated with the execution environment of the thread. This association would exist if the thread either created the transaction or received it in a transactional operation. |
Where support from the ORB is available, JBossTS supports X/Open checked transaction behavior. However, unless
the OTS_CHECKED_TRANSACTIONS property variable is set to YES, checked
transactions are disabled. This is the default setting.
Checked transactions are only possible with a co-located transaction manager.
In a multi-threaded application, multiple threads may be associated with a transaction during its lifetime,
sharing the context. In addition, if one thread terminates a transaction, other threads may still be active
within it. In a distributed environment, it can be difficult to guarantee that all threads have finished with a
transaction when it terminates. By default, JBossTS issues a warning if a thread terminates a transaction when
other threads are still active within it, but allow the transaction termination to continue. You can choose to
block the thread which is terminating the transaction until all other threads have disassociated themselves from
its context, or use other methods to solve the problem. JBossTS provides the
com.arjuna.ats.arjuna.coordinator.CheckedAction class, which allows you to override the
thread and transaction termination policy. Each transaction has an instance of this class associated with it,
and you can implement the class on a per-transaction basis.
Example 3.9. CheckedAction implementation
public class CheckedAction
{
public CheckedAction ();
public synchronized void check (boolean isCommit, Uid actUid,
BasicList list);
};
When a thread attempts to terminate the transaction and there active threads exist within it, the system invokes
the check method on the transaction’s CheckedAction object. The
parameters to the check method are:
| isCommit |
Indicates whether the transaction is in the process of committing or rolling back. |
| actUid |
The transaction identifier. |
| list |
A list of all of the threads currently marked as active within this transaction. |
When check returns, the transaction termination continues. Obviously the state of the
transaction at this point may be different from that when check was called.
Set the CheckedAction instance associated with a given transaction with the
setCheckedAction method of Current.
Any execution environment (thread, process) can use a transaction Control.
Controls, Coordinators, and
Terminators are valid for use for the duration of the transaction if implicit
transaction control is used, via Current. If you use explicit control, via the
TransactionFactory and Terminator, then use the
destroyControl method of the OTS class in
com.arjuna.CosTransactions to signal when the information can be garbage collected.
You can propagate Coordinators and Terminators between
execution environments.
If you try to commit a transaction when there are still active subtransactions within it, JBossTS rolls back the parent and the subtransactions.
JBossTS includes full support for nested transactions. However, if a resource raises an exception to the
commitment of a subtransaction after other resources have previously been told that the transaction committed,
JBossTS forces the enclosing transaction to abort. This guarantees that all resources used within the
subtransaction are returned to a consistent state. You can disable support for subtransactions by setting the
OTS_SUPPORT_SUBTRANSACTIONS variable to NO.
Obtain Current from the get_current method of the OTS.
A timeout value of zero seconds is assumed for a transaction if none is specified using
set_timeout.
by default, Current does not use a separate transaction manager server by
default. Override this behavior by setting the OTS_TRANSACTION_MANAGER environment
variable. Location of the transaction manager is ORB-specific.
Checked transactions are disabled by default. To enable them, set the
OTS_CHECKED_TRANSACTIONS property to YES.
JBossTS must be correctly initialized before you create any application object. To guarantee this, use the
initORB and POA methods described in the Orb
Portability Guide. Consult the Orb Portability Guide if you need direct use
of the ORB_init and create_POA methods provided by the
underlying ORB.
If you need implicit context propagation and interposition, initialize JBossTS correctly before you create any
objects. You can only use implicit context propagation on an ORB which supports filters and interceptors, or the
CosTSPortability interface. You can set OTS_CONTEXT_PROP_MODE
to CONTEXT or INTERPOSITION, depending on which functionality you need. If
you are using the JBossTS API, you need to use interposition.
Steps to participate in an OTS transaction
Create Resource and SubtransactionAwareResource objects for each
object which will participate within the transaction or subtransaction. These resources manage the
persistence, concurrency control, and recovery for the object. The OTS invokes these objects during the
prepare, commit, or abort phase of the transaction or subtransaction, and the Resources perform the work of
the application.
Register Resource and SubtransactionAwareResource objects at the
correct time within the transaction, and ensure that the object is only registered once within a given
transaction. As part of registration, a Resource receives a reference to a
RecoveryCoordinator. This reference must be made persistent, so that the transaction
can recover in the event of a failure.
Correctly propagate resources such as locks to parent transactions and
SubtransactionAwareResource objects.
Drive the crash recovery for each resource which was participating within the transaction, in the event of a failure.
The OTS does not provide any Resource implementations. You need to provide these
implementations. The interfaces defined within the OTS specification are too low-level for most
situations. JBossTS is designed to make use of raw Common Object Services (COS) interfaces,
but provides a higher-level API for building transactional applications and framework. This API automates much of
the work involved with participating in an OTS transaction.
If you use implicit transaction propagation, ensure that appropriate objects support the
TransactionalObject interface. Otherwise, you need to pass the transaction contexts
as parameters to the relevant operations.
Example 4.1. Indirect and implicit transaction originator
...
txn_crt.begin();
// should test the exceptions that might be raised
...
// the client issues requests, some of which involve
// transactional objects;
BankAccount1.makeDeposit(deposit);
...
A transaction originator uses indirect context management and implicit transaction
propagation. txn_crt is a pseudo object supporting the
Current interface. The client uses the begin operation
to start the transaction, which becomes implicitly associated with the originator’s thread of control.
The program commits the transaction associated with the client thread. The
report_heuristics argument is set to false, so the Transaction
Service makes no reports about possible heuristic decisions.
...
txn_crt.commit(false);
...
Example 4.2. Direct and explicit transaction originator
...
org.omg.CosTransactions.Control c;
org.omg.CosTransactions.Terminator t;
org.omg.CosTransactions.Coordinator co;
org.omg.CosTransactions.PropagationContext pgtx;
c = TFactory.create(0);
t = c.get_terminator();
pgtx = c.get_coordinator().get_txcontext();
...
This transaction originator uses direct context management and explicit transaction propagation. The client
uses a factory object supporting the CosTransactions::TransactionFactory
interface to create a new transaction, and uses the returned Control object to retrieve
the Terminator and Coordinator objects.
The client issues requests, some of which involve transactional objects. This example uses explicit
propagation of the context. The Control object reference is passed as an explicit
parameter of the request. It is declared in the OMG IDL of the interface.
...
transactional_object.do_operation(arg, pgtx);
The transaction originator uses the Terminator object to commit the transaction. The
report_heuristics argument is set to false, so the Transaction
Service makes no reports about possible heuristic decisions.
...
t.commit(false);
The commit operation of Current or the
Terminator interface takes the boolean
report_heuristics parameter. If the report_heuristics argument is
false, the commit operation can complete as soon as the Coordinator
makes the decision to commit or roll back the transaction. The application does not need to wait for the
Coordinator to complete the commit protocol by informing all the participants of the
outcome of the transaction. This can significantly reduce the elapsed time for the commit operation, especially
where participant Resource objects are located on remote network nodes. However, no
heuristic conditions can be reported to the application in this case.
Using the report_heuristics option guarantees that the commit operation does not complete until
the Coordinator completes the commit protocol with all Resource
objects involved in the transaction. This guarantees that the application is informed of any non-atomic outcomes
of the transaction, through one of the exceptions HeuristicMixed or
HeuristicHazard. However, it increases the application-perceived elapsed time for the
commit operation.
A Recoverable Server includes at least one transactional object and one resource object, each of which have distinct responsibilities.
The transactional object implements the transactional object's operations and registers a
Resource object with the Coordinator, so that the Recoverable
Server's resources, including any necessary recovery, can commit.
The Resource object identifies the involvement of the Recoverable Server in a particular
transaction. This requires a Resource object to only be registered in one transaction at
a time. Register a different Resource object for each transaction in which a recoverable
server is concurrently involved. A transactional object may receive multiple requests within the scope of a
single transaction. It only needs to register its involvement in the transaction once. The
is_same_transaction operation allows the transactional object to determine if the
transaction associated with the request is one in which the transactional object is already registered.
The hash_transaction operations allow the transactional object to reduce the number of
transaction comparisons it has to make. All Coordinators for the same transaction return
the same hash code. The is_same_transaction operation only needs to be called on
Coordinators with the same hash code as the Coordinator of the
current request.
A Resource object participates in the completion of the transaction, updates the
resources of the Recoverable Server in accordance with the transaction outcome, and ensures termination of the
transaction, including across failures.
A Reliable Server is a special case of a Recoverable Server. A Reliable Server can use
the same interface as a Recoverable Server to ensure application integrity for objects that do not have
recoverable state. In the case of a Reliable Server, the transactional object can register a
Resource object that replies VoteReadOnly to
prepare if its integrity constraints are satisfied. It replies
VoteRollback if it finds a problem. This approach allows the server to apply integrity
constraints which apply to the transaction as a whole, rather than to individual requests to the server.
Example 4.3. Reliable server
/*
BankAccount1 is an object with internal resources. It inherits from both the TransactionalObject and the Resource interfaces:
*/
interface BankAccount1:
CosTransactions::TransactionalObject, CosTransactions::Resource
{
...
void makeDeposit (in float amt);
...
};
/* The corresponding Java class is: */
public class BankAccount1
{
public void makeDeposit(float amt);
...
};
/*
Upon entering, the context of the transaction is implicitly associated with the objects thread. The pseudo object
supporting the Current interface is used to retrieve the Coordinator object associated with the transaction.
*/
void makeDeposit (float amt)
{
org.omg.CosTransactions.Control c;
org.omg.CosTransactions.Coordinator co;
c = txn_crt.get_control();
co = c.get_coordinator();
...
/*
Before registering the resource the object should check whether it has already been registered for the same
transaction. This is done using the hash_transaction and is_same_transaction operations. that this object registers
itself as a resource. This imposes the restriction that the object may only be involved in one transaction at a
time. This is not the recommended way for recoverable objects to participate within transactions, and is only used as an
example. If more parallelism is required, separate resource objects should be registered for involvement in the same
transaction.
*/
RecoveryCoordinator r;
r = co.register_resource(this);
// performs some transactional activity locally
balance = balance + f;
num_transactions++;
...
// end of transactional operation
};
Example 4.4. Transactional object
/* A BankAccount2 is an object with external resources that inherits from the TransactionalObject interface: */
interface BankAccount2: CosTransactions::TransactionalObject
{
...
void makeDeposit(in float amt);
...
};
public class BankAccount2
{
public void makeDeposit(float amt);
...
}
/*
Upon entering, the context of the transaction is implicitly associated with the objects thread. The makeDeposit
operation performs some transactional requests on external, recoverable servers. The objects res1 and res2 are
recoverable objects. The current transaction context is implicitly propagated to these objects.
*/
void makeDeposit(float amt)
{
balance = res1.get_balance(amt);
balance = balance + amt;
res1.set_balance(balance);
res2.increment_num_transactions();
} // end of transactional operation
The Transaction Service provides atomic outcomes for transactions in the presence of application, system or communication failures. From the viewpoint of each user object role, two types of failure are relevant:
A local failure, which affects the object itself.
An external failure, such as failure of another object or failure in the communication with an object.
The transaction originator and transactional server handle these failures in different ways.
If a Transaction originator fails before the originator issues commit, the
transaction is rolled back. If the originator fails after issuing commit and before the outcome is
reported, the transaction can either commit or roll back, depending on timing. In this case, the
transaction completes without regard to the failure of the originator.
Any external failure which affects the transaction before the originator issues
commit causes the transaction to roll back. The standard exception
TransactionRolledBack is raised in the originator when it issues
commit.
If a failure occurs after commit and before the outcome is reported, the client may not be informed of the
outcome of the transaction. This depends on the nature of the failure, and the use of the
report_heuristics option of commit. For example, the transaction
outcome is not reported to the client if communication between the client and the
Coordinator fails.
A client can determine the outcome of the transaction by using method get_status
on the Coordinator. However, this is not reliable because it may return the status
NoTransaction, which is ambiguous. The transaction could have committed and been
forgotten, or it could have rolled back and been forgotten.
An originator is only guaranteed to know the transaction outcome in one of two ways.
if its implementation includes a Resource object, so that it can participate in
the two-phase commit procedure.
The originator and Coordinator must be located in the same failure domain.
If the Transactional Server fails, optional checks by a Transaction Service implementation may make the
transaction to roll back. Without such checks, whether the transaction rolls back depends on whether the
commit decision is already made, such as when an unchecked client invokes commit
before receiving all replies from servers.
Any external failure affecting the transaction during the execution of a Transactional Server causes the
transaction to be rolled back. If the failure occurs while the transactional object’s method is executing,
the failure has no effect on the execution of this method. The method may terminate normally, returning
the reply to its client. Eventually the TransactionRolledBack exception is
returned to a client issuing commit.
Behavior of a recoverable server when failures occur is determined by the two phase commit protocol
between the Coordinator and the recoverable server’s
Resource object.
When you develop OTS applications which use the raw OTS interfaces, be aware of the following items:
Create Resource and SubtransactionAwareResource objects for each
object which will participate within the transaction or subtransaction. These resources handle the
persistence, concurrency control, and recovery for the object. The OTS invokes these objects during the
prepare, commit, and abort phases of the transaction or subtransaction, and the
Resources then perform all appropriate work.
Register Resource and SubtransactionAwareResource objects at the
correct time within the transaction, and ensure that the object is only registered once within a given
transaction. As part of registration, a Resource receives a reference to a
RecoveryCoordinator, which must be made persistent so that recovery can occur in the
event of a failure.
For nested transactions, make sure that any propagation of resources, such as locks to parent transactions,
are done correctly. You also need to manage propagation of SubtransactionAwareResource
objects to parents.
in the event of failures, drive the crash recovery for each Resource which participates
within the transaction.
The OTS does not provide any Resource implementations.
This chapter contains a description of the use of the JBossTS classes you can use to extend the OTS interfaces. These advanced interfaces are all written on top of the basic OTS engine described previously, and applications which use them run on other OTS implementations, only without the added functionality.
Features
Provides a more manageable interface to the OTS transaction than
CosTransactions::Current. It automatically keeps track of transaction scope,
and allows you to create nested top-level transactions in a more natural manner than the one provided by the
OTS.
Allow nested transactions to use a two-phase commit protocol. These Resources can also be ordered within
JBossTS, enabling you to control the order in which Resources are called during the
commit or abort protocol.
Where available, JBossTS uses implicit context propagation between client and server. Otherwise, JBossTS provides an explicit interposition class, which simplifies the work involved in interposition. The JBossTS API, Transactional Objects for Java (TXOJ), requires either explicit or implicit interposition. This is even true in a stand-alone mode when using a separate transaction manager. TXOJ is fully described in the ArjunaCore Development Guide.
the extensions to the CosTransactions.idl are located in the
com.arjuna.ArjunaOTS package and the ArjunaOTS.idl file.
The OTS implementation of nested transactions is extremely limited, and can lead to the generation of inconsistent results. One example is a scenario in which a subtransaction coordinator discovers part of the way through committing that a resources cannot commit. It may not be able to tell the committed resources to abort.
In most transactional systems which support subtransactions, the subtransaction commit protocol is the same as a
top-level transaction’s. There are two phases, a prepare phase and a
commit or abort phase. Using a multi-phase commit protocol
avoids the above problem of discovering that one resources cannot commit after others have already been told to
commit. The prepare phase generates consensus on the commit outcome, and the
commit or abort phase enforces the outcome.
JBossTS supports the strict OTS implementation of subtransactions for those resources derived from
CosTransactions::SubtransactionAwareResource. However, if a resource is derived
from ArjunaOTS::ArjunaSubtranAwareResource, it is driven by a two-phase commit
protocol whenever a nested transaction commits.
Example 5.1. ArjunaSubtranAwareResource
interface ArjunaSubtranAwareResource :
CosTransactions::SubtransactionAwareResource
{
CosTransactions::Vote prepare_subtransaction ();
};
During the first phase of the commit protocol the prepare_subtransaction method is
called, and the resource behaves as though it were being driven by a top-level transaction, making any state
changes provisional upon the second phase of the protocol. Any changes to persistent state must still be
provisional upon the second phase of the top-level transaction, as well. Based on the votes of all registered
resources, JBossTS then calls either commit_subtransaction or
rollback_subtransaction.
This scheme only works successfully if all resources registered within a given subtransaction are instances of
the ArjunaSubtranAwareResource interface, and that after a resource tells the
coordinator it can prepare, it does not change its mind.
When resources are registered with a transaction, the transaction maintains them within a list, called the
intentions list. At termination time, the transaction uses the intentions list to drive
each resource appropriately, to commit or abort. However, you have no control over the order in which resources
are called, or whether previously-registered resources should be replaced with newly registered resources. The
JBossTS interface ArjunaOTS::OTSAbstractRecord gives you this level of control.
Example 5.2. OTSAbstractRecord
interface OTSAbstractRecord : ArjunaSubtranAwareResource
{
readonly attribute long typeId;
readonly attribute string uid;
boolean propagateOnAbort ();
boolean propagateOnCommit ();
boolean saveRecord ();
void merge (in OTSAbstractRecord record);
void alter (in OTSAbstractRecord record);
boolean shouldAdd (in OTSAbstractRecord record);
boolean shouldAlter (in OTSAbstractRecord record);
boolean shouldMerge (in OTSAbstractRecord record);
boolean shouldReplace (in OTSAbstractRecord record);
};
| typeId |
returns the record type of the instance. This is one of the values of the enumerated type Record_type. |
| uid |
a stringified Uid for this record. |
| propagateOnAbort |
by default, instances of |
| propagateOnCommit |
returning |
| saveRecord |
returning |
| merge |
used when two records need to merge together. |
| alter |
used when a record should be altered. |
| shouldAdd |
returns |
| shouldMerge |
returns |
| shouldReplace |
returns |
When inserting a new record into the transaction’s intentions list, JBossTS uses the following algorithm:
if a record with the same type and uid has already been inserted, then the methods
shouldAdd, and related methods, are invoked to determine whether this record should
also be added.
If no such match occurs, then the record is inserted in the intentions list based on the
type field, and ordered according to the uid. All of the records with the same type
appear ordered in the intentions list.
OTSAbstractRecord is derived from
ArjunaSubtranAwareResource. Therefore, all instances of
OTSAbstractRecord inherit the benefits of this interface.
In terms of the OTS, AtomicTransaction is the preferred interface to the OTS
protocol engine. It is equivalent to CosTransactions::Current, but with more
emphasis on easing application development. For example, if an instance of
AtomicTransaction goes out of scope before it is terminates, the transaction
automatically rolls back. CosTransactions::Current cannot provide this
functionality. When building applications using JBossTS, use AtomicTransaction for
the added benefits it provides. It is located in the com.arjuna.ats.jts.extensions.ArjunaOTS
package.
Example 5.3. AtomicTransaction
public class AtomicTransaction
{
public AtomicTransaction ();
public void begin () throws SystemException, SubtransactionsUnavailable,
NoTransaction;
public void commit (boolean report_heuristics) throws SystemException,
NoTransaction, HeuristicMixed,
HeuristicHazard,TransactionRolledBack;
public void rollback () throws SystemException, NoTransaction;
public Control control () throws SystemException, NoTransaction;
public Status get_status () throws SystemException;
/* Allow action commit to be supressed */
public void rollbackOnly () throws SystemException, NoTransaction;
public void registerResource (Resource r) throws SystemException, Inactive;
public void
registerSubtransactionAwareResource (SubtransactionAwareResource)
throws SystemException, NotSubtransaction;
public void
registerSynchronization(Synchronization s) throws SystemException,
Inactive;
};
Table 5.1. AtomicTransaction's Methods
| begin | Starts an action |
| commit | Commits an action |
| rollback | Abort an action |
Transaction nesting is determined dynamically. Any transaction started within the scope of another running transaction is nested.
The TopLevelTransaction class, which is derived from
AtomicTransaction, allows creation of nested top-level transactions. Such
transactions allow non-serializable and potentially non-recoverable side effects to be initiated from within a
transaction, so use them with caution. You can create nested top-level transactions with a combination of the
CosTransactions::TransactionFactory and the suspend and
resume methods of CosTransactions::Current. However, the
TopLevelTransaction class provides a more user-friendly interface.
AtomicTransaction and TopLevelTransaction are completely compatible
with CosTransactions::Current. You an use the two transaction mechanisms
interchangeably within the same application or object.
AtomicTransaction and TopLevelTransaction are similar to
CosTransactions::Current. They both simplify the interface between you and the OTS.
However, you gain two advantages by using AtomicTransaction or
TopLevelTransaction.
The ability to create nested top-level transactions which are automatically associated with the current thread. When the transaction ends, the previous transaction associated with the thread, if any, becomes the thread’s current transaction.
Instances of AtomicTransaction track scope, and if such an instance goes out of scope
before it is terminated, it is automatically aborted, along with its children.
When using TXOJ in a distributed manner, JBossTS requires you to use interposition between client and object. This
requirement also exists if the application is local, but the transaction manager is remote. In the case of
implicit context propagation, where the application object is derived from
CosTransactions::TransactionalObject, you do not need to do anything
further. JBossTS automatically provides interposition. However, where implicit propagation is not supported by the
ORB, or your application does not use it, you must take additional action to enable interposition.
The class com.arjuna.ats.jts.ExplicitInterposition allows an application to create a local
control object which acts as a local coordinator, fielding registration requests that would normally be passed
back to the originator. This surrogate registers itself with the original coordinator, so that it can correctly
participate in the commit protocol. The application thread context becomes the surrogate transaction
hierarchy. Any transaction context currently associated with the thread is lost. The interposition lasts for the
lifetime of the explicit interposition object, at which point the application thread is no longer associated with
a transaction context. Instead, it is set to null.
interposition is intended only for those situations where the transactional object and the transaction occur within different processes, rather than being co-located. If the transaction is created locally to the client, do not use the explicit interposition class. The transaction is implicitly associated with the transactional object because it resides within the same process.
Example 5.4. ExplicitInterposition
public class ExplicitInterposition
{
public ExplicitInterposition ();
public void registerTransaction (Control control) throws InterpositionFailed, SystemException;
public void unregisterTransaction () throws InvalidTransaction,
SystemException;
};
A transaction context can be propagated between client and server in two ways: either as a reference to the client’s transaction Control, or explicitly sent by the client. Therefore, there are two ways in which the interposed transaction hierarchy can be created and registered. For example, consider the class Example which is derived from LockManager and has a method increment:
Example 5.5. ExplicitInterposition Example
public boolean increment (Control control)
{
ExplicitInterposition inter = new ExplicitInterposition();
try
{
inter.registerTransaction(control);
}
catch (Exception e)
{
return false;
}
// do real work
inter.unregisterTransaction(); // should catch exceptions!
// return value dependant upon outcome
}
if the Control passed to the register operation of
ExplicitInterposition is null, no exception is thrown. The system
assumes that the client did not send a transaction context to the server. A transaction created within the object
will thus be a top-level transaction.
When the application returns, or when it finishes with the interposed hierarchy, the program should call
unregisterTransaction to disassociate the thread of control from the hierarchy. This
occurs automatically when the ExplicitInterposition object is garbage collected. However,
since this may be after the transaction terminates, JBossTS assumes the thread is still associated with the
transaction and issues a warning about trying to terminate a transaction while threads are still active within it.
This example illustrates the concepts and the implementation details for a simple client/server example using implicit context propagation and indirect context management.
This example only includes a single unit of work within the scope of the transaction. consequently, only a one-phase commit is needed.
The client and server processes are both invoked using the implicit propagation and
interposition command-line options.
For the purposes of this worked example, a single method implements the
DemoInterface interface. This method is used in the DemoClient program.
Example 6.1. idl interface
#include <idl/CosTransactions.idl>
#pragma javaPackage ""
module Demo
{
exception DemoException {};
interface DemoInterface : CosTransactions::TransactionalObject
{
void work() raises (DemoException);
};
};
This section deals with the pieces needed to implement the example interface.
The example overrides the methods of the Resource implementation class. The
DemoResource implementation includes the placement of
System.out.println statements at judicious points, to highlight when a particular
method is invoked.
Only a single unit of work is included within the scope of the transaction. Therefore, the
prepare or commit methods should never be invoked, but the
commit_one_phase method should be invoked.
Example 6.2. DemoResource
1 import org.omg.CosTransactions.*;
2 import org.omg.CORBA .SystemException;
3
4 public class DemoResource extends org.omg.CosTransactions .ResourcePOA
5 {
6 public Vote prepare() throws HeuristicMixed, HeuristicHazard,
7 SystemException
8 {
9 System.out.println("prepare called");
10
11 return Vote.VoteCommit;
12 }
13
14 public void rollback() throws HeuristicCommit, HeuristicMixed,
15 HeuristicHazard, SystemException
16 {
17 System.out.println("rollback called");
18 }
19
20 public void commit() throws NotPrepared, HeuristicRollback,
21 HeuristicMixed, HeuristicHazard, SystemException
22 {
23 System.out.println("commit called");
24 }
25
26 public void commit_one_phase() throws HeuristicHazard, SystemException
27 {
28 System.out.println("commit_one_phase called");
29 }
30
31 public void forget() throws SystemException
32 {
33 System.out.println("forget called");
34 }
35 }
At this stage, the Demo.idl has been processed by the ORB’s idl compiler to generate the
necessary client and server package.
Line 14 returns the transactional context for the Current pseudo object. After
obtaining a Control object, you can derive the Coordinator object (line 16).
Lines 17 and 19 create a resource for the transaction, and then inform the ORB that the resource is ready to receive incoming method invocations.
Line 20 uses the Coordinator to register a DemoResource object
as a participant in the transaction. When the transaction terminates, the resource receives requests to commit
or rollback the updates performed as part of the transaction.
Example 6.3. Transactional implementation
1 import Demo.*;
2 import org.omg.CosTransactions.*;
3 import com.arjuna.ats.jts.*;
4 import com.arjuna.orbportability.*;
5
6 public class DemoImplementation extends Demo.DemoInterfacePOA
7 {
8 public void work() throws DemoException
9 {
10 try
11 {
12
13 Control control = OTSManager.get_current().get_control();
14
15 Coordinator coordinator = control.get_coordinator();
16 DemoResource resource = new DemoResource();
17
18 ORBManager.getPOA().objectIsReady(resource);
19 coordinator.register_resource(resource);
20
21 }
22 catch (Exception e)
23 {
24 throw new DemoException();
25 }
26 }
27
28 }
First, you need to to initialize the ORB and the POA. Lines 10 through 14 accomplish these tasks.
The servant class DemoImplementation contains the implementation code for the
DemoInterface interface. The servant services a particular client request. Line
16 instantiates a servant object for the subsequent servicing of client requests.
Once a servant is instantiated, connect the servant to the POA, so that it can recognize the invocations on it, and pass the invocations to the correct servant. Line 18 performs this task.
Lines 20 through to 21 registers the service through the default naming mechanism. More information about the options available can be found in the ORB Portability Guide.
If this registration is successful, line 23 outputs a sanity check message.
Finally, line 25 places the server process into a state where it can begin to accept requests from client processes.
Example 6.4. DemoServer
1 import java.io.*;
2 import com.arjuna.orbportability.*;
3
4 public class DemoServer
5 {
6 public static void main (String[] args)
7 {
8 try
9 {
10 ORB myORB = ORB.getInstance("test").initORB(args, null);
11 RootOA myOA = OA.getRootOA(myORB).myORB.initOA();
12
13 ORBManager.setORB(myORB);
14 ORBManager.setPOA(myOA);
15
16 DemoImplementation obj = new DemoImplementation();
17
18 myOA.objectIsReady(obj);
19
20 Services serv = new Services(myORB);
21 serv.registerService(myOA.corbaReference(obj), "DemoObjReference", null);
22
23 System.out.println("Object published.");
24
25 myOA.run();
26 }
27 catch (Exception e)
28 {
29 System.err.println(e);
30 }
31 }
32 }
After the server compiles, you can use the command line options defined below to start a server process. By
specifying the usage of a filter on the command line, you can override settings in the
TransactionService.properties file.
if you specify the interposition filter, you also imply usage of implicit context propagation.
The client, like the server, requires you to first initialize the ORB and the POA. Lines 14 through 18 accomplish these tasks.
After a server process is started, you can obtain the object reference through the default publication
mechanism used to publish it in the server. This is done in lines 20 and 21. Initially the reference is an
instance of Object. However, to invoke a method on the servant object, you need to
narrow this instance to an instance of the DemoInterface interface. This is
shown in line 21.
Once we have a reference to this servant object, we can start a transaction (line 23), perform a unit of work (line 25) and commit the transaction (line 27).
Example 6.5. DemoClient
1 import Demo.*;
2 import java.io.*;
3 import com.arjuna.orbportability.*;
4 import com.arjuna.ats.jts.*;
5 import org.omg.CosTransactions.*;
6 import org.omg.*;
7
8 public class DemoClient
9 {
10 public static void main(String[] args)
11 {
12 try
13 {
14 ORB myORB = ORB.getInstance("test").initORB(args, null);
15 RootOA myOA = OA.getRootOA(myORB).myORB.initOA();
16
17 ORBManager.setORB(myORB);
18 ORBManager.setPOA(myOA);
19
20 Services serv = new Services(myORB);
21 DemoInterface d = (DemoInterface) DemoInterfaceHelper.narrow(serv.getService("DemoObjReference"));
22
23 OTS.get_current().begin();
24
25 d.work();
26
27 OTS.get_current().commit(true);
28 }
29 catch (Exception e)
30 {
31 System.err.println(e);
32 }
33 }
34 }
The sequence diagram illustrates the method invocations that occur between the client and server. The following aspects are important:
You do not need to pass the transactional context as a parameter in method work,
since you are using implicit context propagation.
Specifying the use of interposition when the client and server processes are started, by using appropriate filters and interceptors, creates an interposed coordinator that the servant process can use, negating any requirement for cross-process invocations. The interposed coordinator is automatically registered with the root coordinator at the client.
The resource that commits or rolls back modifications made to the transactional object is associated, or registered, with the interposed coordinator.
The commit invocation in the client process calls the root coordinator. The root
coordinator calls the interposed coordinator, which in turn calls the
commit_one_phase method for the resource.
The server process first stringifies the servant instance, and writes the servant IOR to a temporary file. The first line of output is the sanity check that the operation was successful.
In this simplified example, the coordinator object has only a single registered resource. Consequently, it
performs a commit_one_phase operation on the resource object, instead of performing a
prepare operation, followed by a commit or
rollback.
The output is identical, regardless of whether implicit context propagation or interposition is used, since interposition is essentially performance aid. Ordinarily, you may need to do a lot of marshaling between a client and server process.
These settings are defaults, and you can override them at run-time by using property variables, or in the
properties file in the etc/ directory of the installation.
Unless a CORBA object is derived from
CosTransactions::TransactionalObject,you do not need to propagate any
context. In order to preserve distribution transparency, JBossTS defaults to always propagating a
transaction context when calling remote objects, regardless of whether they are marked as transactional
objects. You can override this by setting the
com.arjuna.ats.jts.alwaysPropagateContext property variable to NO.
If an object is derived from CosTransactions::TransactionalObject, and no
client context is present when an invocation is made, JBossTS transmits a null context. Subsequent
transactions begun by the object are top-level. If a context is required, then set the
com.arjuna.ats.jts.needTranContext property variable to YES, in which
case JBossTS raises the TransactionRequired exception.
JBossTS needs a persistent object store, so that it can record information about transactions in the event of
failures. If all transactions complete successfully, this object store has no entries. The default location
for this must be set using the ObjectStoreEnvironmentBean.objectStoreDir variable in the
properties file.
If you use a separate transaction manager for Current, its location is obtained
from the CosServices.cfg file. CosServices.cfg is located at runtime
by the OrbPortabilityEnvironmentBean properties initialReferencesRoot
and initialReferencesFile. The former is a directory, defaulting to the current working
directory. The latter is a file name, relative to the directory. The default value is
CosServices.cfg.
Checked transactions are not enabled by default. This means that threads other than the transaction creator may
terminate the transaction, and no check is made to ensure all outstanding requests have finished prior to
transaction termination. To override this, set the JTSEnvironmentBean.checkedTransactions
property variable to YES.
As of JBossTS 4.5, transaction timeouts are unified across all transaction components and are controlled by ArjunaCore. The old JTS configuration property com.arjuna.ats.jts.defaultTimeout still remains but is deprecated.
if a value of 0 is specified for the timeout of a top-level transaction, or no timeout is
specified, JBossTS does not impose any timeout on the transaction. To override this default timeout, set the
CoordinatorEnvironmentBean.defaultTimeout property variable to the required timeout value
in seconds.
JBoss Transaction Service (JBossTS) assures complete, accurate business transactions for any Java based applications, including those written for the Java EE and EJB frameworks.
JBossTS is a 100% Java implementation of a distributed transaction management system based on the Sun Microsystems Java EE Java Transaction Service (JTS) standard. Our implementation of the JTS utilizes the Object Management Group's (OMG) Object Transaction Service (OTS) model for transaction interoperability as recommended in the Java EE and EJB standards. Although any JTS-compliant product will allow Java objects to participate in transactions, one of the key features of JBossTS is it's 100% Java implementation. This allows JBossTS to support fully distributed transactions that can be coordinated by distributed parties.
JBossTS runs can be run both as an embedded distributed service of an application server (e.g. JBossAS), affording the user all the added benefits of the application server environment such as real-time load balancing, unlimited linear scalability and unmatched fault tolerance that allows you to deliver an always-on solution to your customers. It is also available as a free-standing Java Transaction Service.
In addition to providing full compliance with the latest version of the JTS specification, JBossTS leads the market in providing many advanced features such as fully distributed transactions and ORB portability with POA support.
JBossTS is tested on HP-UX 11i, Red Hat Linux, Windows Server 2003, and Sun Solaris 10, using Sun's JDK 5. It should howerver work on any system with JDK 5 or 6.
The Java Transaction API support for JBossTS comes in two flavours:
Key features
This trail map will help you get started with running JBoss transaction service product. It is structured as follows:
In addition to the trails listed above, a set of trails giving more explanation on concept around transaction processing and standards, and also a quick access to section explaining how to configure JBossTS are listed in the section "Additional Trails".
Note:When running the local JTS transactions part of the trailmap, you will need to start the recovery manager: java com.arjuna.ats.arjuna.recovery.RecoveryManager -test
This model consists of the follwng components (illustrated in Figure 1)

Figure 1 - The X/Open DTP model
The functions that each RM provides for the TM are called the xa_*() functions. For example the TM calls xa_start( ) in each participating RM to start an RM-internal transaction as part of a new global transaction. Later, the TM may call in sequence xa_end() xa_prepare( ) and xa_commit() to coordinate a (successful in this case) two-phase commit protocol. The functions that the TM provides for each RM are called the ax_*( ) functions. For example an RM calls ax_reg( ) to register dynamically with the TM.
XA is a bidirectional interface between resource managers and transaction managers. This interface specifies two sets of functions. The first set, called as xa_*() functions are implemented by resource managers for use by the transaction manager.
Table 1 - XA Interface of X/Open DTP Model for the transaction manager
| Function | Purpose |
| xa_start | Directs a resource manager to associate the subsequent requests by application programs to a transaction identified by the supplied identifier. |
| xa_end | Ends the association of a resource manager with the transaction. |
| xa_prepare | Prepares the resource manager for the commit operation. Issued by the transaction manager in the first phase of the two-phase commit operation. |
| xa_commit | Commits the transactional operations. Issued by the transaction manager in the second phase of the two-phase commit operation. |
| xa_recover | Retrieves a list of prepared and heuristically committed or heuristically rolled back transactions |
| xa_forget | Forgets the heuristic transaction associated with the given transaction identifier |
The second set of functions, called as ax_*() functions, are implemented by the transaction manager for use by resource managers.
Table 2 - XA Interface of X/Open DTP Model for resource managers
| Function | Purpose |
| ax_reg() | Dynamically enlists with the transaction manager. |
| ax_unreg() | Dynamically delists from the transaction manager. |
Transaction management is one of the most crucial requirements for enterprise application development. Most of the large enterprise applications in the domains of finance, banking and electronic commerce rely on transaction processing for delivering their business functionality.
Enterprise applications often require concurrent access to distributed data shared amongst multiple components, to perform operations on data. Such applications should maintain integrity of data (as defined by the business rules of the application) under the following circumstances:
In such cases, it may be required that a group of operations on (distributed) resources be treated as one unit of work. In a unit of work, all the participating operations should either succeed or fail and recover together. This problem is more complicated when
In either case, it is required that success or failure of a unit of work be maintained by the application. In case of a failure, all the resources should bring back the state of the data to the previous state (i.e., the state prior to the commencement of the unit of work).
From the programmer's perspective a transaction is a scoping mechanism for a collection of actions which must complete as a unit. It provides a simplified model for exception handling since only two outcomes are possible:

To illustrate the reliability expected by the application let’s consider the funds transfer example which is familiar to all of us.
The Money transfer involves two operations: Deposit and WithdrawalThe complexity of implementation doesn't matter; money moves from one place to another. For instance, involved accounts may be either located in a same relational table within a database or located on different databases.
A Simple transfer consists on moving money from savings to checking while a Complex transfer can be performed at the end- of- day according to a reconciliation between international banks

The concept of a transaction, and a transaction manager (or a transaction processing service) simplifies construction of such enterprise level distributed applications while maintaining integrity of data in a unit of work.
A transaction is a unit of work that has the following properties:
These properties, called as ACID properties, guarantee that a transaction is never incomplete, the data is never inconsistent, concurrent transactions are independent, and the effects of a transaction are persistent.
A collection of actions is said to be transactional if they possess the ACID properties. These properties are assumed to be ensured, in the presence of failures; if actions involved within the transaction are performed by a Transactional System. A transaction system includes a set of components where each of them has a particular role. Main components are described below.

Application Programs are clients for the transactional resources. These are the programs with which the application developer implements business transactions. With the help of the transaction manager, these components create global transactions and operate on the transactional resources with in the scope of these transactions. These components are not responsible for implementing mechanisms for preserving ACID properties of transactions. However, as part of the application logic, these components generally make a decision whether to commit or rollback transactions.
Application responsibilities could be summarized as follow:
A resource manager is in general a component that manages persistent and stable data storage system, and participates in the two phase commit and recovery protocols with the transaction manager.
A resource manager is typically a driver that provides two sets of interfaces: one set for the application components to get connections and operating, and the other set for participating in two phase commit and recovery protocols coordinated by a transaction manager. This component may also, directly or indirectly, register resources with the transaction manager so that the transaction manager can keep track of all the resources participating in a transaction. This process is called as resource enlistment.
Resource Manager responsibilities could be summarized as follow
The transaction manager is the core component of a transaction processing environment. Its main responsibilities are to create transactions when requested by application components, allow resource enlistment and delistment, and to manage the two-phase commit or recovery protocol with the resource managers.
A typical transactional application begins a transaction by issuing a request to a transaction manager to initiate a transaction. In response, the transaction manager starts a transaction and associates it with the calling thread. The transaction manager also establishes a transaction context. All application components and/or threads participating in the transaction share the transaction context. The thread that initially issued the request for beginning the transaction, or, if the transaction manager allows, any other thread may eventually terminate the transaction by issuing a commit or rollback request.
Before a transaction is terminated, any number of components and/or threads may perform transactional operations on any number of transactional resources known to the transaction manager. If allowed by the transaction manager, a transaction may be suspended or resumed before finally completing the transaction.
Once the application issues the commit request, the transaction manager prepares all the resources for a commit operation, and based on whether all resources are ready for a commit or not, issues a commit or rollback request to all the resources.
Resource Manager responsibilities could be summarized as follow:
A transaction that involves only one transactional resource, such a database, is considered as local transaction, while a transaction that involves more than one transactional resource that need to be coordinated to reach a consistent state is considered as a distributed transaction.
A transaction can be specified by what is known as transaction demarcation. Transaction demarcation enables work done by distributed components to be bound by a global transaction. It is a way of marking groups of operations to constitute a transaction.
The most common approach to demarcation is to mark the thread executing the operations for transaction processing. This is called as programmatic demarcation. The transaction so established can be suspended by unmarking the thread, and be resumed later by explicitly propagating the transaction context from the point of suspension to the point of resumption.
The transaction demarcation ends after a commit or a rollback request to the transaction manager. The commit request directs all the participating resources managers to record the effects of the operations of the transaction permanently. The rollback request makes the resource managers undo the effects of all operations on the transaction.
Since multiple application components and resources participate in a transaction, it is necessary for the transaction manager to establish and maintain the state of the transaction as it occurs. This is usually done in the form of transaction context.
Transaction context is an association between the transactional operations on the resources, and the components invoking the operations. During the course of a transaction, all the threads participating in the transaction share the transaction context. Thus the transaction context logically envelops all the operations performed on transactional resources during a transaction. The transaction context is usually maintained transparently by the underlying transaction manager.
Resource enlistment is the process by which resource managers inform the transaction manager of their participation in a transaction. This process enables the transaction manager to keep track of all the resources participating in a transaction. The transaction manager uses this information to coordinate transactional work performed by the resource managers and to drive two-phase and recovery protocol. At the end of a transaction (after a commit or rollback) the transaction manager delists the resources.
This protocol between the transaction manager and all the resources enlisted for a transaction ensures that either all the resource managers commit the transaction or they all abort. In this protocol, when the application requests for committing the transaction, the transaction manager issues a prepare request to all the resource managers involved. Each of these resources may in turn send a reply indicating whether it is ready for commit or not. Only The transaction manager issue a commit request to all the resource managers, only when all the resource managers are ready for a commit. Otherwise, the transaction manager issues a rollback request and the transaction will be rolled back.
Basically, the Recovery is the mechanism which preserves the transaction atomicity in presence of failures. The basic technique for implementing transactions in presence of failures is based on the use of logs. That is, a transaction system has to record enough information to ensure that it can be able to return to a previous state in case of failure or to ensure that changes committed by a transaction are properly stored.
In addition to be able to store appropriate information, all participants within a distributed transaction must log similar information which allow them to take a same decision either to set data in their final state or in their initial state.
Two techniques are in general used to ensure transaction's atomicity. A first technique focuses on manipulated data, such the Do/Undo/Redo protocol (considered as a recovery mechanism in a centralized system), which allow a participant to set its data in their final values or to retrieve them in their initial values. A second technique relies on a distributed protocol named the two phases commit, ensuring that all participants involved within a distributed transaction set their data either in their final values or in their initial values. In other words all participants must commit or all must rollback.

In addition to failures we refer as centralized such system crashes, communication failures due for instance to network outages or message loss have to be considered during the recovery process of a distributed transaction.
In order to provide an efficient and optimized mechanism to deal with failure, modern transactional systems typically adopt a “presume abort” strategy, which simplifies the transaction management.
The presumed abort strategy can be stated as «when in doubt, abort». With this strategy, when the recovery mechanism has no information about the transaction, it presumes that the transaction has been aborted.
A particularity of the presumed-abort assumption allows a coordinator to not log anything before the commit decision and the participants do not to log anything before they prepare. Then, any failure which occurs before the 2pc starts lead to abort the transaction. Furthermore, from a coordinator point of view any communication failure detected by a timeout or exception raised on sending prepare is considered as a negative vote which leads to abort the transaction. So, within a distributed transaction a coordinator or a participant may fail in two ways: either it crashes or it times out for a message it was expecting. When a coordinator or a participant crashes and then restarts, it uses information on stable storage to determine the way to perform the recovery. As we will see it the presumed-abort strategy enable an optimized behavior for the recovery.The importance of common interfaces between participants, as well as the complexity of their implementation, becomes obvious in an open systems environment. For this aim various distributed transaction processing standards have been developed by international standards organizations. Among these organizations, We list three of them which are mainly considered in the JBoss Transaction Service product:

OTS is based on the Open Group's DTP model and is designed so that it can be implemented using a common kernel for both the OTS and Open Group APIs. In addition to the functions defined by DTP, OTS contains enhancements specifically designed to support the object environment. Nested transactions and explicit propagation are two examples.
The CORBA model also makes some of the functions in DTP unnecessary so these have been consciously omitted. Static registration and the communications resource manager are unnecessary in the CORBA environment.
A key feature of OTS is its ability to share a common transaction with XA compliant resource managers. This permits the incremental addition of objects into an environment of existing procedural applications.

Figure 1 - OTS Architecture
The OTS architecture, shown in Figure 1, consists of the following components:
An object may require transactions to be either explicitly or implicitly propagated to its operations.
In the code fragments below, a transaction originator uses indirect context management and implicit transaction propagation; txn_crt is an example of an object supporting the Current interface. The client uses the begin operation to start the transaction whichbecomes implicitly associated with the originator's thread of control.
...
txn_crt.begin();
// should test the exceptions that might be raised
...
// the client issues requests, some of which involve
// transactional objects;
BankAccount.makeDeposit(deposit);
...
txn_crt.commit(false)
The program commits the transaction associated with the client thread. The report_heuristics argument is set to false so no report will be made by the Transaction Service about possible heuristic decisions.
In the following example, a transaction originator uses direct context management and explicit transaction propagation. The client uses a factory object supporting the CosTransactions::TransactionFactory interface to create a new transaction and uses the returned Control object to retrieve the Ter mi nat or and Coordinator objects.
...
CosTransactions::Control ctrl;
CosTransactions::Terminator ter;
CosTransactions::Coordinator coo;
coo = TFactory.create(0);
ter = ctrl.get_terminator();
...
transactional_object.do_operation(arg, c);
...
t.commit(false);
The client issues requests, some of which involve transactional objects, in this case explicit propagation of the context is used. The Control object reference is passed as an explicit parameter of the request; it is declared in the OMG IDL of the interface. The transaction originator uses the Terminator object to commit the transaction; the report_heuristics argument is set to false: so no report will be made by the Transaction Service about possible heuristic decisions.
The main difference between direct and indirect context management is the effect on the invoking thread's transaction context. If using indirect (i.e., invoking operations through the Current pseudo object), then the thread's transaction context will be modified automatically by the OTS, e.g., if begin is called then the thread's notion of the current transaction will be modified to the newly created transaction; when that is terminated, the transaction previously associated with the thread (if any) will be restored as the thread's context (assuming subtransactions are supported by the OTS implementation). However, if using direct management, no changes to the threads transaction context are performed by the OTS: the application programmer assumes responsibility for this.

Figure 2 - OTS interfaces and their interactions
Table 1 - OTS Interfaces and their role.
| Interface | Role and operations |
| Current |
|
| TransactionFactory | Explicit transaction creation
|
| Control | Explicit transaction context management
|
| Terminator | Commit (commit) or rollback (rollback) a transaction in a direct transaction management mode |
| Coordinator |
|
| RecoveryCoordinator | Allows to coordinate recovery in case of failure (replay_completion) |
| Resource | Participation in two-phase commit and recovery protocol (prepare, rollback, commit, commit_one_phase, forget) |
| Synchronization | Application synchronization before beginning and after completion of two-phase commit (before_completion, after_completion) |
| SubtransactionAwareResource | Commit or rollback a subtransaction (commit_subtransaction, rollback_subtransaction) |
| TransactionalObject | A marker interface to be implemented by all transactional objects (no operation defined) |
JTS specifies the implementation of a Java transaction manager. This transaction manager supports the JTA, using which application servers can be built to support transactional Java applications. Internally the JTS implements the Java mapping of the OMG OTS specifications.
The JTA specifies an architecture for building transactional application servers and defines a set of interfaces for various components of this architecture. The components are: the application, resource managers, and the application server, as shown in the slide.
The JTS thus provides a new architecture for transactional application servers and applications, while complying to the OMG OTS 1.1 interfaces internally. This allows the JTA compliant applications to interoperate with other OTS 1.1 complaint applications through the standard IIOP.
As shown in the Figure 1, in the Java transaction model, the Java application components can conduct transactional operations on JTA compliant resources via the JTS. The JTS acts as a layer over the OTS. The applications can therefore initiate global transactions to include other OTS transaction managers, or participate in global transactions initiated by other OTS compliant transaction managers.

Figure 1 - The JTA/JTS transaction model
The Java Transaction Service is architected around an application server and a transaction manager. The architecture is shown in Figure 2.

Figure 2 - The JTA/JTS Architecture
The JTS architecture consists of the following components:

Figure 3 - JTA Interfaces
| Flag | Purpose |
| STATUS_ACTIVE | Transaction is active (started but not prepared) |
| STATUS_COMMITTED | Transaction is committed |
| STATUS_COMMITTING | Transaction is in the process of committing. |
| STATUS_MARKED_ROLLBACK | Transaction is marked for rollback. |
| STATUS_NO_TRANSACTION | There is no transaction associated with the current Transaction, UserTransaction or TransactionManager objects. |
| STATUS_PREPARED | Voting phase of the two phase commit is over and the transaction is prepared. |
| STATUS_PREPARING | Transaction is in the process of preparing. |
| STATUS_ROLLEDBACK | Outcome of the transaction has been determined as rollback. It is likely that heuristics exists. |
| STATUS_ROLLING_BACK | Transaction is in the process of rolling back. |
| STATUS_UNKNOWN | A transaction exists but its current status can not be determined. This is a transient condition |
Table 1: Transaction Status Flags
The javax.transaction.Transaction, javax.transaction.TransactionManager, and javax.transaction.UserTransaction interfaces provide a getStatus method that returns one of the above status flags.
The application component can then use this object to begin, commit and rollback transactions. In this approach, association between the calling thread and the transaction, and transaction context propagation are handled transparently by the transaction manager.
Usage:
// Get a UserTransaction object
// Begin a transaction
userTransaction.begin();
// Transactional operations ...
// End the transaction
userTransaction.commit();
Usage
// Begin a transaction
Transaction t = TransactionManager.begin();
// Transactional operations ...
// End the transaction
TransactionManager.commit();
The JTA is much more closely integrated with the XA concept of resources than the arbitrary objects. For each resource in-use by the application, the application server invokes the enlistResource method with an XAResource object which identifies the resource in use.
The enlistment request results in the transaction manager informing the resource manager to start associating the transaction with the work performed through the corresponding resource. The transaction manager is responsible for passing the appropriate flag in its XAResource.start method call to the resource manager.
The delistResource method is used to disassociate the specified resource from the transaction context in the target object. The application server invokes the method with the two parameters: the XAResource object that represents the resource, and a flag to indicate whether the operation is due to the transaction being suspended (TMSUSPEND), a portion of the work has failed (TMFAIL), or a normal resource release by the application (TMSUCCESS).
The de-list request results in the transaction manager informing the resource manager to end the association of the transaction with the target XAResource. The flag value allows the application server to indicate whether it intends to come back to the same resource whereby the resource states must be kept intact. The transaction manager passes the appropriate flag value in its XAResource.end method call to the underlying resource manager.
The application server can enlist and delist resource managers with the transaction manager using the javax.transaction.Transaction interface
UsageResource enlistment is in general done by the application server when an application requests it for a connection to a transactional resource.
// ... an implementation of the application server
// Get a reference to the underlying TransactionManager object.
...
// Get the current Transaction object from the TransactionManager.
transaction = transactionManager.getTransaction();
// Get an XAResource object from a transactional resource.
...
// Create a Transaction object.
...
// Enlist the resource
transaction.enlistResource(xaResource);...
// Return the connection to the application.
...
Resource delistment is done similarly after the application closes connections to transactional resources.
The javax.transaction.Transaction interface provides the registerSynchronization method to register javax.transaction.Synchronization objects with the transaction manager. The transaction manager then uses the synchronization protocol and calls the beforeCompletion and afterCompletion methods before and after the two phase commit process.
The EJB framework specifies construction, deployment and invocation of components called as enterprise beans. The EJB specification classifies enterprise beans into two categories: entity beans and session beans. While entity beans abstract persistent domain data, session beans provide for session specific application logic. Both types of beans are maintained by EJB compliant servers in what are called as containers. A container provides the run time environment for an enterprise bean. Figure 4 shows a simplified architecture of transaction management in EJB compliant application servers.

Figure 4 - EJB and Transactions
An enterprise bean is specified by two interfaces: the home interface and the remote interface. The home interface specifies how a bean can created or found. With the help of this interface, a client or another bean can obtain a reference to a bean residing in a container on an EJB server. The remote interface specifies application specific methods that are relevant to entity or session beans.
Clients obtain references to home interfaces of enterprise beans via the Java Naming and Directory Interface (JNDI) mechanism. An EJB server should provide a JNDI implementation for any naming and directory server. Using this reference to the home interface, a client can obtain a reference to the remote interface. The client can then access methods specified in the remote interface. The EJB specification specifies the Java Remote Method Invocation (RMI) as the application level protocol for remote method invocation. However, an implementation can use IIOP as the wire-level protocol.
In Figure 5, the client first obtains a reference to the home interface, and then a reference to an instance of Bean A via the home interface. The same procedure is applicable for instance of Bean A to obtain a reference and invoke methods on an instance of Bean B.
The EJB framework allows both programmatic and declarative demarcation of transactions. Declarative demarcation is needed for all enterprise beans deployed on the EJB. In addition, EJB clients can also initiative and end transactions programmatically.
The container performs automatic demarcation depending on the transaction attributes specified at the time of deploying an enterprise bean in a container. The following attributes determine how transactions are created.
Java Data Base Connectivity, provide Java programs with a way to connect to and use relational databases. The JDBC API lets you invoke SQL commands from Java programming language methods. In simplest terms, JDBC allows to do three things
The following code fragment gives a simple example of these three steps:
Connection con = DriverManager.getConnection(
"jdbc:myDriver:wombat", "myLogin", "myPassword");
Statement stmt = con.createStatement();
ResultSet rs = stmt.executeQuery("SELECT a, b, c FROM Table1");
while (rs.next()) {
int x = rs.getInt("a");
String s = rs.getString("b");
float f = rs.getFloat("c");
}
Before the version 2.0 of JDBC, only local transactions controlled by the transaction manager of the DBMS is possible. To code a JDBC transaction, you invoke the commit and rollback methods of the java.sql.Connection interface. The beginning of a transaction is implicit. A transaction begins with the first SQL statement that follows the most recent commit, rollback, or connect statement. (This rule is generally true, but may vary with DBMS vendor.). The following example illustrates how transactions are managed by the JDBC API.
public void withdraw (double amount) {
try {
//A connection opened with JDBC is an AUTO COMMIT mode meaning
// that the commitment is automatically performed when the connection
// is closed
//setAutoCommit to false disable this feature
connection.setAutoCommit(false);
//perform an SQL update to Withdraw money from account
connection.commit();
} catch (Exception ex) {
try {
connection.rollback();
throw new Exception("Transaction failed: " + ex.getMessage());
} catch (Exception sqx) {
throw new Exception(...}
}
}
}
From the version 2.0, a JDBC driver can be involved within a distributed transaction since it supports the XAResource interface that allows to participate to the 2PC protocol. An application that need to include more than one database can create a JTA transaction. To demarcate a JTA transaction, the application program invokes the begin, commit, and rollback methods of the javax.transaction.UserTransaction interface. The following code, that can be applied to a bean-managed transaction, demonstrates the UserTransaction methods. The begin and commit invocations delimit the updates to the database. If the updates fail, the code invokes the rollback method and throws an Exception.
public void transfer(double amount) {
UserTransaction ut = context.getUserTransaction();
try {
ut.begin();
// Perform SQL command to debit account 1
// Perform SQL command to debit account 2
ut.commit();
} catch (Exception ex) {
try {
ut.rollback();
} catch (Exception ex1) {
throw new Exception ("Rollback failed: " + ex1.getMessage());
}
throw new Exception ("Transaction failed: " + ex.getMessage());
}
}
This trail provides information on the way to configure environmental variables needed to define the behaviour of transactional applications managed with JBossTS. Basically, the behaviour of the JBossTS product is configurable through property attributes. Although these property attributes may be specified as command line arguments, it is more convenient to organise and initialise them through properties files.
The properties file named jbossts-properties.xml and located under the <ats_installation_directory>/etc directory is organised as a collection of property names.
<property>
name="a_name"
value="a_value"
</property>
Some properties must be specified by the developer while others do not need to be defined and can be used with their default values. Basically the properties file that does not provide default values to all its properties is the jbossts-properties.xml.
The following table describes some properties in the jbossts-properties.xml, where:
| Name | Description | Possible Value | Default Value |
| com.arjuna.ats.arjuna.objectstore.localOSRoot | By default, all object states will be stored within the "defaultStore" subdirectory of the object store root. However, this subdirectory can be changed by setting the localOSRoot property variable accordingly | Directory name | defaultStore |
| com.arjuna.ats.arjuna.objectstore.objectStoreDir | Specify the location of the ObjectStore | Directory name | PutObjectStoreDirHere |
| com.arjuna.ats.arjuna.common.varDir | JBossTS needs to be able to write temporary files to a well known location during execution. By default this location is var. However, by setting the varDir property variable this can be overridden. | Directory name | var/tmp |
The location of the ObjectStore is specified in via the properrty com.arjuna.ats.arjuna.objectstore.objectStoreDir that can be passed with the java flag "-D". For convenience this property is defined in the properties file jbossts-properties.xml, and its value is set during the JBossTS installation. At any time, the location of the ObjectStore may be changed.
Sometimes it is desirable, mainly in case of debugging, to have some form of output during execution to trace internal actions performed. JBossTS uses the logging tracing mechanism provided by the Arjuna Common Logging Framework (CLF) version 2.4, which provides a high level interface that hides differences that exist between logging APIs such Jakarta log4j, JDK 1.4 logging API or dotnet logging API.
With the CLF applications make logging calls on commonLogger objects. These commonLogger objects pass log messages to Handler for publication. Both commonLoggers and Handlers may use logging Levels to decide if they are interested in a particular log message. Each log message has an associated log Level, that gives the importance and urgency of a log message. The set of possible Log Levels are DEBUG, INFO, WARN, ERROR and FATAL. Defined Levels are ordered according to their integer values as follows: DEBUG < INFO < WARN < ERROR < FATAL.
The CLF provides an extension to filter logging messages according to finer granularity an application may define. That is, when a log message is provided to the commonLogger with the DEBUG level, additional conditions can be specified to determine if the log message is enabled or not.
Note: These conditions are applied if and only the DEBUG level is enabled and the log request performed by the application specifies debugging granularity.When enabled, Debugging is filtered conditionally on three variables:
According to these variables the Common Logging Framework defines three interfaces. A particular product may implement its own classes according to its own finer granularity. JBossTS uses the default Debugging level and the default Visibility level provided by CLF, but it defines its own Facility Code. JBossTS uses the default level assigned to its commonLoggers objects (DEBUG). However, it uses the finer debugging features to disable or enable debug messages. Finer values used by the JBossTS are defined below:
| Debug Level | Value | Description |
| NO_DEBUGGING | 0x0000 | A commonLogger object assigned with this values discard all debug requests |
| CONSTRUCTORS | 0x0001 | Diagnostics from constructors |
| DESTRUCTORS | 0x0002 | Diagnostics from finalizers. |
| CONSTRUCT_AND_DESTRUCT | CONSTRUCTORS | DESTRUCTORS | Diagnostics from constructors and finalizers |
| FUNCTIONS | 0x010 | Diagnostics from functions |
| OPERATORS | 0x020 | Diagnostics from operators, such as equals |
| FUNCS_AND_OPS | FUNCTIONS | OPERATORS | Diagnostics from functions and operations. |
| ALL_NON_TRIVIAL | CONSTRUCT_AND_DESTRUCT | FUNCTIONS | OPERATORS | Diagnostics from all non-trivial operations |
| TRIVIAL_FUNCS | 0x0100 | Diagnostics from trivial functions. |
| TRIVIAL_OPERATORS: | 0x0200 | Diagnostics from trivial operations, and operators. |
| ALL_TRIVIAL | TRIVIAL_FUNCS | TRIVIAL_OPERATORS | Diagnostics from all trivial operations |
| FULL_DEBUGGING | 0xffff | Full diagnostics. |
| Debug Level | Value | Description |
| VIS_NONE | 0x0000 | No Diagnostic |
| VIS_PRIVATE | 0x0001 | only from private methods. |
| VIS_PROTECTED | 0x0002 | only from protected methods. |
| VIS_PUBLIC | 0x0004 | only from public methods. |
| VIS_PACKAGE | 0x0008 | only from package methods. |
| VIS_ALL | 0xffff | Full Diagnostic |
| Facility Code Level | Value | Description |
| FAC_ATOMIC_ACTION | 0x00000001 | atomic action core module |
| FAC_BUFFER_MAN | 0x00000004 | state management (buffer) classes |
| FAC_ABSTRACT_REC | 0x00000008 | abstract records |
| FAC_OBJECT_STORE | 0x00000010 | object store implementations |
| FAC_STATE_MAN | 0x00000020 | state management and StateManager) |
| FAC_SHMEM | 0x00000040 | shared memory implementation classes |
| FAC_GENERAL | 0x00000080 | general classes |
| FAC_CRASH_RECOVERY | 0x00000800 | detailed trace of crash recovery module and classes |
| FAC_THREADING | 0x00002000 | threading classes |
| FAC_JDBC | 0x00008000 | JDBC 1.0 and 2.0 support |
| FAC_RECOVERY_NORMAL | 0x00040000 | normal output for crash recovery manager |
To ensure appropriate output, it is necessary to set some of the finer debug properties explicitly as follows:
<properties>
<!-- CLF 2.4 properties -->
<property
name="com.arjuna.common.util.logging.DebugLevel"
value="0x00000000"/>
<property
name="com.arjuna.common.util.logging.FacilityLevel"
value="0xffffffff"/>
<property
name="com.arjuna.common.util.logging.VisibilityLevel"
value="0xffffffff"/>
<property
name="com.arjuna.common.util.logger"
value="log4j"/>
</properties>
By default, debugging messages are not enabled since the DebugLevel is set to NO_DEBUGGING (0x00000000). You can enable debugging by providing one of the appropriate value listed above - for instance with you wish to see all internal actions performed by the RecoveryManager to recover transactions from a failure set the DebugLevel to FULL_DEBUGGING (0xffffffff) and the FacilityCode Level FAC_CRASH_RECOVERY.
Note: To enable finger debug messages, the logging level should be set to the DEBUG level as described below.
From the program point of view a same API is used whatever the underlying logging mechanism, but from a configuration point of view is that the user is totally responsible for the configuration of the underlying logging system. Hence, the properties of the underlying log system are configured in a manner specific to that log system, e.g., a log4j.properties file in the case that log4j logging is used. To set the logging level to the DEBUG value, the log4j.properties file can be edited to set that value.
The property com.arjuna.common.util.logger allows to select the underlying logging system. Possible value are listed in the following table.
| Property Value | Description |
| log4j | Log4j logging (log4j classes must be available in the classpath); configuration through the log4j.properties file, which is picked up from the CLASSPATH or given through a System property: log4j.configuration |
| jdk14 | JDK 1.4 logging API (only supported on JVMs of version 1.4 or higher). Configuration is done through a file logging.properties in the jre/lib directory. |
| simple | Selects the simple JDK 1.1 compatible console-based logger provided by Jakarta Commons Logging |
| csf | Selects CSF-based logging (CSF embeddor must be available) |
| jakarta | Uses the default log system selection algorithm of the Jakarta Commons Logging framework |
| dotnet | Selects a .net logging implementation
Since a dotnet logger is not currently implemented, this is currently identical to simple. Simple is a purely JDK1.1 console-based log implementation. |
| avalon | Uses the Avalon Logkit implementation |
| noop | Disables all logging |
Many ORBs currently in use support different versions of CORBA and/or the Java language mapping.
The JBoss Transaction Service only supports the new Portable Object Adapter (POA) architecture described in the CORBA 2.3 specification as a replacement for the Basic Object Adapter (BOA). Unlike the BOA, which was weakly specified and led to a number of different (and often conflicting) implementations, the POA was deliberately designed to reduce the differences between ORB implementations, and thus minimise the amount of re-coding that would need to be done when porting applications from one ORB to another. However, there is still scope for slight differences between ORB implementations, notably in the area of threading. Note, instead of talking about the POA, this manual will consider the Object Adapter
(OA).
Because the JBoss Transaction Service must be able to run on a number of different ORBs, we have developed an ORB portability interface which allows entire applications to be moved between ORBs with little or no modifications. This portability interface is available to the application programmer in the form of several Java classes.
The ORB class provided in the package com.arjuna.orbportability.ORB shown below provides a uniform way of using the ORB. There are methods for obtaining a reference to the ORB, and for placing the application into a mode where it listens for incoming connections. There are also methods for registering application specific classes to be invoked before or after ORB initialisation.
public class ORB
{
public static ORB getInstance(String uniqueId);
// given the various parameters,this method initialises the ORB and
// retains a reference to it within the ORB class.
public synchronized void initORB () throws SystemException;
public synchronized void initORB (Applet a, Properties p)
throws SystemException;
public synchronized void initORB (String[] s, Properties p)
throws SystemException;
//The orb method returns a reference to the ORB.
//After shutdown is called this reference may be null.
public synchronized org.omg.CORBA.ORB orb ();
public synchronized boolean setOrb (org.omg.CORBA.ORB theORB);
// If supported, this method cleanly shuts down the ORB.
// Any pre- and post- ORB shutdown classes which
//have been registered will also be called.
public synchronized void shutdown ();
public synchronized boolean addAttribute (Attribute p);
public synchronized void addPreShutdown (PreShutdown c);
public synchronized void addPostShutdown (PostShutdown c);
public synchronized void destroy () throws SystemException;
//these methods place the ORB into a listening mode,
//where it waits for incoming invocations.
public void run ();
public void run (String name);
};
Note, some of the methods are not supported on all ORBs, and in this situation, a suitable exception will be thrown. The ORB class is a factory class which has no public constructor. To create an instance of an ORB you must call the getInstance method passing a unique name as a parameter. If this unique name has not been passed in a previous call to getInstance you will be returned a new ORB instance. Two invocations of getInstance made with the same unique name, within the same JVM, will return the same ORB instance.
The OA classes shown below provide a uniform way of using Object Adapters (OA). There are methods for obtaining a reference to the OA. There are also methods for registering application specific classes to be invoked before or after OA initialisation. Note, some of the methods are not supported on all ORBs, and in this situation, a suitable exception will be thrown. The OA class is an abstract class and provides the basic interface to an Object Adapter. It has two sub-classes RootOA and ChildOA, these classes expose the interfaces specific to the root Object Adapter and a child Object Adapter respectively. From the RootOA you can obtain a reference to the RootOA for a given ORB by using the static method getRootOA. To create a ChildOA instance use the createPOA method on the RootOA.
As described below, the OA class and its sub-classes provide most operations provided by the POA as specified in the POA specification.
public abstract class OA
{
public synchronized static RootOA getRootOA(ORB associatedORB);
public synchronized void initPOA () throws SystemException;
public synchronized void initPOA (String[] args) throws SystemException;
public synchronized void initOA () throws SystemException;
public synchronized void initOA (String[] args) throws SystemException;
public synchronized ChildOA createPOA (String adapterName,
PolicyList policies) throws AdapterAlreadyExists, InvalidPolicy;
public synchronized org.omg.PortableServer.POA rootPoa ();
public synchronized boolean setPoa (org.omg.PortableServer.POA thePOA);
public synchronized org.omg.PortableServer.POA poa (String adapterName);
public synchronized boolean setPoa (String adapterName,
org.omg.PortableServer.POA thePOA);
...
};
public class RootOA extends OA
{
public synchronized void destroy() throws SystemException;
public org.omg.CORBA.Object corbaReference (Servant obj);
public boolean objectIsReady (Servant obj, byte[] id);
public boolean objectIsReady (Servant obj);
public boolean shutdownObject (org.omg.CORBA.Object obj);
public boolean shutdownObject (Servant obj);
};
public class ChildOA extends OA
{
public synchronized boolean setRootPoa (POA thePOA);
public synchronized void destroy() throws SystemException;
public org.omg.CORBA.Object corbaReference (Servant obj);
public boolean objectIsReady (Servant obj, byte[] id)
throws SystemException;
public boolean objectIsReady (Servant obj) throws SystemException;
public boolean shutdownObject (org.omg.CORBA.Object obj);
public boolean shutdownObject (Servant obj);
};
The following example illustrates how to use the ORB Portability API to create
import com.arjuna.orbportability.ORB;
import com.arjuna.orbportability.OA;
public static void main(String[] args)
{
try
{
// Create an ORB instance
ORB orb = ORB.getInstance("orb_test");
OA oa = OA.getRootOA( orb ); // Get the root POA
orb.initORB(args, null); // Initialize the ORB
oa.initOA(args); // Initialize the OA
// Do Work
oa.destroy(); // destroy the OA
orb.shutdown(); // Shutdown the ORB
}
catch(Exception e) {}
};
If using such a JDK (from its version 1.2.2) in conjunction with another ORB it is necessary to tell the JVM which ORB to use. This happens by specifying the org.omg.CORBA.ORBClass and org.omg.CORBA.ORBSingletonClass properties. If used, ORB Portability classes will ensure that these properties are automatically set when required, i.e., during ORB initialisation.
The ORB portability library attempts to detect which ORB is in use, it does this by looking for the ORB implementation class for each ORB it supports. This means that if there are classes for more than one ORB in the classpath the wrong ORB can be detected. Therefore it is best to only have one ORB in your classpath. If it is necessary to have multiple ORBs in the classpath then the property com.arjuna.orbportability.orbImplementation must be set to the value specified in the table below.
| ORB | Property Value |
| JacORB v2.0 | com.arjuna.orbportability.internal.orbspecific.jacorb.orb.implementations.jacorb_2_0 |
For additional details on the features provided by the ORB Portability API refer to the documentation provided by the JBossTS distribution.
The failure recovery subsystem of JBossTS will ensure that results of a transaction are applied consistently to all resources affected by the transaction, even if any of the application processes or the machine hosting them crash or lose network connectivity. In the case of machine (system) crash or network failure, the recovery will not take place until the system or network are restored, but the original application does not need to be restarted recovery responsibility is delegated to the Recovery Manager process (see below). Recovery after failure requires that information about the transaction and the resources involved survives the failure and is accessible afterward: this information is held in the ActionStore, which is part of the ObjectStore. If the ObjectStore is destroyed or modified, recovery may not be possible.
Until the recovery procedures are complete, resources affected by a transaction that was in progress at the time of the failure may be inaccessible. For database resources, this may be reported as tables or rows held by "in-doubt transactions".
The Recovery Manager functions by:
If the -test flag is used with the Recovery Manager then it will display a "Ready" message when initialised, i.e.,
java com.arjuna.ats.arjuna.recovery.RecoveryManager
On initialization the Recovery Manager first loads in configuration information via a properties file. This configuration includes a number of recovery activators and recovery modules, which are then dynamically loaded.
java com.arjuna.ats.arjuna.recovery.RecoveryManager -test
Each recovery activator, which implements the com.arjuna.ats.arjuna.recovery.RecoveryActivator interface, is used to instantiate a recovery class related to the underlying communication protocol. Indeed, since the version 3.0 of JBossTS, the Recovery Manager is not specifically tied to an Object Request Broker or ORB, which is to specify a recovery instance able to manage the OTS recovery protocol the new interface RecoveryActivator is provided to identify specific transaction protocol. For instance, when used with OTS, the RecoveryActivitor has the responsibility to create a RecoveryCoordinator object able to respond to the replay_completion operation.
All RecoveryActivator instances inherit the same interface. They are loaded via the following recovery extension property:
<property
name="com.arjuna.ats.arjuna.recovery.recoveryActivator_<number>"
value="RecoveryClass"/>
For instance the RecoveryActivator provided in the distribution of JTS/OTS, which shall not be commented, is as follow :
Each recovery module, which implements the com.arjuna.ats.arjuna.recovery.RecoveryModule interface, is used to recover a different type of transaction/resource, however each recovery module inherits the same basic behaviour.
<property
name="com.arjuna.ats.arjuna.recovery.recoveryActivator_1"
value="com.arjuna.ats.internal.jts.
orbspecific.recovery.RecoveryEnablement"/>
Recovery consists of two separate passes/phases separated by two timeout periods. The first pass examines the object store for potentially failed transactions; the second pass performs crash recovery on failed transactions. The timeout between the first and second pass is known as the backoff period. The timeout between the end of the second pass and the start of the first pass is the recovery period. The recovery period is larger than the backoff period.
The Recovery Manager invokes the first pass upon each recovery module, applies the backoff period timeout, invokes the second pass upon each recovery module and finally applies the recovery period timeout before restarting the first pass again.
The recovery modules are loaded via the following recovery extension property:
The default RecoveryExtension settings are:
com.arjuna.ats.arjuna.recovery.recoveryExtension<number>=<RecoveryClass>
<property name="com.arjuna.ats.arjuna.recovery.recoveryExtension1"
value="com.arjuna.ats.internal.
arjuna.recovery.AtomicActionRecoveryModule"/>
<property name="com.arjuna.ats.arjuna.recovery.recoveryExtension2"
value="com.arjuna.ats.internal.
txoj.recovery.TORecoveryModule"/>
<property name="com.arjuna.ats.arjuna.recovery.recoveryExtension3"
value="com.arjuna.ats.internal.
jts.recovery.transactions.TopLevelTransactionRecoveryModule"/>
<property name="com.arjuna.ats.arjuna.recovery.recoveryExtension4"
value="com.arjuna.ats.internal.
jts.recovery.transactions.ServerTransactionRecoveryModule"/>
com.arjuna.ats.arjuna.recovery.recoveryBackoffPeriod (default 10 secs)
com.arjuna.ats.arjuna.recovery.periodicRecovery (default 120 secs)
The RecoveryManager calls the scan() method on each loaded ExpiryScanner implementation at an interval determined by the property com.arjuna.ats.arjuna.recovery.expiryScanInterval. This value is given in hours default is 12. An EXPIRY_SCAN_INTERVAL value of zero will suppress any expiry scanning. If the value as supplied is positive, the first scan is performed when RecoveryManager starts; if the value is negative, the first scan is delayed until after the first interval (using the absolute value)
The default ExpiryScanner is:
<property
name="com.arjuna.ats.arjuna.recovery.
expiryScannerTransactionStatusManager"
value="com.arjuna.ats.internal.arjuna.recovery.
ExpiredTransactionStatusManagerScanner"/>
The following table summarize properties used by the Recovery Manager. These properties are defined by default the properties file named RecoveryManager-properties.xml.
| Name | Description | Possible Value | Default Value |
| com.arjuna.ats.arjuna.recovery.periodicRecoveryPeriod | Interval in seconds between initiating the periodic recovery modules | Value in seconds | 120 |
| com.arjuna.ats.arjuna.recovery.recoveryBackoffPeriod | Interval in seconds between first and second pass of periodic recovery | Value in seconds | 10 |
| com.arjuna.ats.arjuna.recovery.recoveryExtensionX | Indicates a periodic recovery module to use. X is the occurence number of the recovery module among a set of recovery modules. These modules are invoked in sort-order of names | The class name of the periodic recovery module | JBossTS provides a set classes given in the RecoveryManager-properties.xml file |
| com.arjuna.ats.arjuna.recovery.recoveryActivator_X | Indicates a recovery activator to use. X is the occurence number of the recovery activator among a set of recovery activators. | The class name of the periodic recovery activator | JBossTS provide one class that manages the recovery protocol specified by the OTS specification |
| com.arjuna.ats.arjuna.recovery.expiryScannerXXX | Expiry scanners to use (order of invocation is random). Names must begin with "com.arjuna.ats.arjuna.recovery.expiryScanner" | Class name | JBossTS provides one class given in the RecoveryManager-properties.xml file |
| com.arjuna.ats.arjuna.recovery.expiryScanInterval | Interval, in hours, between running the expiry scanners. This can be quite long. The absolute value determines the interval - if the value is negative, the scan will NOT be run until after one interval has elapsed. If positive the first scan will be immediately after startup. Zero will prevent any scanning. | Value in hours | 12 |
| com.arjuna.ats.arjuna.recovery.transactionStatusManagerExpiryTime | Age, in hours, for removal of transaction status manager item. This should be longer than any ts-using process will remain running. Zero = Never removed. | Value in Hours | 12 |
| com.arjuna.ats.arjuna.recovery.transactionStatusManagerPort | Use this to fix the port on which the TransactionStatusManager listens | Port number (short) | use a free port |
To ensure that your JBossTS installation is fully operational, we will run the simple demo.
Please follow these steps before running the transactional applications
Ensure that JBossTS jar files appear before jacorb jar files.
java com.arjuna.demo.simple.HelloServer
java com.arjuna.demo.simple.HelloClient
In the client window you should see the following lines:
Creating a transaction !
Call the Hello Server !
Commit transaction
Done
In the server, which must be stopped by hand, you should see:
Hello - called within a scope of a transaction
More details on the way to configure the behavior of JBossTS can be found in the section on configuration.
JDK releases from 1.2.2 onwards include a minimum ORB implementation from Sun. If using such a JDK in conjunction with another ORB it is necessary to tell the JVM which ORB to use. This happens by specifying the org.omg.CORBA.ORBClass and org.omg.CORBA.ORBSingletonClass properties. In earlier versions of the JBossTS it was necessary to specify these properties explicitly, either on the command line of in the properties file. However, it is no longer a requirement to do this, as the ORB Portability classes will ensure that these properties are automatically set when required. Of course it is still possible to specify these values explicitly (and necessary if not using the ORB initialization methods)
Transaction management is one of the most crucial requirements for enterprise application development. Most of the large enterprise applications in the domains of finance, banking and electronic commerce rely on transaction processing for delivering their business functionality.
Enterprise applications often require concurrent access to distributed data shared amongst multiple components, to perform operations on data. Such applications should maintain integrity of data (as defined by the business rules of the application) under the following circumstances:
In such cases, it may be required that a group of operations on (distributed) resources be treated as one unit of work. In a unit of work, all the participating operations should either succeed or fail and recover together. This problem is more complicated when
In either case, it is required that success or failure of a unit of work be maintained by the application. In case of a failure, all the resources should bring back the state of the data to the previous state ( i.e., the state prior to the commencement of the unit of work).
From the programmer's perspective a transaction is a scoping mechanism for a collection of actions which must complete as a unit. It provides a simplified model for exception handling since only two outcomes are possible:

To illustrate the reliability expected by the application let’s consider the funds transfer example which is familiar to all of us.
The Money transfer involves two operations: Deposit and WithdrawalThe complexity of implementation doesn't matter; money moves from one place to another. For instance, involved accounts may be either located in a same relational table within a database or located on different databases.
A Simple transfer consists on moving money from savings to checking while a Complex transfer can be performed at the end- of- day according to a reconciliation between international banks

The concept of a transaction, and a transaction manager (or a transaction processing service) simplifies construction of such enterprise level distributed applications while maintaining integrity of data in a unit of work.
A transaction is a unit of work that has the following properties:
These properties, called as ACID properties, guarantee that a transaction is never incomplete, the data is never inconsistent, concurrent transactions are independent, and the effects of a transaction are persistent.
A collection of actions is said to be transactional if they possess the ACID properties. These properties are assumed to be ensured, in the presence of failures; if actions involved within the transaction are performed by a Transactional System. A transaction system includes a set of components where each of them has a particular role. Main components are described below.

Application Programs are clients for the transactional resources. These are the programs with which the application developer implements business transactions. With the help of the transaction manager, these components create global transactions and operate on the transactional resources with in the scope of these transactions. These components are not responsible for implementing mechanisms for preserving ACID properties of transactions. However, as part of the application logic, these components generally make a decision whether to commit or rollback transactions.
Application responsibilities could be summarized as follow:
A resource manager is in general a component that manages persistent and stable data storage system, and participates in the two phase commit and recovery protocols with the transaction manager.
A resource manager is typically a driver that provides two sets of interfaces: one set for the application components to get connections and operating, and the other set for participating in two phase commit and recovery protocols coordinated by a transaction manager. This component may also, directly or indirectly, register resources with the transaction manager so that the transaction manager can keep track of all the resources participating in a transaction. This process is called as resource enlistment.
Resource Manager responsibilities could be summarized as follow
The transaction manager is the core component of a transaction processing environment. Its main responsibilities are to create transactions when requested by application components, allow resource enlistment and delistment, and to manage the two-phase commit or recovery protocol with the resource managers.
A typical transactional application begins a transaction by issuing a request to a transaction manager to initiate a transaction. In response, the transaction manager starts a transaction and associates it with the calling thread. The transaction manager also establishes a transaction context. All application components and/or threads participating in the transaction share the transaction context. The thread that initially issued the request for beginning the transaction, or, if the transaction manager allows, any other thread may eventually terminate the transaction by issuing a commit or rollback request.
Before a transaction is terminated, any number of components and/or threads may perform transactional operations on any number of transactional resources known to the transaction manager. If allowed by the transaction manager, a transaction may be suspended or resumed before finally completing the transaction.
Once the application issues the commit request, the transaction manager prepares all the resources for a commit operation, and based on whether all resources are ready for a commit or not, issues a commit or rollback request to all the resources.
Resource Manager responsibilities could be summarized as follow:
A transaction that involves only one transactional resource, such a database, is considered as local transaction , while a transaction that involves more than one transactional resource that need to be coordinated to reach a consistent state is considered as a distributed transaction.
A transaction can be specified by what is known as transaction demarcation. Transaction demarcation enables work done by distributed components to be bound by a global transaction. It is a way of marking groups of operations to constitute a transaction.
The most common approach to demarcation is to mark the thread executing the operations for transaction processing. This is called as programmatic demarcation. The transaction so established can be suspended by unmarking the thread, and be resumed later by explicitly propagating the transaction context from the point of suspension to the point of resumption.
The transaction demarcation ends after a commit or a rollback request to the transaction manager. The commit request directs all the participating resources managers to record the effects of the operations of the transaction permanently. The rollback request makes the resource managers undo the effects of all operations on the transaction.
Since multiple application components and resources participate in a transaction, it is necessary for the transaction manager to establish and maintain the state of the transaction as it occurs. This is usually done in the form of transaction context.
Transaction context is an association between the transactional operations on the resources, and the components invoking the operations. During the course of a transaction, all the threads participating in the transaction share the transaction context. Thus the transaction context logically envelops all the operations performed on transactional resources during a transaction. The transaction context is usually maintained transparently by the underlying transaction manager.
Resource enlistment is the process by which resource managers inform the transaction manager of their participation in a transaction. This process enables the transaction manager to keep track of all the resources participating in a transaction. The transaction manager uses this information to coordinate transactional work performed by the resource managers and to drive two-phase and recovery protocol. At the end of a transaction (after a commit or rollback) the transaction manager delists the resources.
This protocol between the transaction manager and all the resources enlisted for a transaction ensures that either all the resource managers commit the transaction or they all abort. In this protocol, when the application requests for committing the transaction, the transaction manager issues a prepare request to all the resource managers involved. Each of these resources may in turn send a reply indicating whether it is ready for commit or not. Only The transaction manager issue a commit request to all the resource managers, only when all the resource managers are ready for a commit. Otherwise, the transaction manager issues a rollback request and the transaction will be rolled back.
Basically, the Recovery is the mechanism which preserves the transaction atomicity in presence of failures. The basic technique for implementing transactions in presence of failures is based on the use of logs. That is, a transaction system has to record enough information to ensure that it can be able to return to a previous state in case of failure or to ensure that changes committed by a transaction are properly stored.
In addition to be able to store appropriate information, all participants within a distributed transaction must log similar information which allow them to take a same decision either to set data in their final state or in their initial state.
Two techniques are in general used to ensure transaction's atomicity. A first technique focuses on manipulated data, such the Do/Undo/Redo protocol (considered as a recovery mechanism in a centralized system), which allow a participant to set its data in their final values or to retrieve them in their initial values. A second technique relies on a distributed protocol named the two phases commit, ensuring that all participants involved within a distributed transaction set their data either in their final values or in their initial values. In other words all participants must commit or all must rollback.

In addition to failures we refer as centralized such system crashes, communication failures due for instance to network outages or message loss have to be considered during the recovery process of a distributed transaction.
In order to provide an efficient and optimized mechanism to deal with failure, modern transactional systems typically adopt a “presume abort” strategy, which simplifies the transaction management.
The presumed abort strategy can be stated as «when in doubt, abort». With this strategy, when the recovery mechanism has no information about the transaction, it presumes that the transaction has been aborted.
A particularity of the presumed-abort assumption allows a coordinator to not log anything before the commit decision and the participants do not to log anything before they prepare. Then, any failure which occurs before the 2pc starts lead to abort the transaction. Furthermore, from a coordinator point of view any communication failure detected by a timeout or exception raised on sending prepare is considered as a negative vote which leads to abort the transaction. So, within a distributed transaction a coordinator or a participant may fail in two ways: either it crashes or it times out for a message it was expecting. When a coordinator or a participant crashes and then restarts, it uses information on stable storage to determine the way to perform the recovery. As we will see it the presumed-abort strategy enable an optimized behavior for the recovery.The importance of common interfaces between participants, as well as the complexity of their implementation, becomes obvious in an open systems environment. For this aim various distributed transaction processing standards have been developed by international standards organizations. Among these organizations, We list three of them which are mainly considered in the Jboss Transaction Service product:

JBoss Transaction Service (JBossTS) assures complete, accurate business transactions for any Java based applications, including those written for the Java EE and EJB frameworks.
JBossTS is a 100% Java implementation of a distributed transaction management system based on the Sun Microsystems Java EE Java Transaction Service (JTS) standard. Our implementation of the JTS utilizes the Object Management Group's (OMG) Object Transaction Service (OTS) model for transaction interoperability as recommended in the Java EE and EJB standards. Although any JTS-compliant product will allow Java objects to participate in transactions, one of the key features of JBossTS is it's 100% Java implementation. This allows JBossTS to support fully distributed transactions that can be coordinated by distributed parties.
JBossTS runs can be run both as an embedded distributed service of an application server (e.g. JBossAS), affording the user all the added benefits of the application server environment such as real-time load balancing, unlimited linear scalability and unmatched fault tolerance that allows you to deliver an always-on solution to your customers. It is also available as a free-standing Java Transaction Service.
In addition to providing full compliance with the latest version of the JTS specification, JBossTS leads the market in providing many advanced features such as fully distributed transactions and ORB portability with POA support.
JBossTS works on a number of operating systems including Red Hat linux, Sun Solaris and Microsoft Windows XP. It requires a Java 5 or later environment.
The Java Transaction API support for JBossTS comes in two flavours:
The sample application consists of a banking application that involves a bank able to manage accounts on behalf of clients. Clients can obtain information on accounts and perform operations such credit, withdraw and transfer money from one account to an other.
Figure 1 - The Banking Applications
Each operation provided to the client leads to the creation of a transaction; therefore in order to commit or rollback changes made on an account, a resource is associated with the account to participate to the transaction commitment protocol. According to the final transaction decision, the resource is able to set the Account either to its initial state (in case of rollback) or to the final state (in case of commit). From the transactional view, Figure 2 depicts of transactional components.
Figure 2 - The Banking Application and the transactional Component
Assuming that the JBoss Transactioning product has been installed, this trail provides a set of examples that show how to build transactional applications. Two types of transactional applications are presented, those using the JTA interface and those accessing to the JTS (OTS) interfaces.
Please follow these steps before running the transactional applications
<property
name="com.arjuna.ats.jta.jtaTMImplementation"
value="com.arjuna.ats.internal.jta.transaction.
arjunacore.TransactionManagerImple"/>
<property
name="com.arjuna.ats.jta.jtaUTImplementation"
value="com.arjuna.ats.internal.jta.transaction.
arjunacore.UserTransactionImple"/>
<property
name="com.arjuna.ats.jta.jtaTMImplementation"
value="com.arjuna.ats.internal.jta.transaction.
jts.TransactionManagerImple"/> <property
name="com.arjuna.ats.jta.jtaUTImplementation"
value="com.arjuna.ats.internal.jta.transaction.
jts.UserTransactionImple"/>
Using JTA to create a distributed transaction need the creation of an ORB instance as done by a JTS application (see JTS versions of the banking application), the difference is in the interface used to demarcate and control transactions.
To illustrate the programming interfaces possibilities enabled by JBossTS, the banking application is provided in several versions: a version that uses the JTA API and a second that uses JTS/OTS interfaces.
This trail focuses to understanding concepts related to the creation of transactions and the behavior of the commitment protocol, while the next trail illustrates the similar application with persistent data.
Program Applications that create transactions using te JTA interface may invoke as well local services as remote services. When a remote invocation need to be performed, the current transactional context need to be propagated to the remote service in order to involve it to the transaction in progress. JBoss Transaction Service allows the possibility to provide such feature using the facilities provided by JTS and ORB. More precisely JBossTS need to be configured to determine in which type of transaction, local or distributed, the JTA interface is used.
To launch the JTA version of the Banking application, which creates only local transactions, execute the following java program:
java com.arjuna.demo.jta.localbank.BankClient
Once one of the program given above is launched the following lines are displayed:
-------------------------------------------------
Bank client
-------------------------------------------------
Select an option :
0. Quit
1. Create a new account.
2. Get an account information.
3. Make a transfer.
4. Credit an account.
5. Withdraw from an account
Your choice :
After introducing your choice, the appropriate operation is performed by the Bank object, to get the requested account, and by the account to execute the credit or withdraw or to return the current balance. Let's consider the following execution.
Enter the number 1 as your choice, then give the name "Foo" as the account name and "1000" as an initial value of the account to create. You should get the following lines:
Your choice : 1
- Create a new account -
------------------------
Name : Foo
Initial balance : 1000
Beginning a User transaction to create account
XA_START[]
Attempt to commit the account creation transaction
XA_END[]
XA_COMMIT (ONE_PHASE)[]
In the same way create a second account with the name "Bar" and the initial balance set to 500.
As a choice now, enter "3" to make a transfer (300) from "Foo" to "Bar".
Your choice : 3
- Make a transfer -
-------------------
Take money from : Foo
Put money to : Bar
Transfert amount : 300
Beginning a User transaction to get balance
XA_START[]
XA_START[]
XA_END[]
XA_PREPARE[]
XA_END[]
XA_PREPARE[]
XA_COMMIT[]
XA_COMMIT[]
Any attempt to manipulate an account that it doesn't exist leads to throw the NotExistingAccount exception and to rollback the transaction in progress. For instance, let's withdraw money from an account FooBar not previously created.
Your choice : 5
- Withdraw from an Account -
----------------------------
Give the Account name : FooBar
Amount to withdraw : 200
Beginning a User transaction to
withdraw from an account
The requested account does not exist!
ERROR - javax.transaction.RollbackException
From an architectural point of view of JTA, the bank client is considered as an application program able to manage transactions via the javax.transaction.UserTransaction interface. The following portion of code illustrates how a JTA transaction is started and terminated when the client asks to transfer money from one account to another. This also describes what are JBossTS packages that need to be used in order to obtain appropriate objects instances (such UserTransaction).
Note: The code below is a simplified view of the BankClient.java program. Only the transfer operation is illustrated; other operations manage transactions in the same way. (see for details the src/com/arjuna/demo/jta/localbank/BankClient.java)
package com.arjuna.demo.jta.localbank;
public class BankClient
{
private Bank _bank;
// This operation is used to make a transfer
//from an account to another account
private void makeTransfer()
{
System.out.print("Take money from : ");
String name_supplier = input();
System.out.print("Put money to : ");
String name_consumer = input();
System.out.print("Transfer amount : ");
String amount = input();
float famount = 0;
try
{
famount = new Float( amount ).floatValue();
}
catch ( java.lang.Exception ex )
{
System.out.println("Invalid float number, abort operation...");
return;
}
try
{
//the following instruction asks a specific JBossTS
//class to obtain a UserTransaction instance
javax.transaction.UserTransaction userTran = com.arjuna.ats.jta.UserTransaction.userTransaction();
System.out.println("Beginning a User transaction to get balance");
userTran.begin();
Account supplier = _bank.get_account( name_supplier );
Account consumer = _bank.get_account( name_consumer );
supplier.debit( famount );
consumer.credit( famount );
userTran.commit( );
}
catch (Exception e)
{
System.err.println("ERROR - "+e);
}
}
......
}
The Bank object has mainly two operations: creating an account, which is added in the account list, and returning an Account object. No transactional instruction is performed by the Bank object
package com.arjuna.demo.jta.localbank;
public class Bank {
private java.util.Hashtable _accounts;
public Bank()
{
_accounts = new java.util.Hashtable();
}
public Account create_account( String name )
{
Account acc = new Account(name);
_accounts.put( name, acc );
return acc;
}
public Account get_account(String name)
throws NotExistingAccount
{
Account acc = ( Account ) _accounts.get( name );
if ( acc == null )
throw new NotExistingAccount("The Account requested does not exist");
return acc;
}
}
The Account object provides mainly three methods balance, credit and withdraw. However, in order to provide the transactional behaviour, rather than to modify the current account directly (according to credit or withdraw) this task is delegated to an AccountResource object that is able, according to the transaction outcome, to set the account value either to its initial state or its final state.
The AccountResource object is in fact an object that implements the javax.transactions.XAResource, then able to participate to the transaction commitment. For this aim, the Account object has to register or enlist the AccountResource object as a participant after having obtaining the reference of the javax.transaction.Transaction object via the javax.transaction.TransactionManager object
package com.arjuna.demo.jta.localbank;
public class Account
{
float _balance;
AccountResource accRes = null;
public Account(String name)
{
_name = name;
_balance = 0;
}
public float balance()
{
return getXAResource().balance();;
}
public void credit( float value )
{
getXAResource().credit( value );
}
public void debit( float value )
{
getXAResource().debit( value );
}
public AccountResource getXAResource()
{
try
{
javax.transaction.TransactionManager transactionManager = com.arjuna.ats.jta.TransactionManager.transactionManager(); javax.transaction.Transaction currentTrans = transactionManager.getTransaction();
if (accRes == null) {
currentTrans.enlistResource( accRes = new AccountResource(this, _name) );
}
currentTrans.delistResource( accRes, XAResource.TMSUCCESS );
}
catch (Exception e)
{
System.err.println("ERROR - "+e);
}
return accRes;
}
...
}
The AccountResource class that implements the javax.transaxtion.XAResource interface provides similar methods as the Account class (credit, withdraw and balance) but also all methods specified by the javax.transaxtion.XAResource. The following portion of code describes how the methods prepare, commit and rollback are implemented.
public class AccountResource implements XAResource
{
public AccountResource(Account account, String name )
{
_name = name;
_account = account;
_initial_balance = account._balance;
_current_balance = _initial_balance;
}
public float balance()
{
return _current_balance;
}
public void credit( float value )
{
_current_balance += value;
}
public void debit( float value )
{
_current_balance -= value;
}
public void commit(Xid id, boolean onePhase) throws XAException
{
//The value of the associated Account object is modified
_account._balance = _current_balance;
}
public int prepare(Xid xid) throws XAException
{
if ( _initial_balance == _current_balance ) //account not modified
return (XA_RDONLY);
if ( _current_balance < 0 )
throw new XAException(XAException.XA_RBINTEGRITY);
//If the integrity of the account is corrupted then vote rollback
return (XA_OK); //return OK
}
public void rollback(Xid xid) throws XAException
{
//Nothing is done
}
private float _initial_balance;
private float _current_balance;
private Account _account;
}
}
Full source code for the banking application with JTA is included to provide you with a starting point for experimentation.
The JTS version of the Banking application means that the Object Request Broker will be used. The JBossTS distribution is provided to work with the bundled JacORB version
To describe the possibilities provided by JBossTS to build a transactional application according to the programming models defined by the OTS specification, the Banking Application is programmed in different ways.
JTS Local Transactions>
JTS Distributed Transactions
The JTS version of the Banking application means that the Object Request Broker will be used. The JBossTS distribution is provided to work with the bundled JacORB version
Note: Ensure that the jacorb jar files are added in your CLASSPATH
To launch the JTS version of the Banking application, execute the following java program
java com.arjuna.demo.jts.localbank.BankClient
Once one of the program given above is launched the following lines are displayed:
-------------------------------------------------
Bank client
-------------------------------------------------
Select an option :
0. Quit
1. Create a new account.
2. Get an account information.
3. Make a transfer.
4. Credit an account.
5. Withdraw from an account
Your choice :
After introducing your choice, the appropriate operation is performed by the Bank object, to get the requested account, and by the account to execute the credit or withdraw or to return the current balance. Let's consider the following execution.
Enter the number 1 as your choice, then give the name "Foo" as the account name and "1000" as an initial value of the account to create. You should get the following lines:
Your choice : 1
- Create a new account -
------------------------
Name : Foo
Initial balance : 1000
Beginning a User transaction to create account
[ Connected to 192.168.0.2:4799 from local port 4924 ]
Attempt to commit the account creation transaction
/[ Resource for Foo : Commit one phase ]
In the same way create a second account with the name "Bar" and the initial balance set to 500.
As a choice now, enter "3" to make a transfer (300) from "Foo" to "Bar".
Your choice : 3
- Make a transfer -
-------------------
Take money from : Foo
Put money to : Bar
Transfer amount : 300
Beginning a User transaction to Transfer money
[ Resource for Foo : Prepare ]
[ Resource for Bar : Prepare ]
[ Resource for Foo : Commit ]
[ Resource for Bar : Commit ]
Any attempt to manipulate an account that it doesn't exist leads to throw the NotExistingAccount exception and to rollback the transaction in progress. For instance, let's withdraw money from an account FooBar not previously created.
Your choice : 5
- Withdraw from an Account -
----------------------------
Give the Account name : FooBar
Amount to withdraw : 200
Beginning a User transaction to withdraw from an account
The requested account does not exist!
ERROR - org.omg.CORBA.TRANSACTION_ROLLEDBACK:
minor code: 50001 completed: No
By default JBossTS does not use a separate transaction manager server: transaction managers are co-located with each application process to improve performance and improve application fault-tolerance. When running applications which require a separate transaction manager, you must set the com.arjuna.ats.jts.transactionManager property variable, in the "(jbossts_install_dir)/etc/jbossts-properties.xml file, to YES.
In a separate window, the stand-alone Transaction Server is launched as follow:
java com.arjuna.ats.jts.TransactionServer [-test]
The option -test allows to see the message "Ready" when the Transaction Server is started.
The Banking application presented above gives the same output.
The JTS version of the Banking application means that the Object Request Broker will be used. The JBossTS distribution is provided to work with the bundled JacORB version
Note: Ensure that the jacorb jar files are added in your CLASSPATH
java com.arjuna.ats.arjuna.recovery.RecoveryManager
java com.arjuna.demo.jts.remotebank.BankServer
java com.arjuna.demo.jts.remotebank.BankClient
java com.arjuna.demo.jts.explicitremotebank.BankServer
java com.arjuna.demo.jts.explicitremotebank.BankClient
In both cases (implicit and explicit), the Bank Server, which can be stopped by hand, displays the following lines:
The bank server is now ready...
In both cases (implicit and Explicit), the Bank Client window displays the following lines:
------------------------------------------------- Bank client ------------------------------------------------- Select an option : 0. Quit 1. Create a new account. 2. Get an account information. 3. Make a transfer. 4. Credit an account. 5. Withdraw from an account Your choice :
After entering your choice, the appropriate operation is performed by the remote Bank object, to get the requested account, and by the account to execute the credit or withdraw or to return the current balance. Let's consider the following execution.
Enter the number 1 as your choice, then give the name "Foo" as the account name and "1000" as an initial value of the account to create. You should get in the server window a result that terminates with the following line
[ Resource for Foo : Commit one phase ]
In the same way create a second account with the name "Bar" and the initial balance set to 500.
As a choice now, enter in the client window "3" to make a transfer (300) from "Foo" to "Bar".
Your choice : 3 - Make a transfer - ------------------- Take money from : Foo Put money to : Bar Transfer amount : 300
In the Server window you should see a result with the following lines
[ Resource for Foo : Prepare ] [ Resource for Bar : Prepare ] [ Resource for Foo : Commit ] [ Resource for Bar : Commit ]
Any attempt to manipulate an account that it doesn't exist leads to throw the NotExistingAccount exception and to rollback the transaction in progress. For instance, let's withdraw money from an account FooBar not previously created.
Your choice : 5 - Withdraw from an Account - ---------------------------- Amount to withdraw : 200 Beginning a User transaction to withdraw from an account The requested account does not exist! ERROR - org.omg.CORBA.TRANSACTION_ROLLEDBACK: minor code: 50001 completed: No
By default JBossTS does not use a separate transaction manager server: transaction managers are co-located with each application process to improve performance and improve application fault-tolerance. When running applications which require a separate transaction manager, you must set the com.arjuna.ats.jts.transactionManager property variable, in the jbossts-properties.xml file, to YES.
In a separate window, the stand-alone Transaction Server is launched as follow:
java com.arjuna.ats.jts.TransactionServer [-test]
The option -test allows to see the message "Ready" when the Transaction Server is started.
The Banking application presented above gives the same output.
It is possible to run the JBoss Transaction Service and recovery manager processes on a different machine and have clients access these centralized services in a hub-and-spoke style architecture.
All that must be done is to provide the clients with enough information to contact the transaction service (such as the ORB's NameService). However, configuring the ORB is beyond the remit of this trailmap and so we shall opt for a simpler mechanism wherby the transaction services IOR is shared by access to a common file.
This trailmap stage assumes that the transaction service has been appropriately installed and configured (the setenv.[bat|sh] script has been ran) onto two hosts (for the purpose of explanation we shall refer to these hosts as host1 and host2).
java com.arjuna.ats.arjuna.recovery.RecoveryManager [-test]
java com.arjuna.ats.jts.TransactionServer [-test]
Open a command prompt on host2 and copy the CosServices.cfg file from the <narayana-jts_install_root>/etc directory on host1.
For example, using the popular scp package, open a shell prompt and issue the following command:
scp user@host1:<ats_root>/etc/CosServices.cfg <host2_ats_root>/etc/
NOTE: See the section above entitled "Using a stand-alone Transaction Server" for more information on how to configure these application to use a remote transaction service.
java com.arjuna.demo.jts.remotebank.BankServer
java com.arjuna.demo.jts.remotebank.BankClient
java com.arjuna.demo.jts.explicitremotebank.BankServer
java com.arjuna.demo.jts.explicitremotebank.BankClient
From an architectural point of view of JTS, the bank client is considered as an application program able to manage transactions either in a direct or indirect management mode, respectively with the interfaces org.omg.CosTransactions.TransactionFactory and org.omg.CosTransactions.Terminator or with the org.omg.CosTransactions.Current interface. Transactions created by the client in the Banking application are done in the indirect mode.
The following portion of code illustrates how a JTS transaction is started and terminated when the client asks to transfer money from one account to another. This also describes what are JBossTS packages that need to be used in order to obtain appropriate objects instances (such Current).
Note: The code below is a simplified view of the BankClient.java program. Only the transfer operation is illustrated; other operations manage transactions in the same way. (see for details the ../src/com/arjuna/demo/jts/localbank/BankClient.java)
package com.arjuna.demo.jta.localbank; import com.arjuna.ats.jts.OTSManager; import com.arjuna.ats.internal.jts.ORBManager;
public class BankClient
{
private Bank _bank; //Initialised on BankClient initializations
....
// This operation is used to make a transfer from an account to another account
private void makeTransfer()
{
System.out.print("Take money from : ");
String name_supplier = input();
System.out.print("Put money to : ");
String name_consumer = input();
System.out.print("Transfert amount : ");
String amount = input();
float famount = 0;
try
{
famount = new Float( amount ).floatValue();
}
catch ( java.lang.Exception ex )
{
System.out.println("Invalid float number, abort operation...");
return;
}
try
{
//the following instruction asks a specific JBossTS class to obtain a Current instance
Current current = OTSManager.get_current();
System.out.println("Beginning a User transaction to get balance");
current.begin();
Account supplier = _bank.get_account( name_supplier );
Account consumer = _bank.get_account( name_consumer );
supplier.debit( famount );
consumer.credit( famount );
current.commit( );
}
catch (Exception e)
{
System.err.println("ERROR - "+e);
}
}Since JTS is used invocations against an ORB are needed, such ORB and Object Adapter instantiation and initialisation. To ensure a better portability, the ORB Portability API provides a set of methods that can be used as described below.
public static void main( String [] args )
{
try {
myORB = ORB.getInstance("test");// Create an ORB instance
myOA = OA.getRootOA(myORB); //Obtain the Root POA
myORB.initORB(args, null); //Initialise the ORB
myOA.initOA(); //Initialise the POA
// The ORBManager is a class provided by JBossTS to facilitate the association
// of the ORB/POA with the transaction service
ORBManager.setORB(myORB);
ORBManager.setPOA(myOA);
....
}
catch(Exception e)
{
e.printStackTrace(System.err);
}
}
The Bank object has mainly two operations: creating an account, which is added in the account list, and returning an Account object. No transactional instruction is performed by the Bank object
package com.arjuna.demo.jta.localbank;
public class Bank {
private java.util.Hashtable _accounts;
public Bank()
{
_accounts = new java.util.Hashtable();
}
public Account create_account( String name )
{
Account acc = new Account(name);
_accounts.put( name, acc );
return acc;
}
public Account get_account(String name)
throws NotExistingAccount
{
Account acc = ( Account ) _accounts.get( name );
if ( acc == null )
throw new NotExistingAccount("The Account requested does not exist");
return acc;
}
}
The Account object provides mainly three methods balance, credit and withdraw. However, in order to provide the transactional behaviour, rather than to modify the current account directly (according to credit or withdraw) this task is delegated to an AccountResource object that is able, according to the transaction outcome, to set the account value either to its initial state or its final state.
The AccountResource object is in fact an object that implements the org.omg.CosTransactions.Resource, then able to participate to the transaction commitment. For this aim, the Account object has to register the AccountResource object as a participant, after having obtaining the reference of the org.omg.CosTransactions.Coordinator object , itself obtained via the org.omg.CosTransactions.Control object
package com.arjuna.demo.jta.localbank;
public class Account
{
float _balance;
AccountResource accRes = null;
public Account(String name )
{
_name = name;
_balance = 0;
}
public float balance()
{
return getResource().balance();;
}
public void credit( float value )
{
getResource().credit( value );
}
public void debit( float value )
{
getResource().debit( value );
}
public AccountResource getResource()
{
try {
if (accRes == null) {
accRes = new AccountResource(this, _name) ;
Resource ref = org.omg.CosTransactions.ResourceHelper.narrow(ORBManager.getPOA().corbaReference(accRes));
// Note above the possibilities provided by the ORBManager to access the POA then to obtain
// the CORBA reference of the created AccountResource object
RecoveryCoordinator recoverycoordinator = OTSManager.get_current().get_control(). get_coordinator().register_resource(ref);
}
}
catch (Exception e)
{
System.err.println("ERROR - "+e);
}
return accRes;
}
...
}
To be considered as a org.omg.CosTransactions.Resource, the AccountResource class shall extends the class org.omg.CosTransactions.ResourcePOA generated by the CORBA IDL compiler. The AccountRessource provides similar methods as the Account class (credit, withdraw and balance) with the appropriate methods to participate to the 2PC protocol. The following portion of code describes how the methods prepare, commit and rollback are implemented.
public class AccountResource extends org.omg.CosTransactions.ResourcePOA
{
public AccountResource(Account account, String name )
{
_name = name;
_account = account;
_initial_balance = account._balance;
_current_balance = _initial_balance;
}
public float balance()
{
return _current_balance;
}
public void credit( float value )
{
_current_balance += value;
}
public void debit( float value )
{
_current_balance -= value;
}
public org.omg.CosTransactions.Vote prepare()
throws org.omg.CosTransactions.HeuristicMixed, org.omg.CosTransactions.HeuristicHazard
{
if ( _initial_balance == _current_balance )
return org.omg.CosTransactions.Vote.VoteReadOnly;
if ( _current_balance < 0 )
return org.omg.CosTransactions.Vote.VoteRollback;
return org.omg.CosTransactions.Vote.VoteCommit;
}
public void rollback()
throws org.omg.CosTransactions.HeuristicCommit, org.omg.CosTransactions.HeuristicMixed,
org.omg.CosTransactions.HeuristicHazard
{
//Nothing to do
}
public void commit()
throws org.omg.CosTransactions.NotPrepared, org.omg.CosTransactions.HeuristicRollback,
org.omg.CosTransactions.HeuristicMixed, org.omg.CosTransactions.HeuristicHazard
{
_account._balance = _current_balance;
}
public void commit_one_phase()
throws org.omg.CosTransactions.HeuristicHazard
{
_account._balance = _current_balance;
}
.....private float _initial_balance;
private float _current_balance;
private Account _account;
}
Full source code for the banking application is included to provide you with a starting point for experimentation.
The bank client is an application program able to manage transactions either in a direct or indirect management mode, respectively with the interfaces org.omg.CosTransactions.TransactionFactory and org.omg.CosTransactions.Terminator or with the org.omg.CosTransactions.Current interface. Transactions created by the client in the Banking application are done in the indirect mode.
Invoking a remote object within a CORBA environment means that the remote object implements a CORBA interface defined in a CORBA idl file. The following Bank.idl describes the interfaces then the possible kind of distributed CORBA objects involved in the banking application. There is no any interface that inherits the CosTransactions::TransactionalObject interface, which means that for any remote invocations the transactional context is normally not propagated. However, since the Account object may have to register Resource objects that participate to transaction completion, a context is needed. In the following Bank.idl file operations defined in the Account interface have explicitly in their signature the CosTransactions::Control argument meaning that it passed explicitly by the caller - in this case the Bank Client program.
module arjuna {
module demo {
module jts {
module explicitremotebank {
interface Account :
{
float balance(in CosTransactions::Control ctrl);
void credit( in CosTransactions::Control ctrl, in float value );
void debit( in CosTransactions::Control ctrl, in float value );
};
exception NotExistingAccount
{ };
interface Bank
{
Account create_account( in string name );
Account get_account( in string name )
raises( NotExistingAccount );
};
};
};
};
};
The following portion of code illustrates how a JTS transaction is started and terminated when the client asks to transfer money from one account to another. This also describes what are JBossTS packages that need to be used in order to obtain appropriate objects instances (such Current).
Note: The code below is a simplified view of the BankClient.java program. Only the transfer operation is illustrated; other operations manage transactions in the same way. (see for details the src/com/arjuna/demo/jts/explicitremotebank/BankClient.java)
package com.arjuna.demo.jta.remotebank; import com.arjuna.ats.jts.OTSManager;
public class BankClient
{
private Bank _bank;
....
// This operation is used to make a transfer
//from an account to another account
private void makeTransfer()
{
//get the name of the supplier(name_supplier) and
// the consumer(name_consumer)
// get the amount to transfer (famount)
...
try
{
//the following instruction asks a specific
//JBossTS class to obtain a Current instance
Current current = OTSManager.get_current();
System.out.println("Beginning a User transaction to get balance");
current.begin();
Account supplier = _bank.get_account( name_supplier );
Account consumer = _bank.get_account( name_consumer );
supplier.debit( current.get_control(), famount );
//The Control is explicitly propagated
consumer.credit( current.get_control(), famount );
current.commit( );
}
catch (Exception e)
{
...
}
}
Since JTS is used invocations against an ORB are needed, such ORB and Object Adapter instantiation and initialisation. To ensure a better portability, the ORB Portability API provides a set of methods that can be used as described below.
public static void main( String [] args )
{
....
myORB = ORB.getInstance("test");// Create an ORB instance myORB.initORB(args, null); //Initialise the ORB
org.omg.CORBA.Object obj = null;
try
{
//Read the reference string from a file then convert to Object
....
obj = myORB.orb().string_to_object(stringTarget);
}
catch ( java.io.IOException ex )
{
...
}
Bank bank = BankHelper.narrow(obj);
....
}
The Bank object has mainly two operations: creating an account, which is added in the account list, and returning an Account object. No transactional instruction is performed by the Bank object. The following lines decribe the implementation of the Bank CORBA object
public class BankImpl extends BankPOA {
public BankImpl(OA oa)
{
_accounts = new java.util.Hashtable();
_oa = oa;
}
public Account create_account( String name )
{
AccountImpl acc = new AccountImpl(name);
_accounts.put( name, acc );
return com.arjuna.demo.jts.remotebank.AccountHelper.
narrow(_oa.corbaReference(acc));
}
public Account get_account(String name)
throws NotExistingAccount
{
AccountImpl acc = ( AccountImpl ) _accounts.get( name );
if ( acc == null )
throw new NotExistingAccount("The Account requested does not exist");
return com.arjuna.demo.jts.remotebank.AccountHelper.
narrow(_oa.corbaReference(acc));
}
private java.util.Hashtable _accounts;// Accounts created by the Bank
private OA _oa;
}
After having defined an implementation of the Bank object, we should now create an instance and make it available for client requests. This is the role of the Bank Server that has the responsibility to create the ORB and the Object Adapater instances, then the Bank CORBA object that has its object reference stored in a file well known by the bank client. The following lines describe how the Bank server is implemented.
public class BankServer
{
public static void main( String [] args )
{
ORB myORB = null;
RootOA myOA = null;
try
{
myORB = ORB.getInstance("ServerSide"); myOA = OA.getRootOA(myORB); myORB.initORB(args, null); myOA.initOA();
....
BankImpl bank = new BankImpl(myOA);
String reference = myORB.orb(). object_to_string(myOA.corbaReference(bank));
//Store the Object reference in the file
...
System.out.println("The bank server is now ready...");
myOA.run();
}
}
The Account object provides mainly three methods balance, credit and withdraw. However, in order to provide the transactional behaviour, rather than to modify the current account directly (according to credit or withdraw) this task is delegated to an AccountResource object that is able, according to the transaction outcome, to set the account value either to its initial state or its final state.
The AccountResource object is in fact an object that implements the org.omg.CosTransactions.Resource, then able to participate to the transaction commitment. For this aim, the Account object has to register the AccountResource object as a participant, after having obtaining the reference of the org.omg.CosTransactions.Coordinator object , itself obtained via the org.omg.CosTransactions.Control object
package com.arjuna.demo.jta.remotebank;
import org.omg.CosTransactions.*;
import ....
public class AccountImpl extends AccountPOA
{
float _balance;
AccountResource accRes = null;
public Account(String name )
{
_name = name;
_balance = 0;
}
public float balance(Control ctrl)
{
return getResource(ctrl).balance();;
}
public void credit(Control ctrl, float value )
{
getResource(ctrl).credit( value );
}
public void debit(Control ctrl, float value )
{
getResource(ctrl).debit( value );
}
public AccountResource getResource(Control control)
{
try
{
if (accRes == null) {
accRes = new AccountResource(this, _name) ;
//The invocation on the ORB illustrates the fact that the same //ORB instance created by the Bank Server is returned. ref = org.omg.CosTransactions.ResourceHelper. narrow(OA.getRootOA(ORB.getInstance("ServerSide")). corbaReference(accRes)); RecoveryCoordinator recoverycoordinator = control.get_coordinator().register_resource(ref);
}
}
catch (Exception e){...}
return accRes;
}
...
}
To be considered as a org.omg.CosTransactions.Resource, the AccountResource class shall extends the class org.omg.CosTransactions.ResourcePOA generated by the CORBA IDL compiler. The AccountRessource provides similar methods as the Account class (credit, withdraw and balance) with the appropriate methods to participate to the 2PC protocol. The following portion of code describes how the methods prepare, commit and rollback are implemented.
public class AccountResource extends org.omg.CosTransactions.ResourcePOA
{
public AccountResource(Account account, String name )
{
_name = name;
_account = account;
_initial_balance = account._balance;
_current_balance = _initial_balance;
}
public float balance()
{
return _current_balance;
}
public void credit( float value )
{
_current_balance += value;
}
public void debit( float value )
{
_current_balance -= value;
}
public org.omg.CosTransactions.Vote prepare()
throws org.omg.CosTransactions.HeuristicMixed,
org.omg.CosTransactions.HeuristicHazard
{
if ( _initial_balance == _current_balance )
return org.omg.CosTransactions.Vote.VoteReadOnly;
if ( _current_balance < 0 )
return org.omg.CosTransactions.Vote.VoteRollback;
return org.omg.CosTransactions.Vote.VoteCommit;
}
public void rollback()
throws org.omg.CosTransactions.HeuristicCommit,
org.omg.CosTransactions.HeuristicMixed,
org.omg.CosTransactions.HeuristicHazard
{
//Nothing to do
}
public void commit()
throws org.omg.CosTransactions.NotPrepared,
org.omg.CosTransactions.HeuristicRollback,
org.omg.CosTransactions.HeuristicMixed,
org.omg.CosTransactions.HeuristicHazard
{
_account._balance = _current_balance;
}
public void commit_one_phase()
throws org.omg.CosTransactions.HeuristicHazard
{
_account._balance = _current_balance;
}
.....
private float _initial_balance;
private float _current_balance;
private Account _account;
}
Full source code for the banking application is included to provide you with a starting point for experimentation.
The bank client is an application program able to manage transactions either in a direct or indirect management mode, respectively with the interfaces org.omg.CosTransactions.TransactionFactory and org.omg.CosTransactions.Terminator or with the org.omg.CosTransactions.Current interface. Transactions created by the client in the Banking application are done in the indirect mode.
Invoking a remote object within a CORBA environment means that the remote object implements a CORBA interface defined in a CORBA idl file. The following Bank.idl describes the interfaces then the possible kind of distributed CORBA objects involved in the banking application. Only the Account interface inherits the CosTransactions::TransactionalObject interface, this means that an Account CORBA object is expected to invoked within a scope of transaction and the transactional context is implicitly propagated.
module arjuna {
module demo {
module jts {
module remotebank {
interface Account : CosTransactions::TransactionalObject
{
float balance();
void credit( in float value );
void debit( in float value );
};
exception NotExistingAccount
{ };
interface Bank
{
Account create_account( in string name );
Account get_account( in string name )
raises( NotExistingAccount );
};
};
};
};
};
The following portion of code illustrates how a JTS transaction is started and terminated when the client asks to transfer money from one account to another. This also describes what are JBossTS packages that need to be used in order to obtain appropriate standard JTS API objects instances (such Current).
Note: The code below is a simplified view of the BankClient.java program. Only the transfer operation is illustrated; other operations manage transactions in the same way. (see for details the src/com/arjuna/demo/jts/localbank/BankClient.java)
package com.arjuna.demo.jta.remotebank; import com.arjuna.ats.jts.OTSManager;
public class BankClient
{
private Bank _bank;
....
// This operation is used to make a transfer
// from an account to another account
private void makeTransfer()
{
//get the name of the supplier(name_supplier)
// and the consumer(name_consumer)
// get the amount to transfer (famount)
...
try
{
//the following instruction asks a
// specific JBossTS class
// to obtain a Current instance
Current current = OTSManager.get_current();
System.out.println("Beginning a User
transaction to get balance");
current.begin();
Account supplier = _bank.get_account( name_supplier );
Account consumer = _bank.get_account( name_consumer );
supplier.debit( famount );
consumer.credit( famount );
current.commit( );
}
catch (Exception e)
{
...
}
}
Since JTS is used invocations against an ORB are needed, such ORB and Object Adapter instantiation and initialisation. To ensure a better portability, the ORB Portability API provides a set of methods that can be used as described below.
public static void main( String [] args )
{ .... myORB = ORB.getInstance("test"); myORB.initORB(args, null); //Initialise the ORB org.omg.CORBA.Object obj = null;
try
{
//Read the reference string from
// a file then convert to Object
....
obj = myORB.orb().string_to_object(stringTarget);
}
catch ( java.io.IOException ex )
{
...
}
Bank bank = BankHelper.narrow(obj);
....
}
The Bank object has mainly two operations: creating an account, which is added in the account list, and returning an Account object. No transactional instruction is performed by the Bank object. The following lines decribe the implementation of the Bank CORBA object
public class BankImpl extends BankPOA {
public BankImpl(OA oa)
{
_accounts = new java.util.Hashtable();
_oa = oa;
}
public Account create_account( String name )
{
AccountImpl acc = new AccountImpl(name);
_accounts.put( name, acc );
return com.arjuna.demo.jts.remotebank.AccountHelper.
narrow(_oa.corbaReference(acc));
}
public Account get_account(String name)
throws NotExistingAccount
{
AccountImpl acc = ( AccountImpl ) _accounts.get( name );
if ( acc == null )
throw new NotExistingAccount("The Account requested
does not exist");
return com.arjuna.demo.jts.remotebank.AccountHelper.
narrow(_oa.corbaReference(acc));
}
private java.util.Hashtable _accounts;
// Accounts created by the Bank
private OA _oa;
}
After having defined an implementation of the Bank object, we should now create an instance and make it available for client requests. This is the role of the Bank Server that has the responsibility to create the ORB and the Object Adapater instances, then the Bank CORBA object that has its object reference stored in a file well known by the bank client. The following lines describe how the Bank server is implemented.
public class BankServer
{
public static void main( String [] args )
{
ORB myORB = null;
RootOA myOA = null;
try
{
myORB = ORB.getInstance("ServerSide"); myOA = OA.getRootOA(myORB); myORB.initORB(args, null); myOA.initOA();
....
BankImpl bank = new BankImpl(myOA);
String reference = myORB.orb(). object_to_string(myOA.corbaReference(bank));
//Store the Object reference in the file
...
System.out.println("The bank server is now ready...");
myOA.run();
}
}
The Account object provides mainly three methods balance, credit and withdraw. However, in order to provide the transactional behaviour, rather than to modify the current account directly (according to credit or withdraw) this task is delegated to an AccountResource object that is able, according to the transaction outcome, to set the account value either to its initial state or its final state.
The AccountResource object is in fact an object that implements the org.omg.CosTransactions.Resource, then able to participate to the transaction commitment. For this aim, the Account object has to register the AccountResource object as a participant, after having obtaining the reference of the org.omg.CosTransactions.Coordinator object , itself obtained via the org.omg.CosTransactions.Control object
package com.arjuna.demo.jta.remotebank;
import ....
public class AccountImpl extends AccountPOA
{
float _balance;
AccountResource accRes = null;
public Account(String name )
{
_name = name;
_balance = 0;
}
public float balance()
{
return getResource().balance();;
}
public void credit( float value )
{
getResource().credit( value );
}
public void debit( float value )
{
getResource().debit( value );
}
public AccountResource getResource()
{
try
{
if (accRes == null) {
accRes = new AccountResource(this, _name) ;
//The invocation on the ORB illustrates the // fact that the same ORB instance created // by the Bank Server is returned. ref = org.omg.CosTransactions.ResourceHelper. narrow(OA.getRootOA(ORB.getInstance("ServerSide")). corbaReference(accRes)); RecoveryCoordinator recoverycoordinator = OTSManager.get_current(). get_control().get_coordinator().register_resource(ref);
}
}
catch (Exception e)
{....}
return accRes;
}
...
}
To be considered as a org.omg.CosTransactions.Resource, the AccountResource class shall extends the class org.omg.CosTransactions.ResourcePOA generated by the CORBA IDL compiler. The AccountResource provides similar methods as the Account class (credit, withdraw and balance) with the appropriate methods to participate to the 2PC protocol. The following portion of code describes how the methods prepare, commit and rollback are implemented.
public class AccountResource extends org.omg.CosTransactions.ResourcePOA
{
public AccountResource(Account account, String name )
{
_name = name;
_account = account;
_initial_balance = account._balance;
_current_balance = _initial_balance;
}
public float balance()
{
return _current_balance;
}
public void credit( float value )
{
_current_balance += value;
}
public void debit( float value )
{
_current_balance -= value;
}
public org.omg.CosTransactions.Vote prepare()
throws org.omg.CosTransactions.HeuristicMixed,
org.omg.CosTransactions.HeuristicHazard
{
if ( _initial_balance == _current_balance )
return org.omg.CosTransactions.Vote.VoteReadOnly;
if ( _current_balance < 0 )
return org.omg.CosTransactions.Vote.VoteRollback;
return org.omg.CosTransactions.Vote.VoteCommit;
}
public void rollback()
throws org.omg.CosTransactions.HeuristicCommit,
org.omg.CosTransactions.HeuristicMixed,
org.omg.CosTransactions.HeuristicHazard
{
//Nothing to do
}
public void commit()
throws org.omg.CosTransactions.NotPrepared,
org.omg.CosTransactions.HeuristicRollback,
org.omg.CosTransactions.HeuristicMixed,
org.omg.CosTransactions.HeuristicHazard
{
_account._balance = _current_balance;
}
public void commit_one_phase()
throws org.omg.CosTransactions.HeuristicHazard
{
_account._balance = _current_balance;
}
....
private float _initial_balance;
private float _current_balance;
private Account _account;
}
Full source code for the banking application is included to provide you with a starting point for experimentation.
From an architectural point of view of JTS, the bank client is considered as an application program able to manage transactions either in a direct or indirect management mode, respectively with the interfaces org.omg.CosTransactions.TransactionFactory and org.omg.CosTransactions.Terminator or with the org.omg.CosTransactions.Current interface. Transactions created by the client in the Banking application are done in the indirect mode.
The following portion of code illustrates how a JTS transaction is started and terminated when the client asks to transfer money from one account to another. This also describes what are JBossTS packages that need to be used in order to obtain appropriate objects instances (such Current).
Note: The code below is a simplified view of the BankClient.java program. Only the transfer operation is illustrated; other operations manage transactions in the same way. (see for details the src/com/arjuna/demo/jts/localbank/BankClient.java)
package com.arjuna.demo.jta.localbank; import com.arjuna.ats.jts.OTSManager;
public class BankClient
{
private Bank _bank;
....
// This operation is used to make
//a transfer from an account to another account
private void makeTransfer()
{
System.out.print("Take money from : ");
String name_supplier = input();
System.out.print("Put money to : ");
String name_consumer = input();
System.out.print("Transfert amount : ");
String amount = input();
float famount = 0;
try
{
famount = new Float( amount ).floatValue();
}
catch ( java.lang.Exception ex )
{
System.out.println("Invalid float number,
abort operation...");
return;
}
try
{
//the following instruction asks a specific
// JBossTS class to obtain a Current instance
Current current = OTSManager.get_current();
System.out.println("Beginning a User
transaction to get balance");
current.begin();
Account supplier = _bank.get_account( name_supplier );
Account consumer = _bank.get_account( name_consumer );
supplier.debit( famount );
consumer.credit( famount );
current.commit( );
}
catch (Exception e)
{
System.err.println("ERROR - "+e);
}
}
Since JTS is used invocations against an ORB are needed, such ORB and Object Adapter instantiation and initialisation. To ensure a better portability, the ORB Portability API provides a set of methods that can be used as described below.
public static void main( String [] args )
{
try
{ // Create an ORB instance myORB = ORB.getInstance("test"); //Obtain the Root POA myOA = OA.getRootOA(myORB); //Initialise the ORB myORB.initORB(args, null); //Initialise the POA myOA.initOA(); ....
}
catch(Exception e)
{ ....}
}
The Bank object has mainly two operations: creating an account, which is added in the account list, and returning an Account object. No transactional instruction is performed by the Bank object
package com.arjuna.demo.jta.localbank;
public class Bank {
private java.util.Hashtable _accounts;
public Bank()
{
_accounts = new java.util.Hashtable();
}
public Account create_account( String name )
{
Account acc = new Account(name);
_accounts.put( name, acc );
return acc;
}
public Account get_account(String name)
throws NotExistingAccount
{
Account acc = ( Account ) _accounts.get( name );
if ( acc == null )
throw new NotExistingAccount("The Account
requested does not exist");
return acc;
}
}
The Account object provides mainly three methods balance, credit and withdraw. However, in order to provide the transactional behaviour, rather than to modify the current account directly (according to credit or withdraw) this task is delegated to an AccountResource object that is able, according to the transaction outcome, to set the account value either to its initial state or its final state.
The AccountResource object is in fact an object that implements the org.omg.CosTransactions.Resource, then able to participate to the transaction commitment. For this aim, the Account object has to register the AccountResource object as a participant, after having obtaining the reference of the org.omg.CosTransactions.Coordinator object , itself obtained via the org.omg.CosTransactions.Control object
package com.arjuna.demo.jta.localbank;
public class Account
{
float _balance;
AccountResource accRes = null;
public Account(String name )
{
_name = name;
_balance = 0;
}
public float balance()
{
return getResource().balance();;
}
public void credit( float value )
{
getResource().credit( value );
}
public void debit( float value )
{
getResource().debit( value );
}
public AccountResource getResource()
{
try
{
if (accRes == null) {
accRes = new AccountResource(this, _name) ;
Resource ref = org.omg.CosTransactions.ResourceHelper. narrow(OA.getRootOA(ORB.getInstance("test")).corbaReference(accRes));
RecoveryCoordinator recoverycoordinator = OTSManager.get_current(). get_control().get_coordinator().register_resource(ref);
}
}
catch (Exception e)
{...}
return accRes;
}
...
}
To be considered as a org.omg.CosTransactions.Resource, the AccountResource class shall extends the class org.omg.CosTransactions.ResourcePOA generated by the CORBA IDL compiler. The AccountRessource provides similar methods as the Account class (credit, withdraw and balance) with the appropriate methods to participate to the 2PC protocol. The following portion of code describes how the methods prepare, commit and rollback are implemented.
public class AccountResource extends org.omg.CosTransactions.ResourcePOA
{
public AccountResource(Account account, String name )
{
_name = name;
_account = account;
_initial_balance = account._balance;
_current_balance = _initial_balance;
}
public float balance()
{
return _current_balance;
}
public void credit( float value )
{
_current_balance += value;
}
public void debit( float value )
{
_current_balance -= value;
}
public org.omg.CosTransactions.Vote prepare()
throws org.omg.CosTransactions.HeuristicMixed,
org.omg.CosTransactions.HeuristicHazard
{
if ( _initial_balance == _current_balance )
return org.omg.CosTransactions.Vote.VoteReadOnly;
if ( _current_balance < 0 )
return org.omg.CosTransactions.Vote.VoteRollback;
return org.omg.CosTransactions.Vote.VoteCommit;
}
public void rollback()
throws org.omg.CosTransactions.HeuristicCommit,
org.omg.CosTransactions.HeuristicMixed,
org.omg.CosTransactions.HeuristicHazard
{
//Nothing to do
}
public void commit()
throws org.omg.CosTransactions.NotPrepared,
org.omg.CosTransactions.HeuristicRollback,
org.omg.CosTransactions.HeuristicMixed,
org.omg.CosTransactions.HeuristicHazard
{
_account._balance = _current_balance;
}
public void commit_one_phase()
throws org.omg.CosTransactions.HeuristicHazard
{
_account._balance = _current_balance;
}
.....
private float _initial_balance;
private float _current_balance;
private Account _account;
}
Full source code for the banking application is included to provide you with a starting point for experimentation.
The way the banking application is built and deployed in the previous trail does not it make it persistent, in such way that any created account can be retrieved later after stopping the bank server or if the application crashes; moreover, it does not allow concurrent access to accounts without leading to inconsistent values.
Two ways will be presented in this trail on the way to build the banking application as a persistent and sharable application:
ArjunaCore exploits object-oriented techniques to present programmers with a toolkit of Java classes from which application classes can inherit to obtain desired properties, such as persistence and concurrency control. These classes form a hierarchy, part of which is shown below.
Figure 1 - ArjunaCore class hierarchy.
Apart from specifying the scopes of transactions, and setting appropriate locks within objects, the application programmer does not have any other responsibilities: ArjunaCore and Transactional Objects for Java (TXOJ) guarantee that transactional objects will be registered with, and be driven by, the appropriate transactions, and crash recovery mechanisms are invoked automatically in the event of failures.
Making an object persistent and recoverable means that we shall be able to store its final state or to retrieve its initial state according to the final status of a transaction even in the presence of failures. ArjunaCore provides a set of techniques to save to and to retrieve from the Object Store states of objects. All objects made persistent with these ArjunaCore mechanisms are assigned unique identifiers (instances of the Uid class), when they are created, and this is to identify them within the object store. Due to common functionality for persistency and recovery required by several applications, objects are stored and retrieved from the object store using the same mechanism: the classes OutputObjectState and InputObjecState.
At the root of the class hierarchy, given in Figure 1, is the class StateManager. This class is responsible for object activation and deactivation and object recovery. The simplified signature of the class is:
public abstract class StateManager
{
public boolean activate ();
public boolean deactivate (boolean commit);
public Uid get_uid (); // objects identifier.
// methods to be provided by a derived class
public boolean restore_state (InputObjectState os);
public boolean save_state (OutputObjectState os);
protected StateManager ();
protected StateManager (Uid id);
};
Objects are assumed to be of three possible flavours. They may simply be recoverable, in which case StateManager will attempt to generate and maintain appropriate recovery information for the object. Such objects have lifetimes that do not exceed the application program that creates them. Objects may be recoverable and persistent, in which case the lifetime of the object is assumed to be greater than that of the creating or accessing application, so that in addition to maintaining recovery information StateManager will attempt to automatically load (unload) any existing persistent state for the object by calling the activate (deactivate) operation at appropriate times. Finally, objects may possess none of these capabilities, in which case no recovery information is ever kept nor is object activation/deactivation ever automatically attempted.
According to the its activation or deactivation a transactional object for Java move from a passive state to an active state and vice-versa. The fundamental life cycle of a persistent object in TXOJ is shown in Figure 2.
Figure 2 - The life cycle of a persistent object.
While deactivating and activating a transactional object for java, the operations save_state and restore_state are respectively invoked. These operations must be implemented by the programmer since StateManager cannot detect user level state changes. This gives the programmer the ability to decide which parts of an object’s state should be made persistent. For example, for a spreadsheet it may not be necessary to save all entries if some values can simply be recomputed. The save_state implementation for a class Example that has two integer member variables called A and B and one String member variable called C could simply be:
public boolean save_state(OutputObjectState o)
{
if (!super.save_state(o))
return false;
try
{
o.packInt(A);
o.packInt(B);
o.packString(C));
}
catch (Exception e)
{
return false;
}
return true;
}
while, the corresponding restore_state implementation allowing to retrieve similar values is:
public boolean restore_state(InputObjectState o)
{
if (!super.restore_state(o))
return false;
try
{
A = o.unpackInt();
B = o.unpackInt();
S = o.unpackString());
}
catch (Exception e)
{
return false;
}
return true;
}
Classes OutputObjectState and InputObjectState provide respectively operations to pack and unpack instances of standard Java data types. In other words for a standard Java data type, for instance Long or Short, there are corresponding methods to pack and unpack, i.e., packLong or packShort and unpackLong or unpackShort.
Note: it is necessary for all save_state and restore_state methods to call super.save_state and super.restore_state. This is to cater for improvements in the crash recovery mechanisms.
The concurrency controller is implemented by the class LockManager which provides sensible default behaviour while allowing the programmer to override it if deemed necessary by the particular semantics of the class being programmed. The primary programmer interface to the concurrency controller is via the setlock operation. By default, the runtime system enforces strict two-phase locking following a multiple reader, single writer policy on a per object basis. However, as shown in Figure 1, by inheriting from the Lock class it is possible for programmers to provide their own lock implementations with different lock conflict rules to enable type specific concurrency control.
Lock acquisition is (of necessity) under programmer control, since just as StateManager cannot determine if an operation modifies an object, LockManager cannot determine if an operation requires a read or write lock. Lock release, however, is under control of the system and requires no further intervention by the programmer. This ensures that the two-phase property can be correctly maintained.
public abstract class LockManager extends StateManager
{
public LockResult setlock (Lock toSet, int retry, int timeout);
};
The LockManager class is primarily responsible for managing requests to set a lock on an object or to release a lock as appropriate. However, since it is derived from StateManager, it can also control when some of the inherited facilities are invoked. For example, LockManager assumes that the setting of a write lock implies that the invoking operation must be about to modify the object. This may in turn cause recovery information to be saved if the object is recoverable. In a similar fashion, successful lock acquisition causes activate to be invoked.
The code below shows how we may try to obtain a write lock on an object:
public class Example extends LockManager
{
public boolean foobar ()
{
AtomicAction A = new AtomicAction;
/*
* The ArjunaCore AtomicAction class is here used to create * a transaction. Any interface provided by the JTA or * JTS interfaces that allow to create transactions can * be used in association with the Locking mechanisms * described in this trail.
*/
boolean result = false;
A.begin();
if (setlock(new Lock(LockMode.WRITE), 0) == Lock.GRANTED)
{
/*
* Do some work, and TXOJ will
* guarantee ACID properties.
*/
// automatically aborts if fails
if (A.commit() == AtomicAction.COMMITTED)
{
result = true;
}
}
else
A.rollback();
return result;
}
}
More details on Transactional Object For Java can be found in the ArjunaCore Programming Guide.
The banking application consists of a Bank object that contains a list of Account object, which in turn have a String (name) and a float (the value) as member variables. It appears clearly that from the persistent point of view, an Account Object need to store its name and its current balance or value, while the Bank Object need to store the list of accounts that it manages.
The banking application with Transactional Object for Java (TXOJ) is configured to use JTS interfaces as the API to create the transaction, then an ORB to deploy it. The JBossTS distribution is provided to work with the bundled JacORB version
Note: Ensure that the jacorb jar files are added in your CLASSPATH
- Start the Server
java com.arjuna.demo.jts.txojbank.BankServer
- In a separate window, start the client
java com.arjuna.demo.jts.txojbank.BankClient
As for the demonstrations presented in the previous trails, the same menu is presented for the client with a set of operations such creating an account, credit/withdraw money to/from an account and making a transfer.
Building the banking application with TXOJ tools
Since a distributed version has been adopted to present the application with Transactional Object for Java, an IDL file named Bank.idl described below is needed. The difference with the Bank.idl presented in previous trails is the fact that the Bank interface inherits the CosTransactions::TransactionalObject interface. Since we consider now that a Bank object need to modify its list in a transactional, we consider now a Bank object as a CORBA transactional.
module arjuna {
module demo {
module jts {
module txojbank {
interface Account : CosTransactions::TransactionalObject
{
float balance();
void credit( in float value );
void debit( in float value );
};
exception NotExistingAccount
{ };
interface Bank : CosTransactions::TransactionalObject
{
Account create_account( in string name );
Account get_account( in string name )
raises( NotExistingAccount );
};
};
};
};
};
Basically the client program (src/com/arjuna/demo/jts/txojbank/BankClient.java) is equivalent to the one described in the distributed jts version with implicit propagation, the difference is on the package name.
To take benefit from the persistency and locking mechanism provided by ArjunaCore, a user class can inherit from the appropriate class (StateManager for recovery, and LockManager for recovery and concurrency control). The AccountImpl class that implements the Account interface inherits the LockManager and implements the AccountOperations interface generated by the CORBA IDL compiler. Since multiple inheritance is not allowed in Java, inheriting the AccountPOA class, as made in simple jts remote version, in addition to the LockManager is not possible. That we use in this version a CORBA TIE mechanism to associate a servant to an CORBA object reference.
The Java interface definition of the AccountImpl class is given below:
public class AccountImpl extends LockManager implements AccountOperations
{
float _balance;
String _name;
public AccountImpl(String name );
public AccountImpl(Uid uid);
public void finalize ();
public float balance();
public void credit( float value );
public void debit( float value );
public boolean save_state (OutputObjectState os, int ObjectType);
public boolean restore_state (InputObjectState os, int ObjectType);
public String type();
}
public void finalize ()
{
super.terminate();
}
public String type ()
{
return "/StateManager/LockManager/BankingAccounts";
}
To use an existing persistent object requires the use of a special constructor that is required to take the Uid of the persistent object; the implementation of such a constructor is given below:
public AccountImpl(Uid uid)
{
super(uid);
// Invoking super will lead to invoke the
//restore_state method of this AccountImpl class
}
There is no particular behaviour applied by the Constructor with the Uid parameter The following constructor is used for a new Account creation.
public AccountImpl(String name )
{
super(ObjectType.ANDPERSISTENT);
_name = name;
_balance = 0;
}
The destructor of the queue class is only required to call the terminate operation of LockManager.
The implementations of save_state and restore_state are relatively simple for this example:
public boolean save_state (OutputObjectState os, int ObjectType)
{
if (!super.save_state(os, ObjectType))
return false;
try
{
os.packString(_name);
os.packFloat(_balance);
return true;
}
catch (Exception e)
{
return false;
}
}
public boolean restore_state (InputObjectState os, int ObjectType)
{
if (!super.restore_state(os, ObjectType))
return false;
try
{
_name = os.unpackString();
_balance = os.unpackFloat();
return true;
}
catch (Exception e)
{
return false;
}
}
Because the AccountImpl class is derived from the LockManager class, the operation type should be:
public float balance()
{
float result = 0;
if (setlock(new Lock(LockMode.READ), 0) == LockResult.GRANTED)
{
result = _balance;
}
...
return result;
}
Since the balance operation consists only to get the current balance, acquiring a lock in READ mode is enough. This is not the case of the credit and debit methods that need to modify the current balance, that is a WRITE mode is needed.
public void credit( float value )
{
if (setlock(new Lock(LockMode.WRITE), 0) == LockResult.GRANTED)
{
_balance += value;
}
...
}
public void debit( float value )
{
if (setlock(new Lock(LockMode.WRITE), 0) == LockResult.GRANTED)
{
_balance -= value;
}
...
}
Full source code for the src/com/arjuna/demo/jts/txojbank/AccountImpl.java">AccountImpl class is included to provide you with a starting point for experimentation.
To take benefit from the persistency and locking mechanism provided by ArjunaCore, a user class can inherit from the appropriate class (StateManager for recovery, and LockManager for recovery and concurrency control). The BankImpl class that implements the Bank interface inherits the LockManager and implements the BankOperations interface generated by the CORBA IDL compiler. Since multiple inheritance is not allowed in Java, inheriting the BankPOA class, as made in simple jts remote version, in addition to the LockManager is not possible. That we use in this version a CORBA TIE mechanism to associate a servant to an CORBA object reference.
The Java interface definition of the BankImpl class is given below:
public class BankImpl extends LockManager implements BankOperations
{
public BankImpl(OA oa);
public BankImpl(Uid uid, OA oa);
public BankImpl(Uid uid);
public Account create_account( String name );
public Account get_account( String name );
public boolean save_state (OutputObjectState os, int ObjectType);
public boolean restore_state (InputObjectState os, int ObjectType);
public String type();
public static final int ACCOUNT_SIZE = 10;
// ACCOUNT_SIZE is the maximum number of accounts
private String [] accounts;
private int numberOfAccounts;
private ORB _orb;
private OA _oa;
private java.util.Hashtable _accounts; //The list of accounts
}
To use an existing persistent object requires the use of a special constructor that is required to take the Uid of the persistent object; the implementation of such a constructor is given below:
public BankImpl(Uid uid)
{
super(uid);
_accounts = new java.util.Hashtable();
numberOfAccounts = 0;
accounts = new String[ACCOUNT_SIZE];
}
The following constructor is invoked during the first creation of the Bank Object.
public BankImpl(OA oa)
{ super(ObjectType.ANDPERSISTENT);
_accounts = new java.util.Hashtable();
_oa = oa;
numberOfAccounts = 0;
accounts = new String[ACCOUNT_SIZE];
}
The following constructor is invoked on successive BankServer restart. A bank already exists and should be recreated. Invoking super or the constructor of the inherited class leads to execute the restore_state method, described below, of the BankImpl class to rebuild the list of accounts previously created, if any.
public BankImpl(Uid uid, OA oa)
{ super(uid);
_accounts = new java.util.Hashtable();
_oa = oa;
numberOfAccounts = 0;
accounts = new String[ACCOUNT_SIZE];
}
The destructor of the queue class is only required to call the terminate operation of LockManager.
public void finalize ()
{
super.terminate();
}
public Account create_account( String name )
{
AccountImpl acc;
AccountPOA account = null;
//Attempt to obtain the lock for change
if (setlock(new Lock(LockMode.WRITE), 0) == LockResult.GRANTED)
{
//Check if the maximum number of accounts is not reached
if (numberOfAccounts < ACCOUNT_SIZE)
{
acc = new AccountImpl(name); //Create a new account
//Use the TIE mechanism to create a CORBA object
account = new AccountPOATie(acc);
//Add the account to the list of accounts that
//facilitate to retrieve accounts
_accounts.put( name, acc);
//The Uid of the created account is put in the array
accounts[numberOfAccounts] = acc.get_uid().toString();
numberOfAccounts++;
}
}
return com.arjuna.demo.jts.txojbank.
AccountHelper.narrow(_oa.corbaReference(account));
}
public Account get_account(String name)
throws NotExistingAccount
{
// Only the hashtable list is used to retrieve the account
AccountImpl acc = ( AccountImpl ) _accounts.get( name );
AccountPOA account = new AccountPOATie(acc);
if ( acc == null )
throw new NotExistingAccount("The Account
requested does not exist");
return com.arjuna.demo.jts.txojbank.
AccountHelper.narrow(_oa.corbaReference(account));
}
public boolean save_state (OutputObjectState os, int ObjectType)
{
if (!super.save_state(os, ObjectType))
return false;
try
{
os.packInt(numberOfAccounts);
if (numberOfAccounts > 0)
{
// All Uid located in the array will be saved
for (int i = 0; i < numberOfAccounts; i++)
os.packString(accounts[i]);
}
return true;
}
catch (Exception e)
{
return false;
}
}
public boolean restore_state (InputObjectState os, int ObjectType)
{
if (!super.restore_state(os, ObjectType))
{
return false;
}
try
{
numberOfAccounts = os.unpackInt();
if (numberOfAccounts > 0)
{
for (int i = 0; i < numberOfAccounts; i++)
{
accounts[i] = os.unpackString();
//each stored Uid is re-used to recreate
//a stored account object
AccountImpl acc = new AccountImpl(new Uid(accounts[i]));
acc.activate();
//Once recreated the account object
//is activated and added to the list.
_accounts.put( acc.getName(), acc);
}
}
return true;
}
catch (Exception e)
{
return false;
}
}
public String type ()
{
return "/StateManager/LockManager/BankServer";
}
Full source code for the src/com/arjuna/demo/jts/txojbank/BankImpl.java">BankImpl class is included to provide you with a starting point for experimentation.
The role of the BankServer class is mainly to initialise the ORB and the Object Adapter and to create the default Bank object responsible to create banking accounts.
Globally the BankServer has the following structure.
...
myORB = ORB.getInstance("ServerSide");
myOA = OA.getRootOA(myORB);
myORB.initORB(args, null);
myOA.initOA();
...
This done using the ORB Portability API
...
java.io.FileInputStream file = new java.io.FileInputStream("UidBankFile");
java.io.InputStreamReader input = new java.io.InputStreamReader(file);
java.io.BufferedReader reader = new java.io.BufferedReader(input);
String stringUid = reader.readLine();
file.close();
_bank = new BankImpl(new Uid(stringUid), myOA);
boolean result =_bank.activate();
...
...
_bank = new BankImpl(myOA);
java.io.FileOutputStream file = new java.io.FileOutputStream("UidBankFile");
java.io.PrintStream pfile=new java.io.PrintStream(file);
pfile.println(_bank.get_uid().toString());
file.close();
...
JBossTS JTS supports the construction of both local and distributed transactional applications which access databases using the JDBC APIs. JDBC supports two-phase commit of transactions, and is similar to the XA X/Open standard. The JDBC support is found in the com.arjuna.ats.jdbc package.
The JBossTS JTS approach to incorporating JDBC connections within transactions is to provide transactional JDBC drivers through which all interactions occur. These drivers intercept all invocations and ensure that they are registered with, and driven by, appropriate transactions. There is a single type of transactional driver through which any JDBC driver can be driven; obviously if the database is not transactional then ACID properties cannot be guaranteed. This driver is com.arjuna.ats.jdbc.TransactionalDriver, which implements the java.sql.Driver interface.
The driver may be directly instantiated and used within an application. For example:
TransactionalDriver arjunaJDBC2Driver = new TransactionalDriver();
It can be registered with the JDBC driver manager (java.sql.DriverManager) by adding them to the Java system properties. The jdbc.drivers property contains a list of driver class names, separated by colons, that are loaded by the JDBC driver manager when it is initialised, for instance:
jdbc.drivers=foo.bar.Driver:mydata.sql.Driver:bar.test.myDriver
On running an application, it is the DriverManager's responsibility to load all the drivers found in the system property jdbc.drivers. For example, this is where the driver for the Oracle database may be defined. When opening a connection to a database it is the DriverManager' s role to choose the most appropriate driver from the previously loaded drivers.
A program can also explicitly load JDBC drivers at any time. For example, the my.sql.Driver is loaded with the following statement:
Class.forName("my.sql.Driver");
Calling Class.forName() will automatically register the driver with the JDBC driver manager. It is also possible to explicitly create an instance of the JDBC driver using the registerDriver method of the DriverManager. This is the case for instance for the TransactionalDriver that can be registered as follow:
TransactionalDriver arjunaJDBC2Driver = new TransactionalDriver();
DriverManager.registerDriver(arjunaJDBC2Driver);
When you have loaded a driver, it is available for making a connection with a DBMS.
Once a driver is loaded and ready for a connection to be made, instances of a Connection class can be created using the getConnection method on the DriverManager, as follow:
Connection con = DriverManager.getConnection(url, username, password);
From its version 2.0, the JDBC API has introduced a new way to obtain instances of the Connection class. This is the case of the interfaces DataSource and XADataSource that creates transactional connections. When using a JDBC 2.0 driver, JBossTS will use the appropriate DataSource whenever a connection to the database is made. It will then obtain XAResources and register them with the transaction via the JTA interfaces. It is these XAResources which the transaction service will use when the transaction terminates in order to drive the database to either commit or rollback the changes made via the JDBC connection.
There are two ways in which the JBossTS JDBC 2.0 support can obtain XADataSources. These will be explained in the following sections. Note, for simplicity we shall assume that the JDBC 2.0 driver is instantiated directly by the application.
Java Naming and Directory Interface (JNDI)
To get the ArjunaJDBC2Driver class to use a JNDI registered XADataSource it is first necessary to create the XADataSource instance and store it in an appropriate JNDI implementation. Details of how to do this can be found in the JDBC 2.0 tutorial available at JavaSoft. An example is show below:
XADataSource ds = MyXADataSource();
Hashtable env = new Hashtable();
String initialCtx = PropertyManager.
getProperty("Context.INITIAL_CONTEXT_FACTORY");
env.put(Context.INITIAL_CONTEXT_FACTORY, initialCtx);
initialContext ctx = new InitialContext(env);
ctx.bind("jdbc/foo", ds);
Where the Context.INITIAL_CONTEXT_FACTORY property is the JNDI way of specifying the type of JNDI implementation to use.
Then the application must pass an appropriate connection URL to the JDBC 2.0 driver:
Properties dbProps = new Properties();
dbProps.setProperty(TransactionalDriver.userName, "user");
dbProps.setProperty(TransactionalDriver.password, "password");
TransactionalDriver arjunaJDBC2Driver = new TransactionalDriver();
Connection connection = arjunaJDBC2Driver.
connect("jdbc:arjuna:jdbc/foo", dbProps);
The JNDI URL must be pre-pended with jdbc:arjuna: in order for the ArjunaJDBC2Driver to recognise that the DataSource must participate within transactions and be driven accordingly.
Dynamic class instantiation
Many JDBC implementations provide proprietary implementations of XADataSources that provide non-standard extensions to the specification. In order to allow the application to remain isolated from the actual JDBC 2.0 implementation it is using and yet continue to be able to use these extensions, JBossTS hides the details of these proprietary implementations using dynamic class instantiation. In addition, the use of JNDI is not required when using this mechanism because the actual implementation of the XADataSource will be directly instantiated, albeit in a manner which will not tie an application or driver to a specific implementation. JBossTS therefore has several classes which are for specific JDBC implementations, and these can be selected at runtime by the application setting the dynamicClass property appropriately:
Database Type Property Name Cloudscape 3.6 com.arjuna.ats.internal.jdbc.drivers.cloudscape_3_6 Sequelink 5.1 com.arjuna.ats.internal.jdbc.drivers.sequelink_5_1 Oracle 8.1.6 com.arjuna.ats.internal.jdbc.drivers.oracle_8_1_6 SQL Server 2000 com.arjuna.ats.internal.jdbc.drivers.sqlserver_2_2
The application code must specify which dynamic class the TransactionalDriver should instantiate when setting up the connection:
Properties dbProps = new Properties();
dbProps.setProperty(TransactionalDriver.userName, "user");
dbProps.setProperty(TransactionalDriver.password, "password");
dbProps.setProperty(TransactionalDriver.dynamicClass,
"com.arjuna.ats.internal.jdbc.drivers.sequelink_5_0");
TransactionalDriver arjunaJDBC2Driver = new TransactionalDriver();
Connection connection = arjunaJDBC2Driver.connect("jdbc:arjuna:
sequelink://host:port;databaseName=foo",dbProperties);
Note on properties used by the com.arjuna.ats.jdbc.TransactionalDriver class
Once the connection has been established (for example, using the java.sql.DriverManager.getConnection method), all operations on the connection will be monitored by JBossTS. Once created, the driver and any connection can be used in the same way as any other JDBC driver or connection.
JBossTS connections can be used within multiple different transactions simultaneously, i.e., different threads, with different notions of the current transaction, may use the same JDBC connection. JBossTS does connection pooling for each transaction within the JDBC connection. So, although multiple threads may use the same instance of the JDBC connection, internally this may be using a different connection instance per transaction. With the exception of close, all operations performed on the connection at the application level will only be performed on this transaction-specific connection.
JBossTS will automatically register the JDBC driver connection with the transaction via an appropriate resource . When the transaction terminates, this resource will be responsible for either committing or rolling back any changes made to the underlying database via appropriate calls on the JDBC driver.
More details on the way to manage applications using the JDBC API can be found in the JBossTS Programming Guide.
In regards to the its structure in the previous trails, the banking application described here has been slightly simplified. In this version creating local JTA transactions, accounts managed by a bank object are in fact instances or tuples within a SQL relational table named "accounts". When the Bank object is requested for instance to create an account or to get information on an account, the Bank object performs SQL statement such SQL INSERT or SQL SELECT.
Executing the demonstration consists to launch the folowing program
java com.arjuna.demo.jta.jdbcbank.BankClient -host <hostName>Where:
-port portNumber -username <userName> -dbName <DBName>
-password <password> -clean|-create
Note Due to an issue with Oracle, it is possible that an XA exception is thrown when attempting to perform this test (see Release Notes). If an xa error is returned you can use the following property property com.arjuna.ats.jdbc.isolationLevel set to TRANSACTION_READ_COMMITTED.
This property can be added in previous command as follow:
java -Dcom.arjuna.ats.jdbc.isolationLevel=TRANSACTION_READ_COMMITTED
com.arjuna.demo.jta.jdbcbank.BankClient -host <hostName>
-port portNumber -userName <userName>
-password <password> -clean|-create
The following Banking application illustrates some methods that use the JDBC API. In this application, the way to create a jdbc connection is made via an XADataSource obtained with JNDI operations, es explained in the previous trail jdbc introduction The BankClient class instantiates an XADataSource and bind it to a jndi naming in order to be retrieved to create transactional connections. This portion of code illustrates how this made against oracle (tested on version 9i). A similar code could tested against an other database by providng the appropriate XADataSource implementation. Details of the BankClient class can be found in the file src/com/arjuna/demo/jta/jdbcbank/BankClient.java
package com.arjuna.demo.jta.jdbcbank;
import javax.naming.*;
import java.util.Hashtable;
import oracle.jdbc.xa.client.OracleXADataSource;
import com.arjuna.ats.jdbc.common.jdbcPropertyManager;
public class BankClient
{
.....
public static void main(String[] args)
{
//Provide the apporopriate information to access the database
for (int i = 0; i < args.length; i++)
{
if (args[i].compareTo("-host") == 0)
host = args[i + 1]
if (args[i].compareTo("-port") == 0)
port = args[i + 1];
if (args[i].compareTo("-username") == 0)
user = args[i + 1];
if (args[i].compareTo("-password") == 0)
password = args[i + 1];
if (args[i].compareTo("-dbName") == 0)
dbName = args[i + 1];
....
}
try
{
// create DataSource
OracleXADataSource ds = new OracleXADataSource();
ds.setURL("jdbc:oracle:thin:@"+host+":"+port+":"+dbName);
// now stick it into JNDI
Hashtable env = new Hashtable();
env.put (Context.INITIAL_CONTEXT_FACTORY,
"com.sun.jndi.fscontext.RefFSContextFactory");
env.put (Context.PROVIDER_URL, "file:/tmp/JNDI");
InitialContext ctx = new InitialContext(env);
ctx.rebind("jdbc/DB", ds);
}
catch (Exception ex)
{ }
//Set the jndi information to be user by the Arjuna JDBC Property Manager
jdbcPropertyManager.propertyManager.setProperty("Context.INITIAL_CONTEXT_FACTORY",
"com.sun.jndi.fscontext.RefFSContextFactory");
jdbcPropertyManager.propertyManager.setProperty("Context.PROVIDER_URL",
"file:/tmp/JNDI");
Bank bank = new Bank();
BankClient client = new BankClient(bank);
}
While the BankClient class is responsible to obtain information to access the database, tocreate the XADataSource and bind it to jndi, and also to get order from a user (create_account, debit, transfer, ..), the Bank class is resposnible to create jdbc connections to perform user's requests. The Bank class is illustarted below where. All methods are not illusrated here but have a similar behavior; they could be found in details in the src/com/arjuna/demo/jta/jdbcbank/Bank.java">Bank.java program. Note that for simplicity, much error checking code has been removed.
public Bank()
{
try
{
DriverManager.registerDriver(new TransactionalDriver());
dbProperties = new Properties();
dbProperties.put(TransactionalDriver.userName, user);
dbProperties.put(TransactionalDriver.password, password);
arjunaJDBC2Driver = new TransactionalDriver(); //
create_table();
}
catch (Exception e)
{
e.printStackTrace();
System.exit(0);
}
_accounts = new java.util.Hashtable();
reuseConnection = true;
}
public void create_account( String _name, float _value )
{
try
{
Connection conne = arjunaJDBC2Driver.connect("jdbc:arjuna:jdbc/DB", dbProperties);
Statement stmtx = conne.createStatement(); // tx statement
stmtx.executeUpdate
("INSERT INTO accounts (name, value)
VALUES ('"+_name+"',"+_value+")");
}
catch (SQLException e)
{
e.printStackTrace();
}
}
public float get_balance(String _name)
throws NotExistingAccount
{
float theBalance = 0;
try
{
Connection conne = arjunaJDBC2Driver.connect("jdbc:arjuna:jdbc/DB", dbProperties);
Statement stmtx = conne.createStatement(); // tx statement
ResultSet rs = stmtx.executeQuery
("SELECT value from accounts
WHERE name = '"+_name+"'");
while (rs.next()) {
theBalance = rs.getFloat("value");
}
}
catch (SQLException e)
{
e.printStackTrace();
throw new NotExistingAccount("The Account requested does not exist");
}
return theBalance;
}
...
}
Recovery is the mechanism which preserves the transaction atomicity in presence of failures. The basic technique for implementing transactions in presence of failures is based on the use of logs. That is, a transaction system has to record enough information to ensure that it can be able to return to a previous state in case of failure or to ensure that changes committed by a transaction are properly stored.
JBossTS ensures that results of a transaction are applied consistently to all resources involved in a transaction, even in the presence of failure. To recover from failure, JBossTS relies on its Recovery Manager.
Basically, the Recovery Manager is a daemon process that invokes a set of well known Recovery Modules periodically in two steps; a first to determine transactions in doubt state and a second step to continue the completion of those transactions found in the first step. Since different type of resources may be involved in a transaction, different type of Recovery Modules may exist. JBossTS provides several type of modules that manage resources according to their position in the transaction tree (root, subordinate, leaf) or the nature of the data itself, transactional object for java or XAResource as seen in the previous trail.
Whatever the nature of the involved resource, recovery is based on information or logs held in the Object Store, which contains specific subdirectory holding information according to the nature of the participant.
This section provides only brief information on running the recovery manager from provided scripts. For complete information on the recovery manager (including how to configure it), see the JBoss TS recovery information.
To run the Recovery Manager as a Windows service, simply:
Note: This directory also contains the uninstall script which is ran in the same manner.
To launch the Recovery Manager as a Windows process, simply:
The JBossTS recovery manager provides support for recovering XAResources whether or not they are Serializable. XAResources that do implement the Serializable interface are handled without requiring additional programmer defined classes. For those XAResources that need to recover but which cannot implement Serializable, it is possible to provide a small class which is used to help recover them.
This example shows the JBossTS recovery manager recovering a Serializable XAResource and a non-Serializable XAResource.
When recovering from failures, JBossTS requires the ability to reconnect to the resource managers that were in use prior to the failures in order to resolve any outstanding transactions. In order to recreate those connections for non-Serializable XAResources it is necessary to provide implementations of the following JBossTS interface com.arjuna.ats.jta.recovery.XAResourceRecovery.
To inform the recovery system about each of the XAResourceRecovery instances, it is necessary to specify their class names through property variables in the jbossts-properties.xml file. Any property variable which starts with the name XAResourceRecovery will be assumed to represent one of these instances, and its value should be the class name.
When running XA transaction recovery it is necessary to tell JBossTS which types of Xid it can recover. Each Xid that JBossTS creates has a unique node identifier encoded within it and JBossTS will only recover transactions and states that match a specified node identifier. The node identifier to use should be provided to JBossTS via a property that starts with the name com.arjuna.ats.jta.xaRecoveryNode (multiple values may be provided). A value of * will force JBossTS to recover (and possibly rollback) all transactions irrespective of their node identifier and should be used with caution.
The recovery module for the non-Serializable XAResource must be deployed in order to provide support to recover the non-Serializable XAResource. If this step was missed out the Serializable XAResource would recover OK but JBossTS would have no knowledge of the non-Serializable XAResource and so it could not recover it. To register the non-Serializable XAResource XAResourceRecovery module, add an entry to the jbossts-properties.xml.
Under the element <properties depends="jts" name="jta">, add:
<property name="com.arjuna.ats.jta.recovery.XAResourceRecovery1" value= "com.arjuna.demo.recovery.xaresource.NonSerializableExampleXAResourceRecovery"/> <property name="com.arjuna.ats.jta.xaRecoveryNode" value="*"/>
By default, the recovery manager is configured to perform a pass over resources to be recovered every two minutes. It will then wait for ten seconds before re-checking the resources. Although the test will run OK with this configuration, it is possible to configure the recovery manager scan times to reduce the time waiting. To configure the intervals, edit the jbossts-properties.xml as follows:
The recovery manager will work in the same manner for either the JTA or JTS implementation. By default the JBoss Transaction Service is configured to use a JTS transaction manager, in order to configure it to use a JTA transaction manager a change must again be made to the jbossts-properties.xml. See "Testing JTA" for more information on how to configure the JBossTS transaction manager to use JTA rather than JTS.
If you do change the transaction manager type remember to reconfigure the recovery manager as follows:
If you are using the ArjunaCore (raw JTA) transaction manager implementation comment out the element in jbossts-properties.xml containing the following text:
internal.jta.recovery.jts.XARecoveryModule
If you are using the JTS transaction manager implementation comment out the element in jbossts-properties.xml containing the following text:
internal.jta.recovery.arjunacore.XARecoveryModule
To launch the Test Recovery Module, execute the following java program
Note: As you can see, the Serializable XAResource does not need it's recover() method called as the transaction manager is aware of all the information about this resource.
WARNING: Implementing a RecoveryModule and AbstractRecord is a very advanced feature of the transaction service. It should only be performed by users familiar with the all the concepts used in the JBoss Transactions product. Please see the ArjunaCore guide for more information about RecoveryModules and AbstractRecords.
The following sample gives an overview how the Recovery Manager invokes a module to recover from failure. This basic sample does not aim to present a complete process to recover from failure, but mainly to illustrate the way to implement a recovery module. More details can be found in "Failure Recovery Guide".
The application used here consists to create an atomic transaction, to register a participant within the created transaction and finally to terminate it either by commit or abort. A set of arguments are provided:
- During the prepare phase, it writes a simple message - "I'm prepared" - on the disk such
The message is written in a well known file
- During the commit phase, it writes another message - "I'm committed" - in the same file
used during prepare
- If it receives an abort message, it removes from the disk the file used for prepare if any.
- if a crash has been decided for the test, then it crashes during the commit phase - the file remains
with the message "I'm prepared".
<property name="com.arjuna.ats.arjuna.recovery.recoveryExtension<i>" value="com.arjuna.demo.recoverymodule.SimpleRecoveryModule"/>
java com.arjuna.ats.arjuna.recovery.RecoveryManager -test
The failure recovery subsystem of JBossTS ensure that results of a transaction are applied
consistently to all
resources affected by the transaction, even if any of the application
processes or the hardware hosting them crash
or lose network connectivity. In the case of
hardware crashes or network failures, the recovery does not take place
until the system or
network are restored, but the original application does not need to be restarted. Recovery is
handled by the Recovery Manager process. For recover to take place, information about the
transaction and the
resources involved needs to survive the failure and be accessible afterward.
This information is held in the
ActionStore
, which is part of the
ObjectStore
. If the
ObjectStore
is destroyed or modified, recovery may not be possible.
Until the recovery procedures are complete, resources affected by a transaction which was in progress at the time of the failure may be inaccessible. Database resources may report this as as tables or rows held by in-doubt transactions . For TXOJ resources, an attempt to activate the Transactional Object, such as when trying to get a lock, fails.
Although some ORB-specific configuration is necessary to configure the ORB sub-system, the
basic settings are ORB-independent.
The configuration which applies to JBossTS is in the
RecoveryManager-properties.xml
file and
the
orportability-properties.xml
file. Contents of each file are below.
Example 8.1. RecoverManager-properties.xml
<entry key="RecoveryEnvironmentBean.recoveryActivatorClassNames">
com.arjuna.ats.internal.jts.orbspecific.recovery.RecoveryEnablement
</entry>
Example 8.2. orportability-properties.xml
<entry key="com.arjuna.orbportability.orb.PostInit2">com.arjuna.ats.internal.jts.recovery.RecoveryInit</entry>
These entries cause instances of the named classes to be loaded. The named classes then load
the ORB-specific
classes needed and perform other initialization. This enables failure recovery
for transactions initiated by or
involving applications using this property file. The default
RecoveryManager-properties.xml
file and
orportability-properties.xml
with the distribution include these entries.
Failure recovery is NOT supported with the JavaIDL ORB that is part of JDK. Failure recovery is supported for JacOrb only.
To disable recovery, remove or comment out the
RecoveryEnablement
line in the property file.
Recovery of XA resources accessed via JDBC is handled by the
XARecoveryModule
. This
module includes both
transaction-initiated
and
resource-initiated
recovery.
Transaction-initiated recovery is possible where the particular transaction branch
progressed far enough for
a
JTA_ResourceRecord
to be written in the ObjectStore. The record contains the
information needed to link the
transaction to information known by the rest of JBossTS in the database.
Resource-initiated recovery is necessary for branches where a failure occurred after the
database made a
persistent record of the transaction, but before the
JTA_ResourceRecord
was
written. Resource-initiated recovery is also necessary for datasources for which it
is impossible to hold
information in the
JTA_ResourceRecord
that allows the recreation in the
RecoveryManager of the
XAConnection
or
XAResource
used in the
original application.
Transaction-initiated recovery is automatic. The
XARecoveryModule
finds the
JTA_ResourceRecord
which needs recovery, using the two-pass mechanism described
above. It then uses the normal
recovery mechanisms to find the status of the transaction the resource was
involved in, by
running
replay_completion
on the
RecoveryCoordinator
for the transaction branch. Next, it creates or recreates the
appropriate
XAResource
and issues
commit
or
rollback
on it as appropriate. The
XAResource
creation uses the
same database name, username, password, and other information as the
application.
Resource-initiated recovery must be specifically configured, by supplying the
RecoveryManager
with the appropriate information for it to interrogate all the
XADataSources
accessed by any JBossTS application. The access to each
XADataSource
is handled by a class that implements the
com.arjuna.ats.jta.recovery.XAResourceRecovery
interface. Instances of this class
are dynamically loaded, as controlled by property
JTAEnvironmentBean.xaResourceRecoveryInstances
.
The
XARecoveryModule
uses the
XAResourceRecovery
implementation to
get an
XAResource
to the target datasource. On each invocation of
periodicWorkSecondPass
, the recovery module issues an
XAResource.recover
request. This request returns a list of the transaction identifiers
that are known to the
datasource and are in an in-doubt state. The list of these in-doubt Xids is compared
across
multiple passes, using
periodicWorkSecondPass-es
. Any Xid that appears in both
lists, and for which no
JTA_ResourceRecord
is found by the intervening
transaction-initiated recovery, is assumed to belong to a
transaction involved in a crash before any
JTA_Resource_Record
was written, and a
rollback
is issued for
that transaction on the
XAResource
.
This double-scan mechanism is used because it is possible the Xid was obtained from the datasource just as the original application process was about to create the corresponding JTA_ResourceRecord. The interval between the scans should allow time for the record to be written unless the application crashes (and if it does, rollback is the right answer).
An
XAResourceRecovery
implementation class can contain all the information needed to
perform recovery to a specific
datasource. Alternatively, a single class can handle multiple datasources which
have some
similar features. The constructor of the implementation class must have an empty parameter
list,
because it is loaded dynamically. The interface includes an
initialise
method, which
passes in further information as a
string
. The content of the string is taken from the property
value that provides the class name.
Everything after the first semi-colon is passed as the value of the
string. The
XAResourceRecovery
implementation class determines how to use the string.
An
XAResourceRecovery
implementation class,
com.arjuna.ats.internal.jdbc.recovery.BasicXARecovery
, supports resource-initiated recovery for any XADataSource. For this class, the string
received in method
initialise
is assumed to contain the number of connections to recover, and the name of the
properties
file containing the dynamic class name, the database username, the database password and the
database
connection URL. The following example is for an Oracle 8.1.6 database accessed via
the Sequelink 5.1 driver:
XAConnectionRecoveryEmpay=com.arjuna.ats.internal.jdbc.recovery.BasicXARecovery;2;OraRecoveryInfo
This implementation is only meant as an example, because it relies upon usernames and
passwords appearing in
plain text properties files. You can create your own implementations
of
XAConnectionRecovery
. See the javadocs and the example
com.arjuna.ats.internal.jdbc.recovery.BasicXARecovery
.
Example 8.3. XAConnectionRecovery implementation
/*
* Copyright (C) 2000, 2001,
*
* Hewlett-Packard,
* Arjuna Labs,
* Newcastle upon Tyne,
* Tyne and Wear,
* UK.
*
*/
package com.arjuna.ats.internal.jdbc.recovery;
import com.arjuna.ats.jdbc.TransactionalDriver;
import com.arjuna.ats.jdbc.common.jdbcPropertyManager;
import com.arjuna.ats.jdbc.logging.jdbcLogger;
import com.arjuna.ats.internal.jdbc.*;
import com.arjuna.ats.jta.recovery.XAConnectionRecovery;
import com.arjuna.ats.arjuna.common.*;
import com.arjuna.common.util.logging.*;
import java.sql.*;
import javax.sql.*;
import javax.transaction.*;
import javax.transaction.xa.*;
import java.util.*;
import java.lang.NumberFormatException;
/**
* This class implements the XAConnectionRecovery interface for XAResources.
* The parameter supplied in setParameters can contain arbitrary information
* necessary to initialise the class once created. In this instance it contains
* the name of the property file in which the db connection information is
* specified, as well as the number of connections that this file contains
* information on (separated by ;).
*
* IMPORTANT: this is only an *example* of the sorts of things an
* XAConnectionRecovery implementor could do. This implementation uses
* a property file which is assumed to contain sufficient information to
* recreate connections used during the normal run of an application so that
* we can perform recovery on them. It is not recommended that information such
* as user name and password appear in such a raw text format as it opens up
* a potential security hole.
*
* The db parameters specified in the property file are assumed to be
* in the format:
*
* DB_x_DatabaseURL=
* DB_x_DatabaseUser=
* DB_x_DatabasePassword=
* DB_x_DatabaseDynamicClass=
*
* DB_JNDI_x_DatabaseURL=
* DB_JNDI_x_DatabaseUser=
* DB_JNDI_x_DatabasePassword=
*
* where x is the number of the connection information.
*
* @since JTS 2.1.
*/
public class BasicXARecovery implements XAConnectionRecovery
{
/*
* Some XAConnectionRecovery implementations will do their startup work
* here, and then do little or nothing in setDetails. Since this one needs
* to know dynamic class name, the constructor does nothing.
*/
public BasicXARecovery () throws SQLException
{
numberOfConnections = 1;
connectionIndex = 0;
props = null;
}
/**
* The recovery module will have chopped off this class name already.
* The parameter should specify a property file from which the url,
* user name, password, etc. can be read.
*/
public boolean initialise (String parameter) throws SQLException
{
int breakPosition = parameter.indexOf(BREAKCHARACTER);
String fileName = parameter;
if (breakPosition != -1)
{
fileName = parameter.substring(0, breakPosition -1);
try
{
numberOfConnections = Integer.parseInt(parameter.substring(breakPosition +1));
}
catch (NumberFormatException e)
{
//Produce a Warning Message
return false;
}
}
PropertyManager.addPropertiesFile(fileName);
try
{
PropertyManager.loadProperties(true);
props = PropertyManager.getProperties();
}
catch (Exception e)
{
//Produce a Warning Message
return false;
}
return true;
}
public synchronized XAConnection getConnection () throws SQLException
{
JDBC2RecoveryConnection conn = null;
if (hasMoreConnections())
{
connectionIndex++;
conn = getStandardConnection();
if (conn == null)
conn = getJNDIConnection();
if (conn == null)
//Produce a Warning message
}
return conn;
}
public synchronized boolean hasMoreConnections ()
{
if (connectionIndex == numberOfConnections)
return false;
else
return true;
}
private final JDBC2RecoveryConnection getStandardConnection () throws SQLException
{
String number = new String(""+connectionIndex);
String url = new String(dbTag+number+urlTag);
String password = new String(dbTag+number+passwordTag);
String user = new String(dbTag+number+userTag);
String dynamicClass = new String(dbTag+number+dynamicClassTag);
Properties dbProperties = new Properties();
String theUser = props.getProperty(user);
String thePassword = props.getProperty(password);
if (theUser != null)
{
dbProperties.put(ArjunaJDBC2Driver.userName, theUser);
dbProperties.put(ArjunaJDBC2Driver.password, thePassword);
String dc = props.getProperty(dynamicClass);
if (dc != null)
dbProperties.put(ArjunaJDBC2Driver.dynamicClass, dc);
return new JDBC2RecoveryConnection(url, dbProperties);
}
else
return null;
}
private final JDBC2RecoveryConnection getJNDIConnection () throws SQLException
{
String number = new String(""+connectionIndex);
String url = new String(dbTag+jndiTag+number+urlTag);
String password = new String(dbTag+jndiTag+number+passwordTag);
String user = new String(dbTag+jndiTag+number+userTag);
Properties dbProperties = new Properties();
String theUser = props.getProperty(user);
String thePassword = props.getProperty(password);
if (theUser != null)
{
dbProperties.put(ArjunaJDBC2Driver.userName, theUser);
dbProperties.put(ArjunaJDBC2Driver.password, thePassword);
return new JDBC2RecoveryConnection(url, dbProperties);
}
else
return null;
}
private int numberOfConnections;
private int connectionIndex;
private Properties props;
private static final String dbTag = "DB_";
private static final String urlTag = "_DatabaseURL";
private static final String passwordTag = "_DatabasePassword";
private static final String userTag = "_DatabaseUser";
private static final String dynamicClassTag = "_DatabaseDynamicClass";
private static final String jndiTag = "JNDI_";
/*
* Example:
*
* DB2_DatabaseURL=jdbc\:arjuna\:sequelink\://qa02\:20001
* DB2_DatabaseUser=tester2
* DB2_DatabasePassword=tester
* DB2_DatabaseDynamicClass=
* com.arjuna.ats.internal.jdbc.drivers.sequelink_5_1
*
* DB_JNDI_DatabaseURL=jdbc\:arjuna\:jndi
* DB_JNDI_DatabaseUser=tester1
* DB_JNDI_DatabasePassword=tester
* DB_JNDI_DatabaseName=empay
* DB_JNDI_Host=qa02
* DB_JNDI_Port=20000
*/
private static final char BREAKCHARACTER = ';'; // delimiter for parameters
}
XAResource.recover
returns the list of all transactions that are in-doubt with in the
datasource. If multiple
recovery domains are used with a single datasource, resource-initiated recovery sees
transactions from other domains. Since it does not have a
JTA_ResourceRecord
available, it rolls back the transaction in the database, if the Xid appears in successive
recover calls. To
suppress resource-initiated recovery, do not supply an
XAConnectionRecovery
property, or
confine it to one recovery domain.
Property
OTS_ISSUE_RECOVERY_ROLLBACK
controls whether the
RecoveryManager
explicitly issues a rollback request when
replay_completion
asks for the status of a transaction that is unknown. According to
the
presume-abort
mechanism used by OTS and JTS, the transaction can be assumed to have
rolled back, and this
is the response that is returned to the
Resource
, including a
subordinate coordinator, in this case. The
Resource
should then apply that result to the
underlying resources. However, it is also legitimate for
the superior to issue a rollback, if
OTS_ISSUE_RECOVERY_ROLLBACK
is set to
YES
.
The OTS transaction identification mechanism makes it possible for a transaction coordinator
to hold a
Resource
reference that will never be usable. This can occur in two cases:
The process holding the
Resource
crashes before receiving the commit or rollback
request from the coordinator.
The
Resource
receives the commit or rollback, and responds. However, the message is
lost or the
coordinator process has crashed.
In the first case, the
RecoveryManager
for the
Resource
ObjectStore
eventually reconstructs a new
Resource
(with a
different CORBA object reference (IOR), and issues a
replay_completion
request
containing the new
Resource
IOR. The
RecoveryManager
for the
coordinator substitutes this in place of the original, useless one, and issues
commit
to the new reconstructed
Resource
. The
Resource
has to have been
in a commit state, or there would be no transaction intention list. Until
the
replay_completion
is received, the
RecoveryManager
tries to send
commit
to its
Resource
reference.–This will fail with a CORBA
System Exception. Which exception depends on the ORB
and other details.
In the second case, the
Resource
no longer exists. The
RecoveryManager
at the coordinator will never get through, and will receive System
Exceptions forever.
The
RecoveryManager
cannot distinguish these two cases by any protocol mechanism. There
is a perceptible cost in
repeatedly attempting to send the commit to an inaccessible
Resource
. In particular, the timeouts involved will extend the recovery iteration time,
and thus
potentially leave resources inaccessible for longer.
To avoid this, the
RecoveryManager
only attempts to send
commit
to a
Resource
a limited number of times. After that, it considers the transaction
assumed complete
. It retains the information about the transaction, by changing the object type
in the
ActionStore
, and if the
Resource
eventually does wake up
and a
replay_completion
request is received, the
RecoveryManager
activates the transaction and issues the commit request to the new Resource IOR. The number
of times the
RecoveryManager
attempts to issue
commit
as part of the periodic
recovery is controlled by the property variable
COMMITTED_TRANSACTION_RETRY_LIMIT
, and
defaults to
3
.
The operation of the recovery subsystem causes some entries to be made in the
ObjectStore
that are not removed in normal progress. The
RecoveryManager
has a facility for scanning
for these and removing items that are very old. Scans and
removals are performed by implementations of the
>com.arjuna.ats.arjuna.recovery.ExpiryScanner
. Implementations of this interface
are loaded by giving the class names as the value of the
property
RecoveryEnvironmentBean.expiryScannerClassNames
. The
RecoveryManager
calls the
scan
method on each loaded
ExpiryScanner
implementation at an
interval determined by the property
RecoveryEnvironmentBean.expiryScanInterval
. This value is
given in hours, and defaults to
12
. A property value of
0
disables any
expiry scanning. If the value as supplied is positive, the first scan is
performed when
RecoveryManager
starts. If the value is negative, the first scan is delayed until after
the first interval,
using the absolute value.
There are two kinds of item that are scanned for expiry:
| Contact items |
One contact item is created by every application process that uses JBossTS. They
contain the
information that the
|
| Assumed complete transactions |
The expiry time is counted from when the transactions were assumed to be complete.
A
|
Example 8.4. ExpiryScanner properties
<entry key="RecoveryEnvironmentBean.expiryScannerClassNames">
com.arjuna.ats.internal.arjuna.recovery.ExpiredTransactionStatusManagerScanner
com.arjuna.ats.internal.jts.recovery.contact.ExpiredContactScanner
com.arjuna.ats.internal.jts.recovery.transactions.ExpiredToplevelScanner
com.arjuna.ats.internal.jts.recovery.transactions.ExpiredServerScanner
</entry>
There are two
ExpiryScannner
s for the assumed complete transactions, because there are
different types in the
ActionStore.
A key part of the recovery subsystem is that the
RecoveryManager
hosts the OTS
RecoveryCoordinator
objects that handle recovery for transactions initiated in
application processes. Information
passes between the application process and the
RecoveryManager
in one of three ways:
RecoveryCoordinator
object references (IORs) are created in the application
process. They contain information
identifying the transaction in the object key. They pass the object key to
the
Resource
objects, and the
RecoveryManager
receives it.
The application process and the
RecoveryManager
access the same
jbossts-properties.xml
, and therefore use the same
ObjectStore
.
The
RecoveryCoordinator
invokes CORBA directly in the application, using information
in the contact items.
Contact items are kept in the
ObjectStore
.
Multiple recovery domains may useful if you are doing a migration, and separate
ObjectStores
are useful. However, multiple RecoveryManagers can cause problems with XA
datasources if
resource-initiated recovery is active on any of them.
When a transaction successfully commits, the transaction log is removed from the system. The
log is no longer
required, since all registered Resources have responded successfully to the
two-phase commit sequence. However, if
a
Resource
calls
replay_completion
on the
RecoveryCoordinator
after the transaction it represents commits, the status returned is
StatusRolledback
. The transaction system does not keep a record of committed transactions,
and assumes that in
the absence of a transaction log, the transaction must have rolled back. This is in line with
the
presumed abort protocol
used by the OTS.
This guide describes how to use the JTA interfaces for purely local transactions. This is a high-performance implementation, but you can only use it to execute transactions within the same process. If you need support for distributed transactions, the JTA needs to use the JTS. Another advantage of this approach is interoperability with other JTS-compliant transaction systems.
If you use the JTS and JTA interfaces to manage the same transactions, the JTA needs to be configured to be aware of the JTS. Otherwise, local transactions will be unaware of their JTS counterparts.
You need to do this configuration manually, because some applications may be using JBossTS in a purely local manner, or may need to differentiate between transactions managed by JTS and JTA.
Take care to use only the patched version of JacORB shipped with JBossTS. Correct functioning of the transaction
system, particularly with regard to crash recovery, is unlikely to work with an unpatched JacORB. For each
deployment of JacORB, ensure that the jacorb.implname in the
jacorb.properties file is unique.
Because of differences between ORBs, and errors in certain ORBs, the idl available with JBossTS may differ from that shown below. You should always inspect the idl files prior to implementation to determine what, if any, differences exist.
Example A.1. CosTransactions.idl
#ifndef COSTRANSACTIONS_IDL_
#define COSTRANSACTIONS_IDL_
module CosTransactions
{
enum Status { StatusActive, StatusMarkedRollback, StatusPrepared,
StatusCommitted, StatusRolledback, StatusUnknown,
StatusPreparing, StatusCommitting, StatusRollingBack,
StatusNoTransaction };
enum Vote { VoteCommit, VoteRollback, VoteReadOnly };
// Standard exceptions - some Orb supports them
exception TransactionRequired {};
exception TransactionRolledBack {};
exception InvalidTransaction {};
// Heuristic exceptions
exception HeuristicRollback {};
exception HeuristicCommit {};
exception HeuristicMixed {};
exception HeuristicHazard {};
// Exception from ORB
exception WrongTransaction {};
// Other transaction related exceptions
exception SubtransactionsUnavailable {};
exception NotSubtransaction {};
exception Inactive {};
exception NotPrepared {};
exception NoTransaction {};
exception InvalidControl {};
exception Unavailable {};
exception SynchronizationUnavailable {};
// Forward references for later interfaces
interface Control;
interface Terminator;
interface Coordinator;
interface Resource;
interface RecoveryCoordinator;
interface SubtransactionAwareResource;
interface TransactionFactory;
interface TransactionalObject;
interface Current;
interface Synchronization;
// Formally part of CosTSInteroperation
struct otid_t
{
long formatID;
long bequal_length;
sequence <octet> tid;
};
struct TransIdentity
{
Coordinator coord;
Terminator term;
otid_t otid;
};
struct PropagationContext
{
unsigned long timeout;
TransIdentity currentTransaction;
sequence <TransIdentity> parents;
any implementation_specific_data;
};
interface Current : CORBA::Current
{
void begin () raises (SubtransactionsUnavailable);
void commit (in boolean report_heuristics) raises (NoTransaction, HeuristicMixed, HeuristicHazard, TransactionRolledBack);
void rollback () raises (NoTransaction);
void rollback_only () raises (NoTransaction);
Status get_status ();
string get_transaction_name ();
void set_timeout (in unsigned long seconds);
Control get_control ();
Control suspend ();
void resume (in Control which) raises (InvalidControl);
};
interface TransactionFactory
{
Control create (in unsigned long time_out);
Control recreate (in PropagationContext ctx);
};
interface Control
{
Terminator get_terminator () raises (Unavailable);
Coordinator get_coordinator () raises (Unavailable);
};
interface Terminator
{
void commit (in boolean report_heuristics) raises (HeuristicMixed, HeuristicHazard, TransactionRolledBack);
void rollback ();
};
interface Coordinator
{
Status get_status ();
Status get_parent_status ();
Status get_top_level_status ();
boolean is_same_transaction (in Coordinator tc);
boolean is_related_transaction (in Coordinator tc);
boolean is_ancestor_transaction (in Coordinator tc);
boolean is_descendant_transaction (in Coordinator tc);
boolean is_top_level_transaction ();
unsigned long hash_transaction ();
unsigned long hash_top_level_tran ();
RecoveryCoordinator register_resource (in Resource r) raises (Inactive);
void register_synchronization (in Synchronization sync) raises (Inactive, SynchronizationUnavailable);
void register_subtran_aware (in SubtransactionAwareResource r) raises (Inactive, NotSubtransaction);
void rollback_only () raises (Inactive);
string get_transaction_name ();
Control create_subtransaction () raises (SubtransactionsUnavailable, Inactive);
PropagationContext get_txcontext () raises (Unavailable);
};
interface RecoveryCoordinator
{
Status replay_completion (in Resource r) raises (NotPrepared);
};
interface Resource
{
Vote prepare () raises (HeuristicMixed, HeuristicHazard);
void rollback () raises (HeuristicCommit, HeuristicMixed, HeuristicHazard);
void commit () raises (NotPrepared, HeuristicRollback, HeuristicMixed, HeuristicHazard);
void commit_one_phase () raises (HeuristicHazard);
void forget ();
};
interface SubtransactionAwareResource : Resource
{
void commit_subtransaction (in Coordinator parent);
void rollback_subtransaction ();
};
interface TransactionalObject
{
};
interface Synchronization : TransactionalObject
{
void before_completion ();
void after_completion (in Status s);
};
};
#endif
Example A.2. ArjunaOTS.IDL
#ifndef ARJUNAOTS_IDL_
#define ARJUNAOTS_IDL_
#include <idl/CosTransactions.idl>
module ArjunaOTS
{
exception ActiveTransaction {};
exception BadControl {};
exception Destroyed {};
exception ActiveThreads {};
exception InterpositionFailed {};
interface UidCoordinator : CosTransactions::Coordinator
{
readonly attribute string uid;
readonly attribute string topLevelUid;
};
interface ActionControl : CosTransactions::Control
{
CosTransactions::Control getParentControl ()
raises (CosTransactions::Unavailable,
CosTransactions::NotSubtransaction);
void destroy () raises (ActiveTransaction, ActiveThreads, BadControl,
Destroyed);
};
interface ArjunaSubtranAwareResource :
CosTransactions::SubtransactionAwareResource
{
CosTransactions::Vote prepare_subtransaction ();
};
interface ArjunaTransaction : UidCoordinator, CosTransactions::Terminator
{
};
interface OTSAbstractRecord : ArjunaSubtranAwareResource
{
readonly attribute long typeId;
readonly attribute string uid;
boolean propagateOnAbort ();
boolean propagateOnCommit ();
boolean saveRecord ();
void merge (in OTSAbstractRecord record);
void alter (in OTSAbstractRecord record);
boolean shouldAdd (in OTSAbstractRecord record);
boolean shouldAlter (in OTSAbstractRecord record);
boolean shouldMerge (in OTSAbstractRecord record);
boolean shouldReplace (in OTSAbstractRecord record);
};
};