JBoss.orgCommunity Documentation
Make sure the Drools Eclipse plugin is installed, which needs the Graphical Editing Framework (GEF) dependency installed first. Then download and extract the drools-examples zip file, which includes an already created Eclipse project. Import that project into a new Eclipse workspace. The rules all have example classes that execute the rules. If you want to try the examples in another project (or another IDE) then you will need to set up the dependencies by hand, of course. Many, but not all of the examples are documented below, enjoy!
Some examples require Java 1.6 to run.
Name: Hello World Main class: org.drools.examples.helloworld.HelloWorldExample Module: drools-examples Type: Java application Rules file: HelloWorld.drl Objective: demonstrate basic rules in use
The "Hello World" example shows a simple application using rules, written both using the MVEL and the Java dialects.
This example demonstrates how to create and use a KieSession
. Also, audit logging and debug outputs
are shown, which is omitted from other examples as it's all very similar.
The following code snippet shows how the session is created with only 3 lines of code.
Obtains the | |
Creates a | |
Creates a session based on the named "HelloWorldKS" session configuration. |
Drools has an event model that exposes much of what's happening internally. Two default debug listeners are
supplied, DebugAgendaEventListener
and DebugWorkingMemoryEventListener
which print out
debug event information to the System.err
stream displayed in the Console window. Adding listeners to a
Session is trivial, as shown in the next snippet. The KieRuntimeLogger
provides execution auditing, the
result of which can be viewed in a graphical viewer. The logger is actually a specialised implementation built on
the Agenda
and RuleRuntime
listeners. When the engine has finished executing,
logger.close()
must be called.
Most of the examples use the Audit logging features of Drools to record execution flow for later inspection.
Example 23.2. HelloWorld: Event logging and Auditing
// The application can also setup listeners
ksession.addEventListener( new DebugAgendaEventListener() );
ksession.addEventListener( new DebugRuleRuntimeEventListener() );
// To setup a file based audit logger, uncomment the next line
// KieRuntimeLogger logger = ks.getLoggers().newFileLogger( ksession, "./helloworld" );
// To setup a ThreadedFileLogger, so that the audit view reflects events whilst debugging,
// uncomment the next line
// KieRuntimeLogger logger = ks.getLoggers().newThreadedFileLogger( ksession, "./helloworld", 1000 );
The single class used in this example is very simple. It has two fields: the message, which is a
String
and the status which can be one of the two integers HELLO
or
GOODBYE
.
Example 23.3. HelloWorld example: Message Class
public static class Message {
public static final int HELLO = 0;
public static final int GOODBYE = 1;
private String message;
private int status;
...
}
A single Message
object is created with the message text "Hello World" and the status
HELLO
and then inserted into the engine, at which point fireAllRules()
is executed.
Example 23.4. HelloWorld: Execution
// The application can insert facts into the session
final Message message = new Message();
message.setMessage( "Hello World" );
message.setStatus( Message.HELLO );
ksession.insert( message );
// and fire the rules
ksession.fireAllRules();
To execute the example as a Java application:
Open the class org.drools.examples.helloworld.HelloWorldExample
in your Eclipse IDE
Right-click the class and select "Run as..." and then "Java application"
If we put a breakpoint on the fireAllRules()
method and select the ksession
variable,
we can see that the "Hello World" rule is already activate on the Agenda.
The application print outs go to to System.out
while the debug listener print outs go to
System.err
.
Example 23.6. HelloWorld: System.err in the Console window
==>[ActivationCreated(0): rule=Hello World;
tuple=[fid:1:1:org.drools.examples.helloworld.HelloWorldExample$Message@17cec96]]
[ObjectInserted: handle=[fid:1:1:org.drools.examples.helloworld.HelloWorldExample$Message@17cec96];
object=org.drools.examples.helloworld.HelloWorldExample$Message@17cec96]
[BeforeActivationFired: rule=Hello World;
tuple=[fid:1:1:org.drools.examples.helloworld.HelloWorldExample$Message@17cec96]]
==>[ActivationCreated(4): rule=Good Bye;
tuple=[fid:1:2:org.drools.examples.helloworld.HelloWorldExample$Message@17cec96]]
[ObjectUpdated: handle=[fid:1:2:org.drools.examples.helloworld.HelloWorldExample$Message@17cec96];
old_object=org.drools.examples.helloworld.HelloWorldExample$Message@17cec96;
new_object=org.drools.examples.helloworld.HelloWorldExample$Message@17cec96]
[AfterActivationFired(0): rule=Hello World]
[BeforeActivationFired: rule=Good Bye;
tuple=[fid:1:2:org.drools.examples.helloworld.HelloWorldExample$Message@17cec96]]
[AfterActivationFired(4): rule=Good Bye]
The actual rules are inside the file
src/main/resources/org/drools/examples/helloworld/HelloWorld.drl
:
Example 23.7. HelloWorld: rule "Hello World"
rule "Hello World"
dialect "mvel"
when
m : Message( status == Message.HELLO, message : message )
then
System.out.println( message );
modify ( m ) { message = "Goodbye cruel world",
status = Message.GOODBYE };
end
The LHS (after when
) section of the rule states that it will be activated for each
Message
object inserted into the Rule Runtime whose status is Message.HELLO
. Besides
that, two variable bindings are created: the variable message
is bound to the message
attribute and the variable m
is bound to the matched Message
object itself.
The RHS (after then
) or consequence part of the rule is written using the MVEL expression
language, as declared by the rule's attribute dialect
. After printing the content of the bound variable
message
to System.out
, the rule changes the values of the message
and
status
attributes of the Message
object bound to m
. This is done using
MVEL's modify
statement, which allows you to apply a block of assignments in one statement, with
the engine being automatically notified of the changes at the end of the block.
It is possible to set a breakpoint into the DRL, on the modify
call, and inspect the Agenda
view again during the execution of the rule's consequence. This time we start the execution via "Debug As" and
"Drools application" and not by running a "Java application":
Open the class org.drools.examples.HelloWorld
in your
Eclipse IDE.
Right-click the class and select "Debug as..." and then "Drools application".
Now we can see that the other rule "Good Bye"
, which
uses the Java dialect, is activated and placed on the Agenda.
The "Good Bye" rule, which specifies the "java" dialect, is similar
to the "Hello World" rule except that it matches Message
objects whose status is Message.GOODBYE
.
Example 23.8. HelloWorld: rule "Good Bye"
rule "Good Bye"
dialect "java"
when
Message( status == Message.GOODBYE, message : message )
then
System.out.println( message );
end
The Java code that instantiates the KieRuntimeLogger
creates an audit log file that can be loaded
into the Audit view. The Audit view is used in many of the examples to demonstrate the example execution flow. In
the view screen shot below we can see that the object is inserted, which creates an activation for the "Hello World"
rule; the activation is then executed which updates the Message
object causing the "Good Bye" rule to
activate; finally the "Good Bye" rule also executes. Selecting an event in the Audit view highlights the origin
event in green; therefore the "Activation created" event is highlighted in green as the origin of the "Activation
executed" event.
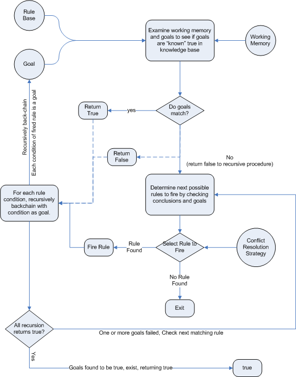
This example is implemented in two different versions to demonstrate different ways of implementing the same basic behavior: forward chaining, i.e., the ability the engine has to evaluate, activate and fire rules in sequence, based on changes on the facts in the Working Memory.
Name: State Example Main class: org.drools.examples.state.StateExampleUsingSalience Module: drools-examples Type: Java application Rules file: StateExampleUsingSalience.drl Objective: Demonstrates basic rule use and Conflict Resolution for rule firing priority.
Each State
class has fields for its name and its current state (see the class
org.drools.examples.state.State
). The two possible states for each objects are:
NOTRUN
FINISHED
Example 23.9. State Class
public class State {
public static final int NOTRUN = 0;
public static final int FINISHED = 1;
private final PropertyChangeSupport changes =
new PropertyChangeSupport( this );
private String name;
private int state;
... setters and getters go here...
}
Ignoring the PropertyChangeSupport
, which will be explained later, we see the creation of four
State
objects named A, B, C and D. Initially their states are set to NOTRUN
, which is
default for the used constructor. Each instance is asserted in turn into the Session and then
fireAllRules()
is called.
Example 23.10. Salience State: Execution
final State a = new State( "A" );
final State b = new State( "B" );
final State c = new State( "C" );
final State d = new State( "D" );
ksession.insert( a );
ksession.insert( b );
ksession.insert( c );
ksession.insert( d );
ksession.fireAllRules();
ksession.dispose(); // Stateful rule session must always be disposed when finished
To execute the application:
Open the class org.drools.examples.state.StateExampleUsingSalience
in your Eclipse
IDE.
Right-click the class and select "Run as..." and then "Java application"
You will see the following output in the Eclipse console window:
There are four rules in total. First, the Bootstrap
rule fires, setting A to state
FINISHED
, which then causes B to change its state to FINISHED
. C and D are both
dependent on B, causing a conflict which is resolved by the salience values. Let's look at the way this was
executed.
The best way to understand what is happening is to use the Audit Logging feature to graphically see the results of each operation. To view the Audit log generated by a run of this example:
If the Audit View is not visible, click on "Window" and then select "Show View", then "Other..." and "Drools" and finally "Audit View".
In the "Audit View" click the "Open Log" button and select the file "<drools-examples-dir>/log/state.log".
After that, the "Audit view" will look like the following screenshot:
Reading the log in the "Audit View", top to bottom, we see every action and the corresponding changes in the
Working Memory. This way we observe that the assertion of the State object A in the state NOTRUN
activates the Bootstrap
rule, while the assertions of the other State
objects have no
immediate effect.
Example 23.12. Salience State: Rule "Bootstrap"
rule Bootstrap
when
a : State(name == "A", state == State.NOTRUN )
then
System.out.println(a.getName() + " finished" );
a.setState( State.FINISHED );
end
The execution of rule Bootstrap changes the state of A to FINISHED
, which, in turn, activates
rule "A to B".
Example 23.13. Salience State: Rule "A to B"
rule "A to B"
when
State(name == "A", state == State.FINISHED )
b : State(name == "B", state == State.NOTRUN )
then
System.out.println(b.getName() + " finished" );
b.setState( State.FINISHED );
end
The execution of rule "A to B" changes the state of B to FINISHED
, which activates both, rules "B
to C" and "B to D", placing their Activations onto the Agenda. From this moment on, both rules may fire and,
therefore, they are said to be "in conflict". The conflict resolution strategy allows the engine's Agenda to
decide which rule to fire. As rule "B to C" has the higher salience value (10
versus the default salience value of 0), it fires first, modifying object C to state FINISHED
. The
Audit view shown above reflects the modification of the State
object in the rule "A to B", which
results in two activations being in conflict. The Agenda view can also be used to investigate the state of the
Agenda, with debug points being placed in the rules themselves and the Agenda view opened. The screen shot below
shows the breakpoint in the rule "A to B" and the state of the Agenda with the two conflicting rules.
Example 23.14. Salience State: Rule "B to C"
rule "B to C"
salience 10
when
State(name == "B", state == State.FINISHED )
c : State(name == "C", state == State.NOTRUN )
then
System.out.println(c.getName() + " finished" );
c.setState( State.FINISHED );
end
Rule "B to D" fires last, modifying object D to state FINISHED
.
Example 23.15. Salience State: Rule "B to D"
rule "B to D"
when
State(name == "B", state == State.FINISHED )
d : State(name == "D", state == State.NOTRUN )
then
System.out.println(d.getName() + " finished" );
d.setState( State.FINISHED );
end
There are no more rules to execute and so the engine stops.
Another notable concept in this example is the use of dynamic facts, based on
PropertyChangeListener
objects. As described in the documentation, in order for the engine to see
and react to changes of fact properties, the application must tell the engine that changes occurred. This can be
done explicitly in the rules by using the modify
statement, or implicitly by letting the engine
know that the facts implement PropertyChangeSupport
as defined by the JavaBeans
specification. This example demonstrates how to use PropertyChangeSupport
to avoid the
need for explicit modify
statements in the rules. To make use of this feature, ensure that your
facts implement PropertyChangeSupport
, the same way the class org.drools.example.State
does, and use the following code in the rules file to configure the engine to listen for property changes on those
facts:
When using PropertyChangeListener
objects, each setter must implement a little extra code for the
notification. Here is the setter for state
in the class org.drools.examples
:
Example 23.17. Setter Example with PropertyChangeSupport
public void setState(final int newState) {
int oldState = this.state;
this.state = newState;
this.changes.firePropertyChange( "state",
oldState,
newState );
}
There are another class in this example: StateExampleUsingAgendaGroup
. It executes from A to B to
C to D, as just shown, but StateExampleUsingAgendaGroup
uses agenda-groups to control the rule
conflict and which one fires first.
Agenda groups are a way to partition the Agenda into groups and to control which groups can execute. By
default, all rules are in the agenda group "MAIN". The "agenda-group" attribute lets you specify a different
agenda group for the rule. Initially, a Working Memory has its focus on the Agenda group "MAIN". A group's rules
will only fire when the group receives the focus. This can be achieved either ny using the method by
setFocus()
or the rule attribute auto-focus
. "auto-focus" means that the rule
automatically sets the focus to its agenda group when the rule is matched and activated. It is this "auto-focus"
that enables rule "B to C" to fire before "B to D".
Example 23.18. Agenda Group State Example: Rule "B to C"
rule "B to C"
agenda-group "B to C"
auto-focus true
when
State(name == "B", state == State.FINISHED )
c : State(name == "C", state == State.NOTRUN )
then
System.out.println(c.getName() + " finished" );
c.setState( State.FINISHED );
kcontext.getKnowledgeRuntime().getAgenda().getAgendaGroup( "B to D" ).setFocus();
end
The rule "B to C" calls setFocus()
on the agenda group "B to D", allowing its active rules to
fire, which allows the rule "B to D" to fire.
Example 23.19. Agenda Group State Example: Rule "B to D"
rule "B to D"
agenda-group "B to D"
when
State(name == "B", state == State.FINISHED )
d : State(name == "D", state == State.NOTRUN )
then
System.out.println(d.getName() + " finished" );
d.setState( State.FINISHED );
end
Name: Fibonacci
Main class: org.drools.examples.fibonacci.FibonacciExample
Module: drools-examples
Type: Java application
Rules file: Fibonacci.drl
Objective: Demonstrates Recursion,
the CE not
and cross product matching
The Fibonacci Numbers (see http://en.wikipedia.org/wiki/Fibonacci_number) discovered by Leonardo of Pisa (see http://en.wikipedia.org/wiki/Fibonacci) is a sequence that starts with 0 and 1. The next Fibonacci number is obtained by adding the two preceding Fibonacci numbers. The Fibonacci sequence begins with 0, 1, 1, 2, 3, 5, 8, 13, 21, 34, 55, 89, 144, 233, 377, 610, 987, 1597, 2584, 4181, 6765, 10946,... The Fibonacci Example demonstrates recursion and conflict resolution with salience values.
The single fact class Fibonacci
is used in this
example. It has two fields, sequence and value. The sequence field
is used to indicate the position of the object in the Fibonacci
number sequence. The value field shows the value of that
Fibonacci object for that sequence position, using -1 to indicate
a value that still needs to be computed.
Example 23.20. Fibonacci Class
public static class Fibonacci {
private int sequence;
private long value;
public Fibonacci( final int sequence ) {
this.sequence = sequence;
this.value = -1;
}
... setters and getters go here...
}
Execute the example:
Open the class org.drools.examples.fibonacci.FibonacciExample
in your Eclipse IDE.
Right-click the class and select "Run as..." and then "Java application"
Eclipse shows the following output in its console window (with "...snip..." indicating lines that were removed to save space):
Example 23.21. Fibonacci Example: Console Output
recurse for 50
recurse for 49
recurse for 48
recurse for 47
...snip...
recurse for 5
recurse for 4
recurse for 3
recurse for 2
1 == 1
2 == 1
3 == 2
4 == 3
5 == 5
6 == 8
...snip...
47 == 2971215073
48 == 4807526976
49 == 7778742049
50 == 12586269025
To kick this off from Java we only insert a single Fibonacci
object, with a sequence field of 50. A recursive rule is then used
to insert the other 49 Fibonacci
objects. This example
doesn't use
PropertyChangeSupport
. It uses the MVEL dialect, which
means we can use the modify
keyword, which allows a block
setter action which also notifies the engine of changes.
Example 23.22. Fibonacci Example: Execution
ksession.insert( new Fibonacci( 50 ) );
ksession.fireAllRules();
The rule Recurse is very simple. It matches each asserted
Fibonacci
object with a value of -1, creating and
asserting a new Fibonacci
object with a sequence of
one less than the currently matched object. Each time a Fibonacci
object is added while the one with a sequence field equal to 1
does not exist, the rule re-matches and fires again. The
not
conditional element is used to stop the rule's matching
once we have all 50 Fibonacci objects in memory. The rule also has a
salience value, because we need to have all 50 Fibonacci
objects asserted before we execute the Bootstrap rule.
Example 23.23. Fibonacci Example: Rule "Recurse"
rule Recurse
salience 10
when
f : Fibonacci ( value == -1 )
not ( Fibonacci ( sequence == 1 ) )
then
insert( new Fibonacci( f.sequence - 1 ) );
System.out.println( "recurse for " + f.sequence );
end
The Audit view shows the original assertion of the
Fibonacci
object with a sequence field of 50, done from
Java code. From there on, the Audit view shows the continual
recursion of the rule, where each asserted Fibonacci
object causes the Recurse rule to become activated and to fire again.
When a Fibonacci
object with a sequence field of 2 is
asserted the "Bootstrap" rule is matched and activated along with the
"Recurse" rule. Note the multi-restriction on field
sequence
, testing for equality with 1 or 2.
Example 23.24. Fibonacci Example: Rule "Bootstrap"
rule Bootstrap
when
f : Fibonacci( sequence == 1 || == 2, value == -1 ) // multi-restriction
then
modify ( f ){ value = 1 };
System.out.println( f.sequence + " == " + f.value );
end
At this point the Agenda looks as shown below. However, the "Bootstrap" rule does not fire because the "Recurse" rule has a higher salience.
When a Fibonacci
object with a sequence of 1 is
asserted the Bootstrap rule is matched again, causing two activations
for this rule. Note that the "Recurse" rule does not match and activate
because the not
conditional element stops the rule's matching
as soon as a Fibonacci
object with a sequence of 1
exists.
Once we have two Fibonacci
objects with values
not equal to -1 the "Calculate" rule is able to match. It was
the "Bootstrap" rule that set the objects with sequence 1 and 2 to
values of 1. At this point we have 50 Fibonacci objects in the Working
Memory. Now we need to select a suitable triple to calculate each
of their values in turn. Using three Fibonacci patterns in a rule without
field constraints to confine the possible cross products would result
in 50x49x48 possible combinations, leading to about 125,000 possible rule
firings, most of them incorrect. The "Calculate" rule uses field
constraints to correctly constraint the thee Fibonacci patterns in the
correct order; this
technique is called cross product matching. The
first pattern finds any Fibonacci with a value != -1 and binds both
the pattern and the field. The second Fibonacci does this, too, but
it adds an additional field constraint to ensure that its sequence is
greater by one than the Fibonacci bound to f1
. When this
rule fires for the first time, we know that only sequences 1 and 2
have values of 1, and the two constraints ensure that f1
references sequence 1 and f2
references sequence 2. The
final pattern finds the Fibonacci with a value equal to -1 and with a
sequence one greater than f2
. At this point, we have
three Fibonacci
objects correctly selected from the
available cross products, and we can calculate the value for the
third Fibonacci
object that's bound to f3
.
Example 23.25. Fibonacci Example: Rule "Calculate"
rule Calculate
when
// Bind f1 and s1
f1 : Fibonacci( s1 : sequence, value != -1 )
// Bind f2 and v2; refer to bound variable s1
f2 : Fibonacci( sequence == (s1 + 1), v2 : value != -1 )
// Bind f3 and s3; alternative reference of f2.sequence
f3 : Fibonacci( s3 : sequence == (f2.sequence + 1 ), value == -1 )
then
// Note the various referencing techniques.
modify ( f3 ) { value = f1.value + v2 };
System.out.println( s3 + " == " + f3.value );
end
The modify
statement updated the value of the
Fibonacci
object bound to f3
. This means
we now have another new Fibonacci object with a value not equal to -1,
which allows the "Calculate" rule to rematch and calculate the next
Fibonacci number. The Audit view below shows how the firing of the
last "Bootstrap" modifies the Fibonacci
object,
enabling the "Calculate" rule to match, which then modifies
another Fibonacci object allowing the "Calculate" rule to match again.
This continues till the value is set for all Fibonacci
objects.
Name: BankingTutorial Main class: org.drools.examples.banking.BankingExamplesApp.java Module: drools-examples Type: Java application Rules file: org.drools.examples.banking.*.drl Objective: Demonstrate pattern matching, basic sorting and calculation rules.
This tutorial demonstrates the process of developing a complete personal banking application to handle credits and debits on multiple accounts. It uses a set of design patterns that have been created for the process.
The class RuleRunner
is a simple harness to execute
one or more DRL files against a set of data. It compiles the Packages
and creates the Knowledge Base for each execution, allowing us to
easily execute each scenario and inspect the outputs. In reality this
is not a good solution for a production system, where the Knowledge Base
should be built just once and cached, but for the purposes of this
tutorial it shall suffice.
Example 23.26. Banking Tutorial: RuleRunner
public class RuleRunner {
public RuleRunner() {
}
public void runRules(String[] rules,
Object[] facts) throws Exception {
KnowledgeBase kbase = KnowledgeBaseFactory.newKnowledgeBase();
KnowledgeBuilder kbuilder = KnowledgeBuilderFactory.newKnowledgeBuilder();
for ( int i = 0; i < rules.length; i++ ) {
String ruleFile = rules[i];
System.out.println( "Loading file: " + ruleFile );
kbuilder.add( ResourceFactory.newClassPathResource( ruleFile,
RuleRunner.class ),
ResourceType.DRL );
}
Collection<KnowledgePackage> pkgs = kbuilder.getKnowledgePackages();
kbase.addKnowledgePackages( pkgs );
StatefulKnowledgeSession ksession = kbase.newStatefulKnowledgeSession();
for ( int i = 0; i < facts.length; i++ ) {
Object fact = facts[i];
System.out.println( "Inserting fact: " + fact );
ksession.insert( fact );
}
ksession.fireAllRules();
}
}
The first of our sample Java classes loads and executes a single
DRL file, Example.drl
, but without inserting any
data.
Example 23.27. Banking Tutorial : Java Example1
public class Example1 {
public static void main(String[] args) throws Exception {
new RuleRunner().runRules( new String[] { "Example1.drl" },
new Object[0] );
}
}
The first simple rule to execute has a single eval
condition that will always be true, so that this rule will match and
fire, once, after the start.
Example 23.28. Banking Tutorial: Rule in Example1.drl
rule "Rule 01"
when
eval( 1==1 )
then
System.out.println( "Rule 01 Works" );
end
The output for the rule is below, showing that the rule matches and executes the single print statement.
The next step is to assert some simple facts and print them out.
Example 23.30. Banking Tutorial: Java Example2
public class Example2 {
public static void main(String[] args) throws Exception {
Number[] numbers = new Number[] {wrap(3), wrap(1), wrap(4), wrap(1), wrap(5)};
new RuleRunner().runRules( new String[] { "Example2.drl" },
numbers );
}
private static Integer wrap( int i ) {
return new Integer(i);
}
}
This doesn't use any specific facts but instead asserts a set
of java.lang.Integer
objects. This is not considered
"best practice" as a number is not a useful fact, but we use it here
to demonstrate basic techniques before more complexity is added.
Now we will create a simple rule to print out these numbers.
Example 23.31. Banking Tutorial: Rule in Example2.drl
rule "Rule 02"
when
Number( $intValue : intValue )
then
System.out.println( "Number found with value: " + $intValue );
end
Once again, this rule does nothing special. It identifies any
facts that are Number
objects and prints out the values.
Notice the use of the abstract class Number
: we inserted
Integer
objects but we now look for any kind of number.
The pattern matching engine is able to match interfaces and
superclasses of asserted objects.
The output shows the DRL being loaded, the facts inserted and then the matched and fired rules. We can see that each inserted number is matched and fired and thus printed.
Example 23.32. Banking Tutorial: Output of Example2.java
Loading file: Example2.drl
Inserting fact: 3
Inserting fact: 1
Inserting fact: 4
Inserting fact: 1
Inserting fact: 5
Number found with value: 5
Number found with value: 1
Number found with value: 4
Number found with value: 1
Number found with value: 3
There are certainly many better ways to sort numbers than using rules, but since we will need to apply some cashflows in date order when we start looking at banking rules we'll develop simple rule based sorting technique.
Example 23.33. Banking Tutorial: Example3.java
public class Example3 {
public static void main(String[] args) throws Exception {
Number[] numbers = new Number[] {wrap(3), wrap(1), wrap(4), wrap(1), wrap(5)};
new RuleRunner().runRules( new String[] { "Example3.drl" },
numbers );
}
private static Integer wrap(int i) {
return new Integer(i);
}
}
Again we insert our Integer
objects, but this time the
rule is slightly different:
Example 23.34. Banking Tutorial: Rule in Example3.drl
rule "Rule 03"
when
$number : Number( )
not Number( intValue < $number.intValue )
then
System.out.println("Number found with value: " + $number.intValue() );
retract( $number );
end
The first line of the rule identifies a Number
and
extracts the value. The second line ensures that there does not exist
a smaller number than the one found by the first pattern. We might
expect to match only one number - the smallest in the set. However,
the retraction of the number after it has been printed means that the
smallest number has been removed, revealing the next smallest number,
and so on.
The resulting output shows that the numbers are now sorted numerically.
Example 23.35. Banking Tutorial: Output of Example3.java
Loading file: Example3.drl
Inserting fact: 3
Inserting fact: 1
Inserting fact: 4
Inserting fact: 1
Inserting fact: 5
Number found with value: 1
Number found with value: 1
Number found with value: 3
Number found with value: 4
Number found with value: 5
We are ready to start moving towards our personal accounting
rules. The first step is to create a Cashflow
object.
Example 23.36. Banking Tutorial: Class Cashflow
public class Cashflow {
private Date date;
private double amount;
public Cashflow() {
}
public Cashflow(Date date, double amount) {
this.date = date;
this.amount = amount;
}
public Date getDate() {
return date;
}
public void setDate(Date date) {
this.date = date;
}
public double getAmount() {
return amount;
}
public void setAmount(double amount) {
this.amount = amount;
}
public String toString() {
return "Cashflow[date=" + date + ",amount=" + amount + "]";
}
}
Class Cashflow
has two simple attributes, a date
and an amount. (Note that using the type double
for
monetary units is generally not a good idea
because floating point numbers cannot represent most numbers accurately.)
There is also an overloaded constructor to set the values, and a
method toString
to print a cashflow. The Java code of
Example4.java
inserts five Cashflow objects,
with varying dates and amounts.
Example 23.37. Banking Tutorial: Example4.java
public class Example4 {
public static void main(String[] args) throws Exception {
Object[] cashflows = {
new Cashflow(new SimpleDate("01/01/2007"), 300.00),
new Cashflow(new SimpleDate("05/01/2007"), 100.00),
new Cashflow(new SimpleDate("11/01/2007"), 500.00),
new Cashflow(new SimpleDate("07/01/2007"), 800.00),
new Cashflow(new SimpleDate("02/01/2007"), 400.00),
};
new RuleRunner().runRules( new String[] { "Example4.drl" },
cashflows );
}
}
The convenience class SimpleDate
extends
java.util.Date
, providing a constructor taking
a String as input and defining a date format. The code is
listed below
Example 23.38. Banking Tutorial: Class SimpleDate
public class SimpleDate extends Date {
private static final SimpleDateFormat format = new SimpleDateFormat("dd/MM/yyyy");
public SimpleDate(String datestr) throws Exception {
setTime(format.parse(datestr).getTime());
}
}
Now, let’s look at Example4.drl
to see how
we print the sorted Cashflow
objects:
Example 23.39. Banking Tutorial: Rule in Example4.drl
rule "Rule 04"
when
$cashflow : Cashflow( $date : date, $amount : amount )
not Cashflow( date < $date)
then
System.out.println("Cashflow: "+$date+" :: "+$amount);
retract($cashflow);
end
Here, we identify a Cashflow
and extract the date
and the amount. In the second line of the rule we ensure that there
is no Cashflow with an earlier date than the one found. In the
consequence, we print the Cashflow
that satisfies the
rule and then retract it, making way for the next earliest
Cashflow
. So, the output we generate is:
Example 23.40. Banking Tutorial: Output of Example4.java
Loading file: Example4.drl
Inserting fact: Cashflow[date=Mon Jan 01 00:00:00 GMT 2007,amount=300.0]
Inserting fact: Cashflow[date=Fri Jan 05 00:00:00 GMT 2007,amount=100.0]
Inserting fact: Cashflow[date=Thu Jan 11 00:00:00 GMT 2007,amount=500.0]
Inserting fact: Cashflow[date=Sun Jan 07 00:00:00 GMT 2007,amount=800.0]
Inserting fact: Cashflow[date=Tue Jan 02 00:00:00 GMT 2007,amount=400.0]
Cashflow: Mon Jan 01 00:00:00 GMT 2007 :: 300.0
Cashflow: Tue Jan 02 00:00:00 GMT 2007 :: 400.0
Cashflow: Fri Jan 05 00:00:00 GMT 2007 :: 100.0
Cashflow: Sun Jan 07 00:00:00 GMT 2007 :: 800.0
Cashflow: Thu Jan 11 00:00:00 GMT 2007 :: 500.0
Next, we extend our Cashflow
, resulting in a
TypedCashflow
which can be a credit or a debit operation.
(Normally, we would just add this to the Cashflow
type, but
we use extension to keep the previous version of the class intact.)
Example 23.41. Banking Tutorial: Class TypedCashflow
public class TypedCashflow extends Cashflow {
public static final int CREDIT = 0;
public static final int DEBIT = 1;
private int type;
public TypedCashflow() {
}
public TypedCashflow(Date date, int type, double amount) {
super( date, amount );
this.type = type;
}
public int getType() {
return type;
}
public void setType(int type) {
this.type = type;
}
public String toString() {
return "TypedCashflow[date=" + getDate() +
",type=" + (type == CREDIT ? "Credit" : "Debit") +
",amount=" + getAmount() + "]";
}
}
There are lots of ways to improve this code, but for the sake of the example this will do.
Now let's create Example5, a class for running our code.
Example 23.42. Banking Tutorial: Example5.java
public class Example5 {
public static void main(String[] args) throws Exception {
Object[] cashflows = {
new TypedCashflow(new SimpleDate("01/01/2007"),
TypedCashflow.CREDIT, 300.00),
new TypedCashflow(new SimpleDate("05/01/2007"),
TypedCashflow.CREDIT, 100.00),
new TypedCashflow(new SimpleDate("11/01/2007"),
TypedCashflow.CREDIT, 500.00),
new TypedCashflow(new SimpleDate("07/01/2007"),
TypedCashflow.DEBIT, 800.00),
new TypedCashflow(new SimpleDate("02/01/2007"),
TypedCashflow.DEBIT, 400.00),
};
new RuleRunner().runRules( new String[] { "Example5.drl" },
cashflows );
}
}
Here, we simply create a set of Cashflow
objects
which are either credit or debit operations. We supply them and
Example5.drl
to the RuleEngine.
Now, let’s look at a rule printing the sorted
Cashflow
objects.
Example 23.43. Banking Tutorial: Rule in Example5.drl
rule "Rule 05"
when
$cashflow : TypedCashflow( $date : date,
$amount : amount,
type == TypedCashflow.CREDIT )
not TypedCashflow( date < $date,
type == TypedCashflow.CREDIT )
then
System.out.println("Credit: "+$date+" :: "+$amount);
retract($cashflow);
end
Here, we identify a Cashflow
fact with a type
of CREDIT
and extract the date and the amount. In the
second line of the rule we ensure that there is no Cashflow
of the same type with an earlier date than the one found. In the
consequence, we print the cashflow satisfying the patterns and then
retract it, making way for the next earliest cashflow of type
CREDIT
.
So, the output we generate is
Example 23.44. Banking Tutorial: Output of Example5.java
Loading file: Example5.drl Inserting fact: TypedCashflow[date=Mon Jan 01 00:00:00 GMT 2007,type=Credit,amount=300.0] Inserting fact: TypedCashflow[date=Fri Jan 05 00:00:00 GMT 2007,type=Credit,amount=100.0] Inserting fact: TypedCashflow[date=Thu Jan 11 00:00:00 GMT 2007,type=Credit,amount=500.0] Inserting fact: TypedCashflow[date=Sun Jan 07 00:00:00 GMT 2007,type=Debit,amount=800.0] Inserting fact: TypedCashflow[date=Tue Jan 02 00:00:00 GMT 2007,type=Debit,amount=400.0] Credit: Mon Jan 01 00:00:00 GMT 2007 :: 300.0 Credit: Fri Jan 05 00:00:00 GMT 2007 :: 100.0 Credit: Thu Jan 11 00:00:00 GMT 2007 :: 500.0
Continuing our banking exercise, we are now going to process both
credits and debits on two bank accounts, calculating the account balance.
In order to do this, we create two separate Account
objects
and inject them into the Cashflows
objects before passing
them to the Rule Engine. The reason for this is to provide easy access
to the correct account without having to resort to helper classes. Let’s
take a look at the Account
class first. This is a simple
Java object with an account number and balance:
Example 23.45. Banking Tutorial: Class Account
public class Account {
private long accountNo;
private double balance = 0;
public Account() {
}
public Account(long accountNo) {
this.accountNo = accountNo;
}
public long getAccountNo() {
return accountNo;
}
public void setAccountNo(long accountNo) {
this.accountNo = accountNo;
}
public double getBalance() {
return balance;
}
public void setBalance(double balance) {
this.balance = balance;
}
public String toString() {
return "Account[" + "accountNo=" + accountNo + ",balance=" + balance + "]";
}
}
Now let’s extend our TypedCashflow
, resulting in
AllocatedCashflow
, to include an Account
reference.
Example 23.46. Banking Tutorial: Class AllocatedCashflow
public class AllocatedCashflow extends TypedCashflow {
private Account account;
public AllocatedCashflow() {
}
public AllocatedCashflow(Account account, Date date, int type, double amount) {
super( date, type, amount );
this.account = account;
}
public Account getAccount() {
return account;
}
public void setAccount(Account account) {
this.account = account;
}
public String toString() {
return "AllocatedCashflow[" +
"account=" + account +
",date=" + getDate() +
",type=" + (getType() == CREDIT ? "Credit" : "Debit") +
",amount=" + getAmount() + "]";
}
}
The Java code of Example5.java
creates
two Account
objects and passes one of them into each
cashflow, in the constructor call.
Example 23.47. Banking Tutorial: Example5.java
public class Example6 {
public static void main(String[] args) throws Exception {
Account acc1 = new Account(1);
Account acc2 = new Account(2);
Object[] cashflows = {
new AllocatedCashflow(acc1,new SimpleDate("01/01/2007"),
TypedCashflow.CREDIT, 300.00),
new AllocatedCashflow(acc1,new SimpleDate("05/02/2007"),
TypedCashflow.CREDIT, 100.00),
new AllocatedCashflow(acc2,new SimpleDate("11/03/2007"),
TypedCashflow.CREDIT, 500.00),
new AllocatedCashflow(acc1,new SimpleDate("07/02/2007"),
TypedCashflow.DEBIT, 800.00),
new AllocatedCashflow(acc2,new SimpleDate("02/03/2007"),
TypedCashflow.DEBIT, 400.00),
new AllocatedCashflow(acc1,new SimpleDate("01/04/2007"),
TypedCashflow.CREDIT, 200.00),
new AllocatedCashflow(acc1,new SimpleDate("05/04/2007"),
TypedCashflow.CREDIT, 300.00),
new AllocatedCashflow(acc2,new SimpleDate("11/05/2007"),
TypedCashflow.CREDIT, 700.00),
new AllocatedCashflow(acc1,new SimpleDate("07/05/2007"),
TypedCashflow.DEBIT, 900.00),
new AllocatedCashflow(acc2,new SimpleDate("02/05/2007"),
TypedCashflow.DEBIT, 100.00)
};
new RuleRunner().runRules( new String[] { "Example6.drl" },
cashflows );
}
}
Now, let’s look at the rule in Example6.drl
to see how we apply each cashflow in date order and calculate and print
the balance.
Example 23.48. Banking Tutorial: Rule in Example6.drl
rule "Rule 06 - Credit"
when
$cashflow : AllocatedCashflow( $account : account,
$date : date,
$amount : amount,
type == TypedCashflow.CREDIT )
not AllocatedCashflow( account == $account, date < $date)
then
System.out.println("Credit: " + $date + " :: " + $amount);
$account.setBalance($account.getBalance()+$amount);
System.out.println("Account: " + $account.getAccountNo() +
" - new balance: " + $account.getBalance());
retract($cashflow);
end
rule "Rule 06 - Debit"
when
$cashflow : AllocatedCashflow( $account : account,
$date : date,
$amount : amount,
type == TypedCashflow.DEBIT )
not AllocatedCashflow( account == $account, date < $date)
then
System.out.println("Debit: " + $date + " :: " + $amount);
$account.setBalance($account.getBalance() - $amount);
System.out.println("Account: " + $account.getAccountNo() +
" - new balance: " + $account.getBalance());
retract($cashflow);
end
Although we have separate rules for credits and debits, but we do not specify a type when checking for earlier cashflows. This is so that all cashflows are applied in date order, regardless of the cashflow type. In the conditions we identify the account to work with, and in the consequences we update it with the cashflow amount.
Example 23.49. Banking Tutorial: Output of Example6.java
Loading file: Example6.drl
Inserting fact: AllocatedCashflow[account=Account[accountNo=1,balance=0.0],date=Mon Jan 01 00:00:00 GMT 2007,type=Credit,amount=300.0]
Inserting fact: AllocatedCashflow[account=Account[accountNo=1,balance=0.0],date=Mon Feb 05 00:00:00 GMT 2007,type=Credit,amount=100.0]
Inserting fact: AllocatedCashflow[account=Account[accountNo=2,balance=0.0],date=Sun Mar 11 00:00:00 GMT 2007,type=Credit,amount=500.0]
Inserting fact: AllocatedCashflow[account=Account[accountNo=1,balance=0.0],date=Wed Feb 07 00:00:00 GMT 2007,type=Debit,amount=800.0]
Inserting fact: AllocatedCashflow[account=Account[accountNo=2,balance=0.0],date=Fri Mar 02 00:00:00 GMT 2007,type=Debit,amount=400.0]
Inserting fact: AllocatedCashflow[account=Account[accountNo=1,balance=0.0],date=Sun Apr 01 00:00:00 BST 2007,type=Credit,amount=200.0]
Inserting fact: AllocatedCashflow[account=Account[accountNo=1,balance=0.0],date=Thu Apr 05 00:00:00 BST 2007,type=Credit,amount=300.0]
Inserting fact: AllocatedCashflow[account=Account[accountNo=2,balance=0.0],date=Fri May 11 00:00:00 BST 2007,type=Credit,amount=700.0]
Inserting fact: AllocatedCashflow[account=Account[accountNo=1,balance=0.0],date=Mon May 07 00:00:00 BST 2007,type=Debit,amount=900.0]
Inserting fact: AllocatedCashflow[account=Account[accountNo=2,balance=0.0],date=Wed May 02 00:00:00 BST 2007,type=Debit,amount=100.0]
Debit: Fri Mar 02 00:00:00 GMT 2007 :: 400.0
Account: 2 - new balance: -400.0
Credit: Sun Mar 11 00:00:00 GMT 2007 :: 500.0
Account: 2 - new balance: 100.0
Debit: Wed May 02 00:00:00 BST 2007 :: 100.0
Account: 2 - new balance: 0.0
Credit: Fri May 11 00:00:00 BST 2007 :: 700.0
Account: 2 - new balance: 700.0
Credit: Mon Jan 01 00:00:00 GMT 2007 :: 300.0
Account: 1 - new balance: 300.0
Credit: Mon Feb 05 00:00:00 GMT 2007 :: 100.0
Account: 1 - new balance: 400.0
Debit: Wed Feb 07 00:00:00 GMT 2007 :: 800.0
Account: 1 - new balance: -400.0
Credit: Sun Apr 01 00:00:00 BST 2007 :: 200.0
Account: 1 - new balance: -200.0
Credit: Thu Apr 05 00:00:00 BST 2007 :: 300.0
Account: 1 - new balance: 100.0
Debit: Mon May 07 00:00:00 BST 2007 :: 900.0
Account: 1 - new balance: -800.0
The Pricing Rule decision table demonstrates the use of a decision table in a spreadsheet, in Excel's XLS format, in calculating the retail cost of an insurance policy. The purpose of the provide set of rules is to calculate a base price and a discount for a car driver applying for a specific policy. The driver's age, history and the policy type all contribute to what the basic premium is, and an additional chunk of rules deals with refining this with a discount percentage.
Name: Example Policy Pricing
Main class: org.drools.examples.decisiontable.PricingRuleDTExample
Module: drools-examples
Type: Java application
Rules file: ExamplePolicyPricing.xls
Objective: demonstrate spreadsheet-based decision tables.
Open the file PricingRuleDTExample.java
and
execute it as a Java application. It should produce the following
output in the Console window:
Cheapest possible
BASE PRICE IS: 120
DISCOUNT IS: 20
The code to execute the example follows the usual pattern. The rules are loaded, the facts inserted and a Stateless Session is created. What is different is how the rules are added.
DecisionTableConfiguration dtableconfiguration =
KnowledgeBuilderFactory.newDecisionTableConfiguration();
dtableconfiguration.setInputType( DecisionTableInputType.XLS );
KnowledgeBuilder kbuilder = KnowledgeBuilderFactory.newKnowledgeBuilder();
Resource xlsRes = ResourceFactory.newClassPathResource( "ExamplePolicyPricing.xls",
getClass() );
kbuilder.add( xlsRes,
ResourceType.DTABLE,
dtableconfiguration );
Note the use of the DecisionTableConfiguration
object.
Its input type is set to DecisionTableInputType.XLS
.
If you use the BRMS, all this is of course taken care of for you.
There are two fact types used in this example, Driver
and Policy
. Both are used with their default values. The
Driver
is 30 years old, has had no prior claims and
currently has a risk profile of LOW
. The Policy
being applied for is COMPREHENSIVE
, and it has not yet been
approved.
In this decision table, each row is a rule, and each column is a condition or an action.
Referring to the spreadsheet show above, we have the
RuleSet
declaration, which provides the package name.
There are also other optional items you can have here, such as
Variables
for global variables, and Imports
for importing classes. In this case, the namespace of the rules is
the same as the fact classes we are using, so we can omit it.
Moving further down, we can see the RuleTable
declaration. The name after this (Pricing bracket) is used as the
prefix for all the generated rules. Below that, we have
"CONDITION or ACTION", indicating the purpose of the column, i.e.,
whether it forms part of the condition or the consequence of the rule
that will be generated.
You can see that there is a driver, his data spanned across three
cells, which means that the template expressions below it apply to that
fact. We observe the driver's age range (which uses $1
and
$2
with comma-separated values),
locationRiskProfile
, and priorClaims
in the
respective columns. In the action columns, we are set the policy
base price and log a message.
In the preceding spreadsheet section, there are broad category brackets, indicated by the comment in the leftmost column. As we know the details of our drivers and their policies, we can tell (with a bit of thought) that they should match row number 18, as they have no prior accidents, and are 30 years old. This gives us a base price of 120.
The above section contains the conditions for the discount we
might grant our driver. The discount results from the Age
bracket, the number of prior claims, and the policy type. In our case,
the driver is 30, with no prior claims, and is applying for a
COMPREHENSIVE
policy, which means we can give a discount
of 20%. Note that this is actually a separate table, but in the same
worksheet, so that different templates apply.
It is important to note that decision tables generate rules. This means they aren't simply top-down logic, but more a means to capture data resulting in rules. This is a subtle difference that confuses some people. The evaluation of the rules is not necessarily in the given order, since all the normal mechanics of the rule engine still apply.
Name: Pet Store
Main class: org.drools.examples.petstore.PetStoreExample
Module: drools-examples
Type: Java application
Rules file: PetStore.drl
Objective: Demonstrate use of Agenda Groups, Global Variables and integration with a GUI,
including callbacks from within the rules
The Pet Store example shows how to integrate Rules with a GUI, in this case a Swing based desktop application. Within the rules file, it demonstrates how to use Agenda groups and auto-focus to control which of a set of rules is allowed to fire at any given time. It also illustrates the mixing of the Java and MVEL dialects within the rules, the use of accumulate functions and the way of calling Java functions from within the ruleset.
All of the Java code is contained in one file,
PetStore.java
, defining the following principal
classes (in addition to several classes to handle Swing Events):
Petstore
contains the main()
method that we will look at shortly.
PetStoreUI
is responsible for creating and
displaying the Swing based GUI. It contains several smaller
classes, mainly for responding to various GUI events such as
mouse button clicks.
TableModel
holds the table data. Think of it
as a JavaBean that extends the Swing class
AbstractTableModel
.
CheckoutCallback
allows the GUI to interact
with the Rules.
Ordershow
keeps the items that we wish to
buy.
Purchase
stores details of the order and
the products we are buying.
Product
is a JavaBean holding details of
the product available for purchase, and its price.
Much of the Java code is either plain JavaBeans or Swing-based. Only a few Swing-related points will be discussed in this section, but a good tutorial about Swing components can be found at Sun's Swing website, in http://java.sun.com/docs/books/tutorial/uiswing/.
The pieces of Java code in Petstore.java
that relate to rules and facts are shown below.
Example 23.50. Creating the PetStore KieContainer in PetStore.main
// KieServices is the factory for all KIE services
KieServices ks = KieServices.Factory.get();
// From the kie services, a container is created from the classpath
KieContainer kc = ks.getKieClasspathContainer();
// Create the stock.
Vector<Product> stock = new Vector<Product>();
stock.add( new Product( "Gold Fish", 5 ) );
stock.add( new Product( "Fish Tank", 25 ) );
stock.add( new Product( "Fish Food", 2 ) );
// A callback is responsible for populating the
// Working Memory and for firing all rules.
PetStoreUI ui = new PetStoreUI( stock,
new CheckoutCallback( kc ) );
ui.createAndShowGUI();
The code shown above create a KieContainer
from the classpath and based on the definitions in
the kmodule.xml
file. Unlike other examples where the facts are asserted and fired straight
away, this example defers this step to later. The way it does this is via the second last line where a
PetStoreUI
object is created using a constructor accepting the Vector
object
stock
collecting our products, and an instance of the CheckoutCallback
class containing
the Rule Base that we have just loaded.
The Java code that fires the rules is within the
CheckoutCallBack.checkout()
method. This is triggered
(eventually) when the Checkout button is pressed by the user.
Example 23.51. Firing the Rules - extract from CheckoutCallBack.checkout()
public String checkout(JFrame frame, List<Product> items) {
Order order = new Order();
// Iterate through list and add to cart
for ( Product p: items ) {
order.addItem( new Purchase( order, p ) );
}
// Add the JFrame to the ApplicationData to allow for user interaction
// From the container, a session is created based on
// its definition and configuration in the META-INF/kmodule.xml file
KieSession ksession = kcontainer.newKieSession("PetStoreKS");
ksession.setGlobal( "frame", frame );
ksession.setGlobal( "textArea", this.output );
ksession.insert( new Product( "Gold Fish", 5 ) );
ksession.insert( new Product( "Fish Tank", 25 ) );
ksession.insert( new Product( "Fish Food", 2 ) );
ksession.insert( new Product( "Fish Food Sample", 0 ) );
ksession.insert( order );
ksession.fireAllRules();
// Return the state of the cart
return order.toString();
}
Two items get passed into this method. One is the handle to the
JFrame
Swing component surrounding the output text
frame, at the bottom of the GUI. The second is a list of order items;
this comes from the TableModel
storing the information
from the "Table" area at the top right section of the GUI.
The for loop transforms the list of order items coming from the
GUI into the Order
JavaBean, also contained in the
file PetStore.java
. Note that it would be
possible to refer to the Swing dataset directly within the rules,
but it is better coding practice to do it this way, using simple
Java objects. It means that we are not tied to Swing if we wanted
to transform the sample into a Web application.
It is important to note that all state in this
example is stored in the Swing components, and that the rules are
effectively stateless. Each time the "Checkout" button is
pressed, this code copies the contents of the Swing
TableModel
into the Session's Working Memory.
Within this code, there are nine calls to the KieSession
. The first of these creates a new
KieSession
from the KieContainer
. Remember that we passed in this
KieContainer
when we created the CheckoutCallBack
class in the main()
method. The next two calls pass in two objects that we will hold as global variables in the rules: the Swing text
area and the Swing frame used for writing messages.
More inserts put information on products into the KieSession
, as well as the order list. The
final call is the standard fireAllRules()
. Next, we look at what this method causes to happen within
the rules file.
Example 23.52. Package, Imports, Globals and Dialect: extract from PetStore.drl
package org.drools.examples
import org.kie.api.runtime.KieRuntime
import org.drools.examples.petstore.PetStoreExample.Order
import org.drools.examples.petstore.PetStoreExample.Purchase
import org.drools.examples.petstore.PetStoreExample.Product
import java.util.ArrayList
import javax.swing.JOptionPane;
import javax.swing.JFrame
global JFrame frame
global javax.swing.JTextArea textArea
The first part of file PetStore.drl
contains the standard package and import statements to make various
Java classes available to the rules. New to us are the two globals
frame
and textArea
. They hold references
to the Swing components JFrame
and JTextArea
components that were previously passed on by the Java code calling
the setGlobal()
method. Unlike variables in rules,
which expire as soon as the rule has fired, global variables retain
their value for the lifetime of the Session.
The next extract from the file PetStore.drl
contains two functions that are referenced by the rules that we will
look at shortly.
Example 23.53. Java Functions in the Rules: extract from PetStore.drl
function void doCheckout(JFrame frame, KieRuntime krt) {
Object[] options = {"Yes",
"No"};
int n = JOptionPane.showOptionDialog(frame,
"Would you like to checkout?",
"",
JOptionPane.YES_NO_OPTION,
JOptionPane.QUESTION_MESSAGE,
null,
options,
options[0]);
if (n == 0) {
krt.getAgenda().getAgendaGroup( "checkout" ).setFocus();
}
}
function boolean requireTank(JFrame frame, KieRuntime krt, Order order, Product fishTank, int total) {
Object[] options = {"Yes",
"No"};
int n = JOptionPane.showOptionDialog(frame,
"Would you like to buy a tank for your " + total + " fish?",
"Purchase Suggestion",
JOptionPane.YES_NO_OPTION,
JOptionPane.QUESTION_MESSAGE,
null,
options,
options[0]);
System.out.print( "SUGGESTION: Would you like to buy a tank for your "
+ total + " fish? - " );
if (n == 0) {
Purchase purchase = new Purchase( order, fishTank );
krt.insert( purchase );
order.addItem( purchase );
System.out.println( "Yes" );
} else {
System.out.println( "No" );
}
return true;
}
Having these functions in the rules file just makes the Pet Store
example more compact. In real life you probably have the functions
in a file of their own, within the same rules package, or as a
static method on a standard Java class, and import them, using
import function my.package.Foo.hello
.
The purpose of these two functions is:
doCheckout()
displays a dialog asking users whether they wish to checkout. If they do,
focus is set to the checkout
agenda-group, allowing rules in that group to (potentially)
fire.
requireTank()
displays a dialog asking
users whether they wish to buy a tank. If so, a new fish tank
Product
is added to the order list in Working
Memory.
We'll see the rules that call these functions later on. The
next set of examples are from the Pet Store rules themselves. The
first extract is the one that happens to fire first, partly because
it has the auto-focus
attribute set to true.
Example 23.54. Putting items into working memory: extract from PetStore.drl
// Insert each item in the shopping cart into the Working Memory
// Insert each item in the shopping cart into the Working Memory
rule "Explode Cart"
agenda-group "init"
auto-focus true
salience 10
dialect "java"
when
$order : Order( grossTotal == -1 )
$item : Purchase() from $order.items
then
insert( $item );
kcontext.getKnowledgeRuntime().getAgenda().getAgendaGroup( "show items" ).setFocus();
kcontext.getKnowledgeRuntime().getAgenda().getAgendaGroup( "evaluate" ).setFocus();
end
This rule matches against all orders that do not yet have their
grossTotal
calculated . It loops for each purchase item
in that order. Some parts of the "Explode Cart" rule should be familiar:
the rule name, the salience (suggesting the order for the rules being
fired) and the dialect set to "java"
. There are three
new features:
agenda-group
"init"
defines the name
of the agenda group. In this case, there is only one rule in the
group. However, neither the Java code nor a rule consequence sets
the focus to this group, and therefore it relies on the next
attribute for its chance to fire.
auto-focus
true
ensures that this rule,
while being the only rule in the agenda group, gets a chance to fire
when fireAllRules()
is called from the Java code.
kcontext....setFocus()
sets the focus to the
"show items"
and "evaluate"
agenda groups
in turn, permitting their rules to fire. In practice, we loop
through all items on the order, inserting them into memory, then
firing the other rules after each insert.
The next two listings show the rules within the
"show items"
and evaluate
agenda groups.
We look at them in the order that they are called.
Example 23.55. Show Items in the GUI - extract from PetStore.drl
rule "Show Items"
agenda-group "show items"
dialect "mvel"
when
$order : Order( )
$p : Purchase( order == $order )
then
textArea.append( $p.product + "\n");
end
The "show items"
agenda-group has only one rule,
called "Show Items" (note the difference in case). For each purchase
on the order currently in the Working Memory (or Session), it logs
details to the text area at the bottom of the GUI. The
textArea
variable used to do this is one of the global
variables we looked at earlier.
The evaluate
Agenda group also gains focus from
the "Explode Cart"
rule listed previously. This
Agenda group has two rules, "Free Fish Food Sample"
and
"Suggest Tank"
, shown below.
Example 23.56. Evaluate Agenda Group: extract from PetStore.drl
// Free Fish Food sample when we buy a Gold Fish if we haven't already bought
// Fish Food and don't already have a Fish Food Sample
rule "Free Fish Food Sample"
agenda-group "evaluate"
dialect "mvel"
when
$order : Order()
not ( $p : Product( name == "Fish Food") && Purchase( product == $p ) )
not ( $p : Product( name == "Fish Food Sample") && Purchase( product == $p ) )
exists ( $p : Product( name == "Gold Fish") && Purchase( product == $p ) )
$fishFoodSample : Product( name == "Fish Food Sample" );
then
System.out.println( "Adding free Fish Food Sample to cart" );
purchase = new Purchase($order, $fishFoodSample);
insert( purchase );
$order.addItem( purchase );
end
// Suggest a tank if we have bought more than 5 gold fish and don't already have one
rule "Suggest Tank"
agenda-group "evaluate"
dialect "java"
when
$order : Order()
not ( $p : Product( name == "Fish Tank") && Purchase( product == $p ) )
ArrayList( $total : size > 5 ) from collect( Purchase( product.name == "Gold Fish" ) )
$fishTank : Product( name == "Fish Tank" )
then
requireTank(frame, kcontext.getKieRuntime(), $order, $fishTank, $total);
end
The rule "Free Fish Food Sample"
will only fire if
we don't already have any fish food, and
we don't already have a free fish food sample, and
we do have a Gold Fish in our order.
If the rule does fire, it creates a new product (Fish Food Sample), and adds it to the order in Working Memory.
The rule "Suggest Tank"
will only fire if
we don't already have a Fish Tank in our order, and
we do have more than 5 Gold Fish Products in our order.
If the rule does fire, it calls the requireTank()
function
that we looked at earlier (showing a Dialog to the user, and adding a Tank to
the order / working memory if confirmed). When calling the
requireTank() function the rule passes
the global frame variable so that the
function has a handle to the Swing GUI.
The next rule we look at is "do checkout"
.
Example 23.57. Doing the Checkout - extract (6) from PetStore.drl
rule "do checkout"
dialect "java"
when
then
doCheckout(frame, kcontext.getKieRuntime());
end
The rule "do checkout"
has no
agenda group set and no auto-focus attribute. As such, is is
deemed part of the default (MAIN) agenda group. This group gets focus by
default when all the rules in agenda-groups that explicitly had focus set
to them have run their course.
There is no LHS to the rule, so the RHS will always call the
doCheckout()
function. When calling the
doCheckout()
function, the rule passes the global
frame
variable to give the function a handle to the Swing GUI.
As we saw earlier, the doCheckout()
function shows a
confirmation dialog to the user. If confirmed, the function sets the focus
to the checkout agenda-group, allowing
the next lot of rules to fire.
Example 23.58. Checkout Rules: extract from PetStore.drl
rule "Gross Total"
agenda-group "checkout"
dialect "mvel"
when
$order : Order( grossTotal == -1)
Number( total : doubleValue )
from accumulate( Purchase( $price : product.price ), sum( $price ) )
then
modify( $order ) { grossTotal = total };
textArea.append( "\ngross total=" + total + "\n" );
end
rule "Apply 5% Discount"
agenda-group "checkout"
dialect "mvel"
when
$order : Order( grossTotal >= 10 && < 20 )
then
$order.discountedTotal = $order.grossTotal * 0.95;
textArea.append( "discountedTotal total=" + $order.discountedTotal + "\n" );
end
rule "Apply 10% Discount"
agenda-group "checkout"
dialect "mvel"
when
$order : Order( grossTotal >= 20 )
then
$order.discountedTotal = $order.grossTotal * 0.90;
textArea.append( "discountedTotal total=" + $order.discountedTotal + "\n" );
end
There are three rules in the checkout agenda-group:
If we haven't already calculated the gross total, Gross Total
accumulates the product
prices into a total, puts this total into the session, and displays it via the Swing JTextArea
,
using the textArea
global variable yet again.
If our gross total is between 10 and 20, "Apply 5% Discount"
calculates the discounted
total and adds it to the session and displays it in the text area.
If our gross total is not less than 20, "Apply 10% Discount"
calculates the discounted
total and adds it to the session and displays it in the text area.
Now that we've run through what happens in the code, let's have a
look at what happens when we actually run the code. The file
PetStore.java
contains a main()
method,
so that it can be run as a standard Java application, either from the
command line or via the IDE. This assumes you have your classpath set
correctly. (See the start of the examples section for more information.)
The first screen that we see is the Pet Store Demo. It has a list of available products (top left), an empty list of selected products (top right), checkout and reset buttons (middle) and an empty system messages area (bottom).
To get to this point, the following things have happened:
The main()
method has run and loaded the Rule Base
but not yet fired the rules. So far, this is the
only code in connection with rules that has been run.
A new PetStoreUI
object has been created and given a
handle to the Rule Base, for later use.
Various Swing components do their stuff, and the above screen is shown and waits for user input.
Clicking on various products from the list might give you a screen similar to the one below.
Note that no rules code has been fired here. This
is only Swing code, listening for mouse click events, and adding some
selected product to the TableModel
object for display in the
top right hand section. (As an aside, note that this is a classic use of
the Model View Controller design pattern).
It is only when we press the "Checkout" button that we fire our business rules, in roughly the same order that we walked through the code earlier.
Method CheckOutCallBack.checkout()
is called
(eventually) by the Swing class waiting for the click on the
"Checkout" button. This inserts the data from the
TableModel
object (top right hand side of the GUI),
and inserts it into the Session's Working Memory. It then fires
the rules.
The "Explode Cart"
rule is the first to fire,
given that it has auto-focus
set to true. It loops through
all the products in the cart, ensures that the products are in the
Working Memory, and then gives the "Show Items"
and
Evaluation
agenda groups a chance to fire. The rules
in these groups add the contents of the cart to the text area
(at the bottom of the window), decide whether or not to give us free
fish food, and to ask us whether we want to buy a fish tank. This
is shown in the figure below.
The Do Checkout rule is the next to fire as it (a) No other agenda group currently has focus and (b) it is part of the default (MAIN) agenda group. It always calls the doCheckout() function which displays a 'Would you like to Checkout?' Dialog Box.
The doCheckout()
function sets the focus to the
checkout
agenda-group, giving the rules in that group
the option to fire.
The rules in the the checkout
agenda-group display
the contents of the cart and apply the appropriate discount.
Swing then waits for user input to either checkout more products (and to cause the rules to fire again), or to close the GUI - see the figure below.
We could add more System.out calls to demonstrate this flow of events. The output, as it currently appears in the Console window, is given in the listing below.
Example 23.59. Console (System.out) from running the PetStore GUI
Adding free Fish Food Sample to cart
SUGGESTION: Would you like to buy a tank for your 6 fish? - Yes
Name: Honest Politician
Main class: org.drools.examples.honestpolitician.HonestPoliticianExample
Module: drools-examples
Type: Java application
Rules file: HonestPoliticianExample.drl
Objective: Illustrate the concept of "truth maintenance" based on the logical insertion of facts
The Honest Politician example demonstrates truth maintenance with
logical assertions. The basic premise is that an object can only exist
while a statement is true. A rule's consequence can logically insert an
object with the insertLogical()
method. This means the object
will only remain in the Working Memory as long as the rule that logically
inserted it remains true. When the rule is no longer true the object is
automatically retracted.
In this example there is the class Politician
, with a
name and a boolean value for being honest. Four politicians with honest
state set to true are inserted.
Example 23.60. Class Politician
public class Politician {
private String name;
private boolean honest;
...
}
Example 23.61. Honest Politician: Execution
Politician blair = new Politician("blair", true);
Politician bush = new Politician("bush", true);
Politician chirac = new Politician("chirac", true);
Politician schroder = new Politician("schroder", true);
ksession.insert( blair );
ksession.insert( bush );
ksession.insert( chirac );
ksession.insert( schroder );
ksession.fireAllRules();
The Console window output shows that, while there is at least one honest politician, democracy lives. However, as each politician is in turn corrupted by an evil corporation, so that all politicians become dishonest, democracy is dead.
Example 23.62. Honest Politician: Console Output
Hurrah!!! Democracy Lives
I'm an evil corporation and I have corrupted schroder
I'm an evil corporation and I have corrupted chirac
I'm an evil corporation and I have corrupted bush
I'm an evil corporation and I have corrupted blair
We are all Doomed!!! Democracy is Dead
As soon as there is at least one honest politician in the
Working Memory a new Hope
object is logically asserted.
This object will only exist while there is at least one honest
politician. As soon as all politicians are dishonest, the
Hope
object will be automatically retracted. This rule
is given a salience of 10 to ensure that it fires before any other
rule, as at this stage the "Hope is Dead" rule is actually true.
Example 23.63. Honest Politician: Rule "We have an honest politician"
rule "We have an honest Politician"
salience 10
when
exists( Politician( honest == true ) )
then
insertLogical( new Hope() );
end
As soon as a Hope
object exists the "Hope Lives" rule
matches and fires. It has a salience of 10 so that it takes priority
over "Corrupt the Honest".
Example 23.64. Honest Politician: Rule "Hope Lives"
rule "Hope Lives"
salience 10
when
exists( Hope() )
then
System.out.println("Hurrah!!! Democracy Lives");
end
Now that there is hope and we have, at the start, four honest
politicians, we have four activations for this rule, all in conflict.
They will fire in turn, corrupting each politician so that they are
no longer honest. When all four politicians have been corrupted we
have no politicians with the property honest == true
.
Thus, the rule "We have an honest Politician" is no longer true and
the object it logical inserted (due to the last execution of
new Hope()
) is automatically retracted.
Example 23.65. Honest Politician: Rule "Corrupt the Honest"
rule "Corrupt the Honest"
when
politician : Politician( honest == true )
exists( Hope() )
then
System.out.println( "I'm an evil corporation and I have corrupted " + politician.getName() );
modify ( politician ) { honest = false };
end
With the Hope
object being automatically retracted,
via the truth maintenance system, the conditional element not
applied to Hope
is no longer true so that the following
rule will match and fire.
Example 23.66. Honest Politician: Rule "Hope is Dead"
rule "Hope is Dead"
when
not( Hope() )
then
System.out.println( "We are all Doomed!!! Democracy is Dead" );
end
Let's take a look at the Audit trail for this application:
The moment we insert the first politician we have two activations.
The rule "We have an honest Politician" is activated only once for the first
inserted politician because it uses an exists
conditional
element, which matches once for any number. The rule "Hope is Dead" is
also activated at this stage, because we have not yet inserted the
Hope
object. Rule "We have an honest Politician" fires first,
as it has a higher salience than "Hope is Dead", which inserts the
Hope
object. (That action is highlighted green.) The
insertion of the Hope
object activates "Hope Lives" and
de-activates "Hope is Dead"; it also activates "Corrupt the Honest"
for each inserted honest politician. Rule "Hope Lives" executes,
printing "Hurrah!!! Democracy Lives". Then, for each politician, rule
"Corrupt the Honest" fires, printing "I'm an evil corporation and I
have corrupted X", where X is the name of the politician, and modifies
the politician's honest value to false. When the last honest politician
is corrupted, Hope
is automatically retracted, by the truth
maintenance system, as shown by the blue highlighted area. The green
highlighted area shows the origin of the currently selected blue
highlighted area. Once the Hope
fact is retracted, "Hope is
dead" activates and fires printing "We are all Doomed!!! Democracy is
Dead".
Name: Sudoku
Main class: org.drools.examples.sudoku.SudokuExample
Type: Java application
Rules file: sudoku.drl, validate.drl
Objective: Demonstrates the solving of logic problems, and complex pattern matching.
This example demonstrates how Drools can be used to find a solution in a large potential solution space based on a number of constraints. We use the popular puzzle of Sudoku. This example also shows how Drools can be integrated into a graphical interface and how callbacks can be used to interact with a running Drools rules engine in order to update the graphical interface based on changes in the Working Memory at runtime.
Sudoku is a logic-based number placement puzzle. The objective is to fill a 9x9 grid so that each column, each row, and each of the nine 3x3 zones contains the digits from 1 to 9, once, and only once.
The puzzle setter provides a partially completed grid and the puzzle solver's task is to complete the grid with these constraints.
The general strategy to solve the problem is to ensure that when you insert a new number it should be unique in its particular 3x3 zone, row and column.
See Wikipedia for a more detailed description.
Download and install drools-examples as described above and then
execute java org.drools.examples.DroolsExamplesApp
and
click on "SudokuExample".
The window contains an empty grid, but the program comes with a number of grids stored internally which can be loaded and solved. Click on "File", then "Samples" and select "Simple" to load one of the examples. Note that all buttons are disabled until a grid is loaded.
Loading the "Simple" example fills the grid according to the puzzle's initial state.
Click on the "Solve" button and the Drools-based engine will fill out the remaining values, and the buttons are inactive once more.
Alternatively, you may click on the "Step" button to see the next digit found by the rule set. The Console window will display detailed information about the rules which are executing to solve the step in a human readable form. Some examples of these messages are presented below.
single 8 at [0,1] column elimination due to [1,2]: remove 9 from [4,2] hidden single 9 at [1,2] row elimination due to [2,8]: remove 7 from [2,4] remove 6 from [3,8] due to naked pair at [3,2] and [3,7] hidden pair in row at [4,6] and [4,4]
Click on the "Dump" button to see the state of the grid, with cells showing either the established value or the remaining possibilitiescandidates.
Col: 0 Col: 1 Col: 2 Col: 3 Col: 4 Col: 5 Col: 6 Col: 7 Col: 8 Row 0: 2 4 7 9 2 456 4567 9 23 56 9 --- 5 --- --- 1 --- 3 67 9 --- 8 --- 4 67 Row 1: 12 7 9 --- 8 --- 1 67 9 23 6 9 --- 4 --- 23 67 1 3 67 9 3 67 9 --- 5 --- Row 2: 1 4 7 9 1 456 --- 3 --- 56 89 5 78 5678 --- 2 --- 4 67 9 1 4 67 Row 3: 1234 12345 1 45 12 5 8 --- 6 --- 2 5 78 5 78 45 7 --- 9 --- Row 4: --- 6 --- --- 7 --- 5 --- 4 --- 2 5 8 --- 9 --- 5 8 --- 1 --- --- 3 --- Row 5: --- 8 --- 12 45 1 45 9 12 5 --- 3 --- 2 5 7 567 4567 2 4 67 Row 6: 1 3 7 1 3 6 --- 2 --- 3 56 8 5 8 3 56 8 --- 4 --- 3 567 9 1 678 Row 7: --- 5 --- 1 34 6 1 4 678 3 6 8 --- 9 --- 34 6 8 1 3 678 --- 2 --- 1 678 Row 8: 34 --- 9 --- 4 6 8 --- 7 --- --- 1 --- 23456 8 3 56 8 3 56 6 8
Now, let us load a Sudoku grid that is deliberately invalid. Click on "File", "Samples" and "!DELIBERATELY BROKEN!". Note that this grid starts with some issues, for example the value 5 appears twice in the first row.
A few simple rules perform a sanity check, right after loading a grid. In this case, the following messages are printed on standard output:
cell [0,8]: 5 has a duplicate in row 0 cell [0,0]: 5 has a duplicate in row 0 cell [6,0]: 8 has a duplicate in col 0 cell [4,0]: 8 has a duplicate in col 0 Validation complete.
Nevertheless, click on the "Solve" button to apply the solving rules to this invalid grid. This will not complete; some cells remain empty.
The solving functionality has been achieved by the use of rules that implement standard solving techniques. They are based on the sets of values that are still candidates for a cell. If, for instance, such a set contains a single value, then this is the value for the cell. A little less obvious is the single occurrence of a value in one of the groups of nine cells. The rules detecting these situations insert a fact of type Setting with the solution value for some specific cell. This fact causes the elimination of this value from all other cells in any of the groups the cell belongs to. Finally, it is retracted.
Other rules merely reduce the permissible values for some cells. Rules "naked pair", "hidden pair in row", "hidden pair in column" and "hidden pair in square" merely eliminate possibilities but do not establish solutions. More sophisticated eliminations are done by "X-wings in rows", "X-wings in columns", "intersection removal row" and "intersection removal column".
The Java source code can be found in the /src/main/java/org/drools/examples/sudoku directory, with the two DRL files defining the rules located in the /src/main/rules/org/drools/examples/sudoku directory.
The package org.drools.examples.sudoku.swing
contains a set of classes which implement a framework for Sudoku
puzzles. Note that this package does not have any dependencies on
the Drools libraries. SudokuGridModel
defines an
interface which can be implemented to store a Sudoku puzzle as a 9x9
grid of Cell
objects. SudokuGridView
is
a Swing component which can visualize any implementation of
SudokuGridModel
. SudokuGridEvent
and
SudokuGridListener
are used to
communicate state changes between the model and the view: events are
fired when a cell's value is resolved or changed. If you are familiar
with the model-view-controller patterns in other Swing components such
as JTable
then this pattern should be familiar.
SudokuGridSamples
provides a number of partially filled
Sudoku puzzles for demonstration purposes.
Package org.drools.examples.sudoku.rules
contains a
utility class with a method for compiling DRL files.
The package org.drools.examples.sudoku
contains a
set of classes implementing the elementary Cell
object
and its various aggregations: the CellFile
subtypes
CellRow
and CellCol
as well as
CellSqr
, all of which are subtypes of
CellGroup
. It's interesting to note that Cell
and CellGroup
are subclasses of SetOfNine
,
which provides a property free
with the
type Set<Integer>
. For a Cell
it
represents the individual candidate set; for a CellGroup
the set is the union of all candidate sets of its cells, or, simply,
the set of digits that still need to be allocated.
With 81 Cell
and 27 CellGroup
objects and
the linkage provided by the Cell
properties
cellRow
, cellCol
and cellSqr
and the CellGroup
property cells
, a list of
Cell
objects, it is possible to write rules that
detect the specific situations that permit the allocation of a
value to a cell or the elimination of a value from some candidate
set.
An object of class Setting
is used for triggering
the operations that accompany the allocation of a value: its removal
from the candidate sets of sibling cells and associated cell groups.
Moreover, the presence of a Setting
fact is used in
all rules that should detect a new situation; this is to avoid
reactions to inconsistent intermediary states.
An object of class Stepping
is used in a
low priority rule to execute an emergency halt when a "Step"
does not terminate regularly. This indicates that the puzzle
cannot be solved by the program.
The class org.drools.examples.sudoku.SudokuExample
implements a Java application combining the components described.
Validation rules detect duplicate numbers in cell groups. They are combined in an agenda group which enables us to activate them, explicitly, after loading a puzzle.
The three rules "duplicate in cell..." are very similar. The first pattern locates a cell with an allocated value. The second pattern pulls in any of the three cell groups the cell belongs to. The final pattern would find a cell (other than the first one) with the same value as the first cell and in the same row, column or square, respectively.
Rule "terminate group" fires last. It prints a message and calls halt.
There are three types of rules in this file: one group handles the allocation of a number to a cell, another group detects feasible allocations, and the third group eliminates values from candidate sets.
Rules "set a value", "eliminate a value from Cell" and
"retract setting" depend on the presence of a Setting
object. The first rule handles the assignment to the cell and the
operations for removing the value from the "free" sets of the
cell's three groups. Also, it decrements a counter that, when
zero, returns control to the Java application that has called
fireUntilHalt()
. The purpose of rule
"eliminate a value from Cell" is to reduce the candidate lists
of all cells that are related to the newly assigned cell. Finally,
when all eliminations have been made, rule "retract setting"
retracts the triggering Setting
fact.
There are just two rules that detect a situation where an
allocation of a number to a cell is possible. Rule "single" fires
for a Cell
with a candidate set containing a single
number. Rule "hidden single" fires when there is no cell with a
single candidate but when there is a cell containing a candidate but
this candidate is absent from all other cells in one of the three
groups the cell belongs to. Both rules create and insert a
Setting
fact.
Rules from the largest group of rules implement, singly or in groups of two or three, various solving techniques, as they are employed when solving Sudoku puzzles manually.
Rule "naked pair" detects identical candidate sets of size 2 in two cells of a group; these two values may be removed from all other candidate sets of that group.
A similar idea motivates the three rules "hidden pair in..."; here, the rules look for a subset of two numbers in exactly two cells of a group, with neither value occurring in any of the other cells of this group. This, then, means that all other candidates can be eliminated from the two cells harbouring the hidden pair.
A pair of rules deals with "X-wings" in rows and columns. When there are only two possible cells for a value in each of two different rows (or columns) and these candidates lie also in the same columns (or rows), then all other candidates for this value in the columns (or rows) can be eliminated. If you follow the pattern sequence in one of these rules, you will see how the conditions that are conveniently expressed by words such as "same" or "only" result in patterns with suitable constraints or prefixed with "not".
The rule pair "intersection removal..." is based on the restricted occurrence of some number within one square, either in a single row or in a single column. This means that this number must be in one of those two or three cells of the row or column; hence it can be removed from the candidate sets of all other cells of the group. The pattern establishes the restricted occurrence and then fires for each cell outside the square and within the same cell file.
These rules are sufficient for many but certainly not for all Sudoku puzzles. To solve very difficult grids, the rule set would need to be extended with more complex rules. (Ultimately, there are puzzles that cannot be solved except by trial and error.)
Name: Number Guess
Main class: org.drools.examples.numberguess.NumberGuessExample
Module: droolsjbpm-integration-examples (Note: this is in a different download, the droolsjbpm-integration download.)
Type: Java application
Rules file: NumberGuess.drl
Objective: Demonstrate use of Rule Flow to organise Rules
The "Number Guess" example shows the use of Rule Flow, a way of controlling the order in which rules are fired. It uses widely understood workflow diagrams for defining the order in which groups of rules will be executed.
Example 23.67. Creating the Number Guess RuleBase: NumberGuessExample.main() - part 1
final KnowledgeBuilder kbuilder = KnowledgeBuilderFactory.newKnowledgeBuilder();
kbuilder.add( ResourceFactory.newClassPathResource( "NumberGuess.drl",
ShoppingExample.class ),
ResourceType.DRL );
kbuilder.add( ResourceFactory.newClassPathResource( "NumberGuess.rf",
ShoppingExample.class ),
ResourceType.DRF );
final KnowledgeBase kbase = KnowledgeBaseFactory.newKnowledgeBase();
kbase.addKnowledgePackages( kbuilder.getKnowledgePackages() );
The creation of the package and the loading of the rules (using the add()
method) is the same as
the previous examples. There is an additional line to add the Rule Flow (NumberGuess.rf
), which
provides the option of specifying different rule flows for the same Knowledge Base. Otherwise, the Knowledge Base is
created in the same manner as before.
Example 23.68. Starting the RuleFlow: NumberGuessExample.main() - part 2
final StatefulKnowledgeSession ksession = kbase.newStatefulKnowledgeSession();
KnowledgeRuntimeLogger logger =
KnowledgeRuntimeLoggerFactory.newFileLogger(ksession, "log/numberguess");
ksession.insert( new GameRules( 100, 5 ) );
ksession.insert( new RandomNumber() );
ksession.insert( new Game() );
ksession.startProcess( "Number Guess" );
ksession.fireAllRules();
logger.close();
ksession.dispose();
Once we have a Knowledge Base, we can use it to obtain a Stateful Session. Into our session we insert our facts,
i.e., standard Java objects. (For simplicity, in this sample, these classes are all contained within our
NumberGuessExample.java
file. Class GameRules
provides the maximum range and the
number of guesses allowed. Class RandomNumber
automatically generates a number between 0 and 100 and
makes it available to our rules, by insertion via the getValue()
method. Class Game
keeps
track of the guesses we have made before, and their number.
Note that before we call the standard fireAllRules()
method, we also start the process that we
loaded earlier, via the startProcess()
method. We'll learn where to obtain the parameter we pass ("Number
Guess", i.e., the identifier of the rule flow) when we talk about the rule flow file and the graphical Rule Flow
Editor below.
Before we finish the discussion of our Java code, we note that in some real-life application we would examine
the final state of the objects. (Here, we could retrieve the number of guesses, to add it to a high score table.) For
this example we are content to ensure that the Working Memory session is cleared by calling the dispose()
method.
If you open the NumberGuess.rf
file in the Drools IDE (provided you have the JBoss Rules
extensions installed correctly in Eclipse) you should see the above diagram, similar to a standard flowchart. Its
icons are similar (but not exactly the same) as in the JBoss jBPM workflow product. Should you wish to edit the
diagram, a menu of available components should be available to the left of the diagram in the IDE, which is called the
palette. This diagram is saved in XML, an (almost) human readable format, using XStream.
If it is not already open, ensure that the Properties View is visible in the IDE. It can be opened by clicking "Window", then "Show View" and "Other", where you can select the "Properties" view. If you do this before you select any item on the rule flow (or click on the blank space in the rule flow) you should be presented with the following set of properties.
Keep an eye on the Properties View as we progress through the example's rule flow, as it presents valuable
information. In this case, it provides us with the identification of the Rule Flow Process that we used in our earlier
code snippet, when we called session.startProcess()
.
In the "Number Guess" Rule Flow we encounter several node types, many of them identified by an icon.
The Start node (white arrow in a green circle) and the End node (red box) mark beginning and end of the rule flow.
A Rule Flow Group box (yellow, without an icon) represents a Rule Flow Groups defined in our rules (DRL)
file that we will look at later. For example, when the flow reaches the Rule Flow Group "Too High", only those
rules marked with an attribute of ruleflow-group
"Too High"
can potentially
fire.
Action nodes (yellow, cog-shaped icon) perform standard Java method calls. Most action nodes in this
example call System.out.println()
, indicating the program's progress to the user.
Split and Join Nodes (blue ovals, no icon) such as "Guess Correct?" and "More guesses Join" mark places where the flow of control can split, according to various conditions, and rejoin, respectively
Arrows indicate the flow between the various nodes.
The various nodes in combination with the rules make the Number Guess game work. For example, the "Guess" Rule
Flow Group allows only the rule "Get user Guess" to fire, because only that rule has a matching attribute of
ruleflow-group
"Guess"
.
Example 23.69. A Rule firing only at a specific point in the Rule Flow: NumberGuess.drl
rule "Get user Guess"
ruleflow-group "Guess"
no-loop
when
$r : RandomNumber()
rules : GameRules( allowed : allowedGuesses )
game : Game( guessCount < allowed )
not ( Guess() )
then
System.out.println( "You have " + ( rules.allowedGuesses - game.guessCount )
+ " out of " + rules.allowedGuesses
+ " guesses left.\nPlease enter your guess from 0 to "
+ rules.maxRange );
br = new BufferedReader( new InputStreamReader( System.in ) );
i = br.readLine();
modify ( game ) { guessCount = game.guessCount + 1 }
insert( new Guess( i ) );
end
The rest of this rule is fairly standard. The LHS section (after when
) of the rule states
that it will be activated for each RandomNumber
object inserted into the Working Memory where
guessCount
is less than allowedGuesses
from the GameRules
object and where the
user has not guessed the correct number.
The RHS section (or consequence, after then
) prints a message to the user and then awaits
user input from System.in
. After obtaining this input (the readLine()
method call blocks
until the return key is pressed) it modifies the guess count and inserts the new guess, making both available to the
Working Memory.
The rest of the rules file is fairly standard: the package declares the dialect as MVEL, and various Java classes are imported. In total, there are five rules in this file:
Get User Guess, the Rule we examined above.
A Rule to record the highest guess.
A Rule to record the lowest guess.
A Rule to inspect the guess and retract it from memory if incorrect.
A Rule that notifies the user that all guesses have been used up.
One point of integration between the standard Rules and the RuleFlow is via the
ruleflow-group
attribute on the rules, as discussed above. A second point of integration
between the rules (.drl) file and the Rules Flow .rf files is that the Split Nodes (the blue ovals) can use
values in the Working Memory (as updated by the rules) to decide which flow of action to take. To see how this works,
click on the "Guess Correct Node"; then within the Properties View, open the Constraints Editor by clicking the button
at the right that appears once you click on the "Constraints" property line. You should see something similar to the
diagram below.
Click on the "Edit" button beside "To node Too High" and you'll see a dialog like the one below. The values in the "Textual Editor" window follow the standard rule format for the LHS and can refer to objects in Working Memory. The consequence (RHS) is that the flow of control follows this node (i.e., "To node Too High") if the LHS expression evaluates to true.
Since the file NumberGuess.java
contains a main()
method, it can be run as a
standard Java application, either from the command line or via the IDE. A typical game might result in the interaction
below. The numbers in bold are typed in by the user.
Example 23.70. Example Console output where the Number Guess Example beat the human!
You have 5 out of 5 guesses left.
Please enter your guess from 0 to 100
50
Your guess was too high
You have 4 out of 5 guesses left.
Please enter your guess from 0 to 100
25
Your guess was too low
You have 3 out of 5 guesses left.
Please enter your guess from 0 to 100
37
Your guess was too low
You have 2 out of 5 guesses left.
Please enter your guess from 0 to 100
44
Your guess was too low
You have 1 out of 5 guesses left.
Please enter your guess from 0 to 100
47
Your guess was too low
You have no more guesses
The correct guess was 48
A summary of what is happening in this sample is:
The main()
method of NumberGuessExample.java
loads a Rule Base, creates a
Stateful Session and inserts Game
, GameRules
and RandomNumber
(containing
the target number) objects into it. The method also sets the process flow we are going to use, and fires all
rules. Control passes to the Rule Flow.
File NumberGuess.rf
, the Rule Flow, begins at the "Start" node.
Control passes (via the "More guesses" join node) to the Guess node.
At the Guess node, the appropriate Rule Flow Group ("Get user Guess") is enabled. In this case the Rule
"Guess" (in the NumberGuess.drl
file) is triggered. This rule displays a message to the user,
takes the response, and puts it into Working Memory. Flow passes to the next Rule Flow Node.
At the next node, "Guess Correct", constraints inspect the current session and decide which path to take.
If the guess in step 4 was too high or too low, flow proceeds along a path which has an action node with normal Java code printing a suitable message and a Rule Flow Group causing a highest guess or lowest guess rule to be triggered. Flow passes from these nodes to step 6.
If the guess in step 4 was right, we proceed along the path towards the end of the Rule Flow. Before we get there, an action node with normal Java code prints a statement "you guessed correctly". There is a join node here (just before the Rule Flow end) so that our no-more-guesses path (step 7) can also terminate the Rule Flow.
Control passes as per the Rule Flow via a join node, a guess incorrect Rule Flow Group (triggering a rule to retract a guess from Working Memory) onto the "More guesses" decision node.
The "More guesses" decision node (on the right hand side of the rule flow) uses constraints, again looking at values that the rules have put into the working memory, to decide if we have more guesses and if so, goto step 3. If not, we proceed to the end of the rule flow, via a Rule Flow Group that triggers a rule stating "you have no more guesses".
The loop over steps 3 to 7 continues until the number is guessed correctly, or we run out of guesses.
Name: Conway's Game Of Life
Main class: org.drools.examples.conway.ConwayAgendaGroupRun
org.drools.examples.conway.ConwayRuleFlowGroupRun
Module: droolsjbpm-integration-examples (Note: this is in a different download, the droolsjbpm-integration download.)
Type: Java application
Rules file: conway-ruleflow.drl conway-agendagroup.drl
Objective: Demonstrates 'accumulate', 'collect' and 'from'
Conway's Game Of Life, described in http://en.wikipedia.org/wiki/Conway's_Game_of_Life and in http://www.math.com/students/wonders/life/life.html, is a famous cellular automaton conceived in the early 1970's by the mathematician John Conway. While the system is well known as "Conway's Game Of Life", it really isn't a game at all. Conway's system is more like a simulation of a form of life. Don't be intimidated. The system is terribly simple and terribly interesting. Math and Computer Science students alike have marvelled over Conway's system for more than 30 years now. The application presented here is a Swing-based implementation of Conway's Game of Life. The rules that govern the system are implemented as business rules using Drools. This document will explain the rules that drive the simulation and discuss the Drools parts of the implementation.
We'll first introduce the grid view, shown below, designed for the visualisation of the game, showing the "arena" where the life simulation takes place. Initially the grid is empty, meaning that there are no live cells in the system. Each cell is either alive or dead, with live cells showing a green ball. Preselected patterns of live cells can be chosen from the "Pattern" drop-down list. Alternatively, individual cells can be doubled-clicked to toggle them between live and dead. It's important to understand that each cell is related to its neighboring cells, which is fundamental for the game's rules. Neighbors include not only cells to the left, right, top and bottom but also cells that are connected diagonally, so that each cell has a total of 8 neighbors. Exceptions are the four corner cells which have only three neighbors, and the cells along the four border, with five neighbors each.
So what are the basic rules that govern this game? Its goal is to show the development of a population, generation by generation. Each generation results from the preceding one, based on the simultaneous evaluation of all cells. This is the simple set of rules that govern what the next generation will look like:
If a live cell has fewer than 2 live neighbors, it dies of loneliness.
If a live cell has more than 3 live neighbors, it dies from overcrowding.
If a dead cell has exactly 3 live neighbors, it comes to life.
That is all there is to it. Any cell that doesn't meet any of those criteria is left as is for the next generation. With those simple rules in mind, go back and play with the system a little bit more and step through some generations, one at a time, and notice these rules taking their effect.
The screenshot below shows an example generation, with a number of live cells. Don't worry about matching the exact patterns represented in the screen shot. Just get some groups of cells added to the grid. Once you have groups of live cells in the grid, or select a pre-designed pattern, click the "Next Generation" button and notice what happens. Some of the live cells are killed (the green ball disappears) and some dead cells come to life (a green ball appears). Step through several generations and see if you notice any patterns. If you click on the "Start" button, the system will evolve itself so you don't need to click the "Next Generation" button over and over. Play with the system a little and then come back here for more details of how the application works.
Now lets delve into the code. As this is an advanced example we'll
assume that by now you know your way around the Drools framework and are
able to connect the presented highlight, so that we'll just focus at a
high level overview. The example has two ways to execute, one way
uses Agenda Groups to manage execution flow, and the other one uses
Rule Flow Groups to manage execution flow. These two versions are
implemented in ConwayAgendaGroupRun
and
ConwayRuleFlowGroupRun
, respectively. Here,
we'll discuss the Rule Flow version, as it's what most people will
use.
All the Cell
objects are inserted into the Session
and the rules in the ruleflow-group
"register neighbor" are
allowed to execute by the Rule Flow process. This group of four rules
creates Neighbor
relations between some cell and its
northeastern, northern, northwestern and western neighbors. This
relation is bidirectional, which takes care of the other four directions.
Border cells don't need any special treatment - they simply won't be
paired with neighboring cells where there isn't any. By
the time all activations have fired for these rules, all cells are related
to all their neighboring cells.
Example 23.71. Conway's Game of Life: Register Cell Neighbour relations
rule "register north east"
ruleflow-group "register neighbor"
when
$cell: Cell( $row : row, $col : col )
$northEast : Cell( row == ($row - 1), col == ( $col + 1 ) )
then
insert( new Neighbor( $cell, $northEast ) );
insert( new Neighbor( $northEast, $cell ) );
end
rule "register north"
ruleflow-group "register neighbor"
when
$cell: Cell( $row : row, $col : col )
$north : Cell( row == ($row - 1), col == $col )
then
insert( new Neighbor( $cell, $north ) );
insert( new Neighbor( $north, $cell ) );
end
rule "register north west"
ruleflow-group "register neighbor"
when
$cell: Cell( $row : row, $col : col )
$northWest : Cell( row == ($row - 1), col == ( $col - 1 ) )
then
insert( new Neighbor( $cell, $northWest ) );
insert( new Neighbor( $northWest, $cell ) );
end
rule "register west"
ruleflow-group "register neighbor"
when
$cell: Cell( $row : row, $col : col )
$west : Cell( row == $row, col == ( $col - 1 ) )
then
insert( new Neighbor( $cell, $west ) );
insert( new Neighbor( $west, $cell ) );
end
Once all the cells are inserted, some Java code applies the pattern to the grid, setting certain cells to Live. Then, when the user clicks "Start" or "Next Generation", it executes the "Generation" ruleflow. This ruleflow is responsible for the management of all changes of cells in each generation cycle.
The rule flow process first enters the "evaluate" group, which means
that any active rule in the group can fire. The rules in this group apply
the Game-of-Life rules discussed in the beginning of the example,
determining the cells to be killed and the ones to be given life. We use
the "phase" attribute to drive the reasoning of the Cell by specific
groups of rules; typically the phase is tied to a Rule Flow Group in the
Rule Flow process definition. Notice that it doesn't actually change the
state of any Cell
objectss at this point; this is because
it's evaluating the grid in turn and it must complete the full evaluation
until those changes can be applied. To achieve this, it sets the cell to
a "phase" which is either Phase.KILL
or
Phase.BIRTH
, used later to control actions applied
to the Cell
object.
Example 23.72. Conway's Game of Life: Evaluate Cells with state changes
rule "Kill The Lonely"
ruleflow-group "evaluate"
no-loop
when
// A live cell has fewer than 2 live neighbors
theCell: Cell( liveNeighbors < 2, cellState == CellState.LIVE,
phase == Phase.EVALUATE )
then
modify( theCell ){
setPhase( Phase.KILL );
}
end
rule "Kill The Overcrowded"
ruleflow-group "evaluate"
no-loop
when
// A live cell has more than 3 live neighbors
theCell: Cell( liveNeighbors > 3, cellState == CellState.LIVE,
phase == Phase.EVALUATE )
then
modify( theCell ){
setPhase( Phase.KILL );
}
end
rule "Give Birth"
ruleflow-group "evaluate"
no-loop
when
// A dead cell has 3 live neighbors
theCell: Cell( liveNeighbors == 3, cellState == CellState.DEAD,
phase == Phase.EVALUATE )
then
modify( theCell ){
theCell.setPhase( Phase.BIRTH );
}
end
Once all Cell
objects in the grid have been evaluated,
we first clear any calculation activations that occurred from any previous
data changes. This is done via the "reset calculate" rule, which clears
any activations in the "calculate" group. We then enter a split in the
rule flow which allows any activations in both the "kill" and the "birth"
group to fire. These rules are responsible for applying the state
change.
Example 23.73. Conway's Game of Life: Apply the state changes
rule "reset calculate"
ruleflow-group "reset calculate"
when
then
WorkingMemory wm = drools.getWorkingMemory();
wm.clearRuleFlowGroup( "calculate" );
end
rule "kill"
ruleflow-group "kill"
no-loop
when
theCell: Cell( phase == Phase.KILL )
then
modify( theCell ){
setCellState( CellState.DEAD ),
setPhase( Phase.DONE );
}
end
rule "birth"
ruleflow-group "birth"
no-loop
when
theCell: Cell( phase == Phase.BIRTH )
then
modify( theCell ){
setCellState( CellState.LIVE ),
setPhase( Phase.DONE );
}
end
At this stage, a number of Cell
objects have been
modified with the state changed to either LIVE
or
DEAD
. Now we get to see the power of the
Neighbor
facts defining the cell relations. When a cell
becomes live or dead, we use the Neighbor
relation to
iterate over all surrounding cells, increasing or decreasing the
liveNeighbor
count. Any cell that has its count changed
is also set to to the EVALUATE
phase, to make sure
it is included in the reasoning during the evaluation stage of the
Rule Flow Process. Notice that we don't have to do any iteration
ourselves; simply by applying the relations in the rules we make
the rule engine do all the hard work for us, with a minimal amount of
code. Once the live count has been determined and set for all cells,
the Rule Flow Process comes to and end. If the user has initially
clicked the "Start" button, the engine will restart the rule flow;
otherwise the user may request another generation.
Example 23.74. Conway's Game of Life: Evaluate cells with state changes
rule "Calculate Live"
ruleflow-group "calculate"
lock-on-active
when
theCell: Cell( cellState == CellState.LIVE )
Neighbor( cell == theCell, $neighbor : neighbor )
then
modify( $neighbor ){
setLiveNeighbors( $neighbor.getLiveNeighbors() + 1 ),
setPhase( Phase.EVALUATE );
}
end
rule "Calculate Dead"
ruleflow-group "calculate"
lock-on-active
when
theCell: Cell( cellState == CellState.DEAD )
Neighbor( cell == theCell, $neighbor : neighbor )
then
modify( $neighbor ){
setLiveNeighbors( $neighbor.getLiveNeighbors() - 1 ),
setPhase( Phase.EVALUATE );
}
end
A simplifed version of the Space Invaders game. Use the keys Z and K, to move left and right and M to fire a misile. The example is built up over 6 projects, each adding slightly more complexity to the last.
Name: Example Invaders
Main class: org.drools.games.invaders.Invaders1Main
Main class: org.drools.games.invaders.Invaders2Main
Main class: org.drools.games.invaders.Invaders3Main
Main class: org.drools.games.invaders.Invaders4Main
Main class: org.drools.games.invaders.Invaders5Main
Main class: org.drools.games.invaders.Invaders6Main
Invaders1Main creates the frame and attaches the KeyListener, feeding key events into the engine. It also sets up the main game loop which can be found in "Main.drl". The typical convention used through out the example is to have one agenda group per file, and all rules in that file in the same agenda group.
The Run fact is used to drive the repeat of the Game loop. Initially there are only one groups that is evaluated, Keys. The "keys.drl" file is shared by several examples, and illustrates rule re-use across multipel projects.
Example 23.75. Game Loop
rule "init" when
then
insert( new Run() );
setFocus( "Init" );
end
rule GameLoop when
r : Run()
then
setFocus( "Keys" );
end
rule Draw when
r : Run()
then
ui.show();
modify( r ) {} // force loop
end
Invaders2Main adds the "Draw" stage to the game loop and draws the SpaceShip
Example 23.76. Game Loop
rule GameLoop when
r : Run()
then
setFocus( "Draw" );
setFocus( "Keys" );
end
Invaders3Main adds move controls to the spaceship, notice the ship moves out of the boundaries of the screen. KeyPressed is detected and that sets a delta of dx on the ship direction. That delta is then repeated applied to the x position of the ship
Example 23.77. Move Ship
rule ShipDeltaMoveLeft agenda-group "Move" when
s : Ship()
KeyPressed( keyText == "Z" )
then
modify( s ) { dx = 0 - s.speed }
end
rule ShipDeltaStopLeft agenda-group "Move" when
s : Ship()
not KeyPressed( keyText == "Z" )
then
modify( s ) { dx = 0 }
end
rule ShipMove agenda-group "Move" when
s : Ship( dx != 0 )
Run()
then
modify( s ) { x = s.x + s.dx }
end
Invaders4Main adds boundari control to the ShipMove rule, so it doesn't move off the screen. Notice the use of "@watch( !x )", this ensures that while the rule wil modify the x property, it will not react to changes to x, which avoids recursion issues.
Example 23.78. Move Ship with Boundaries
rule ShipMove agenda-group "Move" when
s : Ship( dx != 0, x + dx > 0, x + dx + width < conf.windowWidth ) @watch( !x )
Run()
then
modify( s ) { x = s.x + s.dx }
end
Invaders6Main adds a lot more meat. Pressing the "M" key fires a missile that travels up the screen, while moving collision between the missile and the invader is checked.
Invaders4Main adds boundari control to the ShipMove rule, so it doesn't move off the screen. Notice the use of "@watch( !x )", this ensures that while the rule wil modify the x property, it will not react to changes to x, which avoids recursion issues.
Example 23.79. Fire Missile
rule InsertBullet agenda-group "Bullet" when
KeyPressed( keyText == "M" )
s : Ship()
not Bullet()
then
b = new Bullet();
b.x = s.x + (s.width/2) - (b.width/2);
b.y = s.y - s.height - b.height;
b.width = conf.bulletWidth;
b.height = conf.bulletHeight;
b.dy = 0 - conf.bulletSpeed;
insert( b );
end
rule BulletMove agenda-group "Bullet" when
b : Bullet( y > 0 ) @watch( !y )
Run()
then
modify( b ) { y = b.y + b.dy }
end
rule Collision agenda-group "Bullet" when
b : Bullet( ) @watch( y )
i : Invader( x < b.x, x + width > b.x, y > b.y)
Run()
then
modify( i ) { alive = false }
end
Based on the Adventure in Prolog, over at the Amzi website, http://www.amzi.com/AdventureInProlog/, we started to work on a text adventure game for Drools. They are ideal as they can start off simple and build in complexity and size over time, they also demonstrate key aspects of declarative relational programming.
Name: Example Text Adventure
Main class: org.drools.games.adventure.TextAdventure
The game allows you to play as the hero or the monster. If you click "New Window" you can open one window as the hero and another as the monster, and play them both at the same time. The game allows either character to move around rooms, pick up, drop or use things. Doors can be locked and unlocked, by using the key on teh exit room, and the hero can kill the monster by using the umbrella on the monster.
You can view the 8 minute demonstration and introduction for the example at http://downloads.jboss.org/drools/videos/text-adventures.swf. Be aware the video is now much older than the current improved example.
Each action follows the constructor arguments of the associated Command java class.
Example 23.80. MoveCommand
@PropertyReactive
public class MoveCommand extends Command {
@Position(1)
private Character character;
@Position(2)
private Room room;
public MoveCommand(Character character, Room room) {
this.character = character;
this.room = room;
}
To issue a move action, select the "Move" button, then select the exit room. Notice when you press "Move" it adds the text to the white bar at the bottom. When the exit room is selected, it also is added to the white bar. Then press send and the game engine will execute the command. Internally it uses reflection to instantiate the Command and insert it into the engine. If you select incorrect arguments, such as pressing exits multiple times, the reflection will fail and you can attempt it again.
The Things list displays anything you can see in the room, not all things can be picked up. For instance you can pick up the key and the torch, but not the monster. When something is picked up it moves from the Things list to the Inventory List. The reverse is true when something is dropped.
The key is in the office, move upstairs and into the office. Then pick up the key. Move back downstairs and into the kitchen. Try and walk into the basement, notice it's locked.
Select the "Use" action, the select the key and then the basement exit. This will unlock the door and you can now walk through.
To kill the monster pick up the umbrella from the lounge and then select "Use", then select the imbrella and finally select the monster.
Don't forget to open a "New Window" to play as the monster, although you will not be able to exit the basement until the hero has opened it with the key. The monster and the hero can also give items to each other, moving items between each playsers inventory.
The model is written in Java classes. Each classes uses @PropertyReactive and @Position. @PropertyReactive allows control of which fields patterns react to, and @Position maps a field to a argument position allowing positional as well as named arguments for patterns.
Example 23.81. Game World Data Example
@PropertyReactive
public class Thing {
@Position(0)
private long id;
@Position(1)
private String name;
public Thing(long id, String name) {
this.id = id;
this.name = name;
}
...
}
An MVEL data file is used to populate our world, see "data.mvel". You can edit this file to add new rooms, items and characters, as well as locks for doors.
Example 23.82. Game World Data Example
rooms = [
"basement" : new Room("basement"),
"lounge" : new Room("lounge"),
"kitchen" : new Room("kitchen"),
"ground floor hallway" : new Room("ground floor hallway"),
"bedroom" : new Room("bedroom"),
"office" : new Room("office"),
"first floor hallway" : new Room("first floor hallway")
];
doors = [
"d1" : new Door( rooms["kitchen"], rooms["basement"] ),
"d2" : new Door( rooms["ground floor hallway"], rooms["lounge"]),
"d4" : new Door( rooms["ground floor hallway"], rooms["kitchen"]),
"d5" : new Door( rooms["ground floor hallway"], rooms[ "first floor hallway"] ),
"d8" : new Door( rooms["first floor hallway"], rooms[ "bedroom"] ),
"d9" : new Door( rooms["first floor hallway"], rooms[ "office"] )
];
locations = [
"monster" : new Location( characters["monster"], rooms["basement"] ),
"hero" : new Location( characters["hero"], rooms["ground floor hallway"] ),
"umbrella" : new Location( items["umbrella"], rooms["lounge"] ),
"key1" : new Location( items["key1"], rooms["office"] )
];
The game creates commands, which it inserts into the engine. These commands are then used to change the state of the world and that state is reflected back in the UI. The commands can be found in the "commands.drl" file. The following rule matches the MoveCommand and if it's valid it will make the move happen.
Example 23.83. Move a Characters
rule validMove agenda-group "commands" when
mc : MoveCommand( c : character, r : room )
l : Location( thing == c, ltarget : target ) @watch( !target )
?connect( d, r, ltarget; )
then
exit = new ExitEvent( c, (Room) l.target );
enter = new EnterEvent( c, r );
modify( l ) { target = r };
insert( exit );
insert( enter );
mc.session.channels["output"].send( "You have entered the " + l.target.name + "\n" );
end
In the above rules notice the "connect" pattern, this is actually a query. In the MVEL data file doors are only described one way, we can use a query to check connections bi-directionally. The queries can be found in the "queries.drl" file.
Example 23.84. connect
query connect( Door $d, Room $x, Room $y )
$d := Door($id, $name, $x, $y;)
or
$d :=Door($id, $name, $y, $x;)
end
The UI has its list boxes populated by rules found in "UiView.drl", those rules in turn use queries. Here is how the "Things" list box is populated, when ever the world changes.
Example 23.85. Update the UI
rule updateThings salience 5 when
session : UserSession( $char : character )
things( $char, $things; )
then
session.channels["things"].send( $things );
end
query things(Character $char, List $things)
$char := Character()
Location( $char, $room; )
$things := List() from accumulate( Location($thing, $room; thing != $char),
collectList( $thing ) )
end
A Conversion for the classic game Pong. Use the keys A, Z and K, M. The ball should get faster after each bounce.
Name: Example Pong
Main class: org.drools.games.pong.PongMain
Name: Example Wumpus World
Main class: org.drools.games.wumpus.WumpusWorldMain
Wumpus World is an AI example covered in the book "Artificial Intelligence : A Modern Approach". When the game first starts all the cells are greyed out. As you walk around they become visible. The cave has pits, a wumpus and gold. When you are next to a pit you will feel a breeze, when you are next to the wumpus you will smell a stench and see glitter when next to gold. The sensor icons are shown above the move buttons. If you walk into a pit or the wumpus, you die. A more detailed overview of Wumpus World can be found at http://www.cis.temple.edu/~giorgio/cis587/readings/wumpus.shtml. A 20 minute video showing how the game is created and works is at http://www.youtube.com/watch?v=4CvjKqUOEzM.
Name: Miss Manners
Main class: org.drools.benchmark.manners.MannersBenchmark
Module: drools-examples
Type: Java application
Rules file: manners.drl
Objective: Advanced walkthrough on the Manners benchmark, covers Depth conflict resolution in depth.
Miss Manners is throwing a party and, being a good host, she wants to arrange good seating. Her initial design arranges everyone in male-female pairs, but then she worries about people have things to talk about. What is a good host to do? She decides to note the hobby of each guest so she can then arrange guests not only pairing them according to alternating sex but also ensuring that a guest has someone with a common hobby, at least on one side.
Five benchmarks were established in the 1991 paper "Effects of Database Size on Rule System Performance: Five Case Studies" by David Brant, Timothy Grose, Bernie Lofaso and Daniel P. Miranker:
Manners uses a depth-first search approach to determine the seating arrangements alternating women and men and ensuring one common hobby for neighbors.
Waltz establishes a three-dimensional interpretation of a line drawing by line labeling by constraint propagation.
WaltzDB is a more general version of Waltz, supporting junctions of more than three lines and using a database.
ARP is a route planner for a robotic air vehicle using the A* search algorithm to achieve minimal cost.
Weaver VLSI router for channels and boxes using a black-board technique.
Manners has become the de facto rule engine benchmark. Its behavior, however, is now well known and many engines optimize for this, thus negating its usefulness as a benchmark which is why Waltz is becoming more favorable. These five benchmarks are also published at the University of Texas http://www.cs.utexas.edu/ftp/pub/ops5-benchmark-suite/.
After the first seating arrangement has been assigned, a
depth-first recursion occurs which repeatedly assigns correct
seating arrangements until the last seat is assigned. Manners
uses a Context
instance to control execution flow.
The activity diagram is partitioned to show the relation of the
rule execution to the current Context
state.
Before going deeper into the rules, let's first take a look at the asserted data and the resulting seating arrangement. The data is a simple set of five guests who should be arranged so that sexes alternate and neighbors have a common hobby.
The Data
The data is given in OPS5 syntax, with a parenthesized list of name and value pairs for each attribute. Each person has only one hobby.
(guest (name n1) (sex m) (hobby h1) )
(guest (name n2) (sex f) (hobby h1) )
(guest (name n2) (sex f) (hobby h3) )
(guest (name n3) (sex m) (hobby h3) )
(guest (name n4) (sex m) (hobby h1) )
(guest (name n4) (sex f) (hobby h2) )
(guest (name n4) (sex f) (hobby h3) )
(guest (name n5) (sex f) (hobby h2) )
(guest (name n5) (sex f) (hobby h1) )
(last_seat (seat 5) )
The Results
Each line of the results list is printed per execution of the
"Assign Seat" rule. They key bit to notice is that each line has
a "pid" value one greater than the last. (The significance of this
will be explained in the discussion of the rule "Assign Seating".)
The "ls", "rs", "ln" and "rn" refer to the left and right
seat and neighbor's name, respectively. The actual implementation
uses longer attribute names (e.g., leftGuestName
,
but here we'll stick to the notation from the original
implementation.
[Seating id=1, pid=0, done=true, ls=1, ln=n5, rs=1, rn=n5]
[Seating id=2, pid=1, done=false, ls=1, ln=n5, rs=2, rn=n4]
[Seating id=3, pid=2, done=false, ls=2, ln=n4, rs=3, rn=n3]
[Seating id=4, pid=3, done=false, ls=3, rn=n3, rs=4, rn=n2]
[Seating id=5, pid=4, done=false, ls=4, ln=n2, rs=5, rn=n1]
Manners has been designed to exercise cross product joins and Agenda activities. Many people not understanding this tweak the example to achieve better performance, making their port of the Manners benchmark pointless. Known cheats or porting errors for Miss Manners are:
Using arrays for a guests hobbies, instead of asserting each one as a single fact massively reduces the cross products.
Altering the sequence of data can also reduce the amount of matching, increasing execution speed.
It's possible to change the not
Conditional
Element so that the test algorithm only uses the
"first-best-match", which is, basically, transforming
the test algorithm to backward chaining. The results are only
comparable to other backward chaining rule engines or ports of
Manners.
Removing the context so the rule engine matches the guests and seats prematurely. A proper port will prevent facts from matching using the context start.
It's possible to prevent the rule engine from performing combinatorial pattern matching.
If no facts are retracted in the reasoning cycle, as a
result of the not
CE, the port is incorrect.
The Manners benchmark was written for OPS5 which has two conflict resolution strategies, LEX and MEA. LEX is a chain of several strategies including salience, recency and complexity. The recency part of the strategy drives the depth first (LIFO) firing order. The CLIPS manual documents the Recency strategy as follows:
Every fact and instance is marked internally with a "time tag" to indicate its relative recency with respect to every other fact and instance in the system. The pattern entities associated with each rule activation are sorted in descending order for determining placement. An activation with a more recent pattern entity is placed before activations with less recent pattern entities. To determine the placement order of two activations, compare the sorted time tags of the two activations one by one starting with the largest time tags. The comparison should continue until one activation’s time tag is greater than the other activation’s corresponding time tag. The activation with the greater time tag is placed before the other activation on the agenda. If one activation has more pattern entities than the other activation and the compared time tags are all identical, then the activation with more time tags is placed before the other activation on the agenda. | ||
--CLIPS Reference Manual |
However Jess and CLIPS both use the Depth strategy, which is simpler and lighter, which Drools also adopted. The CLIPS manual documents the Depth strategy as:
Newly activated rules are placed above all rules of the same salience. For example, given that fact-a activates rule-1 and rule-2 and fact-b activates rule-3 and rule-4, then if fact-a is asserted before fact-b, rule-3 and rule-4 will be above rule-1 and rule-2 on the agenda. However, the position of rule-1 relative to rule-2 and rule-3 relative to rule-4 will be arbitrary. | ||
--CLIPS Reference Manual |
The initial Drools implementation for the Depth strategy would not work for Manners without the use of salience on the "make_path" rule. The CLIPS support team had this to say:
The default conflict resolution strategy for CLIPS, Depth, is different than the default conflict resolution strategy used by OPS5. Therefore if you directly translate an OPS5 program to CLIPS, but use the default depth conflict resolution strategy, you're only likely to get the correct behavior by coincidence. The LEX and MEA conflict resolution strategies are provided in CLIPS to allow you to quickly convert and correctly run an OPS5 program in CLIPS. | ||
--Clips Support Forum |
Investigation into the CLIPS code reveals there is undocumented functionality in the Depth strategy. There is an accumulated time tag used in this strategy; it's not an extensively fact by fact comparison as in the recency strategy, it simply adds the total of all the time tags for each activation and compares.
Once the context is changed to START_UP
,
activations are created for all asserted guest. Because all
activations are created as the result of a single Working Memory
action, they all have the same Activation time tag. The last
asserted Guest
object would have a higher fact
time tag, and its Activation would fire because it has the highest
accumulated fact time tag. The execution order in this rule has little
importance, but has a big impact in the rule "Assign Seat". The
activation fires and asserts the first Seating
arrangement and a Path
, and then sets the
Context
attribute state
to create
an activation for rule findSeating
.
rule assignFirstSeat
when
context : Context( state == Context.START_UP )
guest : Guest()
count : Count()
then
String guestName = guest.getName();
Seating seating =
new Seating( count.getValue(), 1, true, 1, guestName, 1, guestName);
insert( seating );
Path path = new Path( count.getValue(), 1, guestName );
insert( path );
modify( count ) { setValue ( count.getValue() + 1 ) }
System.out.println( "assign first seat : " + seating + " : " + path );
modify( context ) {
setState( Context.ASSIGN_SEATS )
}
end
This rule determines each of the Seating
arrangements. The rule creates cross product solutions for
all asserted Seating
arrangements
against all the asserted guests except
against itself or any already assigned chosen solutions.
rule findSeating
when
context : Context( state == Context.ASSIGN_SEATS )
$s : Seating( pathDone == true )
$g1 : Guest( name == $s.rightGuestName )
$g2 : Guest( sex != $g1.sex, hobby == $g1.hobby )
count : Count()
not ( Path( id == $s.id, guestName == $g2.name) )
not ( Chosen( id == $s.id, guestName == $g2.name, hobby == $g1.hobby) )
then
int rightSeat = $s.getRightSeat();
int seatId = $s.getId();
int countValue = count.getValue();
Seating seating =
new Seating( countValue, seatId, false, rightSeat,
$s.getRightGuestName(), rightSeat + 1, $g2.getName() );
insert( seating );
Path path = new Path( countValue, rightSeat + 1, $g2.getName() );
insert( path );
Chosen chosen = new Chosen( seatId, $g2.getName(), $g1.getHobby() );
insert( chosen );
System.err.println( "find seating : " + seating + " : " + path +
" : " + chosen);
modify( count ) {setValue( countValue + 1 )}
modify( context ) {setState( Context.MAKE_PATH )}
end
However, as can be seen from the printed results shown earlier,
it is essential that only the Seating
with the highest
pid
cross product be chosen. How can this be possible
if we have activations, of the same time tag, for nearly all
existing Seating
and Guest
objects? For
example, on the third iteration of findSeating
the
produced activations will be as shown below. Remember, this is from
a very small data set, and with larger data sets there would be many
more possible activated Seating
solutions, with multiple
solutions per pid
:
=>[ActivationCreated(35): rule=findSeating
[fid:19:33]:[Seating id=3, pid=2, done=true, ls=2, ln=n4, rs=3, rn=n3]
[fid:4:4]:[Guest name=n3, sex=m, hobbies=h3]
[fid:3:3]:[Guest name=n2, sex=f, hobbies=h3]
=>[ActivationCreated(35): rule=findSeating
[fid:15:23]:[Seating id=2, pid=1, done=true, ls=1, ln=n5, rs=2, rn=n4]
[fid:5:5]:[Guest name=n4, sex=m, hobbies=h1]
[fid:2:2]:[Guest name=n2, sex=f, hobbies=h1]
=>[ActivationCreated(35): rule=findSeating
[fid:13:13]:[Seating id=1, pid=0, done=true, ls=1, ln=n5, rs=1, rn=n5]
[fid:9:9]:[Guest name=n5, sex=f, hobbies=h1]
[fid:1:1]:[Guest name=n1, sex=m, hobbies=h1]
The creation of all these redundant activations might seem
pointless, but it must be remembered that Manners is not about good
rule design; it's purposefully designed as a bad ruleset to fully
stress-test the cross product matching process and the Agenda, which
this clearly does. Notice that each activation has the same time tag
of 35, as they were all activated by the change in the
Context
object to ASSIGN_SEATS
. With OPS5
and LEX it would correctly fire the activation with the
Seating
asserted last. With Depth, the accumulated fact
time tag ensures that the activation with the last asserted
Seating
fires.
Rule makePath
must always fire before
pathDone
. A Path
object is asserted for
each Seating
arrangement, up to the last asserted
Seating
. Notice that the conditions in
pathDone
are a subset of those in
makePath
- so how do we ensure that makePath
fires first?
rule makePath
when
Context( state == Context.MAKE_PATH )
Seating( seatingId:id, seatingPid:pid, pathDone == false )
Path( id == seatingPid, pathGuestName:guestName, pathSeat:seat )
not Path( id == seatingId, guestName == pathGuestName )
then
insert( new Path( seatingId, pathSeat, pathGuestName ) );
end
rule pathDone
when
context : Context( state == Context.MAKE_PATH )
seating : Seating( pathDone == false )
then
modify( seating ) {setPathDone( true )}
modify( context ) {setState( Context.CHECK_DONE)}
end
Both rules end up on the Agenda in conflict and with identical activation time tags. However, the accumulate fact time tag is greater for "Make Path" so it gets priority.
Rule areWeDone
only activates when the last seat
is assigned, at which point both rules will be activated. For the
same reason that makePath
always wins over
path Done
, areWeDone
will take
priority over rule continue
.
rule areWeDone
when
context : Context( state == Context.CHECK_DONE )
LastSeat( lastSeat: seat )
Seating( rightSeat == lastSeat )
then
modify( context ) {setState(Context.PRINT_RESULTS )}
end
rule continue
when
context : Context( state == Context.CHECK_DONE )
then
modify( context ) {setState( Context.ASSIGN_SEATS )}
end
Assign First seat
=>[fid:13:13]:[Seating id=1, pid=0, done=true, ls=1, ln=n5, rs=1, rn=n5]
=>[fid:14:14]:[Path id=1, seat=1, guest=n5]
==>[ActivationCreated(16): rule=findSeating
[fid:13:13]:[Seating id=1, pid=0, done=true, ls=1, ln=n5, rs=1, rn=n5]
[fid:9:9]:[Guest name=n5, sex=f, hobbies=h1]
[fid:1:1]:[Guest name=n1, sex=m, hobbies=h1]
==>[ActivationCreated(16): rule=findSeating
[fid:13:13]:[Seating id=1 , pid=0, done=true, ls=1, ln=n5, rs=1, rn=n5]
[fid:9:9]:[Guest name=n5, sex=f, hobbies=h1]
[fid:5:5]:[Guest name=n4, sex=m, hobbies=h1]*
Assign Seating
=>[fid:15:17] :[Seating id=2 , pid=1 , done=false, ls=1, lg=n5, rs=2, rn=n4]
=>[fid:16:18]:[Path id=2, seat=2, guest=n4]
=>[fid:17:19]:[Chosen id=1, name=n4, hobbies=h1]
=>[ActivationCreated(21): rule=makePath
[fid:15:17] : [Seating id=2, pid=1, done=false, ls=1, ln=n5, rs=2, rn=n4]
[fid:14:14] : [Path id=1, seat=1, guest=n5]*
==>[ActivationCreated(21): rule=pathDone
[Seating id=2, pid=1, done=false, ls=1, ln=n5, rs=2, rn=n4]*
Make Path
=>[fid:18:22:[Path id=2, seat=1, guest=n5]]
Path Done
Continue Process
=>[ActivationCreated(25): rule=findSeating
[fid:15:23]:[Seating id=2, pid=1, done=true, ls=1, ln=n5, rs=2, rn=n4]
[fid:7:7]:[Guest name=n4, sex=f, hobbies=h3]
[fid:4:4] : [Guest name=n3, sex=m, hobbies=h3]*
=>[ActivationCreated(25): rule=findSeating
[fid:15:23]:[Seating id=2, pid=1, done=true, ls=1, ln=n5, rs=2, rn=n4]
[fid:5:5]:[Guest name=n4, sex=m, hobbies=h1]
[fid:2:2]:[Guest name=n2, sex=f, hobbies=h1], [fid:12:20] : [Count value=3]
=>[ActivationCreated(25): rule=findSeating
[fid:13:13]:[Seating id=1, pid=0, done=true, ls=1, ln=n5, rs=1, rn=n5]
[fid:9:9]:[Guest name=n5, sex=f, hobbies=h1]
[fid:1:1]:[Guest name=n1, sex=m, hobbies=h1]
Assign Seating
=>[fid:19:26]:[Seating id=3, pid=2, done=false, ls=2, lnn4, rs=3, rn=n3]]
=>[fid:20:27]:[Path id=3, seat=3, guest=n3]]
=>[fid:21:28]:[Chosen id=2, name=n3, hobbies=h3}]
=>[ActivationCreated(30): rule=makePath
[fid:19:26]:[Seating id=3, pid=2, done=false, ls=2, ln=n4, rs=3, rn=n3]
[fid:18:22]:[Path id=2, seat=1, guest=n5]*
=>[ActivationCreated(30): rule=makePath
[fid:19:26]:[Seating id=3, pid=2, done=false, ls=2, ln=n4, rs=3, rn=n3]
[fid:16:18]:[Path id=2, seat=2, guest=n4]*
=>[ActivationCreated(30): rule=done
[fid:19:26]:[Seating id=3, pid=2, done=false, ls=2, ln=n4, rs=3, rn=n3]*
Make Path
=>[fid:22:31]:[Path id=3, seat=1, guest=n5]
Make Path
=>[fid:23:32] [Path id=3, seat=2, guest=n4]
Path Done
Continue Processing
=>[ActivationCreated(35): rule=findSeating
[fid:19:33]:[Seating id=3, pid=2, done=true, ls=2, ln=n4, rs=3, rn=n3]
[fid:4:4]:[Guest name=n3, sex=m, hobbies=h3]
[fid:3:3]:[Guest name=n2, sex=f, hobbies=h3], [fid:12:29]*
=>[ActivationCreated(35): rule=findSeating
[fid:15:23]:[Seating id=2, pid=1, done=true, ls=1, ln=n5, rs=2, rn=n4]
[fid:5:5]:[Guest name=n4, sex=m, hobbies=h1]
[fid:2:2]:[Guest name=n2, sex=f, hobbies=h1]
=>[ActivationCreated(35): rule=findSeating
[fid:13:13]:[Seating id=1, pid=0, done=true, ls=1, ln=n5, rs=1, rn=n5]
[fid:9:9]:[Guest name=n5, sex=f, hobbies=h1], [fid:1:1] : [Guest name=n1, sex=m, hobbies=h1]
Assign Seating
=>[fid:24:36]:[Seating id=4, pid=3, done=false, ls=3, ln=n3, rs=4, rn=n2]]
=>[fid:25:37]:[Path id=4, seat=4, guest=n2]]
=>[fid:26:38]:[Chosen id=3, name=n2, hobbies=h3]
==>[ActivationCreated(40): rule=makePath
[fid:24:36]:[Seating id=4, pid=3, done=false, ls=3, ln=n3, rs=4, rn=n2]
[fid:23:32]:[Path id=3, seat=2, guest=n4]*
==>[ActivationCreated(40): rule=makePath
[fid:24:36]:[Seating id=4, pid=3, done=false, ls=3, ln=n3, rs=4, rn=n2]
[fid:20:27]:[Path id=3, seat=3, guest=n3]*
=>[ActivationCreated(40): rule=makePath
[fid:24:36]:[Seating id=4, pid=3, done=false, ls=3, ln=n3, rs=4, rn=n2]
[fid:22:31]:[Path id=3, seat=1, guest=n5]*
=>[ActivationCreated(40): rule=done
[fid:24:36]:[Seating id=4, pid=3, done=false, ls=3, ln=n3, rs=4, rn=n2]*
Make Path
=>fid:27:41:[Path id=4, seat=2, guest=n4]
Make Path
=>fid:28:42]:[Path id=4, seat=1, guest=n5]]
Make Path
=>fid:29:43]:[Path id=4, seat=3, guest=n3]]
Path Done
Continue Processing
=>[ActivationCreated(46): rule=findSeating
[fid:15:23]:[Seating id=2, pid=1, done=true, ls=1, ln=n5, rs=2, rn=n4]
[fid:5:5]:[Guest name=n4, sex=m, hobbies=h1], [fid:2:2]
[Guest name=n2, sex=f, hobbies=h1]
=>[ActivationCreated(46): rule=findSeating
[fid:24:44]:[Seating id=4, pid=3, done=true, ls=3, ln=n3, rs=4, rn=n2]
[fid:2:2]:[Guest name=n2, sex=f, hobbies=h1]
[fid:1:1]:[Guest name=n1, sex=m, hobbies=h1]*
=>[ActivationCreated(46): rule=findSeating
[fid:13:13]:[Seating id=1, pid=0, done=true, ls=1, ln=n5, rs=1, rn=n5]
[fid:9:9]:[Guest name=n5, sex=f, hobbies=h1]
[fid:1:1]:[Guest name=n1, sex=m, hobbies=h1]
Assign Seating
=>[fid:30:47]:[Seating id=5, pid=4, done=false, ls=4, ln=n2, rs=5, rn=n1]
=>[fid:31:48]:[Path id=5, seat=5, guest=n1]
=>[fid:32:49]:[Chosen id=4, name=n1, hobbies=h1]
A backward-chaining rule system is goal-driven. This means the system starts with a conclusion which the engine tries to satisfy. If it cannot do so it searches for sub-goals, that is, conclusions that will complete part of the current goal. It continues this process until either the initial conclusion is satisfied or there are no more unsatisfied sub-goals. Prolog is an example of a backward-chaining engine.
Backward-Chaining is a feature recently added to the JBoss Rules Engine. This process is often referred to as derivation queries, and it is not as common compared to reactive systems since JBoss Rules is primarily reactive forward chaining. That is, it responds to changes in your data. The backward-chaining added to the engine is for product-like derivations.
The previous chart demonstrates a House example of transitive items. A similar reasoning chart can be created by implementing the following rules:
1. First, create some java rules to develop reasoning for transitive items. It inserts each of the locations.
2. Next, create the Location class; it has the item and where it is located.
3. Type the rules for the House example as depicted below:
ksession.insert( new Location("office", "house") );
ksession.insert( new Location("kitchen", "house") );
ksession.insert( new Location("knife", "kitchen") );
ksession.insert( new Location("cheese", "kitchen") );
ksession.insert( new Location("desk", "office") );
ksession.insert( new Location("chair", "office") );
ksession.insert( new Location("computer", "desk") );
ksession.insert( new Location("drawer", "desk") );
4. A transitive design is created in which the item is in its designated location such as a "desk" located in an "office."
1. Create a query to look at the data inserted into the rules engine:
query isContainedIn( String x, String y )
Location( x, y; )
or
( Location( z, y; ) and isContainedIn( x, z; ) )
end
Notice how the query is recursive and is calling "isContainedIn."
2. Create a rule to print out every string inserted into the system to see how things are implemented. The rule should resemble the following format:
rule "go" salience 10
when
$s : String( )
then
System.out.println( $s );
end
3. Using Step 2 as a model, create a rule that calls upon the Step 1 query "isContainedIn."
rule "go1"
when
String( this == "go1" )
isContainedIn("office", "house"; )
then
System.out.println( "office is in the house" );
end
The "go1" rule will fire when the first string is inserted into the engine. That is, it asks if the item "office" is in the location "house." Therefore, the Step 1 query is evoked by the previous rule when the "go1" String is inserted.
4. Create the "go1," insert it into the engine, and call the fireAllRules.
ksession.insert( "go1" );
ksession.fireAllRules();
---
go1
office is in the house
The --- line indicates the separation of the output of the engine from the firing of the "go" rule and the "go1" rule.
1. Create a Transitive Closure by implementing the following rule:
rule "go2"
when
String( this == "go2" )
isContainedIn("drawer", "house"; )
then
System.out.println( "Drawer in the House" );
end
2. Recall from the Cloning Transitive Closure's topic, there was no instance of "drawer" in "house." "drawer" was located in "desk."
3. Use the previous query for this recursive information.
query isContainedIn( String x, String y )
Location( x, y; )
or
( Location( z, y; ) and isContainedIn( x, z; ) )
end
4. Create the "go2," insert it into the engine, and call the fireAllRules.
ksession.insert( "go2" );
ksession.fireAllRules();
---
go2
Drawer in the House
When the rule is fired, it correctly tells you "go2" has been inserted and that the "drawer" is in the "house."
5. Check how the engine determined this outcome
The query has to recurse down several levels to determine this.
Instead of using Location( x, y; ), The query uses the value of (z, y; ) since "drawer" is not in "house."
The z is currently unbound which means it has no value and will return everything that is in the argument.
y is currently bound to "house," so z will return "office" and "kitchen."
Information is gathered from "office" and checks recursively if the "drawer" is in the "office." The following query line is being called for these parameters: isContainedIn (x ,z; )
There is no instance of "drawer" in "office;" therefore, it does not match. With z being unbound, it will return data that is within the "office," and it will gather that z == desk.
isContainedIn(x==drawer, z==desk)
isContainedIn recurses three times. On the final recurse, an instance triggers of "drawer" in the "desk."
Location(x==drawer, y==desk)
This matches on the first location and recurses back up, so we know that "drawer" is in the "desk," the "desk" is in the "office," and the "office" is in the "house;" therefore, the "drawer" is in the "house" and returns true.
1. Create a Reactive Transitive Query by implementing the following rule:
rule "go3"
when
String( this == "go3" )
isContainedIn("key", "office"; )
then
System.out.println( "Key in the Office" );
end
Reactive Transitive Queries can ask a question even if the answer can not be satisfied. Later, if it is satisfied, it will return an answer.
2. Use the same query for this reactive information.
query isContainedIn( String x, String y )
Location( x, y; )
or
( Location( z, y; ) and isContainedIn( x, z; ) )
end
3. Create the "go3," insert it into the engine, and call the fireAllRules.
ksession.insert( "go3" );
ksession.fireAllRules();
---
go3
The first rule that matches any String returns "go3" but nothing else is returned because there is no answer; however, while "go3" is inserted in the system, it will continuously wait until it is satisfied.
4. Insert a new location of "key" in the "drawer":
ksession.insert( new Location("key", "drawer") );
ksession.fireAllRules();
---
Key in the Office
This new location satisfies the transitive closure because it is monitoring the entire graph. In addition, this process now has four recursive levels in which it goes through to match and fire the rule.
1. Create a Query with Unbound Arguments by implementing the following rule:
rule "go4"
when
String( this == "go4" )
isContainedIn(thing, "office"; )
then
System.out.println( "thing" + thing + "is in the Office" );
end
This rule is asking for everything in the "office," and it will tell everything in all the rows below. The unbound argument (out variable thing) in this example will return every possible value; accordingly, it is very similar to the z value used in the Reactive Transitive Query example.
2. Use the query for the unbound arguments.
query isContainedIn( String x, String y )
Location( x, y; )
or
( Location( z, y; ) and isContainedIn( x, z; ) )
end
3. Create the "go4," insert it into the engine, and call the fireAllRules.
ksession.insert( "go4" );
ksession.fireAllRules();
---
go4
thing Key is in the Office
thing Computer is in the Office
thing Drawer is in the Office
thing Desk is in the Office
thing Chair is in the Office
When "go4" is inserted, it returns all the previous information that is transitively below "Office."
1. Create a query with Mulitple Unbound Arguments by implementing the following rule:
rule "go5"
when
String( this == "go5" )
isContainedIn(thing, location; )
then
System.out.println( "thing" + thing + "is in" + location );
end
This rule is asking for everything in the "office," and it will tell everything in all the rows below. The unbound argument (out variable thing) in this example will return every possible value; accordingly, it is very similar to the z value used in the Reactive Transitive Query example.
Both thing and location are unbound out variables, and without bound arguments, everything is called upon.
2. Use the query for multiple unbound arguments.
query isContainedIn( String x, String y )
Location( x, y; )
or
( Location( z, y; ) and isContainedIn( x, z; ) )
end
3. Create the "go5," insert it into the engine, and call the fireAllRules.
ksession.insert( "go5" );
ksession.fireAllRules();
---
go5
thing Knife is in House
thing Cheese is in House
thing Key is in House
thing Computer is in House
thing Drawer is in House
thing Desk is in House
thing Chair is in House
thing Key is in Office
thing Computer is in Office
thing Drawer is in Office
thing Key is in Desk
thing Office is in House
thing Computer is in Desk
thing Knife is in Kitchen
thing Cheese is in Kitchen
thing Kitchen is in House
thing Key is in Drawer
thing Drawer is in Desk
thing Desk is in Office
thing Chair is in Office
When "go5" is called, it returns everything within everything.